[汇总]压力表检定及检定周期的相关规定
- 格式:doc
- 大小:23.00 KB
- 文档页数:8
压力表检定有关问题探讨压力表作为计量器具,主要用于安全防护、工业过程控制、监测和监视压力等方面。
压力表显示是否准确,对设备、设施的运行至关重要,因此有必要对压力表进行定期检验。
目前,企业一般做法是对所有的压力表执行一年一检,部分经济实力较强的企业执行半年一检。
部分安监执法人员也持有“所有压力表每一年或每半年都必须检验一次”的观点,对未定期检验的压力表责令企业限期整改。
那么,所有的压力表都必须强制定期检定吗?检定的周期是多少?发现“压力表未定期检定”问题该怎样处理?本文从安全生产执法监察角度出发,依据法律、法规、规章和规范性文件,探讨压力表检定有关问题,为安监执法寻找强有力的执法依据,从而避免不必要的行政复议和诉讼。
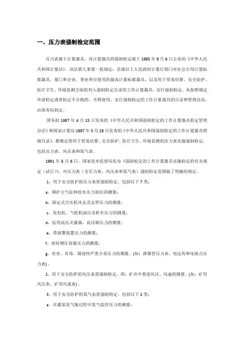
一、压力表强制检定范围压力表属于计量器具,对计量器具的强制检定源于1985年9月6日公布的《中华人民共和国计量法》。
该法第九条第一款规定:县级以上人民政府计量行政部门对社会公用计量标准器具,部门和企业、事业单位使用的最高计量标准器具,以及用于贸易结算、安全防护、医疗卫生、环境监测方面的列入强制检定目录的工作计量器具,实行强制检定。
未按照规定申请检定或者检定不合格的,不得使用。
实行强制检定的工作计量器具的目录和管理办法,由国务院制定。
国务院1987年4月15日发布的《中华人民共和国强制检定的工作计量器具检定管理办法》和国家计量局1987 年5 月28 日发布的《中华人民共和国强制检定的工作计量器具明细目录》,都规定将用于贸易结算、安全防护、医疗卫生、环境监测的压力表实施强制检定,包括压力表、风压表和氧气表。
1991年8月6日,国家技术监督局发布《强制检定的工作计量器具实施检定的有关规定(试行)》,对压力表(含压力表、风压表和氧气表)强制检定范围做了明确的规定。
1、用于安全防护的压力表需强制检定。
包括以下7类:a、锅炉主气缸和给水压力部位的测量;b、固定式空压机风仓及总管压力的测量;c、发电机、气轮机油压及机车压力的测量;d、医用高压灭菌器、高压锅压力的测量;e、带报警装置压力的测量;f、密封增压容器压力的测量;g、有害、有毒、腐蚀性严重介质压力的测量。
一、压力表强迫检定范围压力表属于计量用具,对计量用具的强迫检定源于1985年9月6日宣布的《中华人民共和国计量法》。
该法第九条第一款规定:县级以上人民政府计量行部门对社会公用计量标准用具,部门和公司、事业单位使用的最高计量标准用具,以及用于贸易结算、安全防备、医疗卫生、环境监测方面的列入强迫检定目录的工作计量用具,推行强迫检定。
未依照规定申请检定或许检定不合格的,不得使用。
推行强迫检定的工作计量用具的目录和管理方法,由国务院拟订。
国务院1987年4月15日公布的《中华人民共和国强迫检定的工作计量用具检定管理方法》和国家计量局1987年5月28日公布的《中华人民共和国强迫检定的工作计量用具明详目录》,都规定将用于贸易结算、安全防备、医疗卫生、环境监测的压力表实行强迫检定,包含压力表、风压表和氧气表。
1991年8月6日,国家技术督查局公布《强迫检定的工作计量用具实行检定的相关规定(试行)》,对压力表(含压力表、风压表和氧气表)强迫检定范围做了明确的规定。
1、用于安全防备的压力表需强迫检定。
包含以下7类:a、锅炉主气缸和给水压力部位的丈量;b、固定式空压机风仓及总管压力的丈量;c、发电机、气轮机油压及机车压力的丈量;d、医用高压灭菌器、高压锅压力的丈量;e、带报警装置压力的丈量;f、密封增压容器压力的丈量;g、有害、有毒、腐化性严重介质压力的丈量。
(如:弹簧管压力表、电远传和电接点压力表)。
2、用于安全防备的风压表需强迫检定。
即:矿井中巷道风压、风速的丈量。
(如:矿用风压表、矿用风速表)。
3、用于安全防备的氧气表需强迫检定。
包含以下2类:a、在灌装氧气瓶过程中氧气监控压力的丈量;b、在工艺过程中易爆、影响安全的氧气压力的丈量。
4、用于医疗卫生的氧气表需强迫检定。
即医院输氧用浮标式氧气吸入器和供氧装置上氧气压力的丈量。
由此可知,共有3种11类压力表需要强迫检定,不是全部压力表都一定强迫检定。
由于医疗卫生氧气表在安全生产执法检查中不常有,不做议论,只议论用于安全防备的3种10类压力表.二、强检压力表检定周期前文确立了强检压力表的范围,这就惹起本文议论的另一个重点性问题,该如何确立强检压力表的检定周期。
一、压力表强制检定范围压力表属于计量器具,对计量器具的强制检定源于1985年9月6日公布的《中华人民共和国计量法》。
该法第九条第一款规定:县级以上人民政府计量行部门对社会公用计量标准器具,部门和企业、事业单位使用的最高计量标准器具,以及用于贸易结算、安全防护、医疗卫生、环境监测方面的列入强制检定目录的工作计量器具,实行强制检定。
未按照规定申请检定或者检定不合格的,不得使用。
实行强制检定的工作计量器具的目录和管理办法,由国务院制定。
国务院1987年4月15日发布的《中华人民共和国强制检定的工作计量器具检定管理办法》和国家计量局1987 年5 月28 日发布的《中华人民共和国强制检定的工作计量器具明细目录》,都规定将用于贸易结算、安全防护、医疗卫生、环境监测的压力表实施强制检定,包括压力表、风压表和氧气表。
1991年8月6日,国家技术监督局发布《强制检定的工作计量器具实施检定的有关规定(试行)》,对压力表(含压力表、风压表和氧气表)强制检定范围做了明确的规定。
1、用于安全防护的压力表需强制检定。
包括以下7类:a、锅炉主气缸和给水压力部位的测量;b、固定式空压机风仓及总管压力的测量;c、发电机、气轮机油压及机车压力的测量;d、医用高压灭菌器、高压锅压力的测量;e、带报警装置压力的测量;f、密封增压容器压力的测量;g、有害、有毒、腐蚀性严重介质压力的测量。
(如:弹簧管压力表、电远传和电接点压力表) 。
2、用于安全防护的风压表需强制检定。
即:矿井中巷道风压、风速的测量。
(如:矿用风压表、矿用风速表) 。
3、用于安全防护的氧气表需强制检定。
包括以下2类:a、在灌装氧气瓶过程中氧气监控压力的测量;b、在工艺过程中易爆、影响安全的氧气压力的测量。
4、用于医疗卫生的氧气表需强制检定。
即医院输氧用浮标式氧气吸入器和供氧装置上氧气压力的测量。
由此可知,共有3种11类压力表需要强制检定,不是所有压力表都必须强制检定。
由于医疗卫生氧气表在安全生产执法检查中不常见,不做讨论,只讨论用于安全防护的3种10类压力表.二、强检压力表检定周期前文确定了强检压力表的范围,这就引起本文讨论的另一个关键性问题,该怎样确定强检压力表的检定周期。
压力表至少每半年检定一次的法规依据下载温馨提示:该文档是我店铺精心编制而成,希望大家下载以后,能够帮助大家解决实际的问题。
文档下载后可定制随意修改,请根据实际需要进行相应的调整和使用,谢谢!并且,本店铺为大家提供各种各样类型的实用资料,如教育随笔、日记赏析、句子摘抄、古诗大全、经典美文、话题作文、工作总结、词语解析、文案摘录、其他资料等等,如想了解不同资料格式和写法,敬请关注!Download tips: This document is carefully compiled by theeditor.I hope that after you download them,they can help yousolve practical problems. The document can be customized andmodified after downloading,please adjust and use it according toactual needs, thank you!In addition, our shop provides you with various types ofpractical materials,such as educational essays, diaryappreciation,sentence excerpts,ancient poems,classic articles,topic composition,work summary,word parsing,copy excerpts,other materials and so on,want to know different data formats andwriting methods,please pay attention!法规依据:压力表的定期检定与维护在工业生产、科研实验以及日常生活中,压力表作为一种重要的测量工具,被广泛应用于各种环境和设备中。
一、压力表强制检定范围压力表属于计量器具,对计量器具的强制检定源于1985年9月6日公布的《中华人民共和国计量法》。
该法第九条第一款规定:县级以上人民政府计量行部门对社会公用计量标准器具,部门和企业、事业单位使用的最高计量标准器具,以及用于贸易结算、安全防护、医疗卫生、环境监测方面的列入强制检定目录的工作计量器具,实行强制检定。
未按照规定申请检定或者检定不合格的,不得使用。
实行强制检定的工作计量器具的目录和管理办法,由国务院制定。
国务院1987年4月15日发布的《中华人民共和国强制检定的工作计量器具检定管理办法》和国家计量局1987 年5 月28 日发布的《中华人民共和国强制检定的工作计量器具明细目录》,都规定将用于贸易结算、安全防护、医疗卫生、环境监测的压力表实施强制检定,包括压力表、风压表和氧气表。
1991年8月6日,国家技术监督局发布《强制检定的工作计量器具实施检定的有关规定(试行)》,对压力表(含压力表、风压表和氧气表)强制检定范围做了明确的规定。
1、用于安全防护的压力表需强制检定。
包括以下7类:a、锅炉主气缸和给水压力部位的测量;b、固定式空压机风仓及总管压力的测量;c、发电机、气轮机油压及机车压力的测量;d、医用高压灭菌器、高压锅压力的测量;e、带报警装置压力的测量;f、密封增压容器压力的测量;g、有害、有毒、腐蚀性严重介质压力的测量。
(如:弹簧管压力表、电远传和电接点压力表) 。
2、用于安全防护的风压表需强制检定。
即:矿井中巷道风压、风速的测量。
(如:矿用风压表、矿用风速表) 。
3、用于安全防护的氧气表需强制检定。
包括以下2类:a、在灌装氧气瓶过程中氧气监控压力的测量;b、在工艺过程中易爆、影响安全的氧气压力的测量。
4、用于医疗卫生的氧气表需强制检定。
即医院输氧用浮标式氧气吸入器和供氧装置上氧气压力的测量。
由此可知,共有3种11类压力表需要强制检定,不是所有压力表都必须强制检定。
由于医疗卫生氧气表在安全生产执法检查中不常见,不做讨论,只讨论用于安全防护的3种10类压力表.二、强检压力表检定周期前文确定了强检压力表的范围,这就引起本文讨论的另一个关键性问题,该怎样确定强检压力表的检定周期。
压力表的分类与检定周期关于压力表分级检验的相关规定1988年10月10日,化学工业部、国家技术监督局联合发布《化学工业计量器具分级管理办法》(试行),对计量器具按A、B、C三级分级进行管理.目前很多企业对压力表也是实行分级管理.一般企业的风险性低于化工企业,因此可以参照上述方法,来判定一般企业的压力表检定是否符合规定。
第一部分A类压力表一、A类压力表所包含的内容压力表属于计量器具的一种,A类压力表即强检压力表。
根据国务院1987年4月15日发布的《中华人民共和国强制检定的工作计量器具检定管理办法》和国家计量局1987 年5 月28 日发布的《中华人民共和国强制检定的工作计量器具明细目录》,都规定将用于贸易结算、安全防护、医疗卫生、环境监测的压力表实施强制检定,包括压力表、风压表和氧气表。
二、A类压力表的检定周期(一)法律法规和部门规章没有规定强检压力表的检定周期1、《中华人民共和国计量法》第十条第二款规定:计量检定必须执行计量检定规程。
国家计量检定规程由国务院计量行政部门制定。
没有国家计量检定规程的,由国务院有关主管部门和省、自治区、直辖市人民政府计量行政部门分别制定部门计量检定规程和地方计量检定规程,并向国务院计量行政部门备案。
2、《中华人民共和国强制检定的工作计量器具检定管理办法》第六条规定:强制检定的周期,由执行强制检定的计量检定机构根据计量检定规程确定。
由此可知,法律、法规和部门规章并没有对压力表的检定周期给予明确的规定,需要参照相应压力表的检定规程。
(二)检验规程规定了强检压力表检定周期在企业中,压力表(含压力表、风压表和氧气表)多为弹簧管式一般压力表。
《弹簧管式一般压力表、压力真空表及真空表检定规程》(JJG 52—1999),适用范围为测量上限(0。
1-100)MPa系列弹簧管式一般压力表的检定。
该规程第5。
5条规定:压力表的检定周期一般不超过半年。
此处所指的压力表是需强检的压力表,不是指所有的压力表.“检定周期一般不超过半年”,应该参照《关于加强调整强制检定工作计量器具检定周期管理工作的通知》(质技监局量发〔2000〕182号),规程中规定的检定周期是常规条件下的最长检定周期。
压力表校验使用管理规定为强化公司仪表的规范管理,确保各使用部门仪表量值的准确性,增强生产的安全性,更好的服务于生产,特对压力表的校验、使用做如下规定:1、用于我厂安全防护等方面列入国家强制检定目录的属于强制检定的压力表,列入A级管理范围,按国家规定半年检一次,如锅炉主体压力表等。
2、用于生产控制过程中重要参数的压力表及安装在生产线或设备上,计量数据准确度要求高的压力表,属B级管理范围。
根据我厂实际情况,定为B级管理范围,检定周期为半年检一次(另所有数显温度仪列为B级,检定周期为半年)。
3、只用于管道压力指示等,对压力值精确度要求不高的,或仅仅是显示其是否有压力的真空表、真空压力表列入C级管理范围。
检定周期随设备检修周期同步安排周检,但平时加强日常维护和监督,使用部门发现有误差影响时,也可随时进行送检。
4、压力表到期检定时,由计量室发周检通知单通知使用部门,使用部门必须安排本部门的人员配合周检过程的拆、装表工作,不得以任何理由拒绝。
5、使用部门对新安装、新领用的仪表必须到计量室进行首次检定后方可使用。
6、使用部门必须建立建全仪表台账,并根据使用情况及时变更台账,真正做到现场实物与台账一一对应;对已经检定的压力表、检修后期安装已拆下的压力表时,需按照原台帐所注明的安装位置一一安装。
7、计量室对所检定的仪表做好检定记录,检定原始记录至少保存三年。
对合格的仪表出具检定合格证书,贴上合格标签后,方可投入使用。
8、仪表的现场安装必须符合规范、要求。
9、设备动力部人员对使用部门仪表进行定期与不定期检查,检查分为现场仪表安装规范情况、使用情况、台账与现场仪表的对应情况等。
以上管理规定,请各部门遵照执行!设备动力部二0一二年八月二十七日。
压力表检定有关问题探讨压力表作为计量器具,主要用于安全防护、工业过程控制、监测和监视压力等方面。
压力表显示是否准确,对设备、设施的运行至关重要,因此有必要对压力表进行定期检验。
目前,企业一般做法是对所有的压力表执行一年一检,部分经济实力较强的企业执行半年一检。
部分安监执法人员也持有“所有压力表每一年或每半年都必须检验一次”的观点,对未定期检验的压力表责令企业限期整改。
那么,所有的压力表都必须强制定期检定吗?检定的周期是多少?发现“压力表未定期检定”问题该怎样处理?本文从安全生产执法监察角度出发,依据法律、法规、规章和规范性文件,探讨压力表检定有关问题,为安监执法寻找强有力的执法依据,从而避免不必要的行政复议和诉讼。
一、压力表强制检定范围压力表属于计量器具,对计量器具的强制检定源于1985 年9 月6 日公布的《中华人民共和国计量法》。
该法第九条第一款规定:县级以上人民政府计量行政部门对社会公用计量标准器具,部门和企业、事业单位使用的最高计量标准器具,以及用于贸易结算、安全防护、医疗卫生、环境监测方面的列入强制检定目录的工作计量器具,实行强制检定。
未按照规定申请检定或者检定不合格的,不得使用。
实行强制检定的工作计量器具的目录和管理办法,由国务院制定。
国务院1987 年4 月15 日发布的《中华人民共和国强制检定的工作计量器具检定管理办法》和国家计量局1987 年5 月28 日发布的《中华人民共和国强制检定的工作计量器具明细目录》,都规定将用于贸易结算、安全防护、医疗卫生、环境监测的压力表实施强制检定,包括压力表、风压表和氧气表。
1991 年8 月6 日,国家技术监督局发布《强制检定的工作计量器具实施检定的有关规定(试行)》,对压力表(含压力表、风压表和氧气表)强制检定范围做了明确的规定。
1、用于安全防护的压力表需强制检定。
包括以下7 类:a、锅炉主气缸和给水压力部位的测量;b、固定式空压机风仓及总管压力的测量;c、发电机、气轮机油压及机车压力的测量;d、医用高压灭菌器、高压锅压力的测量;e 、带报警装置压力的测量;f 、密封增压容器压力的测量;g、有害、有毒、腐蚀性严重介质压力的测量。
压力表检定有关问题探讨压力表作为计量器具,主要用于安全防护、工业过程控制、监测和监视压力等方面。
压力表显示是否准确,对设备、设施的运行至关重要,因此有必要对压力表进行定期检验。
目前,企业一般做法是对所有的压力表执行一年一检,部分经济实力较强的企业执行半年一检。
部分安监执法人员也持有“所有压力表每一年或每半年都必须检验一次”的观点,对未定期检验的压力表责令企业限期整改。
那么,所有的压力表都必须强制定期检定吗?检定的周期是多少?发现“压力表未定期检定”问题该怎样处理?本文从安全生产执法监察角度出发,依据法律、法规、规章和规范性文件,探讨压力表检定有关问题,为安监执法寻找强有力的执法依据,从而避免不必要的行政复议和诉讼。
一、压力表强制检定范围压力表属于计量器具,对计量器具的强制检定源于1985年9月6日公布的《中华人民共和国计量法》。
该法第九条第一款规定:县级以上人民政府计量行政部门对社会公用计量标准器具,部门和企业、事业单位使用的最高计量标准器具,以及用于贸易结算、安全防护、医疗卫生、环境监测方面的列入强制检定目录的工作计量器具,实行强制检定。
未按照规定申请检定或者检定不合格的,不得使用。
实行强制检定的工作计量器具的目录和管理办法,由国务院制定。
国务院1987年4月15日发布的《中华人民共和国强制检定的工作计量器具检定管理办法》和国家计量局1987 年5 月28 日发布的《中华人民共和国强制检定的工作计量器具明细目录》,都规定将用于贸易结算、安全防护、医疗卫生、环境监测的压力表实施强制检定,包括压力表、风压表和氧气表。
1991年8月6日,国家技术监督局发布《强制检定的工作计量器具实施检定的有关规定(试行)》,对压力表(含压力表、风压表和氧气表)强制检定范围做了明确的规定。
1、用于安全防护的压力表需强制检定。
包括以下7类:a、锅炉主气缸和给水压力部位的测量;b、固定式空压机风仓及总管压力的测量;c、发电机、气轮机油压及机车压力的测量;d、医用高压灭菌器、高压锅压力的测量;e、带报警装置压力的测量;f、密封增压容器压力的测量;g、有害、有毒、腐蚀性严重介质压力的测量。
压力表的分类与检定周期关于压力表分级检验的相关规定 1988年10月10日,化学工业部、国家技术监督局联合发布《化学工业计量器具分级管理办法》(试行),对计量器具按A、B、C三级分级进行管理。
目前很多企业对压力表也是实行分级管理。
一般企业的风险性低于化工企业,因此可以参照上述方法,来判定一般企业的压力表检定是否符合规定。
第一部分A类压力表一、 A类压力表所包含的内容压力表属于计量器具的一种,A类压力表即强检压力表。
根据国务院1987年4月15日发布的《中华人民共和国强制检定的工作计量器具检定管理办法》和国家计量局1987 年5 月28 日发布的《中华人民共和国强制检定的工作计量器具明细目录》,都规定将用于贸易结算、安全防护、医疗卫生、环境监测的压力表实施强制检定,包括压力表、风压表和氧气表。
二、 A类压力表的检定周期(一)法律法规和部门规章没有规定强检压力表的检定周期1、《中华人民共和国计量法》第十条第二款规定:计量检定必须执行计量检定规程。
国家计量检定规程由国务院计量行政部门制定。
没有国家计量检定规程的,由国务院有关主管部门和省、自治区、直辖市人民政府计量行政部门分别制定部门计量检定规程和地方计量检定规程,并向国务院计量行政部门备案。
2、《中华人民共和国强制检定的工作计量器具检定管理办法》第六条规定:强制检定的周期,由执行强制检定的计量检定机构根据计量检定规程确定。
由此可知,法律、法规和部门规章并没有对压力表的检定周期给予明确的规定,需要参照相应压力表的检定规程。
(二)检验规程规定了强检压力表检定周期在企业中,压力表(含压力表、风压表和氧气表)多为弹簧管式一般压力表。
《弹簧管式一般压力表、压力真空表及真空表检定规程》(JJG 52-1999),适用范围为测量上限(0.1—100)MPa系列弹簧管式一般压力表的检定。
该规程第5.5条规定:压力表的检定周期一般不超过半年。
此处所指的压力表是需强检的压力表,不是指所有的压力表。
压力表的分类与检定周期关于压力表分级检验的相关规定1988年10月10日,化学工业部、国家技术监督局联合发布《化学工业计量器具分级管理办法》(试行),对计量器具按A、B、C三级分级进行管理。
目前很多企业对压力表也是实行分级管理。
一般企业的风险性低于化工企业,因此可以参照上述方法,来判定一般企业的压力表检定是否符合规定。
第一部分A类压力表一、A类压力表所包含的内容压力表属于计量器具的一种,A类压力表即强检压力表。
根据国务院1987年4月15日发布的《中华人民共和国强制检定的工作计量器具检定管理办法》和国家计量局1987年5 月28日发布的《中华人民共和国强制检定的工作计量器具明细目录》,都规定将用于贸易结算、安全防护、医疗卫生、环境监测的压力表实施强制检定,包括压力表、风压表和氧气表。
二、A类压力表的检定周期(一)法律法规和部门规章没有规定强检压力表的检定周期1、《中华人民共和国计量法》第十条第二款规定:计量检定必须执行计量检定规程。
国家计量检定规程由国务院计量行政部门制定。
没有国家计量检定规程的,由国务院有关主管部门和省、自治区、直辖市人民政府计量行政部门分别制定部门计量检定规程和地方计量检定规程,并向国务院计量行政部门备案。
2、《中华人民共和国强制检定的工作计量器具检定管理办法》第六条规定:强制检定的周期,由执行强制检定的计量检定机构根据计量检定规程确定。
由此可知,法律、法规和部门规章并没有对压力表的检定周期给予明确的规定,需要参照相应压力表的检定规程。
(二)检验规程规定了强检压力表检定周期在企业中,压力表(含压力表、风压表和氧气表)多为弹簧管式一般压力表。
《弹簧管式一般压力表、压力真空表及真空表检定规程》(JJG 52-1999),适用范围为测量上限(0.1 —100)MPa系列弹簧管式一般压力表的检定。
该规程第5.5条规定:压力表的检定周期一般不超过半年。
此处所指的压力表是需强检的压力表,不是指所有的压力表。
关于压力表分级检验的相关规定1988年10月10日,化学工业部、国家技术监督局联合发布《化学工业计量器具分级管理办法》(试行),对计量器具按A、B、C三级分级进行管理。
目前很多企业对压力表也是实行分级管理。
一般企业的风险性低于化工企业,因此可以参照上述方法,来判定一般企业的压力表检定是否符合规定。
第一部分 A类压力表一、A类计量器具等同于强检计量器具(一)A级计量器具的定义根据《化学工业计量器具分级管理办法》(试行)第四条的规定,A级计量器具所包含的器具如下:1.企业事业单位的最高标准器。
2.经政府计量行政部门认证授权的社会公用计量标准器。
3.《计量法》规定的用于贸易结算、安全防护、环境监测、医疗卫生方面属于强制检定的计量器具。
4.统一量值的标准物质。
(二)强检计量器具的定义1985年9月6日公布的《中华人民共和国计量法》第九条第一款规定:县级以上人民政府计量行政部门对社会公用计量标准器具,部门和企业、事业单位使用的最高计量标准器具,以及用于贸易结算、安全防护、医疗卫生、环境监测方面的列入强制检定目录的工作计量器具,实行强制检定。
未按照规定申请检定或者检定不合格的,不得使用。
实行强制检定的工作计量器具的目录和管理办法,由国务院制定。
(三)小结从定义上看,A级计量器具和强检计量器具的的定义是近似,而从计量器具的内容上看,包含了院承压设备所涉及的强制性检验计量器具。
二、A类压力表所包含的内容压力表属于计量器具的一种,A类压力表即强检压力表。
根据国务院1987年4月15日发布的《中华人民共和国强制检定的工作计量器具检定管理办法》和国家计量局1987 年5 月28 日发布的《中华人民共和国强制检定的工作计量器具明细目录》,都规定将用于贸易结算、安全防护、医疗卫生、环境监测的压力表实施强制检定,包括压力表、风压表和氧气表。
1991年8月6日,国家技术监督局发布《强制检定的工作计量器具实施检定的有关规定(试行)》,对压力表(含压力表、风压表和氧气表)强制检定范围做了明确的规定。
一、压力表强制检定范围压力表属于计量器具,对计量器具的强制检定源于1985年9月6日公布的《中华人民共和国计量法》。
该法第九条第一款规定:县级以上人民政府计量行部门对社会公用计量标准器具,部门和企业、事业单位使用的最高计量标准器具,以及用于贸易结算、安全防护、医疗卫生、环境监测方面的列入强制检定目录的工作计量器具,实行强制检定。
未按照规定申请检定或者检定不合格的,不得使用。
实行强制检定的工作计量器具的目录和管理办法,由国务院制定。
国务院1987年4月15日发布的《中华人民共和国强制检定的工作计量器具检定管理办法》和国家计量局1987 年5 月28 日发布的《中华人民共和国强制检定的工作计量器具明细目录》,都规定将用于贸易结算、安全防护、医疗卫生、环境监测的压力表实施强制检定,包括压力表、风压表和氧气表。
1991年8月6日,国家技术监督局发布《强制检定的工作计量器具实施检定的有关规定(试行)》,对压力表(含压力表、风压表和氧气表)强制检定范围做了明确的规定。
1、用于安全防护的压力表需强制检定。
包括以下7类:a、锅炉主气缸和给水压力部位的测量;b、固定式空压机风仓及总管压力的测量;c、发电机、气轮机油压及机车压力的测量;d、医用高压灭菌器、高压锅压力的测量;e、带报警装置压力的测量;f、密封增压容器压力的测量;g、有害、有毒、腐蚀性严重介质压力的测量。
(如:弹簧管压力表、电远传和电接点压力表) 。
2、用于安全防护的风压表需强制检定。
即:矿井中巷道风压、风速的测量。
(如:矿用风压表、矿用风速表) 。
3、用于安全防护的氧气表需强制检定。
包括以下2类:a、在灌装氧气瓶过程中氧气监控压力的测量;b、在工艺过程中易爆、影响安全的氧气压力的测量。
4、用于医疗卫生的氧气表需强制检定。
即医院输氧用浮标式氧气吸入器和供氧装置上氧气压力的测量。
由此可知,共有3种11类压力表需要强制检定,不是所有压力表都必须强制检定。
由于医疗卫生氧气表在安全生产执法检查中不常见,不做讨论,只讨论用于安全防护的3种10类压力表.二、强检压力表检定周期前文确定了强检压力表的范围,这就引起本文讨论的另一个关键性问题,该怎样确定强检压力表的检定周期。
压力表强制校验规定关于压力表的强制检定,目前在实践过程中,还存在着一定的混乱和无序,尤其是涉及到特种设备附属的压力表,其强制检定到底是怎么规定的,具体的实施过程中又是怎么执行的,由于标准的模糊性以及缺乏可执行的,导致现在的压力表强检存各自为战,没有一个统一的准则。
今天我们就来深入探讨一下压力表的强制检定到底存在哪些问题?以及该怎么解决这些问题?首先,我为大家详细捋一捋问题的现状,从法律法规和标准条文方面进行问题解读,另外强调一下,我引用的法规标准都是现行最新版,关于这些法规标准的历史演变,这里我不再细说。
我们先来看看两个国家大法是怎么规定的。
《中华人民共和国计量法》( 2 0 1 8 年修正):第九条县级以上人民政府计量行政部门对社会公用计量标准器具,部门和企业、事业单位使用的最高计量标准器具,以及用于贸易结算、安全防护、医疗卫生、环境监测方面的列入强制检定目录的工作计量器具,实行强制检定。
未按照规定申请检定或者检定不合格的,不得使用。
实行强制检定的工作计量器具的目录和管理办法,由国务院制定。
《特种设备安全法》( 2 0 1 3 年颁布):第八十三条违反本法规定,特种设备使用单位有下列行为之一的,责令限期改正;逾期未改正的,责令停止使用有关特种设备,处一万元以上十万元以下罚款:(三)未对其使用的特种设备进行经常性维护保养和定期自行检查,或者未对其使用的特种设备的安全附件、安全保护装置进行定期校验、检修,并作出记录的;按照两个大法的规定,特种设备的安全附件应当进行定期校验(主要针对锅炉),实行强制检定的工作计量器具的目录和管理办法,由国务院制定,那么我们接着看看国务院又是怎么规定的呢。
2 0 2 0 年1 0 月2 6 日,国家市场监督管理总局发布第4 2 号文《市场监管总局关于调整< 实施强制管理的计量器具目录> 的公告》,在附件目录中第1 6 项规定了压力仪表的强检方式和范围:关于上表中的几个概念我简要介绍一下,型式批准指的是采用新技术、新材料和新工艺等制造的压力仪表是需要国家型式检验机构做鉴定,且合格后才能批准投入使用。
压力表检定有关问题探讨压力表作为计量器具,主要用于安全防护、工业过程控制、监测和监视压力等方面。
压力表显示是否准确,对设备、设施的运行至关重要,因此有必要对压力表进行定期检验。
目前,企业一般做法是对所有的压力表执行一年一检,部分经济实力较强的企业执行半年一检。
部分安监执法人员也持有“所有压力表每一年或每半年都必须检验一次”的观点,对未定期检验的压力表责令企业限期整改。
那么,所有的压力表都必须强制定期检定吗检定的周期是多少发现“压力表未定期检定”问题该怎样处理本文从安全生产执法监察角度出发,依据法律、法规、规章和规范性文件,探讨压力表检定有关问题,为安监执法寻找强有力的执法依据,从而避免不必要的行政复议和诉讼。
一、压力表强制检定范围压力表属于计量器具,对计量器具的强制检定源于1985年9月6日公布的《中华人民共和国计量法》。
该法第九条第一款规定:县级以上人民政府计量行政部门对社会公用计量标准器具,部门和企业、事业单位使用的最高计量标准器具,以及用于贸易结算、安全防护、医疗卫生、环境监测方面的列入强制检定目录的工作计量器具,实行强制检定。
未按照规定申请检定或者检定不合格的,不得使用。
实行强制检定的工作计量器具的目录和管理办法,由国务院制定。
国务院1987年4月15日发布的《中华人民共和国强制检定的工作计量器具检定管理办法》和国家计量局1987 年5 月28 日发布的《中华人民共和国强制检定的工作计量器具明细目录》,都规定将用于贸易结算、安全防护、医疗卫生、环境监测的压力表实施强制检定,包括压力表、风压表和氧气表。
1991年8月6日,国家技术监督局发布《强制检定的工作计量器具实施检定的有关规定(试行)》,对压力表(含压力表、风压表和氧气表)强制检定范围做了明确的规定。
1、用于安全防护的压力表需强制检定。
包括以下7类:a、锅炉主气缸和给水压力部位的测量;b、固定式空压机风仓及总管压力的测量;c、发电机、气轮机油压及机车压力的测量;d、医用高压灭菌器、高压锅压力的测量;e、带报警装置压力的测量;f、密封增压容器压力的测量;g、有害、有毒、腐蚀性严重介质压力的测量。
[汇总]压力表检定及检定周期的相关规定压力表检定有关问题探讨压力表作为计量器具,主要用于安全防护、工业过程控制、监测和监视压力等方面。
压力表显示是否准确,对设备、设施的运行至关重要,因此有必要对压力表进行定期检验。
目前,企业一般做法是对所有的压力表执行一年一检,部分经济实力较强的企业执行半年一检。
部分安监执法人员也持有“所有压力表每一年或每半年都必须检验一次”的观点,对未定期检验的压力表责令企业限期整改。
那么,所有的压力表都必须强制定期检定吗,检定的周期是多少,发现“压力表未定期检定”问题该怎样处理,本文从安全生产执法监察角度出发,依据法律、法规、规章和规范性文件,探讨压力表检定有关问题,为安监执法寻找强有力的执法依据,从而避免不必要的行政复议和诉讼。
一、压力表强制检定范围压力表属于计量器具,对计量器具的强制检定源于1985年9月6日公布的《中华人民共和国计量法》。
该法第九条第一款规定:县级以上人民政府计量行政部门对社会公用计量标准器具,部门和企业、事业单位使用的最高计量标准器具,以及用于贸易结算、安全防护、医疗卫生、环境监测方面的列入强制检定目录的工作计量器具,实行强制检定。
未按照规定申请检定或者检定不合格的,不得使用。
实行强制检定的工作计量器具的目录和管理办法,由国务院制定。
国务院1987年4月15日发布的《中华人民共和国强制检定的工作计量器具检定管理办法》和国家计量局1987 年5 月28 日发布的《中华人民共和国强制检定的工作计量器具明细目录》,都规定将用于贸易结算、安全防护、医疗卫生、环境监测的压力表实施强制检定,包括压力表、风压表和氧气表。
1991年8月6日,国家技术监督局发布《强制检定的工作计量器具实施检定的有关规定 (试行)》,对压力表(含压力表、风压表和氧气表)强制检定范围做了明确的规定。
1、用于安全防护的压力表需强制检定。
包括以下7类:a、锅炉主气缸和给水压力部位的测量;b、固定式空压机风仓及总管压力的测量;c、发电机、气轮机油压及机车压力的测量;d、医用高压灭菌器、高压锅压力的测量;e、带报警装置压力的测量;f、密封增压容器压力的测量;g、有害、有毒、腐蚀性严重介质压力的测量。
(如:弹簧管压力表、电远传和电接点压力表) 。
2、用于安全防护的风压表需强制检定。
即:矿井中巷道风压、风速的测量。
(如:矿用风压表、矿用风速表) 。
3、用于安全防护的氧气表需强制检定。
包括以下2类:a、在灌装氧气瓶过程中氧气监控压力的测量;b、在工艺过程中易爆、影响安全的氧气压力的测量。
4、用于医疗卫生的氧气表需强制检定。
即医院输氧用浮标式氧气吸入器和供氧装置上氧气压力的测量。
由此可知,共有3种11类压力表需要强制检定,不是所有压力表都必须强制检定。
由于医疗卫生氧气表在安全生产执法检查中不常见,不做讨论,只讨论用于安全防护的3种10类压力表.二、强检压力表检定周期前文确定了强检压力表的范围,这就引起本文讨论的另一个关键性问题,该怎样确定强检压力表的检定周期。
《中华人民共和国计量法》第十条第二款规定:计量检定必须执行计量检定规程。
国家计量检定规程由国务院计量行政部门制定。
没有国家计量检定规程的,由国务院有关主管部门和省、自治区、直辖市人民政府计量行政部门分别制定部门计量检定规程和地方计量检定规程,并向国务院计量行政部门备案。
《中华人民共和国强制检定的工作计量器具检定管理办法》第六条规定:强制检定的周期,由执行强制检定的计量检定机构根据计量检定规程确定。
由此可知,法律、法规和部门规章并没有对压力表的检定周期给予明确的规定,需要参照相应压力表的检定规程。
在企业中,压力表(含压力表、风压表和氧气表)多为弹簧管式一般压力表。
《弹簧管式一般压力表、压力真空表及真空表检定规程》(JJG 52-1999)由国家质量技术监督于1999年12月22日公布,2000年4月1日起实施,适用范围为测量上限(0.1—100)MPa系列弹簧管式一般压力表的检定。
该规程第5.5条规定:压力表的检定周期一般不超过半年。
对此,有两条,一是该条所指的压力表应该为法律、法规及规章中规定的需强制检定的压力表,不是指所有的压力表。
二是“检定周期一般不超过半年”,应该参照《关于加强调整强制检定工作计量器具检定周期管理工作的通知》(质技监局量发〔2000〕182号),规程中规定的检定周期是常规条件下的最长检定周期。
检定周期不能延长,但可以缩短。
如果缩短检定周期,法定(含授权)计量检定机构必须经省级质量技术监督局提出申请,经审查批准备案后方可实施。
另外,需要说明的是,压力表的强制检定需由法定计量检定机构进行。
根据《法定计量检定机构监督管理办法》(国家质量技术监督局令第15号),如果企业取得《计量标准考核证书》,并经质量技术监督部门授权,那么企业自身检定也是有效的。
三、非强检压力表的检定上文讨论过用于安全防护的压力表,共计3类10种,每半年至少检定一次。
那么,不是用于安全防护,如一般工艺管道、容器需要监视的压力表、循环水管道压力表、暖气管道压力表等,是否需要检定,检定的周期又该怎样确定呢, 《中华人民共和国计量法》第九条第二款规定,对非强制检定的计量标准器具和工作计量器具,使用单位应当自行定期检定或者送其他计量检定机构检定,县级以上人民政府计量行政部门应当进行监督检查。
《中华人民共和国计量法实施细则》于1987年1月19日经国务院批准,1987年 2月 1日由国家计量局发布。
《中华人民共和国计量法实施细则》第十二条规定:企业、事业单位应当配备与生产、科研、经营管理相适应的计量检测设施,制定具体的检定管理办法和规章制度,规定本单位管理的计量器具明细目录及相应的检定周期,保证使用的非强制检定的计量器具定期检定。
由此可知,非强制检定的压力表也是需要定期检定,只不过检定的周期由企业自行确定。
四、特种设备用压力表的检定前文讨论了压力表的检定范围和周期,也许会有读者问,在执法监察中,常见的是压力容器、压力管道和锅炉上用的压力表(作为安全附件),它们的检定周期该怎样确定,1、简单压力容器用压力表的检定2007年1月22日,国家质监总局颁布《简单压力容器安全技术监察规程》(TSG R0003-2007),自2007年7月1日起施行。
同时,结合国家质检总局特种设备安全监察局2007年10月9日发布的《<简单压力容器安全技术监察规程>常见问题答疑》,简单压力容器用压力表是否需要检定,需要看简单压力容器的投入使用日期。
在2007年7月1日后投入使用的简单压力容器,压力表不需检定。
如果简单压力容器达到推荐使用寿命继续使用,压力表需要定期强制检定。
在2007年7月1日前投入使用的简单压力容器,压力表作为安全附件,需定期检定。
2、固定式压力容器用压力表的检定2009年8月31日,国家质监总局颁布《固定式压力容器安全技术监察规程》(TSG R0004-2009),自2009年12月1日起施行。
该规程第一百四十七条固定,压力表的校验和维护应当符合国家计量部门的有关规定:压力表安装前应当进行校验,在刻度盘上应当划出指示最高工作压力的红线,注明下次校验日期。
压力表校验后应当加铅封。
3、工业管道用压力表的检定2009年5月8日,国家质监总局颁布《压力管道安全技术监察规程—工业管道》(TSG D0001,2009),自2009年8月1日起施行。
该规程未对压力表的检定做出明确规定,只在第一百五十一条做了原则要求,即管道用压力表的精度等级、量程、安装位置等应当符合有关安全技术规范及其相应标准的要求。
《在用工业管道定期检验规程》将压力表纳入安全保护装置,并没有对工业管道用压力表的检定做明确要求,只要求压力表超过校验有效期应立即更换。
4、锅炉用压力表的检定目前,对锅炉的安全监察按照锅炉的类型分别进行监察,主要有《蒸汽锅炉安全技术监察规程》(劳部发[1996]276号)、《热水锅炉安全技术监察规程》(劳锅字[1997]74号)、《有机热载体炉安全技术监察规程》(劳部发[1993]356号)和《小型和常压热水锅炉安全监察规定》(国家质监局令第 11 号)等4个规范和规程。
《蒸汽锅炉安全技术监察规程》第151条规定:选用的压力表应符合有关技术标准的要求,其校验和维护应符合国家计量部门的规定。
《热水锅炉安全技术监察规程》第109条规定:压力表的装设、校验和维护应符合国家计量部门的规定。
压力表装用前应进行校验,并非刻度盘上划红线指出工作压力。
压力表装用后每年至少校验一次。
《有机热载体炉安全技术监察规程》(劳部发[1993]356号)第十七条第2项规定:压力表至少每年校验一次,校验后应进行铅封。
《小型和常压热水锅炉安全监察规定》(国家质监局令第11号)第二十四条规定:小型锅炉压力表应当按照有关规定进行校验。
综上分析可知,特种设备用压力表的检定可以分为两大类:一是简单压力容器是否需要强制检定,需要看简单压力容器投入施工的日期。
二是固定式压力容器、工业管道和锅炉用压力表的检定应当符合国家计量部门的规定,其中热水锅炉和有机热载体炉压力表可以每年检定一次。
五、化工企业用压力表检定上面讨论的压力表的检定适用于一般企业,作为化工企业,风险性较大,其对压力表的检定又有什么要求呢,1988年10月10日,化学工业部、国家技术监督局联合发布《化学工业计量器具分级管理办法》(试行),对计量器具按A、B、C三级分级进行管理。
按照此办法附录《化工生产企业计量器具分级管理目录》在化工企业压力表的压力表分级及检定周期如下:A级:用于安全防护的压力表,每半年至少检定一次。
B级:用于工艺过程控制的压力表,检定周期为装置的检修期。
C级:1、用于监测的压力表,检定周期为1—2年;2、监视用压力表,不需周期检定,发生一次故障即更换。
其实,目前很多企业对压力表也是实行分级管理。
一般企业的风险性低于化工企业,因此执法人员完全可以参照上述方法,来判定一般企业的压力表检定是否符合规定。
六、压力表未定期检定的行政处罚探讨《中华人民共和国计量法》规定,计量器具的监督主管部门为计量行政部门。
但随着行政职能的调整,目前由质量技术监督部门负责。
安监执法人员在检查企业时,也会碰到压力表未定期检定的问题,又该怎样处理呢,我们首先看看质监部门对压力表未定期检定的处罚是怎样规定的。
1、质监部门对压力表未定期检定的行政处罚1990年8月25日,国家技术监督局发布《计量违法行为处罚细则》(国家技术监督局令第14号),适用于违反计量法律、法规行为的行政处罚。
《计量违法行为处罚细则》第十二条第(一)项规定:属于强制检定的工作计量器具,未按照规定申请检定或超过检定周期而继续使用的,责令其停止使用,可并处五百元以下罚款。