集合概念与基本运算
- 格式:pptx
- 大小:247.74 KB
- 文档页数:15
集合的概念和运算集合是数学中重要的基本概念,它可以理解为元素的组合。
在数学中,元素可以是数字、字母、单词等等。
本文将介绍集合的概念、集合的表示方法以及集合的运算。
一、集合的概念集合是由元素构成的,通常用大写字母表示。
假设A是一个集合,x是A的元素,我们可以表示为x∈A,表示x属于A。
相反地,如果x不属于A,我们可以表示为x∉A。
集合可以有有限个或者无限个元素。
如果集合A中的元素个数有限,并且可以一一列举出来,我们称之为有限集。
如果集合A中的元素个数是无穷的,我们称之为无限集。
二、集合的表示方法1. 列举法:我们可以直接将集合中的元素一一列举出来。
例如,集合A = {1, 2, 3}表示A是一个包含元素1、2、3的集合。
2. 描述法:我们可以使用一个条件来描述集合中的元素。
例如,集合B = {x | x是自然数,且x < 5}表示B是一个包含小于5的自然数的集合。
三、集合的运算1. 交集:给定两个集合A和B,它们的交集(记作A∩B)是包含同时属于A和B的所有元素的新集合。
例如,A = {1, 2, 3},B = {2, 3, 4},则A∩B = {2, 3}。
2. 并集:给定两个集合A和B,它们的并集(记作A∪B)是包含属于A或者属于B的所有元素的新集合。
例如,A = {1, 2, 3},B = {2, 3, 4},则A∪B = {1, 2, 3, 4}。
3. 差集:给定两个集合A和B,它们的差集(记作A-B)是包含属于A但不属于B的所有元素的新集合。
例如,A = {1, 2, 3},B = {2, 3, 4},则A-B = {1}。
4. 互斥集:给定两个集合A和B,如果它们的交集为空集,则称它们为互斥集。
例如,A = {1, 2},B = {3, 4},则A∩B = ∅。
5. 补集:给定一个普通集合U和它的一个子集合A,A相对于U的补集(记作A'或者A^c)是包含U中所有不属于A的元素的集合。
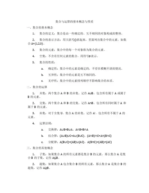
集合与运算的基本概念与性质一、集合的基本概念1.集合的定义:集合是由一些确定的、互不相同的对象构成的整体。
2.集合的表示方法:用大括号{}括起来,里面列出集合中的元素,如集合A={1,2,3}。
3.集合的元素:集合中的每一个对象称为集合的元素。
4.空集:不含有任何元素的集合,用符号∅表示。
5.集合的性质:a.确定性:集合中的元素是确定的,不存在模糊不清的情况。
b.互异性:集合中的元素是互不相同的。
c.无序性:集合中的元素排列顺序不影响集合的本质。
二、集合的运算1.并集:两个集合A和B的并集,记作A∪B,包含所有属于A或属于B的元素。
2.交集:两个集合A和B的交集,记作A∩B,包含所有同时属于A和属于B的元素。
3.补集:对于全集U,集合A的补集,记作A’,包含所有不属于A的元素。
4.运算法则:a.交换律:A∪B=B∪A,A∩B=B∩Ab.结合律:(A∪B)∪C=A∪(B∪C),(A∩B)∩C=A∩(B∩C)c.分配律:A(B∪C)=(AB)∪(AC),A(B∩C)=(AB)∩(AC)三、集合的其他概念1.子集:如果集合A的所有元素都是集合B的元素,那么集合A是集合B的子集,记作A⊆B。
2.超集:如果集合A包含集合B的所有元素,那么集合A是集合B的超集,记作A⊇B。
3.真子集:如果集合A是集合B的子集,并且A不等于B,那么A是B的真子集,记作A⊊B。
4.空集的特殊性质:空集是任何集合的子集,也是任何集合的超集。
四、整数的运算1.加法:两个整数相加,得到它们的和。
2.减法:一个整数减去另一个整数,得到它们的差。
3.乘法:两个整数相乘,得到它们的积。
4.除法:一个整数除以另一个整数(不为0),得到它们的商。
5.幂运算:一个整数的n次幂,表示这个整数连乘n次。
五、实数的运算1.加法:两个实数相加,得到它们的和。
2.减法:一个实数减去另一个实数,得到它们的差。
3.乘法:两个实数相乘,得到它们的积。
4.除法:一个实数除以另一个实数(不为0),得到它们的商。
集合的概念与基本运算集合是数学中最基础的概念之一,它是由一组互不相同的元素构成的。
集合的元素可以是任意类型的对象,例如数字、字母、图形、人、事物等。
集合的概念和应用广泛,不仅仅在数学领域,还在计算机科学、语言学、物理学等其他领域中具有重要的作用。
一、集合的表示和分类集合的表示方法有两种,一种是枚举法,即列举所有的元素,例如A={1,2,3,4,5}, B={a,b,c,d,e}。
另一种是描述法,即通过描述元素的性质来定义集合,例如C={x | x 是大于0小于10的整数}表示C是由大于0小于10的整数组成的集合,其中 | 符号表示“满足……的元素属于”。
根据元素个数的不同,集合可以分为有限集和无限集。
有限集就是元素个数有限的集合,例如菜单上的菜品,一次考试的得分等;无限集则是元素个数无限的集合,例如自然数集合、实数集合等。
二、集合的基本运算1.并集。
并集是指将两个或多个集合中的元素合并到一起构成的新集合。
例如,苹果和梨分别构成了集合A和集合B,它们的并集记作A∪B={苹果,梨}。
2.交集。
交集是指将两个或多个集合中的共同元素选出来构成的新集合。
例如,集合A={1,2,3,4}和集合B={4,5,6}的交集为{4},记作A∩B。
3.差集。
差集是指一个集合中去掉另一个集合中的元素所得到的集合。
例如,集合A={1,2,3,4},集合B={3,4,5,6},那么A-B={1,2},B-A={5,6}。
4.补集。
补集是指每个集合中不属于另一个集合的元素构成的集合。
例如,集合A={1,2,3,4},它的补集记作A',则A'={x | x 不属于A}={5,6,7,8……}。
5.子集。
子集是指一个集合中的所有元素都属于另一个集合,称作子集,即A是B的子集,表示为A⊆B。
例如,集合A={1,2}是集合B={1,2,3,4}的子集。
6.真子集。
真子集是指一个集合中的所有元素都属于另一个集合中,但是它不等于另一个集合本身,称作真子集,即A是B的真子集,表示为A⊂B。
集合的基本概念与运算方法在数学中,集合是由一组独立的元素组成的。
理解集合的基本概念和运算方法对于解决各种数学问题至关重要。
本文将介绍集合的基本概念以及常用的运算方法。
一、集合的基本概念1. 集合的定义:集合通常用大写字母表示,集合内的元素用逗号分隔,并放在大括号中。
例如,集合A可以表示为:A = {1, 2, 3, 4}。
2. 元素:一个集合由若干个元素组成,元素是集合的基本单位。
例如,集合A中的元素1、2、3、4便是集合A的元素。
3. 子集:若一个集合A的所有元素都属于另一个集合B,则称集合A为集合B的子集。
用符号表示为A ⊆ B。
例如,集合A = {1, 2}是集合B = {1, 2, 3}的子集。
4. 相等集合:若两个集合A和B拥有相同的元素,则称集合A和集合B相等。
用符号表示为A = B。
二、集合的运算方法1. 并集:若A和B为两个集合,他们的并集就是包含两个集合中所有元素的集合。
用符号表示为A ∪ B。
例如,集合A = {1, 2}和集合B = {2, 3}的并集为A ∪ B = {1, 2, 3}。
2. 交集:若A和B为两个集合,他们的交集就是属于A且属于B的所有元素的集合。
用符号表示为A ∩ B。
例如,集合A = {1, 2}和集合B = {2, 3}的交集为A ∩ B = {2}。
3. 补集:设U为全集,若A为一个集合,则相对于全集U,A的补集为U中不属于A的所有元素组成的集合。
用符号表示为A'。
例如,集合A = {1, 2, 3, 4}相对于全集U = {1, 2, 3, 4, 5, 6}的补集为A' = {5, 6}。
4. 差集:若A和B为两个集合,他们的差集就是属于A但不属于B的所有元素的集合。
用符号表示为A - B。
例如,集合A = {1, 2, 3, 4}和集合B = {2, 3}的差集为A - B = {1, 4}。
5. 互斥集:若两个集合A和B的交集为空集,则称它们为互斥集。
数学集合公式集合是数学中一种重要的概念,它是由一些特定的对象组成的整体。
在集合中,我们所关心的是元素,也就是集合中的每一个对象。
下面,我们将介绍一些常用的集合公式,帮助读者更深入地理解集合的概念和运算方式。
一、基本概念1. 集合的定义:将具有共同性质的事物组成的整体称为集合。
2. 元素:一个集合中的每一个对象都称为该集合的元素。
3. 相等:当且仅当两个集合的元素相同,它们才相等。
二、集合运算1. 并集:两个集合的所有元素的总和称为它们的并集,用符号“∪”表示,例如:A∪B。
2. 交集:两个集合公共拥有的元素称为它们的交集,用符号“∩”表示,例如:A∩B。
3. 差集:从一个集合中减去另一个集合中的元素所得到的新集合称为差集,用符号“-”表示,例如:A-B。
4. 补集:对于一个集合,不属于该集合的所有元素构成的集合称为该集合的补集,常用符号“c”表示,例如:A的补集为A的补。
三、集合公式1. 并集公式:对于任意集合A、B和C,以下公式成立:(1)交换律:A∪B=B∪A。
(2)结合律:A∪(B∪C)=(A∪B)∪C。
(3)分配律:A∪(B∩C)=(A∪B)∩(A∪C)。
2. 交集公式:对于任意集合A、B和C,以下公式成立:(1)交换律:A∩B=B∩A。
(2)结合律:A∩(B∩C)=(A∩B)∩C。
(3)分配律:A∩(B∪C)=(A∩B)∪(A∩C)。
3. 差集公式:对于任意集合A、B和C,以下公式成立:(1)交换律:A-B=B-A。
(2)结合律:A-(B-C)=(A-B)∪(A∩C)。
(3)分配律:A∩(B-C)=(A∩B)-(A∩C)。
4. 补集公式:对于任意集合A和B,以下公式成立:(1)均衡律:(A的补)的补=A。
(2)德摩根定律:(A∩B)的补=A的补∪B的补,(A∪B)的补=A的补∩B的补。
以上为常用的集合公式,它们可以帮助我们更好地理解数学中集合运算的概念和运算法则。
在实际应用中,我们可以通过运用这些公式,以及更进一步的集合运算方法,解决各种问题,为我们的科学研究和生活带来便利和效益。
集合的基本概念和运算集合是数学中的一个基本概念,它是由一些确定的、互不相同的对象构成的整体。
集合的概念在数学中有着广泛的应用,并且在解决实际问题时也发挥着重要的作用。
本文将介绍集合的基本概念以及集合的运算。
一、集合的基本概念集合是由一些确定的对象组成的整体,这些对象称为集合的元素。
用大写字母A、B、C等表示集合,用小写字母a、b、c等表示集合的元素。
如果一个元素a属于一个集合A,我们可以写作a∈A。
相反地,如果一个元素b不属于一个集合B,我们可以写作b∉B。
集合的元素可以是任何类型的对象,比如数字、字母、符号或者其他集合。
例如,自然数的集合可以表示为N={0,1,2,3,...},其中0、1、2、3等都是集合N的元素。
二、集合的表示方法集合有多种表示方法,其中最常见的是列举法和描述法。
1. 列举法:通过列举集合的元素来表示一个集合。
例如,集合A={1,2,3}表示由整数1、2、3组成的集合A。
2. 描述法:通过描述集合元素的特征来表示一个集合。
例如,集合B={x|x是大于0且小于10的整数}表示在0和10之间的整数构成的集合B。
值得注意的是,集合中的元素是没有顺序的,且集合中的元素是互不相同的。
这意味着{1,2,3}和{3,2,1}表示的是相同的集合。
三、集合的运算集合的运算有并集、交集、差集和补集等。
1. 并集:如果A和B是两个集合,它们的并集表示为A∪B,包含了属于集合A或者属于集合B的所有元素。
例如,集合A={1,2,3}和集合B={3,4,5}的并集为A∪B={1,2,3,4,5}。
2. 交集:如果A和B是两个集合,它们的交集表示为A∩B,包含了同时属于集合A和集合B的所有元素。
例如,集合A={1,2,3}和集合B={3,4,5}的交集为A∩B={3}。
3. 差集:如果A和B是两个集合,它们的差集表示为A-B,包含了属于集合A但不属于集合B的所有元素。
例如,集合A={1,2,3}和集合B={3,4,5}的差集为A-B={1,2}。
集合的概念与运算(总6页) -CAL-FENGHAI.-(YICAI)-Company One1-CAL-本页仅作为文档封面,使用请直接删除01集合的概念知识梳理1.元素与集合(1)集合中元素的三个特征:确定性、互异性、无序性.(2)元素与集合的关系是属于或不属于关系,用符号∈或?表示.(3)集合的表示法:列举法、描述法、图示法.2.集合间的基本关系表示关系文字语言符号语言集合间的基本关系相等集合A与集合B中的所有元素都相同A=B 子集A中任意一个元素均为B中的元素A?B 真子集A中任意一个元素均为B中的元素,且B中至少有一个元素不是A中的元素A B 空集空集是任何集合的子集,是任何非空集合的真子集集合的并集集合的交集集合的补集图形语言符号语言A∪B={x|x∈A,或x∈B}A∩B={x|x∈A,且x∈B}?U A={x|x∈U,且x?A}并集的性质:A∪?=A;A∪A=A;A∪B=B∪A;A∪B=A?B?A.交集的性质:A∩?=?;A∩A=A;A∩B=B∩A;A∩B=A?A?B.补集的性质:A∪(?U A)=U;A∩(?U A)=?;?U(?U A)=A.题型一.集合例1. (1)已知集合A ={0,1,2},则集合B ={x -y|x ∈A ,y ∈A}中元素的个数是( ) A .1 B .3 C .5 D .9(2)已知集合A ={m +2,2m 2+m},若3∈A ,则m 的值为________. 答案 (1)C (2)-32(2)由题意得m +2=3或2m 2+m =3,则m =1或m =-32,当m =1时,m +2=3且2m 2+m =3,根据集合中元素的互异性可知不满足题意;当m =-32时,m +2=12,而2m 2+m =3,故m =-32.【感悟提升】(1)用描述法表示集合,首先要搞清楚集合中代表元素的含义,再看元素的限制条件,明白集合的类型,是数集、点集还是其他类型集合;(2)集合中元素的互异性常常容易忽略,求解问题时要特别注意.分类讨论的思想方法常用于解决集合问题.变式1.设集合A ={1,2,3},B ={4,5},M ={x|x =a +b ,a ∈A ,b ∈B},则M 中的元素个数为( )A .3B .4C .5D .6 变式2.设a ,b ∈R ,集合{1,a +b ,a}=⎩⎨⎧⎭⎬⎫0,b a ,b ,则b -a =________.答案 1.B 2.2解析 1.因为集合M 中的元素x =a +b ,a ∈A ,b ∈B ,所以当b =4时,a =1,2,3,此时x =5,6,7.当b =5时,a =1,2,3,此时x =6,7,8. 所以根据集合元素的互异性可知,x =5,6,7,8. 即M ={5,6,7,8},共有4个元素.2.因为{1,a +b ,a}=⎩⎨⎧⎭⎬⎫0,ba ,b ,a ≠0, 所以a +b =0,得ba =-1,所以a=-1,b=1,所以b-a=2.题型二. 集合间的基本关系例2.(1)已知集合A={x|x2-3x+2=0,x∈R},B={x|0<x<5,x∈N},则满足条件A?C?B的集合C的个数为()A.1 B.2 C.3 D.4B⊆,则实数m的最大值为(2)已知集合},xm-≤≤xA若A=xBx=m|{121},7≤≤{-|2+_____.答案(1)D(2)4 注:若B是A的真子集,则m的最大值为什么?【感悟提升】(1)空集是任何集合的子集,在涉及集合关系时,必须优先考虑空集的情况,否则会造成漏解;(2)已知两个集合间的关系求参数时,关键是将条件转化为元素或区间端点间的关系,进而转化为参数所满足的关系.常用数轴、Venn图等来直观解决这类问题.变式1.已知集合A={x|y=ln(x+3)},B={x|x≥2},则下列结论正确的是()A.A=B B.A∩B=?C.A?B D.B?A变式2.已知集合A={x|log2x≤2},B={x|x<a},若A?B,则实数a的取值范围是________.答案 1.D 2.(4,+∞)解析 1.A={x|x>-3},B={x|x≥2},结合数轴可得:B?A.2.由log2x≤2,得0<x≤4,即A={x|0<x≤4},而B={x|x<a},由于A ?B ,如图所示,则a>4. 题型三. 集合的基本运算例3.(1)已知}2|1||{<-=x x A ,}06|{2<-+=ax x x B ,}0152|{2<--=x x x C , ① ,B B A =⋃求a 的范围;② 是否存在a 的值使C B B A ⋂=⋃,若存在,求出a 的值,若不存在,说明理由. (2)设集合U =R ,A ={x|2x(x -2)<1},B ={x|y =ln(1-x)},则图中阴影部分表示的集合为( )A .{x|x ≥1}B .{x|1≤x<2}C .{x|0<x ≤1}D .{x|x ≤1}答案 (1)✍(-5≤a ≤-1);✍1519,-≤≤-⊆⊆a C B A (2)B变式1.已知集合A ={1,3,m},B ={1,m},A ∪B =A ,则m 等于( ) A .0或 3 B .0或3 C .1或 3D .1或3变式2.}32|{+≤≤=a x a x A ,}51|{>-<=x x x B 或,∅≠⋂B A ,则a 的取值范围为_______.答案1.B 2.]3,2()21,(⋃--∞【感悟提升】1.一般来讲,集合中的元素若是离散的,则用Venn 图表示;集合中的元素若是连续的实数,则用数轴表示,此时要注意端点的情况.2.运算过程中要注意集合间的特殊关系的使用,灵活使用这些关系,会使运算简化.变式3.(2015·天津)已知全集U ={1,2,3,4,5,6,7,8},集合A ={2,3,5,6},集合B ={1,3,4,6,7},则集合A ∩(?UB)等于( )A.{2,5} B.{3,6}C.{2,5,6} D.{2,3,5,6,8}变式4.设U=R,集合A={x|x2+3x+2=0},B={x|x2+(m+1)x+m=0},若(?UA)∩B =?,则m的值是__________.答案 3.A 4.1或2解析 3.由题意知,?UB={2,5,8},则A∩(?UB)={2,5},选A.4.A={-2,-1},由(?UA)∩B=?,得B?A,∵方程x2+(m+1)x+m=0的判别式Δ=(m+1)2-4m=(m-1)2≥0,∴B≠?.∴B={-1}或B={-2}或B={-1,-2}.①若B={-1},则m=1;②若B={-2},则应有-(m+1)=(-2)+(-2)=-4,且m=(-2)×(-2)=4,这两式不能同时成立,∴B≠{-2};③若B={-1,-2},则应有-(m+1)=(-1)+(-2)=-3,且m=(-1)×(-2)=2,由这两式得m=2.经检验知m=1和m=2符合条件.∴m=1或2.题型四. 集合的新定义问题例4.若集合A具有以下性质:(Ⅰ)0∈A,1∈A;(Ⅱ)若x∈A,y∈A,则x-y∈A,且x≠0时,1x∈A.则称集合A是“好集”.下列命题正确的个数是()(1)集合B={-1,0,1}是“好集”;(2)有理数集Q是“好集”;(3)设集合A 是“好集”,若x ∈A ,y ∈A ,则x +y ∈A. A .0 B .1 C .2 D .3 答案 C变式: (2015·湖北)已知集合A ={(x ,y)|x 2+y 2≤1,x ,y ∈Z},B ={(x ,y)||x|≤2,|y|≤2,x ,y ∈Z},定义集合A*B ={(x 1+x 2,y 1+y 2)|(x 1,y 1)∈A ,(x 2,y 2)∈B},则A*B 中元素的个数为( )A .77B .49C .45D .30 答案 C解析 如图,集合A 表示如图所示的所有圆点“”,集合B 表示如图所示的所有圆点“”+所有圆点“”,集合A*B 显然是集合{(x ,y)||x|≤3,|y|≤3,x ,y ∈Z}中除去四个点{(-3,-3),(-3,3),(3,-3),(3,3)}之外的所有整点(即横坐标与纵坐标都为整数的点),即集合A*B 表示如图所示的所有圆点“”+所有圆点“”+所有圆点“”,共45个.故A*B 中元素的个数为45.故选C. 【真题演练】1.【2016高考新课标1理数】设集合{}2430A x x x =-+< ,{}230x x ->,则A B = ( )(A )33,2⎛⎫-- ⎪⎝⎭ (B )33,2⎛⎫- ⎪⎝⎭ (C )31,2⎛⎫ ⎪⎝⎭ (D )3,32⎛⎫ ⎪⎝⎭【答案】D【解析】因为23{|430}={|13},={|},2A x x x x xB x x =+<<<>-所以33={|13}{|}={|3},22A B x x x x x x <<><<故选D.2.【2016高考新课标3理数】设集合{}{}|(2)(3)0,|0S x x x T x x =--≥=> ,则S T =( )(A) [2,3] (B)(-∞ ,2] [3,+∞) (C) [3,+∞) (D)(0,2] [3,+∞)【答案】D【解析】由(2)(3)0x x --≥解得3x ≥或2x ≤,所以{|23}S x x x =≤≥或,所以{|023}S T x x x =<≤≥或,故选D .3.【2016年高考四川理数】设集合{|22}A x x =-≤≤,Z 为整数集,则A Z 中元素的个数是( )(A )3 (B )4 (C )5 (D )6【答案】C 【解析】由题意,{2,1,0,1,2}A Z =--,故其中的元素个数为5,选C. 4.【2016高考山东理数】设集合2{|2,},{|10},x A y y x B x x ==∈=-<R 则A B =( ) (A )(1,1)-(B )(0,1) (C )(1,)-+∞ (D )(0,)+∞【答案】C 【解析】}0|{>=y y A ,}11|{<<-=x x B ,则A B =∞(-1,+),选C. 5.【2016高考新课标2理数】已知集合{1,}A =2,3,{|(1)(2)0,}B x x x x =+-<∈Z ,则A B =( )(A ){1} (B ){12},(C ){0123},,, (D ){10123}-,,,, 【答案】C【解析】集合{|12,}{0,1}B x x x =-<<∈=Z ,而{1,2,3}A =,所以{0,1,2,3}A B =,故选C.6.【2016高考浙江理数】已知集合{}{}213,4,P x x Q x x =∈≤≤=∈≥R R 则()P Q ⋃=R ( )A .[2,3]B .( -2,3 ]C .[1,2)D .(,2][1,)-∞-⋃+∞ 【答案】B 【解析】根据补集的运算得.故选B .7.【2015高考陕西,理1】设集合2{|}M x x x ==,{|lg 0}N x x =≤,则M N =( )A .[0,1]B .(0,1]C .[0,1)D .(,1]-∞ 【答案】A【解析】{}{}20,1x x x M ===,{}{}lg 001x x x x N =≤=<≤,所以[]0,1M N =,故选A .8.【2015高考福建,理1】若集合{}234,,,A i i i i = (i 是虚数单位),{}1,1B =- ,则A B 等于 ( )A .{}1-B .{}1C .{}1,1-D .φ 【答案】C【解析】由已知得{},1,,1A i i =--,故A B ={}1,1-,故选C .。
集合的基本概念与运算集合是数学中一个基本的概念,它描述了一组对象构成的整体。
在集合论中,集合是由元素组成的,而元素可以是任何事物,可以是数值、符号、人、动物等。
本文将介绍集合的基本概念以及常见的运算。
一、集合的基本概念集合可以用大括号{}来表示,元素在大括号内用逗号分隔。
例如,集合A可以表示为A={1,2,3},其中的元素为1,2和3。
一个集合中的元素是无序的,表示一个集合的方式只是列出其中的元素,并不考虑元素的先后顺序。
在集合中,元素的个数称为集合的基数。
例如,集合A={1,2,3}的基数为3。
当一个集合中的元素个数为有限个时,该集合称为有限集;当一个集合中的元素个数为无限个时,该集合称为无限集。
二、集合的关系1. 相等关系当两个集合的所有元素完全相同时,它们是相等的。
例如,考虑集合A={1,2,3}和B={2,3,1},虽然它们的元素顺序不同,但它们包含的元素是相同的,因此A和B是相等的。
2. 包含关系当一个集合的所有元素都是另一个集合的元素时,该集合被称为另一个集合的子集。
例如,考虑集合A={1,2,3}和B={1,2,3,4},所有A 中的元素也都属于B,因此A是B的子集。
3. 空集一个没有任何元素的集合被称为空集,用符号∅表示。
三、集合的运算1. 并集运算给定两个集合A和B,它们的并集表示为A∪B,包含了A和B中所有的元素。
例如,若A={1,2,3},B={3,4,5},则A∪B={1,2,3,4,5}。
2. 交集运算给定两个集合A和B,它们的交集表示为A∩B,包含了同时属于A和B的元素。
例如,若A={1,2,3},B={3,4,5},则A∩B={3}。
3. 差集运算给定两个集合A和B,它们的差集表示为A-B,包含了属于A但不属于B的元素。
例如,若A={1,2,3},B={3,4,5},则A-B={1,2}。
4. 补集运算给定一个集合U作为全集,集合A的补集表示为A',包含了属于全集U但不属于A的元素。
集合的基本概念与运算集合是数学中的一个基本概念,可以理解为具有共同特征的事物的总体。
集合中的元素是指构成集合的个体或对象。
在集合中,元素的顺序并不重要,也不会重复出现。
本文将介绍集合的基本概念、集合运算的种类以及相关的性质。
一、集合的基本概念集合通常用大写字母表示,例如A、B、C等。
集合中的元素用小写字母表示,例如a、b、c等。
如果一个元素x属于集合A,我们用x∈A表示;如果一个元素y不属于集合A,我们用y∉A表示。
一个集合中的元素可以是任何事物,可以是数,可以是字母,也可以是其他集合。
集合的大小可以通过计算集合中元素的个数来确定。
如果集合A中有n个元素,我们用|A|表示集合A的大小,即|A|=n。
二、集合的表示方法1. 列举法:将集合中的元素逐个列举出来并用花括号{}括起来。
例如,集合A={1, 2, 3, 4}表示集合A包含了元素1、2、3、4。
2. 描述法:用一个条件来描述集合中的元素。
例如,集合B={x | x 是整数,0≤x≤10}表示集合B包含了满足0≤x≤10的所有整数。
三、集合的运算集合的运算包括并集、交集、差集和补集四种。
1. 并集:记为A∪B,表示包含了属于A或属于B的元素的集合。
即A∪B={x | x∈A或x∈B}。
例如,若A={1, 2, 3},B={3, 4, 5},则A∪B={1, 2, 3, 4, 5}。
2. 交集:记为A∩B,表示包含了既属于A又属于B的元素的集合。
即A∩B={x | x∈A且x∈B}。
例如,若A={1, 2, 3},B={3, 4, 5},则A∩B={3}。
3. 差集:记为A-B,表示包含了属于A但不属于B的元素的集合。
即A-B={x | x∈A且x∉B}。
例如,若A={1, 2, 3},B={3, 4, 5},则A-B={1, 2}。
4. 补集:对于给定的全集U,集合A的补集记为A',表示包含了属于U但不属于A的元素的集合。
即A'={x | x∈U且x∉A}。
数学中的集合认识集合和集合运算的基本概念在数学中,集合是一个基本概念,它是由一组特定元素组成的整体。
集合的概念及其运算在数学领域中具有广泛的应用和意义。
本文将对集合的认识以及集合运算的基本概念进行介绍和探讨。
一、集合的认识集合是数学中一个基本的概念,通常用大写字母表示。
一个集合可以包含多个元素,而这些元素可以是任何事物或对象。
在集合的定义中,我们需要明确以下几个要素:1. 元素:集合中的每个对象或事物称为元素,用小写字母表示。
2. 集合符号:通常用大写字母表示一个集合,例如集合A、B、C 等。
3. 归属关系:元素是否属于某个集合,我们用符号"∈"表示。
例如,若a∈A表示元素a属于集合A,反之若a∉A表示元素a不属于集合A。
4. 互异性:集合中的元素互不相同,即不存在重复元素。
通过以上要素的定义,我们可以给出一个集合的示例:设集合A={1,2,3,4},则1、2、3和4是A的元素,可以表示为1∈A,2∈A,3∈A,4∈A。
二、集合运算的基本概念在数学中,集合运算是对集合进行操作和处理的过程,常见的集合运算有并集、交集、差集和补集。
1. 并集:两个集合的并集是指包含了这两个集合中所有元素的集合。
我们用符号"∪"表示。
例如,设A={1,2,3},B={3,4,5},则A∪B={1,2,3,4,5}。
2. 交集:两个集合的交集是指只包含了这两个集合中共有元素的集合。
我们用符号"∩"表示。
例如,设A={1,2,3},B={3,4,5},则A∩B={3}。
3. 差集:两个集合的差集是指从一个集合中去除另一个集合中的元素所得到的集合。
我们用符号"\"或"-"表示。
例如,设A={1,2,3},B={3,4,5},则A-B={1,2}。
4. 补集:对于某个集合A,在全集U中除去A中的元素所得到的集合称为A的补集。
我们用符号"'"表示。
集合的概念与运算集合是数学中的一个重要概念,旨在描述一组确定的、互不相同的对象。
集合理论是数学的基础之一,不仅在数学领域有着广泛的应用,也渗透到其他学科中。
本文将介绍集合的概念及其运算。
一、集合的基本概念在集合论中,集合是由一些确定的对象构成的整体。
这些对象被称为集合的成员或元素。
用大写字母表示集合,用小写字母表示集合的元素。
例如,集合A={1, 2, 3}表示一个由数字1、2和3组成的集合,其中1、2和3是A的元素。
集合的描述方式有两种,一种是列举法,即直接列出集合的所有元素;另一种是陈述法,通过描述元素的特点或性质来定义集合。
例如,集合B={x|x是正整数且小于10}表示一个由小于10的正整数组成的集合。
二、集合的运算集合的运算包括并、交、差和补四种基本运算。
1. 并集并集是指将两个或多个集合中的元素合并成一个集合。
记为A∪B,读作"A并B"或"A或B"。
并集包含了参与运算的所有集合的元素,而且不重复计算。
例如,对于集合A={1, 2, 3}和集合B={3, 4, 5},它们的并集A∪B={1, 2, 3, 4, 5}。
交集是指两个或多个集合中共有的元素组成的集合。
记为A∩B,读作"A交B"。
交集中的元素必须同时属于参与运算的所有集合。
例如,对于集合A={1, 2, 3}和集合B={3, 4, 5},它们的交集A∩B={3}。
3. 差集差集是指从一个集合中去除与另一个集合中相同的元素所得到的集合。
记为A-B,读作"A减去B"。
即差集包含属于A但不属于B的元素。
例如,对于集合A={1, 2, 3}和集合B={3, 4, 5},它们的差集A-B={1, 2}。
4. 补集补集是指相对于某个全集,一个集合中不属于该集合的所有元素组成的集合。
记为A',读作"A的补集"。
补集是相对于全集来定义的,因此全集的选择会影响补集的结果。
集合的基本概念与运算在数学领域中,集合是一种包含对象的集合体。
这些对象可以是数字、字母、符号、单词、人或任何其他事物。
集合的概念和运算是数学中重要的基础,本文将介绍集合的基本概念以及常见的集合运算。
一、集合的基本概念集合是由一组对象组成的,并且这些对象是无序的。
用大写字母表示集合,例如A、B、C等,而用小写字母表示集合中的元素,例如a、b、c等。
如果元素a属于集合A,我们可以表示为a∈A。
如果元素x不属于集合A,我们可以表示为x∉A。
在确定一个集合的时候,我们可以列举其中的元素,也可以使用描述集合中元素的特征或性质。
例如,可以表示“大于0的整数”为集合A,可以表示“A={x|x>0, x∈Z}”。
这样即可定义出集合A。
二、集合的基本运算1. 并集运算当我们希望将两个或多个集合合并成一个新的集合时,我们可以使用并集运算。
用符号∪表示并集。
对于集合A和集合B,A∪B表示包含所有属于集合A或属于集合B的元素的新集合。
例如,如果A={1,2,3},B={3,4,5},则A∪B={1,2,3,4,5}。
2. 交集运算交集运算是指将两个集合中共有的元素组成一个新集合。
用符号∩表示交集。
对于集合A和集合B,A∩B表示包含所有既属于集合A又属于集合B的元素的新集合。
例如,如果A={1,2,3},B={3,4,5},则A∩B={3}。
3. 差集运算差集运算是指从一个集合中减去另一个集合中的元素。
用符号\表示差集运算。
对于集合A和集合B,A\B表示包含属于集合A但不属于集合B的元素的新集合。
例如,如果A={1,2,3,4},B={3,4,5},则A\B={1,2}。
4. 补集运算在集合理论中,我们还可以定义补集运算。
对于给定的全集U和集合A,A的补集表示U中所有不属于A的元素。
用符号A'或A表示补集。
例如,如果U为全集,A为集合A。
则A'表示U中所有不属于集合A的元素的集合。
三、集合的扩展运算除了基本的集合运算外,还存在集合的扩展运算。