预应力管桩承载力及桩身承载力计算
- 格式:xls
- 大小:49.50 KB
- 文档页数:1
管桩桩身的竖向极限承载力标准值设计值与特征值的关系标准化管理处编码[BBX968T-XBB8968-NNJ668-MM9N]管桩桩身的竖向极限承载力标准值、设计值与特征值的关系(一)、计算公式:管桩桩身的竖向极限承载力标准值Qpk、桩身竖向承载力设计值Rp与单桩竖向承载力最大特征值Ra的计算:1、管桩桩身竖向承载力设计值Rp的确定:根据03SG409《预应力混凝土管桩》国家标准图集中的说明第6.2.5条的计算式可以计算出桩身竖向承载力设计值Rp:Rp=AfcΨc。
式中Rp—管桩桩身竖向承载力设计值KN;A—管桩桩身横截面积mm2;fc—混凝土轴心抗压强度设计值MPa;Ψc—工作条件系数,取Ψc=0.70 。
2、单桩竖向承载力最大特征值Ra的确定:根据03SG409《预应力混凝土管桩》国家标准图集中的说明第6.2.6条的计算式可以计算出单桩竖向承载力最大特征值Ra:Ra= Rp/1.35。
3、管桩桩身的竖向极限承载力标准值Qpk的确定:第一种确定方法:根据GB50007—2002《建筑地基基础设计规范》附录中单桩竖向桩身极限承载力标准值Qpk=2 Ra。
第二种确定方法:根据以下公式计算Qpk=(0.8fck-0.6σpc)A。
式中Qpk—管桩桩身的竖向极限承载力标准值KN; A—管桩桩身横截面积mm2;fck—混凝土轴心抗压强度标准值MPa;σpc—桩身截面混凝土有效预加应力。
管桩桩身的竖向极限承载力标准值Qpk相当于工程施工过程中的压桩控制力。
4、综合以上计算公式,管桩桩身的竖向极限承载力标准值Qpk、桩身竖向承载力设计值Rp与单桩竖向承载力最大特征值Ra的关系如下:Ra= Rp/1.35;Qpk=2 Ra=2 Rp/1.35约等于1.48 Rp。
(二)、举例说明:一、例如,根据03SG409《预应力混凝土管桩》国家标准图集标准,现对PC —A500(100)的管桩分别计算管桩桩身的单桩竖向极限承载力标准值、设计值与特征值如下,以验证以上公式的正确性:1、管桩桩身竖向承载力设计值Rp的计算:Rp=AfcΨc=125660 mm2×27.5 MPa×0.7=2419KN;03SG409《预应力混凝土管桩》中为2400 KN,基本相符。
静压桩的压桩力与承载力关系分析发表时间:2017-07-25T10:46:02.147Z 来源:《基层建设》2017年第10期作者:麦再生[导读] 摘要:随着人类对环保意识的不断增强,静压法将逐渐取代锤击法,而静压预应力管桩具有能承受较大的负荷、质量稳定、造价低等优点中山市南头镇城乡建设服务中心 528427摘要:随着人类对环保意识的不断增强,静压法将逐渐取代锤击法,而静压预应力管桩具有能承受较大的负荷、质量稳定、造价低等优点,近年来在国内很多地区得到广泛应用,本文结合中山固莱尔阳光板有限公司厂房A,B工程静压桩桩基检测不合格问题,清楚静压桩的压桩力和承载力关系的重要性,分析静压桩施工的机理,探讨了静压桩的压桩力与承载力关系。
关键词:静压桩、压桩力;承载力引言:静压法施工是使用施工机械将混凝土预制桩压入土层中的一种施工方式,以这种方式进行施工的桩被称为静压桩。
与其它桩相比,静压桩的优点很多,诸如施工无振动、无噪音,适宜在精密仪器用房、危房及河口堤岸附近地区施工。
在施工过程中,可实时显示和记录压桩阻力,可对整个施工过程进行定量观察;还可以控制终压值,对单桩承载力进行预估。
一、清楚静压桩的压桩力和承载力关系的重要性静压预应力管桩(以下简称静压管桩)施工终压力和竖向极限承载力的关系是施工单位和设计单位十分感兴趣的问题,确定静压桩竖向极限承载力与施工终压力的经验公式主要有以下两种用途:一是在设计初步或开工前试桩阶段估算单桩竖向承载力特征值(作为辅助方法和补充手段):已知桩的终压力(Pze)桩的入土深度及桩周土质情况,可以很快估算出该桩的竖向极限承载力(Qu),从而可求得该桩的竖向承载力特征值Ra;二是选择施工用的压桩机、确定终压控制标准(一种简便的初估手段):已知桩的入土深度(根据工程地质资料预估)土质情况及桩的竖向承载力特征值,可很快求得需要的终压力,因此,弄清静压管桩施工终压力和竖向极限承载力的关系,对静压桩的进一步推广应用有着重要意义。
预应力钢筋混凝土管桩,工程量如何计算?小巴巴熊2009-2-23 22:41:32 172.30.211.* 举报预应力钢筋混凝土管桩,工程量如何计算?回答我是伟大领袖2009-2-23 22:41:49 222.82.15.* 举报预应力管桩有PHC PC PTC 三种,是一种很成熟的施工工艺,在长三角、珠江三角、渤海湾工业厂房、民用建筑应用广泛,工艺简单、施工质量容易控制。
沉桩工艺有两种:静压和锤击。
目前长三角地区以静压桩为主。
就上海地区而言,PHC-500(100)管桩单桩竖向承载力可达2000KN以上,PHC-A500(100)型管桩价格为105元/m,施工费用约为15元/m。
下面以此技术方案提供给你:采用超高强预应力混凝土管桩(PHC桩),打桩前需做好桩锤、桩架选择,确定管桩龄期,打桩过程中插桩、锤打、接桩、送桩均采取了相应的技术措施。
该工程中PHC桩所具有的单桩承载力高、桩身耐锤击性好、穿透力强、造价便宜等特点均得到很好的体现。
通州市建工大厦主楼东西长36m,南北宽18m,地上20层,地下1层,建筑面积12000m2。
采用框架剪力墙结构。
建筑物总荷载约200000kN,最大单柱荷载6700kN o基础采用筏板基础,桩采用超高强预应力混凝土管桩(PHC桩),规格为ф600×110,桩长24m(2根12m校对接),主楼共打设93根桩,设计单桩承载力3100kN。
1 PHC桩特点(1) 严格按照国标GB13476—92及日本JISA 5337标准生产,其混凝土强度等级不低于C80级。
(2) 单桩承载力高,设计范围广。
在同一建筑物基础中,可使用不同直径的管桩,容易解决布桩问题,可充分发挥每根桩的承载能力。
(3) 单校可接成任意长度,不受施工机械能力和施工条件局限。
(4) 成桩质量可靠,沉桩后桩长和桩身质量可用直接手段进行监测。
(5) 桩身耐锤击和抗裂性好,穿透力强。
(6) 造价低廉。
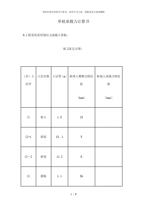
单桩承载力计算书本工程采用采用预应力混凝土管桩:按Z15孔计算:1、桩径500mm(桩长48)(桩长按桩端至少进入持力层2D控制):桩受力类型为端承摩擦型桩.单桩承载力特征值计算:Ra=0.5*3。
14*(1.5*15+13。
1*5+11.2*6+1。
4*36+15.5*14+5.3*23)+(3。
14*0.5*0。
5/4*800)=1011KN单桩承载力特征值取1000KN桩承载力设计值为1000x1.25=1250Kn桩身混凝土强度:Qc=3.14x(0.252—0。
1852)x0.75x27。
5x10=1831Kn〉1250Kn桩身压屈验算计算书已知:桩砼:C60fc=27.5N/mm2=27.5x103kN/m2Ec=3。
6x104N/mm=3。
6x107kN/m2桩主筋:ØD Es=2.0x108kN/m2桩身截面面积A=0.25*3。
14*(D2—d2)=0。
25*3.14*(0.52—0。
372)=0。
0888m21.桩身截面换算惯性矩(此处由于管桩配筋量少,故不考虑钢筋对惯性矩的影响,直接采用桩身截面惯性矩)Io=3。
14*(D4—d4)/64=3。
14*(0。
54-0.374)/64=2。
193*10—32.EI=0。
85*Ec*Io=0.85*3.6*107*2。
19*10—3=6。
57*1043.桩身计算宽度:bo=0。
9*(1.5d+0。
5)=0.9*(1.5*0.5+0。
5)=1。
125m4.查表5。
7。
5,取m=0.35(MN/m4)5.a=5√(m*bo/EI)=5√(0。
35*103*1。
125/6。
57*104)=0。
57m4/a=4/0。
57=7.02m<桩长L=44m6.Lc=0.0.5*(4/a)=0.5*7。
02=3。
51m ̄Lc/d=3。
51/0。
5=7。
02查表5。
8.4—2,压屈系数¢=1.0满足压屈要求桩上承台局压验算计算公式:《混凝土结构设计规范》(7。
预应力管桩计算书一、计算依据1、《预应力混凝土管桩基础技术规程》 (DBJ/T15-27-2018)2、《建筑结构荷载规范》 (GB-2012)3、《建筑桩基技术规范》 (JGJ94-2008)二、基本参数1、桩型:预应力管桩2、桩径:D=400mm3、桩长:L=15m4、桩端持力层:强风化岩层5、单桩承载力设计值:R=1200kN三、管桩结构计算1、截面面积A = π(D/2)² = π(400/2)² = 4000π mm²2、惯性矩I = π(D/2)³ = π(400/2)³ = π mm⁴3、桩身抗弯强度设计值fpy = 1.4 × 140 N/mm² = 1.4 × 140 ×1000 N/cm²4、桩身配箍率n = A × fpy / (πD²) = 4000π× 140 / (π×400²) = 1/75≈0.01335、约束箍筋布置:在桩身高度范围内每隔1m设置一道直径为16mm 的约束箍筋,约束箍筋的间距宜不大于350mm。
6、配箍率计算:n = (π×D²×Z×fy/4)/(Z×fy/2+π×D²×n×fy/4) = (π×400²×1×140/4)/(1×140/2+π×400²×16×140/4) =0.9667≈1/757、单桩竖向承载力设计值Q = n × A × fpy = 1/75 × 4000π×140 × 1000 N = N8、单桩竖向承载力特征值qpa = Q / (πD²) = / (π×400²) N/cm ² = 17 N/cm²9、根据地质勘察报告提供的资料,强风化岩层的承载力特征值fa=350kPa,则单桩竖向承载力特征值qpa= fa=350kPa。
管桩力学性能计算公式1、 管桩的混凝土有效预压应力的计算按式1.1~式1.5。
1.1、预应力放张后预应力钢筋的拉应力pt σ(N/mm 2)pt σ=σcon 1+n ′⋅A P A C(1.1) 式中:σcon ——预应力钢筋的初始张拉应力,单位为牛每平方毫米(N/mm 2),σcon =0.7f ptk ;f ptk ——预应力钢筋的抗拉强度,单位为牛每平方毫米(N/mm 2);A p ——预应力钢筋的横截面积,单位为平方毫米(mm 2);A c ——管桩混凝土的横截面积,单位为平方毫米(mm 2);n ′——预应力钢筋的弹性模量与放张时混凝土的弹性模量之比。
1.2、 混凝土的徐变及混凝土的收缩引起的预应力钢筋拉应力损失ψσp ∆(N/mm 2)ΔσΡψ=n ⋅ψ⋅σcpt +E s ⋅δs 1+n ⋅σcpt σpt ⋅(1+ψ2) (1.2−1) σcpt =σpt ⋅A p A c(1.2−2) 式中:σcpt ——放张后混凝土的预压应力,N/mm 2;n ——预应力钢筋的弹性模量与管桩混凝土的弹性模量之比;ψ——混凝土的徐变系数,取2.0;s δ——混凝土的收缩率,取1.5×10-4;s E ——预应力钢筋的弹性模量(N/mm 2)。
1.3、 预应力钢筋因松弛引起的拉应力的损失△σr (N/mm 2Δσr =γ0⋅(σpt −2Δσp ψ) (1.3)式中:0γ——预应力钢筋的松弛系数,取2.5% 。
1.4、 预应力钢筋的有效拉应力σpe (N/mm 2)σpe =σpt −Δσp ψ−Δσr (1.4)1.5、 管桩混凝土的有效预压应力σce (N/mm 2)σce =σpe ⋅ΑP Αc(1.5)2、 管桩的抗裂弯矩的计算按式C.2.1。
2.1、 当按二级裂缝控制等级验算受弯管桩受拉边缘应力时,其正截面受弯承载力应符合下式规定:M cr ≤(σpc +γf tk )W 0 (2.1−1)W 0=2I 0d(2.1−2) I 0=π4(d 4−d 14)+(E s E c −1)A py r p 22 (2.1−3) 式中:cr M ——管桩桩身开裂弯矩(kN·m );pc σ——包括混凝土有效预压应力在内的管桩横截面承受的压应力(MPa ); ——考虑离心工艺影响及截面抵抗矩塑性影响的综合系数,对C60取,对C80及以上取;——混凝土轴心抗拉强度标准值;——截面换算弹性抵抗矩;s E 、c E ——分别为预应力钢棒、混凝土的弹性模量。
预应力混凝土管桩抗拔承载力计算陈华北京世纪中天国际建筑设计有限公司上海分公司上海200051摘要:介绍了预应力混凝土管桩抗拔承载力的计算过程和需要考虑的方面。
关键词:预应力混凝土管桩;抗浮;抗拔Abstract:the article introduces the prestressed concrete pipe pile bearing capacity of the process and pull out of the need to consider.Keywords:prestressed concrete pipe pile;Anti-uplift;Resistance to pull中图分类号:TU37文献标识码:A文章编号:1工程概况预应力管桩由于单桩承载力高、施工便捷、造价较低、桩身质量稳定而广泛用于基础工程。
将其用于抗拔桩使用时,在有效预压应力范围内桩身不会出现裂缝,抗裂性能好,从而提高了桩身的耐久性。
XX广场位于上海市浦东新区,川沙路东侧,庙港绿地南侧,浦东运河西侧。
总建筑面积52575.6平方米,地上建筑面积24407.7平方米,地下建筑面积28167.9平方米。
地下两层,地上3~5层。
基础采用桩基础。
根据岩土工程勘探报告,预制桩的设计参数如表1所示。
单桩承载力设计参数表1层号土层名称层底一般埋深(m)平均比贯入阻力Ps(Mpa)抗拔承载力折减系数λ预制桩fs(kPa)fp(kPa)①素填土 3.59~0.53②粉质粘土 1.51~1.040.820.715③淤泥质粉质粘土夹粘质粉土-7.23~-8.250.940.715/25(6.0米以下)④淤泥质粘土-12.93~-14.400.590.725⑤1-1粘土-20.74~-21.850.810.740⑤1-2粉质粘土-25.97~-28.00 1.320.745⑤4粉质粘土-30.20~-32.50 2.150.7601500⑦1砂质粉土-35.83~-36.6510.420.7855000根据本工程的特点,通过对比后,最终确定抗拔桩采用PHC500AB100-27,参考图集为《预应力混凝土管桩》(图集号10G409)。
###办公楼###钻孔ZK12一、竖向承载力特征值R(1)竖向承载力特征值(桩基桩数不超过3根)单桩承载力特征值R = Qs + Qp = μΣqsiLi+ qpAp桩长L=6m 桩径d =400mm 桩重W p '=桩截面面积A p =0.091m 2壁厚t =95mm 惯性矩 I =桩表面积A s =1.257m 2/m 桩顶标高=2.10m 混凝土強度等级=地面标高=0.00m 桩顶深度=2.60m 地下水深度=1.5m桩底深度=8.60m二、抗拔力特徵值R tR t = l f sk A s / K + W p '建筑物名称:设计规范:采用《建筑地基基础设计规范》(GB 50007-2002)及行业标准《建筑桩基技术规范》(JGJ 94-2008)2-1淤泥质土 1.100.000.0000.03中砂 5.10 4.00 2.50180.74粗砂11.73 6.63 3.50320.75砾砂11.730.000.0000.05-1粗砂11.730.000.0000.011.736.00Q s =W p ' =單樁抗拔力特徵值R t =146KN三、单桩水平承载力特征值R h0.4m 3.00E+07KN/m 26000KN/m 40.99m2.61E+04KN-m 20.9402.441單樁水平承載力特徵值R 五、總結樁頂容許水平位移c o a (地震)=樁身計算寬度 b o =樁入土深度h =樁的換算埋深 a h =查JGJ94-94 表5.4.2樁頂水平位移係數n x (固接)=樁頂水平位移係數n x (鉸接)=樁身抗彎剛度EI= 0.75E c I =樁直徑d =水平變形係數 a =混凝土彈性模量 E c =樁頂容許水平位移c o a (常時)=水平抗力係數之比例係數 m =a r i n g Pile Length,m Fig.10.1 Relationship Between Pile Allowable Bearing Cap Remark :1.* Material strength followed CNS-2602 of B type(fc'=80a p a c Pile Length,m Fig.10.2 Relationship Between Uplift Resistance And LengRemark :1.* Material strength followed CNS-2602 of B type(fc'=80Fig.10.3 Relationship Between Displacement and Moment for Late Remark :1.* Material strength followed CNS-2602 of B type(fc'=800 kg/cm a r i n g Pile Length,m Fig.10.1 Relationship Between Pile Allowable Bearing Cap Remark :1.* Material strength followed CNS-2602 of B type(fc'=80a pa c Pile Length,m Fig.10.2 Relationship Between Uplift Resistance And LengRemark :1.* Material strength followed CNS-2602 of B type(fc'=80Fig.10.3 Relationship Between Displacement and Moment for Late Remark :1.* Material strength followed CNS-2602 of B type(fc'=800 kg/cm a r i n g Pile Length,m Fig.10.1 Relationship Between Pile Allowable Bearing Cap Remark :1.* Material strength followed CNS-2602 of B type(fc'=80a pa c Pile Length,m Fig.10.2 Relationship Between Uplift Resistance And Leng Remark :1.* Material strength followed CNS-2602 of B type(fc'=80Fig.10.3 Relationship Between Displacement and Moment for Late Remark :1.* Material strength followed CNS-2602 of B type(fc'=800 kg/cm 5EImb o=a aX h EIR 03c n a =a r i n g Pile Length,m Fig.10.1 Relationship Between Pile Allowable Bearing Cap Remark :1.* Material strength followed CNS-2602 of B type(fc'=80a p a cPile Length,m Fig.10.2 Relationship Between Uplift Resistance And LengRemark :1.* Material strength followed CNS-2602 of B type(fc'=80Fig.10.3 Relationship Between Displacement and Moment for LateRemark :1.* Material strength followed CNS-2602 of B type(fc'=800 kg/cm 5EImb o=a aXh EIR 03c n a =7.65kN/支1.16E-03m4凝土強度等级=C30高程-0.271-1.370.272-1.373-1.374-1a-5.374-1-124-2-125-12008)0.7441/m 10.0mm 12.5mm 6m4.5g Capacity c'=800 kg/cm 2)Length forfc'=800 kg/cm 2)r Lateral g/cm 2)g Capacity c'=800 kg/cm 2)Length forfc'=800 kg/cm 2)r Lateral g/cm 2)g Capacity c'=800 kg/cm 2)Length forfc'=800 kg/cm 2)r Lateralg/cm 2)g Capacity c'=800 kg/cm 2)Length forfc'=800 kg/cm 2)r Lateral g/cm 2)。
预应力混凝土管桩承载力计算和数值分析作者:黄彬来源:《价值工程》2017年第06期摘要:预应力混凝土管桩竖向承载力的确定是工程界关注的问题,学术界对预应力混凝土管桩的竖向承载力的研究也比较多。
目前国外关于预应力混凝土管桩竖向承载力的经验公式不多,国内也没有一种计算方法十分精确。
如果按照现行规范的经验公式来确定管桩单桩竖向承载力其结果往往比通过静载荷试验所得的试桩结果要低很多,从而造成工程成本的大量增加。
本文结合辽宁盘锦某工程建设,通过静载荷试验、理论计算、数值模拟等方法分析预应力混凝土管桩的受力性状和独特的承载机理。
Abstract: The determination of the vertical bearing capacity of prestressed concrete pipe pile is a concern in the engineering field. There are many academic researches on the vertical bearing capacity of prestressed concrete pipe pile. At present, there are few abroad empirical formulas about the vertical bearing capacity of prestressed concrete pipe pile, and there is no accurate calculation method in China. If the vertical load capacity of the single pile is determined according to the empirical formula of the current code, the result is often much lower than that obtained by the static load test, which results in a large increase in the cost of the project. In this paper, combined with the project construction in Panjin, Liaoning, the static load test, theoretical calculation,numerical simulation and other methods are used to analyze the stress characteristics and the unique bearing mechanism of prestressed concrete pipe pile.关键词:预应力管桩;单桩竖向承载力;静载荷试验;数值分析Key words: prestressed pipe pile;vertical bearing capacity of single pile;static load test;numerical analysis中图分类号:TU473.1 文献标识码:A 文章编号:1006-4311(2017)06-0159-030 引言预应力混凝土管桩具有成桩质量易控制、施工简便,单桩承载力高,工程造价低,节能、环保等诸多优点。