手机用液晶显示器介绍
- 格式:ppt
- 大小:5.39 MB
- 文档页数:29
手机屏幕显示技术分析及比较目前,市场上主要有以下几种手机屏幕显示技术:1.LCD(液晶显示):LCD是目前最常见的手机屏幕显示技术之一、它使用液晶材料和背光源来显示图像。
LCD屏幕的优点是成本相对较低,色彩还原度较高,适合大多数用户。
然而,LCD屏幕的对比度和观看角度有些限制。
2.OLED(有机发光二极管):OLED屏幕使用有机材料和自发光二极管来显示图像。
OLED屏幕的优点是色彩鲜艳,对比度高,而且能够实现高刷新率。
此外,OLED屏幕还能够实现曲面和折叠等特殊设计,提供更加独特的用户体验。
然而,OLED屏幕的成本较高,使用寿命相对较短。
3.AMOLED(活性矩阵有机发光二极管):AMOLED屏幕是OLED屏幕的一种变种。
它使用了活性矩阵技术来控制每个像素的亮度和颜色,从而提供更高的画质和更低的功耗。
AMOLED屏幕的优点是色彩鲜艳,对比度高,且能够实现高刷新率。
像一些三星旗舰机型所采用的动态AMOLED屏幕更可以实现HDR10+和120Hz高刷新率等先进特性。
然而,AMOLED屏幕的成本较高,使用寿命相对较短。
4.IPS(广角度显示技术):IPS屏幕是一种LCD屏幕的变种。
它通过提高视角效果,改善了传统LCD屏幕的观看角度。
IPS屏幕的优点是色彩还原度高,视角广,适合多人观看。
然而,IPS屏幕对比度相对较低,黑色表现不如OLED屏幕。
5.TFT(薄膜晶体管):TFT屏幕是一种使用薄膜晶体管技术的LCD屏幕。
TFT屏幕的优点是色彩还原度较高,刷新率较快。
然而,TFT屏幕的观看角度相对较窄,对比度不如OLED和IPS屏幕。
综上所述,不同类型的手机屏幕显示技术各有优劣。
OLED和AMOLED 屏幕在色彩鲜艳、对比度高和高刷新率方面具有优势,但成本较高,使用寿命较短。
LCD和IPS屏幕适合大多数用户,具有相对较低的成本和较高的观看角度,但对比度和色彩鲜艳度有一定限制。
TFT屏幕在色彩还原度和刷新率方面表现较好,但观看角度较窄。
LCD显示屏的原理和应用1. LCD显示屏的基本原理LCD(Liquid Crystal Display,液晶显示器)是一种常见的平面显示技术,广泛应用于电子产品中。
LCD显示屏的原理基于液晶材料的光学特性和电场控制效应,通过电场控制液晶材料中液晶分子的排列来实现图像显示。
LCD显示屏由多个像素组成,每个像素包含一个红、绿、蓝三个亚像素。
LCD显示屏的工作原理可以分为两个基本步骤:通过横向的彩色滤光片和纵向的铜线排列形成液晶像素,然后通过上下两个透明导电层之间的液晶材料控制液晶的排列状态。
具体来说,LCD显示屏内部主要包括以下几个关键组件:•液晶层:液晶层由液晶分子组成,液晶分子具有特殊的排列能力,能够根据电场的控制改变排列状态。
•彩色滤光片:彩色滤光片用于吸收不同波长的光,通过叠加红、绿、蓝三个亚像素的光来显示不同的颜色。
•导电层:导电层通常由透明的氧化铟锡(ITO)材料制成,用于在液晶层上建立电场。
•后光源:后光源用于照亮液晶层,常见的后光源有冷阴极荧光灯(CCFL)和LED背光等。
液晶显示屏的原理是通过控制电场来改变液晶分子的排列状态,从而调节通过液晶层的光的穿透程度,实现亮暗的变化,进而显示出不同的图像。
2. LCD显示屏的应用由于LCD显示屏具有体积小、重量轻、功耗低、视角广等优点,因此在各种电子产品中得到广泛应用。
2.1 电子产品中的应用•手机和平板电脑:LCD显示屏是手机和平板电脑最常用的显示技术,为用户提供清晰、细腻的观看体验。
•电视和显示器:LCD技术在电视和显示器领域得到广泛应用,提供更真实、高清的视觉效果。
•数码相机:LCD显示屏在数码相机中作为即时预览和参数调节的界面,方便用户操作和观察拍摄结果。
•游戏机和手持游戏机:LCD显示屏作为游戏机的显示输出设备,给予用户沉浸式的游戏体验。
2.2 工业和科学领域的应用•仪器仪表:LCD显示屏广泛应用于仪器仪表中,为用户提供清晰的数据显示。
LCD和OLED的区别1. 概述LCD(Liquid Crystal Display,液晶显示器)和OLED (Organic Light Emitting Diode,有机发光二极管)都是常见的显示技术,被广泛应用于电子设备中,如手机、电视、电脑显示器等。
虽然它们实现了相似的显示功能,但在原理、特性和应用上有显著的差异。
本文将对LCD和OLED的区别进行详细介绍。
2. 工作原理2.1 LCD工作原理LCD是一种基于液晶分子的光调制器。
它包含两层平行排列的玻璃基板,中间夹层填充着液晶物质。
通过在液晶分子上加电场,可以控制液晶分子的排列,从而实现光的调制。
LCD 显示器通过背光源照亮液晶分子,然后通过控制电场来改变液晶分子的排列方式,从而达到显示的效果。
2.2 OLED工作原理OLED是一种基于有机化合物(如碳)发光的技术。
OLED 显示器中的每个像素都是独立发光的,不需要背光源。
每个像素由有机发光材料构成,通过在其材料中施加电流,可以激发有机发光材料发光。
OLED显示器可以实现更高的对比度和更广的视角,因为每个像素可以独立控制发光。
3. 显示效果3.1 对比度LCD显示器的对比度通常在1000:1左右,相对较低。
而OLED显示器的对比度可以达到1000000:1以上,远远超过LCD显示器。
这意味着OLED显示器可以呈现更深沉的黑色和更鲜艳的颜色。
3.2 视角LCD显示器的视角较窄,从边角看屏幕时,图像的亮度和颜色会发生变化。
而OLED显示器可以实现接近180度的广视角,即使从斜视角看,图像的质量也能很好地保持。
3.3 响应时间OLED显示器的像素可以快速刷新,因此具有更快的响应时间,通常在1毫秒以下。
相比之下,LCD显示器的响应时间较慢,一般需要几毫秒以上。
这使得OLED显示器在处理动态图像(如视频游戏)时更能流畅地呈现。
4. 能耗和寿命4.1 能耗OLED显示器只有在显示亮色时才需要耗电,因为它的显示原理是通过材料的发光来实现的。
LCD几种显示类型介绍LCD(液晶显示器)是目前应用最广泛的平板显示技术之一,广泛应用于电视、电脑、手机、平板电脑等各种设备中。
根据不同的原理和结构,LCD显示器可分为多种类型。
以下将介绍LCD的几种主要显示类型。
1.TFT-LCD(薄膜晶体管液晶显示器)TFT-LCD是当前最主流的LCD显示技术,它采用薄膜晶体管作为每个像素点的控制开关,能够实现快速的响应速度和高质量的画面表现。
其中,TFT代表薄膜晶体管,表示每个液晶像素都被一个晶体管控制。
TFT-LCD显示器的最大优点是颜色还原度高,显示效果细腻,且能适应高分辨率与高亮度的显示要求。
大多数电脑显示器和高端电视就采用了TFT-LCD技术。
2.IPS-LCD(进通气孔开关液晶显示器)IPS-LCD是一种在TFT-LCD技术基础上改进的显示技术。
它的最大特点是拥有广视角,色彩还原度高,同时具有快速响应速度和较高的亮度。
这种液晶技术克服了TN-LCD(下文会介绍)的观看角度狭窄、色彩变化等问题。
IPS-LCD显示器被广泛应用于由于需要大视角和高色彩精度的领域,如专业设计、摄影等。
3.VA-LCD(垂直对齐液晶显示器)VA-LCD是一种垂直微扭转液晶技术,其特点是对比度高、观看角度更广,显示效果优于TN-LCD。
基于VA-LCD技术制造的显示器,能够实现更高的静态对比度和更大的观看角度范围,能够呈现更深的黑色和更鲜艳的颜色。
VA-LCD显示器因为良好的色彩表现和高对比度,适用于观看电影、游戏和图片等需要高画质表现的领域。
4.TN-LCD(扭曲向列液晶显示器)TN-LCD是最早问世的液晶显示技术,其特点是响应速度非常快,也较为廉价。
然而,相较于其他LCD类型,TN-LCD的观看角度较狭窄,色彩表现较差,同时在大面积亮部显示时会有较明显的亮度不均匀情况。
因此,TN-LCD并不适用于专业需求色彩准确性和广视角性能的场合,但在市场上仍然存在较大的应用。
5.OLED(有机发光二极管)OLED是另一种广泛应用于电子设备的显示技术,它不同于LCD,是一种基于有机发光材料的电致发光技术。
手机换液晶屏有什么用途手机换液晶屏的用途是为了修复或更换已损坏或不工作的手机屏幕。
液晶屏是手机的主要显示器件,负责显示手机界面、文字、图像和视频等内容,因此,它的正常运转对于手机的正常使用至关重要。
当手机屏幕出现损坏、碎裂或者显示异常等问题时,更换液晶屏可以让手机恢复正常的显示功能。
一方面,更换液晶屏可以提高手机的使用体验。
手机屏幕对于用户的视觉感受是非常重要的。
如果手机屏幕出现损坏或者显示异常,会影响用户查看信息和使用手机的舒适度。
例如,当液晶屏面板出现严重的碎裂或者黑屏,用户将无法正常使用手机进行通话、发送短信、浏览网页,甚至可能无法使用手机上的各种应用程序。
换上新的液晶屏可以解决这些问题,使用户恢复正常的使用体验。
另一方面,手机换液晶屏也可以延长手机的使用寿命。
手机的使用过程中,液晶屏很容易受到碰撞、磨损或者摔落等不可预测的外力。
这些外力会导致屏幕的损坏,例如出现黑屏、漏液、显示偏色等问题。
如果不及时更换液晶屏,这些问题可能会进一步加剧,导致屏幕完全无法显示。
此时,用户只能选择报废手机或者替换整个手机屏幕,这显然是一种很浪费资源的做法。
相比之下,只更换液晶屏可以延长手机的使用寿命,节约资源。
同时,换上新的液晶屏也为手机提供了更好的保护,减少了屏幕受到外力损害的概率。
此外,手机换液晶屏也是为了保证手机的功能完整。
液晶屏不仅仅是显示屏幕,还承担着其他重要的功能,例如触控功能、指纹识别、虹膜识别等。
如果手机屏幕损坏导致这些功能无法正常使用,用户将会失去很多便利。
更换液晶屏可以修复这些功能的问题,确保手机的功能完整,使用户能够方便地使用手机上的各种功能。
此外,手机换液晶屏也可以提升手机的价值。
手机的屏幕是手机的重要组成部分之一,屏幕的显示效果和质量直接影响用户对手机的评价和使用体验。
如果手机的液晶屏损坏或者显示效果不佳,用户对手机的评价会下降,导致手机的价值下降。
通过更换液晶屏,可以提升手机的显示效果,增加用户对手机的好感度,提高手机的价值。
手机显示器原理手机显示器主要有液晶显示屏和有机发光二极管(OLED)两种类型。
液晶显示屏使用的较多,下面将围绕液晶显示屏的原理进行详细的解释。
液晶显示器是由许多液晶显示单元组成的,每个液晶显示单元由一个薄膜晶体管(TFT)和一个液晶分子组成。
液晶分子是一种椭球形的有机分子,具有两级稳定状态:有序排列状态和无序排列状态。
液晶显示器的工作原理是利用液晶分子的在电场作用下发生变化的特性。
液晶显示单元内部有两块玻璃基板,中间夹层填充了液晶材料。
液晶分子在没有电场作用下,呈现为无序排列状态,由于液晶分子的折射率与液晶分子排列方式有关,所以根据液晶分子排列方式的不同,液晶显示器呈现不同的状态。
当液晶显示单元中施加电场时,液晶分子将会发生排列变化。
液晶分子极性的改变导致折射率的改变,进而改变了光的传播路径。
液晶分子的排列方式会使光的偏振方向发生变化,从而实现光的旋转或者消光。
这种通过改变液晶分子排列来控制光的传播和旋转的技术被称为液晶光电效应。
液晶显示器将液晶分子排列变化转化为图像的方法称为“透光式液晶显示”,主要通过以下几个步骤来实现:1. 信号源产生图像信号,经过显控电路处理后通过接口进入液晶显示器;2. 液晶显示器中的控制电路根据接收到的信号,通过液晶分子的排列方式的切换,改变光的传播路径;3. 光源通过背光单元照射到液晶显示屏背面,经过液晶分子的调控,显示出透亮或不透亮的图像;4. 透明电极阵列与液晶分子之间形成电场,通过液晶分子排列的变化来控制光的透过程度;5. 显示屏前面的偏振片负责过滤掉非偏振光,只让一个特定方向的光通过;6. 最后,经过偏振片的光进入显示屏正面,形成人眼可见的图像。
液晶显示器的颜色实现主要有两种技术:主动矩阵和被动矩阵。
其中主动矩阵是使用薄膜晶体管阵列驱动每个像素,图像重现质量较好,但制造复杂成本高;被动矩阵是使用行和列导电的网格驱动一批像素,成本相对低廉,但图像质量稍差。
总之,手机显示器的原理是利用液晶分子在电场作用下发生排列变化,通过控制液晶分子的排列方式来控制光的传播路径,进而显示出图像。
LCD显示器参数详解LCD(Liquid Crystal Display)即液晶显示器,是一种使用液晶技术作为图像显示的平板显示器。
它具有轻薄、省电、高分辨率等优点,广泛应用于电脑、电视、手机等各种电子设备中。
LCD显示器的参数对于用户来说十分重要,下面详细介绍几个常见的参数:1.分辨率:分辨率指显示器屏幕上像素点的数量,常用的表示方法是横向像素数×纵向像素数,例如1920×1080。
分辨率越高,图像细节显示越清晰,但同时也需要更强的显卡支持。
常见的LCD显示器分辨率有1280×800、1920×1080、2560×1440等。
2.反应时间:反应时间指的是液晶显示器从接收到输入信号到显示器中心50%灰度的像素的从黑到白或白到黑的切换时间。
反应时间越短,显示器在切换快速运动画面时,图像残影现象就越不明显。
一般来说,反应时间在5ms以下的显示器可以满足大多数普通用户的需求。
3.视角:视角指的是从显示器正前方开始,用户在不改变眼睛高度的情况下,仍然可以清楚看到屏幕内容的最大角度。
一般来说,视角越大,用户从各个不同角度观看屏幕时,图像变化越小。
较好的LCD显示器视角可以达到178度。
4.亮度:亮度是指显示器屏幕显示的光强度。
亮度一般用尼特(nit)作为单位,表示每平方米的发光度。
亮度越高,视觉效果越好,但同时也会增加显示器的能耗。
对于常规使用来说,300到350尼特的亮度就已经足够。
5.对比度:对比度是指显示器在黑色和白色之间的亮度差异,也就是黑色和白色之间的色彩饱和度。
对比度越高,显示效果越好,颜色更鲜艳。
一般来说,1000:1的对比度在市面上常见。
6.色彩精度:7.刷新率:刷新率是指液晶显示器的图像刷新速度,用赫兹(Hz)表示,即每秒刷新的次数。
刷新率越高,画面切换越流畅,但同时也需要更强的显卡支持。
常见的液晶显示器刷新率有60Hz、75Hz、144Hz等。
手机主流屏幕介绍
现在市面上充斥着各种各样的手机,屏幕种类也淋漓满目,我们该怎幺挑选?从哪方面考虑?下面就给大家介绍一下市面上流行的手机屏幕进行全方位的介绍。
如果按屏幕的材质分类,目前智能手机主流的屏幕可分为两大类:一种是LCD(Liquid Crystal Display 的简称),即液晶显示器。
另一种是OLED(Organic Light-EmitTIng Diode的简称)即有机发光二极管。
目前市面上比较常见的TFT以及SLCD都属于LCD的范畴。
而三星引以为傲AMOLED系列屏幕则隶属于OLED的范畴。
其它的诸如IPS、ASV、NOVA 等并非屏幕材质,把它们称为屏幕显示技术更为准确。
如果按显示技术的驱动方式来划分,可分为无源矩阵(Passive Matrix)和有源矩阵(AcTIve Matrix)两大类。
无源矩阵与有源矩阵的差别在于电流的驱动方式。
当外接电流通过时,液晶的排列方式会发生改变,电流停止后,若液晶排列方式保持不归原位(具有记忆性)就称为有源矩阵;而一旦电流消失即回复原位,必须再次充电才能排列的称为无源矩阵。
在LCD阵营中,PMLCD(Passive Matrix LCD的简称)即无源矩阵。
最详细的TFTLCD液晶显示器结构及原理TFT-LCD(Tin Film Transistor Liquid Crystal Display)是一种常见的液晶显示技术,广泛应用于电子设备中,包括智能手机、电视、电子游戏等。
本文将详细介绍TFT-LCD液晶显示器的结构和工作原理。
TFT-LCD液晶显示器的结构主要由下面几个部分组成:背光装置、液晶模组、控制电路和驱动芯片。
首先是背光装置,它通常由冷阴极荧光灯(CCFL)或LED背光源组成。
背光装置产生光线,并通过背面照亮整个显示面板。
接下来是液晶模组,它包含两片玻璃基板和液晶材料。
其中液晶材料由液晶分子组成,这些分子具有光学特性,可以通过外部电场的作用来调节光的透过程度。
液晶材料位于两片玻璃基板之间,其中的每个像素点由一个液晶分子和一个电极组成。
然后是控制电路,它负责接收从电源和信号源传来的信号,并将这些信号转换为控制信号来控制液晶分子。
控制电路通常由硅晶圆制成,包括存储器、时钟、逻辑电路等。
最后是驱动芯片,它与控制电路紧密结合,用于控制每个像素点的液晶分子的状态。
驱动芯片通常包括行驱动器和列驱动器,分别用于控制液晶分子的行扫描和列选择。
TFT-LCD液晶显示器的工作原理如下:1.电压施加:控制电路将电压信号发送到驱动芯片,然后驱动芯片发送适当的电压信号到液晶模组中的每个像素点。
2.电场影响:液晶分子在电场的作用下发生变化。
当电场施加到一个像素点时,液晶分子会重新排列,导致光的透过程度发生变化。
3.光的透过:背光照射在液晶模组后,根据液晶分子的排列方式,光线可以透过模组的一些区域,被观察者看到。
4.彩色显示:在一些液晶显示器中,为了显示彩色,每个像素点通常由红、绿、蓝三个亚像素组成,其中每个亚像素有一个滤光片来控制光的通道。
通过调整不同颜色亚像素的透光度,可以实现彩色显示。
总结起来,TFT-LCD液晶显示器的结构和原理主要涉及背光装置、液晶模组、控制电路和驱动芯片。
tft-lcd原理与技术TFT-LCD原理与技术TFT-LCD(薄膜晶体管液晶显示器)是一种常见的显示技术,广泛应用于各种电子产品中,如手机、平板电脑、电视等。
本文将介绍TFT-LCD的原理与技术,帮助读者理解这一显示技术的工作原理和特点。
TFT-LCD是由薄膜晶体管和液晶层组成的。
薄膜晶体管是一种电子器件,可以控制液晶层中的液晶分子的排列状态,从而实现像素点的亮与暗的切换。
液晶层由液晶分子组成,这些分子可以通过电场的作用改变其排列方式,从而改变光的透过性。
TFT-LCD的工作原理是基于液晶分子的光学特性。
当电场施加在液晶层上时,液晶分子会发生排列变化,使得光通过液晶层时发生偏振。
通过调整电场的强度和方向,可以控制液晶分子的排列,从而控制光的透过性。
这样,当电场作用在某个像素点上时,该像素点就会变亮或变暗。
TFT-LCD技术在制造过程中需要采用多种材料和工艺。
首先,需要使用透明导电材料制作出薄膜晶体管。
常用的材料有氧化铟锡(ITO)等。
然后,通过光刻工艺和化学蚀刻等步骤,将这些材料制作成薄膜晶体管的结构。
接下来,液晶层的制作是关键步骤之一。
液晶层由两片玻璃基板组成,中间夹着液晶材料。
在液晶材料中,还需要加入对齐剂等物质,以控制液晶分子的排列方向。
最后,通过封装工艺,将薄膜晶体管和液晶层组装在一起,形成最终的显示器件。
TFT-LCD的优点之一是可以实现高分辨率和高色彩饱和度。
由于每个像素点都有独立的薄膜晶体管控制,因此可以实现更高的像素密度和更细腻的图像显示。
此外,TFT-LCD还具有响应速度快、视角广、功耗低等优点,使其成为了电子产品中最主流的显示技术之一。
然而,TFT-LCD也存在一些局限性。
例如,TFT-LCD在观看角度较大时会出现颜色变化和对比度下降的问题,这被称为视角效应。
此外,TFT-LCD在显示快速运动的图像时,可能会出现残影现象,影响图像的清晰度。
为了解决这些问题,一些改进技术也被应用于TFT-LCD中,如IPS(In-Plane Switching)和VA(Vertical Alignment)等。
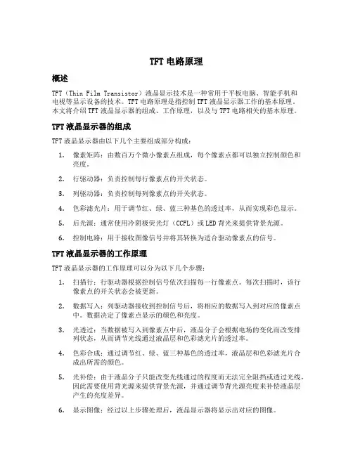
TFT电路原理概述TFT(Thin Film Transistor)液晶显示技术是一种常用于平板电脑、智能手机和电视等显示设备的技术。
TFT电路原理是指控制TFT液晶显示器工作的基本原理。
本文将介绍TFT液晶显示器的组成、工作原理,以及与TFT电路相关的基本原理。
TFT液晶显示器的组成TFT液晶显示器由以下几个主要组成部分构成:1.像素矩阵:由数百万个微小像素点组成,每个像素点都可以独立控制颜色和亮度。
2.行驱动器:负责控制每行像素点的开关状态。
3.列驱动器:负责控制每列像素点的开关状态。
4.色彩滤光片:用于调节红、绿、蓝三种基色的透过率,从而实现彩色显示。
5.后光源:通常使用冷阴极荧光灯(CCFL)或LED背光来提供背景光源。
6.控制电路:用于接收图像信号并将其转换为适合驱动像素点的信号。
TFT液晶显示器的工作原理TFT液晶显示器的工作原理可以分为以下几个步骤:1.扫描行:行驱动器根据控制信号依次扫描每一行像素点。
每次扫描时,该行像素点的开关状态会被更新。
2.数据写入:列驱动器接收到控制信号后,将相应的数据写入到对应的像素点中。
数据决定了像素点显示的颜色和亮度。
3.光透过:当数据被写入到像素点中后,液晶分子会根据电场的变化而改变排列状态,从而调节光线通过液晶层和色彩滤光片的透过率。
4.色彩合成:通过调节红、绿、蓝三种基色的透过率,液晶层和色彩滤光片合成出所需的颜色。
5.光补偿:由于液晶分子只能改变光线通过的程度而无法完全阻挡或透过光线,因此需要使用背光源来提供背景光源,并通过调节背光源亮度来补偿液晶层产生的亮度差异。
6.显示图像:经过以上步骤处理后,液晶显示器将显示出对应的图像。
TFT电路相关的基本原理TFT电路相关的基本原理包括以下几个方面:1.行驱动电路:行驱动电路负责控制每行像素点的开关状态。
通常采用多路复用(MUX)技术,通过选择不同的行来控制对应像素点的开关状态。
行驱动电路需要根据控制信号逐行扫描,以确保每个像素点都能被正确控制。
智能手机液晶显示屏的原理智能手机液晶显示屏是目前手机主流的显示技术之一,其原理是利用液晶分子在电场作用下产生偏转从而实现显示的。
液晶显示屏由多个液晶像素组成,每个像素都包含一个液晶分子。
液晶分子是有机化合物,其特性是具有双折射性,即光线在没有电场作用下通过液晶分子时会产生分裂。
液晶分子分为正交和平行两种排列方式,通过电场的作用可以使液晶分子改变排列方式。
液晶显示屏的关键部件是液晶盒,液晶盒是由两块玻璃基板围成的封闭空腔,盒内充满了液晶分子。
每块玻璃基板上都有一层导电层,可以通过外界施加电场的方式来控制液晶分子的排列。
在液晶显示屏工作时,首先通过导电层施加一个均匀的电场,使液晶分子呈现平行排列方式。
电场会使液晶分子发生偏转,进而改变入射光的偏振方向。
液晶显示屏前面还有一层偏光片,其作用是将只有一个偏振方向的光线转化为只有一个方向的线偏振光。
然后光线通过液晶屏时,由于液晶分子的偏转作用,会导致光线的偏振方向发生改变。
如果液晶分子排列的角度和偏光片的方向一致,那么光线会通过液晶屏,传入背光源。
反之,如果液晶分子和偏光片的方向垂直,那么光线会被液晶屏吸收。
在液晶显示屏中,还有一层彩色滤光片,其作用是将通过液晶屏的光线分解成红、绿、蓝三个基本色。
每个像素上都有三个子像素,分别对应红、绿、蓝三个基本色。
通过控制电场的作用,可以改变液晶分子的排列方式,从而控制子像素的透光度,进而调整像素的颜色。
在液晶显示屏的背面还有一个背光源,通常是冷阴极灯或者LED灯。
背光源发出的光线通过液晶屏后,只有部分光线可以透过液晶屏,其透过的光线将会组成显示的图像。
总结来说,智能手机液晶显示屏的原理是通过导电层施加电场,控制液晶分子的排列方式,进而影响光线的偏振方向和透过的光线量,最终形成显示的图像。
液晶分子的排列和颜色可以通过控制电场来实现。
通过这种工作原理,智能手机液晶显示屏可以实现高分辨率、高亮度、高对比度的显示效果。
九大手机液晶屏幕优缺点详解
2024年,全球智能手机的市场销量节节攀升,液晶屏在其中占有很
重要的地位。
液晶屏就是一种用来显示图像信息的计算机显示器,把电信
号转换成晶体振动信号,并利用二极管在液晶上操纵晶体振动,从而产生
图像,使图像信息更加易于识别。
液晶屏的优点比较多,节约电能、显示
清晰、无辐射等是它们最大的优点,经过几十年的发展,智能手机液晶屏
也有了很大的进步。
下面就来介绍世界上最先进的九大智能手机液晶屏的
优缺点详解。
一、AMOLED液晶屏
AMOLED是Active Matrix OLED的缩写,它是有机发光二极管(OLED)和活性矩阵技术的结合,既保持了OLED显示屏的优点,又大大提高了显
示效果,是当今最先进的显示技术,广泛应用于高档智能手机,如小米Note系列、荣耀V8等手机智能手机液晶屏。
AMOLED液晶屏的优点:
1、视野极佳:AMOLED液晶屏的对比度高、细节表现极佳,屏幕的反
应速度也很快,可以给用户更良好的视觉体验;
2、节能省电:AMOLED液晶屏采用活性矩阵技术,可以实现每个像素
点单独控制,屏幕更加耗电少、能效比高;
3、易成色:AMOLED液晶屏采用的是有机发光二极管,由于不依赖背
光源。
详细介绍各类手机屏幕手机屏幕是人们日常使用手机时最常接触到的部分,同样也是手机中最容易被损坏的一部分。
而随着现代科技的发展,手机屏幕越来越多元化,不同种类的屏幕有着不同的特点和优缺点。
下面,让我们详细介绍一下各类手机屏幕。
1. LCD屏幕LCD屏幕也称为液晶屏幕,是目前手机屏幕主流种类之一。
LCD屏幕主要由液晶、背光源和玻璃屏幕三部分组成。
该屏幕的亮点是低功耗,能够节省手机电池的使用时间。
同时,LCD屏幕有较高的亮度和色彩鲜艳度,但是相较于其他屏幕,LCD存在色域问题,即显示颜色并不是十分准确,造成色彩还原不真实。
2. LED屏幕LED屏幕是近年来最为流行的一款手机屏幕。
它主要由三个发光二极管(LED)组成,使用发光二极管代替了液晶屏幕中的背光源。
LED屏幕的优点是显示效果更加明亮和鲜艳,同时能够更好地还原颜色。
此外,LED屏幕的反应速度较快,可以快速响应用户的命令。
缺点是由于需要3个LED才能组成一个像素点,因此价格更高。
3. AMOLED屏幕AMOLED屏幕是一种新型屏幕,全称为“Active Matrix Organic Light Emitting Diode”。
AMOLED屏幕在发光颜色和对比度方面均比LED和LCD屏幕更加优秀,同时它更加省电。
AMOLED屏幕可实现发光区域的局部点亮,仅在需要显示部分亮度,可以避免无用的耗电,因此AMOLED屏幕具有更长的使用寿命。
但由于其造价昂贵,业内推出了一款被称为“SuperAM OLED”的屏幕,该屏幕只用了一层玻璃作为耐磨耐刮层,使得明亮度和反应速度更快,同时杜绝了对屏幕覆盖物的需求,使其更轻薄。
4. OLE 显示器OLE(Organic Light Emiting Diode)屏幕是一种类似AMOLED 的技术,但是有着更高的可扩展性,易制造,更薄和更柔软等优点。
OLE屏幕可以通过改变屏幕的颜色来变化亮度,反应速度也很快,是未来手机屏幕的发展方向。
手机液晶屏的详细解释随着手机彩屏的逐渐普遍,手机屏幕的材质也越来越显得重要。
手机的彩色屏幕因为LCD品质和研发技术不同而有所差异,其种类大致有TFT 、TFD、UFB、STN和OLED 几种。
一般来说能显示的颜色越多越能显示复杂的图象,画面的层次也更丰富。
除去上面这几大类LCD外,还能在一些手机上看到其他的一些LCD,比如日本SHARP 的GF屏幕和CG(连续结晶硅)LCD。
两种LCD相比较属于完全不同的种类,GF为STN 的改良,能够提高LCD的亮度,而CG则是高精度优质LCD可以达到QVGA(240×320)像素规格的分辨率。
UFB、STN、TFT比较STN是早期彩屏的主要器件,最初只能显示256色,虽然经过技术改造可以显示4096色甚至65536色,不过现在一般的STN仍然是256色的,优点是:价格低,能耗小。
TFT的亮度好,对比度高,层次感强,颜色鲜艳。
缺点是比较耗电,成本较高。
UFB是专门为移动电话和PDA设计的显示屏,它的特点是:超薄,高亮度。
可以显示65536色,分辨率可以达到128×160的分辨率。
UFB显示屏采用的是特别的光栅设计,可以减小像素间距,获得更佳的图片质量。
UFB结合了STN和TFT的优点:耗电比TFT 少,价格和STN差不多。
相关术语:STN屏幕STN(Super Twisted Nematic)屏幕,又称为超扭曲向列型液晶显示屏幕。
在传统单色液晶显示器上加入了彩色滤光片,并将单色显示矩阵中的每一像素分成三个像素,分别通过彩色滤光片显示红、绿、蓝三原色,以此达到显示彩色的作用,颜色以淡绿色为和橘色为主。
STN屏幕属于反射式LCD,它的好处是功耗小,但在比较暗的环境中清晰度较差。
STN也是我们接触得最多的材质类型,目前主要有CSTN和DSTN之分,它属于被动矩阵式LCD器件,所以功耗小、省电,但么应时间较慢,为200毫秒。
CSTN一般采用传送式照明方式,必须使用外光源照明,称为背光,照明光源要安装在LCD的背后。
手机显示屏的工作原理
手机显示屏的工作原理是利用液晶技术。
液晶是一种特殊的物质,其分子具有两种排列方式,分别为“齐列排列”和“扭曲排列”。
液晶显示屏由两片平行的透明电极构成,中间夹着液晶分子的层。
其中一片电极是平面的,另一片电极则被分成小网格,每个网格通过一个细小的开关连接到控制电路。
当液晶分子处于齐列排列状态时,光无法穿透液晶层,显示屏显示为黑色。
而当液晶分子处于扭曲排列状态时,光可以通过液晶层,显示屏显示为亮色。
通过控制电路,可以对显示屏上的每个网格单独进行控制,从而形成不同的图像或文字显示效果。
具体的工作原理如下:在液晶层的两片电极之间加入一个恒定的电场。
当电压施加到液晶层上时,电场作用使得液晶分子发生扭曲排列,这个过程称为电光效应。
扭曲排列的液晶分子会使得通过液晶层的光分子改变方向,从而改变光的偏振方向。
而液晶层另一侧的偏振片只允许特定方向的光通过,因此只有当液晶层的分子处于扭曲状态时,光才能透过液晶层,显示为亮色。
通过控制电路调整液晶层上的电场,可以使得液晶分子的排列状态发生变化,进而控制显示屏上的每个网格的亮度和颜色变化。
根据电压的不同,液晶分子可分别处于齐列或扭曲状态,从而显示不同的图像或文字。