颈部淋巴结疾病的超声诊断特点
- 格式:ppt
- 大小:1.32 MB
- 文档页数:15
颈部淋巴结转移的超声诊断作者:文明来源:《健康必读·下旬刊》2018年第02期【摘要】目的:对颈部淋巴结转移的超声诊断作分析。
方法:研究中纳入经临床病理学证实的颈部淋巴结患者120例为对象,将其各项临床数据详细整理后作回顾性分析。
结果:淋巴结横径增加与内部回声不均匀时提示颈淋巴结转移,淋巴门存在血流信号时提示非转移性淋巴结肿大。
结论:颈淋巴结是否转移判断时的超声指标为淋巴结横径增大、内部回声不均、有无淋巴门血流。
【关键词】颈部淋巴结;转移;超声诊断【中图分类号】R736.1 【文献标识码】A 【文章编号】1672-3783(2018)02-03-0-01颈部淋巴结为出现在颏下三角中的淋巴,通常纳入颏部及口底、舌尖等部位,注下颌下淋巴结与颈内静脉二腹肌淋巴结等。
临床上均见颈部淋巴结组织由鼻、鼻窦或者咽、喉以及口腔、面部等部位的淋巴回流,其恶性肿瘤转移情况的诊断尤为关键,与临床治疗时的方案选择密切相关。
故本次研究旨在对颈部淋巴结转移超声诊断情况作探讨。
1 资料与方法1.1 一般资料将我院2014年1月-2017年1月收治的颈部淋巴结肿大患者120例纳为对象:男性为87例、女性33例;年龄为18-65岁,均值为(38.15±5.93)岁;经临床病理学证实为:转移淋巴结患者92例:原发肿瘤肺癌40例、甲状腺癌21例、鼻咽癌8例、喉癌3例、淋巴瘤20例。
非转移淋巴结患者28例:反应性增生10例、颈淋巴结炎18例。
纳入患者病情均经临床病理学证实,患者及其家属对此次研究中内容均知晓,并签署了知情同意书;排除合并心、肝、肾等其他重大脏器疾病,以及语言/听力/精神障碍不能配合研究的患者。
1.2 方法选飞利浦IU 22型彩色多普勒超声诊断仪检查,将线阵探头频率设置为7.5MHz;扫查最佳肿大淋巴结二维超声及彩色血流成像后作分布图,并将淋巴结扫查过程中的各方面数据详细记录。
1.3 统计学方法以SPSS 20.0统计学软件分析所获各项临床数据,计量资料以()表示,以t检验;计数资料以(%)表示,以卡方检验;以P2 结果经超声扫查得出:淋巴结转移患者横径大于非转移患者,其中32例34.8%呈内部回声均匀状、60例65.2%为不均匀状,7例7.6%例存在淋巴门血流、85例92.2%无淋巴门血流,上述情况与非转移淋巴结患者比较存在差异,P3 讨论人体颈部淋巴结组织均来自于鼻、咽、喉或者口腔、面部等位置的淋巴回流,其为机体免疫器官之一,为机体接受抗原刺激出现免疫应答的反应场所,能够起到过滤及增殖、免疫的作用。
颈部淋巴结病变性质的超声诊断
郭成艳
【期刊名称】《医学综述》
【年(卷),期】2008(14)21
【摘要】颈部淋巴结是人体重要的免疫器官,因其分布广泛位置表浅临床较常见.目前多种影像学检查均对其诊断有相当作用,但超声作为一种无创性检查应用更加普及.随着超声医学的发展特别是高频探头的应用,使颈部肿大淋巴结的诊断更准确.它不仅能发现有无肿块、肿块位置、大小,而且能根据肿块分布、形态、内部结构、
血流形状、多普勒频谱特征等声像图特征进行综合分析.对肿大淋巴结性质如炎症、结核、恶性淋巴瘤、转移瘤进行对比诊断.尤其对良恶性鉴别诊断在一定程度上临
床价值较大.总之,超声检查为疾病的早期发现、诊断提供有力依据,对临床诊断治疗起巨大作用.
【总页数】4页(P3328-3331)
【作者】郭成艳
【作者单位】天津市大港医院功能科,天津,300270
【正文语种】中文
【中图分类】R445.1
【相关文献】
1.第二眼超声诊断乳头状甲状腺癌131I治疗后颈部SPECT/CT异常摄碘灶性质[J], 张璐;詹维伟;张一帆;徐上研
2.高频彩色多普勒超声多因素分析预测颈部浅表淋巴结病变性质 [J], 李丹;韩绍光;张速敏;于国良
3.颈部淋巴结病变的超声诊断 [J], 董威;刘颖
4.声学造影诊断颈部淋巴结病变性质的研究进展 [J], 汤焕亮;唐坚;倪建奇;韩超;沈鹏;赵卫卫;周利杰
5.超声造影在颈部淋巴结病变诊断和治疗中的应用研究进展 [J], 朱佳琳;魏玺(审校);常璐晨;王晓庆;梁轩;张晟
因版权原因,仅展示原文概要,查看原文内容请购买。
颈部淋巴结肿大的超声诊断分析摘要目的:讨论颈部肿大淋巴结的特点,为临床提供诊断价值。
方法:对颈部肿大淋巴结采用高频彩色多普勒检查。
结果:急性淋巴结炎56例,淋巴结核10例,转移性淋巴结肿大19例,淋巴瘤11例。
结论:高频彩色多普勒对颈部肿大淋巴结具有重要的诊断价值。
关键词颈部淋巴结肿大超声诊断随着彩超技术的飞速发展和普及,越来越多的颈部淋巴结肿大的患者被检出,其鉴别诊断也显得的愈发重要。
资料与方法2010年1月~2010年10月收治患者96例,年龄3~78岁。
采用GE730超声诊断仪,7~10MHz的高频线阵探头。
检查前调整仪器,选择小器官状态。
进行多普勒超声检查时,将标定的最大血流速度降低,以提高彩色血流的显示率。
方法:采用仰卧位,可颈后加枕垫,头后仰,或让患者头转向对侧,将探头直接放在颈部扫查,不要用力加压,以免图像变形、失真。
按淋巴结的分区重点检查。
淋巴结的分区采用Shah等1981年提出的方法:Ⅰ区包括颏下区和颌下区淋巴结,分布着1~14枚淋巴结。
Ⅱ区为颈内静脉淋巴结上区,前界为胸骨舌骨肌侧缘,后界为胸锁乳突肌后缘上1/3,上界颅底,下界平舌骨下缘。
主要包括颈深淋巴结群上组。
Ⅲ区为颈内静脉淋巴结中区,前界为胸骨舌骨肌侧缘,后界为胸锁乳突肌后缘中1/3,下界为肩胛舌骨肌与颈内静脉交叉平面,上接Ⅱ区,下接Ⅳ区。
主要包括颈深淋巴结群中组。
Ⅳ区为颈内淋巴结的下区,为Ⅲ区向下的延续,前界为胸骨舌骨肌侧缘,后界为胸锁乳突肌后缘后1/3,下界为锁骨缘。
主要包括颈深淋巴结群下组。
Ⅴ区为颈后三角区及锁骨上区淋巴结,前界邻接Ⅱ、Ⅲ、Ⅳ区的后界,后界为斜方肌前界,下界为锁骨。
Ⅳ区,为带状肌覆盖的区域,上界为舌骨下缘,下界为胸骨上缘,两侧颈总动脉为两边界,包括内脏旁淋巴结。
上述淋巴结的分区方法为淋巴结的位置提供帮助,应按分区扫查,以免遗漏。
首先二维超声检查,沿颈部大血管的走向,采用横向和纵向等多方位扫查,取淋巴结的最大径及门部清晰的切面冻结测量,注意观察淋巴结的形态大小,是长椭圆形还是圆形,有无分叶,包膜是否完整,皮髓质结构变化,有无液化、钙化,淋巴结之间有无融合。
淋巴结疾病的超声诊断知识!发表时间:2020-05-11T08:34:18.462Z 来源:《健康世界》2020年3期作者:吕景玉[导读] 作为人体的重要器官组织,淋巴结在生活中常被人们称之为“金疙瘩”,而这个“金疙瘩”因起到清除细菌及异物、产生淋巴功能及抗体、过滤等多种作用,在人体免疫防御能力上占有重要地位。
吕景玉蓬溪县人民医院(彩超室) 629100作为人体的重要器官组织,淋巴结在生活中常被人们称之为“金疙瘩”,而这个“金疙瘩”因起到清除细菌及异物、产生淋巴功能及抗体、过滤等多种作用,在人体免疫防御能力上占有重要地位。
在正常情况下,淋巴结是“风平浪静”的,一旦出现病变,就会肿大,而这种现象的发生可分为良性、恶性,前者与各种感染、结缔组织病、变态反应有关;后者与淋巴瘤、淋巴细胞性白血病等疾病有关,也与肺癌、胃癌等其他肿瘤所致淋巴结转移有关,如若治疗不及时,便会危及生命安全。
目前,超声技术是诊断淋巴结疾病的常用手段,帮助医生结合淋巴结的大小、结构变化来判断治疗效果、临床转归及预后,也可用于淋巴结疾病患者的随访复查。
说到这里,我想问一下大家,你们知道该病的超声诊断相关知识吗?下面,让我们一起来了解一下吧!1超声检查在淋巴结疾病诊断中的意义在过去的工作中,医务工作者通常选择手触诊的方式来诊断淋巴结,结合以往经验,发现并不是所有的淋巴结都可以通过手触诊来确诊,例如体积较小、部位较深的淋巴结。
所以,寻找一项灵敏度相对较高的检查方式成为医务工作人员十分重视、关心的问题。
随着我国当前电子技术的快速发展,以及影像学设备的进一步改进、完善,超声技术在淋巴结诊断中受到广大医护人员、患者一致好评。
超声诊断技术作为一项无创性检查方法,通过反复多次定量评估淋巴结,可及时筛查淋巴结疾病,尤其是在评估淋巴结疾病的治疗效果、预测预后发展等方面,具有良好的诊断效果。
另外,超声技术可作为理想的随访手段。
以恶性肿瘤患者为例,在其早期治疗阶段,淋巴结结构无明显改变,通常在化疗中期发生大的改变,所以此期间最适合于随访,准确评估淋巴结,及时修正照射范围。
颈部淋巴结炎的超声诊断淋巴结作为机体重要的免疫器官,不仅可以接受抗原刺用。
在正常情况下淋巴结较小,质软,直径多在0.5cm 以内,表面光激产生免疫应答反应,而且还具有过滤、增殖以及免疫作滑,与周围组织无黏连,也没有压痛。
颈部淋巴结肿大是临床上最为常见的病症之近年来,颈部淋巴结肿大的患者逐年增多,颈部淋巴结肿大的发病原因是多种多样的。
伴随着医疗水平的不断进步以及彩色多普勒超声(彩超)检查的普及应用,对诊断颈部淋巴结肿大性质的认识也逐渐有了明显的提高。
探头频率5~12MHz。
调整仪器最佳状态,嘱患者取平卧位,颈下垫枕,充分暴露颈部,头偏向健侧,沿颌下角、锁骨上角、枕后角及胸锁乳突肌前缘顺序,先行扇扫,在将探头直接放于病变处,进行全方位扫查,找到淋巴结后,常规检查并记录淋巴结部位、数目、大小、形态、淋巴门的类型、皮质的类型、内部结构、内部回声与周围有无浸润,并采用彩色多普勒血流显像,使仪器探测到最多的血流,观察内部及周边血流情况。
【分类】可将病变的淋巴结血流分布分为以下四种类型:(1)中央型:经过多切面扫查均显示,血流信号位于淋巴结中央,不汇入淋巴门部。
(2)边缘型:血流信号不来源于淋巴结门部,而是位于淋巴结边缘。
(3)淋巴门型:血流信号从淋巴门血管主干呈放射状分出或者血流信号沿淋巴门的高回声分布,则考虑为淋巴门型血管。
(4)混合型:通过彩超检查可明显发现,具有上述三种血流类型的两种或两种以上。
如果淋巴结内彩色信号仅瞬间出现,不能在扫查时持续出现,或者淋巴结内没有血流信号显示,则可判定该淋巴结无血流信号【病因】①炎症:患者出现红、痛、热的特点,发病快,局部有压痛感或慢性者无压痛,常位于下颌下区。
②结核:可以是原发性的,也可以是继发性的,由于病程较长,其肿大的淋巴结呈串状,无压痛,可活动,可互相粘连成团,呈干酪样坏死。
③恶性淋巴瘤;非霍奇金淋巴瘤的肿块无痛性,质硬,活动度差,呈进行性增大,而霍奇金淋巴瘤多为双侧性,伴有发热,以及肝、脾肿大,消瘦乏力等症状。
颈部浅表淋巴结的B超声像图特点及良恶性鉴别诊断价值目的:探究颈部浅表淋巴结的B超声像图特点及良恶性鉴别诊断价值。
方法:选取我科在2010年11月至2013年11月收治的100例颈部浅表淋巴结肿大患者,根据活检结果、手术认证,将其分为恶性淋巴结组和良性淋巴结组各50例对其进行B超检查,回顾临床资料,分析B超检查特点,比较良、恶性病变检查结果区别。
结果:通过B超诊断,使疾病诊断与病理诊断符合率达85%,其中良性病变诊断符合率达90%,恶性病变诊断符合率达86%。
同时,分析影像学参数,恶性淋巴结的RI、Vmin、L/S指数均与良性淋巴结肿大患者的指数存在明显差异(P<0.05)。
结论:在颈部浅表淋巴结诊断中,B超检查是一种有效诊断方法,且有助于鉴别良恶性淋巴结肿大,具有较高的临床应用价值。
标签:颈部浅表淋巴结;B超检查;良恶性鉴别在临床中,颈部浅表淋巴结肿大较为常见,且表现为痛性和无痛性两种,发病原因复杂。
在颈部浅表淋巴结肿大治疗中,需要结合病因给予针对性治疗,以提高治疗效率[1]。
近年来,随着B超技术的发展,B超在鉴别颈部浅表淋巴结良恶性方面被广泛应用。
本文主要分析100例颈部浅表淋巴结肿大患者临床资料、超声图像,比较良恶性患者的B超检查参数。
以下为本次研究报告:1、资料与方法1.1研究资料100例颈部浅表淋巴结肿大患者为本次研究对象,所有患者均经手术病检证实。
在100例患者中,男性患者54例,女性患者46例,年龄均为24~65岁之间,平均年龄(42.8±8.3)岁。
并根据病理认证结果,将100例患者分别分为良性组50例和恶性组50例。
1.2检查方法在所有患者入院后,对其进行病理认证,B超检查。
患者取仰卧位,用东芝阿波罗400型、西门子ACUSON.Antares彩色超声诊断仪检查患者颈部,探头频率为5~14HZ,探头充分接触受检部位,并与局部皮肤垂直,进行横向、纵向扫描[2]。
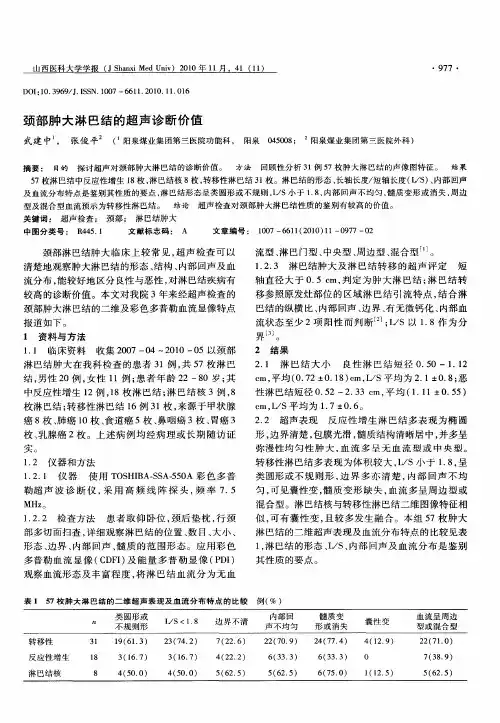
颈部淋巴结肿大的超声诊断摘要】目的分析颈部肿大淋巴结的灰阶、彩色多普勒声像图特点。
方法对68例因颈部淋巴结肿大就诊的患者,采用超声高频探头观察肿大淋巴结的长径/短径(L/S)值、形态、内部结构及CDFI特征。
结果各种不同病因所致的颈部淋巴结肿大各有其超声特征。
非特异性反应性淋巴结肿大16例,急性淋巴结炎15例,结核性淋巴结肿大12例,恶性淋巴瘤11例,转移性淋巴结肿大14例。
结论灰阶超声结合彩色多普勒超声明显提高了颈部淋巴结肿大的检出率及检查质量,在一定程度上可以作出定性的诊断。
【关键词】颈部淋巴结肿大超声诊断Cervical Lymph Nodes Enlargement by UltrasoundLI Shuang-sheng Jia Xin【Abstract】 Objective To analyze the value of high frequency and colorultrasonography in diagnosing cervical lymph nodes enlargement.Methods The L/S ratio,shape,interior structure,CDFI spectrum feature of cervical lymph nodes enlargement in 68 patients'nodes were studied with gray scale display and color Doppler ultrasound.Results All kinds of cervical lymph nodes enlargement take on all kinds of characters.Nonspecific lymphadenectasis 16,acte lymphadenitis 15,evil 12,malignant lymphoma11,transitivitylymphadenectasis14.Conclusion Gray scale display and color doppler flow imaging can improve detectable rate and check(up)quality.To a certain extent,qualitative diagnosis can be made.【Key words】 Cervical lymph nodes Enlargement ultrasonographic diagnosis颈部淋巴结是淋巴结疾病的好发区域,表现为淋巴结肿大,在临床上极为常见。
高频超声检查对356例不同类型颈部浅表淋巴结病变的诊断价值背景颈部淋巴结是人体免疫系统中最为重要的组成部分之一,淋巴结的改变可为不同原因所致的一系列疾病展开提示。
高频超声检查已被广泛应用于颈部淋巴结病变的诊断中,由于其高分辨率、非侵入性等特点,使其成为有效的检查方法之一。
本文将探讨高频超声在不同类型颈部淋巴结病变的诊断中所展现的价值。
方法选取2018年至2020年期间来自某医院的356例颈部淋巴结病变患者,根据病理结果将其归为淋巴结良性肿瘤、恶性肿瘤和感染性病变三类。
全部患者均进行了高频超声诊断,并记录其超声表现。
结果淋巴结良性肿瘤在135例淋巴结良性肿瘤患者中,高频超声检查显示:•131例出现异常回声,主要表现为低回声或混合回声•130例淋巴结形态大小正常,仅有5例淋巴结质地异常•128例淋巴结边界清晰•132例淋巴结形态正常恶性肿瘤在136例恶性肿瘤患者中,高频超声检查显示:•134例出现异常回声,主要表现为低回声或混合回声•135例淋巴结形态大小不正常,主要表现为弥漫性增大或边缘不规则•136例淋巴结质地异常•136例淋巴结形态多样,如束状、肿块状等感染性病变在85例感染性病变患者中,高频超声检查显示:•81例出现异常回声,主要表现为低回声或混合回声•78例淋巴结形态大小正常•81例淋巴结边界清晰•82例淋巴结质地多数正常,但也存在一部分质地增粗的情况•82例淋巴结形态正常讨论本研究结果表明,在颈部淋巴结病变的诊断中,高频超声检查具有较高的敏感性和特异性。
对于淋巴结良性肿瘤和恶性肿瘤的诊断,高频超声能够明确反映出淋巴结的大小、形态、质地和边缘特征,有助于初步筛查和进一步诊断。
对于感染性病变的诊断,虽然高频超声不能对其病原体、炎症程度及类型作出直接诊断,但其可以辨别出肿块性淋巴结炎等其他普通感染与恶性肿瘤。
此外,高频超声是一种非常可重复性强、安全可靠的检查方法,能够达到较高的临床应用价值。
然而,临床医生在诊断过程中仍需要结合病史、临床表现及其他辅助检查手段进行综合分析,不可过分依赖于任何一种单一的诊断手段。
颈部异常淋巴结的超声显像一.颈部淋巴结的正常解剖颈部淋巴结沿颈部的淋巴管的走行分布。
每一孤立的淋巴结表面都有由薄层致密结缔组织所构成的被膜。
被膜的结缔组织分支伸入淋巴结实质形成相互连接的小梁,构成淋巴结内部结构的支架,淋巴结内部的管道行于其内。
淋巴结实质的外周部分为皮质,其内容纳淋巴滤泡;髓质位于淋巴结实质的深部,由髓索及其间的髓窦组成,淋巴经由输入淋巴管自由流于其中。
在淋巴结门部可见淋巴结的动静脉与输出淋巴管伴行,在此淋巴经由输出淋巴管离开淋巴结并汇入相应的引流静脉。
二.颈部淋巴结分区法1. 美国癌症联合委员会(AJCC的分区法AJCC将颈部可扪及的淋巴结分为七个区,具体如下:I区包括颏下淋巴结和下颌下淋巴结U区由颅底到舌骨水平的颈内静脉淋巴结链构成川区由舌骨到环状软骨间的颈内静脉淋巴结链组成W区指环状软骨与锁骨之间的颈内静脉淋巴结链V区的淋巴结沿脊副神经链走行于胸锁乳突肌后方切区指从舌骨到胸骨上切迹,并以颈动脉鞘为边界的淋巴结%区淋巴结位于上纵隔颈部淋巴结的AJCC分区法是目前在国际外科学和肿瘤学上普遍应用的分区法,已广泛用于确定颈部淋巴结的位置,但有一些重要的淋巴结,如腮腺淋巴结等未被纳入其中,而且由于AJCC分区法并不只是用于超声,它还在CT与MRI中应用,分区中的一些淋巴结,如上纵膈淋巴结等并不能被超声所探及。
因而在1986年Hajeck等制定了简单易行的颈部淋巴结超声检查分区法。
2. Hajeck 等制定的颈部淋巴结分区法Hajeck 等将颈部淋巴结分为8个区:1. 颏下区淋巴结;2.颌下区淋巴结;3.腮腺区淋巴结; 4.上颈部淋巴结(舌骨水平以上到颅底); 5.中颈部淋巴结(舌骨水平与环状软骨水平之间); 6.下颈部淋巴结(环状软骨水平以下与锁骨之间);7.锁骨上窝淋巴结;8.颈后三角区淋巴结。
这种分区方法为超声检查者提供了一个系统性的颈部淋巴结扫查步骤,是目前普遍采用的颈部淋巴结的超声分组方法。