实验一组合逻辑电路设计
- 格式:doc
- 大小:126.50 KB
- 文档页数:7
第1篇一、实验目的1. 理解组合逻辑电路的基本概念和组成原理;2. 掌握组合逻辑电路的设计方法;3. 学会使用逻辑门电路实现组合逻辑电路;4. 培养动手能力和分析问题、解决问题的能力。
二、实验原理组合逻辑电路是一种在任意时刻,其输出仅与该时刻的输入有关的逻辑电路。
其基本组成单元是逻辑门,包括与门、或门、非门、异或门等。
通过这些逻辑门可以实现各种组合逻辑功能。
三、实验器材1. 74LS00芯片(四路2输入与非门);2. 74LS20芯片(四路2输入或门);3. 74LS86芯片(四路2输入异或门);4. 74LS32芯片(四路2输入或非门);5. 逻辑电平转换器;6. 电源;7. 连接线;8. 实验板。
四、实验步骤1. 设计组合逻辑电路根据实验要求,设计一个组合逻辑电路,例如:设计一个3位奇偶校验电路。
2. 画出逻辑电路图根据设计要求,画出组合逻辑电路的逻辑图,并标注各个逻辑门的输入输出端口。
3. 搭建实验电路根据逻辑电路图,搭建实验电路。
将各个逻辑门按照电路图连接,并确保连接正确。
4. 测试电路功能使用逻辑电平转换器产生不同的输入信号,观察输出信号是否符合预期。
五、实验数据及分析1. 设计的3位奇偶校验电路逻辑图如下:```+--------+ +--------+ +--------+| | | | | || A1 |---| A2 |---| A3 || | | | | |+--------+ +--------+ +--------+| | || | || | |+-------+-------+||v+--------+| || F || |+--------+```2. 实验电路搭建及测试根据逻辑电路图,搭建实验电路,并使用逻辑电平转换器产生不同的输入信号(A1、A2、A3),观察输出信号F是否符合预期。
(1)当A1=0,A2=0,A3=0时,F=0,符合预期;(2)当A1=0,A2=0,A3=1时,F=1,符合预期;(3)当A1=0,A2=1,A3=0时,F=1,符合预期;(4)当A1=0,A2=1,A3=1时,F=0,符合预期;(5)当A1=1,A2=0,A3=0时,F=1,符合预期;(6)当A1=1,A2=0,A3=1时,F=0,符合预期;(7)当A1=1,A2=1,A3=0时,F=0,符合预期;(8)当A1=1,A2=1,A3=1时,F=1,符合预期。
一、实验目的1. 理解组合逻辑电路的基本原理和组成。
2. 掌握组合逻辑电路的设计方法,包括逻辑表达式的推导和门电路的选择。
3. 学习使用逻辑门电路实现基本的逻辑功能,如与、或、非、异或等。
4. 通过实验验证组合逻辑电路的设计和功能。
二、实验原理组合逻辑电路是一种数字电路,其输出仅取决于当前的输入,而与电路的历史状态无关。
常见的组合逻辑电路包括逻辑门、编码器、译码器、多路选择器等。
三、实验设备1. 74LS系列逻辑门芯片(如74LS00、74LS02、74LS04、74LS08等)2. 逻辑电平显示器3. 逻辑电路开关4. 连接线四、实验内容1. 半加器设计(1)设计要求:实现两个一位二进制数相加,不考虑进位。
(2)设计步骤:a. 根据真值表,推导出半加器的逻辑表达式:S = A ⊕ B,C = A ∧ B。
b. 选择合适的逻辑门实现半加器电路。
c. 通过实验验证半加器的功能。
2. 全加器设计(1)设计要求:实现两个一位二进制数相加,考虑进位。
(2)设计步骤:a. 根据真值表,推导出全加器的逻辑表达式:S = A ⊕ B ⊕ Cin,Cout = (A ∧ B) ∨ (B ∧ Cin) ∨ (A ∧ Cin)。
b. 选择合适的逻辑门实现全加器电路。
c. 通过实验验证全加器的功能。
3. 译码器设计(1)设计要求:将二进制编码转换为相应的输出。
(2)设计步骤:a. 选择合适的译码器芯片(如74LS42)。
b. 根据输入编码和输出要求,连接译码器电路。
c. 通过实验验证译码器的功能。
4. 多路选择器设计(1)设计要求:从多个输入中选择一个输出。
(2)设计步骤:a. 选择合适的多路选择器芯片(如74LS157)。
b. 根据输入选择信号和输出要求,连接多路选择器电路。
c. 通过实验验证多路选择器的功能。
五、实验结果与分析1. 半加器实验结果通过实验验证,设计的半加器电路能够实现两个一位二进制数相加,不考虑进位的功能。
实验一组合逻辑电路的设计(一)
1.实验目的
1,掌握组合逻辑电路的功能分析与测试
2,学会设计以及实现一位全/减加器电路,以及舍入与检测电路设计。
2.实验器材
74LS00 二输入四与非门
74LS04 六门反向器
74LS10 三输入三与非门
74LS86 二输入四异或门
74LS73 负沿触发JK触发器
74LS74 双D触发器
3.实验内容
1>.设计舍入与检测的逻辑电路:
电路框图
1. 输入:4位8421码,从0000-1001
输入信号接4个开关,从开关输入。
2. 输出:
当8421码>=0101(5)时,有输出F1=1
当8421码中1的个数是奇数时,有输出F2=1,
2>,设计一位全加/全减器
如图所视:
当s=1,时做减法运算,s=0时做加法运算。
A,B,C分别表示减数,被减数,借位(加数,被加数,进位)
4.实验步骤
1>.设计一个舍入与检测逻辑电路:
做出真值表:
作出卡诺图,并求出F1,F2
根据F1F2的表达式做出电路图:
按照电路图连接号电路,并且验证结果是否与设计相符。
2,>设计一位全加/全减器
做出真值表:
F1的卡诺图
F1卡诺图:F2的卡诺图
按照电路图连接号电路,并且验证结果是否与设计相符。
5.实验体会
通过这次试验,我了解了用仪器拼接电路的基本情况。
懂得了从电路图到真实电路的基本过程。
在连接的时候,很容易因为线或者门出现问题。
实验一逻辑电路的设计与分析一.实验目的:1.基本熟悉数字电路实验箱和示波器的使用2.掌握逻辑电路的设计方法,并且掌握推导逻辑表达式的方法3.会根据逻辑表达式来设计电路二.实验仪器及器件:1.数字电路实验箱,示波器2.器件:74LS00(简化后,无需使用,见后面)74LS86(异或门),74LS197三.实验内容:设计一个代码转换电路,输入为4位8421码输出为4位循环码(格雷码)。
四.实验步骤:步骤一:用逻辑开关模拟二进制代码输入,并把输出接LED灯并检查电路,看电路是否正常工作步骤二:用74LS197计数器构成四位计数器,即十六进制计数器作为输入信号源。
首先74LS197的CP0接连续脉冲作为时钟输入,然后Q0与CP1连接,再将MR,PL接地,那么Q3,Q2,Q1,Q0就是计数器的输出。
将Q3,Q2,Q1,Q0分别接LED灯,看是否工作正常。
注:接完后,MR,PL要接回高电压或不接任何东西即拨开,重新打开电源,才能启动计数器步骤三:计数器正常后,将Q3直接作为输出G3,将Q3和Q2接74LS86(异或门)的输入端,则输出端即为G2,将Q2和Q1接74LS86(异或门)的输入端,则输出端即为G1,将Q1和Q0接74LS86(异或门)的输入端,则输出端即为G0,将G3,G2,G1,G0,Q3,Q2,Q1,Q0,CP0接入示波器的通道接口,进行数据观察注:当接入示波器的通道接口时,要将连续脉冲调至10KHz的方波步骤四:用示波器观察并记录G3,G2,G1,G0,Q3,Q2,Q1,Q0,CP0的波形。
注:注意电压波形图之间的相位关系五.实验报告1.逻辑电路设计过程(1)根据给定的输入4位8421码和输出4位循环码的因果关系列出真值表(2)由真值表画出卡诺图并写出逻辑表达式且对其进行化简变换 3G33Q G =∴8421码表 循环码表 Q 3 Q 2 Q 1 Q 0 G 3 G 2 G 1 G 0 0 0 0 0 0 0 0 0 0 0 0 1 0 0 0 1 0 0 1 0 0 0 1 1 0 0 1 1 0 0 1 0 0 1 0 0 0 1 1 0 0 1 0 1 0 1 1 1 0 1 1 0 0 1 0 1 0 1 1 1 0 1 0 0 1 0 0 0 1 1 0 0 1 0 0 1 1 1 0 1 1 0 1 0 1 1 1 1 1 0 1 1 1 1 1 0 1 1 0 0 1 0 1 0 1 1 0 1 1 0 1 1 1 1 1 0 1 0 0 1 111112G2323232Q Q Q Q Q Q G ⊕=+=∴1G1212121Q Q Q Q Q Q G ⊕=+=∴0G0101010Q Q Q Q Q Q G ⊕=+=∴(3)根据逻辑表达式画出逻辑图,测试逻辑功能2.用Proteus软件画出电路图并仿真电路功能(1)(2)仿真效果与功能如图为逻辑电路输入3210,,,Q Q Q Q 波形图如图为逻辑电路输出3210,,,G G G G 波形图2.按实验内容描述在实验箱上完成实验的过程,分析实验中出现的问题,记录并打印出波形,并分析波形与电路功能的关系记录波形:注:上方按由上至下顺序为输出3210,,,G G G G 波形,下方按由上至下顺序为输入1230,,,Q Q Q Q 波形实验过程出现的问题:在连接示波器的通道时没有按照顺序来连入,导致示波器上图像并没有按照由上至下的顺序显示。
实验一组合逻辑电路的设计组合逻辑电路是一种电子电路,由逻辑门组成,用于执行特定的逻辑功能。
在本实验中,我们将设计一个基本的组合逻辑电路以及一些常见的组合逻辑电路,包括加法器、减法器、比较器等。
首先,我们将设计一个基本的组合逻辑电路,该电路由两个输入和一个输出组成。
输入可以是0或1,输出将依据输入的值进行逻辑运算得出。
在这个基本电路中,我们将使用两个逻辑门:与门和或门。
与门的真值表如下:输入1输入2输出000010100111与门的布尔表达式是:输出=输入1AND输入2或门的真值表如下:输入1输入2输出000011101111或门的布尔表达式是:输出=输入1OR输入2基于以上真值表和布尔表达式,我们可以通过逻辑门的连接来设计一个基本的组合逻辑电路。
具体设计步骤如下:1.首先,将两个输入引线分别连接到与门和或门的输入端。
这将确保输入的值能够传递到逻辑门中。
2.将与门和或门的输出引线连接到一个输出引线上,以便能够输出最终的逻辑结果。
3.最后,将逻辑门的电源连接到电路的电源上,以确保逻辑门能正常工作。
通过以上步骤,我们就完成了一个基本的组合逻辑电路的设计。
这个电路可以根据输入产生不同的输出,实现不同的逻辑功能。
除了基本的组合逻辑电路,我们还可以设计一些常见的组合逻辑电路,如加法器、减法器和比较器。
加法器是用来执行数字加法的组合逻辑电路。
在一个二进制加法器中,输入是两个二进制数和一个进位位,输出是一个和输出和一个进位位。
加法器的设计可以通过级联多个全加器来实现。
减法器是用来执行数字减法的组合逻辑电路。
在一个二进制减法器中,输入是两个二进制数和一个借位位,输出是一个差输出和一个借位位。
减法器的设计可以通过级联多个全减法器来实现。
比较器是用来比较两个数字的大小的组合逻辑电路。
比较器的输出取决于输入的大小关系。
如果两个输入相等,则输出为0。
如果第一个输入大于第二个输入,则输出为1、如果第一个输入小于第二个输入,则输出为-1、比较器的设计可以通过使用逻辑门和触发器来实现。
实验一组合逻辑电路的设计与测试一、实验目的实验一旨在通过设计和测试一组合逻辑电路,加深对组合逻辑电路的理解和运用。
二、实验器材1.FPGA(现场可编程门阵列)开发板2. 逻辑电路设计软件(如Quartus II)3.逻辑分析仪4.DIP开关5.LED灯三、实验内容1.设计一个4位二进制加法器电路,并实现其功能。
2.使用逻辑电路设计软件进行电路设计。
4.使用逻辑分析仪对电路进行测试,验证其功能和正确性。
四、实验步骤1.根据4位二进制加法器的电路原理图,使用逻辑电路设计软件进行电路设计。
将输入的两个4位二进制数与进位输入进行逻辑运算,得到输出的4位二进制和结果和进位输出。
2.在设计过程中,需要使用逻辑门(如与门、或门、异或门等)来实现电路的功能。
3.在设计完成后,将电路编译,并生成逻辑网表文件。
5.连接DIP开关到FPGA开发板上的输入端口,通过设置DIP开关的状态来设置输入数据。
6.连接LED灯到FPGA开发板上的输出端口,通过LED灯的亮灭来观察输出结果。
7.使用逻辑分析仪对输入数据和输出结果进行测试,验证电路的功能和正确性。
五、实验结果1.在设计完成后,通过DIP开关的设置,输入不同的4位二进制数和进位,观察LED灯输出的结果,验证电路的正确性。
2.使用逻辑分析仪对输入和输出进行测试,检查电路的逻辑运算是否正确。
六、实验总结通过本实验,我们学习了组合逻辑电路的设计和测试方法。
从设计到测试的过程中,我们深入了解了组合逻辑电路的原理和运作方式。
通过观察和测试,我们可以验证电路的正确性和功能是否符合设计要求。
此外,我们还学会了使用逻辑分析仪等工具对电路进行测试和分析,从而提高了我们的实验能力和理论应用能力。
通过这次实验,我们对组合逻辑电路有了更深入的了解,为将来在数字电路设计和工程实践中打下了基础。
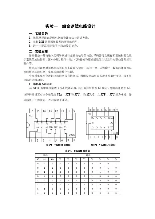
实验实验一一 组合逻辑电路设计一、实验目的1.熟练掌握组合逻辑电路的设计方法与调试方法;2.掌握MSI 译码器和数据选择器的应用; 3.进一步提高排除数字电路故障的能力。
二、实验原理译码器是一种将输入代码转换成特定输出信号的电路。
译码器可实现存贮系统和其它数字系统的地址译码、脉冲分配、程序计数、代码转换和逻辑函数发生以及用来驱动各种显示器件等。
数据选择器是根据地址选择码从多路输入数据中选择一路,送到输出。
数据选择器可以组成数据选通电路,实现多通道数字传输。
中规模集成组合逻辑电路通常带有控制端,利用控制端可以实现多片器件互连,或扩展电路的逻辑功能。
1.译码器74LS13874LS138 为中规模集成3线-8线译码器,其引脚排列如图1-1所示,逻辑功能见表1-2。
该译码器设置有三个使能端STA 、STB 和STC 。
当STA=1,且STB 、STC 都为0时,译码器处于工作状态,否则就禁止译码。
2.数据选择器74LS1518选1数据选择器的引脚图如图1-2所示,引脚功能见表1-2。
通过给定不同的地址代码(即A2A1A0的状态),从8个输入数据中选出一个,送至输出端Y,而Y为反码输出。
真值表表1-2 74LS151真值表三、实验条件1.数字电子技术实验箱、直流稳压电源、数字万用表;2.74LS138(译码器)1片、74LS151(数据选择器)1片、74LS00(与非门)1片、74LS04(非门)1片、74LS20(与非门)1片、74LS32(或门)1片。
四、实验内容及步骤1.试用74LS138构成数据分配器,画出其逻辑电路图,将1H z连续脉冲信号加到电路的输入端,输出端接电平显示发光二极管,改变输入地址码A2、A1、A0的值,观察实验现象,记录实验结果。
2.设计一个报警电路。
当第一路有报警信号时,数码管显示1;当第二路有报警信号时,数码管显示2;当第三路有报警信号时,数码管显示3;当有两路或两路以上有报警信号时,数码管显示8;当无报警信号时,数码管显示0。
组合逻辑电路设计实验报告一、实验目的。
本实验旨在通过设计和实现组合逻辑电路,加深学生对组合逻辑电路原理的理解,提高学生的动手能力和实际应用能力。
二、实验内容。
1. 学习组合逻辑电路的基本原理和设计方法;2. 设计和实现一个简单的组合逻辑电路;3. 进行实际电路的调试和测试;4. 编写实验报告,总结实验过程和结果。
三、实验原理。
组合逻辑电路是由多个逻辑门组成的电路,其输出仅依赖于输入信号的组合。
常见的组合逻辑电路包括加法器、译码器、多路选择器等。
在设计组合逻辑电路时,需要根据具体的逻辑功能,选择适当的逻辑门并进行连接,以实现所需的逻辑运算。
四、实验步骤。
1. 确定所需的逻辑功能,并进行逻辑门的选择;2. 根据逻辑功能,进行逻辑门的连接设计;3. 利用数字集成电路芯片,进行实际电路的搭建;4. 进行电路的调试和测试,验证电路的正确性和稳定性;5. 编写实验报告,总结实验过程和结果。
五、实验结果。
经过设计和实现,我们成功搭建了一个4位全加器电路,并进行了测试。
在输入A=1101,B=1011的情况下,得到了正确的输出结果S=11000,C=1。
实验结果表明,我们设计的组合逻辑电路能够正确地实现加法运算,并且具有较高的稳定性和可靠性。
六、实验总结。
通过本次实验,我们深入了解了组合逻辑电路的设计原理和实现方法,提高了我们的动手能力和实际应用能力。
同时,我们也意识到了在实际搭建电路时需要注意的细节问题,如电路连接的稳定性、输入信号的干扰等。
这些经验对我们今后的学习和工作都将具有重要的指导意义。
七、实验感想。
通过本次实验,我们不仅学到了理论知识,还提高了实际操作能力。
在今后的学习和工作中,我们将更加注重理论与实践相结合,不断提升自己的综合能力。
同时,我们也希望能够将所学知识应用到实际中,为社会做出更大的贡献。
八、参考文献。
[1] 《数字逻辑电路与系统设计》,张三,电子工业出版社,2018年。
[2] 《数字集成电路设计》,李四,清华大学出版社,2019年。
组合逻辑电路设计实验报告1.实验题目组合电路逻辑设计一:①用卡诺图设计8421码转换为格雷码的转换电路。
②用74LS197产生连续的8421码,并接入转换电路。
③记录输入输出所有信号的波形。
组合电路逻辑设计二:①用卡诺图设计BCD码转换为显示七段码的转换电路。
②用74LS197产生连续的8421码,并接入转换电路。
③把转换后的七段码送入共阴极数码管,记录显示的效果。
2.实验目的(1)学习熟练运用卡诺图由真值表化简得出表达式(2)熟悉了解74LS197元件的性质及其使用3.程序设计格雷码转化:真值表如下:卡诺图:1010100D D D D D D G ⊕=+=2121211D D D D D D G ⊕=+=电路原理图如下:七段码显示:真值表如下:卡诺图:3232322D D D D D D G ⊕=+=33D G=2031020231a D D D D D D D D D D S ⊕++=+++=10210102b D D D D D D D D S ⊕+=++=201c D D D S ++=2020101213d D D D D D D D D D D S ++++=2001e D D D D S +=01213g D D D D D S +⊕+=电路原理图如下:2021013f D D D D D D D S +++=2101213g D D D D D D D S +++=4.程序运行与测试格雷码转化:逻辑分析仪显示波形:七段数码管显示:5.实验总结与心得相关知识:异步二进制加法计数器ﻫﻩ满足二进制加法原则:逢二进一(1+1=10,即Q 由1→0时有进位。
)ﻩ组成二进制加法计数器时,各触发器应当满足:ﻫﻩﻩ①每输入一个计数脉冲,触发器应当翻转一次;②当低位触发器由1变为0时,应输出一个进位信号加到相邻高位触发器的计数输入端。
集成4位二进制异步加法计数器:74LS197MR是异步清零端;PL是计数和置数控制端;CLK1和CLK2是两组时钟脉冲输入端。
组合逻辑电路的设计实验报告本实验旨在通过设计和实现组合逻辑电路,加深对数字电路原理的理解,提高实际动手能力和解决问题的能力。
1. 实验目的。
本实验的主要目的是:1)掌握组合逻辑电路的设计原理和方法;2)了解组合逻辑电路的实际应用;3)培养实际动手能力和解决问题的能力。
2. 实验原理。
组合逻辑电路由多个逻辑门组成,根据输入信号的不同组合产生不同的输出信号。
常见的组合逻辑电路包括加法器、减法器、译码器、编码器等。
在本实验中,我们将重点学习和设计加法器和译码器。
3. 实验内容。
3.1 加法器的设计。
加法器是一种常见的组合逻辑电路,用于实现数字的加法运算。
我们将学习半加器和全加器的设计原理,并通过实际电路进行实现和验证。
3.2 译码器的设计。
译码器是将输入的数字信号转换为特定的输出信号的组合逻辑电路。
我们将学习译码器的工作原理和设计方法,设计并实现一个4-16译码器电路。
4. 实验步骤。
4.1 加法器的设计步骤。
1)了解半加器和全加器的原理和真值表;2)根据真值表,设计半加器和全加器的逻辑表达式;3)根据逻辑表达式,画出半加器和全加器的逻辑电路图;4)使用逻辑门集成电路,搭建半加器和全加器的电路;5)验证半加器和全加器的功能和正确性。
4.2 译码器的设计步骤。
1)了解译码器的原理和功能;2)根据输入和输出的关系,设计译码器的真值表;3)根据真值表,推导译码器的逻辑表达式;4)画出译码器的逻辑电路图;5)使用逻辑门集成电路,搭建译码器的电路;6)验证译码器的功能和正确性。
5. 实验结果与分析。
通过实验,我们成功设计并实现了半加器、全加器和译码器的电路。
经过验证,这些电路均能正常工作,并能正确输出预期的结果。
实验结果表明,我们掌握了组合逻辑电路的设计原理和方法,提高了实际动手能力和解决问题的能力。
6. 实验总结。
通过本次实验,我们深入学习了组合逻辑电路的设计原理和方法,掌握了加法器和译码器的设计和实现技术。
组合逻辑电路设计实验报告实验名称: 组合逻辑电路设计实验报告摘要:本实验旨在通过设计和实现不同的组合逻辑电路,加深对数字电路和逻辑门的理解,并通过实际操作提升实验者的动手能力和解决问题的能力。
实验中,我们掌握了组合逻辑电路的基本原理,并成功设计了多个功能不同的组合逻辑电路。
引言:组合逻辑电路是由多个逻辑门组成的电路,其输出只取决于当前的输入。
在数字电路中,组合逻辑电路是最基本的构建模块,常用于实现各种逻辑功能,如加法器、减法器、多路选择器等。
因此,掌握组合逻辑电路的设计和实现技巧对于数字电路的学习至关重要。
实验过程:1. 实验准备:在开始实验前,我们先了解了基本的逻辑门,如与门、或门、非门等,并根据实验要求准备所需的元件和工具。
2. 设计逻辑电路:根据实验要求,我们开始设计所需的组合逻辑电路。
首先,我们根据真值表确定逻辑功能,并使用布尔代数化简或卡诺图法简化逻辑表达式。
然后,我们根据简化后的逻辑表达式,逐步设计逻辑电路的电路图。
3. 仿真验证:在进行实际的电路搭建之前,我们使用仿真软件对所设计的电路进行验证。
通过输入各种组合的逻辑输入,观察输出是否符合预期的逻辑功能。
4. 实际搭建:在通过仿真验证后,我们开始使用实际的电子元件搭建电路。
根据电路图,按照正确的连接方式依次连接各个元件,并进行适当的调试和检查,确保电路的正常工作。
5. 测试与分析:完成电路搭建后,我们对电路进行了进一步的测试。
通过输入各种组合的逻辑输入,观察输出是否符合预期的逻辑功能。
同时,我们还对电路的响应时间、功耗等性能进行了测试和分析。
6. 总结与改进:根据实验得到的结果,我们对实验进行了总结和改进。
总结了实验中遇到的问题和解决方法,并提出了对电路性能和设计方法的改进建议。
结论:通过本次实验,我们深入了解了组合逻辑电路的设计和实现过程。
通过实际搭建和测试,我们成功实现了多个功能不同的组合逻辑电路,并对电路的性能进行了评估。
实验过程中,我们不仅提升了动手能力和解决问题的能力,也加深了对数字电路和逻辑门的理解。
实验一组合逻辑电路设计一、简介组合逻辑电路是数字电路的一种重要类型,由逻辑门组成,并且没有存储功能。
它的输出只取决于当前的输入状态,与过去的输入状态无关。
本实验旨在设计一组使用逻辑门构成的组合逻辑电路。
二、设计目标本实验的设计目标是实现一个4位2进制加法器电路。
输入为两个4位的二进制数,输出为其和。
为了方便起见,我们假设输入的二进制数已经在输入端以2进制的形式输入。
三、设计思路1.首先,需要设计一个4位的全加器电路,用于对两个位的进位进行处理。
全加器电路由三个输入和两个输出组成。
2.其次,将4个全加器电路组成4位的加法器电路,将各个位的进位进行连接。
3.最后,将输入的两个4位二进制数,以及4个进位信号,分别连接到4个全加器电路的输入端,将各个位的和输出连接到最终的输出端。
四、详细设计1.全加器电路的设计全加器电路有三个输入和两个输出。
其中,三个输入分别为A、B和Cin,分别表示两个相加的输入和进位输入。
两个输出分别为Sum和Cout,分别表示两个输入的和和进位输出。
我们可以使用两个半加器和一个或门来实现全加器电路。
半加器的真值表如下:A B Sum Cout0000011010101101其中,Sum表示两个输入的和,Cout表示两个输入的进位。
将两个半加器按照如下方式连接起来即可构成全加器电路:A --->+------> SumB --->+----------,----> CoutCin --->,--+2.四位加法器电路的设计四位加法器电路由4个全加器电路连接组成。
其中,第一个全加器的输入分别为A0、B0和Cin,输出为S0和C0;第二个全加器的输入分别为A1、B1和C0,输出为S1和C1;依次类推,第三个全加器的输入为A2、B2和C1,输出为S2和C2;第四个全加器的输入为A3、B3和C2,输出为S3和C3将四个全加器按照如下方式连接起来即可构成四位加法器电路:A0--->+---------------->S0B0--->+-------Cin ----,-+-------------------,-------> C0A1---+---->,---------------->S1B1---+---->,-------C0----,--------------,-+---------------,------->C1A2---+------>,---------------->S2B2---+------>,-------C1----,-+---------------->C2A3---+-------+---->,---------------->S3B3---+-----,--------3.输入输出连接将输入的两个4位二进制数依次连接到四位加法器电路的输入端,将四位加法器电路的输出端连接到最终的输出端。
实验一组合逻辑电路的设计班级:11电信1班姓名:张斌学号:3111003113一、实验目的:1.熟悉QuartusⅡ的VHDL文本设计流程全过程,学习简单组合电路的设计、多层次电路设计、仿真和硬件测试。
2.加深FPGA\CPLD设计的过程,并比较原理图输入和文本输入的优劣。
二、实验的硬件要求:1.GW48EDA/SOPC+PK2实验系统。
三、实验内容及预习要求:1.首先利用QuartusⅡ完成2选1多路选择器(如图S1-1)的文本编辑输入(mux21a.vhd)和仿真测试等步骤。
最后在实验系统上进行硬件测试,验证本项设计的功能。
图S1-12.将此多路选择器看成是一个元件mux21a,利用原理图输出法完成图s1-2,并将此文件放在同一目录中。
图s1-2编译、综合、仿真本例程,并对其仿真波形作出分析说明。
最后在实验系统上进行硬件测试,验证本项设计的功能。
3.以1位二进制全加器为基本元件,用例化语句写出8位并行二进制全加器的顶层文件,编译、综合、仿真本例程,并对其仿真波形作出分析说明。
最后在实验系统上进行硬件测试,验证本项设计的功能。
4.七段数码管译码器(Decoder)七段数码管译码器(Decoder)的输入为4位二进制代码,输出为7个表征七段数码管代码的状态信号。
下面为一个七段数码管译码器的VHDL源代码模型:LIBRARY IEEE;USE IEEE.STD_LOGIC_1164.ALL;USE IEEE.STD_LOGIC_UNSIGNED.ALL;ENTITY display ISPORT(A:IN STD_LOGIC_VECTOR(3 DOWNTO 0);LED7S:OUT STD_LOGIC_VECTOR(6 DOWNTO 0));END;ARCHITECTURE ONE OF display ISBEGINPROCESS(A)BEGINCASE A ISWHEN "0000"=>LED7S<="0111111";--X"3F"->0WHEN "0001"=>LED7S<="0000110";--X"06"->1WHEN "0010"=>LED7S<="1011011";--X"5B"->2WHEN "0011"=>LED7S<="1001111";--X"4F"->3WHEN "0100"=>LED7S<="1100110";--X"66"->4WHEN "0101"=>LED7S<="1101101";--X"6D"->5WHEN "0110"=>LED7S<="1111101";--X"7D"->6WHEN "0111"=>LED7S<="0000111";--X"07"->7WHEN "1000"=>LED7S<="1111111";--X"7F"->8WHEN "1001"=>LED7S<="1101111";--X"6F"->9WHEN "1010"=>LED7S<="1110111";--X"77"->10WHEN "1011"=>LED7S<="1111100";--X"7C"->11WHEN "1100"=>LED7S<="0111001";--X"39"->12WHEN "1101"=>LED7S<="1011110";--X"5E"->13WHEN "1110"=>LED7S<="1111001";--X"79"->14WHEN "1111"=>LED7S<="1110001";--X"71"->15WHEN OTHERS=>NULL;END CASE;END PROCESS;END;编译、综合、仿真本例程,并对其仿真波形作出分析说明。
实验一 组合逻辑电路的设计一、实验目的:1、 掌握组合逻辑电路的设计方法。
2、 掌握组合逻辑电路的静态测试方法。
3、 加深FPGA 设计的过程,并比较原理图输入和文本输入的优劣。
4、 理解“毛刺”产生的原因及如何消除其影响。
5、 理解组合逻辑电路的特点。
二、实验的硬件要求:1、 EDA/SOPC 实验箱。
2、 计算机。
三、实验原理1、组合逻辑电路的定义数字逻辑电路可分为两类:组合逻辑电路和时序逻辑电路。
组合逻辑电路中不包含记忆单元(触发器、锁存器等),主要由逻辑门电路构成,电路在任何时刻的输出只和当前时刻的输入有关,而与以前的输入无关。
时序电路则是指包含了记忆单元的逻辑电路,其输出不仅跟当前电路的输入有关,还和输入信号作用前电路的状态有关。
通常组合逻辑电路可以用图1.1所示结构来描述。
其中,X0、X1、…、Xn 为输入信号, L0、L1、…、Lm 为输出信号。
输入和输出之间的逻辑函数关系可用式1.1表示: 2、组合逻辑电路的设计方法组合逻辑电路的设计任务是根据给定的逻辑功能,求出可实现该逻辑功能的最合理组 合电路。
理解组合逻辑电路的设计概念应该分两个层次:(1)设计的电路在功能上是完整的,能够满足所有设计要求;(2)考虑到成本和设计复杂度,设计的电路应该是最简单的,设计最优化是设计人员必须努力达到的目标。
在设计组合逻辑电路时,首先需要对实际问题进行逻辑抽象,列出真值表,建立起逻辑模型;然后利用代数法或卡诺图法简化逻辑函数,找到最简或最合理的函数表达式;根据简化的逻辑函数画出逻辑图,并验证电路的功能完整性。
设计过程中还应该考虑到一些实际的工程问题,如被选门电路的驱动能力、扇出系数是否足够,信号传递延时是否合乎要求等。
组合电路的基本设计步骤可用图1.2来表示。
3、组合逻辑电路的特点及设计时的注意事项①组合逻辑电路的输出具有立即性,即输入发生变化时,输出立即变化。
(实际电路中图 1.1 组合逻辑电路框图L0=F0(X0,X1,²²²Xn)² ² ²Lm=F0(X0,X1,²²²Xn)(1.1)图 1.2 组合电路设计步骤示意图图还要考虑器件和导线产生的延时)。
实验一组合逻辑电路设计(含门电路功能测试)一、实验目的1.掌握常用门电路的逻辑功能2.掌握小规模集成电路设计组合逻辑电路的方法3.掌握组合逻辑电路的功能测试方法二、实验设备与器材数字电路试验箱双踪示波器稳压电源数字多用表74LS20 二4输入与非门74LS00 四2输入与非门74LS10 三3输入与非门三、实验原理TTL集成逻辑电路种类繁多,使用时应对选用的器件做简单逻辑功能检查,保证实验的顺利进行。
测试门电路逻辑功能有静态测试和动态测试两种方法。
静态测试时,门电路输入端加固定的高(H)、低电平,用示波器、万用表、或发光二极管(LED)测出门电路的输出响应。
动态测试时,门电路的输入端加脉冲信号,用示波器观测输入波形与输出波形的同步关系。
下面以74LS00为例,简述集成逻辑门功能测试的方法。
74LS00为四输入2与非门,电路图如3-1所示。
74LS00是将四个二输入与非门封装在一个集成电路芯片中,共有14条外引线。
使用时必须保证在第14脚上加+5V电压,第7脚与底线接好。
整个测试过程包括静态、动态和主要参数测试三部分。
表3-1 74LS00与非门真值表A B C0010111011101.门电路的静态逻辑功能测试静态逻辑功能测试用来检查门电路的真值表,确认门电路的逻辑功能正确与否。
实验时,可将74LS00中的一个与非门的输入端A、B分别作为输入逻辑变量,加高、低电平,观测输出电平是否符合74LS00的真值表(表3-1)描述功能。
测试电路如图3-2所示。
试验中A、B输入高、低电平,由数字电路实验箱中逻辑电平产生电路产生,输入F可直接插至逻辑电平只是电路的某一路进行显示。
仿真示意2.门电路的动态逻辑功能测试动态测试用于数字系统运行中逻辑功能的检查,测试时,电路输入串行数字信号,用示波器比较输入与输出信号波形,以此来确定电路的功能。
实验时,与非门输入端A加一频率为1kHz 的脉冲信号Vi,如图3-3所示,另一端加上开关信号,观测F输出波形是否符合功能要求。
组合逻辑电路的设计实验报告一、实验目的组合逻辑电路是数字电路中较为基础且重要的部分。
本次实验的主要目的是通过设计和实现简单的组合逻辑电路,深入理解组合逻辑电路的工作原理和设计方法,掌握逻辑门的运用,提高逻辑分析和问题解决的能力。
二、实验原理组合逻辑电路是指在任何时刻,输出状态只取决于同一时刻输入信号的组合,而与电路以前的状态无关。
其基本组成单元是逻辑门,如与门、或门、非门等。
通过将这些逻辑门按照一定的逻辑关系连接起来,可以实现各种不同的逻辑功能。
例如,一个简单的 2 输入与门,只有当两个输入都为 1 时,输出才为 1;而 2 输入或门,只要有一个输入为 1,输出就为 1。
组合逻辑电路的设计方法通常包括以下几个步骤:1、分析问题,确定输入和输出变量,并定义其逻辑状态。
2、根据问题的逻辑关系,列出真值表。
3、根据真值表,写出逻辑表达式。
4、对逻辑表达式进行化简和变换,以得到最简的表达式。
5、根据最简表达式,选择合适的逻辑门,画出逻辑电路图。
三、实验设备与器材1、数字电路实验箱2、集成电路芯片:74LS00(四 2 输入与非门)、74LS04(六反相器)、74LS08(四 2 输入与门)、74LS32(四 2 输入或门)等。
3、导线若干四、实验内容与步骤(一)设计一个一位全加器1、分析问题一位全加器有三个输入变量 A、B 和 Cin(低位进位),两个输出变量 S(和)和 Cout(进位输出)。
2、列出真值表| A | B | Cin | S | Cout |||||||| 0 | 0 | 0 | 0 | 0 || 0 | 0 | 1 | 1 | 0 || 0 | 1 | 0 | 1 | 0 || 0 | 1 | 1 | 0 | 1 || 1 | 0 | 0 | 1 | 0 || 1 | 0 | 1 | 0 | 1 || 1 | 1 | 0 | 0 | 1 || 1 | 1 | 1 | 1 | 1 |3、写出逻辑表达式S = A⊕B⊕CinCout = AB +(A⊕B)Cin4、化简逻辑表达式S = A⊕B⊕Cin 已最简Cout = AB +(A⊕B)Cin = AB + ACin + BCin5、画出逻辑电路图使用 74LS00、74LS08 和 74LS32 芯片实现,连接电路如图所示。
电子信息工程晓旭 2011117147 实验一组合逻辑电路设计(含门电路功能测试)
一.实验目的
1掌握常用门电路的逻辑功能。
2掌握用小规模集成电路设计组合逻辑电路的方法。
3掌握组合逻辑电路的功能测试方法。
二.实验设备与器材
数字电路实验箱一个
双踪示波器一部
稳压电源一部
数字多用表一个
74LS20 二4 输入与非门一片
74LS00 四2 输入与非门一片
74LS10 三3 输入与非门一片
三 .实验任务
1对74LS00,74LS20逻辑门进行功能测试。
静态测试列出真值表,动态测试画出波形图,并说明测试的门电路功能是否正常。
2分析测试1.7中各个电路逻辑功能并根据测试结果写出它们的逻辑表达式。
3设计控制楼梯电灯的开关控制器。
设楼上,楼下各装一个开关,要求两个开关均可以控制楼梯电灯。
4某公司设计一个优先级区分器。
该公司收到有A,B,C,三类,A,类的优先级最高,B 类次之,C类最低。
到达时,其对应的指示灯亮起,提醒工作人员及时处理。
当不同类的同时到达时,对优先级最高的先做处理,其对应的指示灯亮,优先级低的暂不理会。
按组合逻辑电路的一般设计步骤设计电路完成此功能,输入输出高低电平代表到
实验一:
(1)74LS00的静态逻辑功能测试
实验器材:直流电压源,电阻,发光二极管,74LS00,与非门,开关,三极管
实验目的:静态逻辑功能测试用来检查门电路的真值表,确认门电路的逻辑功能正确与否
实验过程:将74LS00中的一个与非门的输入端A,B分别作为输入逻辑变量,加高低电平,观测输出电平是否符合真值表描述功能。
电路如图1:
图1
真值表1.1:
实验问题:与非门的引脚要连接正确,注意接地线及直流电源
实验结果:由二极管的发光情况可判断出74LS00 实现二输入与非门的功能
(2)71LS00的动态逻辑功能测试
实验器材:函数发生器,示波器,74LS00,与非门,开关,直流电压源
实验目的:测试74LS00与非门的逻辑功能
实验容:动态测试适合用于数字系统中逻辑功能的检查,测试时,电路输入串行数字
信号,用示波器比较输入与输出信号波形,以此来确定电路的功能。
实验时,与非门输入端A 加以频率为1KHz 的脉冲信号波形,另一端加上开关信号,观测F 输出波形是否符合功能要求。
电路如图2: U1A
74LS00D
VCC
5V
J1Key = A
XFG1
XSC1
A
B E x t T r i g
++_
_+_图2
波形如图3
图3
实验结果:输出波形与输入波形同为方波;且输出高低电平与输入恰好相反,故可
得74LS00实现与非门的功能
实验二:分析测试1.7中个电路的逻辑功能,并根据测试结果写出它们的逻辑表达式(1)逻辑图a
实验目的:测定逻辑图a的电路功能
实验器材:直流电压源,开关,74LS00与非门
实验容:根据电路逻辑图画出电路图,由测试结果写出逻辑表达式
电路如图4
2.5 V
图5
真值表
表1.2
实验结果:所得逻辑表达式为:F=AB
(2)逻辑图b
实验目的:测定逻辑图b的电路功能
实验器材:直流电压源,开关,74LS00与非门
实验容:根据电路逻辑图画出电路图,由测试结果写出逻辑表达式
电路如图6
图6
真值表
表1.3
实验结果:所得表达式为F= AC+AB+BC
实验三:设计控制楼梯电灯的开关控制器。
设楼上,楼下各装一个开关,要求两开关可控制楼梯电灯。
实验目的:设计控制楼梯电灯开关的控制器。
亮开关A,B,可独立控制电灯,1代表开关闭合,2代表开关打开。
实验器材:直流电源,74LS00 开关,电灯
实验容:分析真值表,写出逻辑关系式,得到AB是异或的关系,据此设计出电
路图,连接好图,并进行调试,开关控制高低电平,改变输入,记录实验数据进
行分析;并改进电路图,再次调试,达到要求的逻辑功能。
电路如图7:
2.5 V
图7
真值表: 图所示电路可满足题设要求,达到A,B 均可独立控制的作用
实验四:优先级区分器
实验目的:某公司设计一个优先级区分器。
该公司收到有A,B,C ,三类,A,类的优先级最高,
B 类次之,
C 类最低。
到达时,其对应的指示灯亮起,提醒工作人员及时处理。
当不同类的同时到达时,对优先级最高的先做处理,其对应的指示灯亮,优先级低的暂不理会。
按组合逻辑电路的一般设计步骤设计电路完成此功能,输入输出高低电平代表到达。
输出端驱动发光二极管指示。
实验器材:直流电源,开关,74LS05非门,74LS08或门
实验原理:A 的优先级最高,B 类次之,C 类最低。
故优先级高的控制优先级低的。
所以A
控制B 和C.B 控制C
实验容:接好电路图
1)依次调节各分类到达时的情况,观察指示灯的情况,记录数据。
2)设计两种和三种同时到达的情况,观察指示灯的情况,记录数据 3)分析实验数据,改进电路。
电路如图8所示:
图8
实验结果:可以达到实验目的,实现优先级区分的功能。