外墙肥槽回填土施工方案
- 格式:docx
- 大小:96.95 KB
- 文档页数:9
肥槽回填施工组织方案
一、项目概述
二、施工准备
1.实地勘察:对回填地点进行实地勘察,了解地势状况、土质情况、周边环境等相关情况,制定施工方案。
2.人员准备:组织专业人员进行施工方案设计和制定,包括土建施工工程师和环境工程师等。
3.设备准备:准备所需的机械设备、工具和施工材料等,包括挖机、运输车辆、护坡材料等。
三、施工流程
1.施工队伍组织:根据施工规模和施工期限,确定施工队伍的规模和人员配置,划分工作任务和责任,建立健全施工指挥系统。
2.现场布置:根据实地勘察情况,确定回填地点及所需道路、垃圾堆放区、施工现场办公区等设施位置,进行布置。
3.地面处理:对回填地点进行清理。
目录1、编制依据 (1)2、工程概况 (1)2.1结构形式 (1)2.2回填概述 (1)3、施工准备 (1)3.1材料准备 (1)3.2使用机具准备 (2)3.3技术准备 (3)3.4作业条件 (3)4、主要施工方法和技术措施 (3)4.1工艺流程 (3)4.2回填天然砂石施工工艺 (3)4.3回填2:8灰土施工工艺 (4)4.4冬期施工注意事项 (5)5、质量保证 (6)6、安全文明 (7)7、成品保护措施 (8)1、编制依据1.1中国建筑设计研究院设计建筑、结构图纸,及有关设计变更通知单和工程洽商记录1.2《建筑地基基础工程施工质量验收规范》(GB50202-2002)1.3《建筑工程施工质量验收统一标准》(GB50300-2001)1.4《建筑工程冬期施工规程》(JGJ104-97)1.5《土方与爆破工程施工及验收规范》(GBJ201-83)1.6《施工组织设计》2、工程概况2.1结构形式地上通过防震缝将结构分成四部分:A、B楼结构类型为钢筋混凝土框架-核心筒,楼面为钢筋混凝土梁、板体系,基础为平板筏基;C、D楼结构类型为钢筋混凝土框架,楼面为钢筋混凝土梁、板体系,部分屋面梁为钢桁架,基础为平板筏基;四季花园屋顶采用张弦梁结构;基础为平板筏基。
2.2回填概述2.3.1本工程坑底标高大部分为-20.257m局部有-23.657m、-22.557m和-21.957m。
边坡顶标高为±0.000m,边坡放至-9.00m,约按1:0.3放坡;局部放至-3.000m,也按1:0.3放坡,但现场基坑肥槽尺寸较小,基坑护壁桩距结构外墙间距最大处为800mm,且间距尺寸大小不一,所以建筑物基坑北、西、南侧肥槽-9.00m以下回填天然砂石,且天然砂石回填至护壁桩压梁,东侧肥槽-3.00m 以下回填天然砂石;护壁桩压梁以上部位按设计要求回填2:8灰土。
基坑回填断面示意图见下页示意图。
2.3.2为了边坡的稳定安全,并保证地下结构的顺利进行,回填土工程随着地下室外墙拆模、做完防水层和防水层保护板后就开始陆续进行,分段分楼层逐步进行。
肥槽回填施工方案一、引言肥槽回填施工是指在肥槽建设完成后,将空隙区域回填以确保肥槽结构的稳定性和安全性。
本文档将详细介绍肥槽回填施工的方案和步骤。
二、施工前准备1.方案制定:根据肥槽的设计要求和施工条件,制定回填施工方案。
2.材料准备:准备好适用于回填工程的材料,包括合适的填充材料、土工布等。
3.施工设备准备:准备好施工所需的设备和工具,如挖掘机、护坡材料等。
三、施工步骤1.清理工作:首先,清理肥槽周边的杂物和污物,确保施工区域干净整洁。
2.挖掘空隙区域:使用挖掘机等设备挖掘肥槽周边的空隙区域,确保挖掘深度和施工区域的大小符合设计要求。
3.加固槽壁:根据设计要求,在肥槽的周边加固槽壁,以增强结构的稳定性。
4.排水处理:在肥槽底部设置排水设施,确保排水畅通,防止积水对结构造成影响。
5.填充材料选择:根据设计要求和现场情况,选择适合的填充材料进行回填。
填充材料应具有良好的抗渗透性和稳定性。
6.回填施工:将选定的填充材料均匀地填充到肥槽周边的空隙区域中,注意控制填充的厚度和均匀性。
7.压实处理:采用合适的方法对填充材料进行压实处理,确保填充材料的密实性和稳定性。
8.土工布铺设:根据设计要求,在填充材料上铺设土工布,以提高结构的稳定性和防渗性。
9.施工完工:施工完工后,对施工区域进行清理,并进行必要的检测和验收。
四、安全注意事项1.施工人员应经过专业培训,了解施工操作规程,并配备必要的个人防护装备。
2.施工现场应设置明显的安全警示标志,保证周边人员的安全。
3.施工过程中需注意防止施工区域的坍塌和塌方,确保施工人员的安全。
4.在施工过程中,应严格按照设计要求和施工方案进行操作,禁止随意更改施工方法和材料。
五、质量控制1.严格按照设计要求和施工方案进行施工,确保施工质量。
2.施工过程中需做好记录,记录施工过程中的关键工艺和指标。
3.定期进行检测和验收,确保施工的合格率和合格质量。
六、施工总结肥槽回填施工是肥槽建设中不可或缺的一环,合理的施工方案和严格的质量控制可以确保肥槽结构的稳定性和安全性。
目录1.编制依据 (2)2.工程概况 (2)3.施工准备 (2)3.1材料准备 (2)3.2机具准备 (3)4.作业条件 (3)5.施工工艺 (3)6.质量标准 (4)7.成品保护 (5)8.安全文明施工 (5)1.编制依据1.1甲方所提供的相关文件。
1.2施工技术规范、规程、质量标准和有关安全、环保等法规。
1.3北京市文明施工管理规定,建筑工程安全操作规程。
1.4施工图纸要求。
2.工程概况本工程为北京xxxx房地产开发有限公司新建的北京xxxx住宅小区项目,建于北京市cccc,,规划建设用地面积17.284ha。
3.施工准备3.1材料准备1.1.1素土、白灰。
肥槽回填的范围为外墙外皮向外800mm范围内。
1.1.2土内不得含有杂质,土使用前应过筛,其颗粒不得大于50MM。
土质含水率要符合规定,白灰质量要符合要求。
3.2机具准备铁筛子:孔眼为50×50mm、长×宽=2000×1500mm;夯机、木夯、手推车、铁耙子、铁锹、标准斗、靠尺等。
4.作业条件4.1回填土的潮湿度要符合要求,如土质含水率过高或过低要对土质进行处理。
4.2回填前应将基槽内的杂物清理干净,清除回落松散砂浆石子,并做好水平标高的设置。
4.3在外墙防水完成经验收合格后开始回填,回填前对外墙防水进行保护,措施为采用5cm厚泡沫聚苯板外贴。
4.4施工前将基坑中垃圾杂物清理干净。
5.施工工艺5.1工艺流程肥槽清理→灰土配制→分层铺土、耙平→土质夯实→找平验收5.2回填土要进行过筛,其颗粒要符合要求,回填土含水率要符合要求,含水率过高或过低要进行凉晒或洒水湿润等方法进行处理。
5.3灰土的配合比严格按设计要求,施工前将土过50×50mm筛子,然后将过筛合格的土与白灰按要求的配比拌匀,至少翻拌二次,灰土颜色应一致。
5.4灰土施工时应适当控制含水量。
现场检验方法为:用手将灰土紧握成团,两指轻捏即碎为宜。
5.5回填时,肥槽和房心根据施工情况配合进行。
地库肥槽回填土措施鉴于地库主体结构即将完成,为避免地库主体结构长时间暴露于室外,基坑土质变化,影响结构安全,因此进行地库肥槽回填土,肥槽回填土具体步骤如下:一、肥槽底清理在回填土之前2-3天安排天气预报观察,针对天气的影响,制定肥槽抽水计划,待天气允许的情况下,抽除坑内积水、淤泥。
保证结构安全且方便施工,将积水排入市政管道。
直至露出基底,放置2-3天,待基地肥槽底面硬实方可回填。
土方回填前清理基底的外架、模板、扣件等施工设备及零件,清除基底垃圾、树根等杂物。
二、50厚聚苯板安装待防水层施工完毕经验收合格后随即进行50厚聚苯板保护层施工,聚苯板保护层的铺贴高度不宜太高,接缝严密、平整、不露底。
三、检查原土质、拌制灰土检验回填土料的种类、粒经、有无杂物,是否符合规定:,以及回填土的含水量是否在控制的范围内;如含水量偏高,可采用翻松、晾晒或均匀掺入干土、白灰等措施;如遇回填土的含水量偏低,可采用预先洒水湿润等措施,前先对基础墙进行检查验收,办理隐检手续,回填时先将灰与土按2:8体积比充分拌和,拌和好的灰土颜色应一致。
控制灰土含水率在10%左右,现场含水量测定方法:以手捏紧后,松手土不散,易变形而不挤出,抛在地上即呈碎裂为合适。
四、分层铺土回填土应分层铺摊。
每层铺土厚度应根据土质、密实要求和机具性能确定。
一般蛙式打夯机每层铺土厚度为200~250mm;人工打夯不大于200mm。
每层铺摊后,随直耙平。
五、夯打密实回填土每层至少夯打三遍。
打夯应一夯压半夯,夯夯相接,行行相连,纵横交叉。
六、检验密实度回填土每层填土夯实后,应按规范要求质检和实验进行环刀取样,压实系数不小于0.94,达到要求后,再进行上一层的铺土。
1)回填土试验取样方法:回填土采用环刀法,每段每层进行检验,取样部位在夯实层下半部(至每层表面以下2/3处)。
2)试验合格的判定:填土压实后的干密度,应有90%以上符合设计要求,其余10%的最低值与设计值的差,不得大于0.08g/cm3,且不得集中七、修整、找平、硬化。
1、编制依据 ..........2、工程概况 ..........3、施工准备 ..........4、施工工艺 ..........5、质量标准及保证体系2 2 3 4 51、编制依据2、工程概况2.1工程简介北京市门头沟区门头沟新城MC04-149地块F3其它类多功能用地项目工程于门头沟城区龙泉镇东路西侧,门头沟路北侧。
根据目前所获得的资料,拟建建筑物包括5栋办公楼,地上18层,地下3层,楼高约80.0m,其余为商业楼,地上2-3层,地下3层,楼高10.2m-14.4m,办公楼与商业楼相连。
建筑物周围为纯地下车库,地下车库与主楼相连。
以上建筑物基础埋深约17.4m,基底标高约89.40m,筏型基础,框剪结构。
± 0.000标高为107.5米。
本工程地下层高5.0m、3.9m、4.0m;地上层高5.3m、3.9m、3.3m。
室内标高± 0.000相当于绝对标高107.50m,室内外高差0.3〜0.6m;本工程设防烈度为8度,抗震等级为三级,耐久年限50年,建筑耐火等级为一级,地下室、屋面防水等级为一级。
2.2、设计标高2.3、设计回填范围:外墙肥槽距墙500mn 以内范围均回填3: 7灰土至设计室外地坪,压实系数 0.94,500mm 以外范围 内采用素土回填,压实系数0.94。
2.4、回填方式根据实际情况,回填方式为:肥槽采用 3: 7灰土及素土人工回填。
用铲土机、自卸车运输,配合手 推车送土,以铁锹、耙、锄等工具进行回填,采用小型平碾压路机进行夯实碾压,局部不便碾压部位 使用电动打夯机及蛙式打夯机配合。
回填时按地下结构完成情况进行回填,每完成一层地下结构外墙 防水后及时进行回填施工,回填至结构完成楼层的顶板高度,作为上一结构层外墙脚手架基础使用。
因肥槽范围内存在降水井砂管,回填过程中砂管应随填土高度向上连接安装,将砂管沿垂直方向延伸 至回填土最终完成高度,作业中应确保砂管不被破坏,杜绝降水井进入填土而造成废井。
目录1、编制依据-----------------------------------------------22、工程简况-----------------------------------------------23、施工组织及进度安排-------------------------------------24、施工准备-----------------------------------------------25、操作工艺-----------------------------------------------36、质量标准-----------------------------------------------47、成品保护-----------------------------------------------58、安全及环境保护-----------------------------------------5肥槽回填土施工方案1、编制依据1.1、建筑地基基础工程施工质量验收规范(GB50202-2002)1.2、北京市棉麻公司办公综合楼建筑、结构施工图2、工程简况本工程地下室基槽肥槽回填土采用2:8灰土回填,压实系数≥0.94,回填深度8.6 m左右,回填土总量以护坡桩平面图为准。
3、施工组织及进度安排成立土方回填小组,由赵要军负责指挥,根据施工现场实际情况及肥槽回填部位进行合理的安排。
计划用20天时间完成回填土工作。
4、施工准备4.1、材料及主要机具4.1.1、土:本工程基坑肥槽使用外购土方进行回填,不得含有有机杂质,粒径不大于50mm,严禁使用建筑垃圾进行回填,含水量应符合规定要求。
4.1.2、石灰:不得含有粒径大于 5 mm的生石灰块及其他杂质,也不得含有过多的水分。
4.1.3、主要机具:装载机1台,自卸汽车1辆,蛙式打夯机2台,气夯3台,手推车5辆,筛子、铁锹等。
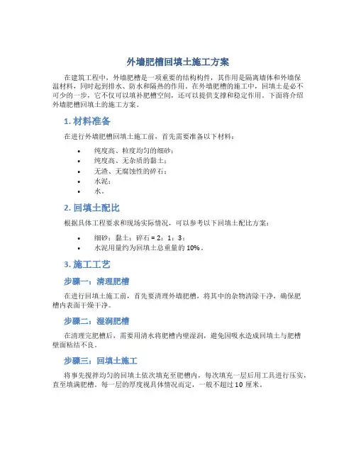
外墙肥槽回填土施工方案在建筑工程中,外墙肥槽是一项重要的结构构件,其作用是隔离墙体和外墙保温材料,同时起到排水、防水和隔热的作用。
在外墙肥槽的施工中,回填土是必不可少的一步,它不仅可以填补肥槽空间,还可以提供支撑和稳定作用。
下面将介绍外墙肥槽回填土的施工方案。
1. 材料准备在进行外墙肥槽回填土施工前,首先需要准备以下材料:•纯度高、粒度均匀的细砂;•纯度高、无杂质的黏土;•无渣、无腐蚀性的碎石;•水泥;•水。
2. 回填土配比根据具体工程要求和现场实际情况,可以参考以下回填土配比方案:•细砂:黏土:碎石 = 2:1:3;•水泥用量约为回填土总重量的10%。
3. 施工工艺步骤一:清理肥槽在进行回填土施工前,首先要清理外墙肥槽,将其中的杂物清除干净,确保肥槽内表面干燥干净。
步骤二:湿润肥槽在清理完肥槽后,需要用清水将肥槽内壁湿润,避免因吸水造成回填土与肥槽壁面粘结不良。
步骤三:回填土施工将事先搅拌均匀的回填土依次填充至肥槽内,每次填充一层后用工具进行压实,直至填满肥槽。
每一层的厚度视具体情况而定,一般不超过10厘米。
步骤四:养护回填土完成后,需要对其进行养护,通常需要持续水养护7至14天,以确保回填土的强度和密实度。
4. 施工注意事项•回填土的配制比例要准确,各种材料要搅拌均匀;•回填土施工时应分层填充、逐层压实,保证回填土的密实度;•回填土施工结束后要及时进行养护,避免出现开裂和渗水等问题。
通过上述施工方案和注意事项,可以保证外墙肥槽回填土施工的质量和效果,确保建筑物的结构安全和稳定。
某项目肥槽回填施工一、肥槽回填很重要肥槽指建筑物地下室外墙或基础外墙与土方开挖后基坑支护边之间的空间。
肥槽回填的质量关系到地下室防水的完整性、建筑结构的稳定性及景观效果等。
1、工期肥槽的回填时间一般是在地下室做完,防水施工结束后回填。
如果回填不及时,不仅会增加结构的危险系数,同时也会影响到后续的市政、景观等工程施工。
如果在抢工期阶段,还会延迟肥槽回填的时间。
此外,还要考虑到雨季到来所造成的施工难度增大,回填时间拉长等问题。
2、防水肥槽回填之前需将外墙防水做好,在回填施工时,机械夯实、回填材料及回填方式不正确均会导致防水的破坏。
即使在黏贴防水保护层的条件下,仍然会发生防水层的损坏。
同时,密实的回填土往往作为地下室外侧的第一道防水层,其发挥的作用是非常之大的,因此可以这么认为做好肥槽回填也是在做好防水工程!3、景观品质严格控制肥槽回填土的工程质量,可以减少建筑物周边土壤的沉陷,提高其上部建筑物的稳定性。
若是回填土经夯实或碾压后,其密实度达不到设计要求,在荷载作用下变形增大,强度和稳定性下降,常常使已做好的景观遭到不同程度的破坏。
二、肥槽回填难在哪儿1、肥槽回填的难点(1)项目基坑最深处为16.8m,相比住宅10米左右的地下室深度,施工难度较大。
(2)窄项目部分区域护坡桩距离外墙很近,最窄处钢绞线与外墙不足500mm。
(3)险由于项目紧邻河道边,导致基坑四周水位较高,经过一个冬季,桩间土的冻融已经让土质变得疏松,基坑周边已出现了较大量桩间土掉落的情况,施工人员安全问题较为严重。
三、我们做了哪些1、方案策划阶段(1)材料针对项目肥槽“深、窄、险”的特点,项目部优先从材料选择入手,优先选择级配砂石作为肥槽回填材料,解决了常规素土回填在狭窄部位不易夯实的问题,同时级配的自密实性还大大减少了工人在肥槽回填过程中的危险性。
(2)措施考虑项目深基坑防水保护层易脱落影响防水的问题,项目部经过论证后,在常规的聚苯板防水保护层外增加了一道砌筑墙,避免了聚苯板在回填时因脱落、损坏而造成的防水失效问题。
肥槽回填施工方案肥槽回填施工方案肥槽回填作为各类建筑工程中的一项重要环节,不仅能够起到减轻土方开挖施工量的作用,还能够对土体进行稳定处理,提高地基的承载力和稳定性。
在肥槽回填施工中,需要根据具体的工程情况进行相应的方案制定和施工操作,以确保施工质量和安全。
首先,在肥槽回填施工方案中,需要对回填材料进行选择。
回填材料应具有良好的稳定性和排水性能,并且与原土体的物理和力学性质相匹配。
常用的回填材料有砂土、黏土、石灰土等,根据工程要求选择合适的回填材料。
其次,在施工前需要对肥槽进行清理和修复。
清理肥槽时,应清除潮湿、松软和易解的土壤,避免其对回填土的稳定性和排水性能产生不利影响。
修复肥槽时,应填充砂土或其他材料,并根据需要进行加固和加筋,以提高肥槽的承载力和稳定性。
然后,在实施肥槽回填施工时,需要按照工程设计要求进行控制和操作。
首先,需要进行分层回填,即按照一定的回填厚度进行分层回填,保证每一层的回填材料能够均匀分布和紧实。
其次,需要对每一层回填材料进行湿浇和夯实处理,以确保回填材料的密实性和稳定性。
在进行夯实时,应采用适宜的夯实设备和方法,避免对周围结构和地基产生破坏。
最后,在施工过程中需要进行相应的质量检查和验收。
质量检查应分为过程检查和终验,过程检查主要检查回填材料的选择和使用情况,夯实程度以及回填层的均匀性;终验时则对整个肥槽回填施工进行全面检查,验证其是否符合设计要求和施工规范。
只有经过质量检查和验收合格的肥槽回填施工方案,才能确保施工工程的质量和安全。
综上所述,肥槽回填施工方案需要根据具体工程情况进行制定,并在施工过程中严格按照方案进行操作,以确保回填材料的选择合理、夯实工艺科学、质量检查严格,从而达到提高地基承载力和稳定性的目的。
外墙肥槽回填土施工方案外墙肥槽是指建筑外墙顶部的一条横向凹槽,主要用于收集墙面上的水分,防止水分渗入墙体内部,从而保护建筑结构的安全。
而肥槽回填土是指在肥槽内填充土壤,以增加肥槽的重量和稳定性。
下面是一种外墙肥槽回填土施工方案,供参考。
施工材料和工具:1.清水混凝土;2.肥槽;3.角钢;4.底座或支撑物;5.砂浆;6.水泥;7.建筑垃圾清理设备;8.铲子;9.铁锹;10.冲击钻;11.水平仪;12.轴线仪;13.抹子;14.测量工具(如测量尺、量角器等);15.安全帽、口罩、手套等个人防护装备。
施工步骤:1.安全措施:确保所有施工人员佩戴个人防护装备,并在施工现场悬挂警示标志,确保施工现场安全。
2.清理工作:使用建筑垃圾清理设备清理外墙肥槽,将所有杂物和灰尘清除,为下一步的施工做好准备。
3.定位和标线:使用轴线仪在外墙上标出肥槽的位置,并用测量工具进行精确的尺寸测量,确保肥槽的宽度和深度符合设计要求。
4.钻孔:使用冲击钻在墙体上钻孔,孔的直径和深度要与肥槽的设计要求相符合。
孔的间距应根据设计要求进行布置,以确保肥槽的稳定性。
5.安装底座或支撑物:在肥槽的两侧安装底座或支撑物,以支撑肥槽,并确保肥槽与墙体之间有一定的间隙,以便后续施工。
6.安装角钢:在肥槽两侧和底部安装角钢,以增加肥槽的稳定性和承载能力。
7.均匀回填土:将清水混凝土均匀填充到肥槽内,使用铁锹或铲子进行捣实,确保回填土的密实度。
8.水泥砂浆抹平:待回填土干燥后,使用水泥和砂浆混合物抹平肥槽的外表面,使其与建筑墙体表面形成平整的整体。
9.检查和修正:使用水平仪等工具检查肥槽的水平度和垂直度,并及时进行修正,确保肥槽的质量。
施工注意事项:1.施工前应仔细查阅相关设计图纸和规范,确保施工符合相关要求;2.在施工过程中,应做好施工现场的安全防护工作,避免发生人身伤害和意外事故;3.回填土的选择要注意土壤的成分和质量,以保证肥槽的使用寿命;4.在施工结束后,应及时进行清理工作,清理施工现场的杂物和垃圾,保持工地整洁。
一、编制依据1、25-39#楼及地下车库工程施工图纸2、《施工现场临时用电安全技术规范》JGJ46-20053、《建筑工程施工质量验收统一标准》GB50300-20134、《建筑地基基础工程施工质量验收规范》GB50202-20125、《建筑机械使用安全技术规程》JGJ33-20126、本工程施工组织设计二、工程概况1、参建单位及设计概况25-39#楼及地下车库工程,总建筑面积148011.22 m2,地上建筑面积105787.43m2,地下建筑面积42224.19m2,本工程共包含14 栋住宅单体、1栋幼儿园及部分裙房,其中37#、38#楼为30F高层、34#楼为26F高层、33#楼为20F高层、36#、39#楼为15F高层、35#楼为13F高层、32#楼为11F高层、25#、30#楼为7F洋房、26#、27#、28#、29#为6F洋房、31#楼幼儿园为3F。
住宅结构形式为剪力墙结构,幼儿园及裙房结构形式为框架结构,地下车库结构形式为无梁楼盖结构。
建筑耐久年限为50年。
2、安全目标责任事故死亡率为零,确保无一般安全事故,年度轻伤率控制在2‰以内,达到天津市市级文明工地检查验收标准。
三、施工准备1、技术准备(1)回填土施工队伍进场后,立即组织有关人员进行施工方案及技术交底工作,同时组织安全消防及文明施工的进场教育。
(2)各部门紧密配合生产部门做好创造回填土的条件,肥槽及基坑槽底杂物活干净;坑内的积水、混凝土块、杂物要清除干净,有用的材料要倒运至槽上口码放整齐。
(3)找好回填土的土源(优先采用施工现场开槽土方作为回填土),并要具备筛土和拌制灰土的条件,检查回填土的质量是否满足要求,放射性检测是否合格。
(4)做好回填密度试验测量器材的准备工作。
(5)安排测量施工人员按照设计要求测出回填面标高控制点并作出标记,严格控制回填厚度和高度。
2、机具准备主要机具:电动冲击夯、蛙式打夯机、手推车、装载机、小型挖掘机、环保拉土车,铁锹(尖头和平头),2m尺、胶皮管、小线和尺子等。
肥槽分区回填挡土墙施工工法肥槽分区回填挡土墙施工工法一、前言肥槽分区回填挡土墙施工工法是一种常见的挡土墙施工工法,适用于土壤较薄弱、有较强侧向压力的工程地方。
该工法通过合理利用挡土墙前的肥槽空间,使挡土墙在受力过程中均匀分布,提高了挡土墙的稳定性和承载力。
二、工法特点1. 采用分区回填的方式,将肥槽空间进行有效利用,提高了挡土墙的自重,增加了墙体的稳定性。
2.通过设置合理的地下水排水系统,减少了挡土墙受水位影响的可能性。
3. 工法简单易行,机具设备要求较低,适应性强。
三、适应范围肥槽分区回填挡土墙适用于土壤较薄弱、有较强侧向压力、沉降变形要求较高的工程,如高速公路、铁路、桥梁、堤坝等地方。
四、工艺原理肥槽分区回填挡土墙的施工工法与实际工程之间的联系体现在以下几个方面:1. 墙体结构设计:根据工程的荷载条件和土壤特性,确定合理的挡土墙结构类型和尺寸。
2. 肥槽设置与回填:根据墙体结构设计要求,将挡土墙前方的土体按照一定的分区进行回填,并注入浆液固化增强,提高挡土墙的稳定性和承载力。
3. 排水系统的设置:在挡土墙底部和背后设置合理的地下水排水系统,以减少墙体受潜水位和积水影响的可能性。
五、施工工艺1. 地面准备:清理施工现场,确保地面平整。
2. 肥槽开挖:根据墙体结构设计要求,按照一定的宽度和深度开挖肥槽。
3. 分区回填:根据挡土墙结构设计要求,按照分区回填的原则,将挡土墙前方的土体回填至相应的高度。
4. 浆液注入:根据墙体结构要求,将相应比例的浆液注入回填土中,固化增强。
5. 地下水排水系统设置:在挡土墙底部和背后设置合理的地下水排水系统,确保排水畅通。
六、劳动组织在肥槽分区回填挡土墙施工过程中,需要组织包括挖掘机操作员、砂浆泵操作员、浆液配方员、挡土墙工程技术人员等各个环节的劳动力。
七、机具设备肥槽分区回填挡土墙施工中,所需的机具设备包括挖掘机、砂浆泵、水泵、输送管道等。
八、质量控制为确保施工过程中的质量达到设计要求,需要进行以下几个方面的质量控制:1. 肥槽开挖的尺寸和位置要符合设计要求。
1、编制依据 02、工程概况................................................. 1..2.1结构形式........................................................... 1..2.2回填概述........................................................... 1..3、施工准备................................................. 1..3.1材料准备.......................................................... 1..3.2使用机具准备........................................................ 2.3.3技术准备............................................................ 2.3.4作业条件.......................................................... .3..4、主要施工方法和技术措施................................... 3.4.1工艺流程.......................................................... .3..4.2回填天然砂石施工工艺............................................... 3.4.3回填2:8灰土施工工艺............................................... 4.4.4冬期施工注意事项....................................................5.5、质量保证.................................................. 6.6、安全文明................................................ .7..7、成品保护措施............................................. 7..1、编制依据1.1中国建筑设计研究院设计建筑、结构图纸,及有关设计变更通知单和工程洽商记录 1.2《建筑地基基础工程施工质量验收规范》 1.3《建筑工程施工质量验收统一标准》 1.4《建筑工程冬期施工规程》 1.5《土方与爆破工程施工及验收规范》 1.6《施工组织设计》(GB50202-2002 (GB50300-2001 (JGJ104-97) (GBJ201-83)2、工程概况2.1结构形式地上通过防震缝将结构分成四部分:A 、B 楼结构类型为钢筋混凝土框架-核 心筒,楼面为钢筋混凝土梁、板体系,基础为平板筏基; C 、D 楼结构类型为钢 筋混凝土框架,楼面为钢筋混凝土梁、板体系,部分屋面梁为钢桁架,基础为平 板筏基;四季花园屋顶采用张弦梁结构;基础为平板筏基。
2.2回填概述2.3.1 本工程坑底标高大部分为 -20.257m 局部有-23.657m 、-22.557m 和 -21.957m 。
边坡顶标高为土 0.000m,边坡放至-9.00m ,约按1: 0.3放坡;局部放 至-3.000m,也按1: 0.3放坡,但现场基坑肥槽尺寸较小,基坑护壁桩距结构外 墙间距最大处为800mm 且间距尺寸大小不一,所以建筑物基坑北、西、南侧肥 槽—9.00m 以下回填天然砂石,且天然砂石回填至护壁桩压梁,东侧肥槽—3.00m 以下回填天然砂石;护壁桩压梁以上部位按设计要求回填 2:8灰土。
基坑回填断 面示意图见下页示意图。
2.3.2为了边坡的稳定安全,并保证地下结构的顺利00行,回填土工程随着 地下室外墙拆模、做完防水层和防水层保护板后就开始陆续 步进行。
3、施工准备3.1材料准备结构外墙亠 两层4+3厚SBS改性沥青防水 50厚聚苯防水保护板 _ 500宽2: 8灰土回填 _ 素土回填_ 喷锚护坡— 地下一层 2: 8 地下二层 、树叶、 地下三层3.1.1材料供应:天然砂石:直接在砂石料场采购,再运输到 灰土:采购粘土和石灰粉后在现场拌制。
3.1.2天然砂石:优先采用粗砂、砾砂和碎石。
材料中不得含有草 塑料袋等有机物及垃圾;碎石粒径不大于 15cm 发现构外Cm 的石 灰土:灰土为含砂率低的粘土和石灰粉c 两性沥灰防水应用磨细” I 灰块也不 坡桩=L15m 基底标咼 3.1.3灰土:灰土为含砂率低的粘土和石灰粉c 改性沥+3厚SBS 使用前应过筛,要求石灰粒径不大于 5mm 不得含有 分;土:不得含有有机杂质,使用前应过筛,其粒径不大于坡 合规定。
粉, 过多水率应符'水肥槽回填断面图3.1.4含水量:填土土料含水量的大小直接影响到夯实质量:土在夯实碾压时过湿,会出现软弹现象(俗称“橡皮土” ),此时土的密度并不会增加;对很干的土进行夯实时显然也不能把土充分压实。
因此在夯实前须先做击实试验,以得到符合密实度要求条件下的最优含水量、最少夯实遍数和土壤干密度。
土料含水量以手握成团,落地开花为宜。
3.1.5回填土的密实度要求,即压实系数入c=0.953.1.6在土方回填前应委托实验室做出击实试验,从而确定2:8灰土的最大干密度p dmax最优含水量和最少夯实遍数。
回填土施工含水量与最优含水量之差控制在-4 %〜+2%范围内。
3.2使用机具准备3.3技术准备3.3.1要熟悉图纸,了解掌握回填土施工工艺,按图纸和施工进度计划合理安排材料、机具、人员进场施工。
3.3.2按施工方案和技术规程对操作者进行技术、安全交底并下达技术作业指导书、书面技术交底和安全交底,认真做好回填材料进场验收检验工作。
3.3.3回填2: 8灰土前现场取土做击实标准试验,确定回填最大干密度和 土的最优含水量。
3.4作业条件3.4.1清理肥槽内的垃圾、有机物、淤泥、浮土、建筑垃圾等,排出坑内的 积水,并采取措施防止地表滞水流入填方区,浸泡地基,造成基土下陷。
3.4.2回填前,对填方基底和已完隐蔽工程进行检查和中间验收,并作出相 关记录,办好隐检手续。
3.4.3回填天然砂石前,应将砂石中的草根、树叶、塑料袋等有机物及垃圾 清出,大于15cm 的石头挑出;回填灰土前,检验灰土的含水率(15%C pW 30%。
以手握成团,落地开花为宜,如果含水量过大,应采取翻松、晾干、风干等方法 降低。
当土的含水量较小时,可采用增加压实遍数的方法解决。
如土 料过干,应预先洒水润湿。
3.4.4施工前,抄好水平标高,通过外墙或护坡做好标记,以此来控制回填 土厚度。
4、主要施工方法和技术措施 4.1工艺流程基槽底部清理—外墙防水验收—5cm 聚苯板做外墙防水保护层施工完 成—检验回填材料质量 —每25cm 高分层铺土、耙平 —夯打密实 —试验 合格—验收基槽回填采用人工回填,回填天然砂石部分采用平板振动器振捣压实;回填 2: 8灰土部分采用蛙式打夯机夯实。
局部因肥槽过于狭窄,采用木夯人工夯实。
4.2回填天然砂石施工工艺4.2.1回填前先验收地下室外墙防水并完成防水保护板的施工,验收合格后方可进行回填土施工。
4.2.2外墙防水保护层是在120厚的砖 胎模上放置50厚聚苯板的形式铺设,随铺随 填,进行回填土施工,下土及夯土时注意对 防水保护层的保护(必要时设置临时保护层 板),避免施工机具对聚苯板的破坏。
4.2.3天然砂石首先吊运至指定位置(若在结构顶板,但注意堆放荷载必须小于3KN/m )放好,再通过串筒向下回填铺土 (见 右图),串筒底与回填面间距不大于 3m 或者用人工向护壁桩壁方向铲土,使砂石贴着护壁自由向下落地 ( 这样也可以有效 地保护聚苯板 ) ,但严禁使用吊料盒直接向肥槽内倾倒砂土。
4.2.4 在串筒向下溜土的时候,安排工人用铁锹或木耙及时向左右铺土, 每 次铺土护壁桩cn 厚聚苯板BS 防水卷材 构外墙 结构底板120厚砖胎模 筒下料图厚度为25cm。
425铺土达到25cm厚后,停止向下送土,使用平板振动器平拖振动压实,一般往返3-4 遍;对于槽宽不满足使用平板振动器的位置,由人工木夯压实,一夯压半夯,按次序进行,坚决不得漏夯,杜绝水夯。
4.2.6 深浅两基坑(槽)相连时,应先填夯深基坑,填至浅基坑标高后,再与浅基坑一起填夯。
4.2.7 由于基坑周边长,采取分段填夯(分段顺序按照砼浇筑顺序进行填夯,具体根据现场施工的工作面定),交接处应填成阶梯形,碾迹重叠0.5〜1m不得在墙角、柱墩处接缝,上下相邻两层回填土的接缝间距不得小于50cm,接缝处的回填土更应充分夯实。
4.3 回填 2:8 灰土施工工艺4.3.1 回填前先验收地下室外墙防水并完成防水保护板的施工,验收合格后方可进行回填土施工。
4.3.2 回填前拆除地下室外架,在基坑上口与首层结构间搭设跳板,并在基坑上边缘搭设1 米高防护围栏。
4.3.3外墙防水保护层使用5cm厚聚苯板材料铺设,随铺随填,进行回填土施工,下土及夯土时注意对防水保护层的保护(必要时设置临时保护层板),避免施工机具对聚苯板的破坏。
4.3.4拌制完2 : 8回填土,施工时用手推车推至基坑边,在指定倒土点进行下料。
4.3.5回填土应分层铺摊。
每层虚厚度为25cm填土的标高控制线在护坡上放出。
每层铺摊后,随之耙平,并用蛙式打夯机夯实。
4.3.6 对于蛙式机打夯,夯打遍数应根据设计要求的干土质量密度或现场试验确定,一般每层夯打不少于3-4 遍。
打夯应一夯压半夯,夯夯相连,行行相连,纵横交叉。
夯行路线应由四边向中。
用蛙式打夯机夯实时,夯前对夯土应初步平整,夯机依次夯打,均匀分布,不留间隙。
并且严禁用水浇使土下沉的所谓“水夯”法。
4.3.7 由于基坑周边长,采取分段填夯(分段顺序按照砼浇筑顺序进行填夯,具体根据现场施工的工作面定),交接处应填成阶梯形,碾迹重叠0.5〜im不得在墙角、柱墩处接缝,上下相邻两层回填土的接缝间距不得小于50cm,接缝处的回填土更应充分夯实。
4.3.8 肥槽回填应在相对两侧或四周同时进行。
当肥槽里有穿外墙的水电管时,为防止管道中心线位移或损坏管道,应用人工先在管子两侧填土夯实;并应由管道两边同时进行,至管顶0.5m以上时,在不损坏管道的情况下,方可采用蛙式打夯机夯实。
肥槽回填夯实时在离开防水层保护层10cm的范围内采用人工木夯夯实,以防止影响防水层。