2021七年级数学上册6.4.1 3种统计图的特点与区别课时作业(含答案)北师大版
- 格式:doc
- 大小:1015.50 KB
- 文档页数:12
北师大版七年级数学上册第六章《4.统计图的选择》课时练习题(含答案)一、单选题1.记录一个病人体温的变化情况,选用的统计图最好是()A.扇形统计图B.条形统计图C.折线统计图D.都可以2.下列统计图表中,能够直观地反映各部分占总体的百分比的是()A.条形统计图B.扇形统计图C.折线统计图D.频率分布直方图3.2022年北京冬奥会期间,为了记录某一运动员的体温变化情况,应选择的统计图是()A.折线统计图B.条形统计图C.扇形统计图D.频数分布直方图4.某单位有5名司机,分别用A、B、C、D、E表示,某月各位司机的耗油费用如下表,根据表中的数据制作统计图,为了更清楚地比较每位司机的耗油费用,应选择()司机A B C D E耗油费用110元120元102元150元98元A.条形统计图B.扇形统计图C.折线统计图D.以上都不对5.某次数学测验,抽取部分同学的成绩(得分为整数)整理制成频数分布直方图,如图所示.根据图示信息,下列描述不正确的是()A.共抽取了50人B.90分以上的有12人C.80分以上的所占的百分比是60%D.60.5~70.5分这一分数段的频数是126.为了了解某地七年级男生的身高情况,从当地某学校选取了一个容量为60的样本,60名男生的身高(单位:cm)情况如下表所示(尚不完整),则表中a,b的值分别为()分组 147.5~157.5 157.5~167.5 167.5~177.5 177.5~187.5 频数10 26 a 百分比30% bA .18,6B .30%,6C .18,10%D .0.3,10%7.中国地势西高东低,复杂多样,据统计,各类地形所占比例大致是:山地33%,高原26%,盆地19%,丘陵10%,平原12%.为直观地表示出各类地形所占比例,最合适的统计图是( )A .折线统计图B .扇形统计图C .条形统计图D .频数分布直方图 8.依据国家实行的《国家学生体质健康标准》,对怀柔区初一学生身高进行抽样调查,以便总结怀柔区初一学生现存的身高问题,分析其影响因素,为学生的健康发展及学校体育教育改革提出合理项建议.已知怀柔区初一学生有男生840人,女生800人,他们的身高在150175x << 范围内,随机抽取初一学生进行抽样调查.抽取的样本中,男生比女生多2人,利用所得数据绘制如下统计图表;根据统计图表提供的信息,下列说法中①抽取男生的样本中,身高155165x << 之间的学生有18人;②初一学生中女生的身高的中位数在B 组;③抽取的样本中抽取女生的样本容量是38;④初一学生身高在160170x << 之间的学生约有800人.其中合理的是( )A .①②B .①④C .②④D .③④第II 卷(非选择题)请点击修改第II 卷的文字说明二、填空题9.在青年歌手大奖赛中,为更好地了解各选手所获票数的多少,应用___________统计图表示;为更好地了解各选手观众支持率的变化趋势,应用___________统计图.10.某公司近三年来的产品价格如下表所示(元/500克):年份2018 2019 2020产品单价(元/500克) 1.46 1.92 2.53该公司若根据上述信息制作统计图,并据此向物价部门申请涨价,你认为下面两幅图,图_______是该公司制作的.11.某企业今年第一季度各月份产值占这个季度总产值的百分比如图所示,又知二月份产值是72万元,那么该企业第一季度月产值的平均数是__万元.12.某校图书管理员清理课外书籍时,将其中甲、乙、丙三类书籍的有关数据制成如图不完整的扇形统计图,已知乙类书有90本,则丙类书的本数是__________.三、解答题13.某公司2009年至2010年的支出情况如下:(1)2010年原料的支出金额是多少?工资的支出金额是多少?(2)2009年公司的工资支出占总支出的60%,2010年与2009年相比,公司在工资方面的金额支出是变多了还是变少了?14.为了了解我校同学每月买零食花钱的数额,政教处随机调查了本校部分同学,根据调查结果,绘制了如下两个尚不完整的统计图表.调查结果统计表 组别成绩分组(单位:元) 人数 A030x ≤< 4 B 3060x ≤<16 C 6090x ≤<a D90120x ≤< b E120x ≥2 调查结果扇形统计请根据以上图表,解答下列问题:(1)填空:这次被调查的同学共有______人,a b +=______,m =______;(2)求扇形统计图中扇形C 的圆心角度数;(3)该校共有学生1000人,请估计每月买零食花钱的数额x 在60120x ≤<范围的人数;(4)根据调查结果请你对学校政教处提出一条合理化建议.15.2020年7月,教育部印发的《大中小学劳动教育指导纲要(试行)》中明确要求中小学劳动教育课平均每周不少于1课时,初中生平均每周劳动时间不少于3小时.某初级中学为了解学生劳动教育的情况,从本校学生中随机抽取了500名进行问卷调查.下图是根据此次调查结果得到的统计图.请根据统计图回答下列问题:(1)本次调查中,平均每周劳动时间符合教育部要求的人数占被调查人数的百分比为多少?(2)若该校有2000名学生,请估计最喜欢的劳动课程为木工的有多少人.(3)请你根据本次问卷调查的结果给同学和学校各提一条合理化建议.16.短视频因其交互性强、地域不受限制、受众可划分等特点而广受欢迎,但也不可避免传播了低俗扭曲的不良信息.某市网监办设计了对短视频的态度问卷,四种态度:非常支持、坚决取缔、无所谓、引导管控(以下分别用A ,B ,C ,D 表示),调查者在社区对各年龄段居民进行了随机抽查,并将调查结果绘制成两幅不完整的统计图.请根据以上信息解答:(1)本次参加抽样调查的居民有_____________人;(2)将条形统计图补充完整,并计算扇形统图中A 所对圆心角的度数为_____________.(3)请根据统计情况,对短视频的去留提出合理化建议.17.为积极落实国家“双减”政策,某学校举办读书节,购买了一批课外读物,为使购买的课外读物满足同学们的需求,学校就“我最喜爱的课外读物”从文学、艺术、科普和其他四个类别进行了抽样调查(每位同学只选一类),如图是根据调查结果绘制的两幅不完整的统计图.请你根据统计图提供的信息,解答下列问题:(1)本次调查中,一共调查了________名同学?(直接填答案)(2)m =________,n =________ .(直接填答案)(3)根据调查的结果,请你给学校购买课外读物提供两条合理化建议.18.2022年3月28日是第27个全国中小学生安全教育日.某校为调查本校学生对安全知识的了解情况,从全校学生中随机抽取若干名学生进行测试,测试后发现所有测试的学生成绩均不低于50分将全部测试成绩x (单位:分)进行整理后分为五组(5060x ≤<,6070x ≤<,7080x ≤<,8090x ≤<,90100x ≤≤),并绘制成如下的频数直方图(如图).请根据所给信息,解答下列问题:(1)在这次调查中,一共抽取了___________名学生;(2)若测试成绩达到80分及以上为优秀,请你估计全校960名学生对安全知识的了解情况为优秀的学生人数;(3)为了进一步做好学生安全教育工作,根据调查结果,请你为学校提一条合理化建议。
2021-2021学年北师大版七年级数学上册全册配套课时作业(含答案)1.1 生活中的立体图形 1.如图甲所示,将三角形绕虚线旋转一周,可以得到图乙所示的立体图形的是( ) 2.下列几何体中,由4个面围成的几何体是( ) 3.在下列立体图形中,面数相同的是( )AB.(1)(2) .(1)(3) CD.(2)(3) .(3)(4) 4.以下四种说法:(1)正方形绕着它的一边旋转一周,能够形成圆柱; (2)梯形绕着它的下底边旋转一周,能够形成圆柱; (3)直角梯形绕着垂直于底边的腰旋转一周,能够形成圆锥; (4)直角三角形绕着一条直角边旋转一周能够形成圆锥.其中正确的说法为( )AB.(1)(2) .(1)(3) CD.(1)(4) .(2)(3) 5.如图所示: (1)这个棱柱的底面是________形. (2)这个棱柱有________个侧面,侧面的形状是________边形. (3)侧面的个数与底面的边数____. (4)这个棱柱有________条侧棱,一共有________条棱. cmcm(5)如果CC′=3 ,那么BB′=________. 6.如图,请将几何体进行分类,并说明理由.7.在横线上写出图中的几何体的名称. 8.如图中的图形绕虚线旋转一周,可以形成怎样的几何体?连一连,并说明名称.(义乌模拟)下列几何体中,不是柱体的是( )课后作业 B1.考查立体图形定义. C2.三棱锥有四个面. D3.正方体与长方体的面数相同. C4.考查基础知识. 5.(1)三角 (2)3 四 (3)相等 (4)3 9 (5)3 6.答案不唯一(只要能说出合情的理由即可). 7.圆锥长方体圆柱球五棱柱 bcda8.①―圆台②―圆锥③―球④―圆柱中考链接 B 圆锥不是柱体. 1.2.1 正方体的展开与折叠 1.如图,下面图形中不是正方体展开图的是( 2.下图是一个正方体的平面展开图,这个正方体是( ))3.如图是一个正方体的表面展开图,原正方体中“祝”的对面是( ) AB.考.试 CD.顺.利 4.下列四个图形中,每个小正方形都标上了颜色.若要求一个正方体两个相对面上的颜色都一样,那么不可能是这一个正方体表面展开图的是( )5.在正方体的表面上画有如图(1)中所示的粗线,图(2)是其展开图的示意图,但只在A面上面有粗线,那么将图(1)中剩余的两个面中的粗线画入图(2)中,画法正确的是( )6.如图是正方体的展开图,则原正方体相对两个面上的数字之和的最小值是________. 7.如图,在无阴影的方格中选出2个画阴影,使它们与图中4个有阴影的正方形一起可以构成一个正方体的表面展开图. 8.一个正方体的六个面上分别有“”,“●”,“+”,“○”,“?”,“” 六种不同的符号,如图所示给出了三种状态下的情形.请问:“●”所在面的相对面上的符号是哪一种?9.如图,已知一个正方体的六个面上分别写着六个连续的整数,且每两个相对面上的两个数的和都相等,图中所能看到的数是16,19和20,求这6个整数的和. (20212温州)下列各图中,经过折叠能围成一个正方体的是( )课后作业 D1.考查正方体的展开图. D2.考查正方体的展开图. C3.祝的对面是顺. C4.考查正方体的展开图. A5.考查正方体的展开图. 6.6 7.如图所示(答案不唯一). 8.“●”所在面的相对面上的符号是“○”.从有“○”的两个图形看,与“○”相邻的四个面都不是“●”,所以“○”与“●”所在面是相对面. 9.111 16的对面是21,19的对面是18,20的对面是17. 中考链接 A 考查正方体的展开图. 1.2.2 柱体及圆锥的展开图 1.如图是三棱柱的展开图的为( )2.若一个棱柱有12个顶点,则在下列说法中正确的为( )A.这个棱柱有五个侧面 B.这个棱柱有五条侧棱 C.这个棱柱的底面是六边形 D.这个棱柱是一个十二棱柱 3.用如图所示的五角星形状的图沿虚线折叠,可以得到( ) A.五棱柱B.五棱锥 C.五棱柱的侧面 D.五棱锥的侧面 4.如图是一个三棱柱,下列图形中,能通过折叠围成一个三棱柱的是( )5.如图所示,其中不可以折成棱柱的是( ) 6.圆柱,圆锥,正方体,棱柱的侧面展开图是圆的有________个. 7.长方体的表面沿某些棱剪开,展开成平面图形,共有________个________形,其中剪的过程中,需要剪________条棱. abc8.请你根据下图,所标的数字,在图的空格中填上相应的数字,使相对两面的数字之和相等. 9.将下面展开图与相应的几何体用线连接起来.10.如图是一个食品包装盒的表面展开图. (1)请写出该包装盒的几何体名称; (2)根据图中所标尺寸,用a,b表示这个几何体的全面积S(侧面积与底面积之和),并计算当a=1,b=4时,S的值. (20212绵阳)把如图中的三棱柱展开,所得到的展开图是( )课后作业 D1.考查立体图形的展开图. C2.六棱柱. B3.可以得到五棱锥. B4.考查立体图形的展开图. A5.棱柱侧面与底面的边数应该相同. 6.0 7.6 长方 7 8.设想把这两个正方体合为一体,5对面是8,7对面是6,4对面是9. dabc9.①― ②― ③― ④― 10.解:(1)长方体; 22(2)S=2ab32+232a3a+23a3b=4ab+4a+2ab=6ab+4a. 2当a=1,b=4时,S=63134+431=28. 中考链接 B 考查三棱柱的展开图. 1.3 截一个几何体 1.如图,用一个平面去截长方体,则截面形状为( )cm2.棱长是1的小立方体组成如图所示的几何体,那么这个几何体的表面积是( ) 22AcmBcm.36 .33 22CcmDcm.30 .27 3.如图中几何体的截面是( ) 4.如图所示,用平面截圆锥,所得的截面形状是( )5.用一个平面去截圆柱得到的图形不可能是( )CT6.在医学诊断上,有一种医学影像诊断技术叫,它的工作原理是______________. 7.用一个平面截一个正方体,所得截面是一个三角形,则留下的较大的一块几何体一定有________个面. 8.如图中几何体是一个圆锥被一平面截下的,由________个面围成,面与面的交线有________条,其中直线有____条.底面形状是________. 9.下面几何体的截面分别是什么?10.如图给出一个圆锥,用一个平面去截这个圆锥,若要得到下列图形,应怎样去截?11.如图,截一个正方体,可以得到三角形,但要得到一个最大的等边三角形,你会切吗?你能说出你的切法吗? 12.将图①的正方体切去一块,不同的切法可以得到图②~⑤的几何体,它们各有多少个面?多少条棱?多少个顶点?cmcm(20212温州模拟)把一个边长为2 的立方体截成八个边长为1 的小立方体,至少需要截______次.课后作业 B1.截面形状为长方形. 2Acm2.几何体共有36个面,即面积是36 . B3.截面是长方形. D4.考查截面形状. D5.圆柱的截面不可能是三角形. 6.利用射线截几何体,图象重建原理. 7.7 8.3 4 3 有可能是半圆,有可能是弓形,但不可能是扇形 9.长方形圆长方形圆 10.解:如图所示. 11.解:如图所示. 12. 图形面(个) 棱(条) 顶点(个) ② 7 15 10 ③ 7 14 9④ 7 13 8 ⑤ 7 12 7 中考链接 3 上表面截两次中间截一次. 1.4 从三个方向看物体的形状 1.如图所示,是由4个相同小正方体组合而成的几何体,从左面看感谢您的阅读,祝您生活愉快。
4统计图的选择基础巩固1.(题型一)用条形统计图表示的数据可以转换成()B.折线统计图C.扇形统计图和折线统计图D.既不能表示成扇形统计图也不能表示成折线统计图2.(题型三)甲、乙两人参加某体育项目训练,为了便于研究,把最后5次的训练成绩分别用实线和虚线连接起来,如图6-4-1,下面的结论错误的是()图6-4-1A.乙的第2次成绩与第5次成绩相同B.第3次测试,甲的成绩与乙的成绩相同C.第4次测试,甲的成绩比乙的成绩多2分D.在5次测试中,甲的成绩都比乙的成绩高3.(题型二)“分组合作学习”成为某市推动课堂教学改革,打造自主高效课堂的重要举措.某中学从全校学生中随机抽取100人作为样本,对“分组合作学习”实施前后学生的学习兴趣变化情况进行调查分析,统计结果如图6-4-2(不完整).分组前学生学习兴趣分组后学生学习兴趣图6-4-2请结合图中信息解答下列问题:(1)求出分组前学生学习兴趣为“高”所占的百分比为.(2)补全分组后学生学习兴趣的统计图.(3)通过对“分组合作学习”前后学生学习兴趣情况的对比,请你估计全校2 000名学生中学习兴趣获得提高的学生有多少人.请根据你的估计情况谈谈对“分组合作学习”这项举措的看法.答案基础巩固1.C解析:三种统计图之间可以相互转换.故选C.2.D解析:甲的第1次和第2次成绩都比乙的成绩低,第3次两人成绩一样,所以选项D错误.故选D.能力提升(2)分组后学生学习兴趣为“中”的人数为100-30-35-5=30.故补全的分组后学生学习兴趣的统计图如图D6-4-1.(3)分组前学生学习兴趣为“中”的有100×25%=25(人),分组后提高了30-25=5(人);分组前学生学习兴趣为“高”的有100×30%=30(人),分组后提高了35-30=5(人);分组前学生学习兴趣为“极高”的有100×25%=25(人),分组后提高了30-25=5(人).由题意,得2 000×1005+5+5=300(人).所以估计全校2 000名学生中学习兴趣获得提高的学生有300人.看法不唯一,如“分组合作学习”大大提高了学生的学习兴趣,要全力推行这种课堂教学模式.。
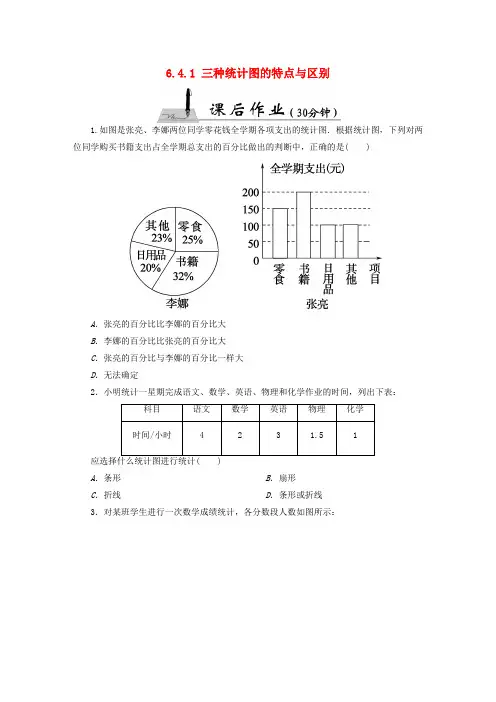
6.4.1 三种统计图的特点与区别1.如图是张亮、李娜两位同学零花钱全学期各项支出的统计图.根据统计图,下列对两位同学购买书籍支出占全学期总支出的百分比做出的判断中,正确的是( )A.张亮的百分比比李娜的百分比大B.李娜的百分比比张亮的百分比大C.张亮的百分比与李娜的百分比一样大D.无法确定2.小明统计一星期完成语文、数学、英语、物理和化学作业的时间,列出下表:A.条形B.扇形C.折线D.条形或折线3.对某班学生进行一次数学成绩统计,各分数段人数如图所示:(1)该班有学生________人;(2)成绩在70~80分之间的人数为________;(3)如果不低于80分为优良,那么该班的优良率为________.4.对某班50名学生喜欢的体育项目进行了一次调查,情况如下表:(1)计算喜欢各项体育活动的人数占全班总人数的百分比;(2)上述百分比能否用扇形统计图表示?为什么?(3)若想表示上述数据,可选用什么统计图?做出统计图.(2013·武汉)为了解学生课外阅读的喜好,某校从八年级随机抽取部分学生进行问卷调查,调查要求每人只选取一种喜欢的书籍.如果没有喜欢的书籍,则作“其他”类统计.图①与图②是整理数据后绘制的两幅不完整的统计图.以下结论不正确...的是( )A .由这两个统计图可知喜欢“科普常识”的学生有90人B .若该年级共有1 200名学生,则由这两个统计图可估计喜爱“科普常识”的学生约有360人C .由这两个统计图不能确定喜欢“小说”的人数D .在扇形统计图中,“漫画”所在扇形的圆心角为72°课后作业1.A 由扇形统计图可知,李娜购买书籍支出占全学期总支出的百分比是32%,张亮购买书籍支出占全学期总支出的百分比是200÷(150+200+100+100)×100%≈36%,所以张亮的百分比比李娜的百分比大.故选A .2.A 条形图更能清楚地显示各科所用时间的长短. 3.(1)50 (2)10 (3)56% (16+12)÷50×100%=56%.4.解:(1)乒乓球:4050×100%=80%;羽毛球:2050×100%=40%,篮球:2550×100%=50%;足球:3050×100%=60%.(2)上述百分比不能用扇形统计图表示,因为一名学生可能同时喜欢多种体育项目,也有人可能不喜欢任何体育项目.(3)可选用条形统计图表示,统计图如图所示:。
统计图的特点
(1)条形统计图:条形统计图是用一个单位长度表示一定的数量,根据数量的多少画成长短不同的直条,然后把这些直条按照一定的顺序排列起来。
作用:从条形统计图中很容易看出各种数量的多少。
(2)拆线统计图:折线统计图是用一个单位长度表示一定的数量,根据数量的多少描出各点,然后把各点用线段顺次连接起来。
作用:折线统计图不但可以表示出数量的多少,而且能够清楚地表示出数量增减变化的情况。
(3)扇形统计图:扇形统计图是用整个圆表示总数,用圆内各个扇形的大小表示各部分数量占总数的百分数。
作用:通过扇形统计图可以很清楚地表示各部分数量同总数之间的关系。
折线统计图不但能反映数据(量)的多少,更能反映某一项目在某一时间内的数据(量)增减变化情况。
统计图的特点(1)条形统计图:条形统计图是用一个单位长度表示一定的数量,根据数量的多少画成长短不同的直条,然后把这些直条按照一定的顺序排列起来。
作用:从条形统计图中很容易看出各种数量的多少。
(2)拆线统计图:折线统计图是用一个单位长度表示一定的数量,根据数量的多少描出各点,然后把各点用线段顺次连接起来。
作用:折线统计图不但可以表示出数量的多少,而且能够清楚地表示出数量增减变化的情况。
(3)扇形统计图:扇形统计图是用整个圆表示总数,用圆内各个扇形的大小表示各部分数量占总数的百分数。
作用:通过扇形统计图可以很清楚地表示各部分数量同总数之间的关系。
折线统计图不但能反映数据(量)的多少,更能反映某一项目在某一时间内的数据(量)增减变化情况2019-2020学年中考数学模拟试卷一、选择题(本大题共12个小题,每小题4分,共48分.在每小题给出的四个选项中,只有一项是符合题目要求的.) 1.计算:()()223311aa a ---的结果是( )A .()21ax -B .31a -. C .11a - D .31a + 2.下列图形中,既是轴对称图形又是中心对称图形的有( )A .1个B .2个C .3个D .4个3.点A (4,3)经过某种图形变化后得到点B (-3,4),这种图形变化可以是( ) A .关于x 轴对称 B .关于y 轴对称 C .绕原点逆时针旋转90oD .绕原点顺时针旋转90o4.某商店有两个进价不同的计算器都卖了80元,其中一个赢利60%,另一个亏本20%,在这次买卖中,这家商店( ) A .赚了10元B .赔了10元C .赚了50元D .不赔不赚5.为了解中学300名男生的身高情况,随机抽取若干名男生进行身高测量,将所得数据整理后,画出频数分布直方图(如图).估计该校男生的身高在169.5cm ~174.5cm 之间的人数有( )A .12B .48C .72D .966.下列选项中,可以用来证明命题“若a 2>b 2,则a >b“是假命题的反例是( )A .a =﹣2,b =1B .a =3,b =﹣2C .a =0,b =1D .a =2,b =17.2018年10月24日港珠澳大桥全线通车,港珠澳大桥东起香港国际机场附近的香港口岸人工岛,向西横跨伶仃洋海域后连接珠海和澳门人工岛,止于珠海洪湾,它是世界上最长的跨海大桥,被称为“新世界七大奇迹之一”,港珠澳大桥总长度55000米,则数据55000用科学记数法表示为( ) A .55×105B .5.5×104C .0.55×105D .5.5×1058.一次函数1y kx b =+与2y x a =+的图象如图所示,给出下列结论:①k 0<;②0a >;③当3x <时,12y y <.其中正确的有( )A .0个B .1个C .2个D .3个9.小华在做解方程作业时,不小心将方程中的一个常数弄脏了而看不清楚,被弄脏的方程是11()1323x x x ▲---+=-, 这该怎么办呢?他想了一想,然后看了一下书后面的答案,知道此方程的解是x =5,于是,他很快便补好了这个常数,并迅速地做完了作业。
6.3.1扇形统计图1.如图所示,是育才学校七年级(1)班最喜欢上的课的调查结果的扇形统计图,则阴影部分表示( )A.最喜欢语文课的有25人B.不喜欢语文课的有25人C.最喜欢语文课的人数占全校学生数的25%D.不喜欢语文课的人数占全校学生数的25%2.某校开展以“了解传统习俗,弘扬民族文化”为主题的实践活动.实践小组就“是否知道端午节的由来”对部分学生进行了调查,调查结果如图所示,其中不知道的学生有8人.下列说法不正确的是( )A.被调查的学生共有50人B.被调查的学生中“知道”的人数为32人C.图中“记不清”对应的圆心角为60°D.全校“知道”的人数约占全校总人数的64%3.在市团委发起的“暖冬行动”中,七年级一班50名同学响应号召,纷纷捐出零花钱.若不同捐款金额的捐款人数所占的百分比统计如图所示,则该班同学平均每人捐款________元.4.你喜欢足球吗?下面是对某校七年级学生的调查结果:男同学喜欢75人不喜欢的25人(1)喜欢的不喜欢的合计百分比(2)________;(3)画出各个扇形,并标出百分比.5.某次数学测试后,张老师将某班同学的测试成绩按“90~100分为优秀,80~90分为良好,70~80分为较好,60~70分为及格”四个等级统计分析,并绘制了如图的统计图,且“较好”等级的人数为8人.(1)求该班总人数;(2)求该班学生中“及格”等级圆心角的度数;(3)求该班学生数学测试的平均成绩.(2013·南宁)2013年6月,某中学结合广西中小学生阅读素养评估活动,以“我最喜爱的书籍”为主题,对学生最喜爱的一种书籍类型进行随机抽样调查,收集整理数据后,绘制出以下两幅未完成的统计图.请根据图①和图②所提供的信息,解答下列问题:(1)在这次抽样调查中,一共抽查了多少名学生?(2)请把折线统计图(图①)补充完整;(3)求出扇形统计图(图②)中,体育部分所对应的圆心角的度数;(4)如图这所中学共有学生1 800名,那么请你估计最喜爱科普类书籍的学生人数.课后作业1.C阴影部分表示语文所占的百分比.2.C由题意知,被调查的学生共有8÷16%=50(人),故A正确;被调查的学生中“知道”的人数有50×64%=32(人),故B正确;“记不清”所占的百分比是1-16%-64%=20%,20%×360°=72°,故C错误;全校“知道”的人数约占全校总人数的64%,故D正确.3.1450×40%×5+50×10%×50+50×20%×20+50×30%×1050=144.(1)75% 25% 100% (2)270°90°(3)略5.解:(1)该班总人数为8÷20%=40(人);(2)该班学生中“及格”等级圆心角的度数是360°×(1-20%-30%-40%)=360°×10%=36°;(3)该班学生数学测试的平均成绩是95×40%+85×30%+75×20%+65×10%=85(分).中考链接解:(1)由图①知,喜欢文学的有90人.由图②知其比例占30%,所以抽查的学生人数为90÷30%=300(人);(2)艺术:300×20%=60(人),其他:300×10%=30(人),补图如图①所示:(3)体育部分所对应的圆心角的度数:40300×360°=48°;(4)1 800×80300=480(人).英语不规则动词归类记忆表一、AAA型(原形→原形→原形)三、ABC型四、ABB型不规则单词测试卷(1)微信添加“小魔方站”或“fifteen1617”免费获得更多中考资料与模拟试题不规则单词测试卷(2)不规则单词测试卷(3)不规则单词测试卷(4)。
6.4 统计图的选择一、填空题:(每小题4分,共20分)1.________________________________能清楚地表示出每个项目的具体数目.2.___________________________________能清楚地反映事件的变化情况.3.________________________能清楚地表示出各部分在总体中所占的百分比.4.在如下图扇形统计图中,根据所给的已知数据,若要画成条形统计图,甲、乙、丙三个条形对应的三个小长方形的高度比为_________.5 12∙100%1 3∙100%25%丙甲乙汽车行车5.上图是某校初一学生到校方式的条形统计图, 根据图形可得出骑自行车人数点初一总人数_______%.二、解答题:(共40分)6.(5分)为了反映长江水位变化情况,你认为选择什么样的统计图比较好? 为什么?7.(8分)在一片果园中,有不同种类的果树.(1)为了反映某种果树的种值面积占整个果园中的面积百分比最多,你认为应该选择什么样的统计图?(2)为了反映某种果树的种植面积的具体数目,你认为选择什么样的统计图?8.(10分)下表是新中国成立以来历次人口普查中的部分数据.人口总数的下降情况.区的气温大致变化.10.(7分)图中是某报社“百姓热线”一周内接到热线电话的统计图, 其中有关环境保护问题的电话最多,共70个,请回答下列问题.40%35%30%25%20%15%10%5%表扬建议房产建设环境保护道路交通其他投诉奇闻轶事(1)本周“百姓热线”共接热线电话多少个?(2)有关道路交通问题的电话有多少个?答案:一、1.条形统计图2.折线统计图3.扇形统计图4.3:4:55.30二、6.选择折线统计图比较好,因为反映长江水位变化的情况,体现事件的变化情况符合折线统计图的特点.7.(1)选择扇形统计图 (2)条形统计图8.如答图:129639.如答图:)从4时到14时温度逐渐升高,从14时到24时温度逐渐下降,4时的温度最低等.10.解:(1)设共接热线电话x个,则环境保护热线数:70=35%·x,∴x=200个.答:略(2)有关道路交通所占百分比为20%,∴有关道路交通热线数=20%×200=40(个) 答:略.。
初中数学三种常见统计图的特点在当今信息化时代,数据已经成为一种重要的信息。
而扇形统计图、条形统计图、折线统计图可以从不同的角度反映一组数据信息的特点与规律,三种统计图有着各自特点,因此解决实际问题时要注意统计图的特点,学会收集、描述、分析数据,从而作出合理的决策。
一、扇形统计图反映部分与整体的关系例1 如图1是甲、乙两户居民家庭全年支出费用的扇形统计图。
根据统计图,下面对全年食品支出费用判断正确的是()A. 甲户比乙户多B. 乙户比甲户多C. 甲、乙两户一样多D. 无法确定哪一户多分析扇形统计图,只提供了甲、乙两户居民家庭全年各项支出费用占总支出的百分数,而不能反映出甲、乙的全年支出的总费用,因而无法判断他们的全年食品支出费用谁多谁少,故应选D。
图1二、折线统计图反映事物的变化趋势例2 美化城市,改善人们的居住环境已成为城市建设的一项重要内容,某市城区近几年来,通过拆迁旧房、植草、栽树、修建公园等措施,使城区绿化面积不断增加,如图2所示,根据图中所提供的信息,回答下列问题。
图2(1)2004年底的绿地面积_________公顷,比2003年底增加了_________公顷;(2)在2002年、2003年、2004年这三年中,增加绿地面积最多的是_________年;(3)为满足城市发展的需要,计划在2005年底使城市绿地面积达到70.2公顷,则2005年底绿地面积的增长率____________。
解(1)60,4;(2)2003;(3)设2005年绿地面积的年增长率为x,依题意得2.+,解之得x=17%。
1(60=70)x所以2005年的绿地面积的年增长率为17%。
分析本题来源于生活,考查了学生读图能力和利用统计图获取信息,并从中提取有用信息的能力。
从折线统计图看,城区绿化面积随着年份不断增加,其中(1)(2)题的信息易从统计图中得到;题(3)可借助列方程来求解,设年增长率为x ,列方程从而求出x 。
一、条形统计图用一个单位长度(如1厘米)表示一定的数量 根据数量的多少 画成长短相应成比例的直条 并按一定顺序排列起来 这样的统计图 称为条形统计图。
条形统计图可以清楚地表明各种数量的多少。
条形图是统计图资料分析中最常用的图形。
按照排列方式的不同 可分为纵式条形图和横式条形图;按照分析作用的不同 可分为条形比较图和条形结构图。
条形统计图的特点:(1)能够使人们一眼看出各个数据的大小。
(2)易于比较数据之间的差别。
(3) 能清楚的表示出数量的多少二、扇形统计图以一个圆的面积表示事物的总体,以扇形面积表示占总体的百分数的统计,叫作扇形统计图。
也叫作百分数比较图。
扇形统计图可以比较清楚地反映出部分与部分、部分与整体之间的数量关系。
扇形统计图的特点(1)用扇形的面积表示部分在总体中所占的百分比。
(2)易于显示每组数据相对于总数的大小三、折线统计图以折线的上升或下降来表示统计数量的增减变化的统计,叫作折线统计图。
与条形统计图比——折线统计图不仅可以表示数量的多少。
而且可以反映同一事物在不同时间里的发展变化的情况。
折线图在生活中运用的非常普遍 虽然它不直接给出精确的数据 但只要掌握了一定的技巧 熟练运用“坐标法”也可以很快地确定某个具体的数据。
折线统计图的特点1 能够显示数据的变化趋势 反映事物的变化情况。
折线统计图 是用一个单位长度表示一定的数量 根据数量的多少描出各点 然后把各点用线段顺次连接起来 以折线的上升或下降来表示统计数量增减变化。
折线统计图不但可以表示出数量的多少 而且还能够清楚的表示出数量增减变化的情况。
折线统计图分单式或复式。
复式的折线统计图有图例 用不同颜色或形状的线条区别开来。
五年级复习资料一、解方程解方程基本关系式:1、加数+加数=和一个加数=和-另一个加数2、被减数-减数=差减数=被减数-差被减数=差+减数3、因数×因数=积一个因数=积÷另一个因数4、被除数÷除数=商除数=被除数÷商被除数=商×除数方程计算技巧:有两个X的先进行X加减,再解方程;有多个普通数的先进行数的加减乘除再解方程,解方程不能急,按步骤一步一步有序地解答。
6.4.1 三种统计图的特点与区别
1.如图是张亮、李娜两位同学零花钱全学期各项支出的统计图.根据统计图,下列对两位同学购买书籍支出占全学期总支出的百分比做出的判断中,正确的是( )
A.张亮的百分比比李娜的百分比大
B.李娜的百分比比张亮的百分比大
C.张亮的百分比与李娜的百分比一样大
D.无法确定
2.小明统计一星期完成语文、数学、英语、物理和化学作业的时间,列出下表:科目语文数学英语物理化学
时间/小时 4 2 3 1.5 1
A.条形B.扇形
C.折线D.条形或折线
3.对某班学生进行一次数学成绩统计,各分数段人数如图所示:
(1)该班有学生________人;
(2)成绩在70~80分之间的人数为________;
(3)如果不低于80分为优良,那么该班的优良率为________.
4.对某班50名学生喜欢的体育项目进行了一次调查,情况如下表:
喜欢体育项目乒乓球羽毛球篮球足球
人数40 20 25 30
(1)计算喜欢各项体育活动的人数占全班总人数的百分比;
(2)上述百分比能否用扇形统计图表示?为什么?
(3)若想表示上述数据,可选用什么统计图?做出统计图.
(2013·武汉)为了解学生课外阅读的喜好,某校从八年级随机抽取部分学生进行问卷调查,调查要求每人只选取一种喜欢的书籍.如果没有喜欢的书籍,则作“其他”类统计.图
①与图②是整理数据后绘制的两幅不完整的统计图.以下结论不正确
...的是( )
A .由这两个统计图可知喜欢“科普常识”的学生有90人
B .若该年级共有1 200名学生,则由这两个统计图可估计喜爱“科普常识”的学生约
有360人
C .由这两个统计图不能确定喜欢“小说”的人数
D .在扇形统计图中,“漫画”所在扇形的圆心角为72°
课后作业
1.A 由扇形统计图可知,李娜购买书籍支出占全学期总支出的百分比是32%,张亮购买书籍支出占全学期总支出的百分比是200÷(150+200+100+100)×100%≈36%,所以张亮的百分比比李娜的百分比大.故选A .
2.A 条形图更能清楚地显示各科所用时间的长短. 3.(1)50 (2)10 (3)56% (16+12)÷50×100%=56%.
4.解:(1)乒乓球:4050×100%=80%;羽毛球:2050×100%=40%,篮球:25
50×100%=50%;
足球:30
50
×100%=60%.
(2)上述百分比不能用扇形统计图表示,因为一名学生可能同时喜欢多种体育项目,也有人可能不喜欢任何体育项目.
(3)可选用条形统计图表示,统计图如图所示:
中考链接
C 抽取的学生总数为30÷10%=300人,则喜欢科普常识的人数为300×30%=90人,所以喜欢小说的人数为300-60-
90-30=120(人).
英语不规则动词归类记忆表
原形
过去式
过去分词 汉语意思
read read read 读 cut cut cut 切,割 let let let 让 put put put 放 cost cost cost 花费,值 hit hit hit 撞,击 set set set 安排,安置 hurt hurt hurt 使…伤痛 二、ABA 型(原形→过去式→原形)
三、ABC 型
原形 过去式 过去分词 汉语意思 blow blew blown 吹 draw drew drawn 画
原形 过去式 过去分词 汉语意思 become became become 成为 come came come 来 run
ran
run
跑
四、ABB型
不规则单词测试卷(1)
微信添加“小魔方站”或“fifteen1617”免费获得更多中考资料与模拟试题
不规则单词测试卷(2)
不规则单词测试卷(3)
不规则单词测试卷(4)。