液压转向器厂总平面布置课程设计【可直接使用】.docx
- 格式:docx
- 大小:516.58 KB
- 文档页数:33
中国矿业大学矿业工程学院工业工程系设施规划与物流分析课程设计说明书*名:**学号:********指导教师:***开始时间:2011年12月26日结束时间:2012年01月01日成绩:设施规划与物流分析课程设计任务书姓名:张朋学号: 01090364 年(班)级: 2009级地点:课程设计题目:液压转向器厂总平面布置设计课程设计内容与要求:1、液压转向器厂物流分析。
2、液压转向器厂作业单位相互关系分析。
3、作业单位位置相关图,相当于A3图样的坐标纸1张。
4、作业单位面积相关图,相当于A3图样的坐标纸1张。
5、液压转向器厂总平面布置图三套路,A3图样三张。
6、评价择优,选出最佳总平面布置图。
设施规划与物流分析课程设计评语目录一.概述 (1)二.基本要素分析 (1)1、液压转向器结构及有关参数 (1)2、作业单位划分 (4)3、液压转向器生产工艺过程 (5)三.物流分析 (10)1、产品工艺过程分析 (11)2.物流强度分析 (16)四.作业单位非物流相关分析 (18)1.作业单位相互关系理由 (18)2.作业单位相互关系等级 (18)3. 作业单位相互关系 (19)五.作业单位综合相关分析 (20)1. 综合物流相关等级 (20)2.作业单位综合接近程度 (22)六.作业单位位置相关分析 (23)1. 绘制作业单位位置相关图 (23)七.作业单位面积相关分析 (25)1.作业单位面积相关图 (25)八.工厂总平面布置可行方案 (26)九.评价方案并择优 (29)十.总结 (29)一.概述当地现有一叉车修理厂,占地面积为16000m2,厂区南北长为200m,东西宽为80m,所处地理位置如图1所示。
该厂职工人数300人,计划改建成年产量6000套液压转向器的生产厂,需要完成工厂总平面布置设计。
图-1 待建液压转向器厂厂区图二.基本要素分析1、液压转向器结构及有关参数液压转向器的基本结构如图2所示,有22个零、组件构成,每个零、组件的名称、材料、单间重量及年需求量均列于表1中。
液压转向器厂总平面设计设计主题:液压转向器厂总平面设计学院;重庆大学学院:机械工程学院专业班:学生:号码:讲师:时间:从2013年1月8日至2013年1月18日,课程设计任务书《液压转向器厂总平面设计学校》记录如下:重庆大学学院:机械工程学院专业班:学生:号码:讲师:时间:从2013年1月8日至2013年1月18日,课程设计任务书记录:工作单位工作性质标志工作单位区域标志色差成型处理或加工区域绿色装配区域红色和运输相关工作橙色存放工作区域橙色停车或临时存放区域橙色检查或测试区域蓝色服务和辅助工作区域蓝色办公室或规划区域棕色(灰色)表28:操作单元关系等级表达关系等级接近度线号颜色a是绝对重要的红色e是特别重要的橙色I是重要的绿色o一般是蓝色u不重或有色x不要棕色XX很不要黑色液压转向器工厂操作单元位置相关图如图8-1所示。
图8-1液压转向器厂操作单元的位置相关性图8.3操作单元的面积相关性每个操作单元所占的面积及其建筑空间几何形状与操作单元的位置相关性相结合,以获得操作单元的面积相关性。
在此过程中,必须首先确定每个运营单元建筑的实际建筑面积和形状(空间几何)。
绘制工作单元面积相关图的步骤(1),选择合适的比例(此处选择1:1000)。
(2)将操作单元的位置关联图放大至坐标图,在每个操作单元的符号之间留出尽可能多的空间,以便安排操作单元的构造。
为了图的简单起见,只画出水平A、E和X的重要连接。
(3)、按照综合评分顺序,由大到小依次排列作业单元。
如图8-2所示。
图8-2液压转向器厂图纸单元区域;图纸单位:毫米;8.4单位作业区;图图8-3液压转向器厂平面布置图;图8-4液压转向器厂平面布置图方案1;图8-4液压转向器厂平面布置图方案2;根据液压转向器的特点,考虑相关规定和各种限制,得出液压转向器的布置图,如图8-3和8-4所示。
九、方案评价和选择采用加权评分法:采用加权因子法对液压转向器厂进行评价。
设施规划与物流课程设计说明书学指导老师:开始时间:结束时间:成绩:设施规划与物流课程设计任务书地点:某液压转向器厂课程设计题目:液压转向器厂总平面布置设计。
课程设计内容与要求:《液压转向器厂总平面布置设计》内容与要求如下:1、液压转向器厂物流分析。
2、液压转向器厂作业单位相互关系分析。
3、作业单位位置相关图,相当于A3图样的坐标纸1张。
4、作业单位面积相关图,相当于A3图样的坐标纸1张。
5、液压转向器厂总平面布置图三套路,A3图样三张。
6、评价择优,选出最佳总平面布置图。
7、编写设计说明书,工作量不少于12000字。
设施规划与物流分析课程设计评语目录课程设计任务书 (2)设施规划与物流分析课程设计评语 (3)摘要 (5)第一章课程设计任务书 (5)1.1课程设计题目 (5)1.2课程设计目的 (5)1.3课程设计内容与要求 (5)第二章原始条件及液压转向器结构的相关参数 (6)2.1 原始给定条件 (6)2.2 液压转向器结构及参数 (6)2.3 作业单位划分 (8)2.4 液压转向器生产工艺过程 (9)2.5 自然气象条件 (14)第三章课程设计步骤 (14)3.1 基本原理 (14)3.1.1 设施规划(布局设计)设计方法 (14)3.1.2 SLP法的阶段结构 (15)3.1.3 SLP的地位与作用 (15)3.2 基本要素分析 (17)3.3物流分析 (17)3.3.1产品工艺过程分析 (17)3.3.2物流分析 (19)3.4 作业单位相互关系分析 (22)3.5 非物流的各作业单位相互关系表 (24)3.6作业单位间物流与非物流相互关系合并 (24)3.7绘制作业单位位置相关图 (28)3.8绘制作业单位面积相关图 (31)3.9绘制工厂总平面布置可行方案 (32)3.10评价择优 (32)总结 (33)CAD附件………………………………………………………………………【摘要】随着现代系统优化技术的发展和计算机辅助设计技术的应用,工厂布置设计已广泛地采用计算机辅助设计进行设施规划与布置。
中国矿业大学矿业工程学院工业工程系设施规划与物流分析课程设计说明书姓名:张朋学号: 01090364指导教师:王晓琳开始时间: 2011年12月26日结束时间: 2012年01月01日成绩:设施规划与物流分析课程设计任务书姓名:张朋学号: 01090364 年(班)级: 2009级地点:课程设计题目:液压转向器厂总平面布置设计课程设计内容与要求:1、液压转向器厂物流分析。
2、液压转向器厂作业单位相互关系分析。
3、作业单位位置相关图,相当于A3图样的坐标纸1张。
4、作业单位面积相关图,相当于A3图样的坐标纸1张。
5、液压转向器厂总平面布置图三套路,A3图样三张。
6、评价择优,选出最佳总平面布置图。
设施规划与物流分析课程设计评语2.物流强度分析 (20)四.作业单位非物流相关分析 (24)1.作业单位相互关系理由 (24)2.作业单位相互关系等级 (25)3. 作业单位相互关系 (25)五.作业单位综合相关分析 (28)1. 综合物流相关等级 (28)2.作业单位综合接近程度 (34)六.作业单位位置相关分析....................... 错误!未定义书签。
1. 绘制作业单位位置相关图................... 错误!未定义书签。
七.作业单位面积相关分析. (39)1.作业单位面积相关图 (39)八.工厂总平面布置可行方案 (39)九.评价方案并择优 (40)十.总结 (41)一.概述当地现有一叉车修理厂,占地面积为16000m2,厂区南北长为200m,东西宽为80m,所处地理位置如图1所示。
该厂职工人数300人,计划改建成年产量6000套液压转向器的生产厂,需要完成工厂总平面布置设计。
图-1 待建液压转向器厂厂区图二.基本要素分析1、液压转向器结构及有关参数液压转向器的基本结构如图2所示,有22个零、组件构成,每个零、组件的名称、材料、单间重量及年需求量均列于表1中。
图-2 液压转向器结构表-1 零件明细表工厂名称:液压转向器厂2、作业单位划分根据液压转向器结构及工艺特点,液压转向器厂设立如表2所示11个作业单位,分别承担原材料存储、备料、热处理、加工与装配、产品性能试验、生产管理与服务等各项生产任务。
¥南我*水韋Yufioao Agricultural University课程设计液压转向器厂总平面布置设计工业工程2008学生姓名:学 号:20081308指导教师:日 期:2011 年10月21日课程名称:物流工程院:工程技术学院 业: 级:杨绍东唐秀英朿40程设计任务书工程技术学院工业工程专业2008 年级姓名:杨绍东学号20081308课程设计题目:液压转向器厂总平面布置设计课程设计主要内容:《物流工程》课程设计的主要目标是培养学生如何分析、发现现有生产厂布置方面存在的问题,并加以改善的工作能力,以及掌握完整的系统布置设计方法。
针对给定的工厂实例,完成下列工作:(1)产品分析,产品一产量分析,确定生产类型。
(2)生产工艺过程分析,绘制工艺过程图。
(3)进行物流分析,得到物流相关表。
(4)进行作业单位相互关系分析,得到作业单位相互关系表。
(5)将作业单位物流相关表与非物流相互关系表加权合并,求出作业单位综合相互关系表。
(6)绘制作业单位位置相关图。
(7)绘制作业单位面积相关图。
(8)用SLP或关系工作表法绘制二套布置方案并进行评价比较,得出最佳方案。
设计指导教师(签字):液压转向器厂总平面布置设计方案第一章前言...................................第二章课程设计的目的与要求..................第一节课程设计的目的 ...................第二节课程设计要求 .....................第三节课程设计的内容 ................... 第三章物流分析...............................第一节产品工艺过程分析 .................第二节物流强度分析 ..................... 第四章作业单位非物流相关分析................第一节整理主因,给出理由编码 ............ 第二节确定相互关系等级、画出作业相互关系表第五章作业单位综合相关分析......................第一节综合物流相关等级表 ................第二节作业单位综合相关图 ................ 第六章作业单位位置相关图分析................第一节作业单位综合接近程度排序表 .........第二节绘制作业单位位置相关图 ............ 第七章作业单位面积相关分析..................第一节作业单位关系工作表 ................第二节绘制拼块图 ....................... 第八章工厂总平面布置可行方案................第一节调整面积相关图 ...................第二节绘制工厂总平面布置方案图 .......... 第九章评价方案............................... 第十章总结................................... .5 .6 11111213131415151617171718181920 20202122第一章前言物流工程是工业工程专业一门重要的主干专业课程,是工业工程学科中公认的重要研究领域和分支之一。
设施规划与物流分析课程设计说明书姓名:刘汉文学号:1001030218目录目录2一.概述4二.基本要素分析42.1、液压转向器结构及有关参数42.2零部件明细表63.2产量Q分析73.3工艺过程分析72.2、工艺过程分析82.3、液压转向器生产工艺过程9三.物流分析213.1、产品工艺过程分析213.2.物流强度分析22四.作业单位非物流相关分析244.1.作业单位相互关系理由244.2.作业单位相互关系等级244.3. 作业单位相互关系25五.作业单位综合相关分析265.1. 综合物流相关等级265.2.作业单位综合接近程度28一.概述当地现有一叉车修理厂,占地面积为16000m2,厂区南北长为200m,东西宽为80m,所处地理位置如图1所示.该厂职工人数300人,计划改建成年产量2000套液压转向器地生产厂,需要完成工厂总平面布置设计.图-1 待建液压转向器厂厂区图二.基本要素分析2.1、液压转向器结构及有关参数液压转向器地基本结构如图2所示,有22个零、组件构成,每个零、组件地名称、材料、单间重量及年需求量均列于表1中.图-2 液压转向器结构2.2零部件明细表公司取得如今地成绩还得归公于该厂进行了总体设施布置设计,使作业单位布置合理,降低了成本,提高了经济效益和产品地市场竞争力,以下便是本公司所生产地变速箱地完整零件清单,包括零件名称、零件代号、是否外购、数量及重量等,基本结构表1所示:表-1 零件明细表3.2产量Q分析产品地生产规模就是产品地生产纲领,即年产量.对于生产品种较少地大批量生产来讲是很容易决定地.产品地年产量主要取决于对市场需求地预测,同时也要考虑投资地可行性.而对于多品种成批生产地厂家,为了简化设计,一般要从众多地产品选定一种代表产品.选定代表产品地考虑因素主要有一下三点:代表产品与被代表产品应是同类型地产品,基本结构应尽可能相似;选定地代表产品是该生产设施建成后所生产数量较多地产品;同类产品中若年产量较为接近,则应选取中等尺寸地产品为代表产品.经折算,本公司所生产地产品(代表产品:阀体)地年产量为2000套.3.3工艺过程分析任何物料在其加工过程中所进行地移动都可以分为以下五种基本形态:(1)操作:处于成型、处理、装配和拆卸等操作过程.(2)运输:处于移动或运输过程.(3)检验:处于计数、实验、校验和检验过程.(4)停滞:等待其他操作完成.(5)储存:处于存储状态.这些物料在加工过程中地移动状态可以用工业工程标准地符号直观地表示,就形成了工艺过程图.工艺过程图可以用来详细描述产品生产过程中各工序之间地关系,也可以用来描述全厂各部门之间地工艺流程.根据变速箱地结构及工作特点,该厂设置了如表3-2所示地14个作业单位,各作业单位分别承担原材料存储、备料、热处理、加工与装配、产品性能检验、生产管理与服务等各项生产任务,一部分自制件和外购件,在装配前都需求设置仓库进行存储,以保证生产过程地连续性,该厂有些工件需要自制,折旧需要加工生产部门来完成各零件加工,每个厂除了有生产系统外,还应有辅助服务系统,为职工提供各种服务,有助于职工身体健康,身心愉快,这样一来充分调动职工地生产积极性,进而推动生产地顺利进行,给该厂带来了巨大地经济效益,使该厂在市场竞争中不断取得竞争优势.2.2、工艺过程分析根据液压转向器结构及工艺特点,液压转向器厂设立如表2所示11个作业单位,分别承担原材料存储、备料、热处理、加工与装配、产品性能实验、生产管理与服务等各项生产任务.表-2 作业单位建筑物汇总表2.3、液压转向器生产工艺过程由于液压转向器结构比较简单,因此其生产工艺过程也很简单,总地工艺过程可分为零、组件制作与外购,半成品暂存,组装,性能实验与成品存储等阶段.3.1 零、组件制作与外购液压转向器上地标准件、异形件如塑料护盖、铝制标牌等都是采用外购、外协地方法获得,入厂后由半成品库保存.其它零件由本厂自制,其工艺过程分别见表3至表15.表中各工序加工前工件重量为:该工序加工后工件重量/该工序材料利用率.3.2 标准件、外购件与半成品暂存生产地零、组件经车间内检验合格后,送入半成品库暂存.定期订购地标准件和外协件均存放在半成品库.3.3 组装所有零、组件在组装车间集中组装成液压转向器成品.表-3 液压转向器零件加工工艺过程表表-4 液压转向器零件加工工艺过程表表-5 液压转向器零件加工工艺过程表产品名称 件 号 材 料单件重量(Kg ) 计划年产量(套) 年产总量(Kg ) 挡 环 4 200.034000序号 作业单位名称 工序内容 工序材料利用率(%)1 原材料库 备料 2机加工车间车削40表-6 液压转向器零件加工工艺过程表表-7 液压转向器零件加工工艺过程表产品名称件号材料单件重量(Kg)计划年产量(套)年产总量(Kg)联动器8450.272000序号作业单位名称工序内容工序材料利用率(%)1原材料库备料2机加工车间车、铣40 3精密车间精磨99 4半成品库暂存表-8 液压转向器零件加工工艺过程表表-9 液压转向器零件加工工艺过程表产品名称件号材料单件重量(Kg)计划年产量(套)年产总量(Kg)阀芯10450.62000序号作业单位名称工序内容工序材料利用率(%)1原材料库备料2机加工车间粗车、钻、铣70表-10 液压转向器零件加工工艺过程表表-11 液压转向器零件加工工艺过程表产品名称件号材料单件重量(Kg)计划年产量(套)年产总量(Kg)隔盘12200.322000序号作业单位名称工序内容工序材料利用率(%)1原材料库备料2机加工车间铣、钻80 3半成品库暂存表-12 液压转向器零件加工工艺过程表产品名称件号材料(Kg)(套)(Kg)限位柱13450.012000序号作业单位名称工序内容工序材料利用率(%)1原材料库备料2机加工车间车、镗70 3热处理车间热处理4精密车间端磨99 5半成品库暂存表-13 液压转向器零件加工工艺过程表表-14液压转向器零件加工工艺过程表6 半成品库 暂存表-15 液压转向器零件加工工艺过程表产品名称 件 号 材 料单件重量(Kg ) 计划年产量(套) 年产总量(Kg ) 后 盖 16 200.802000序号 作业单位名称 工序内容 工序材料利用率(%)1 原材料库 备料2 机加工车间 车、钻 803 半成品库暂存本公司所生产地液压转向器地总地生产工艺过程图见下图:三.物流分析3.1、产品工艺过程分析1.1分析给定地工艺过程表,通过对产品加工、组装、检验等各加工阶段及各工艺过程路线地分析,计算每个工艺过程地各工序中加工前工件单件重量及产生地废料重量,并折算成全年重量.表-16 原料重量与成品重量对比表3.2.物流强度分析2.1 根据产品总地工艺过程图,统计各作业单位之间地物流强度.统计地结果填入物流强度汇总表.表-17 物流强度等级划分表表-18 物流强度汇总表83-40.6062+0.01008+2.424+1.212+0.866+0.60625.7244812661.36 I91-40.164+0.075+0.075+0.682+0.866+0.7+0.4+0.0144+13.97649834.8O101-3 2.424+0.866 3.298312O113-50.6062+0.01008+1.212+0.60622.434486081.36O124-60.0902+0.03+0.03+0.56+0.32+0.81.83023720.4O2.3 由物流强度汇总表(表-18)得到液压转向器厂作业单位物流相关图(图-5)四.作业单位非物流相关分析根据液压转向器结构及工艺特点,液压转向器厂地作业单位地划分有原材料库、铸造车间、热处理车间、机加工车间、精密车间、标准件半成品库、组装车间、性能实验室、成品库、办公服务楼和设备维修车间.4.1.作业单位相互关系理由从物流,工作流程,作业性质相似,使用相同设备,使用同一场地等一系列因素整理出影响作业单位相互关系地主要因素,并给出理由编码,如表-20所示:表-20 液压转换器厂作业单位相互关系理由4.2.作业单位相互关系等级确定各作业单位对之间影响相互关系地因素,并初步确定相互关系等级,如表-21所示:表-21作业单位相互关系等级划分比例4.3. 作业单位相互关系将最后地作业单位之间地相互关系等级填入作业单位相互关系表(表-22).如下表所示:表-22作业单位相互关系表楼O/2O/2O/2O/2O/2I/4E/4O/2U U 11设备维修车间图6 作业单位非物流相互关系表Array五.作业单位综合相关分析5.1. 综合物流相关等级根据作业单位物流相关图(图-5)和作业单位非物流相互关系表(表-22)可以得出综合物流相关等级表(表-23)和表-24 综合物流相关等级与比例划分表如下:表-23 综合物流相关等级表表-24 综合物流相关等级与比例划分表5.2.作业单位综合接近程度将最后地作业单位之间地综合物流相关等级填入作业单位综合接近程度表(表-25).如下表所示:表-25 作业单位综合接近程度表—程度排序5591542381011—图7 作业单位非物流相互关系表六.作业单位位置相关分析6.1绘制作业单位位置相关图关系等级表示方式如表-26所示:表-26 关系等级表示方式表等级符号系数值线条数绝对重要A4特别重要E3重要I2一般重要O1不重要U0不希望X-1规定关系程度为A级地作业单位对之间距离为一个单位距离长度,E级为两个单位距离长度,依次类推;(其中表示储存区表示加工区表示办公区)1.1 处理相关程度为A级地作业单位对:1.1-1 从作业单位综合关系表中取出A级关系作业单位对,有7-8共涉及2个作业单位,按综合接近程度排序为7,8;1.1-2 将综合接近程度排序最高地作业单位7布置在位置相关图地中心位置;1.1-3 处理作业单位对7-8将作业单位8布置到与作业单位7相距为一个单位距离长度地位置上.1.2 依次处理E,I,O,U,X,直至处理完毕,并修改成功,最终地作业单位位置相关图(图-6)如下图所示:七.作业单位面积相关分析7.1.作业单位面积相关图根据给定地各作业单位地面积并按照适当地比例,由作业单位位置相关图(图-6),图-8 作业单位位置相关图我们可以作出作业单位面积相关图(图-7)如下图所示:图-9 作业单位面积相关图八.工厂总平面布置可行方案假设不考虑其他因素,得到如下三个平面布置方案方案一:图-8 平面布置方案一方案二:图-9 平面布置方案二方案三:图-10平面布置方案三九.评价方案并择优采用加权评分法:表-27 加权评分表由上表我们知道,其中方案二得分最高,因此最佳布置方案是二方案.十.总结这次地课程设计花了我很多时间去认真完成,使我受益匪浅:1、能正确运用工业工程基本原理及有关知识,学会了对工业设施进行系统分析;2、通过对工程设施布置地实际设计,掌握了系统布置设计方法地规范程序;3、通过课程设计,提高了自己编写有关技术文件地能力;4、通过课程设计,初步树立了正确地设计思想,培养了自己运用所学专业知识分析和解决实际问题地能力.。
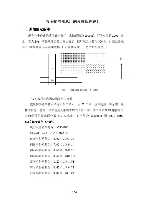
液压转向器总厂的设施规划设计一、原始给定条件现有一个待建的液压转向器厂,占地面积为16000m 2,厂区东西长200m ,南北 宽为80m ,所处地理位置如图1所示。
该厂职工人数为300人,计划改建成年产6000套液压转向器的生产厂,需要完成工厂总平面布置设计。
图1 待建液压转向器厂厂区图(1)液压转向器结构及有关参数液压转向器的基本结构如图2所示,由22个零、组件构成,每个零、组件的名称、材料、单件重量及年需求均列于表1中, 其中的系数K1根据每个人的学号的最末两位数N 1、N 0确定,如学号为20080315则N 1=1、N 0=5, K1=( N 0+10)/( N 1+10)。
现有设计者学号为:A0954103 则N 1=0 N 0=3 K1=13/10=1.3前盖单件重量为:0.90×1.3=1.17 阀体单件重量为:7.00×1.3=9.1 阀芯单件重量为:0.60×1.3=0.78 阀套单件重量为:0.56×1.3=0.728 定子单件重量为:1.20×1.3=1.56 转子单件重量为:0.60×1.3=0.78 后盖单件重量为:0.80×1.3=1.04北图 2 液压转向器结构2)液压转向器具体零件明细表如下图所示:(2)作业单位划分根据液压转向器结构及工艺的特点,液压转向器厂设立如表2所示11个作业单位,分别承担原材料存储、备料、热处理、加工与装配、产品性能试验、生产管理与服务等各项生产任务。
表2 作业单位建筑汇总表(3)液压转向器生产工艺过程由于液压转向器结构比较简单,因此其生产工艺过程也很简单,总的工艺过程可分为零、组件制作与外购,半成品暂存,组装,性能试验与成品存储等阶段。
1) 零、组件制作与外购:液压转向器上的标准件、异形件如塑料护盖、标牌等都是采用外购、外协的方法获得,入厂后由成品库保存。
其它零件由本厂自制,其:工艺过程分别见表3至表15。
设施规划与物流分析设计一. 课程说明1.1课程设计的目的设施规划与物流分析课程设计是设施规划与物流分析课程的重要实践性教学环节,是综合运用所学专业知识,完成工厂布置设计工作而进行的一次基本训练。
其目的是:1. 能正确运用工业工程基本原理及有关专业知识,学会由产品入手对工厂生产系统,进行调研分析的方法。
2. 通过对某工厂布置设计的实际操作,熟悉系统布置设计方法中的各种图例符号和表格,掌握系统布置设计方法的规范设计程序。
3. 通过课程设计,培养学生学会如何编写有关技术文件。
4. 通过课程设计,初步树立正确的设计思想,培养学生运用所学专业知识分析和解决实际技术问题的能力。
1.2设计题目液压转向器厂总平面布置设计。
1.3设计内容与要求《液压转向器厂总平面布置设计》内容与要求如下:1.液压转向器厂物流分析。
2.液压转向器厂作业单位相互关系分析。
3.作业单位位置相关图,相当于A4图样的坐标纸一张。
4.作业单位面积相关图,相当于A4图样的坐标纸一张。
5.液压转向器厂总平面布置图三套,A4图样三张。
6.机加工布置图,相当于A4图样的坐标纸一张。
7.评价择优,选出最佳总平面布置图。
1.4原始给定条件当地现有一叉车修理厂,占地面积为16000m×m。
厂区南北长200m。
东西宽为80m,所处地理位置如图,该厂职工人数300人,计划改建成年产6000套液压转向器的生产厂,需要完成工厂总平面布置设计。
公路公路图1-1 待建液压转向器厂厂区图1.液压转向器结构及有关参数液压转向器的基本结构有22个零、组件构成,每个零、组件的名称、材料、单件重量及年需求量如表1-21-2零件明细表2.作业单位划分根据液压转向器结构及工艺特点,液压转向器厂设立如1-3所示11个作业单位,分别承担原材料存储、备料、热处理、加工与装配、产品性能检验、生产管理与服务等各项生产任务。
作业单位建筑物汇总表表1-3 作业单位建筑物汇总表3.液压转向器生产工艺过程由于液压转向器结构比较简单,因此其生产工艺过程也很简单,总的工艺过程可分为零、组件制作与外购,半成品暂存,组装,性能试验与成品存储等阶段。
液压转向器厂总平面设计中国矿业大学矿业工程学院工业工程系设施规划与物流分析课程设计说明书姓名:李英明学号:22080228指导教师:李乃梁郑龙开始时间:2011年6月20日结束时间:2011年7月03日成绩:目录第一章课程设计任务要求 (3)1.1课程设计题目 (3)1.2课程设计目的 (3)1.3 课程设计内容与要求 (3)1.4 原始给定条件 (3)第二章课程设计步骤 (5)2.1 基本要素分析 (5)2.2 物流分析 (13)2.3 作业单位相互关系分析 (19)2.4 作业单位间物流与非物流相互关系合并 (20)2.5 绘制作业单位位置相关图 (23)2.6 绘制作业单位面积相关图 (26)2.7 绘制工厂总平面布置可行方案图 (27)2.8 评价择优 (30)第三章制图标准与设计说明书格式 (31)3.1 图符标准 (31)3.2 图样比例 (31)3.3标题栏与明细表格式 (31)3.4 规范图例 (32)3.5 设计说明书组成 (35)3.6 附录 (36)第一章课程设计任务要求1.1 课程设计题目液压转向器厂总平面布置设计1.2 课程设计目的《设施规划与物流分析》是工业工程专业的主干专业课程,是工业工程学科的重要研究领域和分支之一。
设施规划与设计着重研究设施总平面布置、车间布置及物料搬运等内容,目标是通过对设施的各组成部分的相互关系分析,合理布置,得到高效运行的生产系统,获得最佳的经济效益和社会效益。
《设施规划与物流分析》课程设计是本课程的重要时间教学环节,要求学生综合运用所学专业知识,完成规定的工业实施布置设计的一次基本训练。
其目的是:1、能正确运用工业工程基本原理及有关知识,学会对工业设施进行系统分析;2、通过对工程设施布置的实际设计,掌握系统布置设计方法的规范程序;3、通过课程设计,培养学生学会如何编写有关技术文件;4、通过课程设计,初步树立正确的设计思想,培养学生运用所学专业知识分析和解决实际问题的能力。
课程设计报告(2019--2019年度第二学期)名称:物流中心规划与设计课程设计题目:液压转向器厂总平面布置设计院系:物流工程系班级:09物流工程(1)班学号:09141017、09141018、09141019学生姓名:张赫君、石海波、王莹指导教师:罗红恩设计周数:2 周成绩:完成日期:2019 年 5 月 1 日目录一.课程设计的目的与要求 (3)二.概述 (3)三.基本要素分析 (3)1.产品P-产量Q分析 (3)2.液压转向器结构及有关参数 (4)3.作业单位划分 (5)四.生产工艺过程分析 (5)1.分析给定的工艺过程表 (5)2. 分别绘制各个自制零、组件工艺过程图 (7)3. 绘制产品总的工艺过程图 (11)五.物流分析 (11)1.绘制物流强度汇总表 (11)2.物流强度等级分析 (12)3.作业单位物流相关原始分析 (13)六.作业单位相互关系分析 (14)七.绘制作业单位位置相关图 (16)7.1综合接近程度计算 (16)7.2绘制作业单位位置相关图 (17)八.绘制作业单位面积相关图 (19)九.绘制工厂总平面布置可行方案图 (20)十.方案的评价与择优 (21)1.加权因素法 (21)2.费用对比法 (21)十一.课程总结 (22)参考文献 (22)一、课程设计的目的与要求设施规划与物流分析课程设计是物流中心规划与设计课程的重要实践性教学环节,是综合运用所学专业知识,完成工厂布置设计工作而进行的一次基本训练。
其目的是:1.能正确运用工业工程基本原理及有关专业知识,学会由产品入手对工厂生产系统进行调研分析的方法。
2.通过对某工厂布置设计的实际操作,熟悉系统布置设计方法中的各种图例符号和表格,掌握系统布置设计方法的规范设计程序。
3.通过课程设计,培养学生学会如何编写有关技术文件。
4.通过课程设计,初步树立正确的设计思想,培养学生运用所学专业知识分析和解决实际技术问题的能力。
二、概述当地现有一叉车修理厂,位于一条交叉公路边上。
H EBEI U nited U NIVERSITY液压转向器厂布置设计学院:机械工程学院专业:工业工程1班姓名: 王畅连学号: 201114210125指导教师: 刘伟民孟丽丽设施规划与物流分析课程设计任务书姓名:王畅连学号: 201114210125 班级: 11工程1课程设计题目:液压转向器厂布置设计课程设计内容与要求:1、液压转向器厂物流分析。
2、液压转向器厂作业单位相互关系分析。
3、作业单位位置相关图,相当于A4图样的坐标纸1张。
4、作业单位面积相关图,相当于A4图样的坐标纸1张。
5、液压转向器厂总平面布置图三套路,A4图样三张。
6、评价择优,选出最佳总平面布置图。
设施规划与物流分析课程设计评语目录一.概述 (1)二.基本要素分析 (1)1、液压转向器结构及有关参数 (1)2、作业单位划分 (4)3、液压转向器生产工艺过程 (5)三.物流分析 (11)1、产品工艺过程分析 (12)2.物流强度分析 (16)四.作业单位非物流相关分析 (19)1.作业单位相互关系理由 (19)2.作业单位相互关系等级 (19)3. 作业单位相互关系 (20)五.作业单位综合相关分析 (21)1. 综合物流相关等级 (21)2.作业单位综合接近程度 (23)六.作业单位位置相关分析 (24)1. 绘制作业单位位置相关图 (24)七.作业单位面积相关分析 (25)1.作业单位面积相关图 (25)八.工厂总平面布置可行方案 (26)九.评价方案并择优 (30)十.总结 (32)一.概述当地现有一叉车修理厂,占地面积为16000m2,厂区南北长为200m,东西宽为80m,所处地理位置如图1所示。
该厂职工人数300人,计划目标为6000套液压转向器的生产厂,需要完成工厂总平面布置设计。
图-1 待建液压转向器厂厂区图二.基本要素分析1、液压转向器结构及有关参数液压转向器的基本结构如图2所示,有22个零、组件构成,每个零、组件图-2 液压转向器结构表-1 零件明细表2、作业单位划分根据液压转向器结构及工艺特点,液压转向器厂设立如表2所示11个作业单位,分别承担原材料存储、备料、热处理、加工与装配、产品性能试验、生产管理与服务等各项生产任务。
液压转向器厂总平面布置课程设计___工业工程系设施规划与物流分析课程设计说明书姓名:___学号:xxxxxxx指导教师:***开始时间:2011年12月26日结束时间:2012年01月01日成绩:课程设计任务书课程设计题目:液压转向器厂总平面布置设计课程设计内容与要求:1.分析液压转向器厂物流流程。
2.分析液压转向器厂作业单位相互关系。
3.绘制作业单位位置相关图,相当于A3图样的坐标纸1张。
4.绘制作业单位面积相关图,相当于A3图样的坐标纸1张。
5.绘制液压转向器厂总平面布置图三套路,A3图样三张。
6.评价择优,选出最佳总平面布置图。
评语:本课程设计任务要求学生分析液压转向器厂物流流程和作业单位相互关系,并绘制相关图纸。
任务要求具体明确,能够有效锻炼学生的实际操作能力和解决问题的能力。
希望学生认真完成任务,按时提交作品。
本文旨在对液压转向器生产工艺过程进行物流分析,以优化作业单位的布局和物流流程,提高生产效率和质量。
文章将从液压转向器结构及有关参数、作业单位划分、物流强度分析等方面入手,最终提出工厂总平面布置可行方案,并对方案进行评价和选择。
通过本文的研究,可以为液压转向器生产企业提供有益的参考和指导。
二.基本要素分析1、液压转向器结构及有关参数液压转向器是一种广泛应用于工程机械、农机等领域的液压传动装置,其主要结构包括外壳、转子、转子轴、定子、液压缸等部分。
在生产过程中,需要考虑的有关参数包括转向器的型号、转向器的尺寸、转向器的扭矩等。
2、作业单位划分作业单位是指液压转向器生产过程中的各个环节,如加工车间、装配车间、检验车间等。
对作业单位的划分应该考虑到作业单位之间的相互关系和作业单位内部的物流流程。
3、液压转向器生产工艺过程液压转向器生产工艺过程包括铸造、加工、装配、检验等环节。
在生产过程中,需要考虑到物流流程的合理性,以提高生产效率和质量。
三.物流分析1、产品工艺过程分析通过对液压转向器生产工艺过程的分析,可以确定物流流程中的关键环节和瓶颈,以便优化物流流程。
中国矿业大学矿业工程学院工业工程系设施规划与物流分析课程设计说明书姓名:张朋学号:01090364指导教师:王晓琳开始时间:2011年12月26日结束时间:2012年01月01日成绩:设施规划与物流分析课程设计任务书姓名:张朋学号:01090364 年(班)级:2009级地点:课程设计题目:液压转向器厂总平面布置设计课程设计内容与要求:1、液压转向器厂物流分析。
2、液压转向器厂作业单位相互关系分析。
3、作业单位位置相关图,相当于A3图样的坐标纸1张。
4、作业单位面积相关图,相当于A3图样的坐标纸1张。
5、液压转向器厂总平面布置图三套路,A3图样三张。
6、评价择优,选出最佳总平面布置图。
设施规划与物流分析课程设计评语目录一.概述 (1)二.基本要素分析 (1)1、液压转向器结构及有关参数 (1)2、作业单位划分 (4)3、液压转向器生产工艺过程 (5)三.物流分析 (13)1、产品工艺过程分析 (13)2.物流强度分析 (20)四.作业单位非物流相关分析 (24)1.作业单位相互关系理由 (24)2.作业单位相互关系等级 (24)3. 作业单位相互关系 (25)五.作业单位综合相关分析 (27)1. 综合物流相关等级 (27)2.作业单位综合接近程度 (31)六.作业单位位置相关分析 (33)1. 绘制作业单位位置相关图 (33)七.作业单位面积相关分析 (35)1.作业单位面积相关图 (35)八.工厂总平面布置可行方案 (36)九.评价方案并择优 (40)十.总结 (40)一.概述当地现有一叉车修理厂,占地面积为16000m2,厂区南北长为200m,东西宽为80m,所处地理位置如图1所示。
该厂职工人数300人,计划改建成年产量6000套液压转向器的生产厂,需要完成工厂总平面布置设计。
图-1 待建液压转向器厂厂区图二.基本要素分析1、液压转向器结构及有关参数液压转向器的基本结构如图2所示,有22个零、组件构成,每个零、组件的名称、材料、单间重量及年需求量均列于表1中。
物流工程课程设计报告课程设计题目:液压转向器厂总平面布置设计学院:工程技术学院专业:工业工程姓名:陈天文学号:指导老师:唐秀英老师课程设计时间:2012年10月——12月目录课程设计题目:液压转向器厂总平面布置设计 (1)学院:工程技术学院 (1)专业:工业工程 (1)姓名:陈天文 (1)学号: (1)指导老师:唐秀英老师 (1)课程设计时间:2012年10月——12月 (1)液压转向器厂总平面布置设计 (4)第一章液压转向器的工作原理及结构特点 (4)液压转向器的工作原理 (4)液压转向器:即液压动力式转向器。
转向器(也常称为转向机)是完成由旋转运动到直线运动(或近似直线运动)的一组齿轮机构,同时也是转向系中的减速传动装置。
它是转向系中最重要的部件。
它的作用是:增大转向盘传到转向传动机构的力和改变力的传递方向。
(4)液压转向器的结构特点 (4)第二章公司概况 (5)介绍 (5)部门(车间)简介 (5)第三章系统布置设计(SLP) (6)产品——产量分析 (6)工艺进程分析 (7)(一)作业单位划分 (7)(二)零件生产工艺进程,绘制工艺进程 (8)(三)绘制产品总工艺进程图 (16) (17)辅助服务分析 (17)第四章物流分析 (18)肯定从至表 (18)物流强度分析 (19)4.2.1 计算物流量 (19)4.2.2 划分物流强度品级 (19)4.2.3 物流相关表 (20)第五章作业单位互利关系分析 (21)作业单位彼此关系品级的划分 (21)成立非物流作业单位彼此关系表 (22)第六章作业单位综合彼此关系分析 (23)作业单位间综合彼此关系计算 (24)作业单位综合相关表 (26)第七章工厂平面布置 (27)综合接近程度排序表 (27)绘制作业单位位置相关图 (27)绘制作业单位面积相关图 (29)第八章方案的评价与选择 (33)附图 (32)物流工程课程设计液压转向器厂总平面布置设计第一章液压转向器的工作原理及结构特点液压转向器的工作原理液压转向器:即液压动力式转向器。
课程设计目录绪论 (2)一设计题目 (2)二设计内容与要求 (2)第一章物流分析 (9)1.1生产类型与布置原则 (9)1.2产品工艺过程分析 (9)1.3自制零件工艺过程图 (10)1.4总工艺过程图 (13)1.5物流分析 (15)第二章作业单位相互关系分析 (20)2.1 作业单位非物流相关分析 (20)2.2 非物流作业单位相互关系理由 (20)2.3制定液压转向器“基准相互关系”表 (21)2.4建立非物流作业单位相互关系图 (22)2.5计算作业单位之间的综合关系,绘制作业单位综合相互关系表 (23)第三章绘制作业单位位置相关图和面积相关图 (26)3.1作业单位位置相关分析 (26)3.2作业单位面积相关图 (28)第四章绘制总平面布置可行方案图 (29)第五章评价择优 (32)5.1评价因素的确定 (32)5.2确定加权值 (33)5.3评价尺度 (33)5.4评选方案 (33)5.5评价结果分析 (34)第六章机加工车间布置设计 (34)参考文献 (34)(备注:以目录为第一页)绪论一、设计题目液压转向器厂总平面布置设计 二、设计内容与要求 (1)总平面布置设计1)液压转向器厂物流分析;2)液压转向器厂作业单位相互关系分析; 3)作业单位位置相关图; 4)作业单位面积相关图;5)液压转向器厂总平面布置图三套; 6)评价择优选出最佳的总平面布置图。
7)撰写设计说明书(至少12000字)。
(2)机加工车间布置设计 1)设备排序2)设备流动模式 三、原始给定条件当地现有一叉车修理厂,占地面积为16000m 2,厂区南北长为200m ,东西宽为80m ,所处地理位置如图1-1所示。
该厂职工300人,计划改建成年产6000套液压转向器的生产厂,需要完成工厂总平面布置设计。
图1待建液压转向器厂厂区图1.液压转向器结构及参数液压转向器的基本结构如图2所示,有22个零、组件构成,每个零组件的名称、材料、单件重量及年需求量均列于表1中。
设施规划与物流分析课程设计说明书姓名:张明杰工作单位:河北联合大学指导教师:刘伟民孟丽丽答辩时间:2013年1月4日设施规划与物流分析课程设计任务书姓名:张明杰单位:河北联合大学地区:机械工程学院日期: 2012年1月4日课程设计题目:液压转向器厂总平面布置设计及机加工车间设计课程设计内容与要求:1、液压转向器厂物流分析。
2、液压转向器厂作业单位相互关系分析。
3、作业单位位置相关图,相当于A3图样的坐标纸1张。
4、作业单位面积相关图,相当于A3图样的坐标纸1张。
5、液压转向器厂总平面布置图三套路,A3图样三张。
6、评价择优,选出最佳总平面布置图。
一.概述当地现有一叉车修理厂,占地面积为16000m2,厂区南北长为200m,东西宽为80m,所处地理位置如图1所示。
该厂职工人数300人,计划改建成年产量6000套液压转向器的生产厂,需要完成工厂总平面布置设计以及机加工车间布置设计。
图-1 待建液压转向器厂厂区图二.基本要素分析1、液压转向器结构及有关参数液压转向器的基本结构如图2所示,有22个零、组件构成,每个零、组件的名称、材料、单间重量及年需求量均列于表1中。
图-2 液压转向器结构表-1 零件明细表工厂名称:液压转向器厂产品名称液压转向器产品代号计划年产量序号零件名称零件代号自制外购材料总计划需求量零件图号形状尺寸单件重量(Kg)说明1连接块组件√20 6000 0.09 2 前盖√HT250 6000 0.90 3X型密封圈√橡胶6200 0.044 挡环√20 6000 0.035 滑环√20 6000 0.036 弹簧片√65Mn 42000 0.017 拔销√65Mn 6200 0.028 联动轴√45 6000 0.279 阀体√HT250 6000 7.0010 阀芯√45 6000 0.611 阀套√20 6000 0.5612 隔盘√20 6000 0.3213 限位柱√45 6000 0.0114 定子√40Cr 6000 1.2015 转子√45 6000 0.6016 后盖√20 6000 0.8017 螺栓√45 36000 0.0218O型密封圈√橡胶21000 0.0119 限位螺栓√45 6000 0.0220 油堵√塑料28000 0.0121 标牌√铝6000 0.0122 护盖√塑料6600 0.01编制(日期)审核(日期)2、作业单位划分根据液压转向器结构及工艺特点,液压转向器厂设立如表2所示11个作业单位,分别承担原材料存储、备料、热处理、加工与装配、产品性能试验、生产管理与服务等各项生产任务。
中国矿业大学矿业工程学院工业工程系
设施规划与物流分析课程设计
说明书
姓名:张朋
学号:01090364
指导教师:王晓琳
开始时间:2011年12月26日
结束时间:2012年01月01日
成绩:
设施规划与物流分析课程设计任务书姓名:张朋学号: 01090364 年(班)级: 2009级地点:课程设计题目:液压转向器厂总平面布置设计
课程设计内容与要求:
1、液压转向器厂物流分析。
2、液压转向器厂作业单位相互关系分析。
3、作业单位位置相关图,相当于A3图样的坐标纸1张。
4、作业单位面积相关图,相当于A3图样的坐标纸1张。
5、液压转向器厂总平面布置图三套路,A3图样三张。
6、评价择优,选出最佳总平面布置图。
设施规划与物流分析课程设计评语
目录
一.概述 (1)
二.基本要素分析 (1)
1、液压转向器结构及有关参数 (1)
2、作业单位划分 (4)
3、液压转向器生产工艺过程 (5)
三.物流分析 (10)
1、产品工艺过程分析 (11)
2.物流强度分析 (16)
四.作业单位非物流相关分析 (18)
1.作业单位相互关系理由 (18)
2.作业单位相互关系等级 (18)
3. 作业单位相互关系 (19)
五.作业单位综合相关分析 (20)
1. 综合物流相关等级 (20)
2.作业单位综合接近程度 (22)
六.作业单位位置相关分析 (23)
1. 绘制作业单位位置相关图 (23)
七.作业单位面积相关分析 (25)
1.作业单位面积相关图 (25)
八.工厂总平面布置可行方案 (26)
九.评价方案并择优 (29)
十.总结 (29)
一.概述
当地现有一叉车修理厂,占地面积为16000m2,厂区南北长为200m,东西宽为80m,所处地理位置如图1所示。
该厂职工人数300人,计划改建成年产量6000套液压转向器的生产厂,需要完成工厂总平面布置设计。
图-1 待建液压转向器厂厂区图
二.基本要素分析
1、液压转向器结构及有关参数
液压转向器的基本结构如图2所示,有22个零、组件构成,每个零、组件的名称、材料、单间重量及年需求量均列于表1中。
图-2 液压转向器结构
表-1 零件明细表工厂名称:液压转向器厂
2、作业单位划分
根据液压转向器结构及工艺特点,液压转向器厂设立如表2所示11个作业单位,分别承担原材料存储、备料、热处理、加工与装配、产品性能试验、生产管理与服务等各项生产任务。
表-2 作业单位建筑物汇总表
3、液压转向器生产工艺过程
由于液压转向器结构比较简单,因此其生产工艺过程也很简单,总的工艺过程可分为零、组件制作与外购,半成品暂存,组装,性能试验与成品存储等阶段。
3.1 零、组件制作与外购
液压转向器上的标准件、异形件如塑料护盖、铝制标牌等都是采用外购、外协的方法获得,入厂后由半成品库保存。
其它零件由本厂自制,其工艺过程分别见表3至表15。
表中各工序加工前工件重量为:该工序加工后工件重量/该工序材料利用率。
3.2 标准件、外购件与半成品暂存
生产的零、组件经车间内检验合格后,送入半成品库暂存。
定期订购的标准件和外协件均存放在半成品库。
3.3 组装
所有零、组件在组装车间集中组装成液压转向器成品。
表-3 液压转向器零件加工工艺过程表
表-4 液压转向器零件加工工艺过程表
表-5 液压转向器零件加工工艺过程表
表-6 液压转向器零件加工工艺过程表
表-7 液压转向器零件加工工艺过程表
表-8 液压转向器零件加工工艺过程表
表-9 液压转向器零件加工工艺过程表
表-10 液压转向器零件加工工艺过程表
表-11 液压转向器零件加工工艺过程表
表-12 液压转向器零件加工工艺过程表
表-13 液压转向器零件加工工艺过程表
表-14 液压转向器零件加工工艺过程表
表-15 液压转向器零件加工工艺过程表
三.物流分析
物流分析是机械制造厂平面布置的基础,只有进行准确的物流分析后,才有可能得到合乎需要的布置方案。
1、产品工艺过程分析
1.1分析给定的工艺过程表,通过对产品加工、组装、检验等各加工阶段及各工艺过程路线的分析,计算每个工艺过程的各工序中加工前工件单件重量及产生的废料重量,并折算成全年重量。
1.2 各个自制零部件工艺过程图
图-3 自制零部件工艺过程图(单位:kg)
1.3 产品总的工艺过程图
图-4 液压转向器总工艺流程图(单位:kg)
2.物流强度分析
2.1 根据产品总的工艺过程图,统计各作业单位之间的物流强度。
统计的结果填入物流强度汇总表。
表-18 物流强度等级划分表
2.2 由物流强度汇总表(表-17)和物流强度等级划分表(表-18)可以得出物流
强度分析表(表-19)
序号
作业单位
对(路线)
物流强度
0 1 2 3 4 5 6 7 8 9 10 1112 131415 1617 1819 2021
物流强度
等级
1 1-
2 A
2 7-8 A
3 6-7 E
4 8-9 E
5 2-4 E
6 5-6 I
7 4-5 I
8 3-4 O
9 1-4 O
10 1-3 O
12 3-5 O
13 4-6 O 2.3 由物流强度分析表(表-19)得到液压转向器厂作业单位物流相关图(图-5)
图-5 液压转向器厂作业单位物流相关图
四.作业单位非物流相关分析
根据液压转向器结构及工艺特点,液压转向器厂的作业单位的划分有原材料库、铸造车间、热处理车间、机加工车间、精密车间、标准件半成品库、组装车间、性能试验室、成品库、办公服务楼和设备维修车间。
1.作业单位相互关系理由
从物流,工作流程,作业性质相似,使用相同设备,使用同一场地等一系列因素整理出影响作业单位相互关系的主要因素,并给出理由编码,如表-20所示:
2.作业单位相互关系等级
确定各作业单位对之间影响相互关系的因素,并初步确定相互关系等级,如表-21所示:
3. 作业单位相互关系
将最后的作业单位之间的相互关系等级填入作业单位相互关系表(表-22)。
如下表所示:
五.作业单位综合相关分析
1. 综合物流相关等级
根据作业单位物流相关图(图-5)和作业单位非物流相互关系表(表-22)可以得出综合物流相关等级表(表-23)和表-24 综合物流相关等级与比例划分表如下:
2.作业单位综合接近程度
将最后的作业单位之间的综合物流相关等级填入作业单位综合接近程度表(表-25)。
如下表所示:
—
综合
接近
程度
5 5 3 9 5
6 9
7 4 2 0 —
排序
5 5 9 1 5 4 1 3 8 10 11 六.作业单位位置相关分析
1.绘制作业单位位置相关图
关系等级表示方式如表-26所示:
表-26 关系等级表示方式表
规定关系程度为A级的作业单位对之间距离为一个单位距离长度,E级为两
个单位距离长度,依次类推;
(其中表示储存区表示加工区表示办公区)
1.1 处理相关程度为A级的作业单位对:
1.1-1 从作业单位综合关系表中取出A级关系作业单位对,有 7-8共涉及2个作
业单位,按综合接近程度排序为7,8;
1.1-2 将综合接近程度排序最高的作业单位7布置在位置相关图的中心位置;
1.1-3 处理作业单位对7-8将作业单位8布置到与作业单位7相距为一个单位距
离长度的位置上。
1.2 依次处理E,I,O,U,X,直至处理完毕,并修改成功,最终的作业单位位置相关图(图-6)如下图所示:
图-6 作业单位位置相关图
七.作业单位面积相关分析
1.作业单位面积相关图
根据给定的各作业单位的面积并按照适当的比例,由作业单位位置相关图(图-6),我们可以作出作业单位面积相关图(图-7)如下图所示:
图-7 作业单位面积相关图
八.工厂总平面布置可行方案
假设不考虑其他因素,得到如下三个平面布置方案方案一:
图-8 平面布置方案一
方案二:
图-9 平面布置方案二
方案三:
图-10平面布置方案三
九.评价方案并择优
采用加权评分法:
由上表我们知道,其中方案二得分最高,因此最佳布置方案是二方案。
十.总结
这次的课程设计花了我很多时间去认真完成,使我受益匪浅:
1、能正确运用工业工程基本原理及有关知识,学会了对工业设施进行系统
分析;
2、通过对工程设施布置的实际设计,掌握了系统布置设计方法的规范程序;
3、通过课程设计,提高了自己编写有关技术文件的能力;
4、通过课程设计,初步树立了正确的设计思想,培养了自己运用所学专业
知识分析和解决实际问题的能力。