各种除尘器的比较
- 格式:ppt
- 大小:1.51 MB
- 文档页数:22
各类除尘器优缺点§1 除尘器总论1-1 除尘器评定指标评定除尘器工作性能的主要指标有:除尘效率,阻力,经济性等 .1、除尘效率:系指除尘器捕集下来的粉尘量与进入除尘器的粉尘量之比 .根据总除尘效率,除尘器可分为:低效除尘器(50~80%), 中效除尘器 (80 ~95%)和高效除尘器 (95%以上 ) 。
2、阻力:表示气流通过除尘器时的压力损失。
据阻力大小除尘器可分为 :低阻除尘器(P<500Pa), 中阻除尘器 (P=500~2000Pa)和高阻除尘器 (P=2000~20000Pa)。
3、经济性:是评定除尘器的重要指标之一, 它包括除尘器的设备费和运行维护费两部分 . 在各种除尘器中, 以电除尘器的设备费最高 , 袋式除尘器次之 , 文氏管除尘器 , 旋风除尘器最低。
1-2 除尘机理所谓除尘 ,就是利用一定的外力作用使粉尘从空气中分离出来, 它是一个物理过程 . 使粉尘从空气中分离的作用力主要有 : 1、机械力 : 包括重力 , 离心力和惯性力 ;2、阻留作用 : 包括介质的筛滤作用 , 尘气绕流的接触阻留作用和扩散接触阻留作用;3、凝聚作用 :通过加湿,蒸汽凝结,超声波等作用,使细尘粒凝聚而从空气中分离;4、静电力 : 利用静电力使带电尘粒从空气中分离;5、扩散:粒径小于0.3 微米的粉尘。
1-3 除尘器选用机械式除尘器机械式除尘器造价比较低,维护管理方便,耐高温,耐腐蚀,适宜含湿量大的烟气,但对粒径在5μm以下的尘粒去除率较低。
当气体含尘浓度高时,这类除尘器可作为初级除尘,以减轻二级除尘的负荷。
湿式除尘器湿式除尘器结构比较简单,投资少,除尘效率比较高,能除去小粒径粉尘,并且可以同时除去一部分有害气体,如火电厂烟气脱硫除尘一体化等。
其缺点是用水量比较大,泥浆和废水需进行处理,设备及构筑物易腐蚀,寒冷地区要注意防冻。
过滤式除尘器过滤式除尘器以袋滤器为主,其除尘效率高,能除掉微细的尘粒,对处理气量变化的适应性强,最适宜处理有回收价值的细小颗粒物。
电除尘器和布袋除尘器的综合比较摘要:随着国家环保要求的提高,对除尘器的性能要求也越来越高。
除尘器的选用也由初期的旋风除尘器、多管除尘器、水膜除尘器发展到现在广泛应用的静电除尘器和布袋除尘器。
目前国内各大钢厂、电厂所采用的除尘器也主要是电除尘器和布袋除尘。
除尘器是除尘系统中的关键设备,它的工况效果将直接影响到整个系统的成败,因此除尘器的合理选择就显得尤为重要。
本文就布袋除尘器和电除尘器的除尘原理进行了简述,并对二者进行了综合比较。
关键词:电除尘器布袋除尘器一、工作原理1、袋式除尘器。
用纤维编织物制作袋式过滤布,含尘气体单向通过滤布,尘粒在绕过滤布纤维时因惯性力作用与纤维碰撞而被拦截,细微的尘粒(粒径为1m或更小)则受气体分子冲击(布朗运动)不断改变运动方向。
由于纤维间的空隙小于气体分子布朗运动的自由路径,尘粒便与纤维碰撞而分离。
足够多的尘粒堆积在滤布纤维表面,形成滤饼,滤饼又通过上述筛滤等机理,得以捕集更细的尘粒。
尘粒留在上游或滤布的含尘气体侧,而干净气体则通过滤布聚集到下游或干净气体侧。
当尘粒沉积到一定程度后,借助于气力或机械方法,将尘粒从滤布上除去,收集并输走。
2、电除尘器。
在电除尘器的正负极上通以高压直流电,使两极间维持一个足以令气体电离的电场,当含尘气体通过高压电场时尘粒荷电(一般荷负电),并通过电场力的作用,使带电尘粒向极性相反的集尘极(正极)移动,沉积在集尘极上,从而将尘粒从含尘气体中分离出来,然后通过振打电极的方法使粉尘降落到除尘器下部的集料斗内收集并输走。
二、电除尘器的优点2.1除尘效率高电除尘器可以用通过加长电场长度的办法提高捕集效率。
烟气中粉尘处于一般状态时,其捕集效率可达99%以上;如使用4个、5个电场除尘器效率还能提高。
当电除尘器运行若干年后,因电极腐蚀等原因,除尘效率会有所下降。
2.2设备阻力小,能耗低电除尘器的能耗主要包括设备阻力损失、供电装置、加热保温和振打电动机等。
电除尘器和布袋除尘器的综合比较1 概述随着国家环保要求的提高,对除尘器的性能要求也越来越高。
除尘器的选用也由初期的旋风除尘器、多管除尘器、水膜除尘器发展到现在广泛应用的静电除尘器和布袋除尘器。
目前国内各大钢厂、电厂所采用的除尘器也主要是电除尘器和布袋除尘。
除尘器是除尘系统中的关键设备,它的工况效果将直接影响到整个系统的成败,因此除尘器的合理选择就显得尤为重要。
本文就布袋除尘器和电除尘器的除尘原理进行了简述,并对二者进行了综合比较。
以供同行设计参考。
2 工作原理2.1 静电除尘器的工作原理静电除尘器的工作原理,是利用强电场电晕放电,使气体电离产生大量自由电子和离子,并吸附在通过电场的粉尘颗粒上,使尘气中的粉尘颗粒荷电,荷电后的粉尘颗粒在电场库仑力的作用下被吸向极板并聚集在极板上,积聚在极板上灰通过周期性的振打被除去并落入除尘器的灰斗,再通过输灰系统排出,达到收尘的目的。
如图1所示,电除尘的工作过程可分为四个阶段:(1)气体电离而产生大量电子和离子;(2)粉尘获得离子而荷电;(3)荷电粉尘沉积于异性电极上而放出电荷;(4)回收极板上的粉尘。
2.2 布袋除尘器的工作原理布袋除尘器是一种干式高效的除尘器,它主要是利用袋式过滤元件来捕集含尘气体中粉尘颗粒的除尘装置。
其工作的主要机理是粉尘通过过滤布时产生的筛分、惯性、黏附、扩散和静电等作用而被捕集。
粉尘在通过或绕过过滤布袋时因筛分或惯性力作用而被截留;粉尘颗粒在0.2μm以下时,由于粉尘极为细小而产生如气体分子热运动的布朗运动。
由于纤维间隙小于气体分子布朗运动的自由路径,尘粒便于纤维碰撞接触而被分离出来;粉尘颗粒间相互碰撞会放出电子产生静电,会使绝缘的滤布充电。
粉尘粒径在1μm及过滤风速较低时静电作用才有明显的体现。
另外,过滤作用可以由滤布本身产生,也可以由积聚在滤布上的尘片产生。
所以滤袋上积灰以后会提高除尘器的截留和扩散效应,直径远小于滤料孔径的颗粒也可以被捕集。
一、过滤材料与原理上的区别1、滤筒或滤袋硬质滤料呈折叠布置形成圆筒,无骨架,简短,筒间间距大,清灰彻底,无二次污染。
2、布袋采用软质滤料缝成滤袋,套入钢筋焊成的骨架上〔俗称龙骨架〕,滤袋坚向密布,滤料种类为长聚酯纤维及其后处理材质多为单层普通工业涤纶布。
3、过滤原理外表过滤原理:滤筒除尘器粉尘不深入滤料内深层过滤原理。
袋式除尘器粉尘深入滤料内,靠滤料外外表建立粉尘层维护除尘效率。
二、主要性能比较1、滤筒式除尘器:滤料特性三、经济性的比较四、各自优缺点1、滤筒式除尘器的优点:三新:新滤料〔防水防潮防磨防腐〕、新结构〔硬质滤料折叠布置,无钢筋骨架,无滤料磨损现象〕、新理论〔外表过滤代替深层过滤粉尘,不再渗透与滤料内部〕。
使用了多年的反吹式、气箱脉吹式,机械振打机组等落后的除尘器,早已被美国、德国、澳大利亚等国家淘汰。
滤筒式除尘器正是这些旧式除尘器的换代产品,其优势如下:1〕滤筒式除尘器外表过滤的除尘效率远远高于旧式除尘器,大大减少了有害物的排放量,空气净化指标到达了世界先进水平,彻底改变了旧式除尘器达不到要求的落后状态。
2〕滤筒式除尘器无滤料磨损现象,其本体上无可动部件,可长期使用不须维修〔即使拆换滤筒也极方便〕防止了旧式除尘器不断换滤料的烦恼,省钱省时省力又无二次污染。
3〕滤筒式除尘器其体积、重量远远小于同规格的旧式除尘器,节省土建空间及土建负荷,节省基建投资显著。
4〕滤筒式除尘器阻力小,耗压缩空气量小,无维修工作量。
比各类旧式除尘器节能,节资30%以上,任何企业都不可无视这一节能效果给企业带来的显著经济效益。
2、袋式除尘器的优点:1〕它具有操作简单,清灰连续,阻力稳定,过滤速度高,内部无运动机件,设计简单等特点,是一种高效能的布袋除尘器。
2〕除尘效率高,可捕集0.1UM以上的粉尘,使含尘气体净化到15mg/m3甚至以下。
3〕附属设备少,投资省,技术要求没有电除尘器高。
4〕能捕集电除尘难以回收的粉尘,并且在一定程度上能收集硝化物、硫化物等化合物。
几种除尘方法的比较2009-11-20 10:10:31几种除尘方法的比较近年来,随着经济的迅速发展,以原煤为燃料的锅炉增加很多,燃煤锅炉排放的大气污染物对周围环境造成很大危害,然而减少或降低燃煤锅炉排放污染物的主要途径是与锅炉相配套的各类消烟除尘器,而除尘器的性能和效率是决定一台锅炉对周围环境造成危害程度的关键所在。
除尘器可分为两大类:①干式除尘器:包括重力沉降室、惯性除尘器、电除尘器、布袋除尘器、旋风除尘器。
②湿式除尘器:包括又喷淋塔、冲击式除尘器、文丘里洗涤剂、泡沫除尘器和水膜除尘器等。
目前常见的运用最多的是旋风分离器、静电除尘器与布袋除尘器。
下面对各种除尘器做简要介绍:1. 重力除尘——利用粉尘与气体的比重不同的原理,使扬尘靠本身的重力(重力) 从气体中自然沉降下来的净化设备,通常称为沉降室或降生室。
它是一种结构简单、体积大、阻力小、易维护、效率低的比较原始的净化设备,只能用于粗净化。
重力降尘室的工作原理如下图所示:含尘气体从一侧以水平方向的均匀速度V进入沉降室,尘粒以沉降速度V沉下降,运行t时间后,使尘粒沉降于室底。
净化后的气体,从另一侧出口排出2. 惯性除尘——惯性除尘器也叫惰性除尘器。
它的原理是利用粉尘与气体在运动中惯性力的不同,将粉尘从气体中分离出来。
一般都是在含尘气流的前方设置某种形式的障碍物,使气流的方向急剧改变。
此时粉尘由于惯性力比气体大得多,尘粒便脱离气流而被分离出来,得到净化的气体在急剧改变方向后排出。
下图几种常见的权性除尘器。
这种除尘器结构简单,阻力较小(10-80毫米水柱),净化效率较低(40-80%),多用于多段净化时的第一段,净化中的浓缩设备或与其它净化设备配合使用。
惯性除尘器以百叶式的最常用。
(它适用于净化含有非粘性、非纤维性粉尘的空气,通常与其它种除尘器联合使用组成机组3.旋风分离器工作原理::旋风除尘器的工作原理如下图所示,含尘气体从入口导入除尘器的外壳和排气管之间,形成旋转向下的外旋流。
麻石水膜除尘器该系统采用双碱法脱硫用石灰和少量钠碱作为脱硫剂。
项目实施后脱硫效率达到80除尘效率99。
烟尘排放浓度小于100毫克/小时二氧化硫排放浓度小于200毫克/小时。
对现有麻石水膜除尘器内部进行改造将原除尘器的进气麻石水平烟道部分拆除加装MT型脱硫器采用内插入梭型喷嘴系统与外层喷嘴系统形成多文丘里通道液体对喷无死角结构使烟气与吸收液充分混合。
雾化喷嘴采用模块组合形式拆卸方便耐腐蚀不结垢防冲刷强化传热传质增强脱硫效率。
在原麻石水膜除尘器溢水槽下部安装MB型布液器保证主塔内壁形成均匀连续的液膜。
在主塔外部打孔安装将喷嘴插入脱硫塔内此种结构能够有效地提高塔内壁水膜均匀性对运行时间较长的麻石水膜除尘器性能改善更为明显。
并具有拆卸方便操作简单检修不影响运行的特点不破坏除尘器的主体结构节省改造费用。
双简式麻石水膜除尘器产品说明MSZ-Ⅱ型除尘器是由文丘里管和MSZ-Ⅰ型除尘器组成的其集中了文丘里管高的捕尘效率和MSZ-Ⅰ型除尘器特点同时能充分利用烟尘中的碱性物质和外配少量碱性剂来保证烟气中的二氧化硫排放量是目前理想的湿法脱硫除尘器产品特点: ★脱硫效率达70以上★成本较其它脱硫除尘器降低15以上HNPSC喷淋式水膜除尘器适用范围燃煤锅炉脱硫除尘主要技术内容一、基本原理烟气通过切向入口进入内脱硫除尘室在离心力的作用下旋转向下运动尘粒被甩向周边的同时与内喷淋装置喷出的水雾相遇尘粒随水膜向下流至水封槽完成一级脱硫除尘经一级净化后的烟气由内脱硫除尘室下部的导流板向外脱硫除尘室运动时冲击水封槽的水面产生的雾滴与烟气再次相遇接触凝聚后完成了二级脱除尘外喷淋装置喷出的水雾在外脱硫除尘室内壁形成自上而下流动的均匀水膜与该室内上升的烟气再次相遇完成了三级脱硫除尘净化后排入烟囱。
二、技术关键HNPSC系列内外喷淋式水膜脱硫除尘器主要采用内外筒结构使烟气在设备内的停留时间增加一倍它的筒壁呈倒锥形所以水膜形成稳定。
同时采用了较低的筒体上升速度这样可减少烟气携带的水滴水封槽处配有冲灰管使捕集的尘粒能畅通派出水气分离稳定避免了引风机带水。
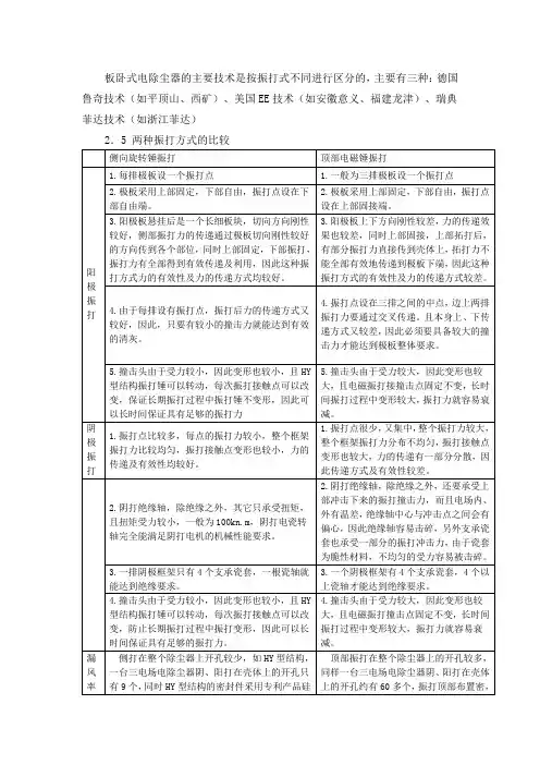
布袋除尘器与电除尘器比较一、概括上世纪,全国在燃煤电站锅炉烟气收尘设施中电除尘器占了绝大部分。
跟着公民经济的发展,国家对污染控制水平易要求不停提升,对微细粉尘的控制上日趋严格,国家环保总局出台了新的大气污染排放标准,从 2004 年 1 月 1 日起新建电厂粉尘排放浓度一定小于一些地方环保部门提出了更严格的要求,北京市要求到50mg/Nm3,2008 年奥运会举办前,全部北京地域的火电厂烟尘排放浓度小于 30mg/Nm3。
这对电除尘器产生了严重考验,对技术已经成熟的袋式除尘器供给了新的发展机会。
二、电除尘器的特色电除尘器的原理是在高压电场的作用下将气体电离,使尘粒荷电,在电场作用下,实现粉尘的捕集。
其长处为:1)除尘效率较高。
2)本体阻力低,一般在200-300Pa之间。
3)高温对电除尘器影响较小。
其弊端为:1)占地面积大;2)钢材耗量大;3)除尘效率对粉尘的特征比较敏感,一般最适合采集的比电阻为104~1011Ω.cm,对一些低硫煤及高比电阻的粉尘(如:准格尔煤、河南新密煤、宣威地域的煤)则很难捕集,即便采纳五电场或六电场的电除尘器也很难保证排放浓度在50 mg/Nm3以下。
4)烟肚量变化及进口浓度变化将影响除尘效率5)跟着运转年份的增添除尘器效率逐年降落5)电除尘器本体功耗高6)不可以在线检修,且检修的环境较差。
三、布袋除尘器的特色布袋除尘器也称过滤式除尘器,其原理为利用纤维编织物制作的袋子来捕集烟气中的固体颗粒,长处为:1)除尘效率高,一般都可保证出口排放浓度在 50 mg/Nm3以下,甚至能够达到 30 mg/Nm3以下的排放浓度;2)构造简单,操作保护方便;3)对粉尘特征不敏感,不受比电阻的影响;4)烟肚量及粉尘浓度的变化不影响出口排放浓度,只影响清灰频次;5)除尘效率跟着运转年份增添反而高升,直致滤袋无效而换袋;6)能在线检修,且检修换袋在大气环境中进行,检修环境较好;其弊端为:1)本体阻力比电除尘器高1200Pa左右;2)对烟气温度较敏感,一般要求在160℃的烟气温度下运转,太高烟气温度将影响滤袋的使用寿命和成本;3)烟气成份对滤袋的使用寿命影响较大,对PPS滤料,烟气中 Br 的含量、氧的含量、 NO X的含量等影响较大;4)换袋成本较高。
各种除尘器的原理近年来,随着经济的迅速发展,以原煤为燃料的锅炉增加很多,燃煤锅炉排放的大气污染物对周围环境造成很大危害,然而减少或降低燃煤锅炉排放污染物的主要途径是与锅炉相配套的各类消烟除尘器,而除尘器的性能和效率是决定一台锅炉对周围环境造成危害程度的关键所在。
除尘器可分为两大类:①干式除尘器:包括重力沉降室、惯性除尘器、电除尘器、布袋除尘器、旋风除尘器。
②湿式除尘器:包括又喷淋塔、冲击式除尘器、文丘里洗涤剂、泡沫除尘器和水膜除尘器等。
目前常见的运用最多的是旋风分离器、静电除尘器与布袋除尘器。
下面对各种除尘器做简要介绍:1. 重力除尘——利用粉尘与气体的比重不同的原理,使扬尘靠本身的重力(重力) 从气体中自然沉降下来的净化设备,通常称为沉降室或降生室。
它是一种结构简单、体积大、阻力小、易维护、效率低的比较原始的净化设备,只能用于粗净化。
重力降尘室的工作原理如下图所示:含尘气体从一侧以水平方向的均匀速度V进入沉降室,尘粒以沉降速度V沉下降,运行t时间后,使尘粒沉降于室底。
净化后的气体,从另一侧出口排出2. 惯性除尘——惯性除尘器也叫惰性除尘器。
它的原理是利用粉尘与气体在运动中惯性力的不同,将粉尘从气体中分离出来。
一般都是在含尘气流的前方设置某种形式的障碍物,使气流的方向急剧改变。
此时粉尘由于惯性力比气体大得多,尘粒便脱离气流而被分离出来,得到净化的气体在急剧改变方向后排出。
下图几种常见的权性除尘器。
这种除尘器结构简单,阻力较小(10-80毫米水柱),净化效率较低(40-80%),多用于多段净化时的第一段,净化中的浓缩设备或与其它净化设备配合使用。
惯性除尘器以百叶式的最常用。
(它适用于净化含有非粘性、非纤维性粉尘的空气,通常与其它种除尘器联合使用组成机组3.旋风分离器工作原理::旋风除尘器的工作原理如下图所示,含尘气体从入口导入除尘器的外壳和排气管之间,形成旋转向下的外旋流。
悬浮于外旋流的粉尘在离心力的作用下移向器壁,并随外旋流转到除尘器下部,由排尘孔排出。
除尘器的精度等级划分标准
除尘器的精度等级划分标准是根据其过滤颗粒物的能力来决定的,通常以除尘器能够去除的最小颗粒物的直径来划分。
以下是常见的除尘器精度等级划分标准:
1. 一级除尘器:能够去除直径大于等于10微米的粉尘颗粒,过滤效率在60%-70%以上。
2. 二级除尘器:能够去除直径大于等于5微米的粉尘颗粒,过滤效率在70%-80%以上。
3. 三级除尘器:能够去除直径大于等于微米的粉尘颗粒,过滤效率在80%-90%以上。
4. 四级除尘器:能够去除直径大于等于1微米的粉尘颗粒,过滤效率在90%-95%以上。
5. 五级除尘器:能够去除直径大于等于微米的粉尘颗粒,过滤效率在95%以上。
这些等级标准的划分能够帮助人们了解除尘器的性能和能力,以便更好地选择和应用除尘器。
请注意,这只是一种常见的划分标准,具体的精度等级划分可能会因不同的制造商和应用领域而有所差异。
当前,环保要求愈加严格,除尘器已成为工业生产中不可缺少的设备之一。
以下是几种除尘设备,希望对您选购设备有所帮助!
1、布袋除尘器:除尘效率高,能除掉微细的尘粒,对处理气量变化的适应性强,可捕捉的粉尘粒径范围大,最适宜处理有回收价值的细小颗粒物,结构比较简单,运行也比较稳定。
2、静电除尘器:与其他除尘设备相比,自动化程度高,耗能少,除尘效率高,适用于除去烟气中0.01~50μm的粉尘,而且可用于烟气温度高、压力大的场合。
实践表明,处理的烟气量越大,使用静电除尘器的投资和运行费用越经济。
3、电袋复合除尘器:不受煤种和粉尘性质的限制,使用范围广,可有效收集高比电阻粉尘、微细粉尘、高浓度粉尘、超轻粉尘。
4、机械式除尘器:造价比较低,维护管理较简单,结构装置简单,可耐高温。
5、旋风除尘器:造价比较低、维护管理方便,特别适合收集高温高湿烟气、耐腐蚀性气体。
旋风除尘器的造价要比现在的脉冲除尘器、布袋除尘器的代价要小的多。
它的特点是价格低,阻力小,效率高,处理风量大,性能稳定等。
6、湿式除尘器:制造成本相对较低,用水作为除尘介质,除尘效率一般可达95%以上。
对于化工、喷漆、喷釉、颜料等行业产生的带有水份、粘性和刺激性气味的灰尘是最理想的除尘方式。
因为不仅可除去灰尘,还可利用水除去一部分异味,如果是有害性气体(如少量的二氧化硫、盐酸雾等),可在洗涤液中配制吸收剂吸收。
具体大家可咨询荥阳市丰润机械制造厂的销售人员进行了解。
我们专业销售除尘器,质量好,远销多个省市,能满足不同用户的实际需求,欢迎大家致电。
除尘器的分类详解来源:浩鼎科贸发文日期:2009/02/12 点击:152各类除尘器的原理主要是利用作用于尘粒上的各种作用力的一种或同时利用几种进行除尘的有.①重力除尘器②惯性除尘器③旋风除尘器④过滤式除尘器⑤电陈尘器不对含尘气体或分离的尘粒进行润湿的除尘设备,称为干式除尘设备。
用水或其他液体,使含尘气体或分离的尘粒进行润湿的除尘设备,称为湿式除尘设备。
可分为:①贮水式:如自激型除尘器和螺旋水膜除尘器等。
②加压式:如文氏管洗涤器和喷雾洗涤器等。
③旋转式:如泰森洗涤器等。
各种类型除尘设备的性能、选择和应用在后面有介绍,现仅就各类常用除尘设备的适用范围和概略的性能,进行分述。
重力除尘器的沉降速度太小,仅为离心沉降速度的几十分之一,因此一般只用于分离50um以上的尘粒。
所以重力沉降室通常主要是用于除去粗尘粒的预除尘上。
但是在配管途中及其他型式的除尘器内,借重力而分离捕集的粒子量也相当多。
这种场合,要消除沉降堆积的粉尘是困难的,应予注意。
图是以低速输送粉尘的图示。
管道倾斜的角度要比粉尘沿壁面滑下的角度大些,这样,粉尘气流和沉积在管道里的粉尘可以顺利地向最下部的粉尘取出口滑落。
这种低速排气管路系统,在同样气量、相同距离的情况下,管路的压力损失小,具有运行费用少的优点,但其管径较粗,设备费用高。
惯性除尘装置种类很多,可以分为碰撞式和回转式。
惯性除尘器可以处理高温含尘气体,适宜安装在烟道、管道内使用。
一般用于除去十几um到数十um的比较粗大的尘粒,或作为预除尘器。
其阻力因形式不同而有很大差异,通常为20~100mmH2O。
在一些迷宫型除尘装置中,容易引起粉尘堵塞,因此,要充分掌握粉尘的性质,并考虑用冲击、洗涤等方法来清除粉尘。
旋风除尘器应用最广泛,其特点是结构简单,除尘效率较高,操作简易,价格低廉。
为了提高除尘效率,降低阻力,己出现各种型式的旋风除尘器,如螺旋型、蜗旋型、扩散型、旁路型、旋流型和多管式除尘器等。
各种除尘器的优缺点及比较除尘器可分为两大类:①干式除尘器:包括重力沉降室、惯性除尘器、电除尘器、布袋除尘器、旋风除尘器。
②湿式除尘器:包括喷淋塔、冲击式除尘器、文丘里洗涤剂、泡沫除尘器和水膜除尘器等。
目前常见的运用最多的是旋风分离器、静电除尘器与布袋除尘器。
下面对各种除尘器做简要介绍:1、干式除尘器干式除尘器不需要用水作为除尘介质,占所有除尘系统的90%以上。
干式除尘器特点:使用范围广,大多数除尘对象都可以使用干式除尘器,特别是对于大型集中除尘系统而言;粉尘排出的状态为干粉状,有利于集中处理和综合利用。
其缺点是:不能去除气体中的有毒、有害成分;处理不当时容易造成二次扬尘。
需要注意的是:处理相对湿度高的含尘气体或高温气体时,需采取防结露撒旦施,否则易产生粉尘黏结、堵塞管道的现象。
湿式除尘器,用水作为净化介质。
1、重力除尘原理:利用粉尘与气体的比重不同的原理,使扬尘靠本身的重力从气体中自然沉降下来的净化设备,通常称为沉降室。
它是一种结构简单、体积大、阻力小、易维护、效率低的比较原始的净化设备,只能用于粗净化。
重力降尘室的工作流程:含尘气体从一侧以水平方向的均匀速度V进入沉降室,尘粒以沉降速度V0独立沉降,运行t时间后,使尘粒沉降于室底。
净化后的气体,从另一侧出口排出。
2、惯性除尘惯性除尘器也叫惰性除尘器。
它的原理是利用粉尘与气体在运动中惯性力的不同,将粉尘从气体中分离出来。
一般都是在含尘气流的前方设置某种形式的障碍物,使气流的方向急剧改变。
此时粉尘由于惯性力比气体大得多,尘粒便脱离气流而被分离出来,得到净化的气体在急剧改变方向后排出。
这种除尘器结构简单,阻力较小,净化效率较低(40-80%),多用于多段净化时的第一段,捕集10-20以上的粗尘粒。
压力损失依类型而定,一般为100-m1000Pa。
3、旋风分离器工作原理:含尘气体从入口导入除尘器的外壳和排气管之间,形成旋转向下的外旋流。
悬浮于外旋流的粉尘在离心力的作用下移向器壁,并随外旋流转到除尘器下部,由排尘孔排出。
静电除尘器与电袋复合除尘器性能及成本比较一、电除尘和布袋除尘器的特点1.电除尘器的特点电除尘器是利用强电场电晕放电使气体电离、粉尘荷电,在电场力作用下使粉尘从气体中分离出来。
其特点是:除尘器本体压力损失小<300Pa。
耐高温,普通钢材可在350℃以下运行。
第一电场的除尘效率高,一般能达到70-80%,特别是粒径粗和比电阻适中的粉尘,具有很高的除尘效率,其余电场仅收集含尘量的20-30%的烟尘。
对粉尘的特性较敏感,适宜的比电阻为1 x 104—5 x 1010Ω·cm,效率容易受到烟气工况条件因素的影响而发生变化。
2. 布袋除尘器的特点布袋除尘器也称过滤式除尘器,它是利用纤维编织物制作的袋状过滤元件来捕集含尘气体中的固体颗粒物,它的特点:除尘效率高,出口排放稳定,一般≤50mg/Nm3。
排放浓度对粉尘的特性不敏感,不受粉尘比电阻的影响。
清灰周期、滤袋使用寿命受烟气粉尘浓度影响大,粉尘浓度越高,清灰时间和滤袋使用寿命越短。
运行阻力大,一般为1500-2000Pa,运行费用高。
二、电袋复合式除尘器技术电-优点。
1电-FE型电袋袋区特点低压长袋技术0.2~0.3bar袋长6~8m 清灰力强,二次扬尘少占地面积少和后级的布袋除尘区组成。
2电-袋复合型除尘器的除尘原理前级电除尘区秉承了电除尘器第一电场的除尘优势,能收集烟尘中80-90%粉尘,并使微细粉尘荷电。
一方面大大降低进入布袋除尘区粉尘浓度,另一方面降低在滤袋上沉积粉饼阻力,从而即达到排放浓度≤30~50mg/Nm3环保要求,又降低除尘器整体压损。
3电-袋复合型除尘器的技术特点3.1保证长期高效稳定运行电袋复合式除尘器的除尘效率不受煤种、烟气特性、飞灰比电阻等影响,排放浓度保持可以长期高效、稳定在低于30~50mg/Nm3排放浓度可靠运行。
3.2运行阻力低,滤袋清灰周期时间长,具有节能功效电袋复合式除尘器滤袋的粉尘负荷量小,以及荷电效应作用,滤袋形成的粉尘层对气流的阻力小,易于清灰,比常规布袋除尘器低500Pa的运行阻力,清灰周期时间是常规布袋除尘器4~10倍,大大降低设备的运行能耗。
各种除尘器原理和优缺点近年来,随着经济的迅速发展,以原煤为燃料的锅炉增加很多,燃煤锅炉排放的大气污染物对周围环境造成很大危害,然而减少或降低燃煤锅炉排放污染物的主要途径是与锅炉相配套的各类消烟除尘器,而除尘器的性能和效率是决定一台锅炉对周围环境造成危害程度的关键所在。
除尘器可分为两大类:①干式除尘器:包括重力沉降室、惯性除尘器、电除尘器、布袋除尘器、旋风除尘器。
②湿式除尘器:包括又喷淋塔、冲击式除尘器、文丘里洗涤剂、泡沫除尘器和水膜除尘器等。
目前常见的运用最多的是旋风分离器、静电除尘器与布袋除尘器。
下面对各种除尘器做简要介绍:1. 重力除尘——利用粉尘与气体的比重不同的原理,使扬尘靠本身的重力(重力) 从气体中自然沉降下来的净化设备,通常称为沉降室或降生室。
它是一种结构简单、体积大、阻力小、易维护、效率低的比较原始的净化设备,只能用于粗净化。
重力降尘室的工作原理如下图所示:含尘气体从一侧以水平方向的均匀速度V进入沉降室,尘粒以沉降速度V沉下降,运行t时间后,使尘粒沉降于室底。
净化后的气体,从另一侧出口排出2. 惯性除尘——惯性除尘器也叫惰性除尘器。
它的原理是利用粉尘与气体在运动中惯性力的不同,将粉尘从气体中分离出来。
一般都是在含尘气流的前方设置某种形式的障碍物,使气流的方向急剧改变。
此时粉尘由于惯性力比气体大得多,尘粒便脱离气流而被分离出来,得到净化的气体在急剧改变方向后排出。
下图几种常见的权性除尘器。
这种除尘器结构简单,阻力较小(10-80毫米水柱),净化效率较低(40-80%),多用于多段净化时的第一段,净化中的浓缩设备或与其它净化设备配合使用。
惯性除尘器以百叶式的最常用。
(它适用于净化含有非粘性、非纤维性粉尘的空气,通常与其它种除尘器联合使用组成机组3.旋风分离器工作原理::旋风除尘器的工作原理如下图所示,含尘气体从入口导入除尘器的外壳和排气管之间,形成旋转向下的外旋流。
悬浮于外旋流的粉尘在离心力的作用下移向器壁,并随外旋流转到除尘器下部,由排尘孔排出。