浙江公务员事业单位车改补贴标准
- 格式:doc
- 大小:7.19 KB
- 文档页数:4
2021公务员车改补贴标准篇一:2021浙江时政备考之2021年公务员事业单位公车改革方案和补贴标准车改方案车补标准出台更多浙江公务员考试真题<<<点这里看2021浙江时政备考之2021年公务员事业单位公车改革方案和补贴标准车改方案车补标准出台浙江省考时政热点作为浙江公务员考试、政法干警及其他各类考试共同所考察的考点,在申论、浙江省考面试等考试中占有很大的比例,因此建议广大考生需注重关于时政热点的积累。
为方便各位考生在备考期间系统的复习浙江省考时政热点以及与之相关的热点解读,在此浙江人事考试网邀您及时关注更新国内外时事政治热点汇总。
需要更多指导,请选择在线咨询一对一解答。
近日,四川、内蒙古和重庆相继公布了公车改革方案和公车补贴标准,到目前为止共有13个省市自治区公布了公车改革方案!来看看你能拿多少吧!重庆市:厅局级、处级和科级及以下每月车补标准上限分别为1690元、1040元和650元。
陕西省:正厅局级补贴1690元、副厅局级1500元、正处级1040元、副处级950元、正科级650元、副科级600元、科级以下550元。
广东省:正厅级1690元、副厅级1500元、正处级1000元、副处级800元、正科级600元、副科级450元、科员300元、科员以下250元。
湖北省:厅局级1690元、县处级1040元、乡科级650元、科员及以下450元。
安徽省:正厅级1690元、副厅级1600元、正处级1000元、副处级900元、科级及以下550元。
山东省:厅局级正职1690元、厅局级副职1560元,县处级正职1040元、县处级副职960元,乡科级正职650元、乡科级副职600元,科员办事员和机关工勤编制人员500元。
广西省:标准上限为:厅级1950元/月,处级1200元/月,科级750元/月,科员及以下650元/月。
贵州省:厅级每人每月1950元,处级每人每月1200元,科级每人每月750元,科员及以下每人每月500元。
杭州市公车改革模式经过近7年的酝酿和试点,浙江杭州日前正式启动市级机关公车改革,首批有21家市级机关参加。
按照“三年完成”的计划,到2011年,除公检法等部门外,杭州其他所有市级机关都将不留公车,所有在编、在职、在岗人员全部参加公车改革。
据统计,此次首批参加公车改革的21家市级机关,近两个月来,公车费用下降32%左右。
1.补贴标准怎样确定车贴标准分为9个档次,上限为每人每月2600元,下限为每人每月300元按职务分档取消公车,改发“车贴”,是不少地方公车改革的基本思路。
但是,车贴发多少、怎么发,一直是车改的焦点和难点。
杭州公车改革办法规定,“一般市级机关的车贴标准分为9个档次,上限为每人每月2600元,下限为每人每月300元”。
对此,有人质疑:2600元的标准是否过高、按级别设置车贴标准有同特权混淆之嫌、车贴是否变相加薪。
车贴的标准怎么定?杭州市纪委副书记陈章永介绍说:“杭州市制定车贴标准总的原则是以工作职能、责任、公务活动所需交通开支为依据,以已车改单位干部的实际支出为基准、以公务出行用车量模拟测算为依据,同时参考国内其他车改地区的车贴标准,通过多种方法测算最终确定的。
”陈章永表示,从理论上说,完全按照公务出行量来定车贴确实比较科学,但实际很难操作,我们经过多方考虑,还是决定主要按照职务来分档。
警惕福利化“按照杭州一些单位"一把手"公务出行的实际活动量测算,部分干部出行可能还得自己再贴点钱。
”杭州市发改委副主任、市车改办主任何新根说,确定车贴标准,目标是既保证正常公务出行,又不会让大多数参加车改人员节余车贴。
为了防止车贴“福利化”倾向,杭州此次车改没有像其他一些地区一样采取“货币化”现金补贴的模式,而是将车贴全部打入“市民卡”IC卡中,从制度设计上保证“专款专用”,卡内的车贴金额只能用于与公务交通有关的支出,如公交车、出租车、市级机关公务用车服务中心、加油站、车辆年检、车辆保险等,除此之外不能取现,也不能在商场、超市等地方消费。
事业单位车辆补助方案最新背景介绍当前,随着中国经济的快速发展,许多事业单位需要频繁地运输、交流与联络,车辆逐渐成为了事业单位办公工作的必备工具。
然而,车辆的购置成本和维护成本对于许多事业单位来说依然较高。
为了帮助事业单位减轻这方面的负担,有关部门出台了一系列的车辆补助政策。
最新车辆补助政策最新的车辆补助政策分为两类,分别是购新车补助和维修保养补助。
购车补助购车补助指事业单位购置新车时可享受的补助政策。
目前,国家对于购置纯电动乘用车的事业单位给予2.5万元的购车补助,同时一些地方政府还会在此基础上进行补贴。
此外,对于某些特定事业单位(如公安、医疗等),还可以享受更大的车辆购置资金补贴。
具体标准可咨询各地有关部门。
维修保养补助维修保养补助则是指事业单位在车辆运营和维修保养时可以申请的资金支持。
具体实施办法是:对使用年限超过3年的车辆,根据保养维修资金的实际情况,向有关部门提交相关证明材料,经审核合格后予以给予一定的车辆维修保养补助资金。
此外,对于资金有紧张的小型事业单位,还可以申请一定额度的车辆运营保障基金,用于车辆维修保养、燃油费用、道路桥梁通行费用等方面。
申请条件及注意事项购车补助申请条件1.必须为事业单位;2.所购车辆必须为纯电动车型。
3.此外,不同地区的补贴标准可能存在差异,需要根据当地有关规定提供相应的申请文件。
维修保养补助申请条件1.必须为使用年限超过3年的车辆;2.需提供相应的保养资料和证明材料。
注意事项:1.需准确掌握各项申请条件,确保符合申请要求,避免因为条件不符合而浪费时间和资源。
2.相关证件和材料的准确性非常重要,应仔细审核并保证无误,避免因为证件不齐或材料不全而拒绝申请。
3.及时咨询和了解当地有关部门的补贴政策变化及相关事宜,确保知晓最新政策和流程。
结语事业单位车辆补助方案对于一些资金紧张的事业单位来说是一种重要的支持,但是也需要遵循相关申请流程和注意事项,确保申请成功并正确使用相关资金。
2023年国企事业单位公车改革方案及补贴标准国有企业、事业单位要限时完成车改核心提示《方案》规定,中央和国家机关车改公务交通补贴标准为:司局级每人每月1300元、处级每人每月800元、科级及以下每人每月500元。
鼓励省(自治区、直辖市)所属厅(局)正职主要负责人,市(地、州)、县(市、区、旗)及乡(镇)党政主要负责人参加车改,确因环境所限和工作需要不便参改的,允许以适当集中形式提供工作用车实物保障,但须严格规范管理,不得再领取公务交通补贴。
中共中央办公厅、国务院办公厅近日印发了《关于全面推进公务用车制度的指导意见》和《中央和国家机关公务用车制度方案》。
国家发展委有关负责人日前就全面推进公车制度,中央和国家机关率先推进车改,回答了记者的提问。
1、基本原则和总体目标问:您认为公车制度的重大意义是什么?二是有利于节约开支。
目前,公车消费在“三公”经费占比例较大,中央和国家机关达60%左右,从各地公开的“三公”经费看,地方比例更高。
通过推进这项节约政府开支,建立节约型政府,可以把节约的财政资金更多用在刀刃上。
三是有利于资源有效配置。
普通公务出行由实物保障转变为更多地由公务人员个人自主选择,更多地利用公共交通工具,实行社会化、市场化保障,有利于合理有效配置资源。
公车制度酝酿多年,党的xx届三中全会作出了全面深化的战略部署,今年是全面深化的第一年。
落实中央部署,从解决人民群众反映最强烈的问题入手,以制度廉明,回应群众关切;从自身做起,树立党政机关廉洁形象;从公信力入手,建立长效机制,根除群众不满意、不认同的突出问题。
问:《意见》是全国公车制度的指导性文件,它的指导思想、基本原则和总体目标是什么?答:任何一项要做好、做成,首先要明确的指导思想,公车虽然是一项具体事项,但也是一项涉及面较广的系统,是制度创新的。
的方向是坚持社会化和市场化,将传统的实物供给和粗放式公务用车管理模式,改变为与现代政府治理体系相适应的新型公务出行模式。
公车改革补贴标准
一、发放公务交通补贴
根据职级确定补贴标准。
具体来说,科级及以下干部每月可按职级获得一定的公务交通补贴,科级干部的补贴标准为每人每月XX元,县处级干部的补贴标准为每人每月XX 元,厅局级干部的补贴标准为每人每月XX元。
二、自行选择公务出行方式
在发放公务交通补贴的同时,为科级及以下干部提供公务出行方式选择的自由。
这意味着,在符合相关规定的前提下,这些干部可以根据自身情况选择使用公务车辆或者自行安排出行。
这一举措有助于打破公车私用等不正之风,同时提高公务出行的效率和便捷性。
三、合理确定各职级工作人员公务交通补贴标准
对于不同职级的干部,公务交通补贴的标准也将有所不同。
标准的确定将根据各地区的实际情况和财政承受能力进行合理调配。
这一措施旨在确保补贴标准的公平性和合理性,避免出现补贴过高或过低的情况。
四、实现公务出行便捷合理、交通费用节约可控、车辆管理规范透明、监管问责科学有效
这是公车改革的主要目标之一。
通过推行公务交通补贴制度,旨在实现公务出行的便捷和合理,同时节约可控的交通费用。
此外,加强车辆管理和监管问责也是改革的重要方面。
对于违反规定的行为,将严格按照相关法律法规进行处理,确保公车使用的规范性和透明性。
总之,公车改革补贴标准的实施需要各级政府和相关部门的积极配合和共同努力。
通过合理确定补贴标准、提供公务出行方式选择的自由以及加强车辆管理和监管问责等措施,旨在实现公车使用的规范化、透明化和高效化。
同时,也有利于促进政府廉洁形象的树立和社会良好风气的形成。
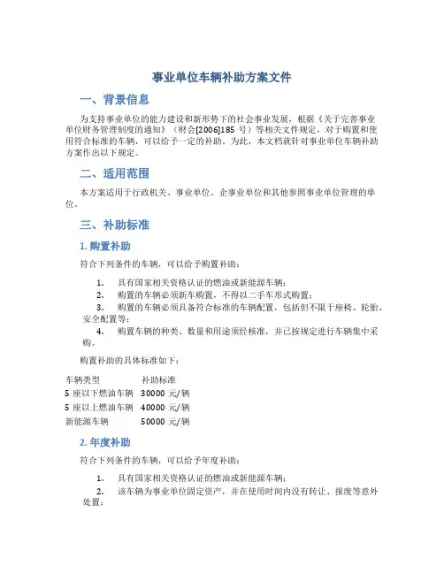
事业单位车辆补助方案文件一、背景信息为支持事业单位的能力建设和新形势下的社会事业发展,根据《关于完善事业单位财务管理制度的通知》(财会[2006]185号)等相关文件规定,对于购置和使用符合标准的车辆,可以给予一定的补助。
为此,本文档就针对事业单位车辆补助方案作出以下规定。
二、适用范围本方案适用于行政机关、事业单位、企事业单位和其他参照事业单位管理的单位。
三、补助标准1. 购置补助符合下列条件的车辆,可以给予购置补助:1.具有国家相关资格认证的燃油或新能源车辆;2.购置的车辆必须新车购置,不得以二手车形式购置;3.购置的车辆必须具备符合标准的车辆配置,包括但不限于座椅、轮胎、安全配置等;4.购置车辆的种类、数量和用途须经核准,并已按规定进行车辆集中采购。
购置补助的具体标准如下:车辆类型补助标准5座以下燃油车辆30000元/辆5座以上燃油车辆40000元/辆新能源车辆50000元/辆2. 年度补助符合下列条件的车辆,可以给予年度补助:1.具有国家相关资格认证的燃油或新能源车辆;2.该车辆为事业单位固定资产,并在使用时间内没有转让、报废等意外处置;3.在年度内车辆使用情况符合相关规定,主要包括车辆的行驶里程、保险费用、维修费用等;4.年度补助金额在5000元以内。
年度补助的具体标准按照车辆的具体情况而定,具体标准由相关部门根据实际情况综合考虑确定。
四、申请流程1. 购置补助申请流程1.事业单位提交《购置补助申请表》及有关证明材料;2.相关部门对申请表及有关材料进行审核;3.审核通过后发放补助资金。
2. 年度补助申请流程1.事业单位提交《年度补助申请表》及有关证明材料;2.相关部门对申请表及有关材料进行审核;3.审核通过后发放补助资金。
五、其他事项1. 补助资金来源补助资金的主要来源为财政专项资金,事业单位应当按要求各自统筹安排财务预算。
2. 合理规划车辆采购和使用事业单位应当根据实际需要合理规划车辆采购和使用,避免浪费,提高效率,确保经费使用合理。
公务员车改补贴标准公务员车改补贴标准是指对于公务员进行车改的补贴标准,车改补贴是为了鼓励公务员使用公共交通工具或者绿色出行方式,减少私家车使用,降低交通拥堵和环境污染,提高城市交通效率和环境质量而设立的一种激励政策。
下面就公务员车改补贴标准进行详细介绍。
首先,对于符合条件的公务员,可以享受到车改补贴。
车改补贴的标准一般由政府相关部门根据当地交通情况、环境政策和财政预算等因素来确定。
一般来说,车改补贴标准包括一次性补贴和年度补贴两种形式。
一次性补贴是指公务员在购买新能源汽车或者使用公共交通工具时可以获得一定金额的补贴,而年度补贴则是指公务员每年按照一定的标准领取补贴。
其次,车改补贴标准的确定需要考虑到公务员的实际情况和政策目标。
一方面,补贴标准应该能够真正起到激励作用,让公务员更加愿意选择绿色出行方式,减少对私家车的依赖。
另一方面,补贴标准也需要考虑到政府的财政承受能力和公共资源的合理利用,避免因为补贴过高而给财政造成压力,或者因为补贴过低而无法达到政策预期。
再者,车改补贴标准的执行需要建立健全的监督和考核机制。
政府部门应当建立起相应的审核制度,确保公务员的车改补贴申请符合规定,并且真实有效。
同时,还需要建立起相应的考核机制,对于公务员的绿色出行情况进行监测和评估,以确保补贴的有效使用和政策目标的实现。
最后,车改补贴标准的调整需要及时灵活。
随着城市交通和环境政策的变化,车改补贴标准也需要不断进行调整和完善。
政府部门应当密切关注城市交通和环境的变化,及时对车改补贴标准进行调整,确保政策的有效性和适应性。
综上所述,公务员车改补贴标准是一项重要的政策工具,对于促进绿色出行、改善城市交通和环境质量具有重要意义。
政府部门应当根据实际情况和政策目标,合理确定补贴标准,并建立起健全的监督和考核机制,及时灵活地进行调整,以确保政策的有效实施和目标的顺利实现。
事业单位车改补贴标准事业单位车改补贴标准是指对事业单位工作人员购买新能源汽车或进行车辆改装的补贴政策标准。
随着社会经济的发展和环境保护意识的增强,新能源汽车的推广和应用已成为国家的重要发展方向。
为了鼓励事业单位工作人员购买新能源汽车或进行车辆改装,提高车辆的节能环保性能,各级政府和事业单位纷纷出台了相关的补贴政策标准。
根据国家有关政策,事业单位车改补贴标准主要包括两个方面,一是对购买新能源汽车的补贴标准,二是对进行车辆改装的补贴标准。
具体来说,对于购买新能源汽车的补贴标准,通常是按照车辆的型号和性能来确定的,一般来说,购买纯电动汽车的补贴标准要高于混合动力汽车和插电式混合动力汽车。
而对于进行车辆改装的补贴标准,一般是按照改装项目的节能环保性能来确定的,改装项目越符合节能环保要求,补贴标准就越高。
事业单位车改补贴标准的出台对于促进新能源汽车的推广和应用,提高车辆的节能环保性能具有重要意义。
首先,通过给予补贴,可以有效降低新能源汽车的购买成本,提高购买新能源汽车的积极性,从而推动新能源汽车的市场化进程。
其次,对于那些已经拥有传统燃油汽车的事业单位工作人员来说,通过进行车辆改装,可以将原有的传统燃油汽车转化为新能源汽车,不仅提高了车辆的节能环保性能,还可以享受到相应的补贴政策,降低改装成本,从而更好地满足节能环保的要求。
在实施事业单位车改补贴标准的过程中,需要注意以下几点。
首先,要建立健全的补贴标准体系,根据不同地区、不同类型的事业单位和不同的车辆类型,制定相应的补贴标准,以确保补贴政策的公平性和合理性。
其次,要加强对补贴资金的监督和管理,防止出现滥用补贴资金的情况,确保补贴资金的有效利用。
最后,要加强对新能源汽车和车辆改装技术的研发和推广,提高新能源汽车和改装车辆的技术水平和市场竞争力,推动新能源汽车产业的健康发展。
总之,事业单位车改补贴标准的出台对于促进新能源汽车的推广和应用,提高车辆的节能环保性能具有重要意义。
浙江公务员事业单位车改补贴标准浙江公务员的车改补贴标准是多少呢,下面小编为大家搜集了一篇“浙江公务员事业单位车改补贴标准”,供大家参考借鉴,希望可以帮助到有需要的朋友!浙江省温州市委办、市府办下发《关于浙江省温州市市级机关公务用车制度改革的实施意见》(以下简称《意见》),市级机关、事业单位启动公务用车制度改革。
车改范围:市级机关和事业单位《意见》称,此次公车改革要使公务用车费用有较大幅度下降,按照“近程货币化,远程市场化”要求进行公务用车制度改革。
拍卖处置除省管领导干部用车、执法执勤用车以外的所有公务车辆;浙江省温州市区(含功能区)范围内公务交通,实行限额货币补贴,其他远程及重大应急公务交通,通过市场化方式保障。
县(处)级领导干部远程公务可向服务企业租车,其他涉改人员以公共交通方式解决。
本次车改的范围为市级党政机关、人大机关、政协机关、事业单位、民主党派、群众团体(含上述机关单位主办的协会、学会等)和市级功能区中除省管领导干部用车、必须保留的执法执勤用车以外的所有公务车辆。
医院、学校公务用车不参加改革;公安、检察院、法院、国安、劳教所等单位,市政府驻外办事机构和经费不在地方财政列支的部门暂不参加车改;企业化管理的事业单位按照国有企业车改政策执行。
离退休人员原用车待遇不变。
列入车改范围的市级机关事业单位,都要成立主要领导牵头、分管领导具体负责的车改工作领导小组,明确责任处室及相关人员,摸清涉改人员、公务车辆、公车开支等基本情况,填报相关报表并于4月30日前报市级机关公务用车制度改革领导小组办公室审核批准。
车改单位在完成车辆上缴、驾驶员分流处置等工作后,于次月起向涉改人员发放用车补贴,6月底前完成市级机关公务用车改革。
补贴对象:县(处)级及以下在编、在职、在岗人员近程货币化:车改单位涉改人员在浙江省温州市区(鹿城区、龙湾区、瓯海区及市级功能区)从事公务活动,其公务交通按职级实行限额货币补贴。
补贴对象:县(处)级及以下在编、在职、在岗人员。
公务员车改细则最新消息根据安排,去年年底前,中央和国家接管的公车改革要基本完成。
目前中央层面公车封存和补贴发放工作已基本完成,公务交通补贴已从上个月起开始发放。
根据规定,中央和国家机关“车补”标准为:司局级每人每月1300 元,处级每人每月800 元,科级及以下每人每月500元。
【公车改革 XX年全面完成】历经 20 年,公车改革终于迎来重大转折。
本年内,中央和国家机关公车改革基本完成车改 ; 司局级补贴标准为每人每月 1300 元。
中办、国办发布《关于全面推进公务用车制度改革的指导意见》和《中央和国家机关公务用车制度改革方案》( 以下简称两个“车改文件”) ,明确了公车改革的时间表和路线图。
两个车改文件提出,XX年底前,中央和国家机关公车改革应力争基本完成 ;XX年底前,地方党政机关公车改革基本完成;XX年底,公车改革全面完成。
路线图主要包括取消、补贴、拍卖三环节:取消,取消党政机关一般公务用车,行政区域内普通公务出行方式由公务人员自行选择,实行社会化提供 ;补贴,各级党政机关将发放公务交通补贴,中央国家机关的补贴标准为司局级每人每月1300 元,处级每人每月800 元,科级及以下每人每月 500 元;拍卖,取消的公务用车应采取公开拍卖等方式公开处置,结果向社会公开。
国家机关事务管理局有关负责人表示,涉及国家安全、维稳、机要通信、处突等无法通过市场化方式予以保障的车辆,“要根据工作需要和部门情况适当保留”。
据其介绍,为确保本轮车改成功,两个车改文件提出了“六个不得”要求:不得以特殊用途等理由变相超编制、超标准配备公务用车 ; 不得以任何方式换用、借用、占用下属单位或者其他单位和个人的车辆 ;不得接受企事业单位和个人赠送的车辆;不得以任何理由违反用途使用或固定给个人使用执法执勤、机要通信等公务用车 ;不得以交通补贴名义变相发放福利;公务人员不得既领取公务交通补贴又违规乘坐公务用车。
16⽇,中办国办印发的两个公车改⾰⽂件公布,⽂件提出取消⼀般公务⽤车。
新京报记者梳理发现,从1997年⾄今全国17个省份⾄少39个地市县区曾⾼调车改,但彻底触动坚冰的仅有南京、杭州、温州、宁波等地。
近⽇,分别回访杭州、温州、南京、⼤庆等部分车改试点地区。
⾯对中央最新拟定的车改⽅案,试点地区的官员们有期待,也有困惑和不解。
【车改补贴】 杭州、温州车补⾼于指导标准 中央车改⽅案出台后,杭州市发改委体改处副处长马建华⼀直在思考,指导意见中提到的“地⽅公务交通补贴标准不得⾼于中央和国家机关补贴标准的130%”,该如何理解? 杭州现⾏补贴标准分九档:正局级2990元/⽉,正处级1600元/⽉,科员、办事员及其他⼈员350元/⽉。
杭州车改之所以坚持⾄今,⼀个关键原因就是上述补贴标准被多数官员所接受。
但按照中央⽂件规定,杭州现⾏标准偏⾼。
中央和国家机关司局级的补贴标准为1300元/⽉,按照地⽅不得⾼于130%计算,地⽅局级⼲部的补贴上限为1690元/⽉,处级为1040元/⽉,科级为650元/⽉。
同样思考补贴标准的还有温州。
温州车改办相关负责⼈18⽇对新京报记者表⽰,温州的补贴标准可能会下调,“2012年我们改⾰时,国家还没有公布⼀个标准。
现在标准公布了,我们也正研究做⼀些政策调整,可能会把标准下调。
” 温州现⾏标准分7个档次,从正县实职到科员、办事员,补贴标准⾃3100元到300元不等。
由于标准达3100元,远⾼于城市最低⼯资保障标准,温州模式⼀度受到质疑,被称为“三⾼车改”。
温州车改办并未发布调整标准的消息,但公务员们已预感到补贴要“蹦极”,⽐如标准3100元,要下调1410元。
新京报记者询问了温州市⼏个机关单位的公务员,不少基层公务员坦⾔现⾏标准已不够花。
⼀位每⽉拿500元补贴的商务局公务员就对新京报记者说,“不知道领导的补贴够不够,反正我是不够⽤”,但他补充说,如果补贴标准下调,⾃⼰也能接受,“不能打车就只能坐公交了,⼯作还是要想办法做的。
公车改革补贴多少够用张贵峰《中国青年报》( 2014年07月22日 02 版) 7月16日,中办国办印发了两个公车改革文件。
近日,记者分别回访杭州、温州等部分车改试点地区。
面对中央最新车改方案,试点地区官员有期待,也有困惑和不解。
如在浙江温州,不少基层公务员坦言现行车改补贴不够花。
一位每月拿500元补贴的公务员表示,“不知道领导的补贴够不够,反正我是不够用”。
(《新京报》7月21日)基层公务员“每月500元”的车改补贴,是否“够用”?或者说,车改补贴究竟要多少钱才算“够用”?要准确回答这个问题,关键显然取决于,究竟选择什么样的参照标准来衡量把握“够用”。
若仅按照温州现行补贴标准来衡量,“每月500元”或许确实会显得有些“不够用”。
据了解,温州现行车改补贴标准中,正县实职的最高补贴高达“每月3100元”。
而此次中央规定的标准为“司局级1300元、处级800元、科级500元”、“地方不得高于130%”。
这意味着,即使按130%计算,现行温州补贴标准也仍有相当大的下调空间。
而一旦“下调”,当地公务员势必会更觉得“不够用”。
而如果选择公车改革前的“公车私用”现实作为参照,当然也不难得出现行补贴“不够用”的结论。
长期以来我国政府公车存在所谓“3个1/3”的“公车私用”现象,即“办公事1/3、领导及亲属私用1/3、司机私用1/3”。
如果车改补贴意味着必须对“3个1/3”全部进行“赎买”,确保公车福利不会因车改而遭受损失,那么,现行补贴标准当然远远不够,还需翻倍增加。
但是,如果回归到车改补贴的“公务交通补贴”本义,并严格按照中央“适度发放”,“不得以车改补贴名义变相发放福利”的要求衡量,现行车改补贴标准显然又完全不存在“不够用”问题。
如果将补贴真正严格限定在“公务交通”范畴内、并力行“节俭”原则,剔除各种“私用、浪费”因素,现行补贴标准其实完全够用。
否则,若非得将“私用”也算进“补贴”、让其沦为“变相福利”,那么恐怕再高再多补贴也仍然会觉得“不够用”。
公务员车改补贴标准随着社会的发展和经济水平的提高,越来越多的公务员选择购买汽车来方便工作和生活。
然而,随之而来的交通拥堵和环境污染问题也日益凸显,因此,为了解决这一问题,各地纷纷出台了公务员车改补贴标准,以鼓励公务员使用环保交通工具,减少汽车使用对环境的影响。
首先,公务员车改补贴标准是针对公务员购买新能源汽车所制定的一项政策,其目的是为了鼓励公务员购买新能源汽车,减少传统燃油车的使用。
根据相关规定,公务员购买新能源汽车可以享受一定的补贴政策,这不仅可以为公务员节省购车成本,还可以有效减少环境污染,促进可持续发展。
其次,公务员车改补贴标准的具体金额和条件会根据各地的实际情况而有所不同。
一般来说,购买新能源汽车的公务员可以获得一定比例的购车补贴,这一比例通常会根据车辆排放标准和购车金额而有所浮动。
此外,一些地方还会对购车补贴设定一定的条件,比如购车补贴可能会与公务员的工作年限、购车用途等相关联,以确保补贴资金的合理使用。
除了购车补贴外,一些地方还会为公务员购买新能源汽车提供一定的优惠政策,比如减免车辆购置税、免费提供充电设施等。
这些政策的出台不仅可以为公务员提供更多的购车优惠,还可以为新能源汽车的推广和普及提供有力支持,从而推动新能源汽车产业的发展。
总的来说,公务员车改补贴标准的出台对于促进新能源汽车的使用和环保意识的提高具有积极的意义。
通过这一政策,不仅可以为公务员提供更多的购车优惠,还可以为新能源汽车产业的发展提供有力支持,从而推动我国汽车产业的转型升级,实现可持续发展的目标。
在未来,希望各地政府能够进一步完善公务员车改补贴标准,加大对新能源汽车的支持力度,为公务员提供更多的购车优惠,从而推动新能源汽车产业的发展,实现经济、社会和环境的共赢。
同时,也希望公务员能够积极响应政策,选择购买新能源汽车,为环保事业贡献自己的一份力量。
相信在政府和公民共同努力下,我国的新能源汽车产业一定会迎来更加美好的发展前景。
公务员车改补贴标准近年来,公务员车改政策一直备受关注。
作为国家公务员,享受车改补贴是其福利待遇之一。
然而,随着社会经济的发展和交通工具的更新换代,公务员车改补贴标准也逐渐成为人们关注的焦点。
本文将就公务员车改补贴标准进行详细介绍,以期为广大公务员提供参考。
首先,根据最新政策规定,公务员车改补贴标准主要包括车辆购置补贴和使用补贴两部分。
对于车辆购置补贴,一般按照车辆价格的一定比例进行补贴,具体比例根据当地政策而定。
而对于使用补贴,则是根据公务员的实际使用情况和工作需求进行核定,一般包括燃油补贴、维修补贴等。
其次,公务员车改补贴标准的核定需要符合一定的条件。
首先,公务员需要提供相关证明材料,包括个人身份证明、工作单位证明、车辆购置发票等。
其次,车辆的型号和品牌也需要符合相关规定,一般要求车辆应当是新能源车或者符合国家节能环保标准的车辆。
最后,公务员的实际使用情况也需要进行审核,确保补贴资金的合理使用。
再次,公务员车改补贴标准的发放需要严格按照规定程序进行。
一般来说,公务员需要向所在单位提交相关申请材料,经过单位审核后再由相关部门进行审批发放。
在发放过程中,需要注意及时、准确地向公务员发放相应的补贴资金,确保公务员的合法权益。
最后,对于公务员车改补贴标准的调整和管理,需要加强监督和规范。
一方面,相关部门需要不断跟进国家政策的调整,及时对公务员车改补贴标准进行调整和公告,确保公务员能够及时了解最新的补贴政策。
另一方面,需要建立健全的管理制度,加强对公务员车改补贴的监督和管理,防止出现滥用、浪费等情况。
综上所述,公务员车改补贴标准是一个关乎公务员福利待遇的重要问题,需要引起各级政府和公务员本人的高度重视。
只有通过严格规范的管理和合理的政策调整,才能更好地保障公务员的合法权益,促进公务员队伍的稳定和健康发展。
希望各级政府和公务员单位能够共同努力,为公务员车改补贴标准的制定和管理提供更加完善的保障。
公车改革相关指导意见和方案16日发布,公车改革迈出关键步伐。
事实上,不少地方此前已在公车改革上进行有益尝试,新华社记者选取沈阳浑南新区、杭州、昆明三地作为样本,梳理公车改革的探索和经验。
沈阳浑南新区:政府向企业“购买服务”从2011年7月开始,沈阳浑南新区启动公车改革,将原有公务用车从422台减少到71台,减下来的公务用车通过社会公开拍卖等方式处理。
车改后对机关干部和工作人员发放少量的交通补贴。
公务用车方式则采取向国资企业购买服务方式解决。
剩余的71台公务车,由浑南新区成立国资企业统一运营,实施GPS全程监控、计时计价收费,为政府提供公务用车服务。
国资企业独立核算、自负盈亏,实现政府公务用车服务企业化运营、市场化管理。
浑南新区国有资产监督管理局相关负责人告诉记者,使用车辆的部门需购买充值卡,财政将按各部门工作性质统筹划拨充值卡金额。
国资公司按照出租车八折收费标准(等时费五折收取),刷卡计费,再按计费金额统一与财政定期结算。
自2011年车改以来,全区每年公车费用支出比车改前减少了1000万元以上。
杭州:单轨制、货币化、市场化杭州市自2009年5月起推行市级机关公车改革,除杭州市级四套班子,公、检、法及3个驻外办事处以外,其他党政机关、参公单位、民主党派、群众团体均在车改之内。
杭州市也成为全国首个全部实施车改的副省级城市,所有局级(副厅级)领导用车都需要自行解决。
第三批车改结束后,杭州市公车数量将从车改前约1200辆缩减到400辆左右,总量减少三分之二。
杭州市公车改革基本思路是:单轨制、货币化、市场化。
单轨制就是车改单位的公车一律向社会公开拍卖,拍卖所得上缴市财政。
货币化是指向公务员发放“车贴”,车贴标准分为9个档次,上限为每人每月2600元,下限为300元。
车贴全部打入“市民卡”中,车贴金额只能用于与公务交通有关的支出。
市场化是指成立公车服务中心,将留用车辆进行市场化管理。
与此同时,杭州市配套出台了《市级机关公务用车制度改革纪律规定》,严禁公职人员向社会“借车”或转嫁费用等行为。
公务员车改补贴标准公务员车改补贴标准是指针对公务员进行车辆购置和使用方面的补贴政策,旨在鼓励公务员选择绿色环保、节能经济的汽车,促进公务员队伍的结构调整和节能减排工作。
根据国家政策规定,各级政府对公务员购置新能源汽车给予一定的经济补贴,并对使用传统燃油车辆的公务员进行相应的限制和约束。
首先,对于购置新能源汽车的公务员,政府将给予一定的经济补贴,具体标准根据车辆类型和排放标准而定。
一般来说,购置纯电动汽车的公务员可以享受更高的补贴标准,而购置插电式混合动力汽车和燃料电池汽车的补贴标准相对较低。
这一举措旨在引导公务员选择更加环保、节能的汽车,为打造绿色低碳的社会环境贡献力量。
其次,针对使用传统燃油车辆的公务员,政府也制定了相应的限制和约束措施。
比如,一些地区规定公务员使用燃油车辆需支付额外的停车费用,或者限制燃油车辆进入城市核心区域。
这些举措旨在减少传统燃油车辆的使用,推动公务员转型换代,选择更加环保的出行方式。
另外,公务员车改补贴标准也包括对车辆使用的管理和监督。
政府要求公务员单位建立健全的车辆管理制度,对公务用车进行严格管理和监督,确保补贴资金的合理使用和公务车辆的合理配置。
同时,对于违反规定、滥用补贴资金的行为,政府将严肃处理,确保公务员车改补贴政策的有效实施。
总的来说,公务员车改补贴标准是一项重要的政策举措,对于推动公务员队伍的结构调整、促进节能减排工作具有积极的意义。
通过给予购置新能源汽车的公务员一定的经济补贴,限制和约束使用传统燃油车辆的公务员,以及加强对车辆使用的管理和监督,可以有效引导公务员选择更加环保、节能的汽车,为建设美丽中国、实现可持续发展贡献力量。
希望各级政府和公务员单位能够严格执行相关政策,确保公务员车改补贴政策的顺利实施,为构建绿色低碳的社会环境作出积极贡献。
公务员车改补贴标准公务员车改补贴标准是指针对公务员购买新能源汽车或者进行汽车改装的补贴标准。
随着社会经济的发展和环保意识的提高,新能源汽车逐渐成为人们关注的焦点。
为了鼓励公务员购买新能源汽车,提高环保意识,各级政府相继出台了一系列的补贴政策,其中就包括了公务员车改补贴标准。
根据国家相关政策规定,公务员购买新能源汽车或者进行汽车改装,可以享受一定的补贴标准。
具体的补贴标准包括购车补贴和改装补贴两部分。
首先是购车补贴,对于购买新能源汽车的公务员,可以根据车辆的种类和性能等因素获得不同额度的购车补贴。
一般来说,购买纯电动汽车的补贴标准会更高,而购买插电式混合动力汽车和燃料电池汽车的补贴标准相对较低。
此外,补贴标准还会根据车辆的续航里程、能效等因素进行调整。
需要注意的是,购车补贴一般需要符合一定的条件和手续,公务员在享受补贴时需要提供相关的证明材料。
其次是改装补贴,对于已有汽车的公务员,如果进行了环保改装,也可以享受一定的改装补贴。
环保改装包括但不限于安装储能装置、改装电机系统、提高能效等措施。
改装补贴的标准会根据改装项目的具体情况进行核定,一般来说,改装的环保效果越显著,补贴标准就会越高。
需要特别注意的是,公务员在享受车改补贴标准时,需要严格遵守相关规定,不得虚报冒领,一旦发现违规行为将会受到严厉处罚。
同时,公务员在购买新能源汽车或进行汽车改装时,应选择正规渠道和合法途径,确保手续齐全,避免因为手续不全而无法享受到应有的补贴政策。
综上所述,公务员车改补贴标准是为了鼓励公务员购买新能源汽车,提高环保意识而制定的一项政策。
公务员在享受补贴时需要严格遵守相关规定,确保手续齐全,避免违规行为。
希望通过这项政策的实施,能够为我国的环保事业贡献一份力量,共同建设美丽的家园。
浙江公务员的车改补贴标准是多少呢,下面为大家搜集了一篇“浙江公务员事业单位车改补贴标准”,供大家参考借鉴,希望可以帮助到有需要的朋友!
浙江省温州市委办、市府办下发《关于浙江省温州市市级机关公务用车制度改革的实施意见》(以下简称《意见》),市级机关、事业单位启动公务用车制度改革。
车改范围:市级机关和事业单位
《意见》称,此次公车改革要使公务用车费用有较大幅度下降,按照“近程货币化,远程市场化”要求进行公务用车制度改革。
拍卖处置除省管领导干部用车、执法执勤用车以外的所有公务车辆;浙江省温州市区(含功能区)范围内公务交通,实行限额货币补贴,其他远程及重大应急公务交通,通过市场化方式保障。
县(处)级领导干部远程公务可向服务企业租车,其他涉改人员以公共交通方式解决。
本次车改的范围为市级党政机关、人大机关、政协机关、事业单位、民主党派、群众团体(含上述机关单位主办的协会、学会等)和市级功能区中除省管领导干部用车、必须保留的执法执勤用车以外的所有公务车辆。
医院、学校公务用车不参加改革;公安、检察院、法院、国安、劳教所等单位,市政府驻外办事机构和经费不在地方财政列支的部门暂不参加车改;企业化管理的事业单位按照国有企业车改政策执行。
离退休人员原用车待遇不变。
列入车改范围的市级机关事业单位,都要成立主要领导牵头、分管领导具体负责的车改工作领导小组,明确责任处室及相关人员,摸清涉改人员、公务车辆、公车开支等基本情况,填报相关报表并于4月30日前报市级机关公务用车制度改革领导小组办公室审核批准。
车改单位在完成车辆上缴、驾驶员分流处置等工作后,于次月起向涉改人员发放用车补贴,6月底前完成市级机关公务用车改革。
补贴对象:
县(处)级及以下在编、在职、在岗人员
近程货币化:车改单位涉改人员在浙江省温州市区(鹿城区、龙湾区、瓯海区及市级功能区)从事公务活动,其公务交通按职级实行限额货币补贴。
补贴对象:县(处)级及以下在编、在职、在岗人员。
补贴标准:根据单位工作性质和繁忙程度,经车改单位正职互评、市级领导测评、车改领导小组审定,将车改单位分三类核发补贴。
从正县实职到科员、办事员按其职务层级划分为7个车贴档次,每人每月最高补贴3100元,最低为300元(详细补贴见附表)。
公务用车补贴在车改单位公用经费中列支。
车贴为公务活动交通费用,不计入个人工资
性收入,全部存入市民卡专用账户,用于跟交通有关的支出,如加油、保险、汽车维修等费用,不可提现或挪作他用。
涉改人员退休(退职)、辞职或调离车改单位的,自正式办理手续的次月起停发车贴;涉改人员职务发生变化的,自职务变动的次月起按新职级标准发放车贴;新调入车改单位人员符合有关条件的,自调入次月起发放车贴。
车改单位工作人员因病休、事假或其他缺勤,连续在15天以上的,停发当月个人公务用车补贴。
远程市场化:市区外公务活动租车按规定报销
车改单位工作人员在浙江省温州市区(鹿城区、龙湾区、瓯海区及市级功能区)外从事公务活动的公务交通,以市场化运作方式保障,并按规定报销费用。
保障方式:县(处)级领导干部可向公务用车服务公司租车,并实行节约奖励政策,提倡和鼓励使用公共交通工具;其他人员以公共交通方式解决,自行解决远程公务交通工具的,经审核可按公共交通费用标准给予补贴。
经费安排:财政部门按原渠道核定车改单位远程公务交通专项经费,行政机关不超过
当年涉改人员公务用车补贴总额的15%、事业单位不超过当年涉改人员公务用车补贴总额的10%,专款专用,超支不补,节余留用。
车改单位年内人员增减、职务变动,不再调整年度远程公务交通专项经费预算。
由市交运集团组建一家公务用车服务公司,为市级机关远程和应急公务提供租车服务。
在涉改车辆中优选一定数量公车,以社会评估价和分期付款方式出售给服务公司。
车改单位县(处)级领导干部到市区以外公务活动(在规定范围以内),放弃租车乘坐公共交通,在报销公共交通费用时,凭票据给予相应奖励。
县(处)级领导干部不得报销自驾私车从事公务活动的各种交通费用(如过路(桥)费、停车费和燃油费等)。
公车拍卖:所得上缴市财政牌照收回
车改单位原有公务用车经清理后,由市车改办统一收缴,在办理国资核销手续后按照公开、公平、公正原则向社会公开拍卖,并办理车辆转移登记手续。
由车辆评估机构对拟公开拍卖的公车统一集中评估,对符合拍卖条件的公车采取车、牌分离方式统一拍卖,车辆拍卖所得上缴市财政,牌照由公安车管部门统一收回。
驾驶员分流:四种方式区别对待
各车改单位正式在编驾驶员按以下方式妥善分流:
1、留车留用:不列入车改或经批准留用的车辆驾驶员可以继续留用。
2、提前退休:按照人事社保部门制定的鼓励政策,提前办理退休手续。
3、保留岗位:涉改车辆在编驾驶员可留在原单位,以远程和应急公务租用车辆驾驶为主,兼职从事其他工作。
4、自谋职业:自愿辞去公职,按照有关政策给予一次性经济补偿。
涉改车辆临时聘用驾驶员先由机关公务用车服务公司择优聘用,其余人员按照有关劳动法律法规给予经济补偿并解除劳动合同关系。
涉改车辆借用驾驶员一律退回原单位。
改革时间:6月底完成市级机关车改
公车管理是多年的“老大难”问题,群众要求治理“车轮下的贪腐”呼声越来越高。
去年,我市进行市属国有企业公车改革,拍卖处置市属国有企业所有非生产经营性公务用车。
据市纪委调查,本次涉改单位中共1790辆公车,去年这些车辆运行费用达9084万元,车辆更新购置1814万元,折旧费用3580万元(按每辆车2万元估算),三项合计共14478万元。
无论从降低管理成本的角度,还是从加强市级机关党风廉政建设方面看,都迫切需要对市级机关公务用车管理使用制度实施改革。
车改后每年可节省不少费用。
目前,我市已成立市级机关公务用车改革领导小组,按照时间安排,车改单位在完成车辆上缴、驾驶员分流处置等工作后,于次月起向涉改人员发放用车补贴,6月底前完成市级机关公务用车改革。
据悉,各县(市、区)也将根据各自实际情况,参照本次市级机关公车改革原则要求,于2019年6月底前制订车改方案,报市车改领导小组审核批准后实施,并于2019年12月前完成车改。
:
更精彩12345
浙江公务员事业单位车改补贴标准相关内容:浙江公务员事业单位车改补贴标准
浙江公务员的车改补贴标准是多少呢,下面为大家搜集了一篇“浙江公务员事业单位车改补贴标准”,供大家参考借鉴,希望可以帮助到有需要的朋友!浙江省温州市委办、市府办下发《关于浙江省温州市市级机关公务用车制度改革的实施意见》(...
河北公务员事业单位车改补贴标准
公车改革是社会共同关注的话题,下面为大家搜集了一篇“2019年河北公务员事业单位车改补贴标准”,供大家参考借鉴,希望可以帮助到有需要的朋友!近日,《秦皇岛市党政机关厉行节约反对浪费实施办法》正式印发。
2019年天津防暑降温费发放标准
防暑降温费是指企业发放的用于给员工抵御酷暑的高温补贴。
下面为大家精心搜集了一篇2019年天津防暑降温费发放标准,欢迎大家参考借鉴,希望可以帮助到大家!2019年天津防暑降温费发放标准防暑降温费发放时间6月至9月。
2019年车改方案实施细则及补贴标准发放时间
车改补贴是社会的共同关注点,下面为大家搜集的一篇2019年车改方案实施细则及补贴标准发放时间,供大家参考借鉴,希望可以帮助到有需要的朋友!取消一般公务用车保留必要用车据介绍,市直、各区(县级市)、镇机关及参照公务员法管理的事...
2019年高校人事制度改革
高校人事制度的改革是为了促进高校的发展,下面为大家搜集的一篇“2019年高校人事制度改革”,供大家参考借鉴,希望可以帮助到有需要的朋友!在现代高等教育体系中,只有少量的研究型大学具备相对完整的教学、科研、社会服务三项职能,...
独生子女费发放新规定2019山东
国家对于独生子女都会给与其父母相应的奖励,那么全面两孩政策后独生子女2019将会失去哪些优惠政策呢?下面为大家搜集的一篇独生子女费发放新规定2019山东,供大家参考借鉴,希望可以帮助到有需要的朋友!新的人口与计划生育法将从2019...
2019年独生子女费发放新政策
二胎政策的发布之后,对独生子女费的发放有什么影响呢。
下面为大家搜集的一篇2019年独生子女费发放新政策,供大家参考借鉴,希望可以帮助到有需要的朋友!一对夫妻生育(包括依法收养)一个子女后不再生育,其子女在十八周岁以内的,由夫...
独生子女费发放新规定2019四川
二胎政策的发布后,对四川独生子女补贴费有什么影响呢。
下面为大家搜集的一篇独生子女费发放新规定2019四川,供大家参考借鉴,希望可以帮助到有需要的朋友!四川省政府工作报告提出,四川今年突出抓好19件大事,将启动实施单独两孩政策...
查看更多>>。