安徽省江淮十校2020届高三第一次联考语文试题含解析
- 格式:doc
- 大小:124.50 KB
- 文档页数:9
江淮十校2025届高三第一次联考语文试题注意事项:1.答题前,先将自己的姓名、准考证号、考场号、座位号填写在试卷和答题卡上,将准考证号条形码粘贴在答题卡上的指定位置。
2.选择题的作答:每小题选出答案后,用2B铅笔把答题卡上对应题目的答案标号涂黑。
写在试卷、草稿纸和答题卡上的非答题区域均无效。
3.非选择题的作答:用黑色签字笔直接答在答题卡上对应的答题区域内。
写在试卷、草稿纸和答题卡上的非答题区域均无效。
4.考试结束后,请将答题卡上交。
一、现代文阅读(35分)(一)现代文阅读I(本题共5小题,18分)阅读下面的文字,完成各题。
传统纹样作为优秀的艺术资源,凝聚着中华民族特有的审美理想和造物智慧,具备无限转化的可能性。
在新时代,如何实现传统美学在当代语境下的创新发展,显得尤为重要。
“天人合一”的审美观念古代的艺术家和匠人将关于哲学与美学的思考,以及对于生命的理解,以纹样的形式融入各类器物之上,造型艺术也正是从这些图案花纹中脱胎而出。
传统装饰纹样代表了古人的审美情趣,反映了不同时期的社会习俗和文化思想。
东方哲学体系下的艺术思维模式既追求空灵充实的气韵,又讲究虚实相生的意境。
“天人合一”强调人与自然的统一性,其朴素的观念中包含了对于天地自然之美的论述,也是历来中国艺术家遵循的根本创作原则。
受这种自然审美观影响,古代纹样中体现的祥瑞美学特质格外突出,进而延展到更广阔的天地万物之美,将自然美学推向极致。
这种美学思想贯穿于当代设计艺术之中。
原中央工艺美术学院副院长庞薰琴在《论艺术设计美育》中指出:“早在新石器时代,中国的图案已经相当成熟。
到殷周时,在图案画中,已能充分地表现出民族的精神。
其后,不论每个时代或每个地方,他们的工艺美术都有其特殊的个性。
”庞薰琴将古代青铜器纹样、玉器纹样、汉代画像石纹样、陶器纹样、织锦纹样等运用到图案设计之中,其作品既具有浓厚的民族风格,又具有清新典雅的工艺特点。
艺术设计家、原中央工艺美术学院院长常沙娜,长期从事传统装饰图案研究,善于从大自然的花卉形态中不断汲取丰富多样的图案造型素材,将自然花卉作为图案造型、构成及色彩的补充,形成独有的装饰图案风格。
安徽省十校联盟2020届高三线上自主联合检测语文试题2020.3.291.答题前,务必先将自己的姓名、准考证号填写在答题卡上。
2.答题时使用 0.5 毫米黑色签字笔或碳素笔书写,字体工整、笔迹清楚。
3.请按照题号在各题的答题区域(黑色线框)内作答,超出答题区域书写的答案无效。
4.保持卡面清洁,不折叠,不破损。
(一)论述类文本阅读(本题共3小题,9分)阅读下面的文字,完成 1-3 题。
新冠肺炎疫情发生后,文艺工作者积极投入文艺创作,诗歌、绘画、书法、舞蹈等呈现井喷之势,形成了特殊时期的“抗疫文艺”现象。
如何深化“抗疫文艺”书写?笔者认为应向中国美学精神礼敬,继承和弘扬中华民族直面灾难的大智大勇、顽强抗争的人文情怀;向抗疫现实靠拢,深入观察和把握党中央坚决打赢疫情防控阻击战的决策部署和显著成效,了解抗疫一线和身边可歌可泣的抗疫事迹,以及普通老百姓的悲欢离合故事;向灾难书写的纵深掘进,努力探寻“抗疫文艺”独特的内在美学意味和特定表达形式,在艺术追求中凸显当代中国“抗疫文艺”的风格特征和艺术气派。
因此,应从“国本、人本、事本、文本”四个方面提高认知把握能力和提升艺术表现水平。
国本,即一国之本,是中国特色社会主义根本制度。
“文变染乎世情,兴废系乎时序。
”在观察感悟和艺术反映防控阻击新冠肺炎疫情现实时,应自觉摒弃轻信谣言、恶意抹黑等创作歪风邪气,书写和记录这场举国上下同仇敌忾的疫情防控阻击的人民战争,彰显中国人民“坚定信心、同舟共济、科学防治、精准施策”“同时间赛跑、与病魔较量,坚决遏制疫情蔓延势头,坚决打赢疫情防控阻击战”的中国精神,为国家抗疫奉献艺术力量。
人本,即以人为本,把人民生命安全和身体健康放在第一位。
这次疫情来势凶猛、波及面广,直接影响到每个人的生命安全。
艺术触角须与生命关怀、人性美善融入,才可能发现患者、医护人员、志愿者以及隔离在家中普通老百姓的生存状态和思想情绪,尤其是对逝者及其家庭成员的情感抚慰和精神激励,是文艺搭建安抚疏通渠道和体现人道情怀的特殊价值所在。
江淮十校2023届高三第一次联考语文试题2022.9注意事项:1.本试卷满分150分,考试时间150分钟。
2.答卷前,考生务必将自己的姓名和座位号填写在答题卡上。
3.回答选择题时,选出每小题答案后,用铅笔把答题卡对应题目的答案标号涂黑。
如需改动,用橡皮擦干净后,再选涂其它答案标号。
回答非选择题时,将答案写在答题卡上。
写在本试卷上无效。
4.考试结束后,将本试卷和答题卡一并交回。
一、现代文阅读(36分)(一)论述类文本阅读(本题共3小题,9分)阅读下面的文字,完成1~3题。
红学研究对《红楼梦》写法的探寻,最初把视野聚焦在《红楼梦》叙事结构上,其破璞见玉的功力都倾注在“《红楼梦》的主线是什么”上。
大体有如下几种代表性的说法:宝、黛爱情为主线。
最早提出此说的是何其芳先生,他认为:“贾宝玉和林黛玉的爱情悲剧是《红楼梦》里面的中心故事,是贯穿全书的主要线索。
”后有蒋和森先生详细阐释:“《红楼梦》在艺术上以贾宝玉的爱情婚姻悲剧作为全书的主要情节故事。
当然,整个小说并不是仅仅沿着这条主线发展,还描写了以贾府为代表的封建四大家族的衰亡过程,其中又集中描写荣国府。
”四大家族衰败过程为主线。
最早提出此说的是洪广思在《阶级斗争的形象历史》一书中所言,后又有学者进一步论证。
两条主线说。
将上述观点合二而一,力图涵盖面更大一些。
他们认为一条主线是宝、黛的恋爱,另一条主线是贾府的盛衰。
此说发端于北京大学中文系55级学生编写的《中国文学史》。
贾政与宝玉的卫道与叛逆的矛盾和冲突为主线。
马国权在《<红楼梦>的情节主线是什么?》中指出:“通过以贾府为代表的四大家族的衰亡史,批判处于‘运终数尽,不可挽回’‘末世’的封建贵族社会,并宣判它的必然死亡,是曹雪芹在《红楼梦》里所要表达的重大历史主题。
而表现在贾政和宝玉父子间的卫道与叛逆的激烈冲突,则是曹雪芹为了表现这个重大历史主题而构思的庞大艺术结构中的情节主线。
”上述各种主线论甚至同一主线论中的具体内涵不尽相同,但作为一种叙事方式的表述,都力图寻求、描画出情节发展时空的轨迹。
阅读下面的材料,根据要求写作。
①在旧上海的斑驳光影里,街巷闾里中,穿着旗袍、擎着纸伞的女子曾是一道美丽的风景。
如今,旗袍的“黄金时代”一去不返,今年99岁的海派旗袍大师褚宏生,却依然默默坚守。
海派旗袍制作,镂空细密,工艺繁复。
80多年来,褚宏生一直坚持一针一线亲自缝制,精益求精制作每件旗袍,即便做一个小小的盘扣,也要花三个小时。
无论机器怎样先进,褚宏生都不为所动。
今天,人们称他为“活着的传奇”“上海滩最后一位裁缝”。
②中国青年报调查显示,跳槽已成为年轻人的“新常态”,求职更像是“尝试”,有人一年换5份工作。
中国青年政治学院教授李家华认为,“人们每个阶段的追求、想法不同,不是一份自始至终的工作能涵盖的”。
③2019年1月,人社部发布通告,拟发布15个新职业,包括人工智能、物联网等的工程技术人员,而电子竞技员、电子竞技运营师等也入围。
电子竞技员“入围”新职业,一时引发人们热议。
以上材料,引发了你怎样的思考?请围绕材料内容及含意,结合自己的体验和感悟,写一篇文章。
要求:明确文体,自拟标题;不要套作,不得抄袭,不少于800字。
【试题来源】安徽省“江淮十校2020届高三上学期第一次联考语文试题【答案解析】例文:执着坚守,不忘创新99岁的褚宏生在旗袍的世界里用一针一线的坚守成就了“活着的传奇”,他精益求精的工匠精神让我们领到了旗袍的迷人魅力;当代青年在一次次“跳槽”的尝试中寻找适合自己的人生定位,他们不断尝试的勇气让我们无限憧憬未来的美好。
在这个日新月异的时代,我们既要学习褚宏生摒弃浮躁、执着坚守的精神,又要学习当代新青年勇于尝试勇于创新的勇气,紧紧追随时代的脚步,及时更新自我意识。
既执着坚守,又不忘创新,这才是个人和社会得以发展的正确之途。
当今世界,物欲横流的社会让很多人迷失了方向,在这样的背景之下,提倡对传统道德的坚守就显得尤为重要,它是让人们摒弃浮躁、脚踏实地的最好药方。
劳斯莱斯为什么能在众多的汽车品牌中脱颖而出呢?因为他们一直重视对品质的坚守,从汽车的整体外观,到一颗小小的螺丝钉,总是用尽心思,从未偷工减料,认认真真地做好每个环节的工作,从未敢有半点疏忽,因为他们深深懂得,唯有对汽车品质的坚守,才能使自己在汽车行业立于不败之地。
江淮十校2025届高三第一次联考语文试题注意事项:1.答题前,先将自己的姓名、准考证号、考场号、座位号填写在试卷和答题卡上,将准考证号条形码粘贴在答题卡上的指定位置。
2. 选择题的作答:每小题选出答案后,用2B铅笔把答题卡上对应题目的答案标号涂黑。
写在试卷、草稿纸和答题卡上的非答题区域均无效。
3. 非选择题的作答:用黑色签字笔直接答在答题卡上对应的答题区域内。
写在试卷、草稿纸和答题卡上的非答题区域均无效。
4.考试结束后,请将答题卡上交。
一、现代文阅读(35分)(一)现代文阅读I(本题共5小题,18分)阅读下面的文字,完成1-5题。
传统纹样作为优秀的艺术资源,凝聚着中华民族特有的审美理想和造物智慧,具备无限转化的可能性。
在新时代,如何实现传统美学在当代语境下的创新发展,显得尤为重要。
“天人合一”的审美观念古代的艺术家和匠人将关于哲学与美学的思考以及对于生命的理解,以纹样的形式融入各类器物之上,造型艺术也正是从这些图案花纹中脱胎而出。
传统装饰纹样代表了古人的审美情趣,反映了不同时期的社会习俗和文化思想。
东方哲学体系下的艺术思维模式既追求空灵充实的气韵,又讲究虚实相生的意境。
“天人合一”强调人与自然的统一性,其朴素的观念中包含了对于天地自然之美的论述,也是历来中国艺术家遵循的根本创作原则。
受这种自然审美观影响,古代纹样中体现的祥瑞美学特质格外突出,进而延展到更广阔的天地万物之美,将自然美学推向极致。
这种美学思想贯穿于当代设计艺术之中。
原中央工艺美术学院副院长庞薰琴在《论艺术设计美育》中指出:“早在新石器时代,中国的图案已经相当成熟。
到殷周时,在图案画中,已能充分地表现出民族的精神。
其后,不论每个时代或每个地方,他们的工艺美术都有其特殊的个性。
”庞薰琴将古代青铜器纹样、玉器纹样、汉代画像石纹样、陶器纹样、织锦纹样等运用到图案设计之中,其作品既具有浓厚的民族风格,又具有清新典雅的工艺特点。
艺术设计家、原中央工艺美术学院院长常沙娜,长期从事传统装饰图案研究,善于从大自然的花卉形态中不断汲取丰富多样的图案造型素材,将自然花卉作为图案造型、构成及色彩的补充,形成独有的装饰图案风格。
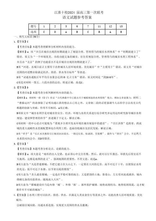
江淮十校2024 届高三第一次联考语文试题参考答案题号12367111215选项C D A B C B A B1.【答案】C【考查目标】本题考查理解和分析材料内容的能力。
【解析】A 项“并且在城市出现的初期就建立了规划合理、管理得当的城市水利体系”中“初期就建立了”错误,原文为“一个环境优美、市政功能完备的城市,往往有规划合理、管理得当的城市水利工程体系”,并且由“北京”的例子也能看出不是在城市出现的初期就建立了。
B项“河道、水域日前正主要用于改善城市人居环境质量、美化城市”中“主要用于”错误,原文有“对城市范围的河道整治除满足防洪、排涝、供水等目标外”等表述。
D项“试通水通航后年平均引水量会达到43 亿立方米”错误,原文时间足“到2040年”。
C项是对材料一第五、六段内容的总结,转述正确,故选C。
2.【答案】D【考查目标】本题考查分析判断材料内容的能力。
【解析】A 项材料一借《管子》佐证“古代典籍中早已提出关于城镇规划的水利原则”观点,增加文章说服力;材料二“曹操运河”的故事除了证明沟通江淮的想法古已有之外,文章倒二段的话更强调今人以科学方法攻克古代难题的创新与突破,作用不尽相同,A项正确。
B项原文中“城市水利学是对城市的安全、经济、环境与水的关系进行综合研究并运用这些研究指导城市水利规划、建设和管理的科学”表述属于下定义,解读正确。
C项材料一的中心论点可提炼为“重视并合理开发水环境在城市规划中的建设”,“引江济淮”是跨省、跨流域的重大战略性水资源配置和综合利用工程,造福沿线城市及居民发展,解读正确。
D项“牵手”是“长江水从枞阳引江枢纽汩汩流出,一路过长渠、钻涵洞、穿渡槽”,最终与“淮河”会合,不足两大水系的双向会合,故D项错误。
3.【答案】^【考查目标】本题考查分析论点、论据的能力。
【解析】A 项大意是“地形的出入交错,也必须心中完全有数。
然后,就可以行军袭邑,举措先后得宜而不失地利,这都是地图的意义”,强调地图的重要性,不符文意,故选A。
2020届安徽省江淮十校高三第一次联考语文★祝考试顺利★注意事项:1、考试范围:高考范围。
2、试题卷启封下发后,如果试题卷有缺页、漏印、重印、损坏或者个别字句印刷模糊不清等情况,应当立马报告监考老师,否则一切后果自负。
3、答题卡启封下发后,如果发现答题卡上出现字迹模糊、行列歪斜或缺印等现象,应当马上报告监考老师,否则一切后果自负。
4、答题前,请先将自己的姓名、准考证号用0.5毫米黑色签字笔填写在试题卷和答题卡上的相应位置,并将准考证号条形码粘贴在答题卡上的指定位置。
用2B铅笔将答题卡上试卷类型A后的方框涂黑。
5、选择题的作答:每个小题选出答案后,用2B铅笔把答题卡上对应题目的答案标号涂黑。
写在试题卷、草稿纸和答题卡上的非选择题答题区域的答案一律无效。
6、主观题的作答:用签字笔直接答在答题卡上对应的答题区域内。
写在试题卷、草稿纸和答题卡上的非答题区域的答案一律无效。
如需改动,先划掉原来的答案,然后再写上新答案;不准使用铅笔和涂改液。
不按以上要求作答无效。
7、保持答题卡卡面清洁,不折叠,不破损,不得使用涂改液、胶带纸、修正带等。
8、考试结束后,请将本试题卷、答题卡、草稿纸一并依序排列上交。
―、现代文阅读(36分)(一)论述类文本阅读(本题共3小题,9分)阅读下面的文字,完成1~3题。
在中国历史语境中,什么是“天下”?人们多倾向于从政治层面为其定性,如邢义田所言:“天下观是指人们对这个世界政治秩序的概念。
”但是,当中国人以美学视野规划它的生存境域时,天下不仅是空间性的,也是时间性的。
时间为人的世界经验植入了运动和过程,它的价值则在于为主观经验建构的天下秩序增添了变量,使其由井然有序的状态,变化为活泼生动的状态。
中国传统天下观念从河洛中原出发,相关时间观念的形成也必然受这一区域的土壤以及气候和物候条件影响。
在传统农业社会,中国人对时间的认识起于对土地生命特质的体认。
这是一种农业时间,即“农时”或“农历”,与农业生产有关的自然物候乃至天象变化成为时间的标识。
安徽省江淮十校第一次联考2020届高三语文试题卷一、现代文阅读(36分)(一)论述类文本阅读(本题共3小题,9分)阅读下面的文字,完成1~3题。
在中国历史语境中,什么是“天下”?人们多倾向于从政治层面为其定性,如邢义田所言:“天下观是指人们对这个世界政治秩序的概念。
” 但是,当中国人以美学视野规划他的生存境域时,天下不仅是空间性的,也是时间性的。
时间为人的世界经验植入了运动和过程,它的价值则在于为主观经验建构的天下秩序增添了变量,使其由井然有序的状态,变化为活泼生动的状态。
中国传统天下观念从河洛中原出发,相关时间观念的形成也必然受这一区域的土壤以及气候和物候条件影响。
在传统农业社会,中国人对时间的认识起于对土地生命特质的体认。
这是一种农业时间,即“农时”或“农历”,与农业生产有关的自然物候乃至天象变化成为时间的标识。
同时,这种时间观念起于河洛中原,然后不断向外扩大它的描述疆域,直至成为一种与中国人的天下观齐平的概念。
这种时间观念之所以是审美的,一个根本原因是它并非来自自然界先天的给予,而是来自人后天的感性经验。
更具体地讲,在传统中国,时间不过是处于世界一隅的黄河中游的乡土经验,居住在这里的人们虽然因自认为居于天下中心而赋予它普遍价值,但它毕竟受到了特定生产方式和地理区域的限定,是人基于区域性经验的主观建构。
它得以成立的美学理由要远远大于科学的理由。
在传统中国,时间的审美化是天下观念审美化的重要组成部分,它使被“天下”一词规划的世界呈现出活态化的审美特征。
首先,在这一地带,中国早期农事活动对土地生命特质的发现,为中国人的自然审美提供了一个奠基形式。
以此为基点,从大地上的植被到天空的飞鸟,再到遥远天际的斗转星移,形成了一个连续性的时空放大模式。
在这一界域之内,既潜隐于泥土又四散洋溢的自然生命感,使人栖息的世界成为一个气韵生动、大化流行的审美世界。
其次,自然生命总是在运动中表现为过程,并通过大地上的花开花落、草木枯荣使时间获得感性表征,这种自然性的时间运动被中国人规划为四季、十二月、二十四节气等,从而为人的农事活动建立规律。
某省某十校2020届高三语文开年第一考试卷及答案摘要:安徽省江南十校2020届高三开年第一考语文试题第ⅰ卷阅读题(共66分)一、(9分)阅读下面的文字,完成1-3题。
①印刷应该可以算得上是被互联网彻底改变的传统行业。
如果我们从古登堡时代的铅活字算起,铅与火统治印刷达600余年;而自上世纪70年......安徽省江南十校2020届高三开年第一考语文试题第Ⅰ卷阅读题(共66分)一、(9分)阅读下面的文字,完成1-3题。
①印刷应该可以算得上是被互联网彻底改变的传统行业。
如果我们从古登堡时代的铅活字算起,“铅与火”统治印刷达600余年;而自上世纪70年代激光扫描技术应用到照相排字机上,“光与电”取代“铅与火”大概也就维持了30年;现在,印刷已经全面进入了数字时代。
②活字印刷术的发明是印刷史上最伟大的技术革命——中国宋代的毕升发明了泥活字或木活字,韩国人发明了铜活字,德国人古登堡最终集大成发明了铅活字。
铅活字印刷术经济实用,促进了欧洲出版业的发展,也促进了欧洲的现代化,风靡全世界。
③其实毕升的活字印刷思想并不是凭空产生的。
考古学家认为,古代的印章对活字印刷肯定有启示作用,活字就相当于印章。
最近在中国安阳的殷墟发现了几枚印章,表明印章文化在商代时已经存在。
在毕升发明活字印刷术之前,大约在隋朝,雕版印刷术开始流行。
雕版印刷是在一定厚度的平滑的木板上,粘贴上抄写工整的书稿,薄而近乎透明的稿纸正面和木板相贴,字就成了反体,笔画清晰可辨。
雕刻工人用刻刀把版面没有字迹的部分削去,就成了字体凸出的阳文。
印刷的时候,在凸起的字体上涂上墨汁,然后把纸覆在它的上面,轻轻拂拭纸背,字迹就留在纸上了。
雕版印刷深刻地影响了中国的出版业,现存的大量宋版书都是雕版印刷的。
但这种办法费时费工费料,日渐不适应大规模的印刷需求,而且大批书版存放不便,发现错误也不容易更正,毕升的发明可谓应运而生。
④毕升发明泥活字这一事实在中国的正史中并没有记载,仅见于宋人沈括的《梦溪笔谈》。
2020年安徽省高三联考语文试卷考生注意:1.答题前,考生务必将自己的姓名、考生号填写在试卷和答题卡上,并将考生号条形码粘贴在答题卡上的指定位置。
2.回答选择题时,选出每小题答案后,用铅笔把答题卡对应题目的答案标号涂黑。
如需改动,用橡皮擦干净后,再选涂其他答案标号。
回答非选择题时,将答案写在答题卡上。
写在本试卷上无效。
3.考试结束后,将本试卷和答题卡一并交回。
一、现代文阅读(36分)(一)论述类文本阅读(本题共3小题,9分)阅读下面的文字,完成1 ~3题。
截至目前,我国共公布了五批传统村落6819个。
中国传统村落已成为世界上规模最大、仍然鲜活的文化遗产。
在我国,传统村落分布相对集中,形成了“一心、三片、多组团、多特色”分布特点。
这些种类繁多、生动多彩的传统村落,形成了人类文化多样性的重要支撑,它们既是世界农耕文明的源头和我国农耕文明最集中的反映,也是中华民族复兴的源泉所在。
在城乡关系重构的今天,传统村落已成为传统文化传承与重塑的重要载体和诗意栖居的家园。
当前,传统村落面临的紧迫任务依然是严格保护。
经过很长一段时期的努力,我们遏制了传统村落的自然消亡,但是空心化、建设性破坏、资金不足等依然是传统村落保护面临的主要挑战。
对传统村落进行严格保护,一方面需要开展传统村落谱系研究,充分利用现代信息技术实施精细化记录和管理,把传统村落中有价值的内容进行进一步明确。
另一方面则要健全传统村落保护体系,分级分类,精准保护利用。
对于有一定价值的传统村落,要保护好传统风貌,充分挖掘特色,适度恢复和还原,促进传统建筑的改善利用。
让传统村落走向现代,离不开完善基础设施,提升人居环境。
当前历史村镇最突出的矛盾之一就是居住者对现代生活的要求与历史文化的冲突。
对此,我们要重点研究和突破,进一步改善传统村落的基础设施和人居环境,包括加强公共服务,完善公共服务设施、配设小型综合体等。
通过优化调整适宜的产业,促进传统村落实现农业与二、三产业融合发展,进一步发展生态农业、特色农业。
某省2020年3月某十校高三语文联考试卷及答案摘要:安徽省江南十校2020届高三3月联考语文试题及参考答案(考试日期:2020年3月8日上午)本试卷分第ⅰ卷(阅读题)和第ⅱ卷(表达题)两部分,第ⅰ卷第1页至第6页,第ⅱ卷第7页至第8页。
全卷满分150分,考试时间150分钟。
第ⅰ卷(阅读题共6......安徽省“江南十校”2020届高三3月联考语文试题及参考答案(考试日期:2020年3月8日上午)本试卷分第Ⅰ卷(阅读题)和第Ⅱ卷(表达题)两部分,第Ⅰ卷第1页至第6页,第Ⅱ卷第7页至第8页。
全卷满分150分,考试时间150分钟。
第Ⅰ卷(阅读题共66分)一、(9分)阅读下面的文字,完成1~3题。
①文学艺术是一定历史条件下,人类对于客观世界、心灵世界、理想世界的一种表达维度。
就文艺作品是“对人类精神世界的一种记录”而言,电影《小时代》无比真切地表达了思想解放、物质财富迅速积累之后,个人主义和消费主义的虎视眈眈和一往无前的力量。
今天,我们都不必讳言物质创造的重要性和必要性,但是一旦对于财富的炫耀和追求,成为一个社会较大人群尤其是已经摆脱贫困的知识分子的终极目标,一个社会先知先觉阶层的知识分子的精神追求向世俗和世故下倾,整个社会的思想面目势必“喜言通俗,恶称大雅”。
②在中国社会物质文明日益发达的今天,文艺作品对于物质和人的关系的探索是必要的和有价值的,但探索如果仅仅停留在物质创造和物质拥有的层面,把物质本身作为人生追逐的目标,奉消费主义为圭臬,是“小”了时代,窄了格局,矮了思想。
今天,中国许多知识分子“言必称西”,认为中国文化传统以大化小,是对个性和个体人发展的剥夺和压迫。
但他们忽视了一个重要的常识:强调发展个性、发挥个体人的天赋特长的西方社会,对于个体的尊重和对于他者即社会大群体的尊重和奉献,通过宗教的层面上升到价值领域并获得共识、付诸实践。
个体的“小”存在于社会历史的“大”之中,工具性的物质服务于本原性的思想和精神。
2020届江淮十校高三语文第一次联考试卷及答案摘要:江淮十校2020届高三第一次联考语文试题命题单位:池州一中命审人:曹三九刘道平王徽明第i卷阅读题甲必考题一、现代文阅读(9分,毎小题3分)阅读下面的文字,完成1〜3题。
用知识产权撬动知识创新滕朝阳①回溯人类文明史,专利......“江淮十校”2020届高三第一次联考语文试题命题单位:池州一中命审人:曹三九刘道平王徽明第I卷阅读题甲必考题一、现代文阅读(9分,毎小题3分)阅读下面的文字,完成1〜3题。
用知识产权撬动知识创新滕朝阳①回溯人类文明史,专利制度促进了创新知识迅速公共化,同时也为技术和市场的结合提供了制度保证。
从专利制度诞生早于工业革命发生的时序来看,二者之间应该存在极其重要的因果关联。
时至今日,包括专利权在内的知识产权在世界范围内普遍受到法律保护。
为树立尊重知识、崇尚科学和保护知识产权的意识,营造鼓励知识创新和保护知识产权的法律环境,世界知识产权组织将每年的4月26日定为“世界知识产权日”。
②与西方国家相比,我国的知识产权保护工作起步较晚。
知识产权进入人们的观念,被确立为一种制度在经济社会生活中发挥作用,不过是近三十年来的事。
我国已经建立了门类比较齐全的知识产权法律体系,取得的知识产权成果也令世界刮目相看。
但侵犯知识产权的行为还不少,“山寨产品”还受到不少消费者认可,尊重知识、尊重创造还没有深入人心,保护知识产权就是保护民族创新能力还没有形成广泛共识和自觉行动。
③知识创新是充满高风险、需要高投入、具有高难度的智力活动。
很多人能熟练应用旧知识,只有极少数人能在知识存量的基础上发展出新知识,而知识创新的成果恰恰是人类福利增进和社会进步的源泉。
只有尊重、保护创造性智力成果,才能激发人们的创新热情,并为持续创新奠定基础。
相反,如果人人都可以搭便车,从事知识创新的人就无法得到足够的补偿与激励,持续创新就会丧失动力。
④漠视知识产权,就将被假冒伪劣包围,在这样的环境中生活,很难有获得感和幸福感。
江淮十校2020届高三第一次联考·语文参考答案、提示及评分细则1.C (原文是“自认为居于天下中心”。
作者认为,他们的时间观念“受到了特定生产方式和地理区域的限定”,是“基于区域性经验的主观建构”。
实际上,基于河洛中原的自然物候特点制定的历法,超出这一区域后,存在着历法与四季感受的错位。
)2.A (“否定对天下概念的政治层面的定性”错误。
)3.A (B项,“没有科学性,只有审美价值”错,原文是“它得以成立的美学理由要远远大于科学的理由”。
C项,缺少限制,原文是“根据现有文献,中国人的四季感知至少自《吕氏春秋•十二纪》始,已被纳入到了“中央—四方”的空间架构之内”。
D项,关系颠倒,见第五段。
)4.C (“已经全面领先世界其他导航系统”错,原文没有依据。
)5.B (“将开启北斗导航系统全球组网新时代”错,原文是“继续加快全球组网步伐”。
)6.提高国产化率,拥有知识产权的自主创新精神;团结协作、顾全大局的精神;攻坚克难、追求卓越的精神;无私奉献、久久为功的精神。
(每条2分,答出三条即可)7.B (“担心遇到埋伏”错。
)8.①交代时间、地点。
(2分)②以声衬静,玉米皮卷烟草的窸窣声、草原狼的嚎叫声渲染了营地周围静谧、恐怖的氛围。
(2分)③为吉米·海斯的出场做铺垫。
(2分)9.解除“误会”,“使故事情节更加曲折、合理。
(2分)①吉米·海斯出场时的语言,是小说的第一处悬念,造成误会,吸引读者注意,等到吉米·海斯把角蟾展示出来,解除误会,让人会心一笑。
(2分)②战斗结束时吉米·海斯失踪,造成误会,是小说的第二处悬念,等到结尾时角蟾出现,解除误会,让人感慨不已。
(2分)10.D11.B (关东秦汉时指函谷关以东。
)12.D (“皇上实施了其建议”错,原文是“其后,贡禹亦言当定迭毁礼,上遂从之”,皇上采纳的是“定迭毁礼”,并没有采纳实施迁都的建议。
)13.(1)人如果追求品行端正(正道),即使愚笨也是有用的;如果他怀着奸邪之心,那么知识越多,危害越大。
江淮十校2020届高三第一次联考语文2019.8命审单位:宿城一中命审人:注意事项:1. 答卷前,考生务必将自己的姓名和座位号填写在答题卡上。
2. 回答选择题时,选出每小题答案后,用铅笔把答题卡对应题目的答案标号涂黑。
如需改动,用橡皮擦干净后,再选涂其它答案标号。
回答非选择题时,将答案写在答题卡上。
写在本试卷上无效。
3. 考试结束后,将本试卷和答题卡一并交回。
―、现代文阅读(36分)(一)论述类文本阅读(本题共3小题,9分)阅读下面的文字,完成1〜3题。
在中国历史语境中,什么是“天下”?人们多倾向于从政治层面为其定性,如邢义田所言:“天下观是指人们对这个世界政治秩序的概念。
”但是,当中国人以美学视野规划它的生存境域时,天下不仅是空间性的,也是时间性的。
时间为人的世界经验植入了运动和过程,它的价值则在于为主观经验建构的天下秩序增添了变量,使其由井然有序的状态,变化为活泼生动的状态。
中国传统天下观念从河洛中原出发,相关时间观念的形成也必然受这一区域的土壤以及气候和物候条件影响。
在传统农业社会,中国人对时间的认识起于对土地生命特质的体认。
这是一种农业时间,即“农时”或“农历”,与农业生产有关的自然物候乃至天象变化成为时间的标识。
同时,这种时间观念起于河洛中原,然后不断向外扩大它的描述疆域,直至成为一种与中国人的天下观齐平的概念。
这种时间观念之所以是审美的,一个根本原因是它并非来自自然界先天的给予,而是来自人后天的感性经验。
更具体地讲,在传统中国,时间不过是处于世界一隅的黄河中游的乡土经验,居住在这里的人们虽然因自认为居于天下中心而赋予它普遍价值,但它毕竟受到了特定生产方式和地理区域的限定,是人基于区域性经验的主观建构。
它得以成立的美学理由要远远大于科学的理由。
在传统中国,时间的审美化是天下观念审美化的重要组成部分,它使被“天下”一词规划的世界呈现出活态化的审美特征。
首先,在这一地带,中国早期农事活动对土地生命特质的发现,为中国人的自然审美提供了一个奠基形式。
江淮十校2024 届高三第一次联考语 文 试 题 2023.8注意事项:1.本试卷满分 150分,考试时间150分钟。
2.答卷前,考生务必将自己的姓名和座位号填写在答题卡上。
3.回答选择题时,选出每小题答案后,用铅笔把答题卡对应题目的答案标号涂黑。
如需改动,用橡皮擦干净后,再选涂其它答案标号。
回答非选择题时,将答案写在答题卡上。
写在本试卷上无效。
4.考试结束后,将本试卷和答题卡一并交回。
一、现代文阅读(35 分)(一)现代文阅读Ⅰ(本题共5小题,19分)阅读下面的文字,完成1~5题。
材料一:我国城市的起源距今有3000 多年了,很早就将水利工程的环境美学引入宫城建设。
一个环境优美、市政功能完备的城市,往往有规划合理、管理得当的城市水利工程体系。
例如,北京自金代至明代终于演化出流动的湖泊水体与规则宫城和市坊街道整合的城市格局,既体现了帝国都城的威严,又以湖光山色赋予城市以灵气和美感。
其实,水资源条件作为重要自然因素在城市出现的初期已被重视,古代典籍中早已提出关于城镇规划的水利原则。
《管子》蕴涵着丰富的水利规划内容,既从纲领上明确了城池建设是国之要务,又从细节上强调城址高程选择需取水之利、避水之害,城址位置选择应水源丰沛,引蓄得宜,城市整体规划宜遵循排水综合功能具备的制度等。
这些理论体现了因地制宜、顺势利导的主要原则,成为至今所知最早的自然城市理论。
水利工程的兴建给一些都城留下了宛若银链的城市水道和碧波莹莹的园林陂池。
这些水道和陂池互相贯通,可调节供排水量,也给城市带来了巨大的环境效益。
如今,现代城市化的发展对传统城市水利问题提出新的要求,在满足了衣食住行等基本需求之后,城市市民的愿望就是有整洁优美的市容、良好的秩序,能够享受蓝天、碧水、绿树、花丛,看到更多的能代表城市精神和文化品位的东西20世纪60年代以来,许多国家对功能至上的城市规划观念进行了反思,重新研究旧城市,研究古代“自然城市”的风味,逐步建立和完善起以“创造优美城市环境”为宗旨的城市规划理论。
安徽省江淮十校2020届高三第一次联考语文注意事项:1.答卷前,考生务必将自己的姓名和座位号填写在答题卡上。
2.回答选择题时,选出每小题答案后,用铅笔把答题卡对应题目的答案标号涂黑。
如需改动,用橡皮擦干净后,再选涂其它答案标号。
回答非选择题时,将答案写在答题卡上。
写在本试卷上无效。
3.考试结束后,将本试卷和答题卡一并交回。
一、现代文阅读(36分)(一)论述类文本阅读(本题共3小题,9分)阅读下面的文字,完成1~3题。
在中国历史语境中,什么是“天下”?人们多倾向于从政治层面为其定性,如邢义田所言:“天下观是指人们对这个世界政治秩序的概念。
” 但是,当中国人以美学视野规划他的生存境域时,天下不仅是空间性的,也是时间性的。
时间为人的世界经验植入了运动和过程,它的价值则在于为主观经验建构的天下秩序增添了变量,使其由井然有序的状态,变化为活泼生动的状态。
中国传统天下观念从河洛中原出发,相关时间观念的形成也必然受这一区域的土壤以及气候和物候条件影响。
在传统农业社会,中国人对时间的认识起于对土地生命特质的体认。
这是一种农业时间,即“农时”或“农历”,与农业生产有关的自然物候乃至天象变化成为时间的标识。
同时,这种时间观念起于河洛中原,然后不断向外扩大它的描述疆域,直至成为一种与中国人的天下观齐平的概念。
这种时间观念之所以是审美的,一个根本原因是它并非来自自然界先天的给予,而是来自人后天的感性经验。
更具体地讲,在传统中国,时间不过是处于世界一隅的黄河中游的乡土经验,居住在这里的人们虽然因自认为居于天下中心而赋予它普遍价值,但它毕竟受到了特定生产方式和地理区域的限定,是人基于区域性经验的主观建构。
它得以成立的美学理由要远远大于科学的理由。
在传统中国,时间的审美化是天下观念审美化的重要组成部分,它使被“天下”一词规划的世界呈现出活态化的审美特征。
首先,在这一地带,中国早期农事活动对土地生命特质的发现,为中国人的自然审美提供了一个奠基形式。
以此为基点,从大地上的植被到天空的飞鸟,再到遥远天际的斗转星移,形成了一个连续性的时空放大模式。
在这一界域之内,既潜隐于泥土又四散洋溢的自然生命感,使人栖息的世界成为一个气韵生动、大化流行的审美世界。
其次,自然生命总是在运动中表现为过程,并通过大地上的花开花落、草木枯荣使时间获得感性表征,这种自然性的时间运动被中国人规划为四季、十二月、二十四节气等,从而为人的农事活动建立规律。
中国农事的规律也是审美的规律,中国最早的历法就是农事诗,两者均体现出时间进程、自然审美体验与农事乃至政治实践相协调的特点。
后世的“四季歌”、文学的伤春悲秋主题、绘画的“四条屏”等,均是这种时间模式的艺术延伸形式。
最后,在这种审美化的自然经验中,时间被空间化,空间也被时间化,从而使天下体系成为时空协调的审美体系。
根据现有文献,中国人的四季感知至少自《吕氏春秋•十二纪》始,已被纳入到了“中央—四方”的空间架构之内。
其中,东方因与春天关联而气候宜人、关乎理想;南方因与夏天相联而炽热、富于浓情;西方因与秋天关联而消极、充满肃杀;北方则因为与寒冬关联而代表一种否定的精神。
据此,由时空交会生成的世界就成为人的情感和价值取向的符码,所谓四季、节令之变则通过与空间方位的配置,将世界带入到一种节奏化、韵律化的动态和谐之中。
(摘编自刘成纪《论中国美学的天下体系》)1.下列关于原文内容的理解和分析,不正确的一项是(3分)A.从美学的角度看,传统的“天下”体系是兼具时间性和空间性的审美体系。
B.中国古人的时间观念,依托于对土地气候物候和天象变化等的过程性经验。
C.河洛中原的人们居于天下中心,他们基于乡土经验的的时间观念有普适性。
D.时间进程、农事活动、自然审美体验在中国最早的历法中,是协调一致的。
2.下列对原文论证的相关分析,不正确的一项是(3分)A.文章首先提出问题,然后否定对天下概念的政治层面的定性,接着展开论证。
B.第二段分析了两个问题:中国传统时间观念形成以及它具有审美特征的原因。
C.第四段到第六段从三个方面对第三段的观点进行论证,逻辑清晰,层次分明。
D.文章引用的文学、绘画、历史典籍方面的例证,增强了说服力,支撑了观点。
3.根据原文内容,下列理解和分析正确的一项是(3分)A.研究中国人时间意识与天下观念的关系,要考虑中国早期农耕文明对其时间观念的影响。
B.中国传统的时间观念,是从中原出发对世界的想象性建构,没有科学性,只有审美价值。
C.自《吕氏春秋•十二纪》始,中国人才把四季感知纳入到“中央—四方”的空间架构之内。
D.农事是规律性的活动,中国人据此划分了四季、十二月、二十四节气,使时间获得表征。
(二)实用类文本阅读(本题共3小题,12分)阅读下面的文字,完成4~6题。
材料一6月25日2时9分,我国在西昌卫星发射中心用长征三号乙运载火箭,成功发射第46颗北斗导航卫星。
截至目前,北斗三号已成功发射21颗卫星,包括18颗MEO卫星,这一轨道的卫星因小巧灵活加之英文简称谐音而被网友称为“萌星”;1颗GEO卫星,这一轨道的卫星被北斗人称为“吉星”;以及两颗IGSO卫星,被北斗人称为“爱星”。
“萌星”是全球组网的主力,不辞辛劳地绕着地球满场跑,以求覆盖到全球更广阔的区域;“吉星”则始终随着地球自转而动,以便时刻聚焦祖国;“爱星”则像辛勤的蜜蜂一样,让自己的星下点轨迹始终聚焦亚太地区跳8字舞。
此次发射的第46颗北斗导航卫星,是北斗三号系统的第二颗“爱星”。
(摘编自2019年6月27日“中国卫星导航定位应用管理中心”网站)材料二第十届中国卫星导航年会5月22日在北京召开,一批具有自主知识产权的北斗最新成果得到全方位展示。
据了解,我国今年还将发射6至8颗北斗三号卫星,继续加快全球组网步伐。
20余年来,我国北斗导航实现“三步走”。
去年,北斗三号卫星更是以一年19星的佳绩在太空中刷新了“中国速度”。
在北斗背后,是一支以中国航天科技集团五院为主的研发团队,他们秉持“北斗精神”为国家托举国之重器。
北斗一号总设计师、中国工程院院士范本尧回忆,国产化从北斗一号的太阳帆板做起,“当时很多卫星都不敢上,北斗是第一个‘吃螃蟹’的,硬着头皮上。
”之后的国产化攻关更为艰苦,凭借自力更生的创业精神,以总指挥李祖洪、总设计师范本尧等为代表的老一辈北斗人逐一攻克,于2003年建成了北斗一号系统,使我国成为继美、俄之后第三个拥有自主卫星导航系统的国家。
北斗二号研制在国产化的道路上迈出更大步伐。
为实现快速形成区域导航服务能力的国家战略,以谢军、杨慧等为代表的北斗人设计了国际上首个以GEO/IGSO卫星为主、有源与无源导航多功能服务相融合的卫星方案,攻克了以导航卫星总体技术、高精度星载原子钟等为代表的多项关键技术,建成了国际上首个混合星座区域卫星导航系统。
北斗三号更是一马当先,开始了从并跑到领跑的征程。
五院卫星团队在谢军、迟军、王平、陈忠贵等的带领下,率先提出国际上首个高中轨道星间链路混合型新体制,形成了具有自主知识产权的星间链路网络协议、自主定轨、时间同步等系统方案,填补了国内空白。
(摘编自2019年5月27 日《经济参考报》)材料三作为一个重大而复杂的系统工程,北斗直接牵引带动着数百家单位、上万名研制人员。
北斗三号工程副总设计师谢军谢军告诉记者,这些人在过去20多年的研制过程中共同锻造了主动协作、顾全大局的精神。
“这是一项团队工程,没有个人英雄,航天事业的成功是一个团队的成功。
”谢军说,即便是团队中的泰斗和“明星”人物,也不“藏着掖着”。
他们相信“教会徒弟才能解放师傅,一代更比一代强”,从而醉心于推进知识转移和人才培养。
(摘编自《中国北斗的自主创新之路——将“命脉”牢牢把握在自己手里》)材料四北斗系统被称为“太空丝绸之路”。
英国皇家联合军种防务与安全研究所的亚历山德拉•斯蒂金斯表示:“这期间肯定有涉及扩大影响力的因素,但更多则是关于经济安全的。
”他认为,能够与全球定位系统(GPS)匹敌的全球导航系统,是中国成为太空领域全球领导者雄心的一个重要组成部分。
(摘编自2018年9月25日网易科技报道《BBC:中国北斗导航系统走向全球》)4.下列对材料相关内容的理解,不正确的一项是(3分)A.北斗三号的三种卫星发挥着不同的功能,我国发射的第46颗北斗导航卫星是北斗三号的第21颗卫星。
B.中国成为继美国和俄罗斯之后第三个拥有自主卫星导航系统的国家,这和北斗团队的接力奋斗密不可分。
C.北斗卫星导航系统从无到有,从并跑到领跑,体现了中国速度,目前,已经全面领先世界其他导航系统。
D.北斗工程是一项系统工程、团队工程,它的研制发展走过了20多年的历程,对国家的发展意义重大。
5.下列对材料相关内容的概括和分析,不正确的一项是(3分)A.太阳帆板是北斗卫星国产化的开端,这之后北斗卫星国产化步伐逐渐加快,具有自主知识产权的成果不断出现。
B. 2018年是北斗卫星高密度发射期,2019年再发射6至8颗卫星之后,将开启北斗导航系统全球组网新时代。
C.由材料二和材料四可知,从北斗一号到北斗三号,北斗“三步走”的规划是由区域覆盖到全球覆盖,为全球提供服务。
D.随着北斗系统由区域导航发展到全球导航,西方有人从不同角度对中国发展卫星导航系统的目的作出自己的判断。
6.“北斗精神”的内涵是什么?请结合材料简要概括。
(6分)(三)文学类文本阅读(本题共3小题,15分)阅读下面的文字,完成7~9题。
吉米·海斯和缪里尔【美】欧·亨利一吃过晚饭,营地上安静了下来,只有用玉米皮卷烟草的窸窣声。
草原狼在嚎叫。
德克萨斯边境营的半个骑兵连分散在篝火周围。
营地北面茂密的丛林里传来了熟悉的声音——小槲树枝碰到马镫时的颤动和刮擦声。
游骑兵们细心倾听。
一个愉快的声音安抚地喊道:“打起精神来,缪里尔,好姑娘,我们快到啦!别再吻我啦!别把我的脖子搂这么紧,我们可能摔下来。
”两分钟后,一匹累得够呛的枣红马跑进营地。
一个瘦长的、二十来岁的年轻人懒洋洋地跨在鞍上。
他刚才与之谈话的“缪里尔”,连影子都没有。
“嗨,弟兄们!”骑马人快活地嚷道,“这儿有一封给曼宁中尉的信。
”他下马卸鞍,把拴马索扔到地上,从鞍头取下马脚绊,细心地蹭掉脚绊圈里的干泥巴疙瘩。
“弟兄们,”中尉朝游骑兵们挥挥手说,“这位是新来的海斯先生,我们的新队员。
海斯,弟兄们会替你弄点吃的。
”游骑兵们热诚地接待了新伙伴。
但是他们并不马上做出判断,而是冷眼观察。
在边境选择伙伴,审慎的程度比选一个姑娘当恋人还要高出十倍。
海斯饱餐一顿后,来到火堆边,游骑兵们看到的是一个瘦长懒散的年青人,亚麻色的头发,黧黑天真的脸上带着善意的微笑。
“弟兄们,”新来的游骑兵说,“我给你们介绍我的女友。
从没听谁说她长得漂亮。
出来吧,缪里尔!”他敞开蓝色法兰绒衬衫的前襟。