2019-2020年中考政治(A卷)试题(word版,含答案)
- 格式:doc
- 大小:190.00 KB
- 文档页数:6
2019-2020年中考试试卷政治含解析满分:100 分(必考部分)50分(选考部分)(考试范围:经济生活第1—5课)必考部分1.人们越来越多地从网上下载各种手机铃声,但是很多手机铃声都是收费的。
下列对互联网上下载的手机铃声认识正确的是() A.是商品,因为它有使用价值B.是商品,因为它既是劳动产品,又用于交换C.不是商品,因为它是无形的服务D.不是商品,虽然有价格但不是劳动产品解析:手机铃声属于劳务消费,也是无形商品。
选B2.美国黄金的储量最大,近十年来一直保持在8 000吨左右。
储备黄金,是因为黄金具有() A.价值尺度的职能B.贮藏手段的职能C.世界货币的职能D.支付手段的职能解析:本题考查是货币的贮藏手段职能. 选B3. 没有稳定收入的人士很难申请到银行发行的信用卡。
因为银行信用卡是()A.商业银行对年满18周岁的客户发行的一种信用凭证B.商业银行对资信状况良好的客户发行的一种信用凭证C.商业银行对拥有房、车等资产的客户发行的一种信用凭证D.商业银行对喜欢提前消费的客户发行的一种信用凭证解析:选B4. 小王承包了几亩山地种植水果并获得了丰收,他与一家公司签订了销售几千斤的合同,该公司给小王签发了一张现金支票。
对这一支票正确的兑换方式是() A.凭这张现金支票去对方所在公司支取现金B.凭这张现金支票去证券公司支取现金C.凭这张支票到银行去支取现金D.凭这张支票自行到交易市场转让获得所需现金解析:现金支票需往开户银行才能支取现金。
故选C5.人民币升值意味着() ①每100单位的外币可以兑换更多的人民币②外汇的汇率下降③外汇的汇率上升④同样多的人民币可以兑换更多的外币A.①②B.①③C.③④D.②④解析:人民币升值意味着可以兑换更多的外币,也说明人民币汇率上升,外汇的汇率下降,故选D.6.2012年3月20日,国家发改委宣布将汽、柴油价格每吨平均提高600元,各地93号汽油基本步入“8元时代”。
2019-2020年中考政治试题及答案一、选择题(共30小题,每小题2分,共60分。
每小题给出的四个选项中只有一个选项是最符合题意的)1.2013年12月,中共中央办公厅印发《关于培育和践行社会主义核心价值观的意见》,将24字核心价值观分成三个层面。
公民个人层面的价值准则是()A.富强、民主、文明、和谐B.爱国、敬业、诚信、友善C.自由、平等、公正、法治D.民主、自由、文明、博爱2.2013年6月18日,党的群众路线教育实践活动正式启动,将主要任务聚焦到作风建设上。
右侧漫画讽刺的是()A.形式主义B.官僚主义C.享乐主义D.奢靡之风3.在中国传统文化中,宽容是支撑中国人精神生活的支柱之一。
下列说法中表明“宽容友善”的是()A.授人玫瑰,手留余香B.勿以善小而不为,勿以恶小而为之C.我为人人,人人为我D.千里家书只为墙,让他三尺又何妨4.一滴水珠总想跃出大海,到外面去看看整个世界。
同伴和鱼儿劝阻它,它都不听,一天,当海上起风时,它猛地跃出了海洋。
可它一探头,就瞬间消失了,这则寓言说明()A.个人离不开集体B.集体需要成员团结合作C.集体离不开个人D.集体必须有共同的目标5.跳楼身亡的姜某,在生前的博客中,记载了丈夫王某的一些不良行为。
姜某死后,网友在口诛笔伐王某的同时,启动了“人肉搜索”,王某大量的个人隐私被传到网上,网友的行为()A.是国扶正义的表现B.割裂了权利与义务关系C.明辨了是非与善恶D.破坏了国家的网络安全6.一味地依赖别人,把自己的命运寄托在他人身上,时时事事靠别人指点才能过日子的人,是不会有什么大的作为的,这种人表现为()①经常听取父母与老师意见②无意识地以别人的看法评价自己③接受礼物时先推辞再接受④理所当然地认为别人北自己能干A.①②B.①③C.②④D.③④7.坚强的意志能促使人的潜能得到充分的开发,能使人积极地迎接挑战,不断地超越自我。
下列能突出说明这一道理的是()A.东汉时期的杨震拒收礼金B.李时珍编著《本草纲目》做了千万次试验C.朱光潜一生立三次座右铭D.吴文俊从零分起步锲而不舍终成数学家8.日常生活中,有人会随口答应别人的请求:“没问题,这事包在我身上!”很多时候“没问题”成了“大问题”,因为这个问题他根本解决不了,这告诉我们()A.生活中时时有承诺B.人与人之间是一种承诺的链接C.承诺时应量力而行D.兑现承诺需要付出高昂的代价9.“我是看科幻小说长大的,这些书将我带到另一个世界,满足了我无止境的好奇……”卡梅隆正是在试图认知全新世界的探险中拍摄了《阿凡达》等多部名片,可见好奇心()A.是与惊奇情绪相联系的心理状态B.可以激发学习和探索的兴趣C.是激励人们走向成功的精神支柱D.有助于学习他人的智慧经验10.芝加哥自然历史博物馆的卡尔·施密特在观察一条毒蛇时,突遭其袭击,他顿时感到头晕,想打电话,却发现电话坏了。
2019-2020年中考试政治试题(普通班) Word版含答案一、选择题(每题2分,共50分)1、自 2011 年 3 月 20 日零时起,90 号汽油从之前的 7.17 元/升调整为 7.43 元/升。
下列选项中货币执行的职能与材料中相一致的是:()A.交房租 200 元 B.用 300 元购买一双鞋C.付购房定金 5 000 元 D.别克 2011 新款汽车售价 23.8 万2、2011 年 4 月 20 日,中国知识产权高层论坛在北京开幕下列对知识产权认识正确的是A.不是商品,因为它没有价值 B.是商品,因为它是脑力劳动的产品C.不是商品,因为它看不见、摸不着D.是商品,因为它是使用价值和价值的统一体3、决定流通中所需要的货币量的是①待售商品的数量②商品的价格水平③货币流通速度④居民货币持有量A.②③④ B.①②③ C.①②③④ D.①②④4、目前,我国有些用人单位拖欠和克扣农民工工资的现象时有发生。
这种行为侵犯了农民工的()A.取得劳动报酬权 B.索取赔偿权C.获得劳动安全卫生权 D.公平交易权5、劳动者获得权利、维护权益的基础是:()A.平等就业和选择职业B.取得劳动报酬C.依法签订劳动合同D.自觉地履行劳动义务6、解决就业问题,最根本的是要()A.依赖市场的基础作用,实现劳动力资源的市场配置B.努力发展经济,增加就业岗位C.坚持党和政府的主导作用,实施积极的就业政策D.搞好计划生育,控制劳动力总量的增长7、近年来,人们休闲方式不断“升级”,昔日打网球、保龄球等“贵族运动”,如今成为平民时尚。
人们对休闲服务的个性需求也在增加。
人们休闲方式不断升级的根本原因是A.居民收入的稳步增长 B.社会经济不断发展C.商品、服务价格持续下降 D.居民消费结构日益优化8、当前,租赁消费方式正进入我国一些百姓家庭。
据调查,目前已开展的租赁业务主要有:图书、音像制品:婚纱、摄像机等婚庆用品;学步车、婴儿床等儿童用品:电脑、传真、小轿车等高档消费品。
开考前秘密试卷类型:A2019-2020年中考政治试题(word版,含答案) (V)注意事项:1.本试题为开卷考试试题。
答卷时允许翻看课本和有关资料,但必须独立做答,不得交头接耳、相互讨论,不得相互传阅、交换资料。
2.本试题分第I卷和第Ⅱ卷两部分。
第工卷3页为选择题,32分;第Ⅱ卷3页为非选择题,68分。
3.答卷前务必将自己的姓名、准考证号、座号按要求填写在试题和答题卡上的相应位置。
4.第工卷每题选出答案后,都必须用2B铅笔把答题卡上对应题目的答案标号(ABCD)涂黑,如需改动,必须先用橡皮擦干净,再改涂其它答案。
5.第Ⅱ卷每题答案必须用0.5毫米黑色签字笔写到答题卡题号所指示的答题区域,不得超出预留范围,切记不要直接在试卷上答题。
第I卷(选择题共32分)一、选择题(下列各题的4个选项中,只有1项是符合题意的。
每小题4分,共32分)1.2015年10月26日至29日,中国共产党第十八届中央委员会第五次全体会议在北京举行。
全会审议通过了《中共中央关于制定国民经济和社会发展第____个五年规划的建议》。
A.十一B.十二C.十三D.十四2.2015年10月5日,中国____同爱尔兰和日本科学家一起获得2015年度诺贝尔生理学或医学奖,成为中国大陆第一个获得日然科学领域诺贝尔奖的科学家。
A.药学家屠呦呦B.生理学家童第周C.遗传学家李振声D.医学教育家吴冠芸3.2015年“双11”期间,天猫商城交易额一天内突破912亿元,刷新全球纪录。
中学生李某热衷网购,结果所购某知名品牌运动鞋竟是冒牌货。
他应该①利用网络对该商家的售假行为大肆渲染②向有关部门举报,以免更多的消费者受骗③吃一堑长一智,就当花钱买个教训④增强维权意识,拿起法律武器维护自己的合法权益A.①③B.②④C.①④D.②③4.2016年除夕迎来“全民抢红包”高潮。
春晚期间,支付宝“咻一咻”抢红包活动总参与3245亿次。
日常生活中痴迷“红包”的也大有人在,他们深陷其中、不能自拔。
绝密★启用前试卷类型:A2019-2020年中考政治试题(word版,含答案)注意事项:本试卷共4页,满分50分,考试时间60分钟。
请将所有题目的答案答在答题卡上,答在本试卷上一律无效。
考试结束后,将本试卷和答题卡一并交回。
一、单项选择(每小题2分,共1 6分)1. xx年9月29日,中国( )自由贸易试验区正式挂牌成立。
A.天津 B.上海C.深圳 D.海南2. xx年9月21日,我国科学家融合仿生学、认知科学和现代信息技术,成功研制出世界首台结构动态可变的____________计算机。
A.并行 B.超级 C.拟态 D.量子3.每到放学时间,学生家长们开着汽车、骑着三轮车、白行车等交通T具,早早等在学校门口准备接孩子回家,导致周边交通一片混乱,这一现象被称为“中国式接送”。
“中国式接送”A.体现了家长对孩子全部的爱 B.能根除孩子身边的安全隐患C.会导致孩子交往能力的丧失 D.不利于培养孩子的自立精神4.不少人喜欢养花,开始时可能是出于兴趣,但随着时间的推移,发现养花可以使人的心境变得平和、消除烦恼,养花就变成了一种享受,一种情趣。
这说明①生活处处有情趣②高雅情趣有益于身心健康③养花能彻底消除不良情绪④有益的兴趣爱好可以发展为高雅情趣A.①②③B.①②④ C.①③④ D.②③④5.黄旭华——中国核潜艇之父。
当国家需要与家庭需要同时摆在面前时,毅然选择了国家需要。
30年放弃亲情,隐姓埋名,为我国核潜艇事业的发展作出了重要贡献。
他的事迹启示我们要①热爱祖国,自觉承担责任②报效国家,舍弃个人一切③甘于奉献,实现人生价值④爱岗敬业,做好本职工作6.大声说话,旁若无人地打手机,随地吐痰,乱涂乱画,不遵守秩序等国人不文明出游现象经常上演,不时引发国内外网民的“吐槽”。
这些不文明行为A.有损国格、人格C.丧失了民族气节B.属于严重违法行为D.严重损害国家利益7.在xx年的全国两会上,代表、委员们拿到了“实名制”矿泉水,即给代表、委员们提供贴上名字的矿泉水,并且规定不喝完不给第二瓶,以往那种喝了几口找不到主的矿泉水只能遗憾地被丢掉的情况从此在两会上绝迹。
2019-2020年中考人文与社会(政治部分)试题(word版,含答案)注意事项1.考生答题前,务必在答题卡上填写自己的姓名、准考证号。
并贴好条形码。
请认真核准条形码上的准考证号、姓名和科目。
2.考生作答时,须将答案答在答题卡上,在本试卷、草稿纸上答题无效。
考试结束,将本试题卷和答题卡一并交回。
3.使用2B铅笔在答题卡上将选择题的答案对应的标号涂黑;使用0.5毫米黑色墨迹签字笔在答题卡上指定的答题区域内完成非选择题的作答。
第一部分(思想品德 40分)1.宜宾市兴文县大学生村官熊明相荣获第十七届“四川青年五四奖章”。
有调查显示,“不愿降低身价”是近年来高校毕业生就业难的一个重要因素。
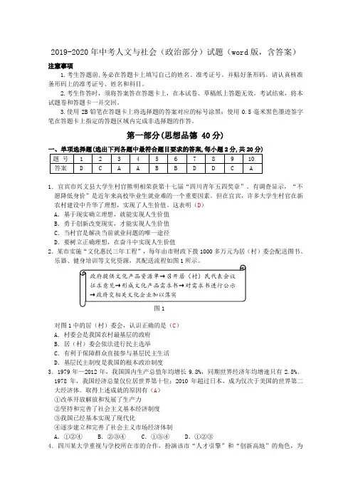
但在宜宾,许多大学生村官在新农村建设中升华了理想,实现了人生价值。
这表明(D)A.基于现实确立理想,就能实现人生价值B.勇于创新改变现实,才能实现人生价值C.当村官是解决当前就业问题的唯一途径D.要树立正确理想,在奋斗中实现人生价值2.某市实施“文化惠民三年工程”,每年由市财政下拨1000多万元为居(村)委会配送图书、对图1中的居(村)委会,认识正确的是(C)A.村委会是我国农村最基层的政府B.居(村)委会依法进行民主选举C.有利于保障群众直接参与基层民主生活D.基层民主制度是我国的根本政治制度3.1979年—2012年,我国国内生产总值年均增长9.8%,同期世界经济年均增速只有2.8%。
1978年,我国经济总量仅位居世界第十位;2010年超过日本,成为仅次于美国的世界第二大经济体。
取得上述成就的原因有(A)①改革开放解放和发展了生产力②坚持和完善了社会主义基本经济制度③我国已经基本实现了现代化④逐步建立和完善了社会主义市场经济体制A.①②④ B.②③④ C.①③④ D.①②③4.四川某大学重视与学校所在市的合作,扮演该市“人才引擎”和“创新高地”的角色,为该市的科技成果转化提供了取之不竭的原始动力,取得了良好的经济效益。
2019-2020年度中考道德与法治试卷A卷姓名:________ 班级:________ 成绩:________一、单选题1 . 下列是小洪同学初中生活的点滴记录及自我反思,你认为其中正确的一项是()A.初一:个子豆芽似的猛长,喉结明显出现,脸上长讨厌的“痘痘”﹣﹣这是青春期的心理变化,典型的B.初二:上课被老师误解,挨了批评,当堂和老师大吵争辩。
﹣﹣这是合理主张自己权利,是有个性的表现C.初三:起床晚了,上学迟到,却故意对班主任说是自行车坏了影响的。
﹣﹣这是灵活应对的机敏表现,给自己点赞D.中考:鉴于自己的情况,报职高,学技术,将来努力当“大国工匠。
﹣﹣这是对升学和职业选择的正确思考2 . 下列诗句中,能体现人们向往自由的是A.大雪压青松,青松挺且直B.大足以容众,德足以怀远C.海阔凭鱼跃,天高任鸟飞D.海日生残夜,江春人旧年3 . 90后男子阿超(化名)竟然玩起了“互联网”思维,利用网络技术贩卖毒品。
日前,阿超被博罗县法院判处有期徒刑九个月,并处罚金人民币2000元。
该男子的行为()①是民事违法行为②没有遵守网络规则,是不道德的行为,也是违法的行为③具有严重的社会危害性,应受到刑罚处罚④是犯罪行为A.①②③B.①②④C.②③④D.①③④4 . 种茶喝茶本来是中国人的“专利”,由于对外贸易的缘故,茶传遍了世界。
“茶”字也跟着走向世界,英语“tea”是闽方言“茶”的音译。
而“咖啡”是地道的外国货,中国在进口咖啡时也引进了这个词。
对此理解错误的是A.保护本民族文化,积极推进民族文化发展B.当今世界是开放的世界,我们应学习一切外来文化C.面对不同文化,我们主张平等交流,相互学习D.全球化是世界发展的共同趋势,导致文化的多元化5 . 社会主义民主的真实性体现在()①人民的意愿得到充分反映②人民的合理要求得到充分体现③人民的合法权利得到充分保障④人民的创造活力得到充分激发A.①②③B.①②④C.①③④D.①②③④6 . 小丽爸爸是一名技术工人,最近的一份文件让他乐开了花,国家要完善多劳多得、技高者多得的技能人才收入分配政策,提高技能人才待遇水平和社会地位,培养高水平大国工匠队伍,带动广大产业工人增技能、增本领、增收入。
2019-2020年中考政治(A卷)试题(word版,含答案)注意事项:1.试题的答案书写在答题卡上,不得在试卷上直接作答。
2.作答前认真阅读答题卡上的注意事项。
3.考试结束,由监考人员将试题和答题卡一并收回。
一、选择题下列各题的备选答案中,只有一项是最符合题意的,请选出。
(本大题共10小题,每小题2分,共20分)1.2014年1月10日,中共中央、国务院在北京隆重举行国家科学技术奖励大会。
和两位科学家荣获2013年度国家最高科学技术奖。
A.张存浩程开甲 B.王小谟郑哲敏 C.王振义师昌绪 D.谢家麟吴良镛2.2014年2月27日,十二届全国人大常委会第七次会议表决通过,将确定为中国人民抗日战争胜利纪念日。
A.7月7日 B.9月3日C.9月18日 D.12月13日3.右边漫画《禁》中学校的做法①有利于推动学校同步发展②有利于维护社会的公平正义③有利于维护社会稳定与发展④不利于孩子成长,是非正义的行为A.①② B.③④ C.①④ D.②③4.网球爱好者李强邀约好友张峰一道去报名参加“雏鹰’’网球队,当得知网球拍太贵后,家境贫寒的张峰无奈地表示放弃,李强很难过。
第二天,李强便私下买了一副,谎称是家里闲置的送给了张峰,圆了张峰的网球梦。
对李强的言行理解有误..的是A.这是善意的谎言,值得学习 B.这是帮助好朋友的善良举动C.他欺骗了朋友,将失去信任 D.这有利于建立良好的人际关系5.中学生小彬放学途经一书摊时,老板热情地向他推荐读物并强行要求购买,小彬一看是淫秽读物就乘老板不注意时迅速逃走了。
回到家的小彬再三思考后向有关部门拨打了电话,很快书摊被依法查封。
这启示我们A.要学会自我保护,不要多管闲事B.要学会用法律的手段维护自身合法权益C.依法查封非法书摊是对未成年人实施的司法保护D.书摊老板的做法违反了义务教育法,应该受到制裁6.八年级学生李小飞在QQ空间里写了一条说说:“学习困难成绩差,别人戏我豆腐渣。
2019-2020年中考思想品德试卷及答案一、选择题(1-15题为思想品德,每小题3分,共45分)1.中国共产党第十七届三中全会,于2008年10月9日至12日,北京举行。
全会审议通过了《中共中央关于推进发展若干重大问题的决议》A.金融改革B.土地改革C.农村改革D.体制改革2.为庆祝宁夏回族自治区成立50周年,2008年9月22日下午,由胡锦涛总书记亲笔题写鼎名的“宝鼎”赠鼎仪式在宁夏博物馆宝鼎广场隆重举行A.民族团结B.民族平等C.民族繁荣D.民族进步3.“未经允许不进入他人房间、不动用他人物品、不看他人信件和日记”是《中学生日常行为规范》(修订)的要求A.自尊自爱,注重仪表B.诚实守信,礼貌待人C.严于律己,遵守公德D.遵规守纪,勤奋学习4.家庭保护是保护青少年健康成长的第一道屏障。
下列做法能体现家庭保护的是A.对子女的期望融化在日常细微的言传身教中B.百依百顺,自由放纵C.骄纵溺爱,有求必应D.管教无方,粗暴生硬5.假如你能够升学,一定要注意填好升学志愿,选择适合自己的学校。
填报升学志愿值得我们考虑的因素有①个人学习基础、兴趣爱好、理想与追求②家长意见③招生信息④第一志愿的选择A.①③④B. ①②③C.①②③④D.②③④6.生活中正义情感和行为随处可见下列行为中属于正义行为的是A.同学生活困难时,伸出援助之手B.拾到物品,据为己有C.买到假冒伪劣商品时,伸出援助之手D.同学与人闹矛盾,为同学大打出手7.亚洲峰会,20国集团领导人会议和亚太经济合作组织领导人非正式会议都把应对金融危机,遏制经济衰退作为主要议题,并达成加强协调、联手应对等多项共识,形成合作体系,共度难关。
为此,你认为这样合作的意义是①能使合作者各司其职,各得其所,有利于进步与发展②有利于创造良好条件,促进经济健康发展③能够满足各国的合理期望,协调各方面利益,形成良好的国际关系④不利于竞争⑤有利于国际社会的和谐与稳定A. ①②④⑤B. ①②③④C. ②③④⑤D. ①②③⑤8.2008年12月31日,原三鹿集团董事长田文华以生产、销售伪劣产品罪,被石家庄市中院一审判处无期徒刑,原三鹿高管王玉良、杭志奇、吴聚生分别被判处有期徒刑15年、8年和5年。
2019-2020年中考政治试题(word版,含答案)(I)考生注意:1.一律用黑色笔或2B 铅笔将答案填写或填涂在答题卷指定位置内。
2.本试卷共6页,开卷考试,思想品德满分75 分,历史满分75 分,共150 分,答题时间120 分钟。
思品部分一、选择题(每题只有一个正确选项,共20 小题,每小题2分,共40 分)1.当代中学生应树立和培养的全球观念是①平等②科学③开放④参与A.①②③B.①③④C.②③④D.①②④2.我国坚持通过双边谈判解决南海争议,表明我国坚持的外交政策是A.独立自主的和平外交政策B.强权就是真理C.我国综合国力还不够强大,不宜采取对抗的方式D.坚持对外开放的基本国策不动摇3.下列不.能直接体现中国在国际舞台上发挥重要作用的是A.我国是联合国五个常任理事国之一B.每年举行中非合作论坛C.我国多次参与、组织“朝核”六方会谈D.我国在很多国家开设孔子学院4.网络信息的开放性对于自控能力不强的青少年具有极大的诱惑力,网络中的暴力、色情等不良信息严重损害了青少年的身心健康。
所以,青少年上网的正确做法是①树立正确的是非善恶观②提高自控力,拒绝不良诱惑③培养高雅的情趣和爱好④上网是我的权利,我可以随心所欲地上网A.①②③B.②③④C.①②④D.①③④5.“车穿林道过,人自幽径行;森林绕碧水,青山映蓝天。
”要实现这一美好目标,就应该①保护环境,人与自然和谐共处②随意开发利用自然资源③发展循环经济和节能环保产业④坚持可持续发展战略A.①②④B.①②③C.①③④D.②③④6.2015 年3月5日,李克强总理在《政府工作报告》中提出了“蓝天常在,绿水长流,永续发展”的目标。
为此,我国必须实施的战略是A.科教兴国战略和人才强国战略B.可持续发展战略C.西部大开发战略D.振兴东北老工业基地战略7.下列不.是我国人口现状的基本特点的是A.人口基数大B.新增人口多C.人口老龄化速度过快D.人口素质偏低8.xx 年入冬以来,全国多地频发雾霾天气,多地天气显示“重度污染”。
2019-2020年中考政治(A卷)试题(word版,含答案)注意事项:1.试题的答案书写在答题卡上,不得在试卷上直接作答。
2.作答前认真阅读答题卡上的注意事项。
3.考试结束,由监考人员将试题和答题卡一并收回。
一、选择题下列各题的备选答案中,只有一项是最符合题意的,请选出。
(本大题共10小题,每小题2分,共20分)1.2014年1月10日,中共中央、国务院在北京隆重举行国家科学技术奖励大会。
和两位科学家荣获2013年度国家最高科学技术奖。
A.张存浩程开甲 B.王小谟郑哲敏 C.王振义师昌绪 D.谢家麟吴良镛2.2014年2月27日,十二届全国人大常委会第七次会议表决通过,将确定为中国人民抗日战争胜利纪念日。
A.7月7日 B.9月3日C.9月18日 D.12月13日3.右边漫画《禁》中学校的做法①有利于推动学校同步发展②有利于维护社会的公平正义③有利于维护社会稳定与发展④不利于孩子成长,是非正义的行为A.①② B.③④ C.①④ D.②③4.网球爱好者李强邀约好友张峰一道去报名参加“雏鹰’’网球队,当得知网球拍太贵后,家境贫寒的张峰无奈地表示放弃,李强很难过。
第二天,李强便私下买了一副,谎称是家里闲置的送给了张峰,圆了张峰的网球梦。
对李强的言行理解有误..的是A.这是善意的谎言,值得学习 B.这是帮助好朋友的善良举动C.他欺骗了朋友,将失去信任 D.这有利于建立良好的人际关系5.中学生小彬放学途经一书摊时,老板热情地向他推荐读物并强行要求购买,小彬一看是淫秽读物就乘老板不注意时迅速逃走了。
回到家的小彬再三思考后向有关部门拨打了电话,很快书摊被依法查封。
这启示我们A.要学会自我保护,不要多管闲事B.要学会用法律的手段维护自身合法权益C.依法查封非法书摊是对未成年人实施的司法保护D.书摊老板的做法违反了义务教育法,应该受到制裁6.八年级学生李小飞在QQ空间里写了一条说说:“学习困难成绩差,别人戏我豆腐渣。
升学渺茫枉费力,弃学打工挣钱去”。
作为李小飞的好友,你应该这样劝他A.打工是件苦差事,还是上学轻松些 B.受教育是你享有的权利,你有放弃的自由C.受教育既是我们的权利,也是应履行的义务 D.外出打工,我们的生命健康权得不到法律保护7.乌鲁木齐“5·22”严重暴恐案发生后,中学生小李怀着无比悲愤的心情,连夜创作了反对暴恐的系列漫画,并把作品投向了杂志社。
第二天,小李便接到编辑老师的电话,老师充分肯定了小李的漫画创作,提出将刊登其作品并支付稿酬。
对此,下列说法正确的是①编辑老师尊重了小李的智力成果权②维护国家统一和民族团结只是大人们的事情③我们要敢于同民族分裂和暴力恐怖行为作斗争④小李积极履行维护国家安全、荣誉和利益的义务A.①②③ B.②③④ C.①②④ D.①③④8.据统计,截至2013年底,全国各类企业总数为1527.84万户。
其中,小型微型企业1169.87 万户,占到企业总数的76.57%。
将4436.29万个体工商户纳入统计后,小型微型企业所占比重达到94.15%。
这表A.公有制经济的主体地位早已不复存在 B.国家鼓励、支持、引导非公有制经济发展C.非公有制经济对我国经济发展起主导作用 D.非公有制经济是社会主义经济制度的基础9.对右边漫画《变》理解正确的是A.我国贯彻落实以人为本的科学发展观B.新型城镇化建设是我国当前的中心工作C.我国已完全消除城乡差别,实现了全面小康D.新型城镇化是推动我国经济发展的唯一途径10.2014年5月27日,重庆市四届人大常委会第十次会议开幕,本次会议将审议市政府专项报告、市政府财政预算调整方案、人事任免议案等。
这表明①国家的一切权力属于人大代表②重庆市人民代表大会具有决定权和任免权③政府接受人大的监督并对人大负责④人民代表大会制度是我国的根本政治制度A.①②③ B.①③④ C.②③④ D.①⑦④二、简答题(本大题共3小题,每小题4分,共12分)11.有时候,生活中并不缺少美,而是缺少发现美的眼睛。
瞧,某校评选的“十大美女帅哥”出来了,让我们一起来欣赏他们的风采吧!美女明小晓,以行动兑现承诺,三年如一日照顾孤寡老人,让老人感受到了人间真情。
帅哥张良,心系大山,发起“衣旧情深”捐赠活动,凑得衣物3千余件,温暖了那里的孩子。
美女赵莉,敢于担当,热心帮助突发疾病摔倒在地的老人,因救助及时,老人脱离了生命危险。
这些“美女帅哥”的哪些优秀品质深深打动了你?(4分)12.仔细阅读右边漫画,请你完善..“诊断书”上的内容并从国家角度给出一个合理的“治疗方案”。
(4分)13.下面是某校第六期校园脱口秀《校外小摊》的一个片段,请你阅读并参与讨论:“如果有人告诉你,校外哪家小摊东西最好吃,我肯定一口盐汽水喷死他!别以为一出校门就是一群野猴子下山,看到串串香连着烧烤摊,中式汉堡挤着烧饼铺你就走不了路?哦买噶,你以为自己来到了美食城啊?海鲜?防腐剂泡的!羊肉?死耗子客串的!地沟油拌烟灰!病菌随着口水飞!告诉你,不怕撑不死你的胃,就怕伤不起你的心啊!”(1)校外小摊所售自制食品害处多,它损害了消费者的哪些合法权益?(2分)(2)抵制校外小摊,保证同学们“舌尖上的安全”,你有何妙招?(2分)三、分析说明题(本大题共2小题,每小题6分,共12分)14.九年级(2)班在班级QQ 论坛里转发了一则时政漫画,同学们纷纷跟帖发表评论。
对此,请你运用所学知识,回答下列问题:(1)漫画体现了所学的哪些法律知识?(3分)(2)请从法律角度对“云水襟怀”的言论进行评价。
(3分)15.仔细阅读下面两则时事资料,结合所学知识,回答下列问题:(1)请联系材料分析说明我们为什么要进行科技创新?(2分)(2)请分析说明中学生怎样才能实现科学梦?(从国家和个人角度作答)(4分)四、活动探究题(本大题共1小题,6分)16.家是最小国,国是千万家。
家庭是每个人的起点和最深的梦乡,是我们人生最值得依靠的港湾。
某校九年级(1)班正在举办一场“我爱我家”主题班会,特邀你参加并完成相关任务。
【第一篇章:家风传递正能量】(1)主持人:“传家忠和孝,兴家文和德,持家勤和俭……”这是“重庆最美十大家庭”之一杨兴明家传承了百年的家训。
好的家风世代相传,是清新社会风气的根基。
(2分)【第二篇章:勤俭节约好家风】(2)主持人:习总书记指出,大力弘扬中华民族勤俭节约的优秀传统,努力使厉行节约、反对浪费在全社会蔚然成风。
同学们,勤俭节约是中华民族的传统美德,理应成为我们大家的家风。
但有人却不以为然,请看下面两位同学的对话,并完善右边同学的观点。
(2分)【第三篇章:好家风助我成长】(3)主持人:家风是我们立身做人的行为准则,家风是社会和谐的基础细胞。
你对自己家的家风有哪些希望和要求呢?(2分)重庆市2014年初中毕业暨高中招生考试思想品德试题(A卷)参考答案及评分意见一、选择题(本大题共10小题,每小题2分,共20分)二、简答题(本大题共3小题,每小题4分,共12分)11.①有社会责任感;②热心公益,服务社会;③乐于助人;④信守承诺;⑤敢于承担责任。
(任答对一点给1分,共4分)12.(1)诊断书:环境恶化;资源短缺;空气污染等。
(任答对一点给1分,共1分)(2)治疗方案:①制定并完善法律法规;②加大执法监管力度;③贯彻以人为本的科学发展观;④落实节约资源和保护环境的基本国策;⑤实施可持续发展战略。
(任答对一点给1分,共3分)13.(1)安全权、知情权、公平交易权。
(任答对一点给1分,共2分)(2)①学习并宣传法律法规,增强法制观念,提高权利意识和防范能力。
购买食品时注意查看详细信息,做到不购买问题食品。
②当合法权益受到不法侵害,懂得依法维权。
敢于同危害食品安全的违法行为作斗争,积极依法行使监督权。
(2分)三、分析说明题(本大题共2小题,每小题6分,共12分)14.(1)①我国公民在法律面前一律平等。
②我国坚持依法治国基本方略。
③凡不履行法律的规定或做出法律所禁止的行为都是违法行为。
④任何违法行为都要承担相应的法律责任,受到法律的一定制裁。
⑤我们要增强法制观念,认真学法守法护法。
(任答对一点给1分,共3分)(2)①想说啥就说啥,想告谁就告谁的言论是错误的。
(1分)②因为权利与义务具有一致性,我们既要正确行使权利,又要自觉履行义务。
③行使权利时必须采取合法的方式,不得损害国家的、社会的、集体的利益和他人的合法权利。
④如果损害他人的合法权利,要承担相应的法律责任。
⑤行使权利时,要出于公心、实事求是,尊重他人的权利。
(任答对一点给2分,共2分)15.(1)①创新是产业升级的必由之路、关键所在,说明了科学技术是第一生产力。
我国要缩小与发达国家的差跗,就必须加快发展科学技术。
②立足科技,做大做强特色优势产业,实现跨越式发展,说明了科技创新是提高综合国力的战略支撑,处于国家发展全局的核心位置。
科技创新能力,已越来越成为综合国力竞争的决定性因素。
③中国经济要实现转型发展,驱动力在创新,说明了创新是一个国家和民族发展的不竭动力。
只有大力推进创新才能适应经济社会发展的需要,才能实现我国科技的跨越式发展,真正掌握发展的主动权。
(任答对一点给2分,共2分)(2)国家:①实施科教兴国战略;②实施人才强国战略;③加大对教育和科研投人;④大力普及科技知识。
(任答对一点给1分,共2分)个人:①树立远大理想,立志成才。
②努力学习科学文化知识,全面提高自身素质。
③培养兴趣和好奇心,提高观察力和创造性思维能力。
④发扬敢于质疑,敢于向传统和权威挑战,树立敢为人先的精神。
⑤积极参与社会实践,参加科技小发明、小制作等。
(任答对一点给1分,共2分)四、活动探究题(本大题共l小题,6分)16.(1)意义:①有利于践行社会主义核心价值观。
②有利于提高人们的思想道德素质。
③有利于弘扬民族精神和时代精神。
④有利于加强社会主义精神文明建设。
(任答对一点给1分,共2分)(2)社会主义初级阶段。
(1分)艰苦奋斗。
(1分)(3)①对父母的希望:示例:勤俭节约不浪费;少争吵多交流等。
(1分)。
②对自己的要求:示例:体谅孝顺父母;乐学苦干等。
(1分)。