医院满意度调查表(第三方)
- 格式:docx
- 大小:14.31 KB
- 文档页数:1
深圳满意度咨询如何开展医院第三方满意度调查随着我国人民生活水平的不断上升、追求健康和保养的意识越来越普及,人们对于医院的诊疗水平和服务水平的要求也愈发提高。
正是察觉到人们的需求升级,医院开始全方面深化医院医疗服务,并且重视医院的满意度调研,期望通过满意度调研来获取被访者的评价,并在此基础上能够根据建议进行提升。
深圳满意度咨询有限公司(SSC)(医院满意度调查公司)深耕满意度调查,提炼十多年从业经验,简要介绍医院满意度调查的设计。
为科学客观了解患者对医院医疗服务的满意度,促进医院医疗服务行业作风建设,提高医疗服务质量与水平,深圳满意度咨询有限公司(SSC)受客户委托开展某人民医院第三方满意度测评。
深圳满意度咨询有限公司(SSC)根据客户要求,针对不同类型的患者采取不同的调查方式,通过二维码扫描填写电子问卷、患者座谈会及电话调查三种方式向患者征询意见。
满意度调查内容主要有医院急诊服务、病房服务、就诊环境服务、医辅科室服务以及职能科室服务等方面。
医院满意度的调研对象常见的医院满意度调研对象有三类,分别是:门诊患者医院满意度、住院患者医院满意度和医院职工医院满意度。
不同的调研对象有着不同的服务体验,因此在调研之前首先需求确调研的目标人群。
门诊患者医院满意度调研维度门诊患者呆在医院的时间相对来说不高,因此根据就医流程所需要接触到的医院服务设立了以下6个调研维度:导引台人员回应、环境与标识、挂号体验、医生沟通、护士沟通和隐私保护。
这6个维度能够涵盖绝大部分的被访者的满意度体验,对于可能没有涵盖到的地方,可以采取开放题的形式予以收集。
住院患者医院满意度调研维度相较而言,住院患者对医院的接触时间更长,接触内容更多,因此选取对亲友态度、饭菜质量、环境标识、医务人员回应、医生沟通、护士沟通、药物沟通、疼痛管理和出入院手续及信息共9方面内容作为调研维度,以期达到全面的满意度信息收集。
深圳满意度咨询(SSC)是一家专注于满意度调查研究的咨询机构,针对医疗服务业的“以病人为中心”的服务转变趋势开展了几百次医院满意度调查。
XX区人民医院社会满意度调查表
(第三方)
您好!感谢您对我院的支持和帮助,请您根据在对医院进行社会调查的同时,将收获的感受真实反映给我们,以便我们了解真实的情况,了解人民群众的真正诉求(请您在同意的项目前□上打√),我们对您反映的情况将进行讨论,并进行相应的整改。
谢谢合作。
1.您是否来院就过医?
□是□否
2.我院就医流程、标识标示的设置能为您提供方便吗?
□能□一般□不能
3.我院公共卫生状况和交通管理您满意吗?
□满意□一般□不满意
4.我院门诊诊疗条件您满意吗?
□满意□一般□不满意
5.我院住院病房的条件您满意吗?
□满意□一般□不满意
6.我院配置的各种医疗设备适应市场的需求吗?
□超前□一般□落后
7.您对医务人员、服务人员的服务态度满意吗?
□满意□一般□不满意
8.您认为医院医生的医术如何?
□很高□一般□较差
9.您觉得在我院付出的医疗费用和得到的医疗服务合算吗?
□超值□合算□不合算
10.据您了解,您在我院有无遇到医务人员索要红包等情况。
□有□没有
11.您会向身边的亲戚朋友推荐来我院就医吗?
□会□看情况□不会
12.您认为医院的公示公开工作做得怎样?
□很好□一般□较差
13、您有什么建议和意见:。
住院患者第三方满意度调查分析
共调查在院患者调查表50份,每份30项
一、满意度调查项目分析:
1、第8条48份选择入院当天,2份选择入院第2天;
2、第5条有24份选择较满意,16份选择很满意,9份选择一般,1份选择不满意。
3、第6条有20份选择较满意,有24份选择很满意,6份选择一般;
4、第25条有19份选择很好,有25份选择较好,6份选择一般。
二、意见与建议:
1、医院环境有待改善;
2、开水供应不足;
3、餐饮有待改善;
4、改善病区卫生;
5、请医生检查仔细些、解释耐心点。
三、不满意原因分析与整改措施:
原因分析:1、环境条件较差;
2、生活设施待改善;
3、医务人员与患者沟通少;
整改措施:1、与物业联系,做好环境卫生工作;
2、与后勤协商,切实解决好热水供应问题;
3、加强医患沟通培训,做好门诊患者的宣教。
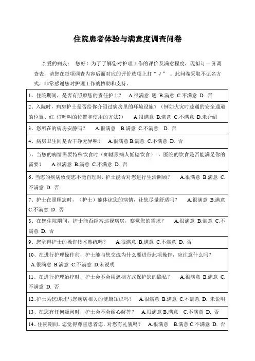
住院患者体验与满意度调查问卷亲爱的病友:您好!为了了解您对护理工作的评价及满意程度,现拟订一份调查表,请您在每项调查内容后面对应的评价选项上打“√”。
此问卷采取不记名方式,非常感谢您对护理工作的协助和支持。
1、住院期间,是否有照顾您的责任护士? A.很满意题B.满意C.不满意D. 否2、入院时,病房护士是否给你介绍过病房里的环境设施?(例如火灾时疏通的安全通道的位置、红灯呼叫的位置和使用的方法?) A.很满意 B.满意 C.不满意 D.未介绍3、您所在的病房安静吗? A.很满意 B.满意C.不满意 D. 否4、病房卫生间是否干净无异味? A.很满意B.满意C.不满意D. 否5、当您的病情需要特殊饮食时(如糖尿病人低糖饮食),医院的饮食是否能满足你的需要? A.很满意 B.满意 C.不满意 D. 否6、当您的疾病致使您不能自理时,护士能否对您进行生活照顾? A.很满意B.满意C.不满意D. 否7、护士在照顾您时,(护士)能体谅您的病情,让您尽量舒适吗? A.很满意B.满意C.不满意D. 否8、在您住院期间,护士能否经常巡视病房,察觉您的需求? A.很满意B.满意C.不满意 D. 否9、您觉得护士的操作技术熟练吗? A.很满意B.满意C.不满意D. 否10、在进行护理操作前,护士能与您交流为什么要进行此项操作,应注意什么吗?A.很满意B.满意C.不满意D.未说明11、在进行护理治疗时,护士会不会用遮挡方式保护您的隐私? A.很满意B.满意C.不满意D. 否12、护士为您讲过与您疾病相关的健康知识吗? A.很满意B.满意C.不满意D. 未说明13、在您有任何疑问时,护士会不会耐心解答? A.很满意B.满意 C.不满意D. 否14、住院期间,您觉得尊重患者您,对您有礼貌吗? A.很满意 B.满意C.不满意D. 否15、在您悲伤、焦虑时,护士会不会安慰、帮助您? A.很满意B.满意C.不满意D. 否16、责任护士是否告诉您(有没有向您交代过)疾病康复指导及应注意的问题?A.很满意B.满意C.不满意D. 未说明17、总体来说,您对住院期间的护士服务的满意度打多少分?(100 分为满分,60 分及以下请提出具体的文字表述)。
精品文档
尊敬的病友及家属:
您好!感谢您对我院的信任,为保证我院医疗服务质量,使我们的工作不断改进,更能贴近您的需求,请您利用几分钟时间填写此表,以提供我们改进的方向。
谢谢您的配合与支持,祝您早日康复!
您知道您的主管医生是谁吗?□知道□不知道
1、您对医生查房满意吗?
5.非常满意 4.满意3.基本满意2.不满意1.非常不满意
2、您对主管医生的服务态度是否满意?
5.非常满意 4.满意3.基本满意2.不满意1.非常不满意
3、您对医生的医疗技术是否满意?
5.非常满意 4.满意3.基本满意2.不满意1.非常不满意
4、您对医生的用药是否满意?
5.非常满意 4.满意3.基本满意2.不满意1.非常不满意
5、您遇到问题时医生是否能及时耐心帮您解决?
5.非常满意 4.满意3.基本满意2.不满意1.非常不满意
6、您的主管医生为你服务时的医疗程序合理吗?
5.非常满意 4.满意3.基本满意2.不满意1.非常不满意
7、您住院期间除您的主管医师外,科主任或上级医师是否进行过查房?
5.非常满意 4.满意3.基本满意2.不满意1.非常不满意
8、您在住院过程中医生与您的沟通满意吗?
5.非常满意 4.满意3.基本满意2.不满意1.非常不满意
9、您对本次门诊就诊的治疗效果是否满意?
5.非常满意 4.满意3.基本满意2.不满意1.非常不满意10、医生能主动指导您或您的家属有关精神科健康与康复的知识?
5.非常满意 4.满意3.基本满意2.不满意1.非常不满意
您认为我院医生需要改进的工作:
.。
医院满意度调查表模版调查目的本调查的目的是了解患者对医院的满意度,以帮助医院改进医疗服务质量和提升患者体验。
调查方式本次调查采用问卷调查的方式进行。
调查问题1. 您对医院的整体满意度如何?(请在下面选择一个选项)- 非常满意- 满意- 一般- 不满意- 非常不满意2. 您对医院的等候时间满意吗?(请在下面选择一个选项)- 非常满意- 满意- 一般- 不满意- 非常不满意3. 您对医院的医生服务满意吗?(请在下面选择一个选项)- 非常满意- 满意- 一般- 不满意- 非常不满意4. 您对医院的护士服务满意吗?(请在下面选择一个选项)- 非常满意- 满意- 一般- 不满意- 非常不满意5. 您对医院的设施和环境满意吗?(请在下面选择一个选项)- 非常满意- 满意- 一般- 不满意- 非常不满意6. 您对医院的收费情况满意吗?(请在下面选择一个选项)- 非常满意- 满意- 一般- 不满意- 非常不满意7. 您对医院的沟通和信息提供满意吗?(请在下面选择一个选项)- 非常满意- 满意- 一般- 不满意- 非常不满意8. 您在医院就诊期间是否受到了尊重和关心?(请在下面选择一个选项)- 非常满意- 满意- 一般- 不满意- 非常不满意9. 您对医院的安全措施和隐私保护满意吗?(请在下面选择一个选项)- 非常满意- 满意- 一般- 不满意- 非常不满意10. 您对医院的其他服务是否满意?(请在下面填写您的意见和建议)调查结果分析与改进措施根据患者的反馈,我们将进行以下改进措施来提升医院的服务质量:- 减少等候时间,提高服务效率。
- 加强对医生和护士的培训,提高他们的专业技能和服务态度。
- 改善医院的设施和环境,提供更舒适的就诊体验。
- 对收费情况进行合理调整,确保价格透明和公正。
- 加强沟通和信息提供的工作,及时回应患者的需求和疑问。
- 加强对患者的关心和尊重,提供人性化的医疗服务。
- 加强安全措施和隐私保护,保障患者的权益和安全。
医院满意度调查表尊敬的患者及家属:您好!为了提高医院的医疗服务质量,更好地为您服务,我们诚挚地邀请您参与此次满意度调查。
请您根据自己在医院的实际体验,在下列问题中选择您的答案。
您的意见对我们非常重要,感谢您的支持与配合!一、基本信息1、您的性别:A. 男B. 女2、您的年龄:A. 18 岁以下B. 18-30 岁C. 31-45 岁D. 46-60 岁E. 60 岁以上3、您本次就诊的科室是:二、就医环境4、您对医院的整体环境(如卫生、整洁、安静程度等)是否满意?A. 非常满意B. 满意C. 一般D. 不满意E. 非常不满意5、您对医院的指示标识(如科室标识、引导牌等)是否清晰易懂?A. 非常清晰B. 清晰C. 一般D. 不清晰E. 非常不清晰6、您对医院的候诊区设施(如座椅、饮水机等)是否满意?A. 非常满意B. 满意C. 一般D. 不满意E. 非常不满意三、医疗服务7、您对医生的诊疗技术是否满意?A. 非常满意B. 满意C. 一般D. 不满意E. 非常不满意8、医生在诊疗过程中,是否耐心倾听您的病情描述并详细解答您的疑问?A. 非常耐心B. 耐心C. 一般D. 不耐心E. 非常不耐心9、您对护士的护理服务(如态度、技术等)是否满意?A. 非常满意B. 满意C. 一般D. 不满意E. 非常不满意10、您对医院的医疗设备和检查手段是否满意?A. 非常满意B. 满意C. 一般D. 不满意E. 非常不满意四、服务效率11、您对挂号、缴费的便捷程度是否满意?A. 非常满意B. 满意C. 一般D. 不满意E. 非常不满意12、您对医生的出诊准时性是否满意?A. 非常满意B. 满意C. 一般D. 不满意E. 非常不满意13、您对检查、检验结果的出具时间是否满意?A. 非常满意B. 满意C. 一般D. 不满意E. 非常不满意五、医患沟通14、医院工作人员是否向您详细介绍病情、治疗方案及注意事项?A. 非常详细B. 详细C. 一般D. 不详细E. 非常不详细15、您对医院的医患沟通渠道(如投诉渠道、意见箱等)是否了解?A. 非常了解B. 了解C. 一般D. 不了解E. 非常不了解16、您对医院处理患者投诉的及时性和有效性是否满意?A. 非常满意B. 满意C. 一般D. 不满意E. 非常不满意六、总体评价17、您对本次在医院的就医体验总体满意度如何?A. 非常满意B. 满意C. 一般D. 不满意E. 非常不满意18、您是否会向他人推荐这家医院?A. 一定会B. 可能会C. 不确定D. 可能不会E. 一定不会19、您对医院还有哪些其他的意见和建议?再次感谢您的参与和支持!。
医院病人满意度调查表
背景
医院病人满意度是衡量医疗服务质量的重要指标之一。
通过对病人满意度的调查,我们可以了解病人对医疗服务的评价和需求,从而改进医院的服务提供。
调查目的
本次调查旨在收集病人对医院服务质量的意见和建议,以便优化我们提供的医疗服务,提高病人满意度。
调查内容
请您根据以下问题选择适用的选项或填写合适的信息:
1. 您对本次就诊的预约流程满意吗?
- 非常满意
- 满意
- 不满意
- 非常不满意
2. 您对医院的候诊环境满意吗?
- 非常满意
- 满意
- 不满意
- 非常不满意
3. 您对医生的就诊态度和沟通技巧满意吗?- 非常满意
- 满意
- 不满意
- 非常不满意
4. 您对医生的诊疗结果满意吗?
- 非常满意
- 满意
- 不满意
- 非常不满意
5. 您对医院的费用和收费标准满意吗?
- 非常满意
- 满意
- 不满意
- 非常不满意
6. 您对医院其他服务(如病房、餐饮等)满意吗?
- 非常满意
- 满意
- 不满意
- 非常不满意
7. 您有什么对医院服务的建议或意见?
调查保密性
所有提供的信息将严格保密,不会泄露给任何其他人员或机构。
提交反馈
请将填写完成的反馈表交给工作人员,或将反馈表直接放入指
定的投递箱中。
感谢您参与本次调查,您的宝贵意见和建议对我们的提升非常重要!。
莒南县人民医院第三方满意度调查报告患者满意度是患者及其家属对医疗服务最直接的评价,是反映一个医院内涵的建设关键砝码,是全面了解医院的医疗服务质量、医德医风等情况的重要尺度。
本次三级医院评审中,为了全面了解公众对我县医院医疗服务的满意程度,了解公众对当前医患矛盾、医疗体制改革等关系切身利益问题的看法和建议,促进我县医疗卫生事业持续、快速、健康发展,并推动莒南医患关系融洽,由莒南县人民医院提出申请,由莒南县社情民意调查中心制定调查方案,并选派和抽调人员组成调查组,在公平、公开、公正的前提下,于2014年9月2日~9月3日对莒南县人民医院展开为期2天第三方患者满意度调查。
一、调查对象本次第三方满意度调查组的对象为莒南县人民医院2013年9月2日~3日正在住院或正在门诊就诊的患者、患者家属及陪护人员。
本次满意度调查共发放住院调查问卷521份,回收问卷500份,有效率96.97%;门诊调查问卷314份,回收300份,有效率95.54%,覆盖医院全部医疗区共计22个住院科室及12各医技科室。
二、调查内容调查从患者构成、费别构成、服务态度、服务质量、医患沟通、医德医风、医院社会服务、医疗收费、患者总体满意度、患者忠诚度等几方面对患者进行问卷调查(见表1、图1)。
同时,设若干开放问题,被访谈者能够就其关心的问题深入地发表自己的意见,使我们能够对被调查者的真实意见有更好的了解。
满意度指标94.24 住院总体满意度80.06 门诊总体满意度90.6 服务态度满意度91.56 患者忠诚度90.23 医德医风满意度93.98 服务质量满意度85 医疗收费满意度87.62 流程便利性满意度95.23 医患沟通满意度88.48社会服务满意度住院患者各项满意度基本情况图1三、调查与分析方法调查人员经过培训的统一本次调查以问卷调查的形式采用分层、随机抽样,访谈法,指导语,以小组为单位进入病房及门诊开展调查,采用问卷匿名调查法、同事做到调查资料填写真实、现场查看等多种方式,确保调查的保密性和真实性,完整。
医院门诊满意度调查表(2篇)调查表一:医院门诊患者满意度调查一、基本信息1. 患者姓名:________________2. 性别:□ 男□ 女3. 年龄:____ 岁4. 职业:________________5. 文化程度:□ 小学及以下□ 中学□ 高中/中专□ 大学及以上6. 联系电话:________________7. 家庭住址:________________二、就诊情况1. 就诊科室:________________2. 就诊时间:________________3. 就诊原因:________________4. 是否预约就诊:□ 是□ 否5. 就诊等候时间:□ 10分钟以内□ 1030分钟□ 30分钟1小时□ 1小时以上三、门诊服务满意度1. 门诊环境满意度门诊大厅整洁度:□ 非常满意□ 满意□ 一般□ 不满意门诊科室布局合理性:□ 非常满意□ 满意□ 一般□ 不满意休息区域舒适度:□ 非常满意□ 满意□ 一般□ 不满意2. 挂号服务满意度挂号流程便捷性:□ 非常满意□ 满意□ 一般□ 不满意挂号工作人员服务态度:□ 非常满意□ 满意□ 一般□ 不满意3. 医生服务满意度□ 不满意医生解释病情清晰度:□ 非常满意□ 满意□ 一般□ 不满意医生服务态度:□ 非常满意□ 满意□ 一般□ 不满意4. 检查服务满意度检查流程便捷性:□ 非常满意□ 满意□ 一般□ 不满意检查报告准确度:□ 非常满意□ 满意□ 一般□ 不满意检查工作人员服务态度:□ 非常满意□ 满意□ 一般□ 不满意5. 用药服务满意度药品质量:□ 非常满意□ 满意□ 一般□ 不满意□ 不满意药房工作人员服务态度:□ 非常满意□ 满意□ 一般□ 不满意6. 综合服务满意度门诊整体服务满意度:□ 非常满意□ 满意□ 一般□ 不满意建议与意见:________________调查表二:医院门诊患者满意度调查一、基本信息1. 患者姓名:________________2. 性别:□ 男□ 女3. 年龄:____ 岁4. 职业:________________5. 文化程度:□ 小学及以下□ 中学□ 高中/中专□ 大学及以上6. 联系电话:________________7. 家庭住址:________________二、就诊情况1. 就诊科室:________________2. 就诊时间:________________3. 就诊原因:________________4. 是否预约就诊:□ 是□ 否5. 就诊等候时间:□ 10分钟以内□ 1030分钟□ 30分钟1小时□ 1小时以上三、门诊服务满意度1. 门诊环境满意度门诊大厅整洁度:□ 非常满意□ 满意□ 一般□ 不满意门诊科室布局合理性:□ 非常满意□ 满意□ 一般□ 不满意□ 不满意2. 挂号服务满意度挂号流程便捷性:□ 非常满意□ 满意□ 一般□ 不满意挂号工作人员服务态度:□ 非常满意□ 满意□ 一般□ 不满意3. 医生服务满意度医生诊断准确性:□ 非常满意□ 满意□ 一般□ 不满意医生解释病情清晰度:□ 非常满意□ 满意□ 一般□ 不满意医生服务态度:□ 非常满意□ 满意□ 一般□ 不满意4. 检查服务满意度检查流程便捷性:□ 非常满意□ 满意□ 一般□ 不满意□ 不满意检查工作人员服务态度:□ 非常满意□ 满意□ 一般□ 不满意5. 用药服务满意度药品质量:□ 非常满意□ 满意□ 一般□ 不满意药品价格合理性:□ 非常满意□ 满意□ 一般□ 不满意药房工作人员服务态度:□ 非常满意□ 满意□ 一般□ 不满意6. 综合服务满意度门诊整体服务满意度:□ 非常满意□ 满意□ 一般□ 不满意建议与意见:________________四、附加问题1. 您认为医院门诊需要改进的地方有哪些?(请列举35点)改进点1:________________改进点2:________________改进点3:________________改进点4:________________改进点5:________________2. 您对医院门诊的整体印象如何?非常好较好一般较差非常差3. 您是否愿意向亲友推荐我院门诊服务?愿意不愿意未确定4. 您对医院门诊工作人员的服务态度满意度如何?非常满意满意一般不满意5. 您认为医院门诊在哪些方面做得比较好?优点1:________________优点2:________________优点3:________________。
永寿县人民医院医技科室社会满意度调查表(第三方)
尊敬的先生/女士您好!请您帮助我们完成这个社会调查,将您的感受真实反映给我们,以便我们不断改进服务,感谢您对我们的支持和帮助!
1.您找到我科室很方便吗?
□是□否
2.工作人员能及时接待为你安排检查吗?
□能□一般□不能
3.您对我科卫生状况、设备条件您感到满意吗?
□满意□一般□不满意
4.您对我科医护人员的服务态度满意吗?
□满意□一般□不满意
5.工作人员是否及时向您告知了检查结果?
□是□否
6.您对我们检查的技术质量和安全满意吗?
□满意□一般□不满意
7.您在检查中有无遇到医务人员索要红包、侵犯隐私等情况。
□有□没有
8、您对我们的工作有什么建议和意见:
科室:调查时间:年月日。
医院患者对医院满意度调查表
各位职工: 为了了解我们医院向社会和广大群众提供医疗服务的情况,实客观地对某某医院进行评价,请您根据亲身经历或感受,在您认为适宜的序号上划“小,谢谢合作!
一、您对医院总的印象如何1、满意2、基本满意3、不满
意
二、您对医院工作人员的服务态度总体上是否满意1、满
意2、基本满意3、不满意
三您对医院提供的诊疗技术是否满意1、满意2、基本满
意3、不满意
、您对医院的就诊环境是否满意1、满意2、基本满意
3、不满意
五、您对医院的服务设施是否满意1、满意2、基本满意3、
不满意
六、您认为医院是否尊重、关爱患者,做到主动、热情、周
到、文明服务
1、是
2、否七.您询问医务人员或有意见向医院投诉,医
院工作人
员是否热情接待,耐心解释1、是2、否
八、您或您的家属在医院就诊时,是否被医生推诿、拒
绝过
1、是
2、否九、您认为医院是否做到“一切以
病人为中心
1、是
2、否
请写下您的具体意见或建议
十
、。
医院满意度社会调查表
真诚感谢您对我院的信任、理解和支持,浪费您5分钟时间,请您实事求是
地对我院及其工作人员的服务情况进行评议,我们将把您的意见进行汇总、反馈,
并认真研究改进措施。
衷心感谢您的配合!
1、您对急诊、急救服务是否满意? 1、满意
2、一般
3、不满意
2、您对门诊医生的技术和服务是否满意? 1、满意 2、一般
3、不满意
3、您对病房医生的技术和服务是否满意? 1、满意 2、一般 3、不满意
4、您对病房护士的技术和服务是否满意? 1、满意 2、一般 3、不满意
5、您对住院药房人员的工作效率和服务是否满意?1、满意 2、一般 3、不满意
6、您对住院处收费人员工作效率和服务是否满意?1、满意 2、一般 3、不满意
7、您对手术室医生和护士的服务是否满意? 1、满意 2、一般 3、不满意
8、您对病房的环境卫生是否满意? 1、满意 2、一般 3、不满意
9、您对医院服务工作的总体评价? 1、满意 2、一般 3、不满意
10、请您对辅助检查科室的服务作出评价:服务较好的科室有:
服务较差的科室有:
11、请写出您对医院服务工作的具体意见和建议:
请您在相应栏目打“√”,并写出具体意见和建议。
年月日。
***********医院社会满意度调查表
(第三方)
尊敬的______________:
您好!感谢您对我院的支持和帮助,请您根据在对医院进行社会调查的同时,将收获的感受真实反映给我们,以便我们了解真实的情况,了解人民群众的真正诉求(请您在同意的项目前□上打√),我们对您反映的情况将进行讨论,并进行相应的整改。
谢谢合作。
1.您是否来院就过医?
□是□否
2.我院就医流程、标识标示的设置能为您提供方便吗?
□能□一般□不能
3.我院公共卫生状况和交通管理您满意吗?
□满意□一般□不满意
4.我院门诊诊疗条件您满意吗?
□满意□一般□不满意
5.我院住院病房的条件您满意吗?
□满意□一般□不满意
6.我院配置的各种医疗设备适应市场的需求吗?
□超前□一般□落后
7.您对医务人员、服务人员的服务态度满意吗?
□满意□一般□不满意
8.您认为医院医生的医术如何?
□很高□一般□较差
9.您觉得在我院付出的医疗费用和得到的医疗服务合算吗?
□超值□合算□不合算
10. 据您了解,您在我院有无遇到医务人员索要红包等情况。
□有□没有
11.您会向身边的亲戚朋友推荐来我院就医吗?
□会□看情况□不会
12.您认为医院的公示公开工作做得怎样?
□很好□一般□较差
13、您有什么建议和意见:。