2018年最新民事诉讼时效一览表
- 格式:docx
- 大小:29.82 KB
- 文档页数:11
民事诉讼法中所有时间一览表一审普通 2 年诉讼时效。
自权利人知道或应该知道权利受侵害之日起算。
(民法通则135 条)1年诉讼时效。
身体收到伤害要求赔偿的、出售质量不合格的商品未声明的、延付或拒付租金的、寄存财物被丢失或毁损的。
(民法通则 136 条)诉讼时效3 年诉讼时效。
因环境污染损害赔偿提起诉讼的。
(环境保护法42 条)4 年诉讼时效。
因国际货物买卖合同和技术进出口合同提出诉讼或仲裁的。
(合同法129 条)最长诉讼时效。
从权利受侵害之日起20 年。
(民法通则137 条)诉前财产保全。
法院应在48 小时内作出裁定,裁定保全的,应立即执行(申请人必须提供担保)。
申请人应该在采取保全措施后15 日内起诉。
(民诉 93 条)申请财产保全诉中财产保全。
情况紧急的,法院应在48小时内作出裁定,裁定保全的,应该立即执行。
(民诉 92 条)对财产保全或先予执行裁定不服的,可以申请复议一次。
(民诉99 条)诉前证据保全。
商标法 58条规定,法院必须在接到申请后48 小时内作出裁定,同意的立申请证据保全即执行,申请人应在采取保全措施后15 日内起诉。
(商标法58 条)诉中证据保全。
民诉没有规定诉前证据保全,诉中申请证据保全,应当在举证期限届满前7 日提出。
证据保全未规定当事人有权申请复议。
(证据规定23 条)立案法院应在收到起诉状或口头起诉后7 日内立案,立案庭应在决定立案的三日内移送审判庭。
(审限若干规定第6、7 条)申请先于执行法院应当在受理案件后终审判决前采取(民诉意见106 条)国内。
适用于受送达人下落不明或用其他方式无法送达的。
自发出公告之日起经过60 天的,公告送达视为送达。
(民诉 84 条)涉外。
适用于不能用其他方式送达的。
自公告之日期满六个月。
(民诉245 条)国内。
法院应在立案之日起 5 日内将起诉转副本送达被告,被告收到之日起15 日内答辩,答辩期法院收到答辩之日起 5 日内发送原告(但被告提交的证据何时提交给原告没有明确规定)。
二、诉讼时效的起算:
1、侵权行为所生之债的诉讼时效,自权利人知道或应当知道权利被侵害事实和加害人之时开始计算。
其中,人身损害赔偿的诉讼时效期间,伤势明显的,从受伤害之日起算,伤害当时未曾发现,后经检查确诊并能证明是由侵害引起的,从伤势确诊之日起算。
侵权行为持续发生的,从侵权行为终了之日起计算诉讼时效。
2、约定履行期限的债,自履行期限届满之次日开始计算。
因为债务人到履行期限届满而不履行债务时才发生侵权事实,而且债权人依据债的内容应当知道这一侵害事实,故自此时起就能够行使请求权。
3.、未约定履行期限的债,自权利人提出履行要求的次日或优惠期结束的次日开始计算。
因为在此类债权债务关系中,债权人可随时要求履行。
债务人不依债权人的要求予以履行的,即构成侵权事实,债权人得以行使请求权。
如果法律或合同规定了优惠期,则债权人请求履行只引起优惠期的起算,则当优惠期结束,债务人仍不履行时,才产生请求权。
4、以不作为为义务内容的债,诉讼时效自债权人得知或应当知道债务人作为之时开始计算。
因为不实施相应行为是债务人的义务,则侵权事实自债务人实施相应行为之时构成。
债权人一旦知道或应当知道债务人违反不作为义务时即能行使请求权。
最详细的诉讼时效期间及起算点一览表(珍藏版)转自:尚格法律人作者:陈运诉讼时效期间及起算点一览表诉讼时效期间普通诉讼时效期间适用于一般得债权请求权,时效期间为两年。
特殊诉讼时效期间1、时效期间为1年的:(1)身体受到伤害要求赔偿的;(2)出售质量不合格的商品未声明的;(3)延付或拒付租金的;(4)寄存财物被丢失或者损毁的。
2、时效期间为2年的:缺陷产品致人财产损害或人身损害的。
3、时效期间为3年的:环境污染致人财产损害或人身损害的;船舶发生油污损害的,自损害发生之日起计算3年的时效期间。
4、时效期间为4年的:国际货物买卖合同和技术进出口合同纠纷的。
5、时效期间为5年的:人寿保险的被保险人或者受益人对保险人请求给付保险金的权利,自其知道保险事故发生之日起5年不行使而消灭。
最长诉讼时效期间1、一般情形:最长诉讼时效期间为20年。
2、特殊情形:(1)因产品存在缺陷造成损害要求赔偿的,为10年。
明示的安全使用期超过10年的,为安全使用期。
(2)因船舶油污损害的请求权,为6年。
诉讼时效的起算点1、最长诉讼时效期间的起算:(1)20年最长时效期间,自权利被侵害之日起计算。
(2)《产品质量法》第45条规定的10年最长时效期间,从缺陷产品交付最初消费者之日起计算。
(3)《海商法》第265条规定的6年最长时效期间,从事故发生之日起算。
2、普通时效期间与特殊时效期间的起算:从权利人知道或者应当知道权利被侵害,且知道债务人之日起计算。
即从债权人能够行使权利之日起计算。
根据《民法通则》第154条,开始的当天不算入,从下一天(次日)开始计算。
具体而言:(1)定有清偿期的债权,自期限届满时起算;当事人约定同一债务分期履行的,诉讼时效期间从最后一期履行期限届满之日起计算。
未约定履行期限的债务,依照《合同法》第61条、62条可以确定履行期限的,从履行期限届满之日起计算;不能确定履行期限的,从债权人要求债务人履行义务的宽限期届满之日起计算;但债务人在债权人第一次向其主张权利之时明确表示不履行义务的,从债务人明确表示不履行义务之日起计算。
民事诉讼期限汇总(收藏帖)来源│众合教育司考(zhonghesk)⽂章仅代表作者观点,不代表本微⽴场。
如来源标注错误请告知删除。
投稿:tougao@民事诉讼期限汇总诉讼时效普通2年诉讼时效⾃权利⼈知道或应该知道权利受侵害之⽇起算。
1年诉讼时效⾝体收到伤害要求赔偿的、出售质量不合格的商品未声明的、延付或拒付租⾦的、寄存财物被丢失或毁损的。
3年诉讼时效因环境污染损害赔偿提起诉讼的。
4年诉讼时效因国际货物买卖合同和技术进出⼝合同提出诉讼或仲裁的。
最长诉讼时效从权利受侵害之⽇起20年。
第三⼈撤销之诉第三⼈对已经发⽣法律效⼒的判决、裁定、调解书提起撤销之诉的,应当⾃知道或者应当知道其民事权益受到损害之⽇起6个⽉内,向作出⽣效判决、裁定、调解书的⼈民法院提出。
对指定监护不服的起诉被指定的监护⼈不服指定,应当⾃接到通知之⽇起30⽇内向⼈民法院提出异议。
部分特别程序的异议期限对⼈民法院作出的确认调解协议、准许实现担保物权的裁定,当事⼈有异议的,应当⾃收到裁定之⽇起15⽇内提出;利害关系⼈有异议的,⾃知道或者应当知道其民事权益受到侵害之⽇起6个⽉内提出。
选民资格案件公民不服选举委员会对选民资格的申诉所作的处理决定,可以在选举⽇的5⽇以前向选区所在地基层⼈民法院起诉。
确认调解协议案件申请司法确认调解协议,由双⽅当事⼈依照⼈民调解法等法律,⾃调解协议⽣效之⽇起30⽇内,共同向调解组织所在地基层⼈民法院提出。
公⽰催告案件利害关系⼈因正当理由不能在判决前向⼈民法院申报的,⾃知道或者应当知道判决公告之⽇起1年内,可以向作出判决的⼈民法院起诉。
申请财产保全诉前财产保全法院应在48⼩时内作出裁定,裁定保全的,应⽴即执⾏。
申请⼈应该在采取保全措施后30⽇内起诉。
诉中财产保全情况紧急的,法院应在48⼩时内作出裁定,裁定保全的,应该⽴即执⾏执⾏保全的解除债权⼈因对⽅当事⼈转移财产等紧急情况向执⾏法院申请采取保全措施。
债权⼈在法律⽂书指定的履⾏期间届满后5⽇内不申请执⾏的,⼈民法院应当解除保全。
2、约定履行期限的债,自履行期限届满之次日开始计算。
因为债务人到履行期限届满而不履行债务时才发生侵权事实,而且债权人依据债的内容应当知道这一侵害事实,故自此时起就能够行使请求权。
3.、未约定履行期限的债,自权利人提出履行要求的次日或优惠期结束的次日开始计算。
因为在此类债权债务关系中,债权人可随时要求履行。
债务人不依债权人的要求予以履行的,即构成侵权事实,债权人得以行使请求权。
如果法律或合同规定了优惠期,则债权人请求履行只引起优惠期的起算,则当优惠期结束,债务人仍不履行时,才产生请求权。
4、以不作为为义务内容的债,诉讼时效自债权人得知或应当知道债务人作为之时开始计算。
因为不实施相应行为是债务人的义务,则侵权事实自债务人实施相应行为之时构成。
债权人一旦知道或应当知道债务人违反不作为义务时即能行使请求权。
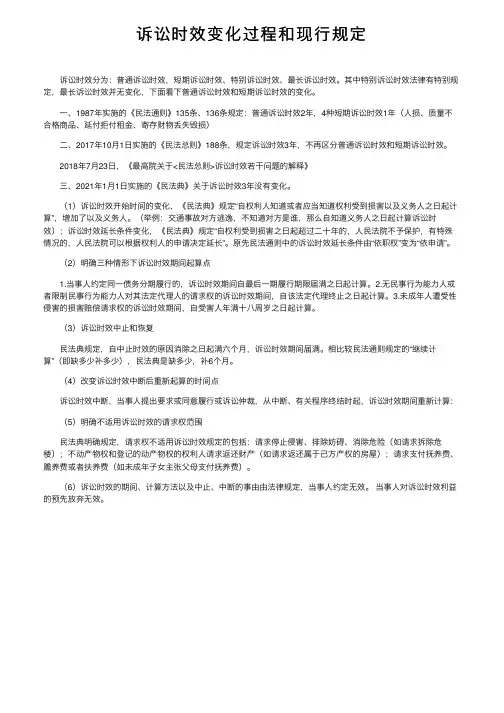
诉讼时效变化过程和现⾏规定诉讼时效分为:普通诉讼时效,短期诉讼时效、特别诉讼时效、最长诉讼时效。
其中特别诉讼时效法律有特别规定,最长诉讼时效并⽆变化,下⾯看下普通诉讼时效和短期诉讼时效的变化。
⼀、1987年实施的《民法通则》135条、136条规定:普通诉讼时效2年,4种短期诉讼时效1年(⼈损、质量不合格商品、延付拒付租⾦、寄存财物丢失毁损)⼆、2017年10⽉1⽇实施的《民法总则》188条,规定诉讼时效3年,不再区分普通诉讼时效和短期诉讼时效。
2018年7⽉23⽇,《最⾼院关于<民法总则>诉讼时效若⼲问题的解释》三、2021年1⽉1⽇实施的《民法典》关于诉讼时效3年没有变化。
(1)诉讼时效开始时间的变化,《民法典》规定“⾃权利⼈知道或者应当知道权利受到损害以及义务⼈之⽇起计算”,增加了以及义务⼈。
(举例:交通事故对⽅逃逸,不知道对⽅是谁,那么⾃知道义务⼈之⽇起计算诉讼时效);诉讼时效延长条件变化,《民法典》规定“⾃权利受到损害之⽇起超过⼆⼗年的,⼈民法院不予保护,有特殊情况的,⼈民法院可以根据权利⼈的申请决定延长”。
原先民法通则中的诉讼时效延长条件由“依职权”变为“依申请”。
(2)明确三种情形下诉讼时效期间起算点1.当事⼈约定同⼀债务分期履⾏的,诉讼时效期间⾃最后⼀期履⾏期限届满之⽇起计算。
2.⽆民事⾏为能⼒⼈或者限制民事⾏为能⼒⼈对其法定代理⼈的请求权的诉讼时效期间,⾃该法定代理终⽌之⽇起计算。
3.未成年⼈遭受性侵害的损害赔偿请求权的诉讼时效期间,⾃受害⼈年满⼗⼋周岁之⽇起计算。
(3)诉讼时效中⽌和恢复民法典规定,⾃中⽌时效的原因消除之⽇起满六个⽉,诉讼时效期间届满。
相⽐较民法通则规定的“继续计算”(即缺多少补多少),民法典是缺多少,补6个⽉。
(4)改变诉讼时效中断后重新起算的时间点诉讼时效中断,当事⼈提出要求或同意履⾏或诉讼仲裁,从中断、有关程序终结时起,诉讼时效期间重新计算:(5)明确不适⽤诉讼时效的请求权范围民法典明确规定,请求权不适⽤诉讼时效规定的包括:请求停⽌侵害、排除妨碍、消除危险(如请求拆除危楼);不动产物权和登记的动产物权的权利⼈请求返还财产(如请求返还属于⼰⽅产权的房屋);请求⽀付抚养费、赡养费或者扶养费(如未成年⼦⼥主张⽗母⽀付抚养费)。
时效问题
1、主债权时效:一般为3年。
中止中断的最长不超过20年。
法律依据:《中华人民共和国民法总则》第一百八十八条:向人民法院请求保护民事权利的诉讼时效期间为三年。
法律另有规定的,依照其规定。
2、担保时效:我们银行一般合同中都有约定,有约定按照约定。
如果合同未约定的,一般为6个月。
担保又分为一般担保和连带担保,我行一般为连带担保。
法律依据:《担保法》第二十五条:一般保证的保证人与债权人未约定保证期间的,保证期间为主债务履行期届满之日起六个月。
在合同约定的保证期间和前款规定的保证期间,债权人未对债务人提起诉讼或者申请仲裁的,保证人免除保证责任;债权人已提起诉讼或者申请仲裁的,保证期间适用诉讼时效中断的规定。
第二十六条:连带责任保证的保证人与债权人未约定保证期间的,债权人有权自主债务履行期届满之日起六个月内要求保证人承担保证责任。
3、诉讼时效:一般为3年
法律依据:《中华人民共和国民法总则》第一百八十八条:向人民法院请求保护民事权利的诉讼时效期间为三年。
法律另有规定的,依照其规定。
4、执行时效:一般为2年,这个在判决书中会明确记载。
法律依据:《民事诉讼法》第二百三十九条规定:“申请执行的期间为二年。
申请执行时效的中止、中断,适用法律有关诉讼时效中止、中断的规定”。
龙源期刊网
诉讼时效如何计算
作者:
来源:《新传奇》2018年第16期
诉讼时效制度是指民事权利受到侵害的权利人在法定的时效期间内不行使权利,当时效期间届满时,即丧失了请求人民法院依诉讼程序强制义务人履行义务之权利的制度。
(一)普通诉讼时效期间:两年
《民法通则》第135条规定,“向人民法院请求保护民事权利的诉讼时效期间为2年,法律另有規定的除外。
”即民法通则或其他民事法律规范没有特别规定的,均适用2年的一般诉讼时效期间。
(二)特殊诉讼时效期间:一年
《民法通则》第136条规定,“下列的诉讼时效期间为一年:1.身体受到伤害要求赔偿
的;2.出售质量不合格的商品未声明的;3.延付或者拒付租金的;4.寄存财物被丢失或者损毁的。
”即适用该特殊诉讼时效期间的,必须是以上四种情况之一之法定情形。
(三)最长诉讼时效期间:二十年
《民法通则》第137条规定,“……从权利被侵害之日起超过20年的,人民法院不予保护。
”最长诉讼时效期间与一般和短期诉讼时效期间不同,该期间是从权利被侵害时起计算,即适用于“不知道或不应当知道”其权利被侵害的“特殊主体”。
(《法治社会》2012年第27期)。
民事诉讼法时间一览表一、起诉时限根据《民事诉讼法》,起诉时限是指民事诉讼的起诉阶段必须遵守的时间限制。
具体规定如下:1.普通民事案件对普通民事案件提起诉讼的时限,根据案件的性质和特殊情况而有所不同。
在一般情况下,起诉时限为两年。
但对于房屋买卖、建筑工程、医疗事故等特殊民事案件,起诉时限可以延长至三年。
2.合同纠纷涉及合同纠纷的民事诉讼,起诉时限一般为两年。
但如果合同中约定了更长或更短的起诉时限,双方应当遵守合同的约定。
值得注意的是,如果在合同中约定了质量保证期或者过渡期,起诉时限从该期满之日起计算。
3.人格权纠纷涉及人格权纠纷的民事诉讼,起诉时限为一年,自侵权行为发生之日起计算。
4.劳动争议涉及劳动争议的民事诉讼,起诉时限为一年。
5.知识产权纠纷对于知识产权相关纠纷的民事诉讼,起诉时限为三年。
这包括著作权、商标权、专利权等知识产权的维权案件。
二、中止时限中止时限是指在民事诉讼过程中,法院内部或外部因素导致案件无法继续审理的一种时间限制。
以下是部分常见的中止时限:1.举证期限在一般的民事诉讼中,原告在起诉状中应当附上证据材料。
被告在法庭开庭前提交答辩状时,应当附上本人的证据材料。
当事人应当在开庭前告知对方当事人证据的种类和数量。
举证期限一般不超过开庭前十五日。
2.申请证人出庭的时间在需要证人出庭作证的案件中,对证人的传票应当提前五日送达。
一般情况下,证人应当在收到传票后三日内到达法院。
3.申请鉴定的时间对需要鉴定的案件,当事人应当在开庭前申请鉴定,并提供鉴定机构和鉴定人员的信息。
鉴定结果应当在开庭前五日提交法院。
三、裁判时限裁判时限是指法院在民事诉讼案件中作出判决或裁定的时间限制。
根据《民事诉讼法》的规定,法院作出判决或裁定的时限为:1.一审案件对于一审案件,法院应当在收到起诉状后六个月内作出判决。
特殊情况下,可适当延长至十个月。
2.二审案件对于二审案件,法院应当在收到上诉状后三个月内作出判决。
特殊情况下,可适当延长至六个月。
民事诉讼时效一览表起诉时效是指民事诉讼当事人行使诉讼权利的期限,是保护当事人的合法权益,维护诉讼秩序的重要制度安排。
了解民事诉讼时效对于当事人正确行使自己的权利具有重要意义。
本文将为您提供一份民事诉讼时效一览表,以便在需要时进行参考。
一、合同纠纷案件诉讼时效1. 买卖合同纠纷:起诉时效为两年,自合同履行期满之日起计算。
2. 租赁合同纠纷:起诉时效为三年,自租赁合同履行期满之日起计算。
3. 借款合同纠纷:起诉时效为三年,自借款到期或者借款人拒不履行借款合同的义务之日起计算。
4. 建设工程合同纠纷:起诉时效为两年,自工程竣工之日起计算。
5. 委托合同纠纷:起诉时效为三年,自委托事项结束之日起计算。
二、侵权纠纷案件诉讼时效1. 人身损害赔偿纠纷:起诉时效为二年,自受害人知道或者应该知道自己的权益受到侵害之日起计算。
2. 财产损害赔偿纠纷:起诉时效为三年,自受害人知道或者应该知道自己的财产受到侵害之日起计算。
三、知识产权纠纷案件诉讼时效1. 专利权纠纷:起诉时效为三年,自侵权行为发生之日起计算。
2. 商标权纠纷:起诉时效为三年,自发现侵权行为之日起计算。
3. 著作权纠纷:起诉时效为二年,自侵权行为发生之日起计算。
四、其他民事纠纷案件诉讼时效1. 劳动争议纠纷:起诉时效为一年,自劳动争议发生之日起计算。
2. 不当得利纠纷:起诉时效为二年,自不当得利行为发生之日起计算。
3. 继承纠纷:起诉时效为二年,自遗产分割完成之日起计算。
需要注意的是,以上时效期限均按照民法通则的规定,具体情况可能因不同地区、不同案件性质而存在差异。
在实际操作中,当事人应及时咨询律师,了解相关的具体时效规定。
总结:民事诉讼时效一览表是当事人在行使诉讼权利时的重要参考依据。
了解诉讼时效的具体期限,有助于当事人保护自己的合法权益,避免错失起诉时机。
通过本文提供的一览表,当事人可随时进行查询,确保自己在诉讼过程中能够依法维护自己的权益。
请大家在遇到诉讼需求时,及时了解相关的时效规定,保护自己的合法权益。
As long as you do things with integrity, don't ask about success or failure.简单易用轻享办公(页眉可删)民事诉讼时效期间是多久《民法总则》第一百八十八条规定了普通诉讼时效期限,即向人民法院请求保护民事权利的诉讼时效期间为三年。
法律另有规定的,依照其规定。
诉讼时效期间自权利人知道或者应当知道权利受到损害以及义务人之日起计算。
【为您推荐】奎屯市律师魏县律师正镶白旗律师向阳区律师安平县律师东丽区律师恩平市律师遇到民事诉讼的情况想要解决的话是需要一定时间的,因为纠纷没有通过协商解决的话那么就只能走司法的途径来解决问题,走司法程序的话按键就需要了解,需要进行一些情况的判断,这些都是需要时间来解决的。
,这时候就很多人想知道具体要多少时间,那民事诉讼时效期间是多少呢?一、一审期间第一、诉讼时效(1)普通2年诉讼时效。
自权利人知道或应该知道权利受侵害之日起算。
(《民法通则》第135条)(2)1年诉讼时效。
身体收到伤害要求赔偿的、出售质量不合格的商品未声明的、延付或拒付租金的、寄存财物被丢失或毁损的。
(《民法通则》第136条)(3)3年诉讼时效。
因环境污染损害赔偿提起诉讼的。
(《环境保护法》第42条)(4)4年诉讼时效。
因国际货物买卖合同和技术进出口合同提出诉讼或仲裁的。
(《合同法》第129条)(5)最长诉讼时效。
从权利受侵害之日起20年。
(《民法通则》第137条)第二、申请财产保全(1)诉前财产保全。
法院接受申请后,应在48小时内作出裁定,裁定保全的,应立即执行(申请人必须提供担保)。
申请人应该在采取保全措施后30日内起诉或者申请仲裁。
(《民诉》第101条)(2)诉中财产保全。
人民法院接受申请后,情况紧急的,应在48小时内作出裁定,裁定保全的,应该立即执行。
(《民诉》第100条)(3)对财产保全或先予执行裁定不服的,可以申请复议一次。
2018年最新民事诉讼时效一览表一审3年诉讼时效。
2017年10月1日施行的中华人民共和国民法总则第一百八十八条对诉讼时效的规定:向人民法院请求保护民事权利的诉讼时效期间为3年。
1年诉讼时效。
身体收到伤害要求赔偿的、出售质量不合格的商品未声明的、延付或拒付租金的、寄存财物被丢失或毁损的。
(民法通则136条)诉讼时效3年诉讼时效。
因环境污染损害赔偿提起诉讼的。
(环境保护法42条)4年诉讼时效。
因国际货物买卖合同和技术进出口合同提出诉讼或仲裁的。
(合同法129条)最长诉讼时效。
从权利受侵害之日起20年。
(民法通则137条)诉前财产保全。
法院应在48小时内作出裁定,裁定保全的,应立即执行(申请人必须提供担保)。
申请人应该在采取保全措施后30日内起诉。
(民诉101条)申请财产保全诉中财产保全。
情况紧急的,法院应在48小时内作出裁定,裁定保全的,应该立即执行。
(民诉100条)对财产保全或先予执行裁定不服的,可以申请复议一次。
(民诉108条)诉前证据保全。
商标法58条规定,法院必须在接到申请后48小时内作出裁定,同意的立即执行,申请人应在采取保全措施后15日内起诉。
(商标法58条)申请证据保全诉中证据保全。
民诉没有规定诉前证据保全,诉中申请证据保全,应当在举证期限届满前7日提出。
证据保全未规定当事人有权申请复议。
(证据规定23条)立案法院应在收到起诉状或口头起诉后7日内立案,立案庭应在决定立案的三日内移送审判庭。
(审限若干规定第6、7条)申请先于执行法院应当在受理案件后终审判决前采取(民诉意见106条)国内。
适用于受送达人下落不明或用其他方式无法送达的。
自发出公告之日起经过60天的,视为送达。
(民诉92条)公告送达涉外。
适用于不能用其他方式送达的。
自公告之日期满3个月。
(民诉267条)国内。
法院应在立案之日起5日内将起诉转副本送达被告,被告收到答辩期之日起15日内答辩,法院收到答辩之日起5日内发送原告(但被告提交的证据何时提交给原告没有明确规定)。
一、2018年最新民事诉讼时效一览表
二、诉讼时效的起算:
1、侵权行为所生之债的诉讼时效,自权利人知道或应当知道权利被侵害事实和加害人之时开始计算。
其中,人身损害赔偿的诉讼时效期间,伤势明显的,从受伤害之日起算,伤害当时未曾发现,后经检查确诊并能证明是由侵害引起的,从伤势确诊之日起算。
侵权行为持续发生的,从侵权行为终了之日起计算诉讼时效。
2、约定履行期限的债,自履行期限届满之次日开始计算。
因为债务人到履行期限届满而不履行债务时才发生侵权事实,而且债权人依据债的内容应当知道这一侵害事实,故自此时起就能够行使请求权。
3.、未约定履行期限的债,自权利人提出履行要求的次日或优惠期结束的次日开始计算。
因为在此类债权债务关系中,债权人可随时要求履行。
债务人不依债权人的要求予以履行的,即构成侵权事实,债权人得以行使请求权。
如果法律或合同规定了优惠期,则债权人请求履行只引起优惠期的起算,则当优惠期结束,债务人仍不履行时,才产生请求权。
4、以不作为为义务内容的债,诉讼时效自债权人得知或应当知道债务人作为之时开始计算。
因为不实施相应行为是债务人的义务,则侵权事实自债务人实施相应行为之时构成。
债权人一旦知道或应当知道债务人违反不作为义务时即能行使请求权。