项目管理常用工具——网络图-13
- 格式:doc
- 大小:89.50 KB
- 文档页数:4
项目管理网络图项目管理网络图是项目管理中常用的工具之一,用于展示项目中各个活动之间的依赖关系和工作流程。
通过绘制网络图,可以清晰地了解项目的进度、关键路径和资源分配情况,从而有效地进行项目计划和控制。
网络图通常由活动节点和箭头组成,活动节点表示项目中的具体任务或工作包,箭头表示活动之间的依赖关系。
在网络图中,每个活动节点都有一个唯一的标识符,用于标识该活动。
活动节点还包括活动名称、预计工期、开始时间、完成时间等信息。
在绘制网络图时,需要确定活动之间的依赖关系。
常见的依赖关系包括:1. 先驱关系:表示一个活动必须在另一个活动之前完成。
在网络图中,先驱关系通过箭头来表示,箭头的起点表示前置活动,箭头的终点表示后续活动。
2. 同时关系:表示两个或多个活动可以同时进行,它们之间没有依赖关系。
在网络图中,同时关系通过平行的箭头来表示。
3. 串行关系:表示一个活动必须在另一个活动完成后开始。
在网络图中,串行关系通过箭头的终点连接到下一个活动的起点来表示。
绘制网络图的步骤如下:1. 确定项目的目标和范围,明确项目的工作内容和交付物。
2. 识别项目中的所有活动,并确定它们之间的依赖关系。
3. 绘制活动节点,包括活动名称、标识符、预计工期、开始时间和完成时间等信息。
4. 绘制箭头来表示活动之间的依赖关系,确保箭头的方向正确,符合活动的先后顺序。
5. 标注关键路径,即项目中最长的路径,决定了项目的最短工期。
6. 分配资源给各个活动,确保项目按时完成。
7. 定期更新网络图,反映项目的实际进度和资源分配情况。
通过项目管理网络图,可以实现以下效果:1. 明确项目的工作流程和工期安排,确保项目按计划进行。
2. 识别项目中的关键路径和关键活动,及时调整资源分配,避免项目延期。
3. 提供决策依据,帮助项目经理和团队成员做出正确的决策。
4. 促进团队协作,明确各个成员的责任和工作内容。
5. 为项目的沟通和报告提供可视化的工具,方便各方了解项目的进展情况。
项目管理单双代号网络图双代号网络图单代号网络图例2 比较例1的两张网络图,说明其要紧差别在哪里?两种网络图的要紧差别有下列两点:1. 双代号网络图中的每一项工作都由两个对应的代号来表示;而单代号网络图中的每一项工作则由一个独立的代号来表示,每一个节点都表示一项工作。
2. 双代号网络图中,工作间的逻辑关系可借助于虚工作(虚箭号)来表示,而在单代号网络图中,工作间的逻辑关系则用箭号来表示,因此单代号网络图中不可能出现虚箭号。
一幅单代号网络图中,只会出现两个虚设的工作节点,那就是表示计划开始的虚工作节点与表示计划结束的虚工作节点。
例3 下图为一单号网络图,网络图各圆圈中横线上边的数字是工作代号,横线下边的数字是工作持续时间。
试用图上计算法计算各工作的最早可能开始时间ES i、最迟务必开始时间LS i、总时差TF i与局部时差FF i,标记出关键线路并确定总工期。
解:根据题意用图算法推算出的各工作时间参数,见上图,关键线路用粗箭号表示。
该网络图的计划总工期为11天。
例4 某工程的单代号网络如下图所示。
试用表上计算法求出网络图中各工作的ES i、EF、LS i、LF i、TF i、与FF i;确定关键工作并在图上说明关键线路;确定计划总工期(注:i下图中圆圈内横线上边为工作代号,横线下边为工作持续时间)。
解:用表算法推算了各工作的时间参数见下表。
该网络图的关键线路共有3条,它们分别为:计划总工期为19天。
一、网络计划技术基本概念二、网络图的绘制:知识点总结与归纳三、网络计划时间参数的计算(一)、网络计划时间参数的概念4.计算工作的总时差工作的总时差等于该工作最迟完成时间与最早完成时间之差,或者该工作最迟开始时间与最早开始时间之差。
5.计算工作的自由时差工作自由时差的计算应按下列两种情况分别考虑:(1)关于有紧后工作的工作,其自由时差等于本工作之紧后工作最早开始时间减本工作最早完成时间所得之差的最小值。
(2)关于无紧后工作的工作,也就是以网络计划终点节点为完成节点的工作,其自由时差等于计划工期与本工作最早完成时间之差。
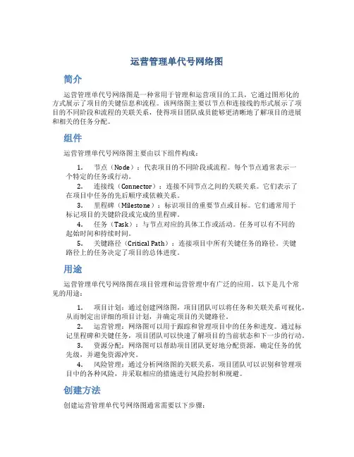
运营管理单代号网络图简介运营管理单代号网络图是一种常用于管理和运营项目的工具,它通过图形化的方式展示了项目的关键信息和流程。
该网络图主要以节点和连接线的形式展示了项目的不同阶段和流程的关联关系,使得项目团队成员能够更清晰地了解项目的进展和相关的任务分配。
组件运营管理单代号网络图主要由以下组件构成:1.节点(Node):代表项目的不同阶段或流程。
每个节点通常表示一个特定的任务或行动。
2.连接线(Connector):连接不同节点之间的关联关系。
它们表示了在项目中任务的先后顺序或依赖关系。
3.里程碑(Milestone):标识项目的重要节点或目标。
它们通常用于标记项目的关键阶段或完成的里程碑。
4.任务(Task):与节点对应的具体工作或活动。
任务可以有不同的起始时间和持续时间。
5.关键路径(Critical Path):连接项目中所有关键任务的路径。
关键路径上的任务决定了项目的总体进度。
用途运营管理单代号网络图在项目管理和运营管理中有广泛的应用。
以下是几个常见的用途:1.项目计划:通过创建网络图,项目团队可以将任务和关联关系可视化,从而制定出详细的项目计划,并确定项目的关键路径。
2.运营管理:网络图可以用于跟踪和管理项目中的任务和进度。
通过标记里程碑和关键任务,项目团队可以快速了解项目的当前状态和下一步的行动。
3.资源分配:网络图可以帮助项目团队更好地分配资源,确定任务的优先级,并避免资源冲突。
4.风险管理:通过分析网络图的关联关系,项目团队可以识别和管理项目中的各种风险,并采取相应的措施进行风险控制和规避。
创建方法创建运营管理单代号网络图通常需要以下步骤:1.定义项目的目标和任务:首先,需要明确项目的目标和需要完成的任务。
这些任务可以是项目的不同阶段,也可以是具体的工作活动。
2.确定任务的先后关系:根据任务的逻辑关系,确定任务之间的先后关系。
例如,某些任务必须在其他任务完成后才能开始。
3.绘制节点和连接线:使用适当的软件工具(如Microsoft Project、Visio等),绘制节点和连接线,表示任务和它们之间的关联关系。
项目管理网络图项目管理网络图是项目管理中常用的工具之一,用于展示项目中各个任务之间的关系和依赖关系。
通过网络图,项目团队可以清晰地了解项目中各个任务的先后顺序和时间安排,从而有效地进行项目计划和资源分配。
一、网络图的基本概念网络图是由一系列的节点和连线组成的图形,节点代表项目中的任务,连线代表任务之间的关系。
常见的网络图有两种类型:PERT图和甘特图。
1. PERT图(Program Evaluation and Review Technique)PERT图是一种用于描述项目中任务之间的依赖关系和时间安排的图表。
在PERT图中,每一个任务用一个节点表示,节点上方标注任务名称和估计完成时间,节点下方标注任务的最早开始时间(ES)和最晚开始时间(LS),以及任务的最早完成时间(EF)和最晚完成时间(LF)。
节点之间的连线表示任务之间的依赖关系,连线上标注任务之间的时间差。
2. 甘特图(Gantt Chart)甘特图是一种用于展示项目中任务时间安排的图表。
在甘特图中,每一个任务用一个横条表示,横条的长度代表任务的持续时间,横条的起点和终点表示任务的开始时间和结束时间。
通过甘特图,项目团队可以直观地了解项目中各个任务的时间安排和重叠情况。
二、网络图的绘制步骤绘制项目管理网络图的步骤如下:1. 确定项目中的任务首先,项目团队需要明确项目中的各个任务,包括任务的名称、持续时间和依赖关系。
可以通过项目工作分解结构(WBS)来确定任务。
2. 确定任务之间的依赖关系在确定任务之间的依赖关系时,需要明确每一个任务的前置任务和后置任务。
前置任务是指必须在当前任务开始之前完成的任务,后置任务是指必须在当前任务完成之后开始的任务。
可以通过项目团队的经验和专业知识来确定任务之间的依赖关系。
3. 绘制节点和连线根据任务的名称和持续时间,绘制节点,并在节点上方标注任务的名称和持续时间。
根据任务之间的依赖关系,绘制连线,并在连线上标注任务之间的时间差。
项目管理网络图项目管理网络图是一种用于可视化项目进度和任务依赖关系的工具。
它以图形的形式展示了项目中各个任务之间的关系和时间安排,匡助项目经理和团队成员更好地了解项目发展情况,并做出相应的调整和决策。
标准格式的项目管理网络图通常包括以下几个要素:1. 项目名称和标识:在网络图的顶部或者左侧,通常会显示项目的名称和标识,以便于识别和区分不同的项目。
2. 任务节点:网络图中的每一个任务都表示为一个节点,节点通常用圆圈或者矩形表示。
每一个任务节点上通常会标注任务的名称和编号。
3. 连接线:任务节点之间的连线表示任务之间的依赖关系。
连线通常用箭头表示,箭头的方向表示任务的先后顺序。
例如,箭头从任务A指向任务B,表示任务A必须在任务B之前完成。
4. 任务持续时间:每一个任务节点上通常会标注任务的持续时间,以便于项目团队了解任务的工期和进度安排。
持续时间可以用天、周、月等单位表示。
5. 关键路径:关键路径是指项目中最长的任务序列,决定了整个项目的最短完成时间。
在网络图中,关键路径通常会用特殊的样式或者颜色标注出来,以便于项目经理和团队成员重点关注。
6. 里程碑:里程碑是项目中的重要节点或者阶段性的成果,通常用菱形表示。
里程碑节点通常不包含持续时间,它代表了项目的重要里程碑事件,如项目启动、关键阶段完成等。
除了以上的基本要素,标准格式的项目管理网络图还可以包括一些其他的信息,如资源分配、任务优先级、任务负责人等。
这些信息可以在节点或者连线上进行标注,以便于项目团队更好地了解项目的资源情况和任务分工。
在实际使用项目管理网络图时,可以使用专业的项目管理软件,如Microsoft Project、Wrike等,这些软件提供了丰富的功能和工具,可以方便地创建、编辑和共享项目管理网络图,并进行进度跟踪和资源管理等工作。
总之,项目管理网络图是一种重要的项目管理工具,它能够匡助项目团队清晰地了解项目的任务和进度安排,提高项目的执行效率和管理水平。
项目管理网络图项目管理网络图是项目管理中常用的工具,用于展示项目各个任务之间的依赖关系和工作流程。
它以图形化的方式展示项目的工作流程,帮助项目团队成员更好地理解项目的进度和任务之间的关系,从而提高项目的执行效率和管理水平。
项目管理网络图通常使用两种常见的图形表示方法:箭头图和甘特图。
1. 箭头图(也称为活动关系图):箭头图通过箭头表示任务的开始和结束时间,并使用节点表示任务的持续时间。
箭头图可以清晰地显示任务之间的依赖关系,包括先后顺序、并行关系和循环依赖等。
在箭头图中,每个任务都表示为一个节点,箭头表示任务之间的先后关系。
箭头图可以帮助项目团队成员了解任务之间的关系,从而更好地安排工作和资源。
例如,假设我们正在进行一个软件开发项目,其中包括需求分析、设计、编码、测试和上线等任务。
箭头图可以清晰地展示这些任务之间的依赖关系,如需求分析必须在设计之前完成,编码必须在设计之后进行等。
2. 甘特图:甘特图是一种时间轴图,通过横向的条形图展示任务的开始时间、结束时间和持续时间。
甘特图可以直观地显示任务的时间安排和进度,帮助项目团队成员了解项目的整体进展和各个任务的执行情况。
在甘特图中,每个任务都表示为一个条形图,条形图的长度表示任务的持续时间,开始时间和结束时间则通过条形图的位置来表示。
例如,我们可以使用甘特图展示软件开发项目的进度安排。
在甘特图中,需求分析任务的条形图将从项目开始时间开始,持续一定的时间,然后设计任务的条形图将从需求分析任务的结束时间开始,持续一定的时间,以此类推,直到项目最后一个任务的结束时间。
除了展示任务之间的依赖关系和工作流程外,项目管理网络图还可以帮助项目团队成员进行资源分配和决策。
通过分析网络图,项目经理可以确定哪些任务是关键路径上的任务,即对整个项目的进度具有重要影响的任务。
项目经理可以重点关注关键路径上的任务,确保它们按时完成,从而保证整个项目的进度和质量。
总之,项目管理网络图是项目管理中一种重要的工具,通过图形化的方式展示项目的工作流程和任务之间的依赖关系,帮助项目团队成员更好地理解项目,提高项目的执行效率和管理水平。
信息系统集成项目管理的项目管理工具信息系统集成项目管理涉及到多个方面和环节,需要对项目进行有效的组织、协调和控制。
在此过程中,项目管理工具的运用起到了至关重要的作用。
本文将介绍信息系统集成项目管理中常用的几种项目管理工具,并探讨其在项目管理中的应用。
一、甘特图甘特图是信息系统集成项目管理中最常见的一种项目管理工具。
它以时间为基准,将项目的各项工作任务以条形图的形式进行展示,从而直观地显示项目的进度和时间安排。
甘特图可以帮助项目经理进行时间管理,合理安排资源和任务,以及监控项目进展情况。
通过甘特图,项目团队成员可以清晰地了解每个任务的开始时间、结束时间和持续时间,有利于协调各项工作并及时调整计划。
二、网络图网络图是一种以事件为基准的项目管理工具。
它通过将项目的各项活动以节点和箭头的方式进行表示,展示了活动间的依赖关系和流程逻辑。
网络图可以帮助项目经理识别项目的关键路径,即项目中耗时最长的路径,从而确定项目的最短完成时间。
在信息系统集成项目管理中,网络图能够帮助项目团队合理分配资源、制定工作计划,并及时发现活动间的依赖关系,有助于项目的顺利进行。
三、里程碑里程碑是一个在信息系统集成项目中具有重要意义的项目管理工具。
它代表了项目中的关键节点或重要事件,用于标志项目的进展和阶段性成果。
里程碑能够帮助项目团队和相关利益相关者清晰地了解项目的阶段性目标和进展情况,以及项目的重要里程碑节点。
通过设立里程碑,项目经理可以更好地进行项目的跟踪和控制,同时也方便项目团队和相关方进行交流和沟通。
四、资源分配表资源分配表是信息系统集成项目管理中常用的一种管理工具。
它用于记录和管理项目中所需的人力、物力和财力资源。
通过资源分配表,项目经理可以清楚地了解项目中各项任务所需的资源及其分配情况,从而合理安排资源,使项目能够按计划进行。
资源分配表还能够帮助项目经理及时调整资源分配,以应对项目中的变更和风险。
五、决策矩阵决策矩阵是信息系统集成项目管理中一种常用的分析工具。
项目管理网络图项目管理网络图(Project Management Network Diagram)是项目管理中常用的工具,用于展示项目工作任务之间的逻辑关系和依赖关系。
它以图形化的方式呈现项目的进度计划,帮助项目团队成员更好地理解项目的工作流程和时间安排。
项目管理网络图通常采用两种形式:箭线图(Arrow Diagramming Method,ADM)和关系图(Precedence Diagramming Method,PDM)。
箭线图是使用箭头表示任务,并在箭头上标注任务的持续时间,以及任务的依赖关系。
关系图则使用矩形框表示任务,任务之间的关系通过箭头连接。
在项目管理网络图中,任务被称为活动(Activity),活动之间的关系被称为依赖关系(Dependency Relationship)。
依赖关系可以分为四种类型:完成-开始(Finish-to-Start,FS)、完成-完成(Finish-to-Finish,FF)、开始-开始(Start-to-Start,SS)和开始-完成(Start-to-Finish,SF)。
这些关系描述了一个活动在何时开始或完成,以及它与其他活动之间的先后顺序。
除了任务和依赖关系,项目管理网络图还包括其他重要的元素。
例如,里程碑(Milestone)是项目中的重要节点,通常用来表示项目的关键阶段或重要里程碑事件。
关键路径(Critical Path)是指项目中的一系列关键活动,其总持续时间决定了整个项目的最短完成时间。
资源分配(Resource Allocation)是指为各个活动分配适当的资源,以确保项目按时完成。
项目管理网络图的编制过程通常包括以下步骤:1. 确定项目的活动列表:列出项目中需要完成的所有活动,并为每个活动分配一个唯一的标识符。
2. 确定活动之间的依赖关系:分析每个活动之间的逻辑关系,确定它们的依赖关系类型(FS、FF、SS、SF)。
3. 确定活动的持续时间:估算每个活动的持续时间,并记录在项目管理网络图中。
项目管理网络图项目管理网络图是一种图形化工具,用于展示项目中各个任务之间的依赖关系和时间安排。
通过绘制项目管理网络图,项目团队可以清晰地了解项目的进度和关键路径,从而更好地进行项目计划和资源分配。
本文将详细介绍项目管理网络图的标准格式,并提供一个示例来说明其用法和优势。
一、项目管理网络图的标准格式项目管理网络图通常由节点和箭头组成,节点代表项目中的任务,箭头表示任务之间的依赖关系。
下面是项目管理网络图的标准格式要求:1. 节点:每个任务用一个节点表示,节点上方标注任务的名称或编号,并在节点下方标注任务的持续时间。
节点可以使用矩形、圆形或椭圆形表示,具体形状可以根据实际需要进行调整。
2. 箭头:箭头用于表示任务之间的依赖关系,箭头的方向从前置任务指向后续任务。
箭头可以直线或曲线,具体形状可以根据实际需要进行调整。
3. 里程碑:里程碑是项目中的重要事件或里程碑任务,通常用一个菱形表示。
里程碑节点通常不标注持续时间,但可以在节点旁边标注里程碑的名称和日期。
4. 关键路径:关键路径是项目中影响项目总工期的一系列任务组成的路径。
在项目管理网络图中,关键路径通常用粗实线或红色线条表示,以突出其重要性。
5. 时间刻度:项目管理网络图上方通常有一个时间刻度,用于表示项目的时间进度。
时间刻度可以按天、周、月或其他时间单位进行划分,具体刻度根据项目的时间粒度进行调整。
二、项目管理网络图的用法和优势项目管理网络图是项目管理中常用的工具,具有以下用法和优势:1. 任务依赖关系的可视化:通过绘制项目管理网络图,可以清晰地展示任务之间的依赖关系,帮助项目团队了解任务的先后顺序和关联性。
2. 项目进度的可控性:项目管理网络图可以帮助项目团队确定项目的关键路径和关键任务,从而更好地控制项目进度,及时调整资源和任务安排,确保项目按时完成。
3. 风险管理的支持:项目管理网络图可以帮助项目团队识别和评估项目中的风险和不确定性,从而制定相应的风险应对策略,降低项目风险。
决策树预测项目期望值,做出风险决策什么是决策树决策树是一种运用树状网络图形,根据期望(损益)值决策准则进行项目战略决策分析的工具。
决策树的作用能有效地对风险型项目进行战略决策分析;运用树状网络图直观、方便、易操作;是一种定量的决策分析工具,可以有效地解决多级(序贯)决策问题。
怎么做决策树由以下四部分组成,如下图:☐决策节点 方案节点—树枝✧树梢决策树图—图11.画出决策树A 先画一决策节点“☐”;B 从决策节点引出方案分枝,分枝上注明方案名或代号;C 方案分枝的末端画上方案节点“ ”;D 从每个方案节点引出状态分枝“—”,分枝上注明状态名、代号及其出现的概率;C 树梢末画上结果节点“△”,旁边注明相应的损益值。
提示:按照从左到右的顺序画决策树,画决策树的过程本身就是一个对决策问题进一步深入探索的过程。
例:某计算机制造商为开发一种市场需要的新产品考虑筹建一个分厂。
经过调查研究取得以下有关资料:决策树---表1决策树—图22.计算各方案的期望值损益值按从右到左的顺序计算期望损益值,并将结果标注在相应的状态节点处。
点⑤:[100*0.9+(-20)*0.1]*7(年)=616点②:(-20)*0.1*7(年)=140100*0.7*3(年)+616*0.7+(-20)*0.3*3(年)+(-140)*0.3-300(建大厂投资)=281.2点⑧:(40*0.9+30*0.1)*7(年)=273点⑨:[95*0.9+(-20)*0.1]*7(年)-200(扩建投资)=384.5 因384.5>273,说明扩建方案好;划掉不扩建方案,并将点9的期望值转移到点6处.点⑦:30*1.0*7(年)=210点③:40*0.7*3(年)+384.5*0.7+30*0.3*3(年)+210*0.3-120(建小厂投资)=323.2带有期望损益值的决策树:(单位:万元)见下页图决策树—图33.确定最优方案选择收益期望值最大(或损失值最小)的方案作为最优方案,并将期望值标在决策节点处。
项目管理网络图项目管理网络图是一种可视化工具,用于展示项目中各个任务之间的依赖关系和时间安排。
它以图形的形式呈现项目的进度和工作流程,匡助项目团队成员更好地理解和协调各项任务。
下面是一个标准格式的文本,详细介绍了项目管理网络图以及其使用方法和优势。
1. 什么是项目管理网络图?项目管理网络图,又称为甘特图或者关键路径法图,是一种图形化的工具,用于展示项目中各个任务之间的依赖关系和时间安排。
它通过节点和箭头的组合,清晰地展示了任务的先后关系、任务的起止时间以及项目的整体进度。
2. 如何绘制项目管理网络图?绘制项目管理网络图通常需要以下步骤:2.1 确定项目的目标和范围:明确项目的目标和需要完成的任务。
2.2 列出项目的任务清单:将项目中的所有任务列出,并确定它们之间的依赖关系。
2.3 确定任务的持续时间:确定每一个任务的估计持续时间。
2.4 绘制节点和箭头:根据任务的依赖关系和持续时间,绘制节点和箭头,形成项目管理网络图。
2.5 确定关键路径:通过计算各个任务的最早开始时间和最晚完成时间,确定关键路径,即项目的最长路径和最短期。
3. 项目管理网络图的优势是什么?项目管理网络图具有以下优势:3.1 可视化展示:通过图形化的方式,直观地展示了项目的任务和进度,使团队成员更容易理解和协调工作。
3.2 便于调整和优化:通过调整任务的依赖关系和时间安排,可以优化项目的进度和资源分配。
3.3 识别关键路径:通过计算关键路径,可以确定项目的最长路径和最短期,匡助项目团队更好地控制进度和资源。
3.4 提高沟通效率:项目管理网络图可以作为沟通工具,匡助项目团队成员之间更好地交流和协作。
4. 项目管理网络图的应用场景有哪些?项目管理网络图可以应用于各种项目管理场景,例如:4.1 建造工程:用于规划和控制建造项目的进度和资源。
4.2 软件开辟:用于安排和跟踪软件开辟项目中的各个任务。
4.3 事件策划:用于规划和组织各种活动的时间安排和资源分配。
项目管理网络图项目管理网络图是项目管理中常用的工具,它能够匡助项目团队清晰地了解项目的进度和关键路径,从而更好地进行项目规划和控制。
本文将从项目管理网络图的定义、作用、制作步骤、关键要素和常见类型等方面进行详细介绍。
一、定义1.1 项目管理网络图是一种图形化的工具,用于表示项目活动之间的逻辑关系和时间关系。
1.2 通过项目管理网络图,项目团队可以清晰地了解项目中各个活动的先后顺序和持续时间,匡助项目团队有效地规划和控制项目进度。
1.3 项目管理网络图通常采用箭线表示活动,箭线的方向表示活动的先后顺序,箭线的长度表示活动的持续时间。
二、作用2.1 匡助项目团队清晰地了解项目的进度和关键路径,及时发现和解决潜在的风险和问题。
2.2 促进项目团队之间的沟通和协作,提高项目的执行效率和质量。
2.3 为项目团队提供决策依据,匡助项目经理进行有效的资源分配和进度控制。
三、制作步骤3.1 确定项目的所有活动,并确定它们之间的逻辑关系和时间关系。
3.2 绘制活动节点和箭线,表示活动的先后顺序和持续时间。
3.3 根据活动的持续时间和关系,确定项目的关键路径,以及各个活动的最早开始时间和最晚完成时间。
四、关键要素4.1 活动节点:表示项目中的各个活动,通常用圆圈或者方框表示。
4.2 箭线:表示活动之间的逻辑关系和时间关系,箭线的方向表示活动的先后顺序。
4.3 关键路径:由一系列关键活动组成,其总持续时间决定了项目的最短完成时间。
五、常见类型5.1 PERT图:采用概率分布的方式表示活动的持续时间,更适合于不确定性较大的项目。
5.2 CPM图:采用确定性的方式表示活动的持续时间,更适合于确定性较高的项目。
5.3 Gantt图:以时间轴的方式表示项目中各个活动的开始时间和结束时间,更适合于展示项目进度和资源分配情况。
综上所述,项目管理网络图是项目管理中不可或者缺的工具,通过制作和分析项目管理网络图,项目团队可以更好地规划和控制项目进度,提高项目的执行效率和质量。
项目管理网络图引言:项目管理网络图是项目管理中常用的工具之一,它能够帮助项目经理和团队成员更好地规划、安排和控制项目进程。
本文将从五个大点来详细阐述项目管理网络图的重要性和使用方法。
正文:1. 项目管理网络图的定义和作用1.1 项目管理网络图的定义项目管理网络图是一种图形化工具,用于表示项目活动之间的逻辑关系和依赖关系。
它由节点和箭头组成,节点表示项目中的活动,箭头表示活动之间的关系。
1.2 项目管理网络图的作用项目管理网络图能够帮助项目团队成员更好地理解项目计划和进程,从而更好地协同工作。
它可以帮助项目经理识别关键路径和风险,以及调整资源分配和进度,从而提高项目的成功率。
2. 项目管理网络图的类型2.1 活动-节点网络图(Activity-On-Node,AON)活动-节点网络图是最常用的项目管理网络图类型。
它以节点来表示活动,以箭头来表示活动之间的逻辑关系和依赖关系。
2.2 活动-箭头网络图(Activity-On-Arrow,AOA)活动-箭头网络图是另一种常见的项目管理网络图类型。
它以箭头来表示活动,以节点来表示活动之间的逻辑关系和依赖关系。
2.3 网络图的绘制工具绘制项目管理网络图的工具有很多,如微软项目、Primavera P6等。
这些工具可以帮助项目团队成员更方便地绘制、编辑和更新网络图。
3. 项目管理网络图的构建方法3.1 确定项目活动首先,项目团队需要明确项目的目标和范围,然后确定项目的关键活动和里程碑。
3.2 确定活动之间的依赖关系在绘制项目管理网络图之前,需要确定活动之间的依赖关系,包括先后关系、并行关系和循环关系等。
3.3 绘制项目管理网络图根据确定的活动和依赖关系,可以使用项目管理软件或手工方式绘制项目管理网络图。
4. 项目管理网络图的分析和优化4.1 关键路径分析通过项目管理网络图,可以识别出项目的关键路径,即决定项目总工期的关键活动序列。
关键路径分析可以帮助项目经理确定项目的最短工期和资源需求。
项目管理网络图项目管理网络图是项目管理中常用的工具之一,用于可视化项目的任务和活动之间的关系。
它通过图形化的方式展示了项目的时间安排、任务依赖关系以及关键路径等信息,帮助项目团队成员更好地理解项目进度和任务之间的关系,从而有效地进行项目计划和控制。
在编写项目管理网络图时,需要遵循一定的标准格式,以确保图表的清晰和易读性。
下面是一个标准格式的项目管理网络图的示例:1. 项目信息:- 项目名称:XXXX项目- 项目开始日期:XXXX年XX月XX日- 项目结束日期:XXXX年XX月XX日2. 关键路径:- 关键路径是指项目中最长的路径,决定了项目的最短完成时间。
在网络图中,关键路径通常用红色线条标示出来,以突出其重要性。
3. 任务列表:- 任务ID:任务的唯一标识符,用于区分不同的任务。
- 任务名称:任务的名称或描述。
- 任务开始时间:任务的开始日期或时间。
- 任务结束时间:任务的结束日期或时间。
- 任务持续时间:任务的工期或持续时间。
- 前置任务:任务依赖的前置任务,即该任务开始之前需要完成的任务。
- 后续任务:依赖于该任务的后续任务,即该任务完成之后需要开始的任务。
4. 任务关系:- 任务之间的关系可以用箭头表示。
箭头的起点表示前置任务,箭头的终点表示后续任务。
5. 里程碑:- 里程碑是项目中的重要事件或节点,通常没有持续时间,只有一个特定的日期或时间点。
在网络图中,里程碑可以用特殊的符号或图标表示。
6. 关键节点:- 关键节点是项目中的关键任务或里程碑,其完成时间对项目整体进度具有重要影响。
在网络图中,关键节点通常用特殊的符号或颜色标示出来。
7. 资源分配:- 资源分配是指为每个任务分配适当的资源,如人员、设备、材料等。
在网络图中,可以使用不同的颜色或符号表示不同的资源。
8. 进度控制:- 项目进度控制是项目管理的重要环节,通过对网络图进行实时更新和调整,可以及时发现和解决项目进度偏差的问题,确保项目按时完成。
网络图
制订项目时间计划和进度安排
什么是网络图
网络图是制定项目时间进度计划的工具。
它以图解法表现项目任务之间的关系,计算项目工作的总时间,并找出关键性任务。
网络图的作用
使每个项目组成员都能看到自己的工作安排和项目的整体计划;
对不切实际的时间安排进行调整;
有助于项目组找到完成计划的有效途径;
有助于把资源集中在关键任务上;
预无发现项目实施的潜在风险,调整项目计划;
提供项目控制的标准和基础。
怎么做
1.组建项目组
项目组成员应包括各项任务的负责人和主要执行人员,样有利于制订出现实的项目计划和计划的贯彻执行。
2.制定工作分解结构(WBS)
具体步骤见工具“工作分解结构”。
例:新产品开发的WBS:
网络图—图1
3. 确定各项任务的行后顺序 提示:
A 首先针对每个任务问三个问题:
I. 在此任务开始之前,还有哪些任务必须完成? II. 还有可以与此任务同时进行的吗?
III. 什么任务必须在此任务完成之后才能开始? B 做一个活动列表。
例: 代码 活动
紧前工作
1110 市场与客户分析 无 1120 技术趋势分析 无 1130 技术可行性分析 无 1140 成本收益分析 无
1150 立项评估 1110,1120,1130,1140 1210 制定设计方案 1150 1220 计算机模拟 1210 1230 制作样品 1220 1310 内部测试 1230 1320 B 测试 1230 1330 试运行 1310 1410 市场准备 1150
1420 产品发布 1320,1330,1500 1430 产品推广 1420 1500
相关培训
1230
4. 确定项目的里程碑
里程碑是项目工作中具有标志性的检查控制点,如立项、获得批准、到货、安装完毕、正式开通等。
此例的里程碑为: A 定义了技术特色 B 立项 C 出样品
D 准备升级维护
5. 绘制网络图
任务代码
最早开始时间(ES )EF ) 最迟开始时间(LS )LF )
网络图---图2
网络图—图3
6.计算各项活动的工期
对于不确定性较强的工期可用以下公式进行预测:
Te=
A:乐观时间
B:悲观时间
C:最可能的时间
7.正推项目总时间
根据第一项任务的开始时间和工期,计算其紧后任务的最早开始时间(ES)和最早结束时间(EF):
EF=ES+预计工期
8.倒推项目总时间
根据最后一项任务的完工期限和工期,倒推前项任务的是迟完工时间(LF)和最迟开始时间(LS);
LS=LF—预计工期
9.计算总时差
总时差(TS:Total Slack Time)
TS=LF-EF=LS-ES
10.找出关键路径
提示:
I.在整个网络图中工期最长的路径;
II.具有最小时差的活动构成关键路径。
11.计算项目总时间
项目总时间=关键路径上的时间之和
12.优化网络图
网络图的优化要根据具体项目特点、限制条件和运行方式而定。
在上例中,为了找回总时差5.84天,项目组对关键路径上的任务反复推敲,最后得出初步解决方案——由产品制造部制造多台样品机,同时进行软硬件测试,将内部测试时间缩短为7天。
见下页(新产品开发的网络图)
新产品开发的网络图:
新产品开发的网络图。