2018高考历史知识点系统总结
- 格式:doc
- 大小:1.33 MB
- 文档页数:169
★精品文档★2018高考历史知识点汇总出国留学高考为大家提供2018高考历史知识点汇总,更多高考资讯请关注我们站的更新!2018高考历史知识点汇总一、古代中国的政治制度★考点1、西周时期的政治制度西周的建立:BC1046年(1)分封制①内容:西周时期周武王把王畿以外的广大地区和人民分别授予王族、功臣和古代帝王的后代,让他们建立诸侯国,拱卫王室。
诸侯的义务:镇守疆土、随从作战、缴纳贡赋、朝觐述职等。
诸侯的权利:再分封、设置官员、建立武装、征派赋役②分封制的作用:西周通过分封制,加强了周天子对地方的统治,扩大了统治区域,到西周后期,王权衰弱,分封制遭到破坏。
(2)宗法制①特点:宗法制是实行按照血缘宗族关系分配政治权力,维护政治联系的制度,宗法制的核心是嫡长子继承制。
②内容:周天子以嫡长子世代继承最高执政权力,其余诸子分封为诸侯,诸侯国对于周王室处于附属地位。
周天子2016全新精品资料-全新公文范文-全程指导写作–独家原创1/9★精品文档★为天下的大宗。
封为诸侯的庶子对天子为小宗,在本国为大宗,其地位也由嫡长子继承。
诸侯的庶子分封为卿大夫,他们对诸侯为小宗,在本家为大宗,其地位也由嫡长子继承。
从卿大夫到士,也形成同样的大宗与小宗的关系。
这样按血缘关系的亲疏就形成了”周天子-诸侯-卿大夫-士”的宗法等级。
③西周时期政治制度的特点神权和政权的结合尚未形成中央集权★考点2、秦中央集权制度的形成秦朝的统一:BC230-221韩赵魏楚燕齐(1)皇帝制度君权的至高无上(2)秦朝的中央机构三公的职权范围要注意区别,也是选择题中经常命题的重点。
三公的职责:①丞相:帮助皇帝处理全国政事;②太尉:负责全国军务;③御史大夫:是副丞相,执掌群臣奏章,下达皇帝诏令,并负责监察百官。
(3)郡县制郡县的设置的影响。
郡县制的建立:秦灭六国后秦始皇采纳李斯推行郡县制度的建议,把郡县制推广到全国。
郡县制的特点在于郡县的长官都有皇帝任免。
2018高考历史复习知识框架表大全美幼童揭开“断发易服”序幕。
轮船、铁路,四通八达的电报网形成,近代报刊产生。
汽车传入上海,航空业开始;19世纪末2 0世纪初,电话传入、电影业起步,报刊唤起民众方面启蒙作用重大。
政治1、中外反动势力公开勾结,太平天国失败,清政府开始沦为列强统治中国的工具。
2、为挽救内忧外患的危机,19世纪60—90年代,清政府掀起洋务运动,兴办近代军事和民用工业,创建新式海军和举办新式教育、留学教育,培养实用人才等。
运动没有使1、1895年甲午战争中国战败,《马关条约》使半殖民地化程度大大加深;八国联军侵华战争中国战败,1901年的《辛丑条约》使中国完全沦为半殖民地半封建社会。
2、义和团反帝爱国运动粉碎了列强瓜分中国的狂妄计划,但落后性使其难免失败;孙中山为代表的资产阶级革命派,建立中国同盟会、提出资产阶级革命纲领,1、列强与北洋军阀公开勾结,近代中国两大社会主要矛盾合流,集中体现为中国人民与帝国主义支持的北洋军阀的矛盾,中国依然是半殖民地半封建社会。
2、孙中山维护共和民主的斗争连遭挫败,资产阶级的旧民主主义革命陷入困境。
3、随着民族工业短暂而迅速的发展,中国无产阶级队伍发展壮大,思想觉悟和斗争水平不断提高,这为中国由旧民主主义革命向新民主主义革命的转变,为中国共产党的诞生奠定了阶级基础。
国家走上富强道路,但却启动了中国近代化的进程。
3、中国民族资产阶级产生。
进行反清武装起义,1 912年推翻了清王朝,建立了中华民国,但革命果实为袁世凯窃取,中国社会性质依然没有改变。
文化1、第二次鸦片战争后,曾国藩等洋务派提出“中学为体,西学为用”,“师夷长技以自强”,强调以儒家纲常名教作为决定国家命运的根本,主张采用西方国家的近代科学技术,仿效其教育、赋税等具体措施来挽救江河日下的清王朝。
2、同时,知识分子中产生早1、康有为等资产阶级维新派,将西方资产阶级政治学说与儒家思想结合,宣传维新变法,推动了维新变法运动的开展,激发了人民的爱国思想和民族精神,是又一次思想解放运动。
高考历史重要知识点一1.公元前2070年,禹建立我国历史上第一个王朝是夏;我国的早期国家政治制度起源于夏朝。
2.原始社会后期禅让制被王位世袭制所取代。
3.为了进行有效的统治,周朝在政治上实行分封制。
西周宗法制的最大特点是嫡长子继承制。
分封制与宗法制的关系是互为表里,相辅相成。
4.柳宗元的《封建论》说“夏、商、周、汉封建而延,秦郡邑而促”。
文中的“封建”的含义是分封制。
5.保证了贵族在政治上的垄断和特权地位,也有利统治集团内部的稳定和团结的是宗法制。
6.秦朝是中国历史上第一个统一的封建王朝。
秦始皇首创的皇帝制度,是中国封建专制制度的重特征。
在中央设置丞相、御史大夫和太尉三个最高官职。
7.唐朝时,掌握草拟、审议和行政的职能分别是中书省、门下省和尚书省。
8.宋朝和元朝最高行政机构分别是中书门下省和中书省。
9.元朝时,统领宗教事务和管辖西藏地区的机构是宣政院。
为管理边远地区设置宣慰司。
10.明太祖(皇帝)时,中国的宰相制度从此被废除。
高考历史重要知识点二11.雍正帝时设置军机处,标志着君主专制制度发展到了顶峰。
12.古代中国农业生产的主要组织方式是以家庭为单位从事生产劳动。
古代中国农业生产的主要特点是形成精耕细作的农业生产体系。
13.牛耕是我国农业技术史上耕作方式的一次革命。
14.春秋战国和秦汉时期,使用了当时世界上最先进的耕作方式是垄作法。
15.古代中国手工业的三种主要经营形态分别是官营手工业、民营手工业、家庭营手工业。
16.明清时期,苏州和杭州是最著名的丝织业中心。
17.“商人”最早出自于商朝。
18.我国最早的银行雏形是柜坊。
世界上最早的纸币是北宋发行的“交子”。
19.元代时,泉州被外国旅行家誉为世界第一大港。
清代时实行闭关锁国的政策,只广州一处对外通商。
20.唐朝时,专管对外贸易的机构称为市舶使。
宋代时,在边境设置与少数民族贸易场所称为榷场。
中国最早的商标是宋代山东济南刘家功夫针。
高考历史重要知识点三21.“百家争鸣”是中国历史上第一次思想解放运动。
本文部分内容来自网络整理,本司不为其真实性负责,如有异议或侵权请及时联系,本司将立即删除!== 本文为word格式,下载后可方便编辑和修改! ==高考历史重点知识点归纳小结历史被认为是高考文综科目中最难的一门,其实历史高考也没有我们想象的那么恐怖,备考期间我们主要把基础的知识点弄懂。
下面是小编为大家整理的高考历史必备的知识点,希望对大家有用!高考历史基础知识点1、分封制的影响(1)西周初期对当时的影响①周天子具有较高的权威。
分封制起到了拱卫周王室、拓展疆域、巩固统治的积极作用。
②西周后期,分封制逐渐瓦解,导致了诸侯分裂割据局面的出现。
(2)对后世的深远影响①影响中国封建社会中以血缘关系为核心的皇族分封。
②中国姓氏的起源中,很多源于西周的封国,如宋、鲁、郑、陈等。
③中国的地名简称很多源于西周的诸侯国国名,如山东省简称鲁、山西省简称晋等。
2、宗法制的影响(1)对当时:保证了贵族对政权的垄断及特权地位,有利于统治集团内部的稳定和团结。
(2)对后世①重视家庭建设,提倡尊老爱幼,有利于社会安定,形成强大的民族凝聚力。
②影响了后世人们的思想观念及祭祀、修订家谱、追根寻祖等社会习俗。
③强调家庭本位,过分重视人情关系,人为地划分远近尊卑,个人的自主意识和平等权利受到约束,与现代的平等和法治意识相违背。
3、影响小农经济发展的主要因素(1)生产力因素。
耕作方式、耕作技术、土地制度等。
(2)小农经济自身特点。
自给自足特点、规模小、技术力量薄弱、抗御天灾人祸能力差等。
(3)政府政策因素。
封建政府为保证封建统治的稳固,明智的统治者大都采取重农政策。
(4)封建政府统治的腐朽、剥削的沉重、社会的动荡及严重的自然灾害。
4、《诗经》在中国文学史上的地位和影响(1)《诗经》开创了中国诗歌的现实主义优良传统,为后来的现实主义诗歌提供了范例。
(2)赋、比、兴三种艺术表现手法被历代诗人不断学习和发展,成为中国诗歌创作特有的民族艺术特色。
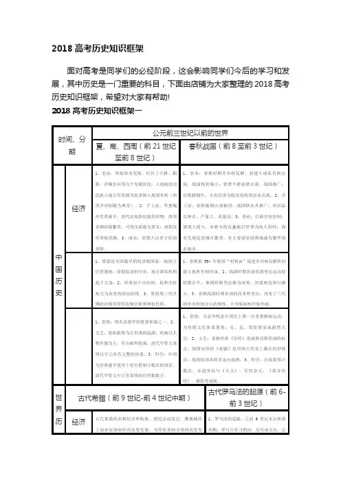
2018高考历史知识框架面对高考是同学们的必经阶段,这会影响同学们今后的学习和发展,其中历史是一门重要的科目,下面由店铺为大家整理的2018高考历史知识框架,希望对大家有帮助!2018高考历史知识框架一时间、分期公元前三世纪以前的世界夏、商、西周(前21世纪至前8世纪)春秋战国(前8至前3世纪)中国历史经济1、农业:原始农业发展,经历了火耕、耜耕,青铜农具等几个发展阶段;土地制度由氏族土地公有发展为奴隶制土地国有制(西周井田制最为典型)。
2、手工业:养蚕缫丝世界最早,商代出现斜纹提花织物;商周青铜冶铸繁荣,司母戊鼎最为著名;商朝发明原始瓷器。
3、商业:商朝人以善于经商著称。
1、农业:春秋时期井田制瓦解,封建土地私有制出现,战国得到确立;铁犁牛耕春秋出现、战国推广;以精耕细作、小农经济为特征的传统农业出现。
2、手工业:春秋晚期出现钢剑,战国铁农具推广;丝织品品种多、产量大、质量高。
3、商业:打破官府控制,涌现大商人,春秋末的范蠡被后世尊为商人祖师;商业发展促进城市繁荣,各主要诸侯国都城成为繁华商业城市。
1、夏朝是中国最早的奴隶制国家,始创王位世袭制;商朝奴隶制中央、地方国家机构趋于完备。
2、西周创立宗法制,是和分封制互为表里的政治制度。
3、夏商周三代早期政治制度带有血缘宗族和神权色彩。
1、春秋前594年鲁国“初税亩”促进井田制瓦解和封建土地所有制形成。
2、战国时期各诸侯国变法运动持续数百年,秦国商鞅变法最为深刻,封建制度得以确立。
3、春秋战国时期各国的改革和变法,改变了三代的中央和地方行政制度,中央集权制开始形成。
1、思想:周礼是儒学的重要来源之一。
2、文艺:原始歌舞为后世戏曲起源;绘画以人物肖像为主,有帛画和壁画;商代甲骨文表明汉字已具有完整的体系。
3、科学:中国为世界最早使用十进位值制计数法的国家。
商代甲骨文中已有系统的自然数数字。
1、思想:百家争鸣是中国史上第一次思想解放运动,为传统文化体系奠基;孔、孟、荀使儒家成蔚然大宗。
2018年高考历史必背知识点【一】高考历史分封制知识点整理 1.分封制又称封邦建国,同姓亲族是分封的主体。
通过分封,周王确立了天下共主的地位。
2、通过层层分封,西周形成了贵族统治阶级内部的森严等级“天子—诸侯—卿大夫—士”。
3、宗法制的突出特点:嫡长子继承制;大宗与小宗是相对的;政治制度方面体现为分封制。
4、宗法制有利于保障各级贵族享受“世卿世禄”特权,把“国”和“家”密切结合起来。
5、宗法制在政治制度方面的体现就是分封制,分封制在血缘关系方面的体现就是宗法制。
6、“皇帝”名号的确立,是秦完成一统大业的产物,显示了皇帝独尊的权势和地位。
7、以“皇帝”之称代替“王”之号,反映了神化君权的新统治观念的出现。
8、以三公九卿为主的中央政府各级官员,在地位、职责和权力等方面都处于互相配合、互相牵制的状态,任何人都无法独揽朝政,军国大权最终操纵在皇帝一人之手。
9、秦代的地方行政机构,分郡、县两级;与此相适应,也建立了一整套地方各级官僚体系。
10、在秦代,皇帝的命令,通过三公九卿,经由郡、县,再通过乡、里,可以直达百姓。
11、郡县制与分封制的显著不同点,是最高统治者直接委派官吏统治地方,最高统治者的命令可以通过各级官吏直达百姓。
12、由秦代开始形成的中央集权的政治体制,彻底打破了传统的贵族分封制,奠定了古代大一统王朝制度的基础。
13、三省六部的运行程序:中书省(起草诏令)→门下省(封驳审议)→尚书省(负责执行)→六部(具体实施)。
14、三省六部制中的三省之间既相互牵制,又互为补充,分工明确,提高了办事效率。
同时,完整的相权被分割,避免了权臣独揽大权,有利于加强皇权。
15、宋朝:实行二府三司制。
其特点:进一步分割相权,加强了皇权,却减弱了对皇权的约束;职权过于分散,导致行政效率低,出现了冗官局面。
16、科举制把读书、考试与作官紧密联系起来,有利于打破特权垄断、扩大官吏人才来源,提高官民文化素质。
17、科举制把选拔人才和任命官吏的权力,从世家大族的手里集中到中央政府,大大加强了中央集权,成为古代中国长期保持繁荣的制度保障之一。
2018历史高考知识点一、中国古代史知识点1. 夏商周时期夏代(约公元前2070年至公元前1600年)是中国历史上的第一个朝代,商代(约公元前1600年至公元前1046年)是中国历史上第二个朝代,周代(公元前1046年至公元前256年)是中国历史上第三个朝代。
2. 春秋战国时期春秋战国时期(公元前722年至公元前221年)是我国古代历史的重要阶段,这一时期国家分裂,百家争鸣,出现了诸多重要思想家,如孔子、墨子、老子等。
3. 秦汉时期秦朝(公元前221年至公元前207年)是中国历史上的第一个大一统王朝,秦始皇统一六国,实施了一系列改革政策。
汉代(公元前202年至公元220年)是中国历史上的第一个长期统一的世袭制王朝,封建制度得到进一步巩固。
4. 三国两晋南北朝时期三国时期(公元220年至公元280年)有魏、蜀、吴三个国家相争,两晋时期(公元265年至公元420年)是东晋和西晋的统治时期,南北朝时期(公元420年至公元589年)是中国南北分裂的时期。
二、世界古代史知识点1. 古埃及文明古埃及文明是世界历史上最古老、最庞大的文明之一,它源远流长,延续数千年。
2. 古希腊罗马文化古希腊罗马文化是古代文化的两大支柱,对西方文明的发展产生了深远影响。
3. 印度古代文明印度古代文明源远流长,早期有印度河流域文明和恒河流域文明,后期有印度教、佛教的传播。
4. 伊斯兰教文明伊斯兰教在公元7世纪兴起于阿拉伯半岛,发展成为一种重要的宗教与文明。
三、中国近现代史知识点1. 鸦片战争及不平等条约鸦片战争(1840-1842)是中国近代史上中国与西方列强进行的第一次正式战争,中国在战争中失利并签订了一系列不平等条约,导致中国社会动荡。
2. 辛亥革命与中华民国辛亥革命(1911年)推翻了清朝的统治,建立了中华民国,标志着中国从封建帝国向近代民族国家的转变。
3. 五四运动与中国新文化运动五四运动(1919年)是中国新文化运动的一部分,以反对帝国主义和封建主义,追求民主与科学为主要目标。
2018高考历史知识点系统总结随着2018高考的到来,历史学科也在考生们的备考中成为了一个重要的考试科目。
历史考试内容繁多,知识点繁琐,但我们可以通过总结历年高考试题和历史学科的知识点,系统的梳理出历史学科的重点内容和难点。
一、先秦时期在先秦时期的考试中,主要考查的是周朝的历史背景和耕读传统文化。
其次,需要了解儒家、道家、墨家等的思想特点,以及百家争鸣的时代背景。
最后,还需要了解诸子百家文化的思想发展,如孔子、墨子、庄子、韩非子等的文化传统。
二、秦汉时期在秦汉时期的考试中,要重点掌握秦统一六国、统一度量衡、钱币、文字简化等制度改革和汉武帝的丝绸之路、两汉文化的发展等基本知识。
其次,重点关注汉武帝的外交策略、边疆政策和科技创新等。
三、三国到隋唐在这段时期的历史考试中,重点考查的是三国时期的历史、魏晋南北朝的历史、隋唐时期的历史和文化等。
首先,需要了解三国时期的战争、分裂和统一的历史背景,尤其是曹操、刘备、孙权三国演义的文化传承。
其次,需要了解魏晋南北朝时期的历史、文化、思想等,尤其是士族、佛教、道教等的文化传承。
最后,需要重点关注隋唐时期的历史、文化、科技、经济等,尤其是唐朝的盛世和开元盛世的历史背景,以及唐朝的科技创新和思想文化的繁荣。
四、五代十国到元明清在这段时期的历史考试中,重点考查的是五代十国、宋朝、元朝、明朝、清朝的历史和文化。
首先,需要了解五代十国的历史、文化、社会等,以及宋朝的大一统、科举制度、北宋的科技创新和南宋的文化流传。
其次,需要关注元朝的历史、文化、经济等,以及明朝的辉煌和清朝的削藩、劉海才等。
最后,要学会掌握明清时期的历史背景、文化特点、思想传统等,尤其是红楼梦、水浒传等文化名著。
总之,历史学科虽然知识点很多,但我们只需要掌握重点和难点,脉络清晰,加深对于历史的理解,就可以轻松应对高考历史考试。
古代中国1.古代中国的政治(1)西周的分封制与宗法制分封制目的:巩固奴隶制国家政权的统治;对象:王族、功臣、古代帝王的后代;内容:周王授予诸侯土地和人民,诸侯有服从命令、镇守疆土、随从作战、缴纳贡赋和朝觐述职的义务。
诸侯在自己的疆域内,对卿大夫实行再分封的权利。
特点:层层分封,等级森严;周天子具有至尊权威,诸侯在自己的领地内享有相当大的独立性。
作用:加强了周天子对地方的统治,开发边远地区,形成众星捧月般的政治格局。
瓦解:①原因:受封的诸侯国实力强大,王权衰弱。
②表现:出现春秋争霸、战国兼并的混乱局面。
宗法制目的:加强分封制形成的统治秩序,解决贵族之间在权力、财产和土地继承上的矛盾。
内容:划分宗族内的嫡庶系统,形成相对独立的大宗和小宗。
特点:由嫡长子继承,利用父系血缘关系的亲疏来维系政治等级。
作用:①保证了各级贵族在政治上的垄断和特权地位。
②有利于统治集团内部的稳定和团结。
分析理解西周分封制、宗法制、礼乐制三者的关系。
1.分封制是宗法制的政治体现。
(表)2.宗法制是分封制的内核纽带。
(里)3.礼乐制度是维护保证分封制、宗法制推行的工具。
中国古代早期政治制度的特点有哪些 ?1.早期政治权力实质上是一种强权。
2.以血缘关系为纽带实行分封制, 说明最高执政集团尚未实现权力的高度集中。
3.带有浓厚的原始迷信色彩, 王权和神权密切结合, 形成了一套从中央到地方的行政管理制度。
4.分封制与宗法制互为表里, 血缘纽带与政治关系相结合, 实行严格的等级制度政权带有浓厚的部族色彩。
5.具有相对的延续性和稳定性(2)秦的统一与中央集权制度必要性:战国初期,秦国在经济,政治和文化上全面落后于东方六国可能性:中原士人追求建功立业,为秦招揽贤能,进行变法改革创造了可能性措施:①废除世卿世禄制,奖励军功②废除井田,奖励耕织③建立县制,强化中央集权特点:①变法分为两个阶段逐步深入②变法以“农战”和“法治”为核心内容③变法时春秋战国时期实行最彻底、对旧贵族打击最沉重、变法措施最全面、为期最长久、影响最深远的改革④变法以法律形式废除奴隶主贵族的特权,发展封建经济,增加政府收入,富国强兵,建立了新兴地主阶级的统治秦的统一巩固统一、加强中央集权的措施秦统一的历史意义:结束春秋以来诸侯割据混战的局面,开创了统一新局面。
2018年高考历史主干知识全套整理(超强)第一部分:古代史古代中国的政治制度一:商周时期的政治制度1、分封制目的巩固周的统治对象: 王族、功臣、先代贵族内容:土地和人口,诸侯尽义务影响:扩大了周的疆域,巩固周的统治;但诸侯国有相当大的独立性,埋下分裂割据的隐患。
2、宗法制:核心嫡长子(正妻所生之长子)继承制关系:分封制和宗法制是西周政治制度的两大支柱,互为表里。
二、秦中央集权制度的形成中央:皇帝制、三公九卿制(丞相行政权、御史大夫监察权、太尉军权)地方:郡县制(官员由皇帝直接任免)。
其它:统一货币(圆形方孔钱)、度量衡、文字(小篆)、颁布《秦律》三、汉至元政治制度的演变汉:汉承秦制、三公九卿和内外朝、刺史制度(对地方的监察)推恩令(解决王国问题)隋唐:三省六部(中书决策→门下审议→尚书执行)吏部(官吏的任免和考核)、户部(户籍、土地和赋税)、礼部(礼仪、科举)、兵部(军政)、刑部(刑狱)、工部(国家工程建设)。
作用:分散了相权,提高了办事效率。
宋:加强君主专制措施:中书门下(行政)、枢密院(军政)“二府”;参知政事为副相;三司管财政。
解决地方割据问题的措施,收精兵削实权制钱谷;设通判负责监督地方。
元:中央官制:一省(中书省:行政)两院(枢密院:军政;宣政院:管宗教和西藏)行省制(奠定现今行政区域的基础)四、明清君主专制制度的加强明:废丞相,设内阁(太祖时设殿阁大学士成祖时设内阁)清:雍正时设军机处(中央集权的顶峰)注意:二者仅是顾问机构而无决策权选官、用官制度的变化:(汉代)察举制-----(魏晋南北朝)九品中正制-----(隋唐宋—清朝)科举制古代中国的经济一、农业的主要耕作方式和土地制度耕作方式:以家庭为单位,男耕女织,自给自足的自然经济(牛郎织女式的小农经济)土地制度:地主土地所有制(最主要)、封建国家土地所有制(井田制和均田制)、农民土地所有制二、手工业的发展冶金技术:1.商周青铜器(商朝的司母戊鼎世界稀有)--生铁(春秋)--块炼钢(春秋)--东汉杜诗发明水排,用水利鼓风冶铁(东汉)--灌钢法(魏晋南北朝)。
一、xx的政治文明【高频考点1】宗法制与分封制的内涵、特点及影响(1)宗法制是以血缘关系为维系纽带、具有宗族色彩的政治制度,其最大特点是嫡长子继承制,对后世影响深远。
(2)分封制是以宗法制为核心的中央对地方的管理制度,体现了中国古代早期贵族政治的特点。
【高频考点2】古代中央加强对地方管理的措施(1)中国古代中央对地方的管辖主要经历了分封制(西周)、郡县制(秦)、郡国并行制、文官知州通判制(宋)、行省制(元)等重要制度。
(2)由分封制到郡县制,反映了地方官吏任用原则由宗法血缘关系到中央行政任命的变化,体现了中国古代政治由贵族政治向官僚政治转变的完成;从郡县制到行省制度的实施,是对地方管理方式的转变,对后世有着深远的影响。
其演变趋势是地方权力日渐削弱,中央集权不断加强。
【高频考点3】三省六部制特点、影响及演变(1)特点:三省六部制的特点:①相权三分;②职权分明;③节制君权。
(2)影响:①较为完备严密的封建官僚体系,有利于提高行政效率,减少决策失误。
②三省六部制分割了相权,加强了皇权。
③三省六部制使封建中央官僚机构更加完善,历代沿用。
(3)三省制演变:宋代只保留“中书门下”,与枢密院、三司并称“二府三司”;元代废三省制,只保留中书省,行一省制;明代分中书省之权归于六部。
【高频考点4】xx明清加强君主专制的措施宋代设枢密使、三司使分割宰相的军权、财权;明代废除丞相,后设置内阁内侍机构;清代设置军机处,君主专制达顶峰等。
其演变趋势是君权不断强化,相权不断被削弱直至废除。
【高频考点5】中国古代选官制度的演变及趋势(1)中国古代选官制度主要有先秦世官制、汉代的察举制、魏晋南北朝的九品中正制、隋唐开始直至1905年废除的科举制。
(2)其演变趋势是选官标准由世家门第逐渐发展到才学;选拔方式由推选逐渐发展到公开考试;人才选拔逐渐趋向制度化,体现相对公平、公开、客观的原则。
【高频考点6】近代前期列强侵华的背景、影响及特征(1)背景:欧美资本主义发展,资本主义世界市场的形成、发展。
2018年高考《历史》专题知识点总结【五篇】导读:本文2018年高考《历史》专题知识点总结【五篇】,仅供参考,如果觉得很不错,欢迎点评和分享。
一、近现代不同阶段的中外关系1、晚清时期第一阶段(从1840年到1860年);近代中国屈辱外交的开端,林则徐等开明地主开始“开眼看世界”。
第二阶段(从1861年到甲午战争之前):“和局”,清政府办洋务以自强。
第三段(从1894年至1912年);清政府彻底成为列强统治中国的工具。
2、中华民国时期南京临时政府时期:在成立以后颁布的《告各友邦书》中承认清政府与帝国主义各国签订的一切不平等条约继续有效,目的是争取帝国主义的支持,体现了资产阶级革命派的软弱性和妥协性,他们不敢同帝国主义彻底决裂。
北洋军阀统治时期:袁世凯为了换取日本支持他称帝,于1915年接受了日本提出的“二十一条”中除第5条部分内容以外的其他全部要求。
1924年,孙中山北上时明确提出对外要消灭帝国主义的中国的势力。
1927年初,湖北、江西的人民收回了汉口和九江的英租界。
南京国民政府时期:代表大地主大资产阶级利益的南京国民政府实行反对苏联、亲近帝国主义。
3、新中国时期阶段特征概况1949年至20世纪50 年代末“一边倒”战后国际形势的显著特点是两大阵营的对峙和斗争,以美国为首的帝国主义阵营对华实行封锁、禁运、包围、孤立等,为保卫新生人民政权,维护独立与主权的斗争中不致处于孤立地位。
20世纪60年代“一大片,反两霸”20世纪60年代,国际形势的特点是大动荡、大分化、大改组。
从苏共“二十大”起,由于苏联推行霸权主义政策、中苏关系恶化。
美国继续推行****政策。
为捍卫国家主权与维护世界和平,中国反对美苏两个超级大国的霸权行径。
中国政府大力发展与亚、非、拉国家的友好关系,加强同这些国家的政治、经济往来,即“一大片”的方针,大大改善了中国在国际上的处境,扩大了在世界的影响。
20世纪70年代“大三角”1971年我国在联合国的合法席位是到恢复,1972年中美关系的缓和和中日建交,此后许多国家与中国建交,打破了自20世纪50年代以来美国孤立、遏制中国所形成的外交僵局,打开了我国外交的新局面。
历史高考的知识点归纳2018历史高考必备的知识点归纳2018年的高考即将来临,们一定在辛苦奋战吧?文科的学生在复习文综的时候,要特别重视历史的复习,历史科目的是需要巩固很多知识点的。
下面是店铺为大家整理的高考历史重要知识点,希望对大家有用!高考历史基础知识点先秦儒家与两汉经学一、孔孟之道(一)孔子创立儒家学派:1、儒家思想产生的背景:春秋时期,社会处在变革、转型阶段,儒家学派的创始人孔子针对礼崩乐坏、动荡纷争的现状,提出了一系列治国救世的主张。
2、孔子的主张:①“礼”,重建周礼的权威,遵循宗法制度的原则,以“礼”的规范约束人们的一切言行,使社会成员安分守己,恪守传统的等级秩序。
②“仁”,“复礼”的关键在于“为仁”。
“仁”是儒家思想的核心。
孔子以“仁”作为最高的道德准则,为“仁”之本应从最亲近的血缘关系入手,然后由近及远,推而广之,实现社会秩序的安定与人际关系的和谐。
③“义”,孔子以“义”作为判断所有事物的价值标准,人们的言行举止符合“礼”的规范和“仁”的精神,就是“义”。
正人君子应重义轻利。
3、评价:保守的一面:面对春秋以来的`社会大变革希望通过恢复过去西周的宗法制度和礼乐制度来实现治国救世,且强调等级制度。
积极的一面:重视伦理道德和个人修养,实现社会的安定和人际关系的和谐,对当今建立和谐社会有借鉴意义。
(二)孟子继承发展儒家学说1、背景:战国时期,连年战乱、民不聊生。
2、孟子的主张:①孟子认为人性本善,这是儒家道德准则仁、义、礼、智的基础与开端。
②提出“民为贵,社稷次之,君为轻”的民本思想。
③将孔子“仁”的观念发展为“仁政”学说,希望统治者以民为本,推行仁政,结束连年战乱、民不聊生的局面。
由孔子创立,孟子继承发展的儒家学说,后人习称“孔孟之道”。
3、评价:“仁政”的主张是当时抑制统治者暴政的有力武器,民本思想也考虑到下层民众的需要,被广泛认同。
但孟子的“民本”观念不是现代意义上的“民主”思想。