高二数学平面向量数量积2
- 格式:pdf
- 大小:1.59 MB
- 文档页数:13
2.3.3 向量数量积的坐标运算与度量公式1.向量内积的坐标运算已知a =(a 1,a 2),b =(b 1,b 2),则a ·b =a 1b 1+a 2b 2.知识拓展非零向量a =(x 1,y 1)与b =(x 2,y 2)夹角θ的范围与坐标运算的数量积的关系是:(1)θ为锐角或零角⇔x 1x 2+y 1y 2>0; (2)θ为直角⇔x 1x 2+y 1y 2=0; (3)θ为钝角或平角⇔x 1x 2+y 1y 2<0.【自主测试1】若a =(2,-3),b =(x,2x ),且a ·b =43,则x 等于( )A .3B .13C .-13 D .-3解析:由题意,得2x -6x =43,解得x =-13.答案:C2.用向量的坐标表示两个向量垂直的条件已知a =(a 1,a 2),b =(b 1,b 2),则a ⊥b ⇔a 1b 1+a 2b 2=0.名师点拨解决两向量垂直的问题时,在表达方式上有一定的技巧,如a =(m ,n )与b =k (n ,-m )总是垂直的,当两向量的长度相等时,k 取±1.【自主测试2】已知a =(2,5),b =(λ,-3),且a ⊥b ,则λ=__________.解析:∵a ⊥b ,∴a·b =0,即2λ-15=0,∴λ=152.答案:1523.向量的长度、距离和夹角公式(1)向量的长度:已知a =(a 1,a 2),则|a |=a 21+a 22,即向量的长度等于它的坐标平方和的算术平方根.(2)两点之间的距离公式:如果A (x 1,y 1),B (x 2,y 2),则|AB →|=x 2-x 12+y 2-y 12.(3)向量的夹角的余弦公式:已知a =(a 1,a 2),b =(b 1,b 2),则两个向量a ,b 的夹角的余弦为cos 〈a ,b 〉=a 1b 1+a 2b 2a 21+a 22b 21+b 22.你会求出与向量a =(m ,n )同向的单位向量a 0的坐标吗?答:a 0=a |a |=1m 2+n 2(m ,n )=⎝ ⎛⎭⎪⎫m m 2+n 2,n m 2+n 2.【自主测试3-1】已知A (1,2),B (2,3),C (-2,5),则△ABC 为( ) A .锐角三角形 B .直角三角形 C .钝角三角形 D .无法判断解析:由AB →=(1,1),BC →=(-4,2),CA →=(3,-3), 得AB →2=2,BC →2=20,CA →2=18. ∵AB →2+CA →2=BC →2,即AB 2+AC 2=BC 2,∴△ABC 为直角三角形. 答案:B【自主测试3-2】已知m =(3,-1),n =(x ,-2),且〈m ,n 〉=π4,则x 等于( )A .1B .-1C .-4D .4 解析:cos π4=3x +210×x 2+4, 解得x =1. 答案:A【自主测试3-3】已知a =(3,x ),|a |=5,则x =__________. 解析:由|a |2=9+x 2=25,解得x =±4.答案:±41.向量模的坐标运算的实质剖析:向量的模即为向量的长度,其大小应为平面直角坐标系中两点间的距离,如a =(x ,y ),则在平面直角坐标系中,一定存在点A (x ,y ),使得OA →=a =(x ,y ),∴|OA →|=|a |=x 2+y 2,即|a |为点A 到原点的距离;同样若A (x 1,y 1),B (x 2,y 2),则AB →=(x 2-x 1,y 2-y 1),∴|AB →|=x 2-x 12+y 2-y 12,即平面直角坐标系中任意两点间的距离公式.由此可知向量模的运算其实质即为平面直角坐标系中两点间距离的运算.2.用向量的数量积的坐标运算来分析“(a·b )·c =a ·(b·c )”不恒成立 剖析:设a =(x 1,y 1),b =(x 2,y 2),c =(x 3,y 3), 则a·b =x 1x 2+y 1y 2, b·c =x 3x 2+y 3y 2.∴(a·b )·c =(x 1x 2+y 1y 2)(x 3,y 3)=(x 1x 2x 3+y 1y 2x 3,x 1x 2y 3+y 1y 2y 3),a·(b·c )=(x 1,y 1)(x 3x 2+y 3y 2)=(x 1x 3x 2+x 1y 2y 3,x 2x 3 y 1+ y 1y 2y 3).假设(a·b )·c =a·(b·c )成立,则有(x 1x 2x 3+y 1y 2x 3,x 1x 2y 3+y 1y 2y 3)=(x 1x 3x 2+x 1y 2y 3,x 2x 3 y 1+ y 1y 2y 3), ∴x 1x 2x 3+y 1y 2x 3=x 1x 3x 2+x 1y 2y 3,x 1x 2y 3+y 1y 2y 3=x 2x 3 y 1+y 1y 2y 3.∴y 1y 2x 3=x 1y 2y 3,x 1x 2y 3=x 2x 3 y 1. ∴y 2(y 1x 3-x 1y 3)=0,x 2(x 1y 3-x 3y 1)=0. ∵ b 是任意向量, ∴x 2和y 2是任意实数. ∴y 1x 3-x 1y 3=0. ∴a ∥c .这与a ,c 是任意向量,即a ,c 不一定共线相矛盾. ∴假设不成立.∴(a·b )·c =a·(b·c )不恒成立. 3.教材中的“思考与讨论”在直角坐标系xOy 中,任作一单位向量OA →旋转90°到向量OB →的位置,这两个向量的坐标之间有什么关系?你能用上述垂直的条件,证明下面的诱导公式吗?cos(α+90°)=-sin α,sin(α+90°)=cos α.反过来,你能用这两个诱导公式,证明上述两个向量垂直的坐标条件吗?把两向量垂直的坐标条件可视化.有条件的同学可用“几何画板”、“Scilab”等数学软件进行可视化研究.剖析:如图所示,在平面直角坐标系中,画出一单位圆,有A (cos α,sin α),B (cosβ,sin β),且β-α=90°,也就是β=α+90°.过点A 作AM ⊥x 轴于点M ,过点B 作BN ⊥x 轴于点N ,则△BNO ≌△OMA . ∴|OM →|=|NB →|,|ON →|=|MA →|.当点A 在第一象限时,点B 在第二象限, ∴|ON →|=-cos β,|NB →|=sin β, |OM →|=cos α,|MA →|=sin α,从而有-cos β=-cos(α+90°)=sin α, sin β=sin(α+90°)=cos α, 即cos(α+90°)=-sin α, sin(α+90°)=cos α.题型一 向量数量积的坐标运算【例题1】已知a =(-6,2),b =(-2,4),求a ·b ,|a |,|b |,〈a ,b 〉. 分析:直接套用基本公式a ·b =x 1x 2+y 1y 2,|a |=x 21+y 21,cos 〈a ,b 〉=x 1x 2+y 1y 2x 21+y 21x 22+y 22即可.解:a ·b =(-6,2)·(-2,4)=12+8=20. |a |=a ·a =-6,2×-6,2=36+4=210, |b |=-22+42=20=2 5.∵cos 〈a ,b 〉=a ·b |a ||b |=20210×25=22,且〈a ,b 〉∈[0,π], ∴〈a ,b 〉=π4.反思如果已知向量的坐标,则可以直接用公式来计算数量积、模和夹角等问题;如果向量的坐标是未知的,一般考虑用定义和运算律进行转化.〖互动探究〗设平面向量a =(3,5),b =(-2,1), (1)求a -2b 的坐标表示和模的大小; (2)若c =a -(a ·b )·b ,求|c |. 解:(1)∵a =(3,5),b =(-2,1),∴a -2b =(3,5)-2(-2,1)=(3+4,5-2)=(7,3), |a -2b |=72+32=58. (2)∵a ·b =-6+5=-1,∴c =a +b =(1,6),∴|c |=12+62=37. 题型二 平面向量垂直的坐标运算【例题2】在△ABC 中,AB →=(2,3),AC →=(1,k ),且△ABC 的一个内角为直角,求k 的值.分析:对△ABC 的三个内角分别讨论,并利用坐标反映垂直关系. 解:当A =90°时,AB →·AC →=0, ∴2×1+3×k =0.∴k =-23.当B =90°时,AB →·BC →=0,BC →=AC →-AB →=(1-2,k -3)=(-1,k -3),∴2×(-1)+3×(k -3)=0.∴k =113.当C =90°时,AC →·BC →=0,∴-1+k (k -3)=0, ∴k =3±132.因此,△ABC 有一个角为直角时,k =-23,或k =113,或k =3±132.反思(1)若a =(x 1,y 1),b =(x 2,y 2),a ≠0,则向量a 与b 垂直⇔a ·b =0⇔x 1x 2+y 1y 2=0.(2)向量垂直的坐标表示x 1x 2+y 1y 2=0与向量共线的坐标表示x 1y 2-x 2y 1=0很容易混淆,应仔细比较并熟记,当难以区分时,要从意义上鉴别,垂直是a ·b =0,而共线是方向相同或相反.题型三 数量积的坐标运算在几何中的应用 【例题3】已知三个点A (2,1),B (3,2),D (-1,4). (1)求证:AB ⊥AD ;(2)若四边形ABCD 为矩形,求点C 的坐标,并求矩形ABCD 的两对角线所夹的锐角的余弦值.解:(1)证明:∵A (2,1),B (3,2),D (-1,4), ∴AB →=(1,1),AD →=(-3,3). ∴AB →·AD →=1×(-3)+1×3=0, ∴AB →⊥AD →,即AB ⊥AD . (2)若四边形ABCD 为矩形, 则AB →⊥AD →,AB →=DC →. 设C 点的坐标为(x ,y ),则AB →=(1,1),DC →=(x +1,y -4),∴⎩⎪⎨⎪⎧x +1=1,y -4=1,解得⎩⎪⎨⎪⎧x =0,y =5.∴C 点的坐标为(0,5).从而AC →=(-2,4),BD →=(-4,2),∴|AC →|=25,|BD →|=25,AC →·BD →=8+8=16. 设AC →与BD →的夹角为θ,则cos θ=AC →·BD →|AC →| |BD →|=1625×25=45,∴矩形ABCD 的两条对角线所夹的锐角的余弦值为45.反思用向量法解决几何问题的关键是把有关的边用向量表示,然后把几何图形中的夹角、垂直、长度等问题都统一为向量的坐标运算即可,最后再回归到原始几何图形中进行说明.题型四 利用向量数量积的坐标运算证明不等式【例题4】证明:对于任意的a ,b ,c ,d ∈R ,恒有不等式(ac +bd )2≤(a 2+b 2)(c 2+d 2). 分析:设m =(a ,b ),n =(c ,d ),用m ·n ≤|m |·|n |即可,要注意等号成立的条件. 证明:设m =(a ,b ),n =(c ,d ),两向量夹角为θ,则m ·n =|m ||n |cos θ,∴ac +bd =a 2+b 2·c 2+d 2·cos θ,∴(ac +bd )2=(a 2+b 2)(c 2+d 2)cos 2θ≤(a 2+b 2)(c 2+d 2), 当且仅当m 与n 共线时等号成立. ∴(ac +bd )2≤(a 2+b 2)(c 2+d 2)得证.反思本题直接利用代数方法也易得证.若从不等式的特征构造向量,利用向量的数量积和模的坐标运算来证,显得比较灵活,体现了向量的工具性.题型五 易错辨析【例题5】设平面向量a =(-2,1),b =(λ,-1)(λ∈R ),若a 与b 的夹角为钝角,则λ的取值范围是( )A .⎝ ⎛⎭⎪⎫-12,2∪(2,+∞) B.(2,+∞) C .⎝ ⎛⎭⎪⎫-12,+∞ D .⎝ ⎛⎭⎪⎫-∞,-12 错解:由a 与b 的夹角为钝角,得a ·b <0, 即-2λ-1<0,解得λ>-12.故选C .错因分析:a ·b <0⇔a 与b 的夹角为钝角或平角.因此上述解法中需要对结论进行检验,把a 与b 的夹角为平角的情况舍去.正解:a ·b <0⇒(-2,1)·(λ,-1)<0⇒λ>-12.又设b =t a (t <0),则(λ,-1)=(-2t ,t ),所以t =-1,λ=2,即λ=2时,a 和b 反向,且共线,所以λ∈⎝ ⎛⎭⎪⎫-12,2∪(2,+∞).故选A .1.设m ,n 是两个非零向量,且m =(x 1,y 1),n =(x 2,y 2),则以下等式中,与m ⊥n 等价的个数为( )①m ·n =0;②x 1x 2=-y 1y 2;③|m +n |=|m -n |;④|m +n |=m 2+n 2. A .1 B .2 C .3 D .4解析:①②中的等式显然与m ⊥n 等价;对③④中的等式的两边平方,化简,得m ·n =0,因此也是与m ⊥n 等价的,故选D .答案:D2.已知向量a =(-2,1),b =(-2,-3),则向量a 在向量b 方向上的投影的数量为( )A .-1313 B .1313C .0D .1 答案:B3.(2012·广东广州测试)已知向量a =(1,n ),b =(n,1),其中n ≠±1,则下列结论正确的是( )A .(a -b )∥(a +b )B .(a +b )∥bC .(a -b )⊥(a +b )D .(a +b )⊥b解析:∵a -b =(1-n ,n -1),a +b =(1+n ,n +1), ∴(a -b )·(a +b )=0, ∴(a -b )⊥(a +b ). 答案:C4.已知a =(1,2),b =(1,1),c =b -k a ,若c ⊥a ,则c =__________.解析:根据a 和b 的坐标,求c 的坐标,再利用垂直建立关于k 的方程,求出k 后可得向量c .答案:⎝ ⎛⎭⎪⎫25,-155.已知i =(1,0),j =(0,1),a =i -2j ,b =i +m j ,给出下列命题:①若a 与b 的夹角为锐角,则m <12;②当且仅当m =12时,a 与b 互相垂直;③a 与b不可能是方向相反的向量;④若|a |=|b |,则m =-2.其中正确的命题的序号是__________.答案:①②③6.设向量a =(1,-1),b =(3,-4),x =a +λb ,λ为实数,证明:使|x |最小的向量x 垂直于向量b .证明:因为|x |2=x ·x =|a |2+λ2|b |2+2λa ·b , 所以x 2=25λ2+14λ+2=⎝ ⎛⎭⎪⎫5λ+752+125.当5λ+75=0,即λ=-725时,|x |最小.此时x =a -725b =⎝ ⎛⎭⎪⎫425,325. 又425×3-325×4=0,所以向量x 与b 垂直.。
平面向量的数量积和点积在数学中,向量是用来表示有大小和方向的量的。
而平面向量是指在一个平面内的向量,它由两个实数(或复数)组成。
平面向量的数量积和点积是两个重要的概念,它们在向量运算中起着关键的作用。
一、平面向量的数量积平面向量的数量积,也称为内积或点积,表示了两个向量之间的夹角关系。
设有两个平面向量$\vec{a}=(x_1,y_1)$和$\vec{b}=(x_2,y_2)$,它们的数量积可以用如下公式表示:$$\vec{a}\cdot\vec{b}=x_1x_2+y_1y_2$$其中,$\cdot$表示数量积的运算符。
从公式中可以看出,数量积的结果是一个标量,即一个实数。
根据数量积的定义,我们可以得到一些重要的性质:1. 交换律:$\vec{a}\cdot\vec{b}=\vec{b}\cdot\vec{a}$,表示数量积满足交换律,与向量的顺序无关。
2. 分配律:$(\vec{a}+\vec{b})\cdot\vec{c}=\vec{a}\cdot\vec{c}+\vec{b}\cdot\vec{c} $,表示数量积满足分配律,可以按照矩阵乘法的性质进行运算。
二、点积与夹角的关系数量积不仅可以表示两个向量之间的夹角关系,还可以通过夹角的余弦值来计算数量积。
根据余弦定理,两个向量$\vec{a}$和$\vec{b}$之间的夹角$\theta$可以用下面的公式表示:$$\cos\theta=\frac{\vec{a}\cdot\vec{b}}{|\vec{a}||\vec{b}|}$$其中,$|\vec{a}|$和$|\vec{b}|$分别表示向量$\vec{a}$和$\vec{b}$的模。
这个公式非常重要,因为它可以帮助我们计算向量的夹角,而不需要直接通过几何图形进行推导。
三、数量积的几何意义数量积还有一个重要的几何意义,它可以帮助我们计算向量之间的投影。
设有向量$\vec{a}$和$\vec{b}$,以及它们之间的夹角$\theta$,那么$\vec{b}$在$\vec{a}$上的投影可以表示为:$$\text{proj}_\vec{a}\vec{b}=|\vec{b}|\cos\theta$$通过数量积的计算,我们可以轻松得到投影的结果。
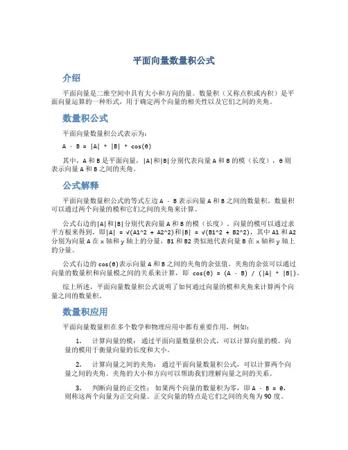
平面向量数量积公式介绍平面向量是二维空间中具有大小和方向的量。
数量积(又称点积或内积)是平面向量运算的一种形式,用于确定两个向量的相关性以及它们之间的夹角。
数量积公式平面向量数量积公式表示为:A ·B = |A| * |B| * cos(θ)其中,A和B是平面向量,|A|和|B|分别代表向量A和B的模(长度),θ则表示向量A和B之间的夹角。
公式解释平面向量数量积公式的等式左边A · B表示向量A和B之间的数量积。
数量积可以通过两个向量的模和它们之间的夹角来计算。
公式右边的|A|和|B|分别代表向量A和B的模(长度)。
向量的模可以通过求平方根来得到,即|A| = √(A1^2 + A2^2)和|B| = √(B1^2 + B2^2),其中A1和A2分别为向量A在x轴和y轴上的分量,B1和B2类似地代表向量B在x轴和y轴上的分量。
公式右边的cos(θ)表示向量A和B之间的夹角的余弦值。
夹角的余弦可以通过向量的数量积和向量模之间的关系来计算,即cos(θ) = (A · B) / (|A| * |B|)。
综上所述,平面向量数量积公式说明了如何通过向量的模和夹角来计算两个向量之间的数量积。
数量积应用平面向量数量积在多个数学和物理应用中都有重要作用,例如:1.计算向量的模:通过平面向量数量积公式,可以计算向量的模。
向量的模用于衡量向量的长度和大小。
2.计算向量之间的夹角:通过平面向量数量积公式,可以计算两个向量之间的夹角。
夹角的大小和方向可以帮助我们理解向量之间的关系。
3.判断向量的正交性:如果两个向量的数量积为零,即A · B = 0,则称这两个向量为正交向量。
正交向量的特点是它们之间的夹角为90度。
4.判断向量的平行性:如果两个向量的夹角为0度或180度,即θ =0或θ = π,则称这两个向量为平行向量。
平行向量的特点是它们之间的数量积等于两个向量的模的乘积。
5.导出向量的投影:通过平面向量数量积公式,可以导出向量在另一个向量上的投影。
平面向量的数量积及运算律(二)教学目的1、巩固平面向量的数量积的定义、几何意义及性质;2、掌握平面向量的数量积的性质、运算律及其应用。
教学重点与难点:平面向量的数量积及其运算律的应用。
难点:平面向量的数量积在长度、角度、垂直等有关几何问题中的应用。
教学过程:一、复习引入:1、向量夹角的概念:2、ba,的数量积的概念:3、在方向上的投影:4、ba⋅的几何意义:5、数量积的重要性质;二、新授知识点:平面向量数量积的运算律已知:向量,,和实数λ,则:向量的数量积满足下列运算律:(1)⋅=⋅(2))()()(bababaλλλ⋅=⋅=⋅(3)b+⋅=⋅+)(二、例题讲解:例1、求证:(1)2222)(a+⋅+=+(2)22))((-=-+例26=,4=a,b的夹角为060,求:)3()2(baba-⋅+。
例33=,4=(ba,不共线)。
当且仅当k为何值时,向量b ka+与b ka-互相垂直。
例4、已知:b a ,都是非零向量,且3+与57-垂直,4-与27-垂直,求:与的夹角。
例5、边长为2的正三角形ABC 中,设===,,,求:⋅+⋅+⋅ 的值。
练习:1、已知:21,e e 是两个平行的单位向量,则 ( )A 、121=⋅e eB 、1||21≤-e eC 、1)(221≥+e e D 、0))((2121=-+e e e e 2、设:a 是非零向量,且c b ≠,则)(c b a -⊥是ca b a ⋅-⋅的 ( )A 、充分不必要条件B 、必要不充分条件C 、充要条件D 、既不充分又不必要条件3、已知:b a ,,||,||==的夹角为θ,则||-等于 ( )A 、θcos 222ab b a ++B 、θsin 222ab b a ++ C 、θcos 222ab b a -+ D 、θsin 222ab b a -+4、=⋅-⋅⋅)]()([b a c c a b a5、设c b a ,,是任意的非零向量,且相互不共线:(1))()(=⋅-⋅ (2)||﹣||<|﹣|(3)(b c )a ﹣(c a )b 不与c 垂直(4)(3+2)(3﹣2)=9||2﹣4||2其中真命题序号是三、小结:1. 向量的数量积的运算律;2. 完全平方公式及平方差公式;3. 应用定义、性质及运算律解决长度、角度和垂直等方面问题。
数学中的向量进阶平面向量的数量积与向量积数学中的向量进阶:平面向量的数量积与向量积在数学中,向量是用来表示大小和方向的量。
我们可以在平面或者空间中使用向量进行各种数学运算和推导。
本文将重点介绍进阶的向量运算——数量积和向量积,并探讨它们在几何和物理学中的应用。
一、数量积数量积是指两个向量的乘积与夹角的余弦值的乘积。
即对于两个向量a和b,在数量积运算中,我们可以通过以下公式计算它们的结果:a·b = |a| |b| cosθ其中,a·b表示向量a与向量b的数量积,|a|和|b|分别表示向量a和b的模,θ表示向量a和向量b之间的夹角。
数量积有以下几个重要的性质:1. 交换律:a·b = b·a2. 数量积为0时,a和b垂直:若a·b = 0,则a和b垂直。
3. 数量积为非零时,a和b夹角为锐角或钝角:若a·b ≠ 0,则a和b 夹角为锐角或钝角。
数量积在几何学中有广泛的应用。
例如,通过计算数量积可以判断两个向量是否垂直,或者计算两个向量之间的夹角。
在物理学中,数量积可以用来计算向量的投影和求解力的功率等问题。
二、向量积向量积是指两个向量的乘积得到的另一个向量。
在平面向量中,向量积只存在于三维空间中。
给定两个向量a和b,它们的向量积可以表示为c=a×b。
向量积的计算公式如下:c = a×b = |a| |b| sinθ n其中,c表示向量积的结果,|a|和|b|分别表示向量a和b的模,θ表示夹角,n表示两个向量构成的平面的法向量。
向量积具有以下几个重要的性质:1. 交换律:a×b = -b×a2. 结果为零时,a和b共线:若a×b = 0,则a和b共线。
3. 结果的模为两个向量之间的平行四边形的面积。
向量积在几何学和物理学中也有广泛的应用。
例如,在几何学中,向量积可以用来计算两个向量所构成平行四边形的面积。
§2.4 平面向量的数量积(2)教学目标:掌握平面向量数量积运算规律;能利用数量积的5个重要性质及数量积运算规律解决有关问题;掌握两向量共线、垂直的几何判断,会证明两量垂直,以及能解决一些简单问题.教学重点:平面向量数量积及运算规律.教学难点:平面向量数量积的应用内容分析:启发学生在理解数量积的运算特点的基础上,逐步把握数量积的运算律,引导学生注意数量积性质的相关问题的特点,以熟练地应用数量积的性质教学过程:一、问题情境1.情境引入:平面向量数量积(内积)的定义,θcos ||||b a b a =⋅.2.提出问题:平面向量数量积有怎样的一些运算性质呢?与实数积的性质是否相同?二、学生活动问题1:实数积的运算率有哪些?交换律,结合律,分配律.问题2:向量数量积也有交换律、结合律、分配律吗?三、建构数学1.向量的交换律:a b b a ⋅=⋅ 证:设,夹角为θ,则θcos ||||=⋅,θcos ||||=⋅ ∴⋅=⋅ 2.数乘结合律:⋅=⋅=⋅=⋅λλλλ)()()(若0>λ,θλλcos ||||)(=⋅,θλλcos ||||)(=⋅,θλλcos ||||)(=⋅; 若0<λ,θλθλθπλλcos ||||)cos (||||)cos(||||)(=--=-=⋅θλλcos ||||)(=⋅,θλθλθπλλcos ||||)cos (||||)cos(||||)(b a b a b a b a =--=-=⋅⋅=⋅=⋅=⋅∴λλλλ)()()(3.向量的分配律:⋅+⋅=⋅+)( 设向量,,和实数λ,则向量的数量积满足下列运算率:(1)⋅=⋅(2)b a b a b a b a ⋅=⋅=⋅=⋅λλλλ)()()((3)⋅+⋅=⋅+)(4.回顾反思:(1)向量的数量积运算满足结合率吗?在实数中,有)()(bc a c ab =,但是)()(c b a c b a ⋅≠⋅显然,这是因为左端是与c 共线的向量,而右端是与a 共线的向量,而一般a 与c 不共线. (2)有如下常用性质:⋅+⋅+⋅+⋅=+⋅+)()(2222)(b b a a b a +⋅+=+五、数学运用1.例题例1.已知4||,6||==b a ,,的夹角为060,求)3()2(b a b a -⋅+的值.例2.已知5||,3||==b a ,且λ+与λ-垂直,求λ.例3.已知2||,1||==,(1)若//,求⋅;(2)若,的夹角为060,求||+; (3)若-与垂直,求,的夹角.例4.设,是两个单位向量,夹角为060,求向量n m a +=2与m n b 32-=的夹角.2.练习:可以讨论课本P80练习第1、2、3题.六、总结反思。
数学复习:平面向量数量积的计算一.基本原理(3)夹角:222221212121||||cos y x y x y y x x b a b a +⋅++=⋅⋅= θ投影也是一个数量,不是向量.当θ为锐角时投影为正值;当θ为钝角时投影为负值;当直角时投影为0;当0θ=时投影为||b;当180θ= 时投影为b - 5.极化恒等式人教版必修二第22页练习3设置了这样的问题:求证:22)()(4→→→→→→--+=⋅b a b a b a .若我们将这个结论进一步几何化,就可以得到一把处理数量积范围问题的利器:极化恒等式.下面我先给出这道习题的证明,再推出该恒等式.证明:由于→→→→→→++=+b a b a b a 2)(222,→→→→→→-+=-b a b a b a 2)(222两式相减可得:22)()(4→→→→→→--+=⋅b a b a b a .特别,在ABC ∆中,设→→→→==AC b AB a ,,点M 为BC 中点,再由三角形中线向量公式可得:2241→→→→-=⋅BC AM AC AB (极化恒等式).6.与外心有关的数量积计算结论:如图1,||||||cos ||OB OD OB AOB OA OB OA ⋅=⋅∠=⋅→→,特别地,若点A 在线段OB 的中垂线上时,2||21OB OB OA ⋅=⋅→→.如图1如图2进一步,外心性质:如图2,O 为ABC ∆的外心,可以证明:(1).2||21→→→=⋅AB AB AO ;2||21→→→=⋅AC AC AO ,同理可得→→⋅BC BO 等.(2).)|||(|4122→→→→+=⋅AC AB AF AO ,同理可得→→⋅BF BO 等.(3).)|||(|2122→→→→-=⋅AB AC BC AO ,同理可得→→⋅AC BO 等.证明:AO BC AD BC ⋅=⋅ ()()2222111()().222AB AC AC AB AC AB n m =+-=-=-二.典例分析1.定义法计算例1.已知向量a ,b 满足||5a = ,||6b = ,6a b ⋅=- ,则cos ,=a a b <+> ()A .3135-B .1935-C .1735D .19352.基底法计算例2-1.已知平面向量,a b 满足a =,)(21R e e b ∈+=λλ ,其中21,e e 为不共线的单位向量,若对符合上述条件的任意向量,a b ,恒有4a b +≥ ,则21,e e 夹角的最小值是()A .6πB .π4C .π3D .π2例2-2.已知菱形ABCD 的边长为2,120BAD ︒∠=,点E 在边BC 上,3BC BE =,若G 为线段DC 上的动点,则AG AE ⋅的最大值为()A .2B .83C .103D .43.坐标法例3.在ABC ∆中,3AC =,4BC =,90C ∠=︒.P 为ABC ∆所在平面内的动点,且1PC =,则PA PB ⋅的取值范围是()A .[5-,3]B .[3-,5]C .[6-,4]D .[4-,6]变式.在ABC ∆中,90A ∠=︒,2AB AC ==,点M 为边AB 的中点,点P 在边BC 上,则MP CP ⋅的最小值为.4.投影法计算例4.在边长为2的正六边形ABCDEF 中,动圆Q 的半径为1、圆心在线段CD (含端点)上运动,点P 是圆Q 上及其内部的动点,则AP AB ⋅的取值范围是()A .[2,8]B .[4,8]C .[2,10]D .[4,10]5.极化恒等式例5-1.已知ABC ∆是长为2的等边三角形,P 为平面ABC 内一点,则()PA PB PC ⋅+的最小值是()A.2-B .32-C .43-D .1-例5-2.已知等边ABC ∆的三个顶点均在圆224x y +=上,点P,则PA PB PA PC ⋅+⋅的最小值为()6.外接圆性质例6-1.已知点O 是ABC ∆的外心,6AB =,8BC =,2π3B =,若BO xBA yBC =+ ,则34x y +=()A .5B .6C .7D .8例6-2.已知O 是ABC ∆的外心,4||=AB ,2AC =,则()AO AB AC ⋅+= ()A .10B .9C .8D .6平面向量数量积的计算答案一.基本原理(3)夹角:222221212121||||cos y x y x y y x x b a b a +⋅++=⋅⋅= θ投影也是一个数量,不是向量.当θ为锐角时投影为正值;当θ为钝角时投影为负值;当直角时投影为0;当0θ=时投影为||b;当180θ= 时投影为b - 5.极化恒等式人教版必修二第22页练习3设置了这样的问题:求证:22)()(4→→→→→→--+=⋅b a b a b a .若我们将这个结论进一步几何化,就可以得到一把处理数量积范围问题的利器:极化恒等式.下面我先给出这道习题的证明,再推出该恒等式.证明:由于→→→→→→++=+b a b a b a 2)(222,→→→→→→-+=-b a b a b a 2)(222两式相减可得:22)()(4→→→→→→--+=⋅b a b a b a .特别,在ABC ∆中,设→→→→==AC b AB a ,,点M 为BC 中点,再由三角形中线向量公式可得:2241→→→→-=⋅BC AM AC AB (极化恒等式).6.与外心有关的数量积计算结论:如图1,||||||cos ||OB OD OB AOB OA OB OA ⋅=⋅∠=⋅→→,特别地,若点A 在线段OB 的中垂线上时,2||21OB OB OA ⋅=⋅→→.如图1如图2进一步,外心性质:如图2,O 为ABC ∆的外心,可以证明:(1).2||21→→→=⋅AB AB AO ;2||21→→→=⋅AC AC AO ,同理可得→→⋅BC BO 等.(2).)|||(|4122→→→→+=⋅AC AB AF AO ,同理可得→→⋅BF BO 等.(3).)|||(|2122→→→→-=⋅AB AC BC AO ,同理可得→→⋅AC BO 等.证明:AO BC AD BC ⋅=⋅ ()()2222111()().222AB AC AC AB AC AB n m =+-=-=-二.典例分析1.定义法计算例1.已知向量a ,b 满足||5a = ,||6b = ,6a b ⋅=- ,则cos ,=a a b <+> ()A .3135-B .1935-C .1735D .1935【解析】5a = ,6b = ,6a b ⋅=-,()225619a a b a a b ∴⋅+=+⋅=-= .7a b+=,因此,()1919cos,5735a a ba a ba a b⋅+<+>===⨯⋅+.2.基底法计算例2-1.已知平面向量,a b满足4a=,)(21Reeb∈+=λλ,其中21,ee为不共线的单位向量,若对符合上述条件的任意向量,a b,恒有4a b+≥,则21,ee夹角的最小值是()A.6πB.π4C.π3D.π2【解析】因a=221()||cos,0||cos,8a b a b b b a b b a b+⇔+≥⇔〈〉≥⇔≥〈〉,依题意,||2b≥恒成立,而21eebλ+=,21,ee为不共线的单位向量,即有2221,cos21be=++λλ,于是得21,cos221,cos21221221++⇔≥++λλλλeee恒成立,则02,cos4212≤-=∆ee,即有22,cos2221≤≤-e,又π≤≤21,0ee,解得43,421ππ≤≤ee,所以21,ee夹角的最小值是π4.例2-2.已知菱形ABCD的边长为2,120BAD︒∠=,点E在边BC上,3BC BE=,若G为线段DC上的动点,则AG AE⋅的最大值为()A.2B.83C.103D.4【答案】B【解析】由题意可知,如图所示因为菱形ABCD 的边长为2,120BAD ︒∠=,所以2AB AD == ,1cos1202222AB AD AB AD ︒⎛⎫⋅==⨯⨯-=- ⎪⎝⎭,设[],0,1DG DC λλ=∈ ,则AG AD DG AD DC AD AB λλ=+=+=+ ,因为3BC BE =,所以1133BE BC AD ==,13AE AB BE AB AD =+=+ ,()2211(1333AG AE AD AB AB AD AD AB AD ABλλλ⎛⎫⋅=+⋅+=+++⋅ ⎪⎝⎭ ()22110222123333λλλ⎛⎫=⨯+⨯++⨯-=- ⎪⎝⎭,当1λ=时,AG AE ⋅ 的最大值为83.3.坐标法例3.在ABC ∆中,3AC =,4BC =,90C ∠=︒.P 为ABC ∆所在平面内的动点,且1PC =,则PA PB ⋅的取值范围是()A .[5-,3]B .[3-,5]C .[6-,4]D .[4-,6]【答案】D【解析】在ABC ∆中,3AC =,4BC =,90C ∠=︒,以C 为坐标原点,CA ,CB 所在的直线为x 轴,y 轴建立平面直角坐标系,如图:则(3,0)A ,(0,4)B ,(0,0)C ,设(,)P x y ,因为1PC =,所以221x y +=,又(3,)PA x y =-- ,(,4)PB x y =--,所以22(3)(4)34341PA PB x x y y x y x y x y ⋅=----=+--=--+,设cos x θ=,sin y θ=,所以(3cos 4sin )15sin()1PA PB θθθϕ⋅=-++=-++ ,其中3tan 4ϕ=,当sin()1θϕ+=时,PA PB ⋅有最小值为4-,当sin()1θϕ+=-时,PA PB ⋅有最大值为6,所以[4PA PB ⋅∈- ,6].变式.在ABC ∆中,90A ∠=︒,2AB AC ==,点M 为边AB 的中点,点P 在边BC 上,则MP CP ⋅的最小值为.【答案】98-【解析】建立平面直角坐标系如下,则(2,0)B ,(0,2)C ,(1,0)M ,直线BC 的方程为122x y+=,即2x y +=,点P 在直线上,设(,2)P x x -,∴(1,2)MP x x =-- ,(,)CP x x =-,∴22399(1)(2)232()488MP CP x x x x x x x ⋅=---=-=--- ,∴MP CP ⋅ 的最小值为98-.4.投影法计算例4.在边长为2的正六边形ABCDEF 中,动圆Q 的半径为1、圆心在线段CD (含端点)上运动,点P 是圆Q 上及其内部的动点,则AP AB ⋅的取值范围是()A .[2,8]B .[4,8]C .[2,10]D .[4,10]【解析】由cos ,AP AB AB AP AP AB ⋅=⋅ ,可得AP AB ⋅ 为AB 与AP 在AB方向上的投影之积.正六边形ABCDEF 中,以D 为圆心的圆Q 与DE 交于M ,过M 作MM AB '⊥于M ',设以C 为圆心的圆Q 与AB 垂直的,切线与圆Q 切于点N 与AB 延长线交点为N ',则AP 在AB方向上的投影最小值为AM ',最大值为AN ',又1AM '=,cos 6014AN AB BC '=++=,则248AP AB ⋅≤⨯= ,212AP AB ⋅≥⨯= ,则AP AB ⋅ 的取值范围是[2,8].5.极化恒等式例5-1.已知ABC ∆是长为2的等边三角形,P 为平面ABC 内一点,则()PA PB PC ⋅+的最小值是()A.2-B .32-C .43-D .1-【解析】(方法1.几何法)设点M 为BC 中点,可得→→→=+PM PC PB 2,再设AM 中点为N ,这样用极化恒等式可知:22212→→→→-=⋅AM PN PM P A ,在等边三角形ABC ∆中,3=AM ,故→→⋅PM P A 取最小值当且仅当2322-=⋅→→→PN PM P A 取最小,即0||=→PN ,故23)(min -=⋅→→PM P A .(方法2.坐标法)以BC 中点为坐标原点,由于(0A ,()10B -,,()10C ,.设()P x y ,,()PA x y =- ,()1PB x y =--- ,,()1PC x y =--,,故()2222PA PB PC x y ⋅+=-+ 2233224x y ⎡⎤⎛⎫⎢⎥=+-- ⎪ ⎪⎢⎥⎝⎭⎣⎦,则其最小值为33242⎛⎫⨯-=- ⎪⎝⎭,此时0x =,32y =.例5-2.已知等边ABC ∆的三个顶点均在圆224x y +=上,点P ,则PA PB PA PC ⋅+⋅ 的最小值为()A .14B .10C .8D .2【解析】(法1.极化恒等式)根据题干特征,共起点的数量积范围问题,我们尝试往恒等式方向走.记BC 中点为M ,AM 中点为N .由于→→→→→⋅=+⋅PM P A PC PB P A 2)(,而)41(2222→→→→-=⋅AM PN PM P A .由于ABC ∆为等边三角形,则M O A ,,三点共线,且由于O 是外心,也是重心,故32=⇒=AM OA .则→→→→⇔+⋅min min ||)]([PN PC PB P A ,显然,由P 在圆外,且N O ,共线(AM 中点为N ),则25||||||min =-=→→→ON OP PN .综上所述,8212)]([22min min =⋅-=+⋅→→→→→AM PN PC PB P A .(法2.基底法)()()()()PA PB PA PC PO OA PO OB PO OA PO OC ⋅+⋅=+++++ 22()()PO PO OA OB OA OB PO PO OA OC OA OC=+++⋅++++⋅ 22()PO PO OA OB OA OC OA OB OA OC =+++++⋅+⋅ ,因为等边ABC ∆的三个顶点均在圆224x y +=上,因此1cos 22()22OA OB OA OB AOB ⋅=⋅⋅∠=⨯⨯-=- ,3OP == ,因为等边ABC ∆的三个顶点均在圆224x y +=上,所以原点O 是等边ABC ∆的重心,因此0OA OB OC ++= ,所以有:18221414cos PA PB PA PC PO OA OP OA OP OA AOP⋅+⋅=+⋅--=-⋅=-⋅⋅∠ 146cos AOP =-∠,当0AOP ∠=时,即,OP OA 同向时,PA PB PA PC ⋅+⋅ 有最小值,最小值为1468-=.6.外接圆性质例6-1.已知点O 是ABC ∆的外心,6AB =,8BC =,2π3B =,若BO xBA yBC =+ ,则34x y +=()A .5B .6C .7D .8【解析】如图,点O 在AB 、AC 上的射影是点D 、E ,它们分别为AB 、AC 的中点.由数量积的几何意义,可得21182BO BA BA BD AB ⋅=⋅== ,23212BC BO BC BE BC ⋅=⋅== .又2π3B =,所以1cos 68242BA BC BA BC B ⎛⎫⋅=⋅=⨯⨯-=- ⎪⎝⎭,又BO xBA yBC =+ ,所以()2362418BO BA xBA yBC BA BA C x y BA x B y =+⋅⋅=+⋅=-= ,即1286x y -=.同理()2246432BO BC xBA yBC BC C y x B BC y BA x ⋅⋅=++⋅=+==- ,即384x y -+=,解得1091112x y ⎧=⎪⎪⎨⎪=⎪⎩.所以710113434912x y +=⨯+=⨯.例6-2.已知O 是ABC ∆的外心,4||=AB ,2AC = ,则()AO AB AC ⋅+= ()A .10B .9C .8D .6【解析】如图,O 为ABC ∆的外心,设,D E 为,AB AC 的中点,则,OD AB OE AC ⊥⊥,故()AO AB AC AO AB AO AC ⋅+=+⋅⋅ ||||cos |||co |s AO AB AO AC OAD OAE ⋅∠+=∠⋅⋅⋅ ||||||||AD AB AE AC +=⋅⋅ 2222111||41||2222210AB AC +=+⨯⋅== .。
平面向量数量积的坐标表示、模、夹角“我知道我一直有双隐形的翅膀,带我飞飞过绝望,不去想他们拥有美丽的太阳,我看见每天的夕阳也会有变化,我知道我一直有双隐形的翅膀,带我飞给我希望……”如果能为平面向量的数量积插上“翅膀”,它又能飞多远呢?本节讲解平面向量数量积的“翅膀”——坐标表示,它使平面向量的数量积同时具有几何形式和代数形式的“双重身份”,1.平面向量的数量积与向量垂直的坐标表示设非零向量a=(x1,y1),b=(x2,y2).[知识点拨]1.公式a·b=|a||b|cos<a,b>与a·b=x1x2+y1y2都是用来求两向量的数量积的,没有本质区别,只是书写形式上的差异,两者可以相互推导.若题目中给出的是两向量的模与夹角,则可直接利用公式a·b=|a||b|cos<a,b>求解;若已知两向量的坐标,则可选用公式a·b=x1x2+y1y2求解.2.已知非零向量a=(x1,y1),b=(x2,y2),则a∥b与a⊥b的坐标表示如下:a∥b⇔x1y2=x2y1,即x1y2-x2y1=0;a⊥b⇔x1x2=-y1y2,即x1x2+y1y2=0.两个结论不能混淆,可以对比学习,分别简记为:纵横交错积相等,横横纵纵积相反.2.平面向量的模与夹角的坐标表示设向量a=(x1,y1),b=(x2,y2),a与b的夹角为θ,则有下表:[知识点拨]向量的模的坐标运算的实质向量的模即向量的长度,其大小应为平面直角坐标系中两点间的距离,如a =(x ,y ),则在平面直角坐标系中,一定存在点A (x ,y ),使得OA →=a =(x ,y ),∴|OA →|=|a |=x 2+y 2,即|a |为点A 到原点的距离.同样,若A (x 1,y 1),B (x 2,y 2),则AB →=(x 2-x 1,y 2-y 1),∴|AB →|=(x 2-x 1)2+(y 2-y 1)2,即平面直角坐标系中任意两点间的距离.由此可知,向量的模的坐1.若向量a =(-1,2),b =(1,-2),则a·b =( D ) A .0 B .2 C .-4D .-52.已知平面向量a =(3,1),b =(x ,-3),且a ⊥b ,则x 等于( B ) A .3 B .1 C .-1D .-33.已知a =(-1,3),则|a |=( C ) A . 2 B .2 C .10D .104.已知a =(2,-1),b =(-1,3),则a 与b 的夹角为 3π4. 命题方向 ⇨数量积的坐标表示典例1 已知a =(2,-1),b =(3,-2),求(3a -b )·(a -2b ).[解析] 解法一:因为a ·b =2×3+(-1)×(-2)=8,a 2=22+(-1)2=5,b 2=32+(-2)2=13,所以(3a -b )·(a -2b )=3a 2-7a ·b +2b 2=3×5-7×8+2×13=-15. 解法二:∵a =(2,-1),b =(3,-2), ∴3a -b =(6,-3)-(3,-2)=(3,-1), a -2b =(2,-1)-(6,-4)=(-4,3). ∴(3a -b )·(a -2b )=3×(-4)+(-1)×3 =-15.『规律总结』 进行向量的数量积运算时,需要牢记有关的运算法则和运算性质.解题时通常有两条途径:一是先将各向量用坐标表示,然后直接进行数量积的坐标运算;二是先利用向量的数量积的运算律将原式展开,再依据已知条件计算.〔跟踪练习1〕向量a =(1,-1),b =(-1,2),则(2a +b )·a =( C ) A .-1 B .0 C .1D .2[解析] a =(1,-1),b =(-1,2),∴(2a +b )·a =(1,0)·(1,-1)=1. 命题方向 ⇨利用坐标解决向量的夹角问题典例2 (1)已知三点A (2,-2),B (5,1),C (1,4),求∠BAC 的余弦值; (2)a =(3,0),b =(-5,5),求a 与b 的夹角.[思路分析] 本题考查的是利用向量的坐标表示来求两向量的夹角.利用向量的坐标运算求出两向量a =(x 1,y 1)与b =(x 2,y 2)的数量积a·b =x 1x 2+y 1y 2和|a |=x 21+y 21,|b |=x 22+y 22的积,其比值就是这两个向量夹角的余弦值,即cos θ=a·b |a||b|=x 1x 2+y 1y 2x 21+y 21·x 22+y 22. [解析] (1)∵AB →=(5,1)-(2,-2)=(3,3), AC →=(1,4)-(2,-2)=(-1,6), ∴AB →·AC →=3×(-1)+3×6=15.又|AB →|=32+32=32,|AC →|=(-1)2+62=37, ∴cos ∠BAC =AB →·AC →|AB →||AC →|=1532×37=57474.(2)a·b =3×(-5)+0×5=-15,|a |=3,|b|=52. 设a 与b 的夹角为θ,则cos θ=a·b |a||b|=-153×52=-22.又0≤θ≤π,∴θ=3π4.『规律总结』 用坐标求两个向量夹角的四个步骤: (1)求a ·b 的值; (2)求|a ||b |的值;(3)根据向量夹角的余弦公式求出两向量夹角的余弦; (4)由向量夹角的范围及两向量夹角的余弦值求出夹角.〔跟踪练习2〕设a =(4,-3),b =(2,1),若a +t b 与b 的夹角为45°,求实数t 的值. [解析] a +t b =(4,-3)+t (2,1)=(4+2t ,t -3). (a +t b )·b =(4+2t ,t -3)·(2,1)=5t +5. |a +t b |=(4+2t )2+(t -3)2=5(t +1)2+20.由(a +t b )·b =|a +t b ||b |cos45°,得5t +5=522·(t +1)2+4,即t 2+2t -3=0.∴t =-3或t =1,经检验t =-3不合题意,舍去, ∴t =1.利用平行、垂直求参数借助两向量平行和垂直的条件求解某参数的值,是向量运算的重要应用之一,具体做法就是借助a ∥b ⇔a =λb (λ∈R ,b ≠0)⇔x 1y 2-x 2y 1=0或a ⊥b ⇔a·b =0⇔x 1x 2+y 1y 2=0(其中a =(x 1,y 1),b =(x 2,y 2))列关于某参数的方程(或方程组),然后解之即可.典例3 在△ABC 中,AB →=(2,3),AC →=(1,k ),且△ABC 的一个内角为直角,求k 的值. [思路分析] 找出相互垂直的向量,利用向量垂直的坐标表示公式列方程求k 即可. [解析] 当∠A =90°时,AB →·AC →=0, ∴2×1+3×k =0.∴k =-23.当∠B =90°时,AB →·BC →=0,BC →=AC →-AB →=(1-2,k -3)=(-1,k -3), ∴2×(-1)+3×(k -3)=0.∴k =113.当∠C =90°时,AC →·BC →=0, ∴-1+k (k -3)=0.∴k =3±132.综上所述:k =-23或113或3±132.『规律总结』 解决本题的关键是要判断△ABC 中哪个内角为直角,故应进行分类讨论,不能只认为某个角就是直角,结果只考虑一种情况而导致漏解.〔跟踪练习3〕已知三个点A 、B 、C 的坐标分别为(3,-4)、(6,-3)、(5-m ,-3-m ),若△ABC 为直角三角形,且∠A 为直角,求实数m 的值.[解析] 由已知,得AB →=(3,1), AC →=(2-m,1-m ).∵△ABC 为直角三角形,且∠A 为直角, ∴AB →⊥AC →.∴AB →·AC →=3(2-m )+(1-m )=0, 解得m =74.忽视向量共线致误典例4 已知a =(1,-2),b =(1,λ),且a 与b 的夹角θ为锐角,则实数λ的取值范围是( )A .(-∞,-2)∪⎝⎛⎭⎫-2,12B .⎝⎛⎭⎫12,+∞ C .⎝⎛⎭⎫-2,23∪⎝⎛⎭⎫23,+∞ D .⎝⎛⎭⎫-∞,12 [错解] ∵a 与b 的夹角θ为锐角,∴cos θ>0,即a ·b =1-2λ>0,得λ<12,故选D .[错因分析] 以上错解是由于思考欠全面,由不等价转化而造成的.如当a 与b 同向时,即a 与b 的夹角θ=0°时cos θ=1>0,此时λ=-2,显然是不合理的.[思路分析] 对非零向量a 与b ,设其夹角为θ,则θ为锐角⇔cos θ>0且cos θ≠1⇔a ·b >0且a ≠m b (m >0);θ为钝角⇔cos θ<0且cos θ≠-1⇔a ·b <0且a ≠m b (m <0);θ为直角⇔cos θ=0⇔a ·b =0.[正解] ∵a 与b 的夹角θ为锐角,∴cos θ>0且cos θ≠1,即a ·b >0且a 与b 方向不同,即a ·b =1-2λ>0,且a ≠m b (m >0),解得λ∈(-∞,-2)∪⎝⎛⎭⎫-2,12,故选A . [点评] 对于非零向量a 与b ,设其夹角为θ,则θ为锐角⇔cos θ>0,且cos θ≠1⇔a ·b >0,且a ≠m b (m <0);θ为钝角⇔cos θ<0,且cos θ≠-1⇔a ·b <0,且a ≠m b (m <0);θ为直角⇔cos θ=0⇔a ·b =0.〔跟踪练习4〕设a =(2,x ),b =(-4,5),若a 与b 的夹角为钝角,求x 的取值范围. [解析] 由cos θ<0得x <85,因为a ∥b 时有-4x -10=0,即x =-52,当x =-52时,a =(2,-52)=-12b ,所以a 与b 反向,θ=π,故x <85且x ≠-52.1.设向量a =(1,0),b =(12,12),则下列结论正确的是( C )A .|a |=|b |B .a ·b =22C .a -b 与b 垂直D .a ∥b [解析] 由题意|a |=12+02=1,|b |=(12)2+(12)2=22. a ·b =1×12+0×12=12,(a -b )·b =a ·b -|b |2=12-12=0,∴a -b 与b 垂直.2.已知向量a =(x -5,3),b =(2,x ),且a ⊥b ,则由x 的值构成的集合是( C ) A .{2,3} B .{-1,6} C .{2}D .{6}[解析] 考查向量垂直的坐标表示,a =(x -5,3),b =(2,x ),∵a ⊥b ,∴a ·b =2(x -5)+3x =0,解之得x =2,则由x 的值构成的集合是{2}. 3.已知A (1,2),B (2,3),C (-2,5),则△ABC 的形状是( A ) A .直角三角形 B .锐角三角形 C .钝角三角形D .等边三角形[解析] AC →=(-3,3),AB →=(1,1),AC →·AB →=0. ∴A =π2.4.已知向量m =(λ+1,1),n =(λ+2,2),若(m +n )⊥(m -n ),则λ( B ) A .-4 B .-3 C .-2D .-1[解析] 本题考查数量积的运算,向量垂直的条件. m +n =(2λ+3,3),m -n =(-1,-1), ∵(m +n )⊥(m -n ),∴(m +n )·(m -n )=-2λ-3-3=0,∴λ=-3. 5.已知向量a 与b 同向,b =(1,2),a·b =10,求: (1)向量a 的坐标;(2)若c =(2,-1),求(a ·c )b .[解析] (1)∵a 与b 同向,且b =(1,2), ∴a =λb =(λ,2λ)(λ>0).又∵a ·b =10,∴λ+4λ=10,∴λ=2,∴a =(2,4). (2)∵a ·c =2×2+(-1)×4=0, ∴(a ·c )b =0·b =0.A 级 基础巩固一、选择题1.已知点A (1,2),B (2,3),C (-2,5),则AB →·AC →等于( B ) A .-1 B .0 C .1D .2[解析] ∵AB →=(2,3)-(1,2)=(1,1),AC →=(-2,5)-(1,2)=(-3,3),∴AB →·AC →=1×(-3)+1×3=0.2.已知a =(2,3),b =(-4,7),则a 在b 上的投影为( C ) A .13B .135C .655D .65[解析] ∵a =(2,3),b =(-4,7),∴a ·b =2×(-4)+3×7=13,|a |=13,|b |=65,∴cos θ=a·b |a ||b |=55.∴a 在b 上的射影为|a |cos θ=13×55=655.3.已知a =(-1,3),b =(2,-1)且(k a +b )⊥(a -2b )则k =( C ) A .43B .-43C .34D .-34[解析] 由题意知(k a +b )·(a -2b )=0, 而k a +b =(2-k,3k -1), a -2b =(-5,5),故-5(2-k )+5(3k -1)=0,解得k =34.4.已知a =(1,n ),b =(-1,n ).若2a -b 与b 垂直,则|a |=( C ) A .1 B . 2 C .2D .4 [解析] 由2a -b 与b 垂直,得(2a -b )·b =0, 即2a ·b -b 2=0.故2(-1+n 2)-(1+n 2)=0,解得n 2=3. 所以,|a |=1+n 2=1+3=2.5.已知向量a =(2,1),a ·b =10,|a +b |=52,则|b |等于( C ) A . 5 B .10 C .5D .25[解析] ∵a =(2,1),a ·b =10,|a +b |=52,∴(a +b )2=50=a 2+2a ·b +b 2,可得|b |=5. 6.已知向量a =(1,2),b =(2,-3),若向量c 满足(c +a )∥b ,c ⊥(a +b ),则c =( D ) A .(79,73)B .(-73,-79)C .(73,79)D .(-79,-73)[解析] 不妨设c =(m ,n ),则a +c =(1+m,2+n ),a +b =(3,-1),对于(c +a )∥b ,则有-3(1+m )=2(2+n ).又c ⊥(a +b ),则有3m -n =0,∴m =-79,n =-73,故选D .二、填空题7.已知a =(1,3),b =(-2,0),则|a +b |=__2__. [解析] 因为a +b =(-1,3),所以|a +b |=(-1)2+(3)2=2.8.若a =(3,-1),b =(x ,-2),且〈a ,b 〉=π4,则x =__1__.[解析] cos π4=3x +210×x 2+4,解得x =1或x =-4(舍).三、解答题9.已知a =(1,2),b =(-3,2),若k a +b 与a -3b 垂直,求k 的值. [解析] k a +b =k (1,2)+(-3,2)=(k -3,2k +2), a -3b =(1,2)-3(-3,2)=(10,-4).又k a +b 与a -3b 垂直,故(k a +b )·(a -3b )=0. 即(k -3)·10+(2k +2)·(-4)=0得k =19. 10.已知a =(3,1),b =(2,23). (1)求a ·b ;(2)求a 与b 的夹角θ.[解析] (1)a ·b =23+23=43. (2)cos θ=x 1x 2+y 1y 2x 21+y 21·x 22+y 22=433+1·4+12=32,又∵0°≤θ≤180°,∴θ=30°.B 级 素养提升一、选择题1.已知向量a =(3,1),b 是不平行于x 轴的单位向量,且a ·b =3,则b 等于( B ) A .⎝⎛⎭⎫32,12B .⎝⎛⎭⎫12,32C .⎝⎛⎭⎫14,334D .(1,0)[解析] 方法1:令b =(x ,y )(y ≠0),则⎩⎨⎧x 2+y 2=1, ①3x +y =3, ② 将②代入①得x 2+(3-3x )2=1,即2x 2-3x +1=0, ∴x =1(舍去,此时y =0)或x =12⇒y =32.方法2:排除法,D 中y =0不合题意;C 不是单位向量,舍去;代入A ,不合题意,故选B .2.(2016·全国Ⅲ,文)已知向量BA →=(12,32),BC →=(32,12),则∠ABC =( A )A .30°B .45°C .60°D .120°[解析] 由题意得cos ∠ABC =BA →·BC →|BA →||BC →|=12×32+32×121×1=32,所以∠ABC =30°,故选A .3.设x 、y ∈R ,向量a =(x,1),b =(1,y ),c =(2,-4)且a ⊥c ,b ∥c ,则|a +b |=( B ) A . 5 B .10 C .2 5D .10[解析] 由a ⊥c ,得2x -4=0 则x =2,由b ∥c 得-4=2y 则y =-2, |a +b |=(2+1)2+(1-2)2=10.4.已知向量a =(2cos θ,2sin θ),b =(0,-2),θ∈⎝⎛⎭⎫π2,π,则向量a 、b 的夹角为( A ) A .3π2-θB .θ-π2C .π2+θD .θ[解析] 由三角函数定义知a 的起点在原点时,终点落在圆x 2+y 2=4位于第二象限的部分上(∵π2<θ<π),设其终点为P ,则∠xOP =θ, ∴a 与b 的夹角为3π2-θ.二、填空题5.已知两个单位向量a 、b 的夹角为60°,c =t a +(1-t )b ,若b ·c =0,则t =__2__. [解析] ∵|a |=|b |=1,〈a ,b 〉=60°, ∴a ·b =12,|b |2=1,∵b ·c =t a ·b +(1-t )b 2=12t +(1-t )=1-12t =0,∴t =2.6.△ABO 三顶点坐标为A (1,0)、B (0,2)、O (0,0)、P (x ,y )是坐标平面内一点,满足AP →·OA →≤0,BP →·OB →≥0,则OP →·AB →的最小值为__3__.[解析] ∵AP →·OA →=(x -1,y )·(1,0)=x -1≤0, ∴x ≤1,∴-x ≥-1,∵BP →·OB →=(x ,y -2)·(0,2)=2(y -2)≥0,∴y ≥2. ∴OP →·AB →=(x ,y )·(-1,2)=2y -x ≥3. 三、解答题7.已知平面向量a =(3,4),b =(9,x ),c =(4,y ),且a ∥b ,a ⊥c . (1)求b 和c ;(2)若m =2a -b ,n =a +c ,求向量m 与向量n 的夹角的大小. [解析] (1)∵a ∥b ,∴3x -36=0.∴x =12. ∵a ⊥c ,∴3×4+4y =0.∴y =-3. ∴b =(9,12),c =(4,-3).(2)m =2a -b =(6,8)-(9,12)=(-3,-4), n =a +c =(3,4)+(4,-3)=(7,1), 设m ,n 的夹角为θ,则cos θ=m ·n |m ||n |=-3×7+(-4)×1(-3)2+(-4)2×72+12=-25252=-22.∵θ∈[0,π],∴θ=3π4,即m ,n 的夹角为3π4.8.已知a =(1,0),b =(0,1),当k 为整数时,向量m =k a +b 与n =a +k b 的夹角能否为60°?证明你的结论.[解析] 假设m 、n 的夹角能为60°, 则cos60°=m ·n |m ||n |,∴m ·n =12|m ||n |.①又∵a =(1,0),b =(0,1), ∴|a |=|b |=1,且a ·b =0.∴m ·n =k a 2+a ·b +k 2a ·b +k b 2=2k ,②|m ||n |=k 2a 2+2k a ·b +b 2·a 2+2k a ·b +k 2b 2=k 2+1.③ 由①②③,得2k =12(k 2+1).∴k 2-4k +1=0.∵该方程无整数解.∴m、n的夹角不能为60°.C级能力拔高设(a2+b2)(m2+n2)=(am+bn)2,其中mn≠0,求证:am=bn.[解析]由题中所给式子联想到向量的夹角公式和模长公式,故可构造向量c=(a,b),d=(m,n),然后用向量知识求解.方法一设c=(a,b),d=(m,n),则|c|2=a2+b2,|d|2=m2+n2,c·d=am+bn.∵(a2+b2)(m2+n2)=(am+bn)2,∴|c|2|d|2=(c·d)2,即c·d=±|c||d|,∴c∥d,∴an-bm=0,即an=bm.又mn≠0,∴am=bn.方法二设c=(a,b),d=(m,n),c与d的夹角为θ,则cos2θ=(am+bna2+b2·m2+n2)2.由条件知(am+bn)2(a2+b2)(m2+n2)=1,∴cos2θ=1,即θ=0°或θ=180°,即c∥d,于是有an-bm=0.又mn≠0,∴am=bn.11。