沪滇科技合作技术成果需求信息表
- 格式:docx
- 大小:15.80 KB
- 文档页数:2
云南省科学技术厅关于征集“科技入滇”重大落地成果的通知文章属性•【制定机关】云南省科学技术厅•【公布日期】2019.10.08•【字号】•【施行日期】2019.10.08•【效力等级】地方规范性文件•【时效性】现行有效•【主题分类】科技成果与知识产权正文云南省科学技术厅关于征集“科技入滇”重大落地成果的通知各有关单位:为充分展示和宣传科技部与云南省政府共同组织开展的“科技入滇”对接活动取得的成效,进一步激励和支持国内外优势科技资源入滇创新创业,营造科技入滇的良好社会氛围,以科技入滇的重大成果迎接中华人民共和国成立70周年,省科技厅将组织开展“科技入滇”重大落地成果征集、评选和发布活动。
为做好该项工作,现将有关事项通知如下:一、征集范围围绕打造“绿色能源”、“绿色食品”、“健康生活目的地”世界一流三张牌和建设“数字云南”目标,加快发展八大重点产业,通过“科技入滇”开展创新创业活动,助力云南高质量跨越发展取得的重大科技成果。
包括:科技项目、科研平台、科技型企业、科技人才和团队4个类型落户云南(简称“四个落地”)取得的重大成果。
二、申报条件申报成果应符合以下条件之一:(一)在云南落地转化的科技项目,突破核心关键技术、开发重点新产品、研制重大装备,并产生了明显经济和社会效益;(二)实体性重大创新平台落地建设取得显著成效,并有效运行取得实绩;(三)通过“科技入滇”形成新的科技型企业;(四)合作创新人才和团队落地形成重大创新成果,助力云南创新驱动发展战略实施。
三、申报材料申报表及有关证明材料(见附件)。
四、时间要求2019年10月20日前,将所有申报材料报云南省科技厅合作二处,并提供纸质版和电子版各一份。
电子版请发至邮箱,逾期不再受理。
五、联系人及电话联系人及电话:李百春赵青*************地址:昆明市北京路542号邮箱:*****************附件:“科技入滇”重大落地成果申报表云南省科学技术厅2019年10月8日。
上海市科技成果转化和产业化项目建议书(V1.0版)项目名称所属指南(目录名称)推荐渠道推荐单位(盖章)推荐联系人联系电话开始日期结束日期项目申报单位(盖章)项目责任人手机电子邮件20 年月日订填写说明一、本提纲供编写上海市科技成果转化和产业化项目建议书使用。
二、项目责任人应根据本提纲要求,逐项认真编写,表达要明确严谨,字迹要清楚易辨。
外来语同时用原文和中文表达。
三、申请项目资助经费在20万元人民币及以下时,毋须填写表2至表3。
所有项目在可行性方案阶段无须填报《表5实验动物使用情况表》若项目涉及国际合作事项,则必须填写《表6 国际合作基本信息表》所有项目必须填写《表7知识产权基本情况表》所有单价≥30万元的购置/试制设备的项目必须填写《表8大型科学仪器设备基本信息表》四、项目申报单位通过上海市科技成果转化与产业化项目库申报系统()上的“科研计划项目可行性方案申报”系统进行相关内容的申报,并经申报系统软件打印书面材料(非由申报系统软件打印的书面材料,或书面材料与网上申报材料不一致的项目不予受理)。
五、报送市科委项目可行性方案书面材料一式一份(特殊情况另定),请使用A4纸双面印刷,请不要采用胶圈、文件夹等带有突出棱边的装订方式,请采用普通纸质材料作为封面。
六、本项目需要保密的,密级由项目推荐单位和申报单位提出建议。
没有提出保密要求的,一般按非保密项目处理。
七、本提纲解释权归上海市科学技术委员会。
推荐单位声明1、本单位认为该项目符合上海市科技成果转化和产业化项目库申报要求,推荐其申报;2、本单位所推荐的材料不存在任何违反《中华人民共和国保守国家秘密法》和《科学技术保密规定》等相关法律法规的情况;3、本单位所推荐的材料不存在侵犯他人知识产权或剽窃的情形。
如有不符,愿意承担相关责任。
推荐单位(盖章):年月日有关声明授权书本人同意并授权科技成果转化和产业化项目库相关管理部门根据年度计划布署需要,对本项目进行必要的凝炼整合,以便于与其他单位进行合作推动任务的完成。
沪滇合作挂钩对接表摘要:1.沪滇合作挂钩对接表的背景和意义2.沪滇合作挂钩对接表的具体内容3.沪滇合作挂钩对接表的实施效果和展望正文:沪滇合作挂钩对接表是指上海市和云南省在扶贫协作工作中,为加强两地间的交流与合作,制定的一份具体合作计划。
这一举措旨在充分发挥上海的优势,助力云南的脱贫攻坚,推动双方的共同发展。
一、沪滇合作挂钩对接表的背景和意义近年来,上海市与云南省在扶贫协作方面取得了一定的成果。
然而,在扶贫攻坚进入关键时期,两地需要进一步加大合作力度,共同推进扶贫协作工作。
沪滇合作挂钩对接表应运而生,成为两地扶贫协作的重要抓手。
它有利于加强双方的交流合作,推动资源优化配置,实现共赢发展。
二、沪滇合作挂钩对接表的具体内容沪滇合作挂钩对接表主要包括以下几个方面的内容:1.经济合作:上海企业与云南企业开展合作,共同推进产业扶贫;2.人才交流:两地互派干部、专业技术人才进行交流学习,提升扶贫工作能力;3.项目建设:共同推进基础设施、教育、卫生等领域的重点项目建设;4.社会事业:加强在科技、文化、卫生、教育等领域的合作与交流;5.资金支持:上海向云南提供财政援助资金,支持当地扶贫攻坚。
三、沪滇合作挂钩对接表的实施效果和展望沪滇合作挂钩对接表自实施以来,已取得显著成效。
上海企业到云南投资兴业,为当地提供了大量就业岗位,带动了贫困人口增收;两地人才交流不断深化,为云南培养了一批扶贫攻坚的骨干力量;基础设施、教育、卫生等领域的重点项目稳步推进,为云南的脱贫攻坚提供了有力支撑。
展望未来,随着沪滇合作挂钩对接表的不断完善和深化,两地的合作将更加紧密,为云南的脱贫攻坚和乡村振兴提供更强大的动力。
附件4
科技成果信息表(有转化需求)
国家科学技术奖励工作办公室制
二○一七年十二月
填表说明
1.此表主要用于科技成果转化推介、竞价(拍卖)、挂牌交易、科技与金融结合、科技成果产业化等方面,其信息内容应全部为可公开。
采取自愿填报的原则。
应重点征求完成单位为中小企业、且有转化和产业化需求的科技成果信息。
2.推荐单位是指,各省、自治区、直辖市、计划单列市、副省级城市科技厅(委、局),新疆生产建设兵团科技局,国务院有关部委、直属机构、直属事业单位科技司(局),各科技成果登记机构。
3.详细信息表中,第1、2、3项为所有类型的完成单位必填项,第4、5、6项仅供完成单位为企业的填写,第6、7、8项为可选项、仅供参考。
4.请客观、准确、详实填写表格各项内容。
详细信息表。
上海科技成果专家入库公示模板
【导语】
本文旨在提供一份上海科技成果专家入库公示的模板,以便相关机构或组织在公示环节中能够规范流程,确保信息的准确传达。
---
【上海科技成果专家入库公示】
根据《上海市科技成果管理暂行办法》的相关规定,现将有关专家入库信息进行公示,具体内容如下:
一、专家基本信息
1.姓名:
2.性别:
3.职称/职务:
4.工作单位:
5.专业领域:
6.联系方式:
二、专家主要成就
1.科技成果介绍:
(1)项目名称:
(2)项目简介:
(3)获奖情况:
2.论文发表:
(1)论文题目:
(2)发表期刊:
(3)发表时间:
3.其他成就:
三、入库理由
1.对科技成果转化的贡献:
2.在专业领域的权威性:
3.对上海科技创新发展的推动作用:
四、公示时间
自【公示开始时间】起至【公示结束时间】止。
五、异议处理
如有异议,请在公示期内向【主管单位名称】提出,并提供相关证明材料。
---
本公示模板旨在为上海科技成果专家入库提供一个参考框架,具体内容需根据实际情况进行调整。
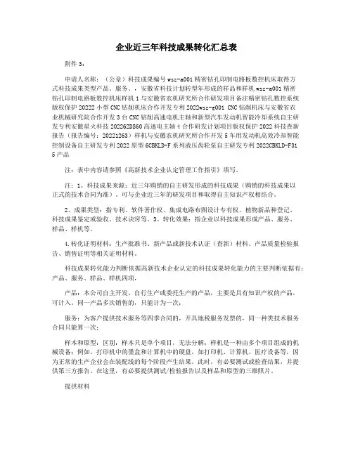
企业近三年科技成果转化汇总表附件3:申请人名称:(公章)科技成果编号wsz-a001精密钻孔印制电路板数控机床取得方式科技成果类型产品、服务、,安徽省科技计划转型年形成的样品和样机wsz-a001精密钻孔印制电路板数控机床样机1与安徽省农机研究所合作研发项目备注精密钻孔数控系统版权保护20222小型CNC钻削机床合作开发专利2022wsz-g001 CNC钻削机床与安徽省农业机械研究院合作开发3台CNC钻削高速电机主轴和新型汽车发动机智能冷却系统自主研发专利安徽星火科技202262DS60高速电主轴4合作研发计划项目版权保护2022科技查新报告(报告编号:20221263)样机与安徽农机研究所合作开发5车用发动机高效冷却智能控制设备自主研发专利2022原型6CBKLD-F系列液压齿轮泵自主研发专利2022CBKLD-F315产品注:表中内容请参照《高新技术企业认定管理工作指引》填写。
注:1。
科技成果来源:近三年购销的自主研发形成的科技成果(购销的科技成果以正式的技术合同为准)。
可与企业近三年的研发项目和取得自主知识产权相结合。
2、成果类型:指专利、软件著作权、集成电路布图设计专有权、植物新品种登记、科技成果鉴定或验收、技术诀窍等。
3、转化效果:指企业以科技成果形成产品、服务、样品、样机等。
4.转化证明材料:生产批准书、新产品或新技术认证(查新)材料、产品质量检验报告、销售证明等相关证明材料。
科技成果转化能力判断依据高新技术企业认定的科技成果转化能力的主要判断依据有:产品、服务、样品、样机四项,产品:本公司自主开发、自行生产或委托生产的产品,主要是具有知识产权的产品,可计入。
同一产品多次销售的,只能计为一次;服务:为客户提供技术服务等四季合同的,开具地税服务发票的,同一种类技术服务合同只能算一次;样本和原型:区别:样本只是单个项目,无法分解;样机是一种由多个项目组成的机械设备;例如,打印机中的墨盒和计算机中的硬盘,如打印机、计算机、医疗设备等,因为正常的生产企业会在装配线的每个阶段产生结果。
云南省重大技术需求项目汇编2008年2月目录生物技术1、建设生物材料改性实验室2、农业有机废弃物高附加值肥料化利用研光机电一体化1、昆明电机有限责任公司重大技术需求2、交大昆机科技股份有限公司重大技术需求3、柴油机后处理SCR系统处理技术医药1、胶质瘤个体化治疗临床前研究2、耐药的淋巴瘤细胞株的构建3、艾滋病相关性淋巴瘤的抗病毒及抗肿瘤治疗技术研究4、胶质瘤耐药MGMT基因沉默相关性研究矿治与材料1、铜冶炼炉渣的综合回收利用2、年处理60万吨贫褐铁矿的焙烧磁选厂建设3、洁净钢生产技术化工1、天然橡胶乳清综合利用的研究农业1、食用加工型玫瑰的标准化栽培与深加工2、蔬菜及茶树的农药残留降解技术研究及示范3、云南神农农业产业集团重大技术需求简介4、云南小粒咖啡焙炒呈香物质保持、检测与控制技术研究5、红掌切花栽培细菌性病害的防治技术轻工1、思茅松厚壁纤维打浆技术生物技术建设生物材料改性实验室一、云南省肿瘤医院基本情况云南省肿瘤医院(昆明医学院第三附属医院),建于80年代中期,是我省第一家集医疗、教学、科研为一体的以肿瘤治疗为主的综合性医院医院编制病床700张,职工776人,副高以上人员135人,研究生导师13人,技术力量雄厚。
荟萃了省内外许多有志献身肿瘤事业、具有较高学术造诣和丰富临床经验的专家。
许多教授、主任医师是云南省、昆明医学院的医疗、教学、科研的学科带头人。
对于肿瘤病人,采取科学合理、规范的综合治疗,在外科手术、内科化疗、放射治疗、生物及免疫治疗和中西医结合治疗上均能为病员提供高质量的服务,肿瘤诊疗技术处于云南省的领先水平。
开展正常人有关肿瘤方面的健康体检、普查,特别是对中老年人定期健康体检,通过肿瘤蛋白蕊片、基因检测等手段为肿瘤的早期发现、早期诊断、早期治疗提供帮助,同时提供有关肿瘤最新的科学预防、治疗知识医院编制病床700张,职工776人,副高以上人员135人,研究生导师13人,技术力量雄厚。
沪滇合作资金申报流程一、背景介绍在中国的区域合作中,沪滇合作一直占据着重要地位。
为了促进沪滇两地的经济发展,各级政府常常会提供资金支持。
本文将详细介绍沪滇合作资金申报流程,帮助申请者了解申报流程,提高申报成功率。
二、资金申报流程概述资金申报流程是指申请者通过一定的程序和步骤向相关部门申请资金支持的过程。
在沪滇合作中,资金申报流程主要包括以下几个步骤:2.1 确定申请资金类别在申请资金之前,申请者需要明确自己所需资金的类别。
根据不同的项目性质和需求,资金类别可能包括科研项目资金、创业创新资金、产业发展资金等。
2.2 准备申请材料在申请资金之前,申请者需要准备相关的申请材料。
一般来说,申请材料包括申请表、项目计划书、资金预算、相关证明文件等。
2.3 选择申报渠道申请者需要选择合适的申报渠道,将申请材料提交给相关部门。
一般来说,申报渠道包括政府网站、科技局、发改委等。
2.4 提交申请材料申请者需要按照要求,将申请材料提交给相关部门。
提交材料时,需要注意材料的完整性和准确性。
2.5 审核和评审相关部门会对申请材料进行审核和评审。
审核和评审的内容包括项目可行性、预算合理性、资金使用效益等。
2.6 审批和公示经过审核和评审后,相关部门会进行审批。
审批通过后,申请者需要在规定的时间内进行公示。
2.7 资金发放资金发放是指相关部门将批准的资金划拨给申请者的过程。
一般来说,资金发放会按照一定的程序进行,申请者需要按照要求提供相关的手续和证明文件。
三、详细解析资金申报流程3.1 确定申请资金类别在确定申请资金类别时,申请者需要根据自己的项目性质和需求进行选择。
不同的资金类别可能有不同的申请要求和流程。
3.2 准备申请材料准备申请材料是资金申报流程中非常重要的一步。
申请者需要认真填写申请表,编写项目计划书,并根据项目需要编制详细的资金预算。
3.3 选择申报渠道选择合适的申报渠道是保证申请成功的重要因素之一。
申请者可以通过咨询相关部门或者查阅官方网站,了解不同的申报渠道和要求。