(电力行业)电力工程项目建设工期定额
- 格式:pdf
- 大小:566.30 KB
- 文档页数:116
.电力工程建设工期定额使用说明总说明一、《电力工程项目建设工期定额》<以下简称"本定额">是根据我国电力建设工程的实际需要,由电力工程造价与定额管理总站主持编制的。
二、本定额是以现行电力工程施工及验收技术规范、质量验评标准和火力发电厂基本建设工程启动及竣工验收规程为依据,结合近年来电力工程实际工期统计分析结果,经综合测算编制而成的。
三、本定额水平的确定原则:1、按照施工企业平均先进的建设管理水平和技术装备水平;2、正常的工程建设条件和自然条件下;3、建设单位切合实际、科学合理的组织管理;4、充分考虑今后技术装备、劳动效率、施工组织、建设管理的发展趋势。
四、本定额是在资金、设计图纸、设备供应、施工场地等充分保证的前提条件下编制而成的。
五、本定额是计算发电、输电、变电工程及供热机组工程建设工期的基础依据。
六、本定额是编审项目建议书、可行性研究报告和初步设计文件时确定项目建设工期的依据,也是项目决策、设计、组织施工及确定主设备、主要辅机设备招标定货及其交货期的参考依据。
七、本定额对考核单位工程建设工期、进行工程招标投标及建设项目承包等工作具有指导作用。
八、本定额所称的建设工期是指从主体工程基础开始挖土〔不含"五通一平"、施工准备和地基处理工期至全部工程建设完成所需要的时间,其中:发电工程、供热机组工程的终止时间为该期工程最后一台机组经启动试运、验收合格后正式移交生产;输变电工程的终止时间为经竣工验收、启动试运后正式移交生产。
本定额不包括试生产所需的时间。
九、发电工程、输变电线路、供热机组工程的各种辅助〔附属工程均应在总工期内完成,不应再单独增列工期。
十、本定额工期均以"月"为统一的计量单位,最小数值为0.5月的形式,具体计算时采用0.2舍0.3入,0.7舍0.8入的尾数进位方法。
十一、本定额子目编号规则为:Q①②③-④⑤⑥,Q代表工期定额,①为英文字母,代表工程分类,分别为F<发电>、W<电网>;②、③为数字,分别代表章、节编号;④为数字,显示地区或电压等级分类,⑤、⑥为数字,是子目流水号。
电力工业部关于颁发《电力工程项目建设工期定额》和《供热机组工程项目建设工期定额》的通知电力工业部根据电力建设改革与发展的需要,电力部组织有关专家对原能源部能源基〔1989〕708号文《电力工程项目建设工期定额(试行)》进行了修编并增编了《供热机组工程项目建设工期定额》,业已审查通过,现予以颁发,自1997年1月1日起施行。
原能源部颁发的《电力工程项目建设工期定额(试行)》同时废止。
执行中如发现问题,请随时函告电力部建设协调司。
总说明一、《电力工程项目建设工期定额》是根据建设部(94)建标计字第16号关于“1994年工程建设标准定额制订修订计划(草案)”通知要求,由电力部建设协调司和部技术经济咨询中心主编,部电力建设研究所参编。
二、定额是以国家计委计标〔1986〕619号文《关于编制建设工期定额的几点意见》、国家和电力等部门现行的施工及验收技术规范、质量验评标准和火力发电厂基本建设工程启动及竣工验收规程等为依据,并参照1992年至1995年以来实际工期统计分析结果、国外同类机组施工工期、专家测定的意见编制而成。
三、本定额水平的确定原则是在平均的建设管理水平和技术装备水平,以及正常的建设条件下(自然的、经济的),本着切合实际、科学合理的原则制订,同时充分考虑了今后的技术装备水平、劳动效率和组织项目建设管理水平提高的可能性,这样既考虑了缩短工期的实际可能又照顾到现有的先进的水平,制定出技术上可行经济合理的建设工期定额。
四、本定额应在充分的保证条件下得以实现,主要包括:资金到位、设计、设备满足施工要求,现场场地、管理体系等符合现场实际需要等。
五、本定额是计算和确定火力发电、输电、变电工程项目建设工期的尺度,主要为项目评估、决策、设计和按合理工期组织施工服务,本定额也是编审项目建议书、设计任务书和初步设计文件时确定建设工期的依据,及作为主机设备定货及其交货期的参考依据。
本定额作为考核工期对施工单位评优具有定额作用,同时还对编制施工组织设计、进行工程招标投标、建设承包等项工作中的工期管理,具有指导作用。
电力工程工期定额编制说明
1、本定额为发电及供热机组工程、输电、变电工程招投标编制工期计划提供基础依据。
(只做公司内部参考使用,根据工程具体情况需作细部调整)。
2、本定额是在资金设计图纸、设备供应、施工场地等充分保证的前提条件下编制。
3、本定额工期均以“月”为统一的计量单位,最小数值为0.5月的形式,具体计算时采用0.2舍0.3入,0.7舍0.8入的尾数进位方法。
4、机组结构:I型结构,主厂房及锅炉炉架均为钢筋混凝土结构;Ⅱ型结构,主厂房为钢筋混凝土结构,锅炉炉架为钢结构;Ⅲ型结构,主厂房及锅炉炉架为钢结构。
5、火力发电工程工期调整:
混凝土主厂房与钢结构主厂房结构相比,同规模、同类型机组工程总体施工工期应延长1个月;
将I、II类地区作为一类地区考虑,同规模、同类型机组工程建设工期相同。
Ⅲ、Ⅳ类地区因气候条件差异,同类型、同规 模机组建设总工期Ⅲ类地区增加2个月, Ⅳ类地区增加3个月;
2×50、2×100MWⅡ型结构和Ⅲ型结构机组的工期,可在2×50、2×100MWⅠ型结构机组工期的基础上分别缩短1和1.5个月,2×300MWⅠ型结构机组工期可在Ⅱ型结构机组工期基础上增加2个月。
6、根据我国地理及气候条件的差异,火电工期定额实行分地区控制工期,地区类别分为Ⅰ、Ⅱ、Ⅲ、Ⅳ类。
见下表:
注:(1)西南地区(四川、云南、贵州)的工程如所在地为山区,施工场地特别狭窄,施工区域布置分散,或年降雨天数超过150天的,可核定为Ⅱ类地区;(2)Ⅰ类地区部分酷热地区,当每年的日最高气温越过37℃的天数在30天及以上时,可核定为
Ⅱ地区;。
(电力行业)电力工程项目建设工期定额电力工业部关于颁发《电力工程项目建设工期定额》和《供热机组工程项目建设工期定额》的通知电力工业部根据电力建设改革与发展的需要,电力部组织有关专家对原能源部能源基〔1989〕708号文《电力工程项目建设工期定额(试行)》进行了修编并增编了《供热机组工程项目建设工期定额》,业已审查通过,现予以颁发,自1997年1月1日起施行。
原能源部颁发的《电力工程项目建设工期定额(试行)》同时废止。
执行中如发现问题,请随时函告电力部建设协调司。
总说明一、《电力工程项目建设工期定额》是根据建设部(94)建标计字第16号关于“1994年工程建设标准定额制订修订计划(草案)”通知要求,由电力部建设协调司和部技术经济咨询中心主编,部电力建设研究所参编。
二、定额是以国家计委计标〔1986〕619号文《关于编制建设工期定额的几点意见》、国家和电力等部门现行的施工及验收技术规范、质量验评标准和火力发电厂基本建设工程启动及竣工验收规程等为依据,并参照1992年至1995年以来实际工期统计分析结果、国外同类机组施工工期、专家测定的意见编制而成。
三、本定额水平的确定原则是在平均的建设管理水平和技术装备水平,以及正常的建设条件下(自然的、经济的),本着切合实际、科学合理的原则制订,同时充分考虑了今后的技术装备水平、劳动效率和组织项目建设管理水平提高的可能性,这样既考虑了缩短工期的实际可能又照顾到现有的先进的水平,制定出技术上可行经济合理的建设工期定额。
四、本定额应在充分的保证条件下得以实现,主要包括:资金到位、设计、设备满足施工要求,现场场地、管理体系等符合现场实际需要等。
五、本定额是计算和确定火力发电、输电、变电工程项目建设工期的尺度,主要为项目评估、决策、设计和按合理工期组织施工服务,本定额也是编审项目建议书、设计任务书和初步设计文件时确定建设工期的依据,及作为主机设备定货及其交货期的参考依据。
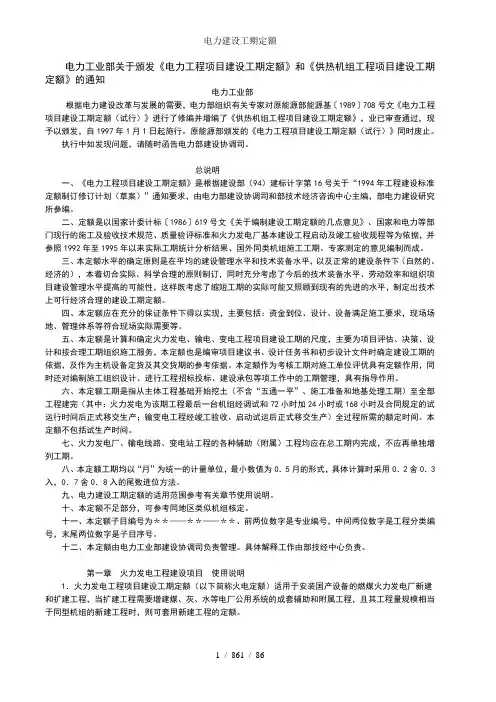
电力工业部关于颁发《电力工程项目建设工期定额》和《供热机组工程项目建设工期定额》的通知(2)文章属性•【制定机关】电力工业部(已撤销)•【公布日期】1997.04.30•【文号】电建[1997]253号•【施行日期】1997.04.30•【效力等级】部门规范性文件•【时效性】现行有效•【主题分类】电力及电力工业正文续(1)第六节Ⅱ类地区火力发电扩建工程(06)火力发电工程项目建设工期定额单位:月┌───────┬──────────────┬───┬───┐│编号│项目名称及规模│工期│备注│├───────┼──────────────┼───┼───┤│07—06—01│2×50MW(Ⅰ型结构)│17.5 ││├───────┼──────────────┼───┼───┤││其中:一号机组投产│13.5 ││├───────┼──────────────┼───┼───┤││主厂房开工至可浇注垫层混凝土│1.0││├───────┼──────────────┼───┼───┤││主厂房浇垫层至安装开始│7.5││├───────┼──────────────┼───┼───┤││安装开始至水压试验│3.0││├───────┼──────────────┼───┼───┤││水压试验至点火吹管│1.5││├───────┼──────────────┼───┼───┤││点火吹管至一号机组投产│0.5││├───────┼──────────────┼───┼───┤││一号机组投产至二号机组投产│4.0││├───────┼──────────────┼───┼───┤││主厂房浇垫层至二号机组投产│16.5 ││├───────┼──────────────┼───┼───┤│││││├───────┼──────────────┼───┼───┤│07—06—02│2×100MW(Ⅰ型结构)│19.0 ││├───────┼──────────────┼───┼───┤││其中:一号机组投产│15.0 ││├───────┼──────────────┼───┼───┤││主厂房开工至可浇注垫层混凝土│1.0││├───────┼──────────────┼───┼───┤││主厂房浇垫层至安装开始│9.0││├───────┼──────────────┼───┼───┤││安装开始至水压试验│3.0││├───────┼──────────────┼───┼───┤││水压试验至点火吹管│1.5││├───────┼──────────────┼───┼───┤││点火吹管至一号机组投产│0.5││├───────┼──────────────┼───┼───┤││一号机组投产至二号机组投产│4.0││├───────┼──────────────┼───┼───┤││主厂房浇垫层至二号机组投产│18.0 ││├───────┼──────────────┼───┼───┤│││││├───────┼──────────────┼───┼───┤│07—06—03│2×125MW(Ⅰ型结构)│21.5 ││├───────┼──────────────┼───┼───┤││其中:一号机组投产│16.5 ││├───────┼──────────────┼───┼───┤││主厂房开工至可浇注垫层混凝土│1.0││├───────┼──────────────┼───┼───┤││主厂房浇垫层至安装开始│9.5││├───────┼──────────────┼───┼───┤││安装开始至水压试验│3.5││├───────┼──────────────┼───┼───┤││水压试验至点火吹管│2.0││├───────┼──────────────┼───┼───┤││点火吹管至一号机组投产│0.5││├───────┼──────────────┼───┼───┤││一号机组投产至二号机组投产│5.0││├───────┼──────────────┼───┼───┤││主厂房浇垫层至二号机组投产│20.5 ││├───────┼──────────────┼───┼───┤│││││├───────┼──────────────┼───┼───┤│07—06—04│2×200MW(Ⅰ型结构)│25.0 ││├───────┼──────────────┼───┼───┤││其中:一号机组投产│19.0 ││├───────┼──────────────┼───┼───┤││主厂房开工至可浇注垫层混凝土│1.5││├───────┼──────────────┼───┼───┤││主厂房浇垫层至安装开始│10.0 ││├───────┼──────────────┼───┼───┤││安装开始至水压试验│4.0││├───────┼──────────────┼───┼───┤││水压试验至点火吹管│2.5││├───────┼──────────────┼───┼───┤││点火吹管至一号机组投产│1.0││├───────┼──────────────┼───┼───┤││一号机组投产至二号机组投产│6.0││├───────┼──────────────┼───┼───┤││主厂房浇垫层至二号机组投产│23.5 ││├───────┼──────────────┼───┼───┤│││││├───────┼──────────────┼───┼───┤│07—06—05│2×300MW(Ⅲ型结构)│36.0 ││├───────┼──────────────┼───┼───┤││其中;一号机组投产│28.0 ││├───────┼──────────────┼───┼───┤││主厂房开工至可浇注垫层混凝土│1.5││├───────┼──────────────┼───┼───┤││主厂房浇垫层至安装开始│10.5 ││├───────┼──────────────┼───┼───┤││安装开始至水压试验│8.0││├───────┼──────────────┼───┼───┤││水压试验至点火吹管│4.5││├───────┼──────────────┼───┼───┤││点火吹管至一号机组投产│3.5││├───────┼──────────────┼───┼───┤││一号机组投产至二号机组投产│8.0││├───────┼──────────────┼───┼───┤││主厂房浇垫层至二号机组投产│34.5 ││├───────┼──────────────┼───┼───┤│││││├───────┼──────────────┼───┼───┤│07—06—06│2×300MW(Ⅱ型结构)│37.0 ││├───────┼──────────────┼───┼───┤││其中:一号机组投产│29.0 ││├───────┼──────────────┼───┼───┤││主厂房开工至可浇注垫层混凝土│1.5││├───────┼──────────────┼───┼───┤││主厂房浇垫层至安装开始│10.5 ││├───────┼──────────────┼───┼───┤││安装开始至水压试验│9.0││├───────┼──────────────┼───┼───┤││水压试验至点火吹管│4.5││├───────┼──────────────┼───┼───┤││点火吹管至一号机组投产│3.5││├───────┼──────────────┼───┼───┤││一号机组投产至二号机组投产│8.0││├───────┼──────────────┼───┼───┤││主厂房浇垫层至二号机组投产│35.5 ││├───────┼──────────────┼───┼───┤│││││├───────┼──────────────┼───┼───┤│07—06—07│2×600MW(Ⅲ型结构)│52.0 ││├───────┼──────────────┼───┼───┤││其中:一号机组投产│40.0 ││├───────┼──────────────┼───┼───┤││主厂房开工至可浇注垫层混凝土│2.5││├───────┼──────────────┼───┼───┤││主厂房浇垫层至安装开始│11.0 ││├───────┼──────────────┼───┼───┤││安装开始至水压试验│10.5 ││├───────┼──────────────┼───┼───┤││水压试验至点火吹管│8.5││├───────┼──────────────┼───┼───┤││点火吹管至一号机组投产│7。
电力工程建设定额工作管理暂行办法文章属性•【制定机关】国家经济贸易委员会(已撤销)•【公布日期】2001.07.28•【文号】国经贸电力[2001]712号•【施行日期】2001.07.28•【效力等级】部门规范性文件•【时效性】失效•【主题分类】电力及电力工业正文电力工程建设定额工作管理暂行办法(2001年7月28日)第一条为加强电力工程建设定额管理工作,规范电力建设市场秩序,合理确定电力工程造价,促进电力工程建设技术进步,提高投资效益,根据《中华人民共和国电力法》及国家有关规定,结合电力行业的实际情况,制定本办法。
第二条本办法适用于水电、火电、送变电工程行业定额和费用标准的管理工作。
第三条电力工程建设定额管理工作,必须贯彻国家有关法律、法规、政策,符合国家基本建设定额体系,遵循科学、公正的原则,维护国家利益和电力建设各有关方面的合法权益。
第四条为适应新技术、新工艺、新设备、新材料在电力工程建设中的应用,电力工程建设定额工作应当实行动态管理,及时修订各类专业定额及造价管理规定。
第五条电力企业可在国家、行业定额标准的基础上制定企业定额标准。
第六条国家经贸委履行电力工程建设定额行政管理与监督职责,主要负责下列工作:(一)制定电力工程建设定额管理办法和有关政策;(二)组织制定电力工程建设定额体系及工作规划;(三)颁布电力工程建设估算指标、概算定额和费用标准;(四)颁布电力工程建设估算、概算、预算的管理规定与编制办法;(五)监督检查电力工程建设定额工作;(六)决定电力工程建设定额管理工作的其他重要事项。
第七条各省、自治区、直辖市经贸委(经委)按照统一要求,负责监督和协调电力工程建设定额标准在本省(区、市)的执行。
第八条受国家经贸委委托,中国电力企业联合会负责电力工程建设定额的日常组织管理工作,主要负责下列工作:(一)结合实际情况,制定本办法的实施细则并组织落实;(二)组织编制、修订和管理电力工程建设投资估算指标、概算定额、预算定额、劳动定额、费用标准、机械台班(时)费用定额、工期定额等;(三)发布电力工程建设各专业补充定额、预算定额、劳动定额、定额的年度价目本等;(四)拟订电力工程建设有关工程造价管理规定和编制办法;(五)测算电力工程建设人工工日单价;(六)收集电力工程建设设备、材料价格信息,测算和发布动态指数;(七)管理电力工程建设概预算计算机软件;(八)管理电力工程建设造价资质及电力工程建设技经专业人员资格认证工作;(九)解释电力工程建设各专业定额及各类费用标准;(十)指导电力企业制定企业定额标准;(十一)承办国家经贸委委托的其他相关工作。
电力建设工程预算定额版章节说明及计算规则电力建设工程预算定额是电力建设工程的经济技术指标,是确定电力建设工程项目投资规模和投资额的依据。
该预算定额的制定需要明确各项工程的材料、人工、机械设备等资源消耗情况,以及工程的工作量和工作内容。
下面将对电力建设工程预算定额的章节说明和计算规则进行详细介绍。
一、章节说明:1.项目导则:包括项目名称、工程地点、规模、工程概况等基本信息。
2.工程量清单:列出电力建设工程中各项工程量,包括土方工程、混凝土结构工程、金属结构工程、电气工程、设备安装工程等。
3.材料价格表:列出电力建设工程中所需各种材料的价格,包括水泥、钢筋、电缆等。
4.人工费用表:列出电力建设工程中各项工种的工资标准和计算方法,包括土方工程人工费、电力工程人工费等。
5.机械台班费用表:列出电力建设工程中各种机械设备的使用费用,包括挖掘机、起重机等。
二、计算规则:1.预算定额的计算基于以下几个方面:-工程量:根据工程实际情况确定各项工程量。
-材料标准和价格:根据国家相关标准和市场价格确定各种材料的标准和价格。
-人工费用:根据工种和工作量确定各项工种的工资标准和计算方法。
-机械设备使用费用:根据机械设备的使用时间和工作量确定机械设备的使用费用。
2.预算定额的计算步骤:-根据工程量清单确定各项工程的工作量。
-根据工程量和材料标准,计算材料的消耗量,并根据材料价格表计算材料的费用。
-根据工种和工作量,计算人工费用。
-根据机械设备的使用时间和工作量,计算机械设备的使用费用。
-将材料费用、人工费用和机械设备使用费用相加,得到各项工程的总费用。
3.计算规则要求:-计算精确:对于每项工程和每种资源的计算都需要精确,不能出现错误。
-合理经济:计算过程中需要考虑资源的合理利用和经济性,避免资源的浪费和成本的过高。
-及时更新:定额的制定需要根据市场价格和工资标准的变化进行更新,保证预算定额的准确性。
以上是对电力建设工程预算定额版章节说明及计算规则的详细介绍。
电力工业部关于颁发《电力工程项目建设工期定额》和《供热机组工程项目建设工期定额》的通知电力工业部根据电力建设改革与发展的需要,电力部组织有关专家对原能源部能源基〔1989〕708号文《电力工程项目建设工期定额(试行)》进行了修编并增编了《供热机组工程项目建设工期定额》,业已审查通过,现予以颁发,自1997年1月1日起施行。
原能源部颁发的《电力工程项目建设工期定额(试行)》同时废止。
执行中如发现问题,请随时函告电力部建设协调司。
总说明一、《电力工程项目建设工期定额》是根据建设部(94)建标计字第16号关于“1994年工程建设标准定额制订修订计划(草案)”通知要求,由电力部建设协调司和部技术经济咨询中心主编,部电力建设研究所参编。
二、定额是以国家计委计标〔1986〕619号文《关于编制建设工期定额的几点意见》、国家和电力等部门现行的施工及验收技术规范、质量验评标准和火力发电厂基本建设工程启动及竣工验收规程等为依据,并参照1992年至1995年以来实际工期统计分析结果、国外同类机组施工工期、专家测定的意见编制而成。
三、本定额水平的确定原则是在平均的建设管理水平和技术装备水平,以及正常的建设条件下(自然的、经济的),本着切合实际、科学合理的原则制订,同时充分考虑了今后的技术装备水平、劳动效率和组织项目建设管理水平提高的可能性,这样既考虑了缩短工期的实际可能又照顾到现有的先进的水平,制定出技术上可行经济合理的建设工期定额。
四、本定额应在充分的保证条件下得以实现,主要包括:资金到位、设计、设备满足施工要求,现场场地、管理体系等符合现场实际需要等。
五、本定额是计算和确定火力发电、输电、变电工程项目建设工期的尺度,主要为项目评估、决策、设计和按合理工期组织施工服务,本定额也是编审项目建议书、设计任务书和初步设计文件时确定建设工期的依据,及作为主机设备定货及其交货期的参考依据。
本定额作为考核工期对施工单位评优具有定额作用,同时还对编制施工组织设计、进行工程招标投标、建设承包等项工作中的工期管理,具有指导作用。
电力工业部关于颁发《电力工程项目建设工期定额》和《供热机组工程项目建设工期定额》的通知电力工业部根据电力建设改革与发展的需要,电力部组织有关专家对原能源部能源基〔1989〕708号文《电力工程项目建设工期定额(试行)》进行了修编并增编了《供热机组工程项目建设工期定额》,业已审查通过,现予以颁发,自1997年1月1日起施行。
原能源部颁发的《电力工程项目建设工期定额(试行)》同时废止。
执行中如发现问题,请随时函告电力部建设协调司。
总说明一、《电力工程项目建设工期定额》是根据建设部(94)建标计字第16号关于“1994年工程建设标准定额制订修订计划(草案)”通知要求,由电力部建设协调司和部技术经济咨询中心主编,部电力建设研究所参编。
二、定额是以国家计委计标〔1986〕619号文《关于编制建设工期定额的几点意见》、国家和电力等部门现行的施工及验收技术规范、质量验评标准和火力发电厂基本建设工程启动及竣工验收规程等为依据,并参照1992年至1995年以来实际工期统计分析结果、国外同类机组施工工期、专家测定的意见编制而成。
三、本定额水平的确定原则是在平均的建设管理水平和技术装备水平,以及正常的建设条件下(自然的、经济的),本着切合实际、科学合理的原则制订,同时充分考虑了今后的技术装备水平、劳动效率和组织项目建设管理水平提高的可能性,这样既考虑了缩短工期的实际可能又照顾到现有的先进的水平,制定出技术上可行经济合理的建设工期定额。
四、本定额应在充分的保证条件下得以实现,主要包括:资金到位、设计、设备满足施工要求,现场场地、管理体系等符合现场实际需要等。
五、本定额是计算和确定火力发电、输电、变电工程项目建设工期的尺度,主要为项目评估、决策、设计和按合理工期组织施工服务,本定额也是编审项目建议书、设计任务书和初步设计文件时确定建设工期的依据,及作为主机设备定货及其交货期的参考依据。
本定额作为考核工期对施工单位评优具有定额作用,同时还对编制施工组织设计、进行工程招标投标、建设承包等项工作中的工期管理,具有指导作用。
电力建设工程预算定额(2006年版)第三册电气设备安装工程一、适用范围:2006年版电气设备安装工程预算定额适用于35~500kV变电站、50~l000MW火力发电机组的电气装置、设备专用照明、10kV以下架空线路、通信、热工控制装置、新建以及扩建的安装工程,±500kV换流站安装工程。
二、定额编制依据:以国家和有关部门颁发的现行有关电力工程建设的技术规程、规范及施工质量验评标准为依据。
三、定额编制原则:1、定额考虑的施工条件:(l)在正常的气候、地理、环境条件下施工。
未考虑冬、雨季等特殊条件下施工的因素。
(2)具备完整的施工图纸及说明。
(3)按照电力建设工程现阶段施工组织设计、施工机械配备、合理的工期与正常的工作条件进行编制的。
(4)设备、器材完整无损,符合质量标准和设计要求,并附有制造厂出厂检验合格证和试验记录。
2、定额考虑的工作内容:(1)除各章另有说明者外,均包括施工准备,设备开箱检查,场内运搬,脚手架搭拆、设备安装,施工结尾、清理,质量检验及配合检验等。
(2)场内运搬指设备、器材从施工组织设计规定的现场仓库(堆放地点)运至施工地点的水平运搬及垂直运搬。
(3)设备本体接地按扁钢考虑。
(4)设备安装定额不包括设备本体的现场整体喷漆。
3、人工:(l)定额中的人工包括基本用工和其他用工,不分列工种和级别,均以综合工日表示。
(2)定额中每个工日按8h工作制计算。
(3)施工机械的操作人工,在《电力建设工程施工机械台班费用定额(2006年版)》费用组成内容中已包括的施工机械的操作人工,不再计入安装定额的人工工日消耗中。
(4)人工工日单价定额按电力行业定额基准工日单价31元/工日。
在编制变电工程预算时定额人工费每工日增加1元。
(5)定额内工日均包括安装与单体调试之间的相互配合用工。
4、材料:(l)定额中的材料用量均已包括场内运搬损耗、施工现场堆放损耗、施工操作损耗。
(2)定额对施工中周转性材料,如脚手架、枕木、干燥用绝缘导线、石棉布等,均按摊销量考虑。
电力建设工程预算定额电力建设工程预算定额(2006版)使用指南电力建设工程预算定额第一册建筑工程(上册、下册)(2006年版)《电力建设工程预算定额第一册建筑工程 (2006年版)》(上册、下册)(以下简称2006版建筑预算定额)是为适应电力建设工程造价管理工作的需要,针对电力建设大机组及高电压工程的设计特征、施工特点、行业特性而编制的行业建筑工程定额,是编制电力建设工程施工图预算的依据。
一、适应范围2006版建筑预算定额适用于电力建设单机容量为50,1000MW机组的火力发电厂、35,750kV变电站和?500kV以下的换流站工程、通信工程的新建、扩建的全部建筑工程(生活福利工程除外)。
在电力建设施工中施工经验较少又未广泛推行的新技术,以及非电力施工专业专长的项目,均未列入编制范围。
2006版建筑预算定额是以人工、材料、机械台班费用及实物消耗量表现的。
二、主要编制依据1(GB 50300一2001 建筑工程施工质量验收统一标准2(GB/T 6583—1994 质量管理和质量保证系列标准3(建质(1994)102号火电土建、变电站工程质量监督检查典型大纲4(DL 5210(1—2005 电力建设施工质量验收及评定规程第l部分土建工程5(DL 5009(1一1992 电力建设安全工作规程(火力发电厂部分)6. DL 5009.3—1997 电力建设安全工作规程(变电站部分)7(DL/T 5029—1994 火力发电厂建筑装修设计标准8(GB 50009—2006 建筑结构荷载规范(局部修订)9(DL/T 5045—2006 火力发电厂灰渣筑坝设计规范DL/T 5129—2001 碾压式土石坝施工规范 10(11(国电电源[2002]849号火力发电厂工程施工组织设计导则 12(SDJ 69—1987 电力建筑施工及验收技术规范(建筑工程篇) 13(SDJ 280—1990 电力建筑施工及验收技术规范(水工结构工程篇) 14(中电联技经[2006]119号电力建设工程工期定额(2006年版) 15(GB 50242—2002 建筑给水排水及采暖工程施工质量验收规范 16(GB 50254—1996 电气装置工程低压电器施工及验收规范 17(GB 50034—2004 建筑电气工程施工质量验收规范18(GB 50261—2001 自动喷水灭火系统施工及验收规范 19(GB 50281—2006 泡沫灭火系统施工及验收规范20(GB 50263—1997 气体灭火系统施工及验收规范21(GB 50243—2002 通风与空调工程施工质量验收规范 22(GB 50185—1993 工业设备及管道绝热工程质量检验评定标准 23(DL 5009(3—1997 电力建设安全工作规程(变电所部分) 24(DL 5009(1—2002 电力建设安全工作规程(火力发电厂部分) 三、编制原则1(按产品生产过程中所消耗的社会必要劳动时间确定定额水平,反映现阶段电力建设建筑施工技术水平和组织水平,反映劳动量消耗的社会平均水平。
电力建设工程预算定额
(最新版)
目录
一、电力建设工程预算定额概述
二、电力建设工程预算定额的内容
三、电力建设工程预算定额的应用
四、电力建设工程预算定额的展望
正文
一、电力建设工程预算定额概述
电力建设工程预算定额是指在电力工程建设过程中,对各项工程进行预算的依据。
它是根据电力工程建设的实际情况和需要,对各项工程量、材料、设备、人工等进行系统分析和研究,并按照一定的标准和方法进行计算和确定的。
电力建设工程预算定额主要包括建筑工程预算定额、电气设备安装工程预算定额、电力建设工程概算定额和电力建设工程工期定额等。
二、电力建设工程预算定额的内容
1.建筑工程预算定额:主要包括架空进线柜、充气间隔、电流互感器等电力设施的建筑工程预算。
2.电气设备安装工程预算定额:主要包括变压器、消弧线圈等电气设备的安装、调试和维护等费用。
3.电力建设工程概算定额:主要包括电力建设项目的总体设计、施工组织、工程量清单等预算内容。
4.电力建设工程工期定额:主要用于确定电力建设项目的各项工作的工期和进度。
三、电力建设工程预算定额的应用
电力建设工程预算定额在电力建设项目的预算、招投标、合同签订、工程审计等方面具有重要的应用价值。
它能够有效地控制工程造价,保证工程质量,提高工程效益,降低工程风险。
四、电力建设工程预算定额的展望
随着我国电力行业的快速发展和电力建设项目的不断增多,电力建设工程预算定额的研究和应用将越来越重要。
未来,电力建设工程预算定额将更加科学、合理、精细,以适应电力行业的发展需求。
电力建设工程概算定额第一册建筑工程(2023年版)《电力建设工程概算定额第一册建筑工程(2023年版)》(简称2023版建筑概算定额)是为适应电力建设工程造价管理工作旳需要,针对电力建设大机组及高电压工程旳设计特性、施工特点、行业特性而编制旳电力行业建筑工程定额。
一、2023版建筑概算定额旳合用范围、内容及作用1. 2023版建筑概算定额合用于新建或扩建旳发电单机容量为50~1000MW旳工程、变电电压等级为35~750kV旳工程、±500kV及如下旳换流站工程以及通信中继站工程。
2. 2023版建筑概算定额包括一般土建(除送电工程土方、杆塔基础、杆塔)、给水、排水、采暖、通风、照明(除设备照明、场地照明、道路照明)、除尘、特殊消防(除Dcs消防控制盘)工程。
3. 2023版建筑概算定额是初步设计阶段工程概算旳编制根据;是初步设计阶段工程招标标底、投标报价编制旳参照根据;是施工图阶段通过协议约定,按照概算定额工程量计算规则计算工程量,进行结算和决算旳根据。
二、2023版建筑概算定额编制基础及重要根据1. 《火力发电工程建设预算编制与计算原则(2023年版)》与《电网工程建设预算编制与计算原则(2023年版)》。
建筑工程概算定额子目设置和概算定额子目旳工作内容是根据电力行业建设预算编制与计算原则有关费用性质划分和建筑与安装项目划分旳规定确定旳。
2. 《电力建设工程预算定额第一册建筑工程(2023年版)》(上册、下册)。
每一种概算定额子目都是“子目项目”旳预算,是若干个预算定额与工程量旳集合。
3. 2023年以来电力工程施工图设计图纸,包括发电、变电、换流站、通信中继站工程施工图纸。
发电工程选用旳施工图纸有2×1000MW机组钢构造主厂房工程、2×600MW机组钢构造主厂房湿冷工程、2×600MW机组混凝土构造主厂房空冷工程、2×300MW 机组供热工程、2×200MW机组供热工程、2×100MW机组硫化床炉工程、,2×50Mw 机组硫化床炉工程、9F型燃机工程、9E型燃机工变电工程选用旳施工图纸有500kV敞开式布置工程、500kv GIs布置工程、330kV敞开式布置工程、220kV敞开式布置工程、220kV屋内配电布置工程、220kV地下配电布置工程、110kv 敞开式布置工程、110kV屋内配电布置工程、66kV敞开式布置工程、35kV屋内配电布置工程。
(电力行业)电力工程项目建设工期定额(电力行业)电力工程项目建设工期定额电力工业部关于颁发《电力工程项目建设工期定额》和《供热机组工程项目建设工期定额》的通知电力工业部根据电力建设改革与发展的需要,电力部组织有关专家对原能源部能源基〔1989〕708号文《电力工程项目建设工期定额(试行)》进行了修编并增编了《供热机组工程项目建设工期定额》,业已审查通过,现予以颁发,自1997年1月1日起施行。
原能源部颁发的《电力工程项目建设工期定额(试行)》同时废止。
执行中如发现问题,请随时函告电力部建设协调司。
总说明一、《电力工程项目建设工期定额》是根据建设部(94)建标计字第16号关于“1994年工程建设标准定额制订修订计划(草案)”通知要求,由电力部建设协调司和部技术经济咨询中心主编,部电力建设研究所参编。
二、定额是以国家计委计标〔1986〕619号文《关于编制建设工期定额的几点意见》、国家和电力等部门现行的施工及验收技术规范、质量验评标准和火力发电厂基本建设工程启动及竣工验收规程等为依据,并参照1992年至1995年以来实际工期统计分析结果、国外同类机组施工工期、专家测定的意见编制而成。
三、本定额水平的确定原则是在平均的建设管理水平和技术装备水平,以及正常的建设条件下(自然的、经济的),本着切合实际、科学合理的原则制订,同时充分考虑了今后的技术装备水平、劳动效率和组织项目建设管理水平提高的可能性,这样既考虑了缩短工期的实际可能又照顾到现有的先进的水平,制定出技术上可行经济合理的建设工期定额。
四、本定额应在充分的保证条件下得以实现,主要包括:资金到位、设计、设备满足施工要求,现场场地、管理体系等符合现场实际需要等。
五、本定额是计算和确定火力发电、输电、变电工程项目建设工期的尺度,主要为项目评估、决策、设计和按合理工期组织施工服务,本定额也是编审项目建议书、设计任务书和初步设计文件时确定建设工期的依据,及作为主机设备定货及其交货期的参考依据。
(电力行业)电力工程项目建设工期定额
电力工业部关于颁发《电力工程项目建设工期定额》和《供热机组工程项目建设工期定额》的通知
电力工业部
根据电力建设改革与发展的需要,电力部组织有关专家对原能源部能源基〔1989〕708号文《电力工程项目建设工期定额(试行)》进行了修编并增编了《供热机组工程项目建设工期定额》,业已审查通过,现予以颁发,自1997年1月1日起施行。
原能源部颁发的《电力工程项目建设工期定额(试行)》同时废止。
执行中如发现问题,请随时函告电力部建设协调司。
总说明
一、《电力工程项目建设工期定额》是根据建设部(94)建标计字第16号关于“1994年工程建设标准定额制订修订计划(草案)”通知要求,由电力部建设协调司和部技术经济咨询中心主编,部电力建设研究所参编。
二、定额是以国家计委计标〔1986〕619号文《关于编制建设工期定额的几点意见》、国家和电力等部门现行的施工及验收技术规范、质量验评标准和火力发电厂基本建设工程启动及竣工验收规程等为依据,并参照1992年至1995年以来实际工期统计分析结果、国外同类
机组施工工期、专家测定的意见编制而成。
三、本定额水平的确定原则是在平均的建设管理水平和技术装备水平,以及正常的建设条件
下(自然的、经济的),本着切合实际、科学合理的原则制订,同时充分考虑了今后的技术装备水平、劳动效率和组织项目建设管理水平提高的可能性,这样既考虑了缩短工期的实际可能又照顾到现有的先进的水平,制定出技术上可行经济合理的建设工期定额。
四、本定额应在充分的保证条件下得以实现,主要包括:资金到位、设计、设备满足施工要求,现场场地、管理体系等符合现场实际需要等。
五、本定额是计算和确定火力发电、输电、变电工程项目建设工期的尺度,主要为项目评估、决策、设计和按合理工期组织施工服务,本定额也是编审项目建议书、设计任务书和初步设计文件时确定建设工期的依据,及作为主机设备定货及其交货期的参考依据。
本定额作为考核工期对施工单位评优具有定额作用,同时还对编制施工组织设计、进行工程招标投标、建设承包等项工作中的工期管理,具有指导作用。
六、本定额工期是指从主体工程基础开始挖土(不含“五通一平”、施工准备和地基处理工期)至全部工程建完(其中:火力发电为该期工程最后一台机组经调试和72小时加24小时或168小时及合同规定的试运行时间后正式移交生产;输变电工程经竣工验收、启动试运后正式移交生产)全过程所需的额定时间。
本定额不包括试生产时间。
七、火力发电厂、输电线路、变电站工程的各种辅助(附属)工程均应在总工期内完成,不应再单独增列工期。
八、本定额工期均以“月”为统一的计量单位,最小数值为0.5月的形式,具体计算时采用0.2舍0.3入,0.7舍0.8入的尾数进位方法。
九、电力建设工期定额的适用范围参考有关章节使用说明。
十、本定额不足部分,可参考同地区类似机组核定。
十一、本定额子目编号为**——**——**、前两位数字是专业编号,中间两位数字是工程分类编号,末尾两位数字是子目序号。
十二、本定额由电力工业部建设协调司负责管理。
具体解释工作由部技经中心负责。
第一章火力发电工程建设项目使用说明
1.火力发电工程项目建设工期定额(以下简称火电定额)适用于安装国产设备的燃煤火力发电厂新建和扩建工程,当扩建工程需要增建煤、灰、水等电厂公用系统的成套辅助和附属工程,且其工程量规模相当于同型机组的新建工程时,则可套用新建工程的定额。
2.火电定额按新建与扩建火力发电厂单机容量的不同分为:2×50MW、2×100MW、2×125MW、2×200MW、2×300MW(Ⅱ型结构)、2×300MW(Ⅲ型结构)、2×600MW(Ⅱ型结构)、2×600MW(Ⅲ型结构)十六个发电工程项目,每个
项目包括九个主要控制工期。
结构类型的含义是:Ⅰ型结构,指主厂房及炉架均为钢筋混凝土结构(预制、浇制、外包钢);Ⅱ型结构,指主厂房为钢筋混凝土结构,炉架为钢结构;Ⅲ型结构,指主厂房及炉架均为钢结构。
3.根据我国气候条件的差异,火电定额的每个控制工期又均按Ⅰ、Ⅱ、Ⅲ、Ⅳ类地区分别列出,以便直接选用,具体分类见表一。
4.Ⅰ类地区部分酷热地区,当气温超过37℃的天数达1个月时,可核定为Ⅱ类地区,由工程建设项目法人或行业主管部门确定。
5.火电工期定额中几个控制工期的划分及其含义:
(1)主厂房开工至可浇注垫层混凝土:主厂房开工系指主厂房基础挖土动工开始的时间。
主厂房浇垫层系指主厂房基础挖方完成,开始浇注基础垫层第一方混凝土时算起,至垫层按设计要求完成为止。
如需进行地基处理时,应在地基处理完后,至桩基承台混凝土浇灌完为止。
主厂房开工至可浇注垫层混凝土系指主厂房按设计要求,在正常地质土壤条件下,进行
基础挖方,直至可以进行基础垫层的混凝土浇注施工。
表1 施工地区分类表
------------------------------------------------
|地区||气象条件|
|-------|省、市、自治区名称|-----------------|
|类别|级别||每年日平均温度|最大冻土|
||||≤5℃的天数|深度(cm)|
|---|---|--------------------|--------|--------|
|(1)|(2)|(3)|(4)|(5)|
|---|---|--------------------|--------|--------|
|||上海、江苏、浙江、安徽、江西、湖|||
|Ⅰ|一般|南、湖北、四川、云南、贵州、广东、|≤94|≤40|
|||广西、福建、海南|||
|---|---|--------------------|--------|--------|
|Ⅱ|寒冷|北京、天津、河北、山东、山西、河|95~139 |41~109 ||||南、陕西、甘肃|||
|---|---|--------------------|--------|
--------|
|||辽宁、吉林、黑龙江、宁夏、内蒙古、|||
|||青海、新疆、西藏、甘肃(武威及以|||
|Ⅲ|严寒|西)、陕北(延安、榆林、横山及以|140~179 |110~189 ||||北)、晋北(朔县、大同及以北)、冀|||
|||北(承德、张家口及以北)|||
|---|---|--------------------|--------|--------|
|||黑龙江、(哈尔滨、大庆、绥化、佳木|||
|Ⅳ|酷寒|斯及以北)、内蒙古(扎赉特旗及以|≥180|≥190|
|||北)、青海(格尔木、玛多及以西)、|||
|||新疆(克拉玛依及以北)|||
------------------------------------------------
注:西南地区(四川、云南、贵州)的工程如所在地为山区,施工场地特别狭窄,施工
区域布置分散,或年降雨天数超过150天的,可核定为Ⅱ类地区,由工程建设项目法人或行业主管部门确定。
所谓正常地质土壤条件,是指主厂房基础挖方基本无需凿岩开挖的石方或大的障碍物可连续施工,如挖方有石方(不含卵石层)且其量超过总挖方量的30%时,其工期则应为本定额相应控制工期的二倍,如遇有文物等异常情况时应视实际情况进行处理;主厂房基础挖方工期不包括地
基处理的工期,对需进行地基处理的工程,且该地基处理的工艺是在土方开挖后进行的,不。