青岛版二年级数学下册教材研说
- 格式:pptx
- 大小:19.53 MB
- 文档页数:58
青岛版数学二年级下册教材研说尊敬的各位领导:大家好!今天我研说的是青岛版小学数学二年级下册的教材。
我将从说课标、说教材、说建议三方面进行研说。
一、说课标(一)、课程目标:二年级处于第一学段,新课标从知识与技能、数学思考、解决问题、情感与态度四个不同的维度对本学段提出了不同的要求。
在知识与技能这一维度1、主要是让学生认识万以内的数,掌握数的基本运算,理解简单的数量关系。
2、认识千米、分米、毫米等长度单位。
3、了解长方形、正方形的特征,建立学生的空间观念。
4、经历简单的统计过程,培养统计意识。
在数学思考这一维度1、在具体的情景中,探索有余数除法的计算方法。
2、在认识万以内的数过程中,建立初步的数感和符号感。
3、在探索运算的过程中,形成探索和估算的意识。
4、在解决问题的过程中,能进行简单有条理的思考。
在解决问题这一维度1、用万以内数的加减法解决问题。
2、用统计的知识解决问题。
3、在解决问题的过程中,体会策略的多样性。
在情感与态度这一维度1、能积极参加数学活动,感受数学与日常生活的密切联系。
2、增强学好数学的信心,养成良好的学习习惯。
总之,这四个方面的目标是一个密切联系的整体。
(二)、内容标准:新课标从数与代数、图形与几何、统计与概率四个领域阐述了各自的内容标准:在数与代数领域:1、在现实情境中理解万以内数的意义。
2、进一步理解运算的意义,并能结合现实素材进行估算,其中11年新课标在本学段新增了认识小括号,能进行简单的加减混合运算这一目标。
3、认识时、分、秒,并能进行简单的换算。
在图形与几何领域:1、通过观察,操作,初步认识长方形、正方形的特征。
2、能选择合适的长度单位,并能进行简单的单位换算。
在统计与概率领域:能选择合适的方法收集整理数据,初步学会分段统计。
在综合与实践领域:通过实践活动1、加深对长度单位的认识。
2、巩固分段统计的方法。
二、说教材(一)、编写特点青岛版教材与人教版教材相比,具有以下特点:1、素材内容新颖、丰富本册教材根据学生的年龄特点和生活经验,选取了学生身边的熟悉的、新颖的且感兴趣的内容为素材:比如:野营、手拉手、甜甜的梦、我锻炼我健康、户外活动、奥运在我心中是反映学生生活的素材;去姥姥家是反映学生家庭生活的素材;奇妙的动物世界、勤劳的小蜜蜂、田园小卫士是反映大自然的素材;庆元旦、做鸟巢是反映社会生活的素材。
小学数学二年级下册知识树:尊敬的各位领导、老师:大家好,很荣幸能够参加今天的研课标、说教材大赛。
我今天研说的教材是青岛版小学数学二年级下册。
青岛版数学实验教材凭借内容丰富多彩、情境有趣生动、形式活泼多样等诸多特点,在实践中显现出它的价值和生命力。
我的研说流程,包括三部分:说课标、说教材、说建议。
说课标包括课程目标和内容标准;说教材包括本册的编写特点、编写体例和内容结构的立体整合;说建议包括教学建议、评价建议和课程资源的开发与利用。
一、一、说课标:首先,说一下第一点:说课标根据新课程标准关于义务教育学段的划分,九年义务教育分为三个学段:第一学段(1~3年级)、第二学段(4~6年级)、第三学段(7~9年级)。
二年级属于第一学段,新课标从知识与技能、数学思考、解决问题、情感与态度四个不同的维度对本学段提出了不同的要求。
在知识与技能这一维度1、主要是让学生认识万以内的数,掌握万以内数以及时分秒的计算方法。
2、会用自己的语言描述出长方形、正方形的特征。
3、会选择合适的长度单位,并会进行单位间的换算。
4、会用合适的方法收集和整理数据,初步学会分段统计。
在数学思考这一维度1、主要是让学生在具体的情境中探索有余数除法的计算方法。
2、在认识万以内数的过程中,建立初步的数感和符号感。
3、在探索三位数加减法的计算中,形成估算意识。
4、在探索长方形正方形的特征中,发展空间观念。
5、在收集和整理数据的过程中,培养统计意识。
在解决问题这一维度1、主要是让学生会用万以内数的加减法解决问题。
2、会用分段统计的知识解决问题。
3、在数学活动中体会策略的多样性。
在情感与态度这一维度1、主要是让学生体验数学和生活的练习。
2、在数学活动中克服困难、体验成功、增强学习数学的信心。
3、能在他人的指导下,发现错误并及时改正。
培养良好的学习习惯。
根据新课程标准要求下面我从数学的四个领域研说新课标对本册的基本要求。
在“数与代数”这一领域安排了有余数的除法、万以内数的认识、万以内数的加减法(一)、万以内数的加减法(二)、混合运算和时分秒的认识六个单元,这六个单元主要是让学生掌握数的基本运算、理解简单的数量关系。
《长方形和正方形的认识》教学设计【教学内容】《义务教育教科书·数学》(青岛版)六年制二年级下册第七单元信息窗1。
【教材分析】本信息窗呈现的是两个小朋友在讨论如何给花草树木作保护牌的情境。
通过“怎样做一个长方形的牌子呢”等问题,引入对长方形和正方形特征的研究和对五边形、六边形的初步认识。
通过本信息窗的学习,初步认识长方形、正方形的特征,会在方格纸上画长方形、正方形:初步认识五边形、六边形。
【教学目标】1.借助观察、操作,认识长方形和正方形的特征,并能用语言进行描述;能初步认识五边形、六边形。
2.经历探索长方形和正方形特征的过程,发展学生的空间想象力和创新意识;锻炼学生的数学语言表达能力,渗透数学思想方法。
3.在具体情境中,感受、欣赏图形美,培养爱护花草树木、保护环境等环保意识。
【教学重点】认识长方形和正方形的特征,并能用语言进行描述。
【教学难点】经历探索长方形和正方形特征的过程。
【教具准备】多媒体课件,长方形、正方形各一个,三角尺,直尺。
【学具准备】长方形、正方形各一组,探究纸,三角尺,直尺。
【教学过程】一、创设情境,确立目标谈话:同学们,春天到了,咱们一起来欣赏一下春天的美景吧!春天美吗?谈话:花草树木不仅美化了环境,还净化了空气,我们都应该保护它们。
你看,学校的“护绿小分队”为它们做了些警示牌,提醒人们要爱护花草树木。
提问:看!这些警示牌都有什么形状的?(指屏幕)预设:长方形、正方形、圆形、三角形、五角形等等。
谈话:大家认识的平面图形可真不少!你想不想也来做个警示牌?那这节课我们先学做长方形和正方形的警示牌,好吗?提问:同学们想一想,做一个规范的长方形警示牌先要了解什么?谈话:哦!也就是要了解它的特征。
要想做好一个规范的长方形牌子,我们就要先了解长方形的特征。
【设计意图】好的导入是课堂教学成功的一半。
创设生动有趣的教学情境,不仅能很快抓住学生的好奇心,吸引学生参与到新知识的学习中,还体现了数学来源于生活、生活中处处有数学。
青岛版小学数学二年级下全册教学设计及教学反思青岛版小学数学第四册第一单元教案第一单元野营——有余数的除法第一课时教学内容:野营——有余数的除法教材分析:本单元是在学生已经初步了解了乘除法的意义,学会用乘法口诀求商的基础上,学习有余数的除法。
本单元的主要教学内容是:理解有余数除法的意义,学会除法竖式的写法。
教材通过学生春游时分面包的活动,让学生体会把一些物体平均分有时会有剩余,然后结合具体实例抽象出有余数的除法。
通过野营时分小鱼的活动,引出用竖式计算有余数的除法。
无论时认识有余数的除法还是学习有余数的除法的计算,教材都注意从实际问题引入,让学生结合具体实例体会有余数数除法的意义,理解并掌握有余数除法的计算方法。
本单元设有两个信息窗,第一个信息窗呈现的是几个小朋友分食品的情境,可以引导学生提出一些有关平均分的问题,从而引出有余数的除法,让学生通过分一分,得出结果。
第二个信息窗呈现的是一些小朋友参加野营活动的情境,通过提出一些有关有余数除法的问题,学习有余数除法竖式的写法。
教学目标:结合生活情境,理解有余数除法的含义,并学会除法竖式的写法。
能用有余数除法的知识解一些简单的实际问题。
经历解决实际问题的过程,并且在这一过程中体会与日常生活的密切联系,学会合作、交流、表达,体验成功的快乐。
教学重难点:理解余数的含义,理解有余数除法的意义,掌握有余数除法的计算方法,运用有余数的除法解决简单的实际问题是本单元的重点;除法竖式的写法,运用有余数的除法解决实际问题是本单元的难点。
课时1 有余数的除法信息窗1—分食品教学内容:教科书第2——4页,有余数除法的认识教学目标:使学生经历把平均分后剩余的现象抽象为有余数除法的过程,理解有余数除法的意义。
通过合作交流,让学生体验平均分有剩余的过程,培养学生的创新意识及合作交流能力。
教学重难点:使学生经历把平均分后剩余的现象抽象为有余数除法的过程,理解有余数除法的意义。
教学准备:多媒体课件、学具盒学生学习过程:一、导入新课。
青岛版二年级下册数学教案一、教材分析教材的编写体系:本册教材以新颖的编排,引人入胜的图画,生动有趣的情境,鲜活真实的问题深深地吸引着学生,让学生迫切地想与教材对话、交流。
教材的内容结构:本册教学内容有:第一单元万以内数的认识;第二单元千米、分米、毫米的认识;第三单元万以内数的加减法(一);第四单元图形与拼组;第五单元万以内数的加减法(二);第六单元克、千克、吨的认识;第七单元两位数乘一位数;第八单元三位数乘一位数;第九单元数据的收集与整理;第十单元总复习。
教材特点:每一单元都根据教学内容和教学目标设计了几个密切联系的信息窗,包含大量的数学信息,由此引出情境串或故事串,形成一系列相对独立又有一定逻辑关系的问题串。
将整个单元的内容串联在一起,充满幻想、富有童趣的画面,吸引着学生主动去学习。
“你说我讲”的设计是为了引导学生动手实践、自主探索、合作交流。
本册内容的重点:结合教学内容的类别分析,我认为“数与代数”中的认识万以内数及这些数的大小比较;万以内数的加减法的计算方法及方法的多样性是重点教学内容。
在“空间与图形”中千米、分米、毫米的认识及换算,认识对称现象,认识长方形、正方形的特征是重点教学内容。
在“统计与概率”中分段统计是重点教学内容。
本册内容的难点:会结合具体情境,找到解决问题的方法,即计算方法和算理的掌握。
在教学“空间与图形”这部分内容时,认识千米、分米和毫米的空间观念和单位之间的换算是教学的难点。
学生认识生活中的对称现象是教学上一个难点部分。
在“统计与概率”部分中,分段统计的表现形式和方法是教学的难点。
单元教材分析第一单元万以内数的认识本单元是在学习了100以内数的基础上,进一步学习“万以内数的认识”,是认数范围的一次扩展。
它不仅是学习万以内数计算的基础,也是以后认识万以上数的基础,对发展学生的数感,培养学生的估计意识有着重要的意义。
通过本册的学习,学生能在他人指导下,对身边与数学有关的事物有好奇心和兴趣,能积极参与数学活动,体验学习数学的作用,增强学好数学的信心,逐步养成良好的习惯。
说课设计《观察物体》今天我要讲的是《观察物体》,是青岛版二年级下册第五单元62~64页的内容,下面我将从教材分析、教学方法、学生学法、教学过程、教学效果、板书设计六个方面进行说课。
一.说教材本课是从学生已有生活经验出发,借助于生活中的实物和学生的操作活动进行教学的。
通过对这部分内容的教学,不但可以使学生学会从不同的角度观察物体,而且又为以后学习有关几何图形的知识打下坚实的基础。
依照《新课程标准》的要求,结合教材和学生的特点,我从知识、能力、情感态度三方面制定以下教学目标:知识与能力通过实际操作初步体会从不同角度观察物体所看到的形状是不同的,学会根据看到的形状正确判断观察者的位置。
过程与方法通过探究活动,激发学生学习的热情,培养主动探索的能力,学会欣赏数学美。
情感、态度与价值观培养学生观察、比较、实践操作的能力、发展学生初步的空间观念,渗透数学来源于生活的观念。
由于小学二年级的学生方位感不强,他们往往前后不分,左右搞错,因此我将教学重点难点确立为:教学重点是在实际观察活动中,感受到在不同位置观察到的物体的形状是不同的。
教学难点是辨认从不同侧面观察物体的形状。
二、教学方法根据二年级学生年龄、心理、认知规律等特点,本节课准备主要采用情境教学的方法和引导探究的方法进行教学。
并运用大量观察、操作、交流、游戏等形式辅助教学。
注重从学生已有的经验出发,让学生在问题情境中主动地探究解决问题的方法,真正成为课堂的主人。
三、学习方法《课标》指出有效的数学学习活动不能单纯地依赖模仿与记忆,动手实践、自主探索与合作交流是学生学习数学的重要方式。
实践操作法、自主探究法是本节课中学生学习新知识的主要方式。
1.实践操作法。
现代教育心理学认为:儿童思维的发展是从具体形象思维向抽象思维过渡的。
他们需要通过各种活动来学习知识,发展自己的智慧。
因此,在教学过程中,通过一系列的活动,让学生亲身感知、体验从不同角度观察物体所看到的形状是不同的,逐步发展空间观念。
目录:1、《长方形、正方形的认识》2、《用竖式计算有余数的除法》3、《测量》4、《万以内数的认识》5、《解决问题》“长方形、正方形的认识”说课稿各位领导、老师,大家好!我说课的内容是青岛版教材二年级下册第四单信息窗一“长方形、正方形的认识”。
我主要从教材、教法、学法和教学过程四个方面进行说课。
一、说教材教材地位:长、正方形的认识属于“图形与几何”的范畴。
本节课内容是在学生一年级初步认识了立体图形和平面图形的基础上进行教学的,学好该部分知识将为进一步学习平面图形和立体图形有关知识奠定基础。
编排意图:教材中呈现的是两个小朋友在讨论如何给花草树木做保护牌的情境。
通过“怎样做一个长方形的牌子呢”等问题,引人对长方形和正方形的特征的研究和对五边形、六边形的初步认识。
教材提供了三种方法:折一折、直尺量一量和三角板量一量,教材编写的意图是让学生通过动手操作,在充分感知的基础上获得新知。
教学目标1、认识长方形正方形特征,并能用自己的语言描述长方形正方形的特征。
2、经历在观察、猜想、验证、交流等探究长方形正方形特征的过程,初步建立空间概念。
3、在学习活动中体会成功的快乐,养成认真操作的良好习惯和科学严谨的学习态度。
教学重点:探究和掌握长方形、正方形的特征。
教学难点:长方形正方形特征的验证、总结。
教学准备:多媒体课件、长方形、正方形纸片若干、长短不等的小棒若干、钉子板及橡皮筋、直尺、三角板。
二、说教法新课标指出:“有效的数学学习不能单纯依赖模仿与记忆,动手实践、自主探索与合作交流是学习数学的重要方式。
”这一理念,我采取“引导——探索——发展”这一教学方式组织教学活动。
三、说学法本节课将体现一个张扬个性的课堂,利用“自主合作”的学习方式,力争把讲授过程变成动态的探索过程,展现学生思维过程。
对于教法和学法的具体设计我会渗透在教学设计的各环节中加以说明。
四、教学过程:一切好课行如流水。
创设情境,提出问题重在激趣;主动探索,研究问题力求自主创新;运用知识,解决问题意在启智培能。
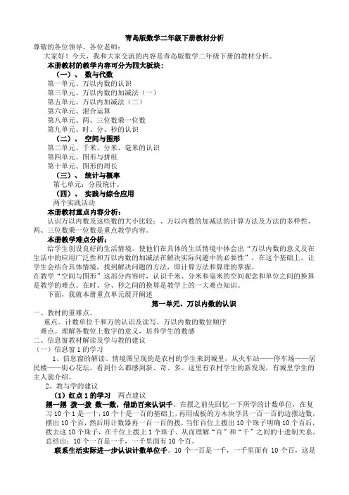
青岛版数学二年级下册教材分析尊敬的各位领导、各位老师:大家好!今天,我和大家交流的内容是青岛版数学二年级下册的教材分析。
本册教材的教学内容可分为四大板块:(一)、数与代数第一单元、万以内数的认识第三单元、万以内数的加减法(一)第五单元、万以内加减法(二)第六单元、混合运算第八单元、两、三位数乘一位数第九单元、时、分、秒的认识(二)、空间与图形第二单元、千米、分米、毫米的认识第四单元、图形与拼组第十单元、图形的周长(三)、统计与概率第七单元:分段统计。
(四)、实践与综合应用两个实践活动本册教材重点内容分析:认识万以内数及这些数的大小比较;、万以内数的加减法的计算方法及方法的多样性、两、三位数乘一位数是重点教学内容。
本册教学难点分析:给学生创设良好的生活情境,使他们在具体的生活情境中体会出“万以内数的意义及在生活中的应用广泛性和万以内数的加减法在解决实际问题中的必要性”,在这个基础上,让学生会结合具体情境,找到解决问题的方法,即计算方法和算理的掌握。
在教学“空间与图形”这部分内容时,认识千米、分米和毫米的空间观念和单位之间的换算是教学的难点。
在时、分、秒之间的换算是教学上的一大难点知识。
下面,我就本册重点单元展开阐述第一单元、万以内数的认识一、教材的重难点。
重点。
计数单位千和万的认识及读写、万以内数的数位顺序难点。
理解各数位上数字的意义,培养学生的数感二、信息窗教材解读及学与教的建议(一)信息窗1的学习1、信息窗的解读。
情境图呈现的是农村的学生来到城里,从火车站——停车场——居民楼——街心花坛。
看到什么都感到新、奇、多。
这里有农村学生的新发现,有城里学生的主人翁介绍。
2、教与学的建议(1)红点1的学习两点建议摆一摆拨一拨数一数,借助百来认识千。
在摆之前先回忆一下所学的计数单位,在复习10个1是一十,10个十是一百的基础上,再用成板的方木块学具一百一百的边摆边数,摆出10个百,然后用计数器再一百一百的拨,当作百位上拨出10个珠子明确10个百后,拨去这10个珠子,在千位上拨上1个珠子。
青岛版二年级数学第六单元研说教材龙岗小学李秀琴我的演说体系:1.说课标2.说教材3.说建议。
一、说课标(一)新课标对本学段的要求给定东、西、南、北的一个方向,辨认其他三个方向,看简单的路线图;辨认从正面、侧面、上面看到的简单物体的形状。
实践与综合应用通过亲身经历实践活动,初步获得一些数学活动的经验,了解数学在日常生活中的应用,初步学会与他人合作交流,获得积极的数学学习情感。
二、说教材(一)教材的编写体例和编写意图:(幻灯片---编写意图)1、素材的选取充满诗情画意。
教材选取的素材是山清水秀、景色宜人的乡村美景——小桥流水人家。
题目本身就足以给人以美的感受,恬静的画面更能唤起学生对大自然的向往。
这样的素材既能有效的激活学生已有的生活经验,帮助学生更好的学习知识,又能使学生在数学学习的同时,获得美的体验与情感的陶冶。
2、强调了数学学习的现实性。
本单元的教学目标,不只是单纯的关注知识的获得,而且关注学生个体经验的积累。
因此,无论是素材的选取还是练习的设计,都强调了学习数学的现实性。
(二)教材的知识结构和逻辑关系1、结合现实生活,学会根据给定东、西、南、北中的一个方向辨认其余三个方向;会看简单的线路图;能辨认从正面、侧面、上面观察到的物体的形状。
2、经历辨认方向与从不同的方向观察物体形状的过程。
发展初步的空间观念。
3、能在生活中发现、提出和解决有关方向和位置的简单问题,感受数学与日常生活的密切联系,培养对数学的兴趣(三)教学内容和教学方法分析本册教材以新颖的编排,引人入胜的图画,生动有趣的情境,鲜活真实的问题深深地吸引着学生,迫切地想与教材对话、交流。
三、说建议(一)对教材处理的建议1、充分挖掘素材中的人文资源。
教学时,教师应充分发挥情景图的育人功能,渗透审美教育。
教师可以用充满诗情画意的语言介绍美丽的乡村风景,也可以结合画面的意境给人物配上富有诗意的对话,将审美教育渗透其中。
2、为学生学习创设现实情境。
全册教案(教案)-二年级下册数学青岛版(五四学制)一、教学目标1. 让学生掌握二年级下册数学的基本知识,提高数学思维能力。
2. 培养学生运用数学知识解决实际问题的能力,提高学生的数学素养。
3. 培养学生良好的数学学习习惯,激发学生学习数学的兴趣。
二、教学内容1. 数的认识与运算:包括整数的认识、加减法运算、乘法运算等。
2. 量的计量:包括长度、面积、重量、时间等计量单位及其换算。
3. 图形的认识与测量:包括平面图形的认识、图形的测量等。
4. 数据的初步认识:包括数据的收集、整理、表示和分析。
三、教学重点与难点1. 教学重点:数的认识与运算、量的计量、图形的认识与测量、数据的初步认识。
2. 教学难点:乘法运算、面积的计算、数据的表示和分析。
四、教具与学具准备1. 教具:PPT、教学挂图、实物模型、计算器等。
2. 学具:练习本、铅笔、尺子、计算器等。
五、教学过程1. 引入:通过生活中的实例引入新课,激发学生的学习兴趣。
2. 新课导入:讲解新课内容,引导学生掌握基本知识和方法。
3. 练习:设计丰富多样的练习题,巩固所学知识。
4. 小结:总结本节课的主要内容,强调重点和难点。
5. 作业布置:布置适量的作业,巩固所学知识。
六、板书设计1. 二年级下册数学青岛版(五四学制)2. 主要内容:数的认识与运算、量的计量、图形的认识与测量、数据的初步认识3. 重点与难点:乘法运算、面积的计算、数据的表示和分析七、作业设计1. 基础题:巩固基本知识和方法。
2. 提高题:培养学生的思维能力。
3. 实践题:培养学生运用数学知识解决实际问题的能力。
八、课后反思1. 教学过程中,关注学生的学习情况,及时调整教学方法和节奏。
2. 课后认真批改作业,了解学生的学习效果,对存在的问题进行针对性辅导。
3. 定期进行教学反思,总结经验教训,不断提高教学质量。
本教案根据二年级下册数学青岛版(五四学制)编写,内容丰富,用词严谨,段落衔接流畅,旨在提高学生的数学素养,培养学生的数学思维能力。
青岛版小学数学第四册第一单元教案第一单元野营——有余数的除法第一课时教学内容:野营——有余数的除法教材分析:本单元是在学生已经初步了解了乘除法的意义,学会用乘法口诀求商的基础上,学习有余数的除法。
本单元的主要教学内容是:理解有余数除法的意义,学会除法竖式的写法。
教材通过学生春游时分面包的活动,让学生体会把一些物体平均分有时会有剩余,然后结合具体实例抽象出有余数的除法。
通过野营时分小鱼的活动,引出用竖式计算有余数的除法。
无论时认识有余数的除法还是学习有余数的除法的计算,教材都注意从实际问题引入,让学生结合具体实例体会有余数数除法的意义,理解并掌握有余数除法的计算方法。
本单元设有两个信息窗,第一个信息窗呈现的是几个小朋友分食品的情境,可以引导学生提出一些有关平均分的问题,从而引出有余数的除法,让学生通过分一分,得出结果。
第二个信息窗呈现的是一些小朋友参加野营活动的情境,通过提出一些有关有余数除法的问题,学习有余数除法竖式的写法。
教学目标:结合生活情境,理解有余数除法的含义,并学会除法竖式的写法。
能用有余数除法的知识解一些简单的实际问题。
经历解决实际问题的过程,并且在这一过程中体会与日常生活的密切联系,学会合作、交流、表达,体验成功的快乐。
教学重难点:理解余数的含义,理解有余数除法的意义,掌握有余数除法的计算方法,运用有余数的除法解决简单的实际问题是本单元的重点;除法竖式的写法,运用有余数的除法解决实际问题是本单元的难点。
课时1 有余数的除法信息窗1—分食品教学内容:教科书第2——4页,有余数除法的认识教学目标:使学生经历把平均分后剩余的现象抽象为有余数除法的过程,理解有余数除法的意义。
通过合作交流,让学生体验平均分有剩余的过程,培养学生的创新意识及合作交流能力。
教学重难点:使学生经历把平均分后剩余的现象抽象为有余数除法的过程,理解有余数除法的意义。
教学准备:多媒体课件、学具盒学生学习过程:一、导入新课。
青岛版小学数学第四册第一单元教案第一单元野营——有余数的除法第一课时教学内容:野营——有余数的除法教材分析:本单元是在学生已经初步了解了乘除法的意义,学会用乘法口诀求商的基础上,学习有余数的除法。
本单元的主要教学内容是:理解有余数除法的意义,学会除法竖式的写法。
教材通过学生春游时分面包的活动,让学生体会把一些物体平均分有时会有剩余,然后结合具体实例抽象出有余数的除法。
通过野营时分小鱼的活动,引出用竖式计算有余数的除法。
无论时认识有余数的除法还是学习有余数的除法的计算,教材都注意从实际问题引入,让学生结合具体实例体会有余数数除法的意义,理解并掌握有余数除法的计算方法。
本单元设有两个信息窗,第一个信息窗呈现的是几个小朋友分食品的情境,可以引导学生提出一些有关平均分的问题,从而引出有余数的除法,让学生通过分一分,得出结果。
第二个信息窗呈现的是一些小朋友参加野营活动的情境,通过提出一些有关有余数除法的问题,学习有余数除法竖式的写法。
教学目标:结合生活情境,理解有余数除法的含义,并学会除法竖式的写法。
能用有余数除法的知识解一些简单的实际问题。
经历解决实际问题的过程,并且在这一过程中体会与日常生活的密切联系,学会合作、交流、表达,体验成功的快乐。
教学重难点:理解余数的含义,理解有余数除法的意义,掌握有余数除法的计算方法,运用有余数的除法解决简单的实际问题是本单元的重点;除法竖式的写法,运用有余数的除法解决实际问题是本单元的难点。
课时1 有余数的除法信息窗1—分食品教学内容:教科书第2——4页,有余数除法的认识教学目标:使学生经历把平均分后剩余的现象抽象为有余数除法的过程,理解有余数除法的意义。
通过合作交流,让学生体验平均分有剩余的过程,培养学生的创新意识及合作交流能力。
教学重难点:使学生经历把平均分后剩余的现象抽象为有余数除法的过程,理解有余数除法的意义。
教学准备:多媒体课件、学具盒学生学习过程:一、导入新课。