《椭圆的定义及其标准方程》教学设计
- 格式:doc
- 大小:349.60 KB
- 文档页数:13
椭圆的定义及其标准方程教学设计
一、教材分析
椭圆是选修2-1第二章《椭圆》第一节的内容,在这一节中主要学习椭圆的定义及其标准方程,它是本章也是整个解析几何中最重要的内容之一,这节课是在学生学习了坐标平面上圆的方程的基础上,运用曲线与方程理论解决具体的二次曲线的又一个实例,它是坐标法研究曲线的几何性质的又一次实际演练,同时也是进一步研究椭圆几何性质的基础,此外,它还为后面研究双曲线和抛物线这两种圆锥曲线提供打下基础,因此本节课具有承上启下的重要作用。
二、教学目标
目标:1)知识与技能:感受椭圆定义构建的过程,归纳出椭圆的定义;
2)过程与方法:经历从具体情境中抽象出椭圆模型的过程,依据椭圆的定义推导椭圆的标准方程;
3)情感、态度与价值观:进一步体会数形结合的数学思想方法。
三、教学重难点
重点:掌握椭圆的定义及其标准方程,理解坐标法的基本思想。
难点:椭圆的标准方程的建立、推导和化简过程以及坐标法的应用。
四、学情分析
学情:在学习本节课之前,学生已经学习了直线与圆的方程,对曲线和方程的概念具备了一些了解和运用的经验,用坐标法研究几何问题也有了初步的认识,但由于学生对解析几何的学习程度还不够深,对坐标法解决几何问题掌握还不够,此外,对含有两个根式之和的等式化简的运算较为生疏,去根号的方法选择不当等会成为学生推导标准方程的“拦路虎”。
椭圆及其标准方程讲课教案一、教学目标:1. 让学生理解椭圆的定义及其性质。
2. 引导学生掌握椭圆的标准方程及其求法。
3. 培养学生运用椭圆知识解决实际问题的能力。
二、教学内容:1. 椭圆的定义与性质2. 椭圆的标准方程3. 椭圆方程的求法4. 椭圆的应用三、教学重点与难点:1. 重点:椭圆的定义、性质、标准方程及其求法。
2. 难点:椭圆方程的求法及其应用。
四、教学方法:1. 采用问题驱动法,引导学生主动探究椭圆的定义与性质。
2. 利用图形演示法,让学生直观理解椭圆的标准方程。
3. 运用案例分析法,培养学生解决实际问题的能力。
4. 采用小组讨论法,促进学生合作学习。
五、教学过程:1. 导入:通过展示生活中的椭圆实例,引导学生思考椭圆的定义。
2. 新课讲解:(1) 讲解椭圆的定义,引导学生理解椭圆的基本性质。
(2) 讲解椭圆的标准方程,让学生掌握椭圆方程的表示方法。
(3) 讲解椭圆方程的求法,引导学生学会运用数学方法解决问题。
3. 案例分析:分析实际问题,运用椭圆知识解决问题。
4. 巩固练习:布置练习题,让学生巩固所学知识。
5. 课堂小结:总结本节课的主要内容,强调重点与难点。
6. 课后作业:布置作业,让学生进一步巩固椭圆知识。
六、教学目标:1. 让学生掌握椭圆的焦点和准线的概念。
2. 引导学生了解椭圆的离心率及其求法。
3. 培养学生运用椭圆的性质解决几何问题的能力。
七、教学内容:1. 椭圆的焦点和准线2. 椭圆的离心率3. 椭圆的参数方程4. 椭圆的图像特点5. 椭圆的应用八、教学重点与难点:1. 重点:椭圆的焦点、准线、离心率的概念及其应用。
2. 难点:椭圆的参数方程及其图像特点。
九、教学方法:1. 采用问题驱动法,引导学生探究椭圆的焦点和准线。
2. 利用几何画图软件,演示椭圆的焦点和准线。
3. 运用案例分析法,让学生运用椭圆性质解决几何问题。
4. 采用小组讨论法,促进学生合作学习。
十、教学过程:1. 导入:通过复习上一节课的内容,引导学生思考椭圆的焦点和准线。
椭圆及其标准方程》教学设计一、教学目标:1、知识与技能目标(1)掌握椭圆的定义及焦点、焦距的概念,能正确推导椭圆的标准方程.(2)掌握求椭圆标准方程的定义法和待定系数法.2、过程与方法目标(1)经历椭圆的形成过程,培养学生运动变化的观点,训练学生的动手的能力、合作学习能力和运用所学知识解决实际问题的能力.(2)通过联系曲线方程的求法,推导椭圆的标准方程,培养学生运用类比、分类讨论、数形结合思想解决问题的能力.3、情感态度与价值观目标(1)通过小组合作,培养学生的协作、友爱精神,体验成功的快乐.(2)激发学生学习数学的兴趣、提高学生的审美情趣、培养学生勇于探索,敢于创新的精神.二、重点、难点:重点:掌握椭圆的定义及标准方程,理解坐标法的基本思想;难点:椭圆标准方程的推导与化简.三、教学方法:探究式教学法,即教师通过问题诱导f启发讨论f探索结果,引导学生直观观察f归纳抽象f总结规律,使学生在获得知识的同时,能够掌握方法、提升能力.四、教具准备:多媒体课件和自制教具:绘图板、图钉、细绳.五、教学设计情景引入学习探究(一)材料2:地球围绕着太阳旋转;材料3:“嫦娥三号”升空录像.引入课题:椭圆及其标准方程.动手实验:(1)取一定长的细绳,把它的两个端点固定在黑板的同一点处,套上铅笔,拉紧绳子,旋转一周,会得到什么图形?(2)把绳子的两个端点拉开一段距离,再套上铅笔旋转,又会得到什么图形?(3)继续拉远两个端点的距离,直到把绳子拉直,又会得到什么图形?(4)动画演示椭圆的形成过程.师:引导学生观察:椭圆在实际生活中是很常见师:引导学生观察动画,地球运行轨道是椭圆;问“嫦娥三号”的运行轨道是什么?生:常娥三号着陆先是按椭圆轨道运行,再直线着陆.师:板书课题.请学生拿出课前准备的硬纸板、细线、铅笔实验(1)教师演示,学生观察思考.实验(2)、(3),各小组学生利用手中工具在图板上进行实验,一起合作画椭圆.利用学生熟知的地理规律:地球围绕太阳转引入,让学生感到亲切自然;通过“嫦娥三号”的升空录像,让学生感受现实,激发学生的兴趣,培养爱国思想.通过做实验,让学生动手实践,体验椭圆的形成过程,加深对椭圆定义的理解将学生分为四人一组,通过分组讨论、研究,增强学生的合作意识.学习探究(二)【学情预设】学生可能会建系如下几种情况:方案一:把匚、F2建在X轴上,以FF的中点为原点;12方案二:把匚、F2建在X轴上,以匚为原点;方案三:把匚、F2建在x轴上,以F原点;2方案四:把匚、F2建在X轴上,以.F2与x轴的左交点为原点;方案五:把匚、F2建在x轴上,以FF与x轴的右交点为原点;12经过比较确定方案一.下面我们来建立椭圆的方程建系:以F,F所在的直线为x轴,以12线段F]F2的垂直平分线为y轴建立直角坐标系xOy.设点:设点M(x,y)是椭圆上的任意一点,点M到F,F的距离和为2a,焦距12为2c(c〉0),则.(—c,0),F2(C,0)列式:由定义:|M「1+叫=2a,即(2)如何设点?(3)怎样列式?⑷如何化简?建立椭圆的方程是本节课的难点,为降低难度,让学生回顾求曲线方程的步骤,以已有的知识来探求新的知识,温故知新,教师再加以正确的引导,新知会自然形成.生:回顾求曲线方程的步骤:⑴建系,⑵设点,⑶列式,⑷化简.师:引导学生按求曲线方程的步骤建立椭圆的方程.生:思考,回答:(1)怎样建立适当的坐标系生:分析化简的方法,在J(x+c)2+y2+J(x-c)2+y2=2a练习本上完成化简.化简:整理,得(a2一c2)x2+a2y2=a2(a2一c2)•.•a〉0,c〉0,2a〉2c a2(a2—c2)>0.方程的两边都除以a2(a2—c2),得教学环节教学过程师生互动设计思想学习探究(二)OF=OF=c12则|MO|=、.;a2-c2,令b=\;'a2-c2,则b2=a2-c2,那么方程变为:=1(a>b>0).多媒体展示动画:将椭圆的焦点放在y轴上结论:当焦点在y轴是时,椭圆的方程为:y2x2—+一=1(a>b>0).a2b2多媒体展示图表:让学生对照图形、方程理解记忆.师:请同学们在图中找出长度等于a,c的线段,则师:引导学生推出椭圆的标准方程.师:指出其焦点在x轴上,坐标为F](―c,0),F2(C,0)生:观察图像,识记方程.活动过程:点拨-----板演-----点评师:若焦点放在y轴上,方程又怎样?生:小组讨论椭圆的方程,相互交流、补充,得出结论.生:分析方程、图形,识记椭圆的标准方程.师:引导学生如何根据方程判断焦点的位置?实践体验1、你能判断下列椭圆的焦点位置生:根据所学椭圆的标吗?并写出焦点坐标.⑵25x2+16y2=400.准方程,思考后回答.师生共同矫正.生:总结如何判断焦点的位置?椭圆的标准方程的导出,放手给学生有很大的难度,这里采取有意义的接受学习的方式,教师对照图形,加以引导,让学生明白方程中字母的几何意义,对方程的理解有很大的作用.展示动画,通过类比的方法,让学生对照焦点在x轴的情形,写出焦点在y轴上时,椭圆的标准方程.通过图表便于对比,加深学生对两个方程及几何意义的认识.尝试练习,加深对方程及几何意义的理解.六、板书设计:七、布置作业:。
《椭圆及其标准方程》教学设计(精选3篇)《椭圆及其标准方程》教学设计篇1一、教材内容分析本节是整个解析几何部分的重要基础学问。
这一节课是在《直线和圆的方程》的基础上,将讨论曲线的方法拓展到椭圆,又是连续学习椭圆几何性质的基础,同时还为后面学习双曲线和抛物线作好预备。
它的学习方法对整个这一章具有导向和引领作用,所以椭圆是同学学习解析几何由浅入深的一个台阶,它在整章中具有承前起后的作用。
二、学情分析高中二班级同学正值身心进展的鼎盛时期,思维活跃,又有了相应学问基础,所以他们乐于探究、敢于探究。
但高中生的规律思维力量尚属阅历型,运算力量不是很强,有待于训练。
基于上述分析,我实行的是“创设问题情景-----自主探究讨论-----结论应用巩固”的一种讨论性教学方法,教学中采纳激发爱好、主动参加、乐观体验、自主探究的学习,形成师生互动的教学氛围。
使同学真正成为课堂的主体。
三、设计思想1、把章头图和引言用微机以影像、录音和图片的形式给出,生动体现出数学的有用性;2、进行分组试验,让同学亲自动手,体验学问的发生过程,并培育团队协作精神;3、利用《几何画板》进行动态演示,增加直观性;四、教学目标1、学问与技能目标:理解椭圆定义、把握标准方程及其推导。
2、过程与方法目标:注意数形结合,把握解析法讨论几何问题的一般方法,注意探究力量的培育。
3、情感、态度和价值观目标:(1)探究方法激发同学的求知欲,培育深厚的学习爱好。
(2)进行数学美育的渗透,用哲学的观点指导学习。
五、教学的重点和难点教学重点:椭圆定义的理解及标准方程的推导。
教学难点:标准方程的推导。
四、说教学过程(一)、创设情景,导入新课。
(3分钟)1、利用微机放映“彗星运行”资料片,引入课题——椭圆及其标准方程。
2、提问:同学们在日常生活中都见过哪些带有椭圆外形的物体?对同学的回答进行筛选,并利用微机放映几个例子的图片。
设计意图:通过观看影音资料,一方面使同学简洁了解椭圆的实际应用,另一方面产生问题意识,对讨论椭圆产生心理期盼。
《椭圆及其标准方程》教案(通用4篇)《椭圆及其标准方程》篇1教学目标:(一)知识目标:掌握椭圆的定义及其标准方程,能正确推导椭圆的标准方程.(二)能力目标:培养学生的动手能力、合作学习能力和运用所学知识解决实际问题的能力;培养学生运用类比、分类讨论、数形结合思想解决问题的能力.(三)情感目标:激发学生学习数学的兴趣、提高学生的审美情趣、培养学生勇于探索,敢于创新的精神.教学重点:椭圆的定义和椭圆的标准方程.教学难点:椭圆标准方程的推导.教学方法:探究式教学法,即教师通过问题诱导→启发讨论→探索结果,引导学生直观观察→归纳抽象→总结规律,使学生在获得知识的同时,能够掌握方法、提升能力.教具准备:多媒体和自制教具:绘图板、图钉、细绳.教学过程:(一)设置情景,引出课题问题:XX年10月12日上午9时,“神州六号”载人飞船顺利升空,实现多人多天飞行,标志着我国航天事业又上了一个新台阶,请问:“神州六号”飞船的运行轨道是什么?多媒体展示“神州六号”运行轨道图片.(二)启发诱导,推陈出新复习旧知识:圆的定义是什么?圆的标准方程是什么形式?提出新问题:椭圆是怎么画出来的?椭圆的定义是什么?它的标准方程又是什么形式?引出课题:椭圆及其标准方程(三)小组合作,形成概念动画演示椭圆形成过程.提问:点m运动时,f1、f2移动了吗?点m按照什么条件运动形成的轨迹是椭圆?下面请同学们在绘图板上作图,思考绘图板上提出的问题:1.在作图时,视笔尖为动点,两个图钉为定点,动点到两定点距离之和符合什么条件?其轨迹如何?2.改变两图钉之间的距离,使其与绳长相等,画出的图形还是椭圆吗?3.当绳长小于两图钉之间的距离时,还能画出图形吗?学生经过动手操作→独立思考→小组讨论→共同交流的探究过程,得出这样三个结论:椭圆线段不存在并归纳出椭圆的定义:平面内与两个定点、的距离的和等于常数(大于)的点的轨迹叫做椭圆.这两个定点叫做椭圆的焦点,两焦点的距离叫做椭圆的焦距.(四)椭圆标准方程的推导:1.回顾:求曲线方程的一般步骤:建系、设点、列式、化简.2.提问:如何建系,使求出的方程最简?由各小组讨论,请小组代表汇报研讨结果.各组分别选定一种方案:(以下过程按照第一种方案)①建系:以所在直线为x轴,以线段的垂直平分线为y轴,建立直角坐标系。
课题:§2.1.1椭圆的定义及其标准方程鹿城中学田光海一、教案背景:1.面向对象:高中二年级学生2.学科:数学3.课时:2课时4.教学容:高中新课程标准教科书《数学》北师大版选修1-1第二章圆锥曲线与方程§2.1.1椭圆及其标准方程二. 教材分析本节课是圆锥曲线的第一课时,它是继学生学习了直线和圆的方程,对曲线和方程的概念有了一些了解,对用坐标法研究几何问题有了初步认识的基础上,进一步学习用坐标法研究曲线。
椭圆的学习可以为后面研究双曲线、抛物线提供基本模式和理论基础。
因此这节课有承前启后的作用,是本章的重点容之一。
1. 教法分析结合生活经验观察发现、启发引导、探究合作。
在学生的生活体验、直观感知、知识储备的基础上,引导学生逐步建构概念,为学生数学思想方法的形成打下基础。
利用多媒体课件,精心构建学生自主探究的教学平台,启发引导学生观察,想象,思考,实践,从而发现规律、突破学生认知上的困难,让学生体验问题解决的思维过程,获得知识,体验成功。
主要采用探究实践、启发与讲练相结合。
2. 学法分析从知识上看,学生已掌握了一些椭圆图形的实物与实例,对曲线和方程的概念有了一些了解,对用坐标法研究几何问题有了初步的认识。
从学生现有的学习能力看,通过一年多的学习,学生已具备了一定的观察事物的能力,积累了一些研究问题的经验,在一定程度上具备了抽象、概括的能力和语言转换能力。
从学生的学习心理上看,学生头脑中虽有一些椭圆的实物实例,但并没有上升为“概念”的水平,如何给椭圆以数学描述? 如何“定性”“定量”地描述椭圆是学生关注的问题,也是学习的重点问题。
他们渴望将感性认识理性化,渴望通过自己动手作图、观察来辨析和完善概念,通过对比产生顿悟,渴望获得这种学习的积极心向是学生学好本节课的情感基础。
3.教学目标知识与技能:掌握椭圆的定义;理解椭圆标准方程的推导过程,掌握椭圆标准方程的两种形式,会运用待定系数法求椭圆的标准方程。
椭圆及其标准方程教案一、教学目标1. 知识与技能:(1)理解椭圆的定义及其性质;(2)掌握椭圆的标准方程及其求法;(3)能够运用椭圆的标准方程解决相关问题。
2. 过程与方法:(1)通过观察、分析、归纳,培养学生的逻辑思维能力;(2)利用数形结合,提高学生运用数学知识解决实际问题的能力。
3. 情感态度与价值观:(1)培养学生对数学的兴趣和好奇心;(2)培养学生勇于探索、积极思考的科学精神。
二、教学内容1. 椭圆的定义:椭圆是平面上到两个固定点(焦点)距离之和为常数的点的轨迹。
2. 椭圆的性质:(1)椭圆的两个焦点在x轴上,且距离为2c;(2)椭圆的长轴为2a,短轴为2b,其中a>b>0;(3)椭圆的标准方程为:x^2/a^2 + y^2/b^2 = 1。
3. 椭圆的标准方程求法:(1)已知椭圆的两个焦点坐标和长轴、短轴长度,求椭圆的标准方程;(2)已知椭圆的离心率e和长轴、短轴长度,求椭圆的标准方程;(3)已知椭圆上的三点坐标,求椭圆的标准方程。
三、教学重点与难点1. 教学重点:(1)椭圆的定义及其性质;(2)椭圆的标准方程及其求法。
2. 教学难点:(1)椭圆标准方程的求法;(2)椭圆性质的应用。
四、教学方法1. 采用问题驱动法,引导学生主动探究椭圆的定义、性质和标准方程;2. 利用数形结合,让学生直观地理解椭圆的性质和标准方程;3. 设计具有针对性的练习题,巩固所学知识。
五、教学过程1. 引入:通过展示椭圆的实际应用场景,激发学生的兴趣,引出椭圆的定义;2. 讲解:讲解椭圆的性质和标准方程,引导学生理解并掌握;3. 例题:讲解椭圆标准方程的求法,分析解题思路,让学生跟随解题过程;4. 练习:布置练习题,让学生独立完成,巩固所学知识;六、教学策略1. 采用互动式教学,鼓励学生提问和发表见解,提高学生的参与度;2. 利用多媒体课件,直观展示椭圆的性质和标准方程,增强学生的理解;3. 注重个体差异,针对不同学生的学习水平,给予适当的指导和帮助;4. 创设情境,引导学生运用椭圆的知识解决实际问题,提高学生的应用能力。
椭圆的定义及标准方程教案教案标题:椭圆的定义及标准方程教案教学目标:1. 了解椭圆的定义及其特点。
2. 掌握椭圆的标准方程及其相关参数的含义。
3. 能够根据给定的条件写出椭圆的标准方程。
4. 通过练习和实例,培养学生解决椭圆相关问题的能力。
教学准备:1. 教学投影仪或白板。
2. 教材、教辅资料及练习题。
3. 尺子、铅笔等绘图工具。
教学过程:一、导入(5分钟)1. 利用教学投影仪或白板,展示一张椭圆的图像,引起学生的兴趣。
2. 提问:你们对椭圆有什么了解?请举例说明。
二、椭圆的定义及特点(10分钟)1. 讲解椭圆的定义:椭圆是平面上到两个定点的距离之和等于常数的点的集合。
2. 引导学生思考并回答以下问题:a. 椭圆的特点有哪些?b. 椭圆的两个定点分别叫什么?c. 椭圆上的点到两个定点的距离之和等于什么?三、椭圆的标准方程(15分钟)1. 介绍椭圆的标准方程:((x-h)^2/a^2) + ((y-k)^2/b^2) = 1,其中(h, k)是椭圆的中心坐标,a和b分别是椭圆的半长轴和半短轴的长度。
2. 解释标准方程中各参数的含义及作用。
3. 指导学生通过观察标准方程的形式,理解椭圆的形状和位置。
四、练习与实例分析(20分钟)1. 给学生提供一些椭圆的标准方程,要求他们根据方程找出椭圆的中心、半长轴和半短轴的长度,并绘制出对应的图像。
2. 引导学生分析实例,让他们发现椭圆的特点和规律。
3. 给学生一些练习题,巩固他们对椭圆标准方程的理解和运用能力。
五、拓展与应用(10分钟)1. 提出一些应用问题,如:已知一个椭圆的中心和一个焦点,求椭圆的标准方程等,让学生运用所学知识解决问题。
2. 引导学生思考椭圆在现实生活中的应用,如天文学、建筑设计等领域。
六、小结与反思(5分钟)1. 对本节课所学内容进行小结,并强调椭圆的定义及标准方程的重要性。
2. 鼓励学生积极思考和提问,及时解答他们的疑惑。
3. 总结教学过程,思考教学中存在的问题,并提出改进的建议。
《椭圆的定义及其标准方程》教学设计作者:蔡锐钱伟珏来源:《新校园·理论(上旬刊)》2012年第11期摘要:椭圆是中职数学的重要一部分,《椭圆的定义及其标准方程》旨在培养学生的推理能力和归纳总结能力。
本文通过教学引入、概念认知、例题精讲、操作演练、课后反思等过程深入探讨了这节课的设计想法。
关键词:椭圆的定义及其标准方程;教学设计一、教学目标1.知识技能(1)掌握椭圆的定义、椭圆标准方程的两种形式及其推导过程。
(2)能根据条件确定椭圆的标准方程,掌握运用定义法、待定系统法求椭圆的标准方程。
2.过程方法(1)通过对椭圆概念的引入教学,培养学生的观察能力和探索能力。
(2)通过对椭圆标准方程的推导,渗透数形结合和等价转化的思想方法,提高运用坐标解决几何问题的能力。
3.情感态度和价值观通过让学生大胆探索椭圆的定义和标准方程,激发学生学习数学的积极性,培养学生的学习兴趣和创新意识。
4.教学重点、难点分析重点:椭圆的定义及椭圆标准方程的两种形式。
难点:椭圆标准方程的建立和推导。
二、教学过程1.定睛之笔介绍古人形容绝色美女时的用词:面若鹅蛋,腰如杨柳。
其中的面若鹅蛋即指古人认为的最美脸型为椭圆形。
设计意图:利用美女的脸型引入椭圆,能立刻吸引学生的眼球。
2.启发诱导列举生活中椭圆形物体,观看神州9号运行模拟视频。
设计意图:渗透数学源于生活的理念,圆锥曲线在生产和技术中有着广泛的应用。
3.操作探究(1)小组合作固定一条细绳的两端,用笔尖将细绳拉紧并运动,在绘图板上得到了怎样的图形?设计意图:在动手过程中,培养学生观察、辨析、归纳问题的能力。
(2)几何画板演示椭圆形成。
引导思考:绳长与定点之间的距离的大小关系是怎样的?提出问题:椭圆是怎么画出来的?椭圆的定义是什么?它的标准方程又是什么形式?引出课题:椭圆及其标准方程。
设计意图:利用几何画板演示椭圆形成的过程,培养学生观察、思考、总结问题的能力。
4.概念认知平面内,到定点的距离等于定长2a(大于|F1F2|)的点的轨迹。
椭圆标准方程的教案6篇(经典版)编制人:__________________审核人:__________________审批人:__________________编制单位:__________________编制时间:____年____月____日序言下载提示:该文档是本店铺精心编制而成的,希望大家下载后,能够帮助大家解决实际问题。
文档下载后可定制修改,请根据实际需要进行调整和使用,谢谢!并且,本店铺为大家提供各种类型的经典范文,如心得体会、演讲致辞、合同协议、规章制度、条据文书、应急预案、策划方案、教学资料、作文大全、其他范文等等,想了解不同范文格式和写法,敬请关注!Download tips: This document is carefully compiled by this editor. I hope that after you download it, it can help you solve practical problems. The document can be customized and modified after downloading, please adjust and use it according to actual needs, thank you!Moreover, our store provides various types of classic sample essays, such as insights, speeches, contract agreements, rules and regulations, policy documents, emergency plans, planning plans, teaching materials, complete essays, and other sample essays. If you want to learn about different sample formats and writing methods, please pay attention!椭圆标准方程的教案6篇教案的编写需要充分考虑学生的学习特点和需求,教案能够帮助教师更好地设计评价方式,准确评估学生的学习成果和进步,本店铺今天就为您带来了椭圆标准方程的教案6篇,相信一定会对你有所帮助。
课题:椭圆及其标准方程一、教学目标(1)知识与能力目标:学习椭圆的定义,掌握椭圆标准方程的两种形式及其推导过程;能根据条件确定椭圆的标准方程,掌握用待定系数法求椭圆的标准方程。
(2)过程与方法目标:通过对椭圆概念的引入教学,培养学生的观察能力和探索能力;通过对椭圆标准方程的推导,使学生进一步掌握求曲线方程的一般方法,提高学生运用坐标法解决几何问题的能力,并渗透数形结合和等价转化的数学思想方法。
(3)情感、态度与价值观目标:通过让学生大胆探索椭圆的定义和标准方程,激发学生学习数学的积极性,培养学生的学习兴趣和创新意识,培养学生勇于探索的精神和渗透辩证唯物主义的方法论和认识论。
二、教学重点、难点(1)教学重点:椭圆的定义及椭圆标准方程,用待定系数法和定义法求曲线方程。
(2)教学难点:椭圆标准方程的建立和推导。
三、教学过程(一)创设情境,引入概念1、动画演示,描绘出椭圆轨迹图形。
2、实验演示。
思考:椭圆是满足什么条件的点的轨迹呢? (二)实验探究,形成概念1、动手实验:学生分组动手画出椭圆。
实验探究:保持绳长不变,改变两个图钉之间的距离,画出的椭圆有什么变化?思考:根据上面探究实践回答,椭圆是满足什么条件的点的轨迹?2、概括椭圆定义引导学生概括椭圆定义椭圆定义:平面内与两个定点21,F F 距离的和等于常数(大于21F F )的点的轨迹叫椭圆。
教师指出:这两个定点叫椭圆的焦点,两焦点的距离叫椭圆的焦距。
思考:焦点为21,F F 的椭圆上任一点M ,有什么性质? 令椭圆上任一点M ,则有)22(22121F F c a a MF MF =>=+ (三)研讨探究,推导方程1、知识回顾:利用坐标法求曲线方程的一般方法和步骤是什么?2、研讨探究问题:如图已知焦点为21,F F 的椭圆,且21F F =2c,对椭圆上任M2F1F一点M ,有a MF MF 221=+,尝试推导椭圆的方程。
思考:如何建立坐标系,使求出的方程更为简单?将各组学生的讨论方案归纳起来评议,选定以下两种方案,由各组学生自己完成设点、列式、化简。
椭圆及其标准方程讲课教案第一章:引言1.1 椭圆的定义讲解椭圆的概念:椭圆是平面上到两个固定点(焦点)距离之和为常数的点的集合。
通过实际例子演示椭圆的形成过程,让学生直观理解椭圆的定义。
1.2 椭圆的性质介绍椭圆的基本性质:椭圆有两个焦点,两个半轴,对称性等。
通过图形和数学公式展示椭圆的性质,让学生理解椭圆的特性。
第二章:椭圆的标准方程2.1 椭圆的标准方程定义讲解椭圆标准方程的概念:椭圆的标准方程是\(\frac{x^2}{a^2} + \frac{y^2}{b^2} = 1\),其中\(a\) 是半长轴,\(b\) 是半短轴。
通过实际例子解释椭圆标准方程的含义和作用。
2.2 椭圆标准方程的推导讲解椭圆标准方程的推导过程:利用椭圆的定义和性质,通过几何方法和代数方法推导椭圆的标准方程。
分步解释推导过程,让学生理解并掌握椭圆标准方程的来源。
第三章:椭圆的长轴和短轴3.1 椭圆的长轴讲解椭圆的长轴的概念:长轴是椭圆上距离两个焦点最远的点的线段。
通过图形和数学公式展示椭圆长轴的性质和计算方法。
3.2 椭圆的短轴讲解椭圆的短轴的概念:短轴是椭圆上距离两个焦点最近的点的线段。
通过图形和数学公式展示椭圆短轴的性质和计算方法。
第四章:椭圆的焦点和焦距4.1 椭圆的焦点讲解椭圆的焦点的概念:焦点是椭圆上到两个固定点(焦点)距离之和为常数的点的集合。
通过图形和数学公式展示椭圆焦点的性质和计算方法。
4.2 椭圆的焦距讲解椭圆的焦距的概念:焦距是椭圆上两个焦点之间的距离。
通过图形和数学公式展示椭圆焦距的性质和计算方法。
第五章:椭圆的离心率5.1 椭圆的离心率定义讲解椭圆的离心率的概念:离心率是椭圆的焦距与长轴长度的比值,用\(e\) 表示。
通过图形和数学公式展示椭圆离心率的性质和计算方法。
5.2 椭圆的离心率的应用讲解椭圆的离心率的应用:离心率可以用来判断椭圆的形状和大小,以及与焦点和焦距的关系。
通过实际例子演示椭圆的离心率的应用,让学生理解并掌握椭圆离心率的重要性。
椭圆及其标准方程教学设计共3篇椭圆的标准方程教学设计下面是分享的椭圆及其标准方程教学设计共3篇椭圆的标准方程教学设计,供大家品鉴。
椭圆及其标准方程教学设计共1《椭圆及其标准方程》教学设计山西省太原师范学院附属中学薛翠萍一、教学内容解析椭圆的定义是一种发生性定义,教学内容属概念性知识,是通过描述椭圆形成过程进行定义的作为椭圆本质属性的揭示和椭圆方程建立的基石,理应作为本堂课的教学重点同时,椭圆的标准方程作为今后研究椭圆性质的根本依据,自然成为本节课的另一教学重点学生对“曲线与方程”的内在联系(数形结合思想的具体表现)仅在“圆的方程”一节中有过一次感性认识但由于学生比较了解圆的性质,从“曲线与方程”的内在联系角度来看,学生并未真正有所感受所以,椭圆定义和椭圆标准方程的联系成为了本堂课的教学难点圆锥曲线是平面解析几何研究的主要对象圆锥曲线的有关知识不仅在生产、日常生活和科学技术中有着广泛的应用,而且是今后进一步数学的基础教科书以椭圆为学习圆锥曲线的开始和重点,并以之来介绍求圆锥曲线方程和利用方程讨论几何性质的一般方法,可见本节内容所处的重要地位通过本节学习,学生一方面认识到一般椭圆与圆的区别与联系,另一方面也为后面利用方程研究椭圆的几何性质以及为学生类比椭圆的研究过程和方法,学习双曲线、抛物线奠定了基础学习过程启发学生能够发现问题和提出问题,善于思考,学会分析问题和创造地解决问题;培养学生抽象概括能力和逻辑思维能力二、教学目标设置:1.知识与技能目标(1)学生能掌握椭圆的定义明确焦点、焦距的概念.(2)学生能推导并掌握椭圆的标准方程.(3)学生在学习过程中进一步感受曲线方程的概念,体会建立曲线方程的基本方法,运用数形结合的数学思想方法解决问题.2.过程与方法目标:(1)学生通过经历椭圆形成的情境感知椭圆的定义并亲自参与归纳.培养学生发现规律、认识规律的能力.(2)学生类比圆的方程的推导过程尝试推导椭圆标准方程,培养学生利用已知方法解决实际问题的能力.(3)在椭圆定义的获得和其标准方程的推导过程中进一步渗透数形结合等价转化等数学思想方法.3.情感态度与价值观目标:(1)通过椭圆定义的获得让学生感知数学知识与实际生活的密切联系培养学生探索数学知识的兴趣并感受数学美的熏陶.(2)通过标准方程的推导培养学生观察,运算能力和求简意识并能懂得欣赏数学的“简洁美”.(3)通过师生、生生的合作学习,增强学生团队协作能力的培养,增强主动与他人合作交流的意识.三、学生学情分析1.能力分析①学生已初步掌握用坐标法研究直线和圆的方程,②对含有两个根式方程的化简能力薄弱.2.认知分析①学生已初步熟悉求曲线方程的基本步骤,②学生已经掌握直线和圆的方程,对曲线的方程的概念有一定的了解,③学生已经初步掌握研究直线和圆的基本方法.3.情感分析学生具有积极的学习态度,强烈的探究欲望,能主动参与研究.四、教学策略分析教学中通过创设情境,充分调动学生已有的学习经验,让学生经历“创设情境——总结概括——启发引导——探究完善——实际应用” 的过程,发现新的知识,又通过实际操作,使刚产生的数学知识得到完善,提高了学生动手动脑的能力和增强了研究探索的综合素质.课堂教学中创设问题的情境,激发学生主动的发现问题解决问题,充分调动学生学习的主动性、积极性;有效地渗透数学思想方法,发展学生思维品质,这是本节课的教学原则.根据这样的原则及所要完成的教学目标,我采用如下的教学方法和手段:1.引导发现法:用课件演示动点的轨迹,启发学生归纳、概括椭圆定义.2.探索讨论法:由学生通过联想、归纳把原有的求轨迹方法迁移到新情况中,有利于学生对知识进行主动建构;有利于突出重点,突破难点,发挥其创造性.这两种方法是适应新课程体系的一种全新教学模式,它能更好地体现学生的主体性,实现师生、生生交流,体现课堂的开放性与公平性.在教学中适当利用多媒体课件辅助教学,增强动感及直观感,增大教学容量,提高教学质量.五、教学过程:(一)复习引入1.说一说你对生活中椭圆的认识.伴随图片展示使同学们感到椭圆就在我们身边.意图:(1)、从学生所关心的实际问题引入,使学生了解数学来源于实际.(2)、使学生更直观、形象地了解后面要学的内容;2.手工操作演示椭圆的形成:取一条定长的细绳,把它的两端固定在画图板上同一定点,套上笔拉紧绳子,移动笔尖画出的轨迹是圆.再将这一条定长的细绳的两端固定在画图板上的两定点,当绳长大于两点间的距离时,用铅笔把绳子拉紧,使笔尖在图板上慢慢移动,就可以画出一个椭圆随后动画呈现.意图:(1)通过画图给学生提供一个动手操作、合作学习的机会;调动学生学习的积极性(2)多媒体演示向学生说明椭圆的具体画法,更直观形象.(二)讲解新课由学生画图及教师演示椭圆的形成过程,引导学生归纳定义.1 椭圆定义:平面内与两个定点的距离之和等于常数2a的点的轨迹叫作椭圆,这两个定点叫做椭圆的焦点,两焦点间的距离叫做椭圆的焦距练习1:已知两个定点坐标分别是(-4,0)、(4,0),动点P到两定点的距离之和等于8,则P点的轨迹是练习2:已知两个定点坐标分别是(-4,0)、(4,0),动点P到两定点的距离之和等于6,则P点的轨迹是通过两个练习思考:椭圆定义需要注意什么(2a大于意图:让学生通过练习反思画图,归纳定义,理解定义,突破了重点.(1)、当2a|F1F2|时,是椭圆;(2)、当2a=|F1F2|时,是线段;(3)、当2a)2.根据定义推导椭圆标准方程:要求(1)学生在画板上建立适当的坐标系,(2)根据定义推导椭圆的标准方程.同时引导学生类比圆回顾解析几何研究问题的特点及求轨迹方程步骤意图:让学生自己去建系推导椭圆的标准方程,给学生较多的思考问题的时间和空间,变“被动”为“主动”,变“灌输简洁美”为“发现简洁美”.教师结合猜想加以引导.化简无理方程为难点通过发现问题解决问题突破难点.正确推导过程如下:解:取过焦点设则,又设M与距离之和等于()(常数)为椭圆上的任意一点,椭圆的焦距是().的直线为轴,线段的垂直平分线为轴,,化简,得由定义义)令代入,得,,(学生通过自己画图建系的过程找到的几何意,两边同除得此即为椭圆的一个标准方程它所表示的椭圆的焦点在轴上,焦点是程学生思考:若坐标系的选取不同,可得到椭圆的不同的方程如果椭圆的焦点在轴上(选取方式不同,调换轴)焦点则变成,中心在坐标原点的椭圆方,只要将方程中的调换,即可得,也是椭圆的标准方程请学生观察归纳两个方程的特征,从而区别焦点在不同坐标轴上的椭圆标方程;过程中要渗透数学对称美教学.理解:所谓椭圆标准方程,一定指的是焦点在坐标轴上,且两焦点的中点为坐标原点;在个轴上即看与这两个标准方程中,都有分母的大小的要求,因而焦点在哪3.精心设计课堂练习使学生在实际应用中进一步巩固知识,运用知识突破重难点:(1)判断下列方程是否表上椭圆,若是,求出的值① ;②;③;④意图:学生感悟椭圆标准方程的结构特点.(2)椭圆上一点P到一个焦点的距离为5,则P到另一个焦点的距离为)A.5B.6 C.4D.10意图:学生理解椭圆定义与标准方程关系.(3)椭圆的焦点坐标是()A.(±5,0)B.(0,±5) C.(0,±12)意图:学生感悟椭圆标准方程中焦点位置以及a,b,c的关系.(4)化简方程:意图:培养学生运用知识解决问题的能力..(±12,0) (D椭圆及其标准方程教学设计共2椭圆及其标准方程教学反思椭圆及其标准方程这节分为两课时,第一课时主要讲解椭圆定义及标准方程的推导;第二课时主要介绍椭圆定义及其标准方程的应用。
课题:§2.1.1椭圆的定义及其标准方程
鹿城中学田光海
一、教案背景:
1.面向对象:高中二年级学生
2.学科:数学
3.课时:2课时
4.教学内容:高中新课程标准教科书《数学》北师大版选修1-1第二章圆锥曲线与方程§2.1.1椭圆及其标准方程
二. 教材分析
本节课是圆锥曲线的第一课时,它是继学生学习了直线和圆的方程,对曲线和方程的概念有了一些了解,对用坐标法研究几何问题有了初步认识的基础上,进一步学习用坐标法研究曲线。
椭圆的学习可以为后面研究双曲线、抛物线提供基本模式和理论基础。
因此这节课有承前启后的作用,是本章的重点内容之一。
1. 教法分析
结合生活经验观察发现、启发引导、探究合作。
在学生的生活体验、直观感知、知识储备的基础上,引导学生逐步建构概念,为学生数学思想方法的形成打下基础。
利用多媒体课件,精心构建学生自主探究的教学平台,启发引导学生观察,想象,思考,实践,从而发现规律、突破学生认知上的困难,让学生体验问题解决的思维过程,获得知识,体验成功。
主要采用探究实践、启发与讲练相结合。
2. 学法分析
从知识上看,学生已掌握了一些椭圆图形的实物与实例,对曲线和方程的概念有了一些了解,对用坐标法研究几何问题有了初步的认识。
从学生现有的学习能力看,通过一年多的学习,学生已具备了一定的观察事物的能力,积累了一些研究问题的经验,在一定程度上具备了抽象、概括的能力和语言转换能力。
从学生的学习心理上看,学生头脑中虽有一些椭圆的实物实例,但并没有上升为“概念”的水平,如何给椭圆以数学描述? 如何“定性”“定量”地描述椭圆是学生关注的问题,也是学习的重点问题。
他们渴望将感性认识理性化,渴望通过自己动手作图、观察来辨析和完善概念,通过对比产生顿悟,渴望获得这种学习的积极心向是学生学好本节课的情感基础。
3.教学目标
知识与技能:掌握椭圆的定义;理解椭圆标准方程的推导过程,掌握椭圆标准方程的两种形式,会运用待定系数法求椭圆的标准方程。
过程与方法:经历从具体情境中抽象出椭圆模型的过程,逐步提高学生的观察、分析、归纳、类比、概括能力;通过椭圆标准方程的推导,进一步掌握求曲线方程的一般方法——坐标法,并渗透数形结合、等价转化的数学思想方法。
情感、态度与价值观:通过课堂活动参与,激发学生学习数学的兴趣,提高学生审美情趣,培养学生勇于探索的精神。
4.教学重点与难点
重点:椭圆的定义和椭圆标准方程的两种形式
难点:椭圆的标准方程的建立和推导教学方法
5.教学准备
通过百度搜索与椭圆有关的图片资料,利用百度搜索相关的教学
资料制作多媒体课件,自制教具:绘图板、图钉、细绳。
三、教学过程
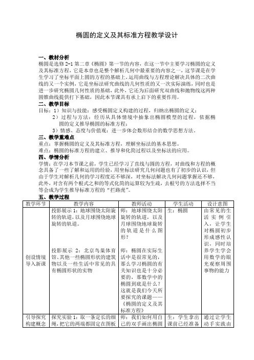
教
学
环
节
教师活动学生活动设计意图
创设情情景1:用圆柱状水杯盛半杯水,将水杯放在
水平桌面上,截面为圆形.当端起水杯喝水时,
水杯倾斜,再观察水平面,此时截面为椭圆
形.(演示)
问题1:联想生活中还有哪些是椭圆图形?
学生观察
学生举例
引入生活
情境激发
学生的学
习欲望,自
然引入新
课,同时与
其实际相
联系,拓宽
学生思维,
发展他们
联想、类比
景
引
入
新
课
情景2:
问题2:(1)圆是怎么画出来的?
(2)圆的定义是什么?
(3)圆的标准方程是什么形式的?
猜想:1、椭圆是怎么画出来的?2、椭圆的定义是什么?3、椭圆的标准方程又是什么形式?学生思考
后回答。
能力。
使学生在
感叹祖国
科技辉煌
发展的氛
围中认识
椭圆。
用类比的
思想,通过
已经学过
的圆的知
识猜想椭
圆,开展后
续教学。
互动探究
形成概念探究1
将圆心从一点“分裂”成两点,给你两个图钉,
一根无弹性的细绳,一张纸板,能画出椭圆
吗?
让学生自己动手画图,使其探究性学习,
再提出以下问题:
思考1:在纸板上作图说明什么?
思考2:在作图过程中,有哪些物体的位
置没变?有哪些量没有变?
思考3:若调节两图钉的相对位置,所得
到的图形有何变化?
根据椭圆画法,从中归纳椭圆定义——与两个
定点的距离之和为定长(绳长)的点的轨迹为
椭圆(绳长大于两定点间距离).
动态演示动点生成轨迹的全过程,印证猜想
同桌同学
按照老师
的要求合
作画图,并
思考轨迹
上的点具
备什么特
点。
展示学生
成果。
请学
生代表本
小组交流
探究结论:
给学生提
供一个动
手操作,合
作学习的
机会;通过
实验让学
生去探究
“满足什
么样的条
件下的点
的集合为
椭圆”;让
每个人都
动手画图,
自己思考
问题,由此
培养学生
的自信
心。
互动探究
深化概念探究2
在绳长不变的情况下,改变两个图钉之间
的距离,画出的椭圆有何变化?
当两个图钉重合在一起时,画出的图形是
什么?
当两个图钉之间的距离等于绳长时,画出
的图形是什么?
当两个图钉之间固定,能使绳长小于两个
图钉之间的距离吗?
定义:平面内与两个定点距离的和等于常
数(大于)的点的轨迹叫椭圆。
教师指出:这两个定点叫椭圆的焦点,两焦点
的距离叫椭圆的焦距。
思考1:焦点为的椭圆上任一点M,有什
么性质?
令椭圆上任一点M,则有
,
补充:若时,轨迹是线段;若
时,无轨迹。
思考2:刚才在画图时,大家的绳长是一样的,
但是画出的椭圆一样吗?椭圆的圆扁程度与
什么有关?
利用动
画显示结
果
学生通过
课件观察
变化情况
请学生给
出经过修
改的椭圆
定义
使学生经
历椭圆概
念的生成
和完善过
程,提高其
归纳概括
能力,加深
对椭圆本
质的认识,
并逐渐养
成严谨的
科学作风
方程
方程22221x y a b
+=(0a b >>)(☆)叫做椭圆的标
准方程。
它表示焦点在x 轴上,焦点坐标为
1(,0)F c -,2(,0)F c ,其中2
2
2
c a b =-.
22
22
1y x a b +=(0a b >>),它也是椭圆的标准方程。
此时,椭圆的焦点在y 轴上,
焦点坐标为1(0,)F c 2(0,)F c -,其中222c a b =- 我们可以发现,以上两种方案是最好的。
问:观察一下焦点分别在x 轴、y 轴上的椭圆
的标准方程,如何根据方程判断其焦点在x 轴
上还是在y 轴上?(看分母大小,哪个分母大
焦点就在哪一条轴上)
说明:
学生思考后主动发言回答。
以上三条,尽量由学生总结出
解曲线与
方程的关
系,感受恰
当选择坐
标系的优越性,感受标准方程的简洁、对称、和谐之美,并在实践中通过对比提高决策能力、计算能力、培养学生简约的思维能力。
培养学生
的观察、分
六、板书设计
七、教学反思
本节课整个教学过程为:提出问题——探索——解决问题——归纳反思——提高。
在问题的设计中,从多角度探究,纵向挖掘知识深度,横向加强知识间的联系,这样的设计不但突出了重点,更使难点的突破水到渠成。
本节课以问题为纽带,以探究活动为载体,学生在自觉进入问题情境后,在问题的指引下和老师的指导下,通过实践、探索、体验、反思等活动把探究活动层层展开、步步深入,亲身经历知识的产生过程。
使学生在知识的形成过程中,获得数学的情感体验,享受到成功的乐趣,同时在思想方法运用、思维能力等方面得到提高和发展。
课堂进行中通过实际操作、多媒体课件演示等,激发学生的学习兴趣,使学生让学生在生生互动、师生互动中把学生的学习过程转变为学生观察问题、发现问题、分析问题、解决问题的过程,希望对学生的思维品质的培养﹑数学思想的建立﹑心理品质的优化起到良好的作用。
本节课学生活动较多,知识拓展较深,运算较困难,因此本节课不能按预计完成,剩余问题下节课解决。