尿液沉渣显微镜检查方法
- 格式:pptx
- 大小:1019.58 KB
- 文档页数:68
尿沉渣镜检尿沉渣镜检(Examination of urinary sediments),是将新鲜尿离心后,经显微镜检查尿沉淀物中各种有形成分的检查方法,尿沉渣镜检尤对泌尿系统疾病的诊断和鉴别诊断、疗效判断、预后估计等有参考价值。
但是,尿沉渣检查结果仍应与尿理学、化学检查结果相到参照,并应密切结合临床资料,才能得到客观、准确的评价[1]。
一、尿沉渣检查历史1千年前,波斯名医Ismail,已对尿液的颜色、粘稠度、透明度、尿量、臭味、泡沫及沉淀物作了观察。
显微镜发明后,Bright于1827年首次发现肾炎患者蛋白尿中出现管型,此后Bird于1854年,Purdy于1900年,进一步证明尿沉渣检查的临床价值。
Addis建立的尿沉渣物定量检查法,1948年用于肾脏疾病的病程观察[2]。
近年来,Brody采用相差显微镜鉴别红细胞与脂肪滴等。
Haber用干涉显微镜从三个方位仔细观察沉渣成分。
Rutecki等用免疫荧光技术测定颗粒管型中的血浆蛋白。
认为部分管型的颗粒是血浆多种蛋白的聚集。
有些学者用偏光显微镜鉴别尿中结晶。
Linder等结合免疫荧光技术,酸性磷酸酶染色及扫描电镜对颗粒管型进行分型。
不少学者应用巴氏染色或Sternheimer-Malbin(SM)等染色观察尿管型、脱落细胞等。
最近几年,流式细胞仪技术进入了无需离心检查的新时代[3]。
二、尿沉渣检查内容、方法及临床应用[4](一)尿沉渣检查内容正常人尿沉渣中可见少量红细胞、白细胞、上皮细胞、结晶、粘液丝等,但罕见透明管型。
在患者尿中还可见细菌、滴虫、肿瘤细胞、病毒包涵体等。
尿异形红细胞常表明与肾性疾病有关,而正常形态红细胞主要见于非肾性疾病。
尿白细胞中闪光细胞超过10%多考虑肾盂肾炎[5]。
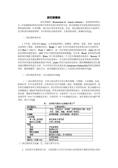
管型为病理尿中最重要的成分,是肾损害及损害程度的证据。
根据管型的横径大小可将管型分为:①狭管型(为1~2个红细胞直径宽),②中等宽度管型(3~4个红细胞直径宽),③宽管型(5个红细胞直径宽)。
实验八尿沉渣检查Exam in atio n of urinary sedime nt非染色法尿沉渣显微镜检查实验原理尿液经离心沉淀后,置显微镜下观察其有形成分,如细胞、管型、结晶等。
试剂器材载玻片、盖玻片、滴管、10ml刻度离心管、离心机、普通光学显微镜操作步骤1•未离心直接涂片法(1)混匀将尿液标本混匀。
(2)制备涂片取混匀后的尿液1滴于载玻上,加盖玻片,避免产生气泡。
(3)观察计数先用低倍镜观察全片细胞、管型等成分的分布情况,再用高倍镜确认。
管型要观察计数至少20个低倍镜视野;细胞要观察计数至少10 个高倍镜视野;结晶按高倍镜视野中分布范围估计报告。
(4)结果报告细胞以最低数股高数/HP、管型以最低数瑕高数/LP报告。
结晶以所占视野面积报告,无结晶为(-);结晶约占1/4视野为(+);约占1/2 视野为(++);约占3/4视野为(+++);满视野时为(++++)。
如果细胞、管型数量过多难以计算时,则可按结晶的报告方式报告结果。
2•离心沉淀涂片法(1)离心刻度离心管,倒入混匀后的新鲜尿液10ml,相对离心力(RCF)500g 离心 5min。
(2)弃上清弃去上清液,留下0.2ml尿沉渣并混匀。
(3)涂片用微量吸管取混匀尿沉渣0.02ml,滴在载玻片上,用盖玻片覆盖(4)观察计数与未离心直接涂片法相同。
(5)结果报告与未离心直接涂片法相同。
3.定量尿沉渣分析板法定量尿沉渣分析板为特制的一次性使用的硬质塑料计数板 (见图5-2),每块板上有10个计数池,每个计数池又有1个计数区,每个计数区有10个大方格,每个大方格又分为9或16个小方格,计数池的高度为0.1mm,每个大方格的面积为1mm2,故每个大方格的容积为0.1卩l; 10个大方格的总容积为1卩l,每个样本用1个计数池。
(1)未离心法直接吸取混匀尿液1滴充入定量尿沉渣分析板计数池内,在低倍镜下计数10个大方格内管型总数,在高倍镜下计数10个大方格内细胞总数,此即每微升的尿液中某种有形成分的数量。
尿沉渣镜检实验报告
实验目的:
通过尿沉渣镜检验方法,了解尿液中细胞、晶体等沉淀物质的特点和数量,为临床诊断提供帮助。
实验原理:
尿液是由肾脏分泌、输送至膀胱并排出体外的液体,其中含有代表性的物质如细胞、晶体等。
通过尿沉渣镜检验,可将尿液离心处理,分离出尿中的沉淀物质,进行形态以及数量等方面的检测和分析。
实验设备:
- 尿液收集杯
- 离心机
- 尿沉渣镜
- 显微镜
实验步骤:
1. 采集新鲜尿液,并放置于尿液收集杯中;
2. 用手摇离心机进行离心处理,转速为2000 rpm,时间为10分钟;
3. 取出上层的液体部分,将底部的沉渣物取出,放入尿沉渣镜中;
4. 将尿沉渣镜放入显微镜中,通过20倍、40倍镜检查尿中沉淀物质的数量和特征;
实验结果:
尿液中检测到少量的红细胞和白细胞,晶体为钙磷酸盐结晶。
分析与结论:
本次实验结果提示,尿液中可能存在感染或炎症等疾病因素,需要进一步的检查和诊断。
同时晶体类型也有参考价值,为病因诊断提供更具说服力的证据。
实验注意事项:
1. 收集新鲜尿液,防止污染和变质;
2. 实验中需要佩戴手套等防护装备;
3. 离心处理和操作红细胞计数器时,需按照规范操作,避免产生误差;
4. 实验后清洁和消毒设备和场地。
参考文献:
1. 徐阳. (2004). 实验诊断学教程. 北京市:人民卫生出版社.
以上为尿沉渣镜检实验报告,仅供参考。
体液显微镜检查的报告方式一、尿液: 1、定量沉渣分析板方法:每块上有10个矩形计数池,内有10个大方格,每个大方格内分为9个小方格,每个大方格面积为1mm 2,计数池高度为0.1mm ,则每个大方格空间为0.1微升。
取尿液1滴,在低倍镜下计数10个大方格内的管型数,在高倍镜下计数10个大方格内的细胞数,即为每微升尿液标本中的管型和细胞数。
1、计数细胞或管型的报告方式:。
(1)如是10ml 尿离心的沉渣应记录9个小方格即一个大方格细胞或管型数(N)。
计算公式:细胞或管型数=5010N 个/μl N :0.1μl 即一个大方格里的细胞或管型数 N ×10:指1μl 的细胞或管型数*50:指尿液浓缩50倍,即10ml尿经离心后沉渣量是0.2ml。
(2)如是未离心的尿液应记录9个小方格即一个大方格细胞或管型数(N)。
计算公式:细胞或管型数=N×10个/μlN:0.1μl即一个大方格里的细胞或管型数×10:指1μl的细胞或管型数2.尿结晶、细菌、真菌、寄生虫等以(+)-(3+)形式报告,报告方法见下表:(来源于《全国临床检验操作规程》第三版)二、粪便报告方式细胞、脂肪颗粒、淀粉颗粒、肌肉纤维、结缔组织、真菌报告方式:高倍镜下连续观察10个高倍视野(来源于《临床检验基础实验指导》第三版)3寄生虫及虫卵报告方式:低倍镜下连续观察10个视野,找到一种报告一种,找到几种报告几种,并在该虫卵后面注明数量若干,如10个/LP。
未找到者注明“未找到虫卵”。
三、体液及排泄物1、细胞计数(1)Neubauer计数板的结构中方格大方格(2)样本稀释:取试管一支加细胞稀释液0.38ml,混匀样本后加20μl样本,混匀备用。
(3)冲池:充分混匀稀释样本,用微量吸管将稀释样本滴入计数板和盖玻片的交界处,利用虹吸作用让液体顺其间隙充满计数池。
静置计数板3分钟,待细胞下沉。
(4)计数先用低倍镜观察,通过调节显微镜光栅减少光线进入量以便观察整个计数板的结构(大、中、小方格)及特征,同时观察血细胞分布是否均匀。
尿液有形成分显微镜检查一、不离心镜检法方法:直接混匀新鲜尿液1滴涂片显微镜检查。
结果:管型,以低倍镜视野全片至少20个视野所见的平均值报告;细胞,以高倍镜至少10个视野所见的最低——最高数的范围报告;尿结晶等,以每高倍视野所见数换算为半定量的“-、+-、1+、2+、3+”等级报告。
二、离心镜检法方法:取新鲜混匀尿液10ml,在400g离心力(约1000转/min)条件下离心5分钟后,倾倒或吸弃上清尿液,留取底部约0.2ml尿液,混匀显微镜检查。
结果:管型,以低倍镜视野全片至少20个视野所见的平均值报告;细胞,以高倍镜至少10个视野所见的最低——最高数的范围报告;尿结晶等,以每高倍视野所见数换算为半定量的“-、+-、1+、2+、3+”等级报告。
三、离心染色镜检法方法:Stenheimer-Malbin染色法:结晶紫和沙黄;Stenheimer染色法:阿利新蓝和派若宁B;或0.5%甲苯胺蓝染色。
需要制备特定涂片,如浓缩涂片、印片或细胞离心涂片等。
结果:不同染色结果报告各不一致。
四、计数板定量镜检法(1小时尿沉渣计数)方法:患者先排尿弃去,准确采集3h内的全部尿液N ml。
取混匀尿液10ml,1500r/min离心5分钟,吸去上层尿液9ml,留下1ml,充分混匀后,取混匀尿沉渣充入牛鲍血细胞计数板内。
计数10个大方格的细胞、计数20个大方格的管型,然后换算成1h尿液中细胞和管型的数量。
计算:1小时细胞数=10个大方格的细胞总数*1000/10*N/31小时管型数=20个大方格的细胞总数/2*1000/10*N/3式中:1000为ul换算为ml;10为尿液浓缩倍数;N为3h内的全部尿液量ml。
参考:红细胞男性<3万/小时;红细胞女性<4万/小时.白细胞男性<7万/小时;白细胞女性<14万/小时.管型<3400个/小时。
尿沉渣显微镜检查1.红细胞【参考值】玻片法平均0~3个/HP,定量检查0~5个/μl.【临床意义】尿沉渣镜检红细胞>>个/HP,称为镜下血尿。
多形性红细胞>>80%时,称肾小球源性血尿,常见于急性肾小球肾炎、急进性肾炎、慢性肾炎、紫癜性肾炎、狼疮性肾炎等。
多形性红细胞<<50%时,称非肾小球源性血尿,见于肾结石、泌尿系统肿瘤、肾盂肾炎、多囊肾、急性膀胱炎、肾结核等。
2.白细胞和脓细胞【参考值】玻片法平均0~5个/HP,定量检查0~10个/μl.【临床意义】若有大量白细胞,多为泌尿系统感染如肾盂肾炎、肾结核、膀胱炎或尿道炎。
3.上皮细胞(1)肾小管上皮细胞;在尿中出现,常提示肾小管病变。
对肾移植术后有无排斥反应亦有一定意义。
(2)移行上皮细胞:正常尿中无或偶见移行上皮细胞,在输尿管、膀胱、尿道有炎症时可出现。
大量出现应警惕移行上皮细胞癌。
(3)复层扁平上皮细胞:见于尿道炎。
4.管型(1)透明管型:正常人0~偶见/LP,老年人清晨浓缩尿中也可见到。
在运动、重体力劳动、麻醉、用利尿剂、发热时可出现一过性增多。
在肾病综合征、慢性肾炎、恶性高血压和心力衰竭时可见增多。
有时透明管型内含有少量红细胞、白细胞和上皮细胞,又称透明细胞管型。
(2)颗粒管型:①粗颗粒管型,见于慢性肾炎、肾盂肾炎或某些(药物中毒等)原因引起的肾小管损伤。
②细颗粒管型,见于慢性肾炎或急性肾小球肾炎后期。
(3)细胞管型:①肾小管上皮细胞管型,在各种原因所致的肾小管损伤时出现。
②红细胞管型:常与肾小球性血尿同时存在。
③白细胞管型:常见于肾盂肾炎、间质性肾炎等。
(4)蜡样管型:该类管型多提示有严重的肾小管变性坏死,预后不良。
(5)脂肪管型:常见于肾病综合征、慢性肾小球肾炎急性发作及其他肾小管损伤性疾病。
5.结晶体一般临床意义较小。
若经常出现于新鲜尿中并伴有较多红细胞时,应怀疑有泌尿系结石的可能。
第九章尿液沉渣显微镜检查1.尿液沉渣检验方法(1)尿沉渣直接涂片法1)检测原理:此法又称混匀1滴尿法,将尿液充分混匀,直接取其中1滴尿液涂于载玻片上,用显微镜观察,依据尿液各种有形成分的形态特点报告结果。
2)方法学评价:简便、易行、快捷,适用于急诊病人的检查,但阳性率低,重复性差,易漏诊。
此法只适用于肉眼浑浊的尿液,报告时应注明“未经离心”标本。
(2)尿沉渣定量计数法1)尿沉渣定量计数板法:尿沉渣定量分析由尿沉渣定量分析板、Diosed 尿沉渣离心管组成。
取10mL尿液置于特制的离心管内,在规定离心时间和转速的条件下离心沉淀,移去上清尿液,保留一定量的尿沉淀物,取其中1滴灌入计数板内,然后计算一定体积(1.0μL)内尿液的有形成分。
2)尿沉渣定量分析法:根据动力管道产生吸力的原理,蠕动泵自动把尿沉渣吸入,并重新悬浮在流动计数池内,进行形态学检查、计数。
3)方法学评价:①虽然尿沉渣定量分析板法操作繁琐、耗时,但能达到尿沉渣检验规范化、标准化,符合美国临床实验室标准化委员会(NCCLS)和中国临床实验室标准化委员会(CCCLS)的要求。
②1h尿有形成分计数法较留12h尿液简便,不必加防腐剂,对有形成分影响小,不需限制饮食(但不能大量饮水),适用于门诊及住院病人的连续检查。
③Addis计数法的标本留取时间长,结晶、室温可影响准确性,因而误差大、重复性差。
故目前国内外已较少应用。
④尿结晶检查的方法有肉眼观察尿液浑浊或沉淀,部分结晶经加热、加酸等处理后变清。
也可采用显微镜观察结晶。
4)参考值:尿沉渣检验各种不同方法的参考值见表9-1。
成人1h尿液有形成分计数:①红细胞:男<3万/h,女<4万/h。
②白细胞:男<7万/h,女<14万/h。
表9-1 尿沉渣主要成分参考值方法红细胞白细胞管型上皮细胞结晶直接镜检法0~偶见/HPF 0~3/HPF 0~偶见/LPF 少见少见离心镜检法0~3/HPF 0~5/HPF 0~偶见/LPF 少见少见平均每高倍视野(个)0.4~1.0 0.6~2.1尿沉渣定量分析仪0~12/μL 0~12/μL 0~l/μL尿沉渣定量分析板法0~5/μL 0~10/μL(3)尿沉渣染色法:尿沉渣染色检验是为了进一步鉴别白细胞、闪光细胞、上皮细胞、病理管型、结晶、细菌和霉菌,防止透明管型漏检。
尿沉渣实验室检查的方法、注意事项和临床意义【关键词】尿沉渣;实验室检查;方法1尿沉渣实验室检查方法1.1直接镜检法将尿液充分混匀,取其中1滴尿直接涂于载玻片上,依据各种有形成分的形态特点,用显微镜观察作出报告。
1.2玻片画框法用标定好的滴管加混匀尿2滴涂满蜡笔画好的25.2mm×25.2mm框内,静止3min后累计20个高倍视野细胞数,结果以每微升细胞数报告。
细胞数(μL)=T×A/20BV。
式中T=细胞累计数,20=所观察的视野数,A=标本分布面积,B=高倍视野面积=π高倍视野半径2,V=标本用量(μL)。
1.3自然沉降法将尿液在室温下放置15~30min后,移去上层的尿液,保留底层大约0.2mL左右,然后混匀,取其中1滴沉淀于载玻片上,镜检同直接镜检法。
1.4离心沉淀法尿液10mL离心5min,相对离心力为400g离心5min,弃上清留沉渣尿量0.2mL,混匀后吸取20μL,滴在玻片上,用18mm×18mm盖片覆盖,先用10×10低倍镜观察全片,再用10×40高倍镜仔细观察,检查细胞至少10个视野,检查管型至少20个低倍视野,报告以高倍视野所见最低至最高数字表示。
1.5尿沉渣定量计数板法取一定量(10mL)尿液置特制的离心管内,在规定离心时间和转速的条件下离心沉淀,移去上清尿液,保留一定量的尿沉淀物,取1滴滴入计数板内,在显微镜下计数,然后换算成一定体积(1/μL)内尿有形成分的含量。
正常人尿沉渣中可见少量红细胞、白细胞、上皮细胞、结晶、黏液丝等,但罕见透明管型。
尿异形红细胞常表明与肾性疾病有关,而正常形态红细胞主要见于非肾性疾病。
尿白细胞中闪光细胞超过10%多考虑肾盂肾炎,管型是肾损害及损害程度的证据。
根据管型的横径大小可将管型分为狭管型(为1~2个红细胞直径宽),中等宽度管型(3~4个红细胞直径宽),宽管型(5个红细胞直径宽)。
宽管型提示肾功能严重受损,预后不佳。
检验科尿沉渣镜检标准操作规程1.【目的】尿沉渣镜检是诊断泌尿系统疾病的重要指标之一,通过对尿沉渣的显微镜检查可以观察到尿液中的有形成分如:RBC、WBC、管形、结晶等的变化。
这些检查资料,对肾和尿路疾患的诊断和鉴别诊断,疾病严重程度和预后的判断都有极重要的意义。
2.【职责】2.1实验室工作人员均应熟知并严格遵守本SOP,室负责人监督落实。
2.2本SOP的改动,可由任一使用本SOP的工作人员提出,并报经下述人员批准签字:室负责人、科主任。
3.【操作步骤】3.1取尿液10mL,以相对离心力4g,离心5min,弃去上清液,剩余沉渣液0. 2ml,混匀;3.2吸沉淀物20ul,滴于载玻片上用18mm*18mife玻片覆盖后镜检先用低倍镜观察全片,再用高倍镜仔细观察;3.3细胞成分需观察10个高倍视野(HP)管型需观察20个低倍视野(LP),报告方式:个细胞/HP或管型/LP。
4.【临床意义】4.1WBC新鲜尿中,WBC外形完整,无明显的退行性变,浆内可见颗粒,胞核清楚,分散存在。
增加见于尿路感染和炎症时,死亡的中性WBC外形不规则,结构模糊,浆内充满大颗粒,核不清楚,细胞成团,胞界不明显。
脓细胞增加见于肾盂肾炎,膀胱炎,尿道炎等。
4.2RBC畸型RBC>80/ml属于肾小球性血尿。
镜下血尿常见于急性和慢性肾小球肾炎,急性膀胱炎,肾结核,肾结石,肾盂肾炎等,亦可见于出血性疾病。
4.3上皮C肾小管上皮C:来源于肾小管立方上皮或移行上皮表层.大于WBC,浆内有脂肪颗粒或空泡一肾小管病变,急性肾炎多见.发生脂肪变性,浆中充满脂肪颗粒,称复粒C--慢性肾病.含有铁血黄素颗粒一肾脏慢性充血,Hb沉着时,形态似痰内心力衰竭细胞的颗粒,可在盐酸液中与亚铁氯化钾作用,显普鲁蓝反应而呈蓝色.移行上皮C:来源于肾盂,输尿管,膀胱和尿道近膀胱等处。
此类。
由于部位不同和脱落时器官收缩状态的差异,可分为3种形态。
表层移行上皮C(亦称大圆上皮C):在器官充盈时脱落,则胞体较大,约为WBC的4-5倍,多呈不规则圆形,核较小常居中央,如在器官收缩时脱落,则胞体较小,约为WBC的2-3倍,形态较圆,膀胱炎时可成片脱落。