一个月减肥计划表格
- 格式:doc
- 大小:234.00 KB
- 文档页数:5
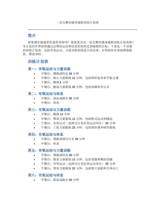
一份完整的健身减肥训练计划表简介想要拥有健康和苗条的身材吗?那就来尝试一份完整的健身减肥训练计划表吧!本计划旨在帮助你通过定期的运动和饮食控制来达到减肥的目标。
下面是一个详细的训练计划表,包括有氧运动、力量训练和休息日的安排,以帮助你有效地燃烧脂肪、塑造身材。
训练计划表周一:有氧运动与力量训练•早餐后:慢跑或快走 30 分钟•早餐后:核心力量锻炼 15 分钟,包括仰卧起坐和平板支撑•午餐后:跳绳 5 分钟•午餐后:腿部力量锻炼 20 分钟,包括深蹲和登山步周二:有氧运动与休息•早餐后:游泳或跑步 30 分钟•中餐后:休息周三:有氧运动与力量训练•早餐后:跳绳 10 分钟•早餐后:臀部力量锻炼 15 分钟,包括桥式运动和蹲起•午餐后:有氧运动(选择自行喜好的运动项目) 30 分钟•午餐后:上肢力量锻炼 20 分钟,包括俯卧撑和哑铃锻炼周四:有氧运动与休息•早餐后:慢跑或骑自行车 30 分钟•中餐后:休息周五:有氧运动与力量训练•早餐后:慢跑或快走 30 分钟•早餐后:腹部力量锻炼 15 分钟,包括卷腹和侧卧抬腿•午餐后:有氧运动(选择自行喜好的运动项目) 30 分钟•午餐后:背部力量锻炼 20 分钟,包括倒立划船和引体向上周六:有氧运动与休息•早餐后:游泳或跑步 30 分钟•中餐后:休息周日:休息•全天:休息,给身体一个完全的放松时间,让身体得到充分的恢复和修复。
补充说明•每项运动都应在饭后一小时进行,以避免消化不良。
•每项力量锻炼都应从热身运动开始,如拉伸或简单的热身活动。
•强烈建议在开始这个训练计划之前咨询健身教练或医生的建议,以确保你的身体适合这些运动和锻炼活动。
•饮食在减肥过程中同样重要,请保持健康的饮食习惯,包括控制饮食量和选择健康的食物。
结论通过这份完整的健身减肥训练计划表,你将能够全面锻炼身体,燃烧脂肪,塑造苗条的身材。
记得要保持良好的饮食习惯,并随时倾听你的身体,给予它充分的休息和恢复时间。
30天减肥计划表第一周:调整期13天:早餐:一个鸡蛋、一杯无糖豆浆、一份水果;中餐:瘦肉100克、绿叶蔬菜200克、少量糙米;晚餐:瘦肉100克、绿叶蔬菜200克、少量糙米;下午茶:一份水果或一杯无糖酸奶;运动:每天散步30分钟,可根据自身情况逐步增加运动量。
47天:早餐:一个鸡蛋、一杯无糖豆浆、一份水果;中餐:瘦肉100克、绿叶蔬菜200克、少量糙米;晚餐:瘦肉100克、绿叶蔬菜200克、少量糙米;下午茶:一份水果或一杯无糖酸奶;运动:每天慢跑40分钟,配合拉伸运动。
第二周:减重期814天:早餐:一个鸡蛋、一杯无糖豆浆、一份水果;中餐:瘦肉100克、绿叶蔬菜200克、少量糙米;晚餐:瘦肉100克、绿叶蔬菜200克;下午茶:一份水果或一杯无糖酸奶;运动:每天慢跑50分钟,配合力量训练(如深蹲、俯卧撑等)。
第三周:巩固期1521天:早餐:一个鸡蛋、一杯无糖豆浆、一份水果;中餐:瘦肉100克、绿叶蔬菜200克、少量糙米;晚餐:瘦肉100克、绿叶蔬菜200克;下午茶:一份水果或一杯无糖酸奶;运动:每天慢跑60分钟,配合力量训练和瑜伽。
第四周:稳定期2230天:早餐:一个鸡蛋、一杯无糖豆浆、一份水果;中餐:瘦肉100克、绿叶蔬菜200克、少量糙米;晚餐:瘦肉100克、绿叶蔬菜200克;下午茶:一份水果或一杯无糖酸奶;运动:每天慢跑60分钟,配合力量训练、瑜伽和普拉提。
注意事项:1. 饮食方面,尽量减少油腻、高热量食物的摄入,多吃蔬菜和水果;3. 遵循循序渐进的原则,逐步增加运动量;4. 减肥期间,如遇到身体不适,请及时调整计划,必要时寻求专业指导。
让我们一起加油,度过一个充满挑战和收获的30天减肥之旅!相信自己,一定能行!第五周:塑形期2228天:早餐:燕麦粥搭配一份水果,一杯低脂牛奶;中餐:鱼肉或鸡胸肉150克,搭配蒸蔬菜,少量全麦面包;晚餐:豆腐或豆腐制品100克,大量蔬菜沙拉(少油少盐);加餐:坚果一小把,如杏仁或核桃;运动:增加肌肉塑形训练,如哑铃卧推、硬拉,每周34次,每次45分钟,另外保持每天30分钟有氧运动。
月减肥计划安排表第一周:周一至周五:早餐,燕麦片+牛奶/豆浆,水果一份。
午餐,蔬菜沙拉+鸡胸肉/鱼肉,少许全麦面包。
晚餐,蔬菜汤+瘦肉+蔬菜沙拉。
运动,每天30分钟有氧运动,如快走、跳绳等。
周六至周日:早餐,全麦面包+鸡蛋+水果。
午餐,瘦肉+蔬菜+少许米饭。
晚餐,清淡素食,如蔬菜沙拉、豆腐等。
运动,周六进行1小时有氧运动,周日休息。
第二周:周一至周五:早餐,酸奶+水果。
午餐,瘦肉+蔬菜+少许全麦面包。
晚餐,清淡素食,如蔬菜汤、瘦肉。
运动,每天30分钟有氧运动,如瑜伽、游泳等。
周六至周日:早餐,全麦面包+鸡蛋+水果。
午餐,蔬菜沙拉+鱼肉/瘦肉。
晚餐,清淡素食,如蔬菜汤、豆腐。
运动,周六进行1小时有氧运动,周日休息。
第三周:周一至周五:早餐,燕麦片+牛奶/豆浆,水果一份。
午餐,蔬菜沙拉+鸡胸肉/鱼肉,少许全麦面包。
晚餐,蔬菜汤+瘦肉+蔬菜沙拉。
运动,每天30分钟有氧运动,如快走、跳绳等。
周六至周日:早餐,全麦面包+鸡蛋+水果。
午餐,瘦肉+蔬菜+少许米饭。
晚餐,清淡素食,如蔬菜沙拉、豆腐等。
运动,周六进行1小时有氧运动,周日休息。
第四周:周一至周五:早餐,酸奶+水果。
午餐,瘦肉+蔬菜+少许全麦面包。
晚餐,清淡素食,如蔬菜汤、瘦肉。
运动,每天30分钟有氧运动,如瑜伽、游泳等。
周六至周日:早餐,全麦面包+鸡蛋+水果。
午餐,蔬菜沙拉+鱼肉/瘦肉。
晚餐,清淡素食,如蔬菜汤、豆腐。
运动,周六进行1小时有氧运动,周日休息。
第五周:周一至周五:早餐,燕麦片+牛奶/豆浆,水果一份。
午餐,蔬菜沙拉+鸡胸肉/鱼肉,少许全麦面包。
晚餐,蔬菜汤+瘦肉+蔬菜沙拉。
运动,每天30分钟有氧运动,如快走、跳绳等。
周六至周日:早餐,全麦面包+鸡蛋+水果。
午餐,瘦肉+蔬菜+少许米饭。
晚餐,清淡素食,如蔬菜沙拉、豆腐等。
运动,周六进行1小时有氧运动,周日休息。
第六周:周一至周五:早餐,酸奶+水果。
午餐,瘦肉+蔬菜+少许全麦面包。
晚餐,清淡素食,如蔬菜汤、瘦肉。
生活记录表超过2g〕,小口喝下、蜂蜜水、茉莉花茶二、蔬菜水果餐,不可过量〔注:禁食主食,脂肪和甜食类,消脂阶段〕推荐:苹果、猕猴桃、柚子、烤白薯、豆腐、李子、樱桃、柑橘豆浆、绿茶、三、正常饮食、半饱,杜绝零食切记:睡觉前5小时不进任何食物、晚餐最好是在下午5~6点之间苹果梨猕猴桃柚子黄瓜柚子苹果、猕猴桃、柠檬、李子、樱桃、柑橘类苹果、梨、香蕉、葡萄、西瓜、甜瓜第一阶段前3天:断食疗法〔注:完全禁食,只饮水,排毒阶段,可以用蜂蜜水〕。
一天饮水不少于2500毫升每天早上喝一杯500ml的温度大约在25度左右的淡盐水〔加盐量不要超过2g〕,小口小口喝下,就像是吃早餐一样,一是为了补充水份,二是为了促进肠胃蠕动,进一步排毒。
蜂蜜水、茉莉花茶需要提醒大家:一旦禁食千万不可以吃饭,因为肠胃是脆弱的,会造成不良反响,坚持住。
第二阶段中8天:蔬菜水果餐,不可过量〔注:禁食主食,脂肪和甜食类,消脂阶段〕早、中、晚各一小盘放少许盐的水煮菜(豆腐、土豆淀粉质的除外,吃8成饱,多喝水),上午和下午各一个中小个水果〔切记:禁食主食,脂肪和甜食类〕。
首先,选择含糖较少的水果。
据研究,菠萝、哈密瓜、木瓜、香蕉、葡萄等水果的血糖指数较高,减肥族应防止摄取太多这类水果。
而像苹果、猕猴桃、柠檬、李子、樱桃、柑橘类等血糖指数较低,是减肥族在搭配水果餐时的较佳选择。
另外,餐前进食水果,可显著减少对脂肪性食物的需求,也就间接地阻止了过多脂肪在体内囤积的不良后果。
但是,很多水果如柿子、山楂、杏仁、菠萝等都不能空腹吃。
为了减肥,餐前食用水果时,最好选择酸性不太强、涩味不太浓的水果,如苹果、梨、香蕉、葡萄、西瓜、甜瓜等。
吃水果减肥餐时要节制水果的食用量。
豆浆猕猴桃绿茶柚子烤白薯豆腐第三阶段后10天:正常饮食,但要半饱,也就是吃点就行,还要杜绝零食,晚餐最好是在下午5~6点之间,以后就不再吃任何食物。
)能维持体重,如有上升可2个月后再次进行此法〔切记:睡觉前5小时不进任何食物〕。
一个月减肥食谱安排表在现代社会,减肥已经成为很多人追求的目标。
然而,减肥并不是一件容易的事情,需要通过科学的饮食安排和坚持运动来实现。
本文将为大家介绍一个月的减肥食谱安排表,希望能够帮助到有需要的朋友们。
第一周:早餐,一杯低脂牛奶,一片全麦面包,一个水煮鸡蛋。
午餐,蒸鱼片,蔬菜沙拉。
晚餐,瘦肉粥,蔬菜水煮。
第二周:早餐,一杯豆浆,一碗燕麦片,一个水煮鸡蛋。
午餐,鸡胸肉沙拉,番茄汤。
晚餐,清蒸鲈鱼,蔬菜炒饭。
第三周:早餐,一杯低脂酸奶,一个苹果,全麦面包。
午餐,瘦肉粥,凉拌黄瓜。
晚餐,蒸鸡胸肉,蔬菜沙拉。
第四周:早餐,蔬菜水煮蛋,燕麦片,水果沙拉。
午餐,鲈鱼片,蔬菜汤。
晚餐,瘦肉粥,凉拌海带。
在饮食的安排上,我们要尽量选择低脂、高纤维的食物,多吃蔬菜水果,少吃油腻和高热量食物。
此外,每天要保证充足的水分摄入,多喝水、喝茶,帮助身体排毒和减肥。
除了饮食的安排,运动也是减肥过程中必不可少的一部分。
建议每天坚持进行30分钟以上的有氧运动,比如快走、跑步、游泳等。
此外,也可以选择一些瑜伽、普拉提等运动方式,帮助塑造身材,提高身体的代谢能力。
在进行减肥的过程中,要保持良好的心态,不要急功近利,要相信只要坚持下去,就一定会看到成效。
同时,也要避免暴饮暴食和过度节食,要保持饮食的均衡和规律。
总之,减肥是一项需要坚持和耐心的事情,通过科学的饮食安排和适量的运动,相信每个人都能够成功实现减肥的目标。
希望大家能够根据以上的食谱安排表,找到适合自己的减肥方式,健康减肥,享受健康生活。
30天减肥食谱表格标题:30天健康减肥食谱表格在如今重视健康的年代,越来越多的人开始关注自身的体重管理和减肥计划。
而饮食在减肥过程中扮演着至关重要的角色。
为了帮助大家更好地掌握饮食搭配和食谱选择,本文将分享一个30天的健康减肥食谱表格。
首先,我们要明确减肥并不意味着吃得少或者放弃美食。
正确的方法是通过合理的膳食搭配和适量的运动来达到理想的体重。
下面,我们将介绍一份经过科学规划的30天健康减肥食谱表格。
第一周:星期一:早餐:一碗燕麦粥,一杯低脂牛奶,一颗水煮蛋,一个水果;午餐:一份鸡胸肉沙拉,配以新鲜蔬菜和橄榄油;晚餐:蒸鱼,蔬菜沙拉,米饭;加餐:低脂酸奶。
星期二:早餐:全麦面包,火腿片,水果沙拉;午餐:烤鸡腿肉,绿色蔬菜沙拉;晚餐:酱炒虾仁,凉拌生菜,少许米饭;加餐:一杯无糖乳酸菌饮品。
星期三:早餐:蛋白质奶昔(低脂牛奶,蛋白粉,水果),一片全麦面包;午餐:煮鸡胸肉,炒蔬菜,香菇汤;晚餐:烤三文鱼,蔬菜沙拉,少许米饭;加餐:一个水果。
星期四:早餐:烤全麦面包,鸡蛋,一个水果;午餐:炒瘦肉,蔬菜沙拉,绿豆汤;晚餐:清蒸鸡胸肉,炒蔬菜,香菇汤;加餐:一杯酸奶。
星期五:早餐:燕麦片,低脂牛奶,水果沙拉;午餐:鸡胸肉沙拉,配以新鲜蔬菜和橄榄油;晚餐:蒸鱼,蔬菜沙拉,米饭;加餐:低脂酸奶。
星期六和星期日则是周一至周五的食谱的轮番搭配。
在30天减肥食谱表格中,每天的早餐、午餐、晚餐和加餐都采用科学合理的食材组合,包含了适量的蛋白质、碳水化合物和脂肪,以及大量的维生素和矿物质。
此外,多样化的菜肴选择可以帮助增加饮食的趣味性,避免单调和枯燥的感觉。
除了食谱表格之外,减肥过程中还需要合理的运动计划。
每天30分钟的有氧运动、如快走、慢跑、游泳等,能够加速脂肪燃烧,帮助达到更好的减肥效果。
30天健康减肥食谱表格是一个科学且实用的工具,可以帮助人们更好地管理自己的饮食习惯,控制热量摄入,并且得到理想的减肥效果。
然而,每个人的身体状况和需求不同,因此在开始减肥计划之前,最好咨询专业的营养师或医生的建议,以制定适合自己的减肥方案。
2023经典减重计划表格目标- 目标1: 减重10公斤- 目标2: 提高健康水平- 目标3: 建立健康的生活惯策略1. 饮食控制:- 逐渐减少高热量食物的摄入,增加蔬菜和水果的食用量。
- 控制饮食中的油脂摄入,尽量选择低脂食品。
- 定期监控并记录饮食摄入,保持适当的营养平衡。
2. 运动计划:- 制定每周运动计划,包括有氧运动和力量训练。
- 每天保持至少30分钟的有氧运动,如快走、慢跑、游泳等。
- 参加定期运动课程或组织小组活动,增加运动的趣味性和坚持性。
3. 心理调节:- 学会放松和减压的技巧,如冥想、呼吸练等。
- 与家人和朋友分享减重计划,获得支持和鼓励。
- 坚持积极的思考和乐观的态度,保持减重过程中的动力和意愿。
4. 监测和评估:- 定期测量体重和身体指标,记录相关数据。
- 分析数据变化,及时调整饮食和运动计划。
- 寻求专业健康指导,定期评估减重计划的进展。
奖励机制- 制定达成目标后的奖励机制,如购买心仪的衣物或参加旅行等。
- 奖励可以帮助激励自己坚持减重计划并保持积极性。
时间安排- 制定详细的时间安排表,包括每周、每月的目标和计划。
- 每天进行计划的回顾和总结,及时调整未来的计划。
监督和支持- 邀请配偶、家人或朋友监督减重计划的执行。
- 参加支持减重的社群或小组,与他人分享经验和资源。
食谱建议- 提供一些健康低热量的食谱供参考,以帮助实施饮食控制策略。
其他注意事项- 避免过度减重,保持健康的减重速度。
- 如有身体不适,及时咨询医生或专业健康顾问。
减重计划表格详见附件。
注:本文档仅供参考,具体实施细节需根据个人情况进行调整。