二氧化硫在葡萄酒中的含量
- 格式:doc
- 大小:357.00 KB
- 文档页数:4
分析检测全自动蒸馏-分光光度法测定葡萄酒中二氧化硫残留量邵 刚(武威市食品检验检测中心,甘肃武威 733000)摘 要:目的:研究不同品种葡萄酒中二氧化硫的残留量,且对其安全性进行分析。
方法:将葡萄酒样品经过充氮蒸馏法处理后,采用分光光度法在579 nm波长下测定其二氧化硫残留量,从而获得二氧化硫残留量及污染现状。
结果:二氧化硫标准溶液在0~3.0 μg·mL-1线性关系良好(r2=0.998 0),平均回收率为95.80%,相对标准偏差为1.16%。
且30批次3种类型葡萄酒的二氧化硫残留量均合格,合格率为100%。
结论:全自动蒸馏-分光光度法可用于葡萄酒中二氧化硫残留量的测定,其二氧化硫残留量符合国家安全标准,标准葡萄酒中二氧化硫基本不存在污染情况,为今后葡萄酒质量安全控制提供理论支撑。
关键词:分光光度法;葡萄酒;二氧化硫;残留量Analysis of Sulfur Dioxide Residue in Different Varieties of Wine by Automatic Distillation-SpectrophotometrySHAO Gang(Wuwei Food Inspection and Testing Center, Wuwei 733000, China)Abstract: Objective: To study the residual amount of sulfur dioxide in different varieties of wine, and to analyze its safety. Method: After nitrogen-filled distillation of wine samples, the sulfur dioxide residue was determined by spectrophotometry at 579 nm wavelength, so as to obtain the sulfur dioxide residue and pollution status. Result: The linear relationship of sulfur dioxide standard solution was good in the range of 0~3.0 μg·mL-1 (r2=0.998 0). The average recovery was 95.80% and the relative standard deviation was 1.16%. And 30 batches of three types of wine sulfur dioxide residues are qualified, qualified rate of 100%. Conclusion: The method of automatic distillation-spectrophotometry can be used for the determination of sulfur dioxide residue in wine. The sulfur dioxide residue conforms to the national safety standard, and there is no pollution of sulfur dioxide in standard wine, which provides theoretical support for the future wine quality safety control.Keywords: spectrophotometry; wine; sulfur dioxide; residual amount葡萄酒是以葡萄为原料发酵而成的一种果酒,其酒精含量通常在13%~15%,常分为红葡萄酒、白葡萄酒和起泡酒。
二氧化硫在葡萄酒中的含量二氧化硫在葡萄酒中的含量在欧美,当葡萄酒中的二氧化硫含量超过10ppm(百万分之一,1ppm=1毫克/千克=1毫克/升),就必须标明“含二氧化硫”。
由于天然发酵产生的量往往比这要高,所以几乎所有的葡萄酒都会有这一标注。
(不过他们并不要求标明具体含量数值。
)至于葡萄酒中二氧化硫的上限,美国是350ppm,中国是250ppm,对于“甜型”葡萄酒或者果酒,中国放宽到400ppm。
不过实际上,要实现所需功能,并不需要这么大量的二氧化硫,美国对葡萄酒检测统计的结果是平均100ppm上下。
国际食品添加剂联合专家委员会(JECFA)制定的二氧化硫安全摄入限是每天每公斤体重0.7毫克。
对于一个60公斤的成年人,这相当于每天42毫克。
假如按照100ppm的平均值来算,那么400毫升葡萄酒中就含有40毫克,接近“最高摄入量”了。
“安全摄入限”的意思是,不超过这个含量的二氧化硫,即使长期食用,也不会带来可见的危害。
不过有一些人对二氧化硫比较“敏感”,类似于其他的食物过敏。
这个“一些人”,美国的统计是普通人中1%左右,而哮喘病人大概会有5%。
不同的人引发“敏感症状”所需要的量不尽相同,其症状一般为恶心、呕吐、腹痛、头晕、呼吸困难等等,严重的也会危及生命。
二氧化硫还用在哪里?保鲜、防腐、抗氧化,并不仅仅是葡萄酒有这种需求,很多其他的食物加工中也会有这样的需求。
二氧化硫(以及其他的衍生物),也就成了一种很有用的食品添加剂。
许多食物中含有酚类化合物,被氧化之后被变成黄褐色。
而二氧化硫具有一定的还原性,可以让它们不变色,或者把色素漂成白色。
像腐竹、竹笋这样的食物对此都有相当的需求。
从防腐的角度来说,二氧化硫的使用范围更为广泛。
各种干制蔬菜水果、坚果、蔬菜汁、果汁、果酒中,都可以找到它们的身影。
随着食品营养与安全越来越受关注,越来越多的人开始阅读食品标签。
喜欢喝葡萄酒的人发现,欧美的葡萄酒几乎都标注了“含二氧化硫”。
葡萄酒中的二氧化硫。
绝大部分葡萄酒无论新旧世界的葡萄酒,在配料表中都会标出含有二氧化硫,如果没有标出的也不代表没有含二氧化硫。
只是代理商不知道有,又或者不标明而已。
其实早在1487年,普鲁士皇室颁布法令同意在葡萄酒酿制中使用二氧化硫(SO2)。
今天,在葡萄酒的酿制中加入SO2,是再平常不过的事情。
简单地来说,如果没有SO2,所有的葡萄酒都将会在短短的几个月之内坏掉。
SO2对葡萄酒的影响可谓是从内到外,主要有两种。
第一,SO2通常作为保护剂添加到葡萄酒中,有杀死葡萄皮表面的杂菌(SO2几乎是酿酒师所能使用的唯一的细菌抑制剂)。
第二。
它又是一种抗氧化剂,在保护酒液的天然水果特性的同时防止酒液老化。
尽管SO2对葡萄酒的酿制有很大作用,但是不可忽略的一点是,SO2含量过高时会使葡萄酒产生如腐蛋般的难闻气味,人体饮用后会引起急性中毒,严重的还可能引起肺水肿、室息、昏迷。
因此,葡萄酒中的二氧化硫含量一直属于葡萄酒检测中要产格监控的检测项目。
每个国家对酿酒过程中能加入的SO2最大限度都有专门的法律规定。
欧盟规定红葡萄酒中SO2的最高含量为160mg/l,白葡萄酒和粉红葡萄酒为210mg/l,另外允许成员国在比较差的年份加入不超过40mg/l的SO2。
由于SO2对人类身体有一定的毒牲作用,世界卫生组织规定每人依体重算,每天吸入SO2的最大量应控制在0.7mg/kg,也就是说,如果一个人体重是50kg,那么他吸入SO2的量不超过35mg为宜。
另外,更加重要的是,在开瓶后你摇杯的时间里,葡萄酒中有30%-40%的SO2的会跟氧气结合而消失了。
按照我们提倡的葡萄酒最佳健康饮用量是男性每人每天0.3-0.4升,女性每人每天0.2-0.3升,所以,按SO2的最高含量来算,假设一天喝的葡萄酒为0.3升,再剔除与氧气反应的S02,喝入的SO2最高也就是160mg/l*0.3*70%=33.6mg,更何况一般进口优质葡萄酒SO2含量都没有160mg/l。
一、我国葡萄酒微量二氧化硫及含量标准我国葡萄酒产业近年来发展迅猛,不仅在国内市场增长迅速,还在国际市场上占据一席之地。
然而,随着消费者对食品安全和健康的高要求,葡萄酒行业对微量二氧化硫的关注度也越来越高。
微量二氧化硫是一种常见的食品添加剂,在葡萄酒酿造过程中起到抗氧化和防腐的作用。
然而,过量的二氧化硫不仅会影响葡萄酒的口感和品质,还可能对人体健康造成危害。
相关部门对葡萄酒中微量二氧化硫的含量制定了严格的标准。
二、葡萄酒中微量二氧化硫的安全性和影响微量二氧化硫是一种常见的食品添加剂,也是一种天然存在的化合物,它在葡萄酒酿造过程中可以起到抗氧化和防腐的作用。
然而,过量的二氧化硫可能会对人体健康造成危害,如引起过敏反应、哮喘发作等。
过量的二氧化硫也会影响葡萄酒的口感和品质,使其失去原本的风味和特色。
在葡萄酒生产过程中,需要严格控制微量二氧化硫的使用和含量。
三、我国葡萄酒微量二氧化硫含量的标准为了保障消费者的健康和权益,我国国家标准化管理委员会制定了一系列严格的标准,规定了葡萄酒中微量二氧化硫的含量限制。
根据相关标准,葡萄酒中的二氧化硫含量分为总二氧化硫和游离二氧化硫两个指标。
总二氧化硫是指葡萄酒中所有形式的二氧化硫的总量,而游离二氧化硫则是指葡萄酒中未与其他物质结合的二氧化硫的含量。
白葡萄酒和红葡萄酒的二氧化硫含量标准分别为XXXmg/L和XXXmg/L,严格控制了葡萄酒中微量二氧化硫的含量,保证了消费者的健康和安全。
四、对我国葡萄酒微量二氧化硫标准的个人观点和理解在我看来,我国对葡萄酒中微量二氧化硫含量的标准制定是非常必要和重要的。
这不仅可以保障葡萄酒消费者的健康和权益,还可以促进我国葡萄酒产业的可持续发展。
适当的微量二氧化硫不仅可以保护葡萄酒的质量和口感,还可以延长其保质期。
然而,过量的二氧化硫可能会对人体健康造成危害,因此需要严格控制其含量。
我希望我国葡萄酒产业能够加强对微量二氧化硫的监测和管理,提高葡萄酒的质量和安全水平,为消费者提供更加放心的产品。
葡萄酒中二氧化硫的含量标准葡萄酒中的二氧化硫(SO2)是一种常见的防腐剂,用于保持葡萄酒的新鲜度和稳定性。
然而,过量的二氧化硫可能对人体健康造成影响,因此各国制定了一系列含量标准,以确保葡萄酒中的二氧化硫含量安全合理。
本文将介绍几个主要国家对葡萄酒中二氧化硫含量的标准。
1.欧洲联盟标准欧洲联盟是世界上最大的葡萄酒生产和消费地区之一,制定了葡萄酒中二氧化硫含量的标准。
根据欧洲联盟法规,干葡萄酒中的二氧化硫含量不得超过150毫克/升,甜葡萄酒不得超过200毫克/升。
此外,欧盟还对含有超过10毫克/升二氧化硫的葡萄酒进行标签警示。
2.美国标准美国对葡萄酒中二氧化硫含量制定了严格的限制,根据美国食品药品管理局(FDA)的规定,干葡萄酒中的二氧化硫含量不得超过允许值,其允许值为红葡萄酒为350毫克/升,白葡萄酒为300毫克/升。
此外,对于二氧化硫超过10毫克/升的葡萄酒,美国法律要求在标签上进行警示。
3.中国标准中国对葡萄酒中二氧化硫含量也制定了标准。
根据中国国家标准《葡萄酒中二氧化硫的测定》,葡萄酒中的二氧化硫含量应符合以下要求:白葡萄酒(干/半干)不得超过450毫克/升,红葡萄酒(干/半干)不得超过400毫克/升。
同时,针对二氧化硫含量超过10毫克/升的葡萄酒,中国标准要求在标签上进行明确的警示。
4.澳大利亚和新西兰标准澳大利亚和新西兰是世界上重要的葡萄酒出口国,也对葡萄酒中二氧化硫含量制定了标准。
根据澳大利亚和新西兰食品标准局(FSANZ)的规定,干葡萄酒中的二氧化硫含量不得超过250毫克/升,甜葡萄酒不得超过300毫克/升。
同样地,对于二氧化硫超过10毫克/升的葡萄酒,澳大利亚和新西兰法律要求在标签上进行警示。
需要注意的是,不同国家和地区对葡萄酒中二氧化硫含量的标准会有所不同,因此在进行国际贸易或消费时,应注意遵守相应国家或地区的规定,确保产品符合当地标准。
此外,消费者在购买葡萄酒时,也应仔细查看标签上的二氧化硫含量信息,选择适合自己需求的产品。
葡萄酒微量二氧化硫及含量标准1. 范围本标准规定了葡萄酒中微量二氧化硫的含量标准及相关要求。
本标准适用于葡萄酒的生产、检验和销售。
2. 规范性引用文件下列文件对于本文件的应用是必不可少的。
凡是注日期的引用文件,仅注日期的版本适用于本文件。
凡是不注日期的引用文件,其最新版本(包括所有的修改单)适用于本文件。
GB/T 15038-2006 葡萄酒、果酒通用试验方法3. 术语和定义下列术语和定义适用于本文件。
3.1 微量二氧化硫:指葡萄酒中含有的少量二氧化硫,通常用于防腐和保持葡萄酒的品质。
3.2 二氧化硫含量:指葡萄酒中微量二氧化硫的含量,以毫克每升(mg/L)为单位表示。
4. 分析方法葡萄酒中微量二氧化硫含量的分析方法可参照GB/T 15038-2006中的相关规定进行。
具体方法包括滴定法、光度法等。
5. 检验规则5.1 葡萄酒中微量二氧化硫含量的检验应按照企业标准或相关法规进行。
5.2 检验批次:葡萄酒应按照相同的生产时间、同一生产批次进行检验。
5.3 取样方法:从待检的葡萄酒中随机取样,取样量应满足检验要求。
5.4 检验周期:葡萄酒中微量二氧化硫含量的检验周期应符合企业标准或相关法规的规定。
一般情况下,每批次葡萄酒应进行一次检验。
5.5 检验结果判定:根据检验结果,与标准值进行比较,判定是否符合本标准的要求。
6. 标识标签和说明书6.1 标识标签:在葡萄酒的标签或包装上应清晰地标注葡萄酒中微量二氧化硫的含量,以毫克每升(mg/L)为单位,同时应注明二氧化硫的作用和可能的风险。
6.2 说明书:在葡萄酒的产品说明书中,应包含关于葡萄酒中微量二氧化硫的信息,包括含量、作用、风险等,以便消费者了解和选择。
7. 包装运输和贮存7.1 包装:葡萄酒的包装应能防止外界因素对葡萄酒产生影响,保证葡萄酒的质量和安全。
7.2 运输:葡萄酒在运输过程中应避免剧烈震动、温度波动和光照等影响,保证葡萄酒的质量和安全。
7.3 贮存:葡萄酒的贮存环境应干燥、通风良好,温度应保持在10℃-25℃之间,避免阳光直射和高温。
FSPJLPG012 葡萄酒(果酒)总二氧化硫的测定直接碘量法F_SP_JL_PG_012葡萄酒(果酒)—总二氧化硫的测定—直接碘量法1 范围本方法采用直接碘量法测定葡萄酒(果酒)中总二氧化硫的含量。
本方法适用于葡萄酒(果酒)中总二氧化硫的测定,结果表示为mg/L,保留整数。
2 原理利用碘可以与二氧化硫发生氧化还原反应的性质,用碘标准溶液作滴定剂,淀粉作指示剂,测定样品中二氧化硫的含量,反应式如下:I 2+SO2+2H2O === 2I-+SO42-+4H+3 试剂3.1 碘化钾3.2 重铬酸钾3.3 硫酸溶液,1+3取50mL硫酸(ρ约1.84g/mL),慢慢加入到150 mL水中。
3.4 硫酸溶液,1+4取50mL硫酸(ρ约1.84g/mL),慢慢加入到200 mL水中。
3.5 硫代硫酸钠标准溶液,c(Na2S2O3·5H2O)= 0.1mol/L3.5.1配制称取26g硫代硫酸钠(Na2S2O3·5H2O)(或16g无水硫代硫酸钠),用新煮沸且已冷却的蒸馏水溶解,并稀释至1000mL,混匀。
贮于棕色瓶中,放置两周后使用。
3.5.2标定称取0.15g于120℃烘至恒重的基准重铬酸钾,精确至0.0001g。
置于碘量瓶中,加入25 mL水使之溶解,加2g碘化钾及20mL硫酸溶液(1+4),混匀,于暗处放置10分钟,加入150 mL水,用硫代硫酸钠标准溶液(0.1mol/L)滴定。
近终点时加0.5mL 淀粉指示剂溶液(10g/L),继续滴定至溶液由蓝色变为亮绿色。
同时作空白试验。
3.5.3计算按下式计算硫代硫酸钠标准溶液的浓度:C=m/(V1-V2)×0.04903式中:C—硫代硫酸钠标准溶液的浓度,mol/L;m —重铬酸钾的质量,g;V1—滴定时所消耗硫代硫酸钠标准溶液的体积,mL;V2—空白试验消耗硫代硫酸钠标准溶液的体积,mL;0.04903 —与1.00mL硫代硫酸钠标准溶液[c(Na2S2O3)=1.000mol/L]相当的以克表示的重铬酸钾的质量。
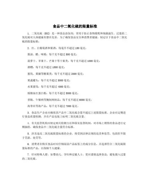
食品中二氧化硫的限量标准
1. 二氧化硫 (SO2) 是一种食品添加剂,常用于防止食物腐败和细菌滋生。
过量的二氧化硫对人体健康有潜在危害。
为了确保食品安全和消费者健康,制定以下食品中二氧化硫的限量标准:
2. 红、白葡萄酒和果酒:每毫升不超过150毫克;
酱油、醋、味精:每千克不超过500毫克;
菠萝干、苹果干、芒果干等干果类:每千克不超过1000毫克;
酒糟:每千克不超过1500毫克;
蜜饯、果脯等糖果类:每千克不超过2000毫克;
果蔬罐头:每千克不超过3000毫克;
水果蜜饯:每千克不超过4000毫克;
缩微血红蛋白粉:每千克不超过5000毫克;
香肠、午餐肉等腌制肉制品:每千克不超过6000毫克;
海带丝等海产品:每千克不超过7000毫克。
3. 食品生产企业应确保其产品中二氧化硫含量不超过上述限量标准。
企业应定期进行食品质量检测,并在产品包装上标明二氧化硫含量。
4. 有关监管机构应制定相关检测方法和落实监督机制,对市场上销售的食品进行定期抽检,确保食品中二氧化硫含量符合标准。
5. 涉及违反二氧化硫限量标准的企业,将受到法律法规的追责和惩罚,包括但不限于罚款、处罚等。
6. 消费者在购买食品时应仔细阅读产品标签上的成分信息,并选择符合二氧化硫限量标准的产品,以保障个人健康。
7. 针对特殊人群,如婴幼儿、孕妇和过敏人士,更应谨慎选择食品,避免摄入过量的二氧化硫。
葡萄酒中的二氧化硫,不能忽视的重要角色我们在市场上购买葡萄酒时,无论它来自新世界或是传统世界,在酒瓶的背标或前标上都会发现标注有“含二氧化硫”(Contain Sulfites)的字样。
二氧化硫是葡萄酒酿制历史中一项重大的技术革新。
S + O2→ SO2在休・约翰逊(Hugh Johnson)的《酒的故事》(STORY OF WINE)中介绍:17世纪,荷兰人就知道葡萄酒装瓶前在木桶里点燃含硫的火柴,于是二氧化硫随之产生,随后法国人很快也学到了这一技术。
大约在19世纪,欧洲的酿酒师们已经普遍在酿制葡萄酒的过程中加入二氧化硫。
防腐、抗氧化二氧化硫在酿酒过程中作为一种防腐剂(Preservative)已经有很长的历史。
如果没有二氧化硫,压榨出的葡萄汁非常容易败坏和氧化。
当葡萄除梗破碎进入发酵罐后,酿酒师们加入商业酵母,但是葡萄皮上也含有野生酵母、细菌和霉菌等杂菌。
这些杂菌会影响发酵进程,对葡萄酒的品质产生不良影响,同时也会抑制商业酵母的繁殖,所以必须抑制这些杂菌的活性。
在葡萄入罐的同时加入二氧化硫,二氧化硫与水作用生成亚硫酸,亚硫酸能夺取菌体细胞中的氧,菌体细胞因脱氧至死,这个作用也可以叫做二氧化硫的选择作用。
SO2 + H2O ⇌ HSO3− + H+虽然商业酵母在这三类微生物中具有最强的抗二氧化硫能力,但是大量的二氧化硫会影响其发酵活性,所以需要慎重考虑二氧化硫的加入剂量。
葡萄品质对二氧化硫的加入量亦有影响,葡萄品质较好,可以减少二氧化硫的加入量,反之亦然。
二氧化硫还具有抗氧化作用。
被氧化的葡萄酒主要有两方面的特征:一、在酿制过程中葡萄汁或葡萄酒产生褐变,苦味明显。
二、装瓶后的葡萄酒发生褐变,颜色由深红(或者桃红、透明金黄、浅黄等正常颜色)变为砖红、褐红色,产生腐败味、刺鼻味、甚至出现馊水味和苦味,酒体由清澈变为浑浊。
如果葡萄酒中含有一定量的二氧化硫,这些二氧化硫与水形成亚硫酸相对于其他物质最先与基质中的氧发生反应,被氧化成硫酸(微量)和硫酸盐,可以在一定程度上保护葡萄酒,防止其氧化。
葡萄酒为何要加二氧化硫?
喜欢喝葡萄酒的人可能会发现,其配料表上往往只有两种物质:葡萄汁和二氧化硫。
很多人好奇,为什么这个常常跟酸雨相关的化学物质,竟然堂而皇之地出现在了"典雅"的葡萄酒中?事实上,二氧化硫用于葡萄酒酿造主要有两方面作用。
抑菌
葡萄酒的酿造原理是酵母菌将葡萄中的葡萄糖转化为酒精和二氧化碳,而葡萄自身也含有很多种的天然细菌,在葡萄酒的酿造过程中,需要抑制这些有害菌的生长和繁殖,而后来发现二氧化硫就有这个作用,能有效防止有害菌的滋生,让酵母菌自然发酵。
抗氧化和保鲜
葡萄酒无论是在发酵过程中,还是后期的储存过程中,由于酒液中含有天然的多酚类化合物及天然色素,很容易被空气中的氧气所氧化,因此在发酵和灌装装瓶过程中,加入适量二氧化硫可以起到抗氧化和保鲜的作用。
葡萄酒中二氧化硫对身体有害么?
任何物质的毒性都是有剂量范围的,而干红葡萄酒中二氧化硫含量≤150mg/L。
此剂量范围对人体是没有伤害的,相反,二氧化硫本身是一种抗氧化剂,可完美地阻挡氧气对葡萄酒的氧化,保证葡萄酒不会轻易被氧化发生变质,堪称葡萄酒的“贴身护卫”!。
葡萄酒中有二氧化硫吗?对人体有危害吗?最近有几位细心地朋友问过我葡萄酒中为什么会有二氧化硫这种物质,并且很担心酒中的SO2会影响健康,既然这么多人问,那咱就聊聊。
随着食品营养与安全越来越受关注,越来越多的人开始阅读食品标签。
如果你注意观察的话,就会在葡萄酒的酒标上经常看到“Contains Sulfites”(包含亚硫酸盐,即二氧化硫)的字样,同样的,在葡萄酒背后的中文标上也会显示出“原料与辅料:葡萄汁、二氧化硫”一项。
很多朋友看到这些,就会想:为什么这个常常跟酸雨、空气污染物相关联的“有毒有害的化学物质”竟然堂而皇之地出现在了葡萄酒中?二氧化硫是什么?二氧化硫是最常见、最简单的硫氧化物,是国内外允许使用的一种食品添加剂。
而今,二氧化硫更在食品工业中发挥着护色、防腐、漂白和抗氧化的作用,但国内外对用量都有着严格的要求。
也就是说,适量才能被允许。
加二氧化硫的葡萄酒对人体有害么?葡萄酒中二氧化硫是有上限的,美国是350ppm(百万分之一,1ppm=1毫克/千克=1毫克/升),中国是250ppm,对于“甜型”葡萄酒或者果酒,中国放宽到400ppm,这也是很多国产酒喝起来有“臭鸡蛋”的气味的原因。
需要注意的是,在醒酒和摇杯过程中,不少二氧化硫会挥发,所以真正一般残留在酒中的二氧化硫含量并不高,对身体更没有影响。
当葡萄酒开瓶后,二氧化硫会挥发一部分;继续摇杯,大部分的二氧化硫就已经跑光了。
所以,真正摄入人体的二氧化硫含量几乎为0,所以大可不必担心。
二氧化硫既可以抗氧化,又可以防腐保鲜,从这个角度来说,二氧化硫的使用范围势必更加广泛。
事实上,除了葡萄酒,各种干菜、坚果类、果汁和其它果酒中,都可以找到二氧化硫的身影。
所以既然大家对日常食物中出现二氧化硫不过敏而且也见怪不怪了,又何必惊讶葡萄酒中含有的微量二氧化硫呢?。
葡萄酒中为何使用二氧化硫?二氧化硫这个主题在今日的葡萄酒界有着两极化的看法,原因之一是现今人们清楚其添加在食物中对人体造成的危害。
二氧化硫的使用量(或不使用)可说是自然葡萄酒的最大特色之一。
正如法国勃艮第自然酒生产者Gilles所说,酵母菌在发酵过程中会自然产生二氧化硫,通常每公升20毫克,某些菌种则会产生更多的量。
不过现今多数酿酒师所添加的二氧化硫量则超过许多,他们会说二氧化硫是必要的防腐剂,若要酿出优异的葡萄酒,这是不可或缺的。
自1988年美国与2005年欧盟起,所有每公升含超过10毫克二氧化硫的葡萄酒都必须在酒标上注明“含二氧化硫”。
可是,真正的问题在于,到底每公升葡萄酒中含有多少二氧化硫?例如,一瓶来自真正自然酒农的葡萄酒,在完全不额外添加的情况下,仍会自然含有每公升15毫克,因此瓶身必须像一般大量生产的葡萄酒一般标示“含二氧化硫”:而后者添加的量甚至可能达到每公升350毫克。
在欧盟,法律允许的二氧化硫总含量依红、白、甜酒不同,每公升可以达到150、200、与400毫克;在美国则一律为350毫克。
二氧化硫源自硫元素,而大部分的亚硫酸剂都是石油化学工业的副产品,它们是透过化石燃料并经由含有硫磺石的熔炼制造出来的。
在酿酒时经常使用的硫化物化学成分,包括二氧化硫、亚硫酸钠、亚硫酸氢钠、焦亚硫酸钠、焦亚硫酸钾与亚硫酸氢钾等。
为何使用二氧化硫?二氧化硫是葡萄酒酿制时常用的添加物,可以气体、液体、粉状或片剂形态出现,在各个阶段都能使用:当葡萄进入酿酒厂、当葡萄汁与葡萄酒发酵,或当它们被移动或装瓶时。
因其抗菌的本质,二氧化硫多半用在发酵过程一开始,以便攻击或消灭存在于葡萄表面的野生酵母与细菌,酿酒师便能在酒中植入他们选择的菌种。
二氧化硫也常用来消毒酿酒设备,并在装瓶时加入以便稳定酒质。
其抗氧化成分能保护葡萄酒不接触到氧气,并防止葡萄汁变为褐色。
一般的葡萄酒酿造过程中,二氧化硫多半随性使用,以便控制那些所谓(具风险)的元素像是各种微生物,或是用以创造出特定风格的葡萄酒(添加二氧化硫的好处在此)。
圣卡佩斯干红葡萄酒的配料是葡萄汁和二氧化硫怎么样
葡萄酒的配料一般为葡萄汁和二氧化硫。
在国外,葡萄酒的定义是只用新鲜葡萄汁酿造而成的饮料,所以配料里不会出现除葡萄汁之外的东西。
而为了葡萄酒能够长时间保存,葡萄酒中常添加少量亚 ... 盐,其分解出的二氧化硫可达到防腐的作用。
虽然二氧化硫为有毒气体,但根据发酵酒卫生标准中的规定,葡萄酒中二氧化硫的含量应小于250mg/L,且再打开瓶盖后会有一定量的挥发,对人体并无害处。
二氧化硫在葡萄酒的作用:
1. 抗氧作用:二氧化硫能防止酒的氧化,特别是阻碍和破坏葡萄中的多酚氧化酶,包括葡萄中的酪氨酸酶和霉烂葡萄中的虫漆酶,减少丹宁、色素的氧化;
2.澄清作用:添加适量的二氧化硫推迟了发酵的进行,有利于葡萄汁中悬浮物的沉降,使葡萄汁很快获得澄清;
3. 溶解作用:由于二氧化硫的应用,生成的亚 ... 有利于果皮中色素、酒石、无机盐等成分的溶解,可增加浸出物的含量和酒的色度。
焦亚硫酸钾在葡萄酒中的使用方法为什么要使杀菌抗氧化辅料-焦亚硫酸钾/二氧化硫焦亚硫酸钾是欧美最常用的杀菌抗氧化辅料,其二氧化硫含量为57%。
二氧化硫具有抗氧化、杀菌并促进有益微生物生长的作用,在葡萄酒的酿造过程中,二氧化硫已经成为保证葡萄酒质量不可取代的重要手段,在葡萄酒酿酒历史里已经有100多年,并被法律允许加进葡萄酒中。
自酿葡萄酒,添加杀菌抗氧化辅料,杀死很多肉眼看不到细菌和霉菌,酒液不仅干净卫生,还能提高自身抗氧化能力,不容易变质,喝起来更放心。
杀菌抗氧化辅料的使用量需要控制好,比起工业化酿酒,自酿的使用量低很多。
使用前,一定细阅读以下使用方法。
教你如何计算二氧化硫使用量和各位买家们交流酿酒心得过程中,关于杀菌抗氧化辅料-焦亚硫酸钾/二氧化硫,大多有两个现象:一类是“谈虎色变”类型-坚决不使用;二类是“照单炒菜”类型,某某酿酒配方用多少,自己就放多少。
对于二氧化硫,没有一个基本概念,更不懂得如何计算其使用量。
学习计算焦亚硫酸钾/二氧化硫使用量,首先要了解其使用规定,如下:欧盟规定,红葡萄的二氧化硫最高含量为160毫克/升(160ppm),白葡萄酒的二氧化硫最高含量为210毫克/升(210ppm)(官方原文截图如下)。
补充:1ppm=1mg/L(1毫克/升),则160ppm=160毫克/升=0.16克/升实际上,质量好的红葡萄酒的二氧化硫应该低于100ppm。
因为超过100ppm,就会影响葡萄酒的气味和口感。
以50斤葡萄酒为例,如果二氧化硫使用标准为50ppm,那么应该放多少焦亚硫酸钾呢?计算方法:发酵前,50斤葡萄破碎后,皮汁混合物大约为16.8升。
按50PPM=0.05克/升,则二氧化硫使用量0.05X16.8=0.84克。
根据焦亚硫酸钾的二氧化硫含量为57%,则焦亚硫酸钾的使用量为0.84/0.57=1.47克。
实际上,二氧化硫本身还有大约10-15%损耗等因素,如下图显示,欧美酿酒坊的实际使用量为1.68克。
二氧化硫在葡萄酒中的含量
二氧化硫在葡萄酒中的含量
在欧美,当葡萄酒中的二氧化硫含量超过10ppm(百万分之一,1ppm=1毫克/千克=1毫克/升),就必须标明“含二氧化硫”。
由于天然发酵产生的量往往比这要高,所以几乎所有的葡萄酒都会有这一标注。
(不过他们并不要求标明具体含量数值。
)至于葡萄酒中二氧化硫的上限,美国是350ppm,中国是250ppm,对于“甜型”葡萄酒或者果酒,中国放宽到400ppm。
不过实际上,要实现所需功能,并不需要这么大量的二氧化硫,美国对葡萄酒检测统计的结果是平均100ppm上下。
国际食品添加剂联合专家委员会(JECFA)制定的二氧化硫安全摄入限是每天每公斤体重0.7毫克。
对于一个60公斤的成年人,这相当于每天42毫克。
假如按照100ppm的平均值来算,那么400毫升葡萄酒中就含有40毫克,接近“最高摄入量”了。
“安全摄入限”的意思是,不超过这个含量的二氧化硫,即使长期食用,也不会带来可见的危害。
不过有一些人对二氧化硫比较“敏感”,类似于其他的食物过敏。
这个“一些人”,美国的统计是普通人中1%左右,而哮喘病人大概会有5%。
不同的人引发“敏感症状”所需要的量不尽相同,其症状一般为恶心、呕吐、腹痛、头晕、呼吸困难等等,严重的也会危及生命。
二氧化硫还用在哪里?
保鲜、防腐、抗氧化,并不仅仅是葡萄酒有这种需求,很多其他的食物加工中也会有这样的需求。
二氧化硫(以及其他的衍生物),也就成了一种很有用的食品添加剂。
许多食物中含有酚类化合物,被氧化之后被变成黄褐色。
而二氧化硫具有一定的还原性,可以让它们不变色,或者把色素漂成白色。
像腐竹、竹笋这样的食物对此都有相当的需求。
从防腐的角度来说,二氧化硫的使用范围更为广泛。
各种干制蔬菜水果、坚果、蔬菜汁、果汁、果酒中,都可以找到它们的身影。
随着食品营养与安全越来越受关注,越来越多的人开始阅读食品标签。
喜欢喝葡萄酒的人发现,欧美的葡萄酒几乎都标注了“含二氧化硫”。
为什么这个常常跟酸雨、空气污染物相关联的“有毒有害的化学物质”竟然堂而皇之地出现在了“典雅”的葡萄酒中?
二氧化硫,葡萄酒不得不用
要知道葡萄酒为什么含有二氧化硫,需要先知道葡萄酒是如何酿造的。
现在葡萄酒是由葡萄汁发酵而成。
葡萄汁中有大量的糖,在发酵过程中酵母菌会把它们转化成酒精。
所以,发酵越充分,转化就越完全,最后的成品中酒精就越多,糖就越少。
糖的残留量决定了葡萄酒的“干”度。
比如,“干红”是指糖含量很低的红葡萄酒,而含糖量高的叫做“甜葡萄酒”。
不同的“干度”和其他微量成分,比如单宁、多酚化合物等,构成了葡萄酒的千差万别。
葡萄汁的发酵是由酵母菌来完成,但还有一些杂菌也可以在其中生长。
所以,要让葡萄汁按照人们的希望转化,必须得有一只“魔手”来控制它们。
比如说,在葡萄刚刚榨出汁,还未发酵之前,需要“保鲜”,否则,人们扶植掌控的“好酵母”还没开工,葡萄汁中天然存在的细菌已经不甘寂寞,把葡萄汁破坏掉了。
而另一方面,葡萄汁一旦开始发酵,就会有“不把糖吃光耗尽绝不收兵”的趋势。
所以要想在成为“干葡萄酒”之前,留下一些糖,成为“甜葡萄酒”或者“半甜葡萄酒”,就需要提前终止酵母菌的活动。
即使酿造好了葡萄酒,事情也还没有完
一方面,葡萄酒中依然有糖(哪怕是干葡萄酒,也多少还是有点糖的),同样可以成为细菌的乐园。
另一方面,终止酵母菌往往不能把它们赶尽杀绝,可能还会有一些劫后余生的幸存者。
它们继续生长,会改变葡萄酒的口味,还有可能会把酒精转化成醋酸,把葡萄酒变成“葡萄醋”。
在这种情况下,进一步灭菌是必不可少的。
加热当然不行——加热固然可以灭菌,但也会破坏葡萄汁的风味,在葡萄酒酿造中并不适宜。
所以,加入某种“保鲜剂”或者“防腐剂”,也就是不得已而为之的事情。
除此以外,葡萄酒的风味和传说中的“保健功能”,很大程度上取决于其中的抗氧化剂。
而抗氧化剂的特点就是,自己容易被氧化。
所以要保护这些成分的抗氧化活性,就需要加入更强大的抗氧化剂来做“护花使者”。
以上提到的“保鲜剂”、“防腐剂”、“抗氧化剂”,从技术角度来说可以通过不同的方式来实现。
但是,在葡萄酒工艺的发展进程中,人们发现:原来二氧化硫可以单枪匹马单搞定所有任务!
将二氧化硫用于葡萄酒中至少有几百年的历史,生产工艺发展到今天,也没有找到更好的替代方案。
所以,不管人们对于二氧化硫有多大的疑虑,葡萄酒行业还依然广泛使用着它。
二氧化硫多大量会有害?
除了少数反对一切添加剂的人,人们更关心的还是——加了这些东西,食物还安全吗?其实一切的安全与危害,都是建立在“吃了多少”的基础上。
实际上,在酵母发酵的过程中,会“天然”地产生一定量的二氧化硫。
不过这个量比较小,不足以完成所有任务,还需要额外添加。
这里添加的并不一定是二氧化硫气体(使用不方便),而可以是它的衍生产物——各种亚硫酸盐、焦亚硫酸盐、亚硫酸氢盐等等。
这些物质能够实现跟二氧化硫类似的功能,在计算它们的含量和使用量时,也是以二氧化硫的含量
来作为基准。
圣华伦葡萄酒英文名:saintwarren是源于法国的精品葡萄酒品牌和代表之一,以精品酒作为品牌核心。
其等级的排列根据欧洲宫廷爵位高低进行:分别是圣华伦男爵、子爵、伯爵、候爵、公爵。
圣华伦旗下的所有产品都是来源于法国的精品酒庄或者精品合作社,以质量卓越、产量低、品质稳定而闻名。
因为每年的产量十分有限,所以系列里面的每一瓶酒都是弥足珍贵的,人们每次喝到一款系列里面的酒都觉得十分幸运和珍惜,特别是系列里面等级较高的酒。
历史的沉淀,代代传承。
历代庄主的精心栽培,葡萄树经过风雨的洗礼和自然淘汰,再
加以传统的精湛酿造工艺,让每一滴葡萄酒总能带来惊喜。