AT240天馈线测试仪技术规范书
- 格式:doc
- 大小:64.00 KB
- 文档页数:4
信维天馈线测试仪安全操作及保养规程信维天馈线测试仪是一种用于测试天馈线的仪器。
使用时,需要注意其安全操作和保养规程。
安全操作规程1. 工作前的准备在开始使用信维天馈线测试仪之前,必须清除测试环境中的杂物和电缆,确保测试场所整洁、干燥,同时检查设备是否正常工作。
2. 电源接入使用信维天馈线测试仪前,确保电源连接到设备上,并符合设备电压标准,同时确保设备接地良好。
3. 测试对象的连接连接设备前,检测测试对象的接口,并确认它们能够完全插入到测试仪的测试接口上。
在操作过程中要轻拿轻放。
4. 保持设备干燥清洁在使用设备过程中应尽量避免吸入灰尘,设备存放时也应保持干燥清洁。
如果设备存放的地方潮湿,应使用干燥剂和防尘袋来保护设备。
5. 使用时不要超负荷使用时,需要避免超负荷操作,确保设备长时间工作的稳定性。
6. 操作结束后,断电拔插设备使用结束后必须将电源断开,并断开测试对象的连接。
7. 定期检查定期检查和维护设备,为确保设备的性能和稳定性,应定期进行维护和检测。
保养规程1. 设备清洁在使用设备之前,应清理设备的外部表面和接口处的脏污,特别是连接接口、测量头等处,应保持干净。
2. 保护设备使用设备时,应注意保护设备,尽量避免碰撞、振动和外力的损坏。
3. 储存设备设备存放时,应注意保护设备,尽量避免潮湿、腐蚀等因素的影响,同时设备存放的环境应该干燥、阴凉。
4. 定期校验为了避免设备失效,应定期各项校验检查,确保设备的正确性、精度等指标满足要求。
5. 维护设备设备在长期使用过程中,可能有些零部件会出现磨损、损坏等情况,应及时进行维护,避免因故障造成设备损坏或使用寿命缩短。
总结本文介绍了信维天馈线测试仪的安全操作和保养规程。
使用设备前,必须注意上述安全操作规程,避免应急事故的发生。
准确执行本文的保养规程,能够延长设备的寿命,保证测试准确性。
第2章技术规范书本技术规范书是中国联通有限公司广东分公司就向其提供馈线窗、馈线接地线、馈线卡、室内避雷架、室内接地排材料的投标人提出的技术要求,作为投标人制定技术应答书的依据。
2.1总则2.1.1对于本规范书提出的有关要求,投标人应在技术应答书中逐项答复,说明能否满足要求。
如有不符合之处,须提出充分理由并加以详尽说明。
对于相关技术参数指标、组织架构、组织运作等内容的应答,投标人应在投标文件中提供相应的测试报告或其他证明文件资料。
2.1.2对于本规范书中未能提出的质量指标和不合理的工艺要求,投标人应在建议书中加以补充说明,并提供有关详细资料。
2.1.3投标人应根据招标项目的要求提出完整的材料说明,如有缺漏,由投标人免费补足。
2.1.4投标人如有两种以上方案,应对各方案分别论述和报价。
2.1.5招标人有权在签定最终合同前,根据需要修改本规范书。
规范书的最终解释权在招标人。
2.1.6本技术规范书根据投标人的应答书完善后,将作为商务合同的附件之一。
2.2质量管理与保障体系2.2.1投标人应提供有效期内的ISO9000族质量保证体系认证文件。
2.2.2投标人应提供其投标材料的检测报告或相关质量证明。
2.2.3投标人应提供其投标材料在防爆性能、防酸雾性能等系统设计、安全性方面的可靠性文件。
2.2.4投标人应编制并提供本次投标材料在生产、服务等方面的质量保证计划和实施方案。
2.2.5投标人应提供其投标材料的主要元器件采购来源和材质证明等资料,招标人有权随时对此进行验证。
2.2.6招标人必要时可对投标人的生产现场进行检查,内容包括设计、生产、装配、测试记录和质量保证体系文件等。
2.2.7招标人在招标或工程实施过程中可对投标人提供产品进行随机抽检测试。
2.3工程建设规模2.3.1本项目所需的材料为馈线窗、馈线接地线、馈线卡、室内避雷架、室内接地排。
中国联通有限公司广东分公司2007年GSM二期工程的建设规模根据网络设计文件确定,其中馈线窗、馈线接地线、馈线卡、室内避雷架、室内接地排项目的预估使用数量详见“1.2.3招标规模”。
1.天馈的检查1.1天线的方位角、俯仰角是否和规划相符。
1.2天馈驻波比指标是否合格。
2.BTS设备的检查2.1BTS配置是否正确。
2.2检查钢跳连接是否正确,是否紧固。
3. BTS电源的检查3.1检查BTS电源线正负极的连接是否正确。
3.2检查BTS电源线的用线规格是否正确(16平方红黑线)。
3.3检查BTS电源线的连接是否紧固。
4.4检查BTS电源线是否有铜丝裸露现象。
4.IDF软盘的检查IDF软盘是否损坏或丢失。
二、拨号开关的设置号1、COBA上拨号开关的设置COBA上impedance(75欧姆)的S1和S2都设为1,2,3ON;4,5,6OFF。
external clock synchronisation上2和3设为OFF,1,4,5和6设为ON。
2、COSA上拨号开关的设置COSA上S1到S6都设为1,2,3ON;4,5,6OFF。
(当有扩展机柜的情况下才设)3、DUAMCO上拨号开关的设置一般不用设置,详细情况请参照EDOC。
4、ACT上拨号开关的设置主机柜上1,2,3设为OFF;4设为ON;扩展机柜上1设为ON;2,3,4设为OFF。
(一般出厂前已经设好)三、BTS机柜加电1、测量电源柜端正极汇流排和负极汇流排之间的电压。
2、在电源柜上加BTS的熔断器。
(63A或50A)3、在机柜端测量端电压是否符合要求。
(-48V+20%)4、先给BTS风扇加电,正常运行几分钟后,再自左向右依次加电。
四、基站的开通1.适配器的连接与登录1.1用适配器连接笔记本电脑和BTS。
1.2启动笔记本电脑。
1.3运行LMT软件1.4登陆BTS:STARTNET→OK→LOGON→在USER ID和PASSWORD内输入SAG→ENTER→CLOSE →INPUT HDL。
2.作数据库该文件配置如下:RACK:BS240 配置3/3/2 pcmb:0,时隙:31,TEI:0,saleunquename:mnq386ss123,DUAMUCO type:4:2EQUIPMENT→BTSE→FORMAT BTSE FLASH,FORMAT BTSE FLASH:NAME=BTSE:0。
易诺天馈线测试仪安全操作及保养规程引言易诺天馈线测试仪是一种用于检测电缆、绝缘子、馈线等电力设备的测试仪器。
由于其特殊性质和复杂性,为了保证设备的正常使用和使用人员的安全,必须注重其正确的使用和维护。
本文主要介绍易诺天馈线测试仪的安全操作和保养规程,旨在为用户提供操作指南和维护保养建议。
安全操作规程1. 操作前准备在进行任何操作前,必须确保易诺天馈线测试仪和测试环境符合下列标准:•环境温度:5℃-40℃;•相对湿度:不超过80%;•测试环境没有明确的爆炸性、易燃性、腐蚀性、电磁性等危险因素;•使用的测试设备、电缆等接口符合易诺天馈线测试仪允许的标准,并可承受测试仪的紧急停机等安全措施。
2. 操作动作在进行任何操作时,必须注意以下事项:•所有的测试仪器必须通过自检后方可使用;•按照使用手册操作,避免误操作造成安全事故;•勿将手指、衣物、杂物等卡在测试接口中,并严格按照测试仪器评定电压等级和电流等级;•操作时勿将易诺天馈线测试仪倾斜、震动,且不得移动或悬吊设备插头和连接线;•测试过程中发现仪器异常停机,要先确定问题原因再进行检修。
3. 结束操作测试结束后,应当尽快从电源上断开测试仪器,并将连接线全部拔出。
测试仪器应当放置在干燥、通风、温度适宜的地方,避免在潮湿或震动的环境下存放。
保养规程易诺天馈线测试仪的保养是维持仪器性能稳定运行的重要手段。
以下是易诺天馈线测试仪的保养规程:1. 清洗定期检查测试仪器的表面和连接线,消除灰尘和污垢。
使用纯水或温和的清洁液清洗表面,避免使用含有磨粒的清洁剂,不要直接使用水冲洗。
保持仪器洁净可以有效地减少故障和防止腐蚀,有利于仪器寿命的延长。
2. 安装和卸载测试仪器安装是维持仪器性能不变的基本步骤。
在安装时,应注意以下几点:•安装前将测试仪器表面上的电缆和连接线全部拔出,以免损坏;•将测试部分与接口部分正确连接,检查连接是否牢固、接触是否良好;•包装中的附件必须拆卸并置于包装盒内,保存以备后用。
中国移动通信有限公司2008年馈线集中采购技术规范书中国移动通信有限公司2008年6月目录一总则 (1)二规范性引用文件 (3)三质量管理与保障体系 (4)四馈线主要技术指标要求 (5)1.皱纹铜管外导体馈线产品分类 (5)2.皱纹铜管外导体馈线的技术要求 (5)2.1内导体 (5)2.2绝缘 (7)2.3外导体 (7)2.4护套 (8)2.5成品电缆的性能要求 (9)2.6标志 (13)2.7封头 (13)2.8交货长度 (13)3.试验方法 (13)4.检验规则 (13)4.1出厂要求 (13)4.2产品检验 (13)4.3出厂检验 (13)5.标志、包装、运输和贮存 (14)5.1标志 (14)5.2包装 (14)5.3运输和贮存 (15)五工程、技术服务及其它 (16)5.1.工程技术服务 (16)5.2.维护服务 (17)1717本技术规范书是中国移动通信有限公司就向其提供基站用馈线、室内分布用馈线的投标人提出的技术要求,作为投标人制定技术应答书的依据。
一总则1.1投标人应据此规范书提出相应的技术投标书,技术投标书要求提供2套书面文件,并必须提供全套文件的电子文档(见附件五:电子版应答格式),技术投标书及其附件应采用中文书写。
具体参见《投标人须知》。
1.2投标人应对本规范书所提出各项要求进行逐条逐项答复、说明和解释(必须在引用规范书的基础上逐项应答)。
投标人应根据其各项产品实际情况如实应答本技术规范书内提出的各项指标情况。
首先对实现或满足程度明确作出“满足”(应为本期工程提供产品或本期工程提供该功能)、“不满足”等应答,然后对必要的内容作出具体、详细的说明。
“部分满足”视同“不满足”。
1.3投标人应提供其投标产品由有资质的第三方出具的产品检验报告(报告有效期为从招标日起向前追溯1年)。
检测项目应不少于本规范书要求性能指标。
1.4对于本规范书中未能提出的系统性能指标和不合理的功能配置,投标人应在建议书中加以补充说明,并提供有关详细资料。
第四章天馈线测试仪作用:用于开馈线系统的性能测试。
主要功能:测试开馈的驻波比/回损(SWR/RL)stanging wave ratio/return loss;故障点定位(DTF)Distance-to-fault;射频功率(RF Power)测试需要增加功率测试模块;频谱分析功能(S332系列);适用范围:适用于测量GSM900与DCS1800。
天馈线测试仪产品现市场的主流天馈线测试仪产品:1、日本安立1Site Master相关产品:S251和S3312、美国BLRDSite Analyzer相关产品:SA2500和SA4000日本安立Site Master简介区别:1.各系列的频率范围:S331:25~4000MHzS251:625~2500MHz2.测试功能:除了频率范围不同,S331是单端口测试仪,而S251是双端口的,增加了测天线隔离度功能(少用)日本安立-Site Master S331外观图(见170页)日本安立-Site Master S331按键图(见171页)SLTE MASTER S331主要配件1.5米测试电缆一条校准连接器一个(short/open/load)或快速校准件PC工具软件充电器(AC—DC)一个?N型(m)7/8D型(f)馈线转接器DB9数据连接线一条(用于与PC相连)常规测试内容驻波比测试:测试馈线质量如何故障点定位:测试馈线是否折断或进水操作步骤:1. 开机2. 初始设配1) 设定频率范围(F):即频率的上下限;以GSM900为例:设上限为960MHz。
下限为890MHz;--先按FRFQ软键。
--然后按F1软键。
--输入天线系统的下限(Lower)频率890MHz值,按ENTE键。
按F1软键--输入天线系统的下限(Lowe)频率MHz值,按ENTER键。
--再按F2软键。
--输入天线系统的上限(Higher)频率MHz值,按ENTER键。
--在显示区域显示新的开始与结束值的地方检查频率值范围FREQ --按MALN软键进入主菜单。
安立Site Master(基站大师)S331D/S332D天馈线分析仪基站大师是无线技术服务商,承包商及设备安装人员推荐使用的天馈线分析仪。
用户指南质量保证书封面上列出的三种安立公司的产品享受自发货日起一年的材料及技术问题方面的保修。
安立公司的责任涵盖了在保修期内对故障产品的维修及更换。
客户素要提前支付将产品发到安立公司维护的相关运费。
相关责任由原购买方承担,期间的间接损坏安立公司不负有法律责任。
保证书的适用范围前面提到的保修内容不适用于连接器件的正常磨损破坏,也不适用于由于用户的不合理或不充分的维护,不经授权的修改或使用不当,或是超出产品规定的使用环境下运行设备所产生的问题。
除此之外没有发表其它的保修证书,这里任何的改动都将是购买者单方面的独家的修改。
商标认证Windows,windows95.windowsNT,windows98/2000/ME/xp都是微软公司的注册商标。
anritsu,flexcal, instacal, site maste都是安立公司的注册商标。
注意事项安立公司为客户及公司相关人士准备这本手册,是为了指导相关产品及电脑程序的安装、使用、及维护。
其中出现的任何图形、说明及信息归安立公司所有,禁止任何不经授权的引用这些内容。
未提前获得经安立公司的书面许可不得再版、复制、全部或部分引用这些内容来制造或销售相关产品或程序。
更新如要更新手册内容,可以去:http:/查看。
第一章基本信息简介这一部分主要对“基站大师S331D及S332D”这两种设备的性能、可选附件、定期检修以及精度要求方面进行了介绍,在整本手册中,基站设备可以是“S331D 及S332D”这两种型号。
设备频率范围S331D 天馈线分析模式:25—4000MHZS332D 天馈线分析模式:25---4000MHZ光/频谱分析模式:100KHZ—3000MHZ描述“基站大师”S331D是一款手提式天馈线分析仪,S332D是一款手提式天馈线、频谱分析仪。
制导雷达SITRANS LG240 Foundation FieldbusPFA 涂层的棒型和绳型测量探头操作说明书 • 01/20202PBD-51041246SITRANS LG240 - 操作说明书44579-ZH-2005223PBD-51041246SITRANS LG240 - 操作说明书44579-Z H -200522目录1关于本技术文献 ............................................................................................................................................51.1 功能 .............................................................................................................................................................................51.2 对象 .............................................................................................................................................................................51.3 所用的图标.. (52)安全注意事项 ...............................................................................................................................................62.1 授权人员 .....................................................................................................................................................................62.2 正确使用 .....................................................................................................................................................................62.3 警告勿滥用.................................................................................................................................................................62.4 一般性安全说明.........................................................................................................................................................62.5 欧盟一致性.................................................................................................................................................................62.6 NAMUR 推荐 (63)产品说明 ......................................................................................................................................................83.1 结构 .............................................................................................................................................................................83.2 操作原理 .....................................................................................................................................................................93.3 包装、运输和仓储 ..................................................................................................................................................103.4 配件 (114)安装 ...........................................................................................................................................................124.1 一般性说明...............................................................................................................................................................124.2 安装说明 . (125)与供电装置相连接 ......................................................................................................................................175.1 为连接作准备...........................................................................................................................................................175.2 连接 ...........................................................................................................................................................................175.3 单腔式外壳的接线图 ..............................................................................................................................................185.4 双腔式外壳的接线图 ..............................................................................................................................................195.5 启动阶段 . (206)用显示和调整模块进行调试 ........................................................................................................................216.1 使用显示和调整模块 ..............................................................................................................................................216.2 操作系统 ...................................................................................................................................................................216.3 更改参数 - 快速调试 ..............................................................................................................................................226.4 更改参数 - 扩展操作 ..............................................................................................................................................236.5 储存设置或更改了的参数 .. (357)用 PACTware 进行调试 .............................................................................................................................367.1 连接电脑 ...................................................................................................................................................................367.2 用 PACTware 更改参数 .........................................................................................................................................367.3 通过快速调试来投入使用 ......................................................................................................................................377.4 储存设置或更改了的参数 .. (388)用其它系统进行调试 ...................................................................................................................................398.1 DD 操作程序............................................................................................................................................................398.2 Field Communicator 375, 475 . (399)诊断与服务 .................................................................................................................................................409.1 维护 ...........................................................................................................................................................................409.2 诊断储存器...............................................................................................................................................................409.3 状态信息 ...................................................................................................................................................................419.4 排除故障 ...................................................................................................................................................................439.5 更换电子插件...........................................................................................................................................................479.6 软件升级 ...................................................................................................................................................................489.7 需要维修时的步骤 .. (48)10 拆卸 ...........................................................................................................................................................4910.1 拆卸步骤 ...................................................................................................................................................................4910.2 废物清除 . (49)4PBD-51041246SITRANS LG240 - 操作说明书44579-ZH-20052211 附件 (50)11.1 技术参数 ...................................................................................................................................................................5011.2 仪表通信 Foundation Fieldbus .........................................................................................................................5811.3 尺寸 ...........................................................................................................................................................................6211.4 商标 (66)用于防爆区域的安全说明请在将仪表用于防爆应用领域时遵守特别针对防爆的安全说明。
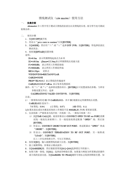
馈线测试仪(site master)使用方法一、仪表介绍sitemaster在工程中用于测试天馈线的驻波比以及馈线的长度,部分型号也可测试射频功率。
二、使用步骤1、按[ON/OFF]键开机2、待显示“press enter to continue”后按[ENTER]3、按[MODE],然后用“∧”或“∨”选择DTF-SWR,按[ENTER],即选择驻波比测试状态。
4、按软键[DFTAID]设置参数说明:D1=0.0m 表示所测馈线起始点为0米D2=160.0m (Dmax=252.9m)表示所测馈线长度最大值F1=890MHz 表示所用工作频段始端F1=960MHz 表示所用工作频段终端RES=130pts 采样点WINDOWING=RECTANGVLARCABLE=NONEPROP VEL=0.915 表示馈线的传输速率CABLELOSS=0.071dB/m 表示每米电缆损耗操作:用“∧”或“∨”选择要设置的项目,[ENTER]后可设置或修改参数,当所有参数设置完毕后,选择CALIBRATIONIS V ALIID-CONTINVE,按[ENTER]注意:1)一般要修改的是D2和CABLELOSS,其中D2根据估定所测馈线长设置,CABLELOSS值如下:7/8馈线:0.041 1/2馈线:0.071 10D馈线:0.112)如果直放站或室内覆盖系统的工作频段不是900MHz,F1和F2要重新设置。
5、仪表校准(严格要求为每开机一次校准一次,一般每天校准一次)1)按[STAR CALL]键,底部屏幕显示CONNECT OPEN TO RF out PORT,将测试线一端连仪表射频口,另一端连接校准适配器“OPEN”端,然后按[ENTER]。
2)待显示:CONNECT SHORT TO RF OUT PORT,将适配器由“OPEN”换成“SHORT”,按[ENTER]。
3)待显示:CONNECT TERMINATION TO RF OUT PORT,另一端换成“LOAD”,按[ENTER]。
德力天馈线测试仪安全操作及保养规程前言德力天馈线测试仪是一种用于测量无线电频率和功率等参数的仪器,被广泛应用于通信、电子工程等领域。
使用这种仪器需要掌握一定的安全操作和保养知识,以保证仪器的正常使用和减少操作人员受伤的风险。
本文将详细介绍德力天馈线测试仪的安全操作和保养规程。
安全操作规程选择安全地点在使用德力天馈线测试仪时,首先要选择一个安全的地点。
测试仪器需要工作在电磁环境较为清洁、环境温度适宜、避免震动等对测试结果会产生干扰的环境中。
同时也需要考虑防止操作人员受到危险物、物体、场所等的伤害。
因此,在使用测试仪前,需要先选择一个符合上述要求的安全地点。
检查仪器在使用德力天馈线测试仪前,需要先对仪器进行检查。
检查仪器时需要注意以下几点:1.检查仪器外观是否有损坏,如有损坏请务必考虑进行维修;2.检查仪器连接线是否松动;3.检查仪器内部是否有松动、损坏等现象;4.检查仪器电源是否正常。
操作流程德力天馈线测试仪的操作流程如下:1.将待测馈线连接好,保证连接稳固;2.将测试仪器电源连接至电源插座上;3.打开测试仪器电源;4.调整仪器参数,根据需要选择测量频段、功率范围等参数;5.开始测试。
在操作仪器时要注意,不要打开测试仪器的机壳,以免操作人员受到电击等的危险。
关闭测试仪器在测试完成后,需要关闭测试仪器。
关闭测试仪器前,需要先关闭测试仪器电源,并等待仪器电源指示灯全部熄灭后,再拔掉测试仪器电源线插头。
保养规程在使用德力天馈线测试仪的过程中,还需要注意以下几点:清洁仪器在使用测试仪器的过程中,测试仪器可能会被震动、振动等因素影响,导致仪器内部积灰、附着物等影响测量准确度。
因此,需要定期对仪器进行清洁。
在清洁测试仪器时,首先需要将测试仪器电源拔掉。
然后使用干净的纱布或者棉花擦拭仪器表面,不要使用任何溶剂或者清洗剂。
不要用水或者其它液体来清洗测试仪器,以免影响仪器的正常使用。
保持仪器正常温度在工作时需要保持测试仪器的正常温度,同时避免接入大的热源和寒流,以免测试结果偏差较大。
什么是天馈测试仪
天馈线测试简述
馈线:天馈线指的就是天线的馈线,也称“馈线”。
馈线是连接天线与收、发信机之间的电磁传输线,对馈线的要求有馈线不向外辐射能量、损耗小和效率高,使发射机的能量尽可能多的馈送到天线、有足够的功率容量和耐压。
广播发送系统常用的馈线有架空明线、同轴电缆、大功率螺纹电缆等。
天馈线系统是微波中继通信的重要组成部分之一。
天线起着将馈线中传输的电磁波转换为自由空间传播的电磁波,或将自由空间传播的电磁波转换为馈线中传输的电磁波的作用。
而馈线则是电磁波的传输通道。
在多波道共用天馈线系统的微波中继通信电路中,天馈线系统的技术性能、质量指标直接影响到共用天馈线系统的各微波波道的通信质量。
德力天馈测试仪器系列
E7000L(2Mhz-4.4Ghz)/E7000A(2Mhz-4.4Ghz,双通道)
E7060C (2Mhz-6.1Ghz,双通道)
E7000A-SA(2Mhz-4.4Ghz,双通道,带3G频谱分析)
E7100A (2Mhz-6.1Ghz,双通道)
E7100A-SA (2Mhz-6.1Ghz,双通道,带3G频谱分析)
深圳市良源通科技有限公司专业服务与销售射频与通信仪表多年,是德力仪器国内最重要的合作伙伴和一级代理商,结合自己多年的技术积累和客户应用的配合测试,得到丰富经验。
在仪器的售前与售后服务上面具有自己的优势。
提供大量仪器使用、试用和应用方案的设计,给客户在设备开发、产品研制和批量生产上都提供方便和最有优势的选择。
可以搜索访问良源通科技官网参看相关资料和随时为您服务。
技术规范1物理接口要求1.1物理接口类型●射频信号输入输出接口采用N型接口;●外部控制接口:⏹以太网接口;⏹Mini USB接口;⏹USB接口。
1.2物理接口数量●射频N型端口至少1个;●以太网接口至少1个;●Mini USB接口不少于1个;●USB接口不少于1个。
2功能技术要求2.1驻波比测量能够测量天馈线驻波比2.2回拨损耗测量能够测量天馈线回波损耗2.3电缆故障定位测量根据电缆的传输参数来确定电缆的故障点。
2.4电缆损耗测量即单端口的插入损耗功能,利用电缆非被测端口开路为全反射的原理,对电缆的损耗进行测量。
2.5史密斯测试功能提供史密斯图功能,能够测试期间阻抗。
2.6双窗口测试功能可以同通进行两项不同指标的测试,并可以对这两项测试进行参数设置。
例如可以同时进行驻波比测试和故障定位测试。
2.7多种显示风格仪器提供多种显示风格,以方便在强光下,夜间或者普通环境下看清屏幕。
2.8数据存储可以保存多组测试数据及图片,文件可以保存到本地或者USB设备,本地文件可以直接通过USB接口导出到USB设备。
2.9具备6个以上标记功能具备6个以上标记功能,可进行最大、最小、差值等标记功能。
2.10扩展性要求仪表具有扩展性,可通过选件增加以下功能。
2.10.1功率计(可选)可进行射频功率测量;300M~4GHz,0.2W ~150W;2M~6GHz,-30~+20dBm2.10.2100kHz~3GHz频谱分析功能(可选)可以进行频谱(100kHz~3GHz),通道功率,占用带宽等基本功能设置和调节。
2.10.3GPS测试(可选)能够测试当前GPS状态2.10.4电子校准件(可选)3性能指标要求.。
光纤链路测试仪技术规范书一、技术要求:1.仪表能支持10M/100M/1000M的RJ45以太网接口,以及GE光接口。
2.仪表能支持全线速的流量产生1)可配置帧地址、帧长和IP地址,以及流量大小2)支持数据链路层、IP 层、TCP/UDP 端口号和DSCP/TOS 字节设置,提供对2/3 层交换机、路由器测试的能力。
同时支持MPLS 标签的编辑功能3)可配置的自动协商功能4)可通过发送单址和多址广播产生以太网流量。
5)能够产生FCS错,短帧,超长帧等以太网无效帧6)支持数据业务的连续和突发设置7)支持DHCP 服务器IP 源地址请求8)帧尺寸从38 字节到10,000 字节可调9)支持ARP请求10)支持用户定义的单播和多播帧的混合比例3. 仪表能支持测试序列的编辑,测试任务编辑完成后,可进行自动化的测试。
4. 仪表能支持下列的测量分析链路测试:链路状态,信号和帧利用率, 误码帧, Rx/Tx 帧的个数, 链路时间,远端故障,速率,全/ 半双工,MDI/MDIX,接口类型,链路对等侧的能力( 中止能力和非对称中止能力), 本地时钟(1000 Mbps), DHCP 租借时间,光接口的电平帧统计:总帧数,单播/ 组播/ 广播帧,碎片帧, 超长帧, 超短帧,FCS 误码帧, 冲突 (10/100 Mbps 半双工) 个数,探测帧侵害, IFG 侵害(10/100 Mbps 非SFP), 严重的IFG 侵害(SFP)5.仪表能支持VLAN功能测试支持VLAN 标签的编辑,提供VLAN协议性能的验证,以太网帧的VLAN 标签支持有IEEE802.1Q/P详细指明的流量优先级功能,通过发生和分析VLAN 标签帧验证流量优先级的性能是否是所期望的,仪表应该可以支持自定义VLAN ID和优先级字段,VLAN ID应该在0-4095, 优先级为0-7。
6.误码测试支持成帧(带有IP 报头)(带有 IP 和TCP/UDP 报头)与非成帧的测试支持下列的测试图案:PRBS 9, PRBS 11, PRBS 1 , PRBS 20, PRBS 23, PRBS 29, PRBS 31, HF test pattern, CRPAT, JTPAT, SPAT支持序列误码检测和序列同步丢失检测.7. Ping测试仪表具有ping工具,并且可以设置TTL,包长度,分段标志等8. 仪表能支持RFC2544标准进行测试仪表应能支持在RFC2544中定义的四个重要指标:吞吐量、延迟、丢包和背靠背缓冲能力的测试,支持测试参数的设定和存储,支持RFC2544的自动测试,可以自动保存测试结果。
线路参数测试仪通用技术规范本规范对应的专用技术规范目录线路参数测试仪采购标准技术规范使用说明1. 本采购标准技术规范分为标准技术规范通用部分、标准技术规范专用部分以及本规范使用说明。
2. 采购标准技术规范通用部分原则上不需要设备招标人(项目单位)填写,更不允许随意更改。
如对其条款内容确实需要改动,项目单位应填写《项目单位通用部分条款变更表》并加盖该网、省公司招投标管理中心公章及辅助说明文件随招标计划一起提交至招标文件审查会。
经标书审查同意后,对通用部分的修改形成《项目单位通用部分条款变更表》,放入专用部分,随招标文件同时发出并视为有效。
3. 采购标准技术规范专用部分分为标准技术参数、项目单位需求部分和投标人响应部分。
《标准技术参数表》中“标准参数值”栏是标准化参数,不允许项目单位和投标人改动。
项目单位对“标准参数值”栏的差异部分,应填写“项目单位技术差异表”,“投标人保证值”栏应由投标人认真逐项填写。
项目单位需求部分由项目单位填写,包括招标设备的工程概况和招标设备的使用条件。
对扩建工程,可以提出与原工程相适应的一次、二次及土建的接口要求。
投标人响应部分由投标人填写“投标人技术参数偏差表”,提供销售业绩、主要部件材料和其他要求提供的资料。
4. 投标人填写“技术参数和性能要求响应表”时,如与招标人要求有差异时,除填写“技术偏差表”外,必要时应提供相应试验报告。
5. 有关污秽、温度、海拔等需要修正的情况由项目单位提出并在专用部分的项目单位技术差异表明确表示。
6.采购标准技术规范的页面、标题等均为统一格式,不得随意更改。
目录1总则 (1)1.1 一般规定 (1)1.2 投标人应提供的资格文件 (1)1.3 工作范围和进度要求 (1)1.4 技术资料 (1)1.5 标准和规范 (1)1.6 必须提交的技术数据和信息 (2)2 性能要求 (2)3 主要技术参数 (2)4 外观和结构要求 (2)5 验收及技术培训 (3)6 技术服务 (3)附录A 供货业绩 (4)附录B 仪器配置表 (4)1总则1.1 一般规定1.1.1 投标人应具备招标公告所要求的资质,具体资质要求详见招标文件的商务部分。
馈线分析仪校准规范1 范围本规范适用于天馈线分析仪首次校准、后续校准、使用中的校准及修理后校准。
其它同类仪器也可参照执行。
2 概述天馈线分析仪是一种精密的手持式回波损耗/SWR和故障定位测试仪器,广泛应用于雷达、通信等测试领域,可用于测量驻波比、反射损耗、传输线断点、功率,是一种理想的传输线和天线的安装、维护仪器。
3 计量特性3.1 频率频率范围:25MHz~20GHz频率准确度:±1.0×10-53.2电压驻波比电压驻波比测量范围:1~65分辨力:0.01电压驻波比的测量准确度:±20%3.3终端负载反射损耗终端负载反射损耗:>32dB3.4功率测量(功率选件)功率测量范围:-50 dBm~20dBm分辨力:0.1 dB功率监测准确度:±1dB4 校准条件4.1 环境条件4.1.1 环境温度:(23±5)℃4.1.2 相对湿度:≤80%4.1.3 供电电压:(220±11)V;(50±1)Hz4.1.4 周围无影响正常工作的机械振动和电磁干扰。
4.2 (测量)标准及其它设备4.2.1 频谱分析仪:频率范围10MHz~20GHz分辨力带宽:1Hz频率准确度:1.0×10-74.2.2 标准失配器:频率范围:DC~20GHz电压驻波比标称值:1.10;1.50;2.00准确度:优于±0.08;优于±0.17;优于±0.224.2.3 矢量网络分析仪:频率范围10MHz~20GHz电压驻波比允许误差极限:±5.0%4.2.4 微波信号源:频率范围10MHz~20GHz功率电平:20dBm~-30dBm4.2.5 功率传感器:频率范围10MHz~20GHz功率电平:20dBm~-30dBm功率测量允许误差极限:±0.3dB4.2.6 功率指示器:频率范围10MHz~20GHz允许误差极限:±0.8%5 校准项目和校准方法5.1 设备工作正常性检查检查仪器外观是否完整,有无影响电气性能的机械损伤,仪器是否工作正常。
技术规范1物理接口要求
1.1物理接口类型
●射频信号输入输出接口采用N型接口;
●外部控制接口:
⏹以太网接口;
⏹Mini USB接口;
⏹USB接口。
1.2物理接口数量
●射频N型端口至少1个;
●以太网接口至少1个;
●Mini USB接口不少于1个;
●USB接口不少于1个。
2功能技术要求
2.1驻波比测量
能够测量天馈线驻波比
2.2回拨损耗测量
能够测量天馈线回波损耗
2.3电缆故障定位测量
根据电缆的传输参数来确定电缆的故障点。
2.4电缆损耗测量
即单端口的插入损耗功能,利用电缆非被测端口开路为全反射的原理,对电缆的损耗进行测量。
2.5史密斯测试功能
提供史密斯图功能,能够测试期间阻抗。
2.6双窗口测试功能
可以同通进行两项不同指标的测试,并可以对这两项测试进行参数设置。
例如可以同时进行驻波比测试和故障定位测试。
2.7多种显示风格
仪器提供多种显示风格,以方便在强光下,夜间或者普通环境下看清屏幕。
2.8数据存储
可以保存多组测试数据及图片,文件可以保存到本地或者USB设备,本地文件可以直接通过USB接口导出到USB设备。
2.9具备6个以上标记功能
具备6个以上标记功能,可进行最大、最小、差值等标记功能。
2.10扩展性
要求仪表具有扩展性,可通过选件增加以下功能。
2.10.1功率计(可选)
可进行射频功率测量;
300M~4GHz,0.2W ~150W;
2M~6GHz,-30~+20dBm
2.10.2100kHz~3GHz频谱分析功能(可选)
可以进行频谱(100kHz~3GHz),通道功率,占用带宽等基本功能设置和调节。
2.10.3GPS测试(可选)
能够测试当前GPS状态
2.10.4电子校准件(可选)3性能指标要求
.。