钢筋植筋技术-《混凝土结构加固设计规范》GB50367-2006
- 格式:doc
- 大小:26.00 KB
- 文档页数:5
植筋技术规范引言近年来,植筋技术在钢筋混凝土结构工程中广泛应用,但在工程实践中却普遍存在不统一的做法和不规范的行为。
植筋工程的施工质量直接影响到整个工程的质量,当引起工程人员的重视,特别是某些植筋工程与生命线工程发生直接联系,如果植筋过程处理不当,可能为工程留下影响结构安全的隐患。
本文意在通过整理植筋技术相关规范规定,来纠正植筋工程管理中的不规范行为!某商住楼工程根据政府规划部门的意见,将原设计面向小区外侧的入口门厅拆除,将该工程的入口门厅重新调整到面向小区中庭一侧,根据工程实际现状,需要植筋新增11根框架柱;并对原有框架柱中的4根相关剪力墙进行植筋加固;在采光井处新增一块长跨 6.9m、短跨4.5m的屋面板,屋面板采用与该工程现浇楼板配筋一样的冷轧扭钢筋,分别有一条短边和两条长边需要植筋;新增的框架梁中部分钢筋也需植筋。
该植筋工程施工方案中部分文字内容如下:1、植筋工程的方案编制、施工作业、检测验收均以《混凝土结构加固技术规范》CECS2590为标准。
2、植筋规格、数量、钻孔深度如下:植筋规格(mm)© 8 © 18© 22© 25植筋数量(根)366 11648106钻孔深度(mm)120 2703303753、挑梁上部钢筋胶粘剂采用喜利得结构胶,其他部位钢筋胶粘剂采用国产A级胶。
钢筋植入后7日内严禁受到触动和干扰,并按结构胶说明书要求加强保养和围护。
4、钢筋植入固化10日后,委托具备相应资质的检测单位,在监理见证下随机抽样进行现场抗拔抽检,每种规格钢筋现场抗拔数量不得少于壹组,经检测合格后,才能进行钢筋连接和安装绑扎等后序工作。
5、现场检测抗拔力,当钢筋为川级螺纹钢时抗拔力要求必须》360MPa ;当钢筋为n级螺纹钢时抗拔力要求必须》300MPa ;当钢筋为I级钢时抗拔力要求必须》210MPa。
二、植筋技术相关规范及规定该工程方案编制、植筋施工、检测验收均以《混凝土结构加固技术规范》CECS25 90为标准,其实该标准对于“植筋技术”并无非常具体的规定,这个古老的规范已经被《混凝土结构加固设计规范》GB50367- 2006(以下简称GB50367- 2006)所替代,GB50367- 2006 第12章“植筋技术”对植筋提出了更具体的要求。
1中华人民共和国国家标准混凝土结构加固设计规范!" #$%&’—($$&) 总则)* $* ) 为使混凝土结构的加固,做到技术可靠、安全适用、经济合理、确保质量,制定本规范。
)* $* ( 本规范适用于房屋和一般构筑物钢筋混凝土承重结构加固的设计。
)* $* % 混凝土结构加固前,应根据建筑物的种类,分别按现行国家标准《工业厂房可靠性鉴定标准》!" #$)++ 和《民用建筑可靠性鉴定标准》!" #$(,( 进行可靠性鉴定。
当与抗震加固结合进行时,尚应按现行国家标准《建筑抗震设计规范》!" #$$))或《建筑抗震鉴定标准》!" #$$(% 进行抗震能力鉴定。
)* $* + 混凝土结构加固的设计,除应遵守本规范规定外,尚应符合国家现行有关标准的要求。
( 术语、符号(*) 术语(* )* ) 已有结构加固-./012.301412 56 074-.412 -./89.8/0-对可靠性不足或业主要求提高可靠度的承重结构、构件及其相关部分采取增强、局部更换或调整其内力等措施,使其具有现行设计规范及业主所要求的安全性、耐久性和适用性。
(* )* ( 原构件074-.412 -./89.8/0 :0:;0/实施加固前的原有构件。
(* )* % 重要构件4:<5/.=1. -./89.8/0 :0:;0/其自身失效将影响或危及承重结构体系整体工作的承重构件。
(* )* + 一般构件2010/=> -./89.8/0 :0:;0/其自身失效为孤立事件,不影响承重结构体系整体工作的承重构件。
(* )* # 增大截面加固法-./89.8/0 :0:;0/ -./012.301.412 ?4.3 /04165/90@ 9519/0.02增大原构件截面面积或增配钢筋,以提高其承载力和刚度,或改变其自振频率的一种直接加固法。
!" #" $ 外粘型钢加固法%&’()&(’* +*+,*’ %&’*-.&/*-0-. 10&/ *2&*’-3445 ,6-7*7 %&**48’3+*对钢筋混凝土梁、柱外包型钢、扁钢焊成构架并灌注结构胶粘剂,以达到整体受力,共同约束原构件要求的加固方法。
混凝土结构加固设计规范》 GB50367本规范是根据建设部建标[1999]308号文的要求修订而成,由XXX会同有关单位共同参与。
在修订过程中,规范修订组进行了多项专题研究,总结了我国混凝土结构加固设计的实践经验,并与国外先进标准规范进行比较和借鉴。
本规范主要规定了混凝土结构加固设计的基本规定、各种加固方法的设计、计算与构造规定,以及配套使用的植筋技术、锚栓技术、混凝土裂缝修补技术和钢筋阻锈技术等。
强制性条文必须严格执行,各使用单位在施行本规范过程中应结合工程实践认真总结经验,并将意见和建议提交给建设部建筑物鉴定与加固规范管理委员会。
2术语和符号本章节规定了本规范中所使用的术语和符号的定义和解释,包括加固、增大截面加固法、置换混凝土加固法、外加预应力加固法、外粘型钢加固法、粘贴纤维复合材料加固法、粘贴钢板加固法、增设支点加固法、绕丝加固法、钢丝绳网片-复合砂浆外加层加固法等。
3混凝土结构加固设计的基本规定本章节规定了混凝土结构加固设计的基本原则和要求,包括加固设计的目的、加固前的调查和评估、加固设计的安全性和可行性分析、加固设计的基本步骤和程序等。
此外,还介绍了加固设计中应注意的事项和加固后的检验和评定方法。
4材料本章节规定了混凝土结构加固所使用的材料,包括混凝土、钢筋、预应力钢筋、粘贴剂、纤维复合材料、钢板、锚具等。
对于材料的要求和检验方法进行了详细的规定。
5增大截面加固法本章节介绍了增大截面加固法的设计、计算和构造规定,包括增大截面的原理和应用范围、截面增大的计算方法、截面增大后的构造及注意事项等。
6置换混凝土加固法本章节介绍了置换混凝土加固法的设计、计算和构造规定,包括置换混凝土加固的原理和适用范围、置换混凝土的计算方法、置换混凝土加固后的构造及注意事项等。
7外加预应力加固法本章节介绍了外加预应力加固法的设计、计算和构造规定,包括外加预应力加固的原理和适用范围、预应力的计算方法、预应力加固后的构造及注意事项等。
时间::2011-03-13 栏目: 钢筋与结构编辑: 建筑质检员点击: 18540 次标签: 植筋技术植筋要求现场施工中难免碰上需要植筋的时候,比如柱子钢筋漏掉了、二次结构没有预留钢筋等,这个时候就需要植筋处理。
植筋重点是植筋深度和植筋间距的问题,这个工地上有个模糊的概念,就是15d,但是这个是错误的。
应该套用混凝土结构加固设计规范要求进行计算,根据计算结果确定植筋深度。
《混凝土结构加固设计规范》GB50367-2006第77页有专门讲“植筋技术”的一篇,对植筋的构造要求和植筋深度的计算有详细的说明。
当然,自己来算有点麻烦,网上有热心人做了这个小软件——“植筋锚固长度计算软件”。
就在附件里面。
===========================================================刚才在网上看到这篇文章,是别人讲植筋技术的论坛,哎,一看就是为了应付评职称发表的,有点水啊,不过还可以参考参考了。
[关键词] 植筋技术;非破损检验;破坏性检验赵刚(重庆华宇物业集团有限公司)一、引言近年来,植筋技术在钢筋混凝土结构工程中广泛应用,但在工程实践中却普遍存在不统一的做法和不规范的行为。
植筋工程的施工质量直接影响到整个工程的质量,当引起工程人员的重视,特别是某些植筋工程与生命线工程发生直接联系,如果植筋过程处理不当,可能为工程留下影响结构安全的隐患。
本文意在通过整理植筋技术相关规范规定,来纠正植筋工程管理中的不规范行为!某商住楼工程根据政府规划部门的意见,将原设计面向小区外侧的入口门厅拆除,将该工程的入口门厅重新调整到面向小区中庭一侧,根据工程实际现状,需要植筋新增11根框架柱;并对原有框架柱中的4根相关剪力墙进行植筋加固;在采光井处新增一块长跨、短跨的屋面板,屋面板采用与该工程现浇楼板配筋一样的冷轧扭钢筋,分别有一条短边和两条长边需要植筋;新增的框架梁中部分钢筋也需植筋。
该植筋工程施工方案中部分文字内容如下:1、植筋工程的方案编制、施工作业、检测验收均以《混凝土结构加固技术规范》CECS25︰90为标准。
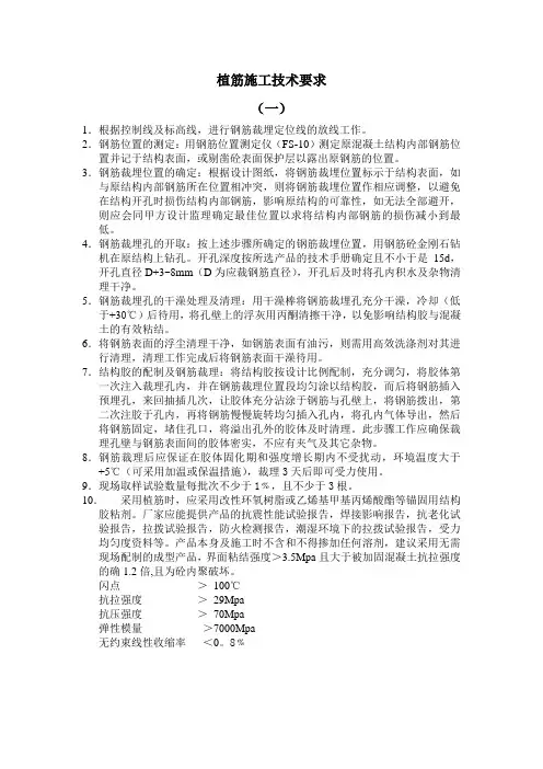
(一)1.根据控制线及标高线,进行钢筋裁埋定位线的放线工作。
2.钢筋位置的测定:用钢筋位置测定仪(FS-10)测定原混凝土结构内部钢筋位置并记于结构表面,或剔凿砼表面保护层以露出原钢筋的位置。
3.钢筋裁埋位置的确定:根据设计图纸,将钢筋裁埋位置标示于结构表面,如与原结构内部钢筋所在位置相冲突,则将钢筋裁埋位置作相应调整,以避免在结构开孔时损伤结构内部钢筋,影响原结构的可靠性,如无法全部避开,则应会同甲方设计监理确定最佳位置以求将结构内部钢筋的损伤减小到最低。
4.钢筋裁埋孔的开取:按上述步骤所确定的钢筋裁埋位置,用钢筋砼金刚石钻机在原结构上钻孔。
开孔深度按所选产品的技术手册确定且不小于是15d,开孔直径D+3~8mm(D为应裁钢筋直径),开孔后及时将孔内积水及杂物清理干净。
5.钢筋裁埋孔的干澡处理及清理:用干澡棒将钢筋裁埋孔充分干澡,冷却(低于+30℃)后待用,将孔壁上的浮灰用丙酮清擦干净,以免影响结构胶与混凝土的有效粘结。
6.将钢筋表面的浮尘清理干净,如钢筋表面有油污,则需用高效洗涤剂对其进行清理,清理工作完成后将钢筋表面干澡待用。
7.结构胶的配制及钢筋裁理:将结构胶按设计比例配制,充分调匀,将胶体第一次注入裁理孔内,并在钢筋裁理位置段均匀涂以结构胶,而后将钢筋插入预埋孔,来回抽插几次,让胶体充分沾涂于钢筋与孔壁上,将钢筋拨出,第二次注胶于孔内,再将钢筋慢慢旋转均匀插入孔内,将孔内气体导出,然后将钢筋固定,堵住孔口,将溢出孔外的胶体及时清理。
此步骤工作应确保裁理孔壁与钢筋表面间的胶体密实,不应有夹气及其它杂物。
8.钢筋裁理后应保证在胶体固化期和强度增长期内不受扰动,环境温度大于+5℃(可采用加温或保温措施),裁理3天后即可受力使用。
9.现场取样试验数量每批次不少于1﹪,且不少于3根。
10.采用植筋时,应采用改性环氧树脂或乙烯基甲基丙烯酸酯等锚固用结构胶粘剂。
厂家应能提供产品的抗震性能试验报告,焊接影响报告,抗老化试验报告,拉拨试验报告,防火检测报告,潮湿环境下的拉拨试验报告,受力均匀度资料等。
一、植筋技术规范之南宫帮珍创作一、引言近年来, 植筋技术在钢筋混凝土结构工程中广泛应用, 但在工程实践中却普遍存在不统一的做法和不规范的行为.植筋工程的施工质量直接影响到整个工程的质量, 当引起工程人员的重视, 特别是某些植筋工程与生命线工程发生直接联系, 如果植筋过程处置不妥, 可能为工程留下影响结构平安的隐患.本文意在通过整理植筋技术相关规范规定, 来纠正植筋工程管理中的不规范行为!某商住楼工程根据政府规划部份的意见, 将原设计面向小区外侧的入口门厅裁撤, 将该工程的入口门厅重新调整到面向小区中庭一侧, 根据工程实际现状, 需要植筋新增11根框架柱;并对原有框架柱中的4根相关剪力墙进行植筋加固;在采光井处新增一块长跨、短跨的屋面板, 屋面板采纳与该工程现浇楼板配筋一样的冷轧扭钢筋, 分别有一条短边和两条长边需要植筋;新增的框架梁中部份钢筋也需植筋.该植筋工程施工方案中部份文字内容如下:1、植筋工程的方案编制、施工作业、检检验收均以《混凝土结构加固技术规范》CECS25︰90为标准.2、植筋规格、数量、钻孔深度如下:植筋规格(mm)φ8 φ18 φ22 φ25植筋数量(根) 366 116 48 106钻孔深度(mm)120 270 330 3753、挑梁上部钢筋胶粘剂采纳喜利得结构胶, 其他部位钢筋胶粘剂采纳国产A级胶.钢筋植入后7日内严禁受到震动和干扰, 并按结构胶说明书要求加强调养和围护.4、钢筋植入固化10日后, 委托具备相应资质的检测单元,在监理见证下随机抽样进行现场抗拔抽检, 每种规格钢筋现场抗拔数量不得少于壹组, 经检测合格后, 才华进行钢筋连接和装置绑扎等后序工作.5、现场检测抗拔力, 当钢筋为Ⅲ级螺纹钢时抗拔力要求必需≥360MPa;当钢筋为Ⅱ级螺纹钢时抗拔力要求必需≥300MPa;当钢筋为Ⅰ级钢时抗拔力要求必需≥210MPa.二、植筋技术相关规范及规定该工程方案编制、植筋施工、检检验收均以《混凝土结构加固技术规范》CECS25︰90为标准, 其实该标准对“植筋技术”并没有非常具体的规定, 这个古老的规范已经被《混凝土结构加固设计规范》GB50367-2006(以下简称GB50367-2006)所替代,GB50367-2006第12章“植筋技术”对植筋提出了更具体的要求.与植筋验收关系更年夜的标准应该是《混凝土结构后锚固技术规程》JGJ145-2004(以下简称JGJ145-2004), 同时分歧地域还有处所标准, 比如重庆市处所标准《混凝土无机锚固资料植筋施工及验收规程》DBJ/T50-032-2004(以下简称DBJ/T50-032-2004).JGJ145-2004第条的术语:化学植筋—以化学粘结剂(锚固胶), 将带肋钢筋及长螺杆等胶结固定于混凝土基材锚孔中的一种后锚固生根钢筋;GB50367-2006第条的术语:植筋—以专用的结构胶粘剂将带肋钢筋或全螺纹螺杆锚固于基材混凝土中.这两个关于什么叫“植筋”的术语中限定了植筋所用钢筋的种类:带肋钢筋或全螺纹螺杆.带肋钢筋的横肋能够使植筋胶体在锚固段形成与钢筋横肋相咬合的肋体, 这些肋体是保证所植钢筋长期锚固性能的机械牙键, 牙键太浅不能形成与钢筋横肋的有效咬合, 牙键太深则不能抵当与钢筋横肋咬合作用的剪切, GB50367-2006第条规定带肋钢筋的相对肋面积应满足≤Ar≤0.08,就是为了控制牙键的深浅.冷轧扭钢筋的外形不单不能形成机械牙键, 还会使胶体局部过厚招致较年夜收缩影响锚固效果, 而且还使锚固段胶体厚薄相差较年夜, 胶体越厚在钢筋受力后的剪切作用下剪切变形就越年夜, 剪切应力相应变小, 而胶体较薄的位置剪切应力相应增年夜, 从而招致钢筋与胶体之间的粘结剪切应力不均匀而影响植筋效果.所以该工程屋面板设计植筋用冷轧扭钢筋是不恰当的!植筋不能使用冷轧扭钢筋, 能使用光圆钢筋吗?笔者曾在某工程中看到用直径8mm的Ⅰ级钢筋运用于剪力墙竖向分布钢筋植筋锚固的实例.对Ⅰ级钢能否用于“植筋”, 目前业界争议较年夜.JGJ145-2004和GB50367-2006规定不使用光圆钢筋, 原因在于光圆钢筋不能形成机械牙键, 所植钢筋长期锚固性能不能获得保证.DBJ/T50-032-2004第条规定:混凝土植筋技术不适用于各种轻质混凝土结构、砌体结构以及采纳圆钢作为植入钢筋的承重结构, 对非承重结构的拉接构造的植筋施工可参照本规程执行.根据这个规定区分结构构件的重要性, 框架结构填充墙拉结筋如果设计光圆钢筋采纳植筋方式施工应该允许, 而运用Ⅰ级钢筋剪力墙竖向分布筋植筋锚固则不太恰当.应该注意的是, 处所标准西南05G701系列图集中的填充墙拉结筋推荐了三种做法, 第一种是预留拉结筋法, 第二种是预埋铁件法, 最后一种是才是植筋法.然而在其后公布的国家标准06SG614图集中却限定使用预留拉结筋和预埋铁件两种方法, 其实不主张采纳植筋方式施工填充墙拉结筋.三、植筋锚固深度与钻孔深度植筋施工钻孔成型后, 应报监理检检验收钻孔直径和钻孔深度, 我曾看到监理人员在验孔时要求的钻孔深度正好是设计的植筋深度, 本文列举方案中的钻孔深度正好是钢筋直径的15倍, 而该工程的设计植筋深度也是钢筋直径的15倍,这反应出一个现状: 植筋深度被认为就是钻孔深度.有一定现场经验的技术人员一定知道, 钢筋切断加工很难保证其端面平整, 不能使具有360°完整圆周钢筋面与孔底正面对齐;植筋钻孔作业会对孔位周边表皮混凝土造成轻微损伤, 不能保证孔口对胶体形成有效基体.基于这两个原因, 如果用端面不够平整的钢筋植入15倍钢筋直径的混凝土孔内, 肯定不能保证所植钢筋的有效锚固长度到达15倍钢筋直径.欧美植筋的钻孔深度一般要求比设计植筋深度年夜2~3倍钢筋植筋, DBJ/T50-032-2004第条规定的钻孔深度为设计植筋深度+(10~15)mm其实是一个深度较浅的要求.国内早期普遍依照钢筋直径15倍要求植筋深度, 笔者在2003年以前的植筋工程管理中就是依照设计要求的15倍钢筋直径实施, 其中包括一些悬挑构件、年夜跨度主梁的植筋.调查我国植筋技术发展历史分析, 这个15d来自于国外进口植筋用结构胶使用说明书上的要求, 但被忽略的是这个要求是构造性钢筋的植筋深度.DBJ/T50-032-2004参编专家根据重庆市建筑科学研究院和重庆建筑年夜学资料系的一些相关实验, 认为采纳热轧带肋钢筋植筋, 最小植筋深度15d能满足设计要求, 所以在该规程第条规定:构造要求最小植筋深度为15d.在混凝土基材强度品级、钢筋级别、植筋胶种类完全相同的条件下, 依照钢筋直径统一倍数确定植筋深度, 在拉拔力作用下, 较年夜直径的钢筋将较先被拔出, 反应出植筋锚固段钢筋概况积与钢筋断面积其实不是理想的线性关系, 瑞士联邦技术学院的Marti教授根据该实验得出, 胶粘剂与钢筋之间粘合概况所接受的力随植筋长度类似线性增长, 但仅是随钢筋直径的平方根增长.所以植筋深度统一规定成一个固定的钢筋直径倍数是不科学的!GB50367-2006第条规定了植筋的基本锚固深度ls计算公式:式中aspt—为防止混凝土劈裂引用的计算系数;d—植筋公称直径;fbd—植筋用胶粘剂的粘结强度设计值,对构造性钢筋的植筋深度, GB50367-2006第条根据钢筋的受力性质分歧, 规定了受拉钢筋最小锚固长度lmin=max{;10d;100mm};受压钢筋最小锚固长度lmin= max{;10d;100mm}.这里可以看出, 规范严谨地把构造性植筋的锚固深度交给了设计者, 比DBJ/T50-032-2004的规定要合理一些, 同时防止那些植筋公司或胶粘剂厂家的误导.四、植筋胶粘剂该方案中要求悬挑梁上部钢筋胶粘剂采纳喜利得结构胶, 其他部位钢筋胶粘剂采纳国产A级胶.GB50367-2006第条规定:植筋用的胶粘剂必需采纳改性环氧类或改性乙烯基酯类(包括改性氨基甲酸酯)的胶粘剂,当植筋的直径年夜于22mm时, 应采纳A级胶.喜利得结构胶是总部位于欧洲列支敦士登的喜利得集团生产的胶粘剂产物, “喜利得”只是一个品牌, 其系列产物中有符合A级标准的结构胶, 也有符合B级标准的结构胶.该工程悬挑梁上部有直径25mm主筋, 如果使用符合B级胶标准的喜利得结构胶植筋显然不满足GB50367-2006的规定, A级结构胶性能良好, 但价格较高.该工程中除挑梁上部钢筋以外的其他部位植筋有12根直径22mm钢筋、116根直径18mm钢筋、366根直径8mm钢筋, 这些小直径钢筋使用经得起检验的B级胶是许可的, 采纳A级胶无疑是一种浪费.五、检测抽检时间和频率分歧的胶粘剂固化时间是纷歧样的, 固化时间太短的胶粘剂强度增长快、脆性年夜;固化时间太长的胶粘剂强度增长慢、耐久性差.在制定胶粘剂检验合格指标时, 均是以胶粘剂产物使用说明书标示的固化期为准所取得的试验结果为依据确定的;因此, 对实际工程中胶粘的锚固件, 其检验日期也应以此为准, 才华如实反映其胶粘质量状况.倘若时间拖久了, 将会使原本固化不良的胶粘剂, 其强度有所增长, 甚至能到达合格要求, 但其实不能改善其平安性和耐久性能.GB50367-2006附录N第条规定应在胶粘剂到达其产物说明书标示的固化时间确当天进行.本文列举方案中规定了2个时间限定要求:钢筋植入后7日内严禁受到震动和干扰, 10日后进行现场抗拔抽检, 看似合理, 实际上是以为了保证钢筋免受扰动为借口, 拖延了抗拔检验的时间.JGJ145-2004附录A第条规定所植钢筋应按同规格、同型号、基秘闻同部位组成一个检验批, 抽取数量按每批总数的1‰计算, 且很多于 3 根.DBJ/T50-032-2004第条规定:植筋锚固承载力的现场验收检验按同一施工条件下同规格钢筋数量的1%进行抽检, 但不应少于3根.以上两套标准的检测方式均采纳“非破损检验”, 但抽检频率却相差九倍.依照1%进行抽检不单比依照1‰进行抽检的检测费用高, 而且还容易流露植筋工程的施工质量问题, 很多施工单元在工程实践中就以两套规范均为现行标准为由, 依照1‰进行抽检, 甚至有些工程抽检频率比1‰还低很多.事实上, JGJ145-2004和DBJ/T50-032-2004规定采纳的非破损检验检测出劣质产物或不良施工质量的能力很低, 如果抽检数量不够, 很难防止分歧格的锚固工程蒙混过关.在讨论植筋工程的抽检数量之前, 我们应该先明确抽样检测的方式.植筋抗拔承载力现场检验分为非破损检验和破坏性检验.经非破损检验合格的植筋锚固件(包括混凝土基材)在整过检验过程中均未遭受损坏, 检测过后还可以保证锚固件在结构中正常使用;破坏性检验后的锚固件(包括经破坏性检验判定合格的锚固件)已经在检验过程中被破坏, 不能再用于结构构件中.由于破坏性检验完整地模拟了构件中锚固件的破坏过程, 能够充沛展现被检测锚固件的工作性能, 所以其检测出劣质产物或不良施工质量的能力较高, GB50367-2006附录N第条规定重要结构构件、悬挑结构构件应采纳破坏性检验方法对锚固质量进行检验;第条规定破坏性检测的抽样取每一验收批锚固件总数的1‰, 且很多于5件进行检验, 若植筋总数未几余100件时, 可仅抽取3件进行检验;第条规定:重要结构构件应抽取每一验收批锚固件总数的3%且很多于5件进行非破损检测, 一般结构构件应抽取每一验收批锚固件总数的1%且很多于3件进行非破损检测;第条规定当分歧行业标准的抽样规则与该规范纷歧致时, 对承重结构加固工程的锚固质量检测, 必需按该规范的规定执行.所以本文列举的方案对现场抗拔力检测的抽检频率规定不符合规范要求.六、植筋检测抗拔力确定本文列举方案中针对使用Ⅰ、Ⅱ、Ⅲ级钢筋植筋提出抗拔力分别不能小于210MPa、300MPa、360MPa的要求.抗拔力的基本单元是“N”, 而1MPa= 1N/mm2, “N”与“N/mm2”之间用“≥”是无法做比力的!后经笔者与该方案编制者通过沟通, 才明确了拟定者本意是:抗拔力≥钢筋设计强度×钢筋断面积.我曾调查过重庆好几家检测单元的工作人员, 其中包括行政主管部份下属的检测中心工作人员, 还调查过一些施工单元和专业植筋机构的工作人员, 得出一个结论:目前有相当一部份工程人员认为, 植筋抗拔检测的基本要求应该是“抗拔力≥钢筋设计强度×钢筋断面积”.根据DBJ/T50-032-2004附录C第条“检验荷载最小值为钢筋受拉承载力设计值的倍”的规定, 有的工程人员认为:植筋抗拔检测的基本要求应该是“抗拔力≥钢筋设计强度×钢筋断面积×”.“抗拔力≥钢筋设计强度×钢筋断面积×”看起来符合DBJ/T50-032-2004附录C第条规定了, 但我们应认识到DBJ/T50-032-2004自己其实不很严谨:其附录C第条不应该规定“检验荷载最小值”为几多, 而应该规定“检验荷载”为几多.为什么呢?DBJ/T50-032-2004附录C第条规定:植筋锚固承载力现场验收检测应为非破损检验, 检测所植钢筋在正常使用状态下的锚固性能, 其抗拔承载力应到达检验荷载要求.这条规定有两个处所值得注意, 那就是使抗拔承载力“到达”检验荷载, 在不“破损”所植钢筋的条件下,检测所植钢筋在正常使用状态下的锚固性能, 如果让抗拔承载力“超越”检验荷载怎么能保证所植钢筋不被“破损”? 这样一来, 有的工程人员认为应该“抗拔力=钢筋设计强度×钢筋断面积×”才是正确的.然而“抗拔力=钢筋设计强度×钢筋断面积×”是否恰当呢?《混凝土结构设计规范》GB50010-2002第条规定一、二级抗震品级结构钢筋的屈服强度实测值与强度标准值的比值不应年夜于.如果Ⅲ级螺纹钢的屈服强度实测值为430 MPa, 未超越强度标准值的倍, 应该可以用于一、二级抗震品级结构, 如果所植钢筋抗拔应力拉到设计强度360MPa的陪即432 MPa, 使“抗拔力=432 MPa×钢筋断面积”, 钢筋就可能屈服却又不被拉断, 也就是说钢筋已经被破坏了, 并未到达“非破损检验”目的, 这也是DBJ/T50-032-2004不够严谨的处所.JGJ145-2004附录A第条规定非破损检验, 荷载检验值应取及0.8 Rk ,c N 计算之较小值.Rk ,c N 为非钢材破坏承载力标准值, 它反映了“非破损检验”还应保证不破坏混凝土基体.笔者认为JGJ145-2004“非破损检验”方式的检验荷载规定, 其先进合理性高于GB50367-2006“非破损检验”方式的检验荷载规定.七、结语牵涉到植筋技术的现行国家规范、行业标准、处所规程对植筋技术的要求不尽统一, 招致了个别工程人员对植筋技术的认识和掌握不够全面, 使他们在实际工作中容易造成非故意的毛病, 同时为那些被利益驱使的工程人员断章取义地蒙骗相关工程人员提供了机会, 本文通过整理现行国家规范、行业标准、处所规程有关植筋技术的部份规定, 分析某实际植筋工程施工方案中不够全面或不够恰当的技术要求, 以望到达纠正植筋工程管理中非规范行为之目的.二、植筋工艺及锚固长度植筋是一种不得已而采纳的施工工艺, 如由于建筑功能变动、设计变动、结构加固改造等情况下使用的一种工艺, 它不是应该提倡的主流技术, 因为它的锚固强度依靠锚固胶而不是钢筋与混凝土之间的粘结力, 而且锚固胶价格不菲, 虽然植筋长度比钢筋锚固长度短但造价却比正常的钢筋混凝土锚固要高.一些施工单元采纳国内生产的劣质锚固胶根本达不到锚固强度.我经常在施工现场看到植入墙内拉结筋可以轻松用人力拉下来, 根本起不到拉结的作用, 形成平安隐患和抗震薄弱环节.植筋使用的粘结剂分为两类:以水泥为主要成分, 与微膨胀剂组成的普通粘结剂和以聚氨酯甲基丙烯酯等组成的高性能粘结剂.锚固胶的性能应通过专门的试验确定, 施工时不得随意添加掺料.“当被植筋的混凝土结构可提供足够锚固长度, 且受静力作用时, 可采纳普通粘结剂;若被植筋的混凝土结构受动荷载作用, 或其构造上难以增年夜锚固长度而又要求所植钢筋不致发生脆性破坏时, 应选用高性能粘结剂.”如使用环氧基锚固胶, 锚固胶的性能指标应符合《混凝土结构后锚固技术规程》JGJ 145-2004的规定.《混凝土结构加固设计规范》GB50367-2006对植筋基本锚固长度的规定:l b=af yl b—植筋锚固长度;f y—钢筋抗拉强度设计值.系数a按下表注:1、当混凝土强度品级不低于C40时, 对立剪强度最小值不低于21N/㎜2的粘结剂, 其植筋的系数a值乘以修正系数0.9.2、当构件中的一个截面中有30%以上的受拉钢筋需与所植的钢筋搭接时, 其植筋的基本锚固长度l b(或l b, d植筋最小锚固长度:受拉区锚固l b,minb;10d;150mm},受压区锚固l b,minb;7d;100mm},植筋的施工流程:弹线定位→钻孔→洗孔→钢筋处置→注胶→植筋→固化养护→抗拔试验→绑扎.用冲击钻钻孔, 钻头直径应比钢筋直径年夜4~ 8mm左右, 钢筋直径为Φ25, 钻头选用φ32的合金钻头.钻孔深度依照《混凝土结构加固设计规范》GB50367-2006中提供的植筋基本锚固长度.洗孔是植筋中最重要的一个环节, 因为孔钻完后内部会有很多混凝土灰渣垃圾, 直接影响植筋的质量, 所以孔洞应清理干净.可用空压机吹出浮沉, 保证孔内干燥无积水.清孔完成后方可注胶, 灌注方式应无妨碍孔洞中空气排出.锚固胶要选用合格的植筋专用胶水, 使钢筋植入后孔内胶液丰满, 又不能使胶液年夜量外流, 以少许粘结剂外溢为宜, 孔内注胶到达孔深的1/3.孔内注完胶后应立即植筋.将钢筋缓慢拔出孔内, 同时要求钢筋旋转, 使结构胶从孔口溢出, 排出孔内空气, 钢筋外露部份长度保证工程需要.植筋施工完毕后24小时之内严禁有任何扰动, 以保证结构胶的正常固化.检测待植筋胶完全固化后, 进行非破损性拉拔试验, 检测的数量是植筋总数的10%.检测中, 测力计施加的力要小于钢筋的屈服强度, 年夜于设计部份提供的植筋设计锚固力值.被植筋的钢筋混凝土构件强度、刚度、抗裂度和稳定性的验算可按整体构件进行计算.。
植筋规范:国标混凝土结构加固设计规范GB50367-2006(2009-04-11 21:03:28)标签:杂谈植筋规范植筋规范植筋规范国家标准混凝土结构加固设计规范国家标准混凝土结构加固设计规范<<植筋施工方案工艺>>植筋是指在混凝土.墙体岩石等基材上钻孔,然后注入高强植筋胶,再插入钢筋或型材,胶固后将钢筋与基材粘接为一体,是加固补强行业较常用的一种建筑技术.工艺流程:定位→钻孔→清孔→钢材除锈→锚固胶配制→植筋→固化、保护→检验1.定位1.1.按设计要求标示钻孔位置、型号,若基材上存在受力钢筋,钻孔位置可适当调整,但均宜植在箍筋内侧(对梁、柱)或分布筋内侧(对板、剪力墙)。
2.钻孔2.1.钻孔宜用电锤或风钻成孔,如遇钢筋宜调整孔位避开。
如采用钻石钻孔机成孔,钻孔内碎屑应用洁净水冲洗干净,并晾晒至干燥。
2.2.钻孔孔径d+4∽8mm(小直径钢筋取低值,大直径钢筋取高值,d为钢筋、螺栓直径)。
2.3.当基材强度等级不低于C20,对HRB335(Ⅱ级)、HRB400、RRB400(Ⅲ级)级螺纹钢筋,Q235、Q345级螺栓和5.6级螺杆,钻孔孔深15d,锚固力一般即可大于钢材屈服值。
对无螺纹(即光圆)钢筋或螺杆,钻孔深度宜再增加5d。
经过深固加固技术系统试验证明:小直径圆钢植筋,端头推荐采用带弯钩样式,锚固综合性能最好。
此时钻孔孔径宜比端头尺寸大1∽2mm。
2.4.实际钻孔深度可参考15d的基准,根据实际所需锚固力大小,并考虑构造要求,现场拉拔试验或按照有关规范计算确定。
2.5. 当基材强度等级低于C20,或在素混凝土(或岩石)上植筋,应适当增加锚固深度。
2.6. 当实际所需锚固力较小时(如用螺栓固定器具、管线、支架等),可按螺栓长度确定钻孔深度,但深度不宜小于5d。
2.7.钻孔有效深度自构件表面坚实的混凝土算起。
2.8.钻孔不应设置于构件的保护层或装饰层内。
2.9.所用主要器具:电锤或风镐。
慧鱼注射式植筋胶FISV 360S钢筋种植深度计算书1.设计计算依据:1.1《混凝土结构加固设计规范》GB50367-20061.2《混凝土结构后锚固技术规程》JGJ145-20042.工程概况混凝土梁截面为7200×7200×180,混凝土标号为C30,钢筋直径Φ12,钢筋选用HRB335热轧带肋钢筋,植筋胶采用慧鱼注射式植筋胶FISV 360S。
3. 植筋深度计算计算公式采用《混凝土结构加固设计规范》中的公式:l d=ψN*ψae*l s式中:l d —植筋锚固深度设计值,植筋深度应不小于此值l s—植筋基本锚固深度,按《混凝土结构加固设计规范》确定l s=0.2*αspt*d* f y/ f bd其中:αspt—为防止混凝土劈裂引用的计算系数,按《混凝土结构加固设计规范》确定,取1.0d —钢筋的公称直径f bd—植筋用胶粘剂的粘结强度设计值,按《混凝土结构加固设计规范》确定,取4.0ψN—考虑各种因素对植筋抗拉承载力影响而需加大锚固深度的修正系数,按《混凝土结构加固设计规范》确定ψN=ψbr*ψw*ψT其中:ψbr—考虑结构构件受力状态对承载力影响的系数,取1. 5ψw—混凝土孔壁潮湿影响系数,取1.1ψT—使用环境的温度影响系数,取1.0ψae—考虑植筋位移延性要求的修正系数,取1.0钢筋种植深度为:l d≥ψNψae l s=1. 5*1.1*1.0*1.0*0.2*1.0*12*300/4.0=297mm而依据《混凝土结构后锚固技术规程》(JGJ145-2004)的抗震要求,锚栓受拉、边缘受剪、拉剪复合受力之结构构件连接及生命线工程非结构构件连接情况下,C30混凝土中植筋的最小锚固深度为24d=288mm。
所以植筋深度取300mm,满足要求。
4. 钢筋受力分析:采用《混凝土结构加固设计规范》中的计算公式,则每根钢筋抗拉承载力设计值为:N b t= f y A s=300×113.04/1000=33.91KN每根钢筋抗剪承载力设计值取抗拉承载力设计值的0.5倍,则抗剪承载力设计值为16.95KN。
钢筋植筋技术-《混凝土结构加固设计规范》GB50367-2006时间::2011-03-13 栏目: 钢筋与结构编辑: 建筑质检员点击: 18540 次标签: 植筋技术植筋要求现场施工中难免碰上需要植筋的时候,比如柱子钢筋漏掉了、二次结构没有预留钢筋等,这个时候就需要植筋处理。
植筋重点是植筋深度和植筋间距的问题,这个工地上有个模糊的概念,就是15d,但是这个是错误的。
应该套用混凝土结构加固设计规范要求进行计算,根据计算结果确定植筋深度。
《混凝土结构加固设计规范》GB50367-2006第77页有专门讲“植筋技术”的一篇,对植筋的构造要求和植筋深度的计算有详细的说明。
当然,自己来算有点麻烦,网上有热心人做了这个小软件——“植筋锚固长度计算软件”。
就在附件里面。
=========================================================== 刚才在网上看到这篇文章,是别人讲植筋技术的论坛,哎,一看就是为了应付评职称发表的,有点水啊,不过还可以参考参考了。
[关键词] 植筋技术;非破损检验;破坏性检验赵刚(重庆华宇物业集团有限公司)一、引言近年来,植筋技术在钢筋混凝土结构工程中广泛应用,但在工程实践中却普遍存在不统一的做法和不规范的行为。
植筋工程的施工质量直接影响到整个工程的质量,当引起工程人员的重视,特别是某些植筋工程与生命线工程发生直接联系,如果植筋过程处理不当,可能为工程留下影响结构安全的隐患。
本文意在通过整理植筋技术相关规范规定,来纠正植筋工程管理中的不规范行为!某商住楼工程根据政府规划部门的意见,将原设计面向小区外侧的入口门厅拆除,将该工程的入口门厅重新调整到面向小区中庭一侧,根据工程实际现状,需要植筋新增11根框架柱;并对原有框架柱中的4根相关剪力墙进行植筋加固;在采光井处新增一块长跨6.9m、短跨4.5m的屋面板,屋面板采用与该工程现浇楼板配筋一样的冷轧扭钢筋,分别有一条短边和两条长边需要植筋;新增的框架梁中部分钢筋也需植筋。
表4.5.6 锚固用胶粘剂安全性检验合格指标A 级胶 B 级胶≥8.5≥7.0本规范附录G ≥50≥40GB/T 2570GB/T 2569≥16≥13本规范附录J C30φ25l =150mm C60φ25l =125mm GB/T 27931 当新增构件为悬挑结构构件时,其原构件混凝土强度等级不得低于C25;2 当新增构件为其他结构构件时,其原构件混凝土强度等级不得低于C20。
《混凝土结构加固设计规范》GB50367-204.5.6 种植锚固件的胶粘剂,必须采用专门配制的改性环氧树脂胶粘剂或改性乙烯基酯类胶粘剂(包括改性氨基甲酸酯胶粘剂),其安全性检验指标必须符合表4.5.6 的规定。
种植锚固件的胶粘剂,其填料必须在工厂制胶时添加,严禁在施工现场掺入。
性 能 项 目性 能 要 求试验方法标准≥11.0≥8.5本规范附录K ≥17.0胶 体性 能劈裂抗拉强度(MPa)抗弯强度(MPa)抗压强度(MPa)≥14.0不挥发物含量(固体含量)(%)≥99注:1 表中各项性能指标,除标有强度标准值外,均为平均值;≥60粘 接能 力钢-钢(钢套筒法)拉伸抗剪强度标准值(MPa)约束拉拔条件下带肋钢筋与混凝土的粘结强度12.1.2 采用植筋技术时,原构件的混凝土强度等级应符合下列规定: 2 当按现行国家标准《树脂浇注体弯曲性能试验方法》GB/T 2570 进行胶体抗弯强度试验时,其试件厚度h 应改为8mm。
12 植筋技术12.1 设计规定12.1.1 本章适用于钢筋混凝土结构构件的锚固:不适用于素混凝土构件,包括纵向受力钢筋配筋率低于最小配筋百分率规定的构件锚固。
素混凝土构件及低配筋率构件的植筋应按锚栓进行设计计算。
12.1.3 采用植筋锚固时,其锚固部位的原构件混凝土不得有局部缺陷。
若有局部缺陷,应先进行补强或加固处理后再植筋。
12.1.4 种植用的钢筋,应采用质量和规格符合本规范第4章规定的带肋钢筋。
钢筋植筋技术-《混凝土结构加固设计规范》GB50367-2006时间::2011-03-13 栏目: 钢筋与结构编辑: 建筑质检员点击: 18540 次标签:植筋技术植筋要求现场施工中难免碰上需要植筋的时候,比如柱子钢筋漏掉了、二次结构没有预留钢筋等,这个时候就需要植筋处理。
植筋重点是植筋深度和植筋间距的问题,这个工地上有个模糊的概念,就是15d,但是这个是错误的。
应该套用混凝土结构加固设计规范要求进行计算,根据计算结果确定植筋深度。
《混凝土结构加固设计规范》GB50367-2006第77页有专门讲“植筋技术”的一篇,对植筋的构造要求和植筋深度的计算有详细的说明。
当然,自己来算有点麻烦,网上有热心人做了这个小软件——“植筋锚固长度计算软件”。
就在附件里面。
===========================================================刚才在网上看到这篇文章,是别人讲植筋技术的论坛,哎,一看就是为了应付评职称发表的,有点水啊,不过还可以参考参考了。
[关键词] 植筋技术;非破损检验;破坏性检验赵刚(重庆华宇物业集团有限公司)一、引言近年来,植筋技术在钢筋混凝土结构工程中广泛应用,但在工程实践中却普遍存在不统一的做法和不规范的行为。
植筋工程的施工质量直接影响到整个工程的质量,当引起工程人员的重视,特别是某些植筋工程与生命线工程发生直接联系,如果植筋过程处理不当,可能为工程留下影响结构安全的隐患。
本文意在通过整理植筋技术相关规范规定,来纠正植筋工程管理中的不规范行为!某商住楼工程根据政府规划部门的意见,将原设计面向小区外侧的入口门厅拆除,将该工程的入口门厅重新调整到面向小区中庭一侧,根据工程实际现状,需要植筋新增11根框架柱;并对原有框架柱中的4根相关剪力墙进行植筋加固;在采光井处新增一块长跨6.9m、短跨4.5m的屋面板,屋面板采用与该工程现浇楼板配筋一样的冷轧扭钢筋,分别有一条短边和两条长边需要植筋;新增的框架梁中部分钢筋也需植筋。
1 总则1.0.1 为使混凝土结构的加固,做到技术可靠、安全适用、经济合理、确保质量,制定本规范。
1.0.2 本规范适用于房屋和一般构筑物钢筋混凝土承重结构加固的设计。
1.0.3 混凝土结构加固前,应根据建筑物的种类,分别按现行国家标准《工业厂房可靠性鉴定标准》GB50144和《民用建筑可靠性鉴定标准》GB50292进行可靠性鉴定。
当与抗震加固结合进行时,尚应按现行国家标准《建筑抗震设计规范》GB50011或《建筑抗震鉴定标准》GB50023进行抗震能力鉴定。
1.0.4 混凝土结构加固的设计,除应遵守本规范规定外,尚应符合国家现行有关标准的要求。
2 术语、符号2.1 术语2.1.1 已有结构加固strengthening of existing structures对可靠性不足或业主要求提高可靠度的承重结构、构件及其相关部分采取增强、局部更换或调整其内力等措施,使具有现行设计规范及业主所要求的安全性、耐久性和适用性。
2.1.2 原构件existing structure member实施加固前的原有构件。
2.1.3 重要构件important structure member其自身失效将影响或危及承重结构体系整体工作的承重构件。
2.1.4 一般构件general structure member其自身失效为孤立事件,不影响承重结构体系整体工作的承重构件。
2.1.5 增大截面加固法structure member strengthenting with R.C增大原构件截面面积或增配钢筋,以提高其承载力和刚度,或改变其自振频率的一种直接加固法。
2.1.6 外粘型钢加固法structure member strengthening with externally bonded steel frame对钢筋混凝土梁、柱外包型钢、扁钢焊成构架并灌注结构胶粘剂,以在到整体受力,共同约束原构件要求的加固方法。
钢筋植筋技术-《混凝土结构加固设计规范》GB50367-2006时间::2011-03-13 栏目: 钢筋与结构编辑: 建筑质检员点击: 18540 次标签: 植筋技术植筋要求现场施工中难免碰上需要植筋的时候,比如柱子钢筋漏掉了、二次结构没有预留钢筋等,这个时候就需要植筋处理。
植筋重点是植筋深度和植筋间距的问题,这个工地上有个模糊的概念,就是15d,但是这个是错误的。
应该套用混凝土结构加固设计规范要求进行计算,根据计算结果确定植筋深度。
《混凝土结构加固设计规范》GB50367-2006第77页有专门讲“植筋技术”的一篇,对植筋的构造要求和植筋深度的计算有详细的说明。
当然,自己来算有点麻烦,网上有热心人做了这个小软件——“植筋锚固长度计算软件”。
就在附件里面。
=========================================================== 刚才在网上看到这篇文章,是别人讲植筋技术的论坛,哎,一看就是为了应付评职称发表的,有点水啊,不过还可以参考参考了。
[关键词] 植筋技术;非破损检验;破坏性检验赵刚(重庆华宇物业集团有限公司)一、引言近年来,植筋技术在钢筋混凝土结构工程中广泛应用,但在工程实践中却普遍存在不统一的做法和不规范的行为。
植筋工程的施工质量直接影响到整个工程的质量,当引起工程人员的重视,特别是某些植筋工程与生命线工程发生直接联系,如果植筋过程处理不当,可能为工程留下影响结构安全的隐患。
本文意在通过整理植筋技术相关规范规定,来纠正植筋工程管理中的不规范行为!某商住楼工程根据政府规划部门的意见,将原设计面向小区外侧的入口门厅拆除,将该工程的入口门厅重新调整到面向小区中庭一侧,根据工程实际现状,需要植筋新增11根框架柱;并对原有框架柱中的4根相关剪力墙进行植筋加固;在采光井处新增一块长跨6.9m、短跨4.5m的屋面板,屋面板采用与该工程现浇楼板配筋一样的冷轧扭钢筋,分别有一条短边和两条长边需要植筋;新增的框架梁中部分钢筋也需植筋。
该植筋工程施工方案中部分文字内容如下:1、植筋工程的方案编制、施工作业、检测验收均以《混凝土结构加固技术规范》CECS25︰90为标准。
2、植筋规格、数量、钻孔深度如下:植筋规格(mm)φ8 φ18 φ22 φ25植筋数量(根)366 116 48 106钻孔深度(mm)120 270 330 3753、挑梁上部钢筋胶粘剂采用喜利得结构胶,其他部位钢筋胶粘剂采用国产A级胶。
钢筋植入后7日内严禁受到触动和干扰,并按结构胶说明书要求加强保养和围护。
4、钢筋植入固化10日后,委托具备相应资质的检测单位,在监理见证下随机抽样进行现场抗拔抽检,每种规格钢筋现场抗拔数量不得少于壹组,经检测合格后,才能进行钢筋连接和安装绑扎等后序工作。
5、现场检测抗拔力,当钢筋为Ⅲ级螺纹钢时抗拔力要求必须≥360MPa;当钢筋为Ⅱ级螺纹钢时抗拔力要求必须≥300MPa;当钢筋为Ⅰ级钢时抗拔力要求必须≥210MPa。
二、植筋技术相关规范及规定该工程方案编制、植筋施工、检测验收均以《混凝土结构加固技术规范》CECS25︰90为标准,其实该标准对于“植筋技术”并无非常具体的规定,这个古老的规范已经被《混凝土结构加固设计规范》GB50367-2006(以下简称GB50367-2006)所替代,GB50367-2006第12章“植筋技术”对植筋提出了更具体的要求。
与植筋验收关系更大的标准应该是《混凝土结构后锚固技术规程》JGJ145-2004(以下简称JGJ145-2004),同时不同地区还有地方标准,比如重庆市地方标准《混凝土无机锚固材料植筋施工及验收规程》DBJ/T50-032-2004(以下简称DBJ/T50-032-2004)。
JGJ145-2004第2.1.5条的术语:化学植筋—以化学粘结剂(锚固胶),将带肋钢筋及长螺杆等胶结固定于混凝土基材锚孔中的一种后锚固生根钢筋;GB50367-2006第2.1.10条的术语:植筋—以专用的结构胶粘剂将带肋钢筋或全螺纹螺杆锚固于基材混凝土中。
这两个关于什么叫“植筋”的术语中限定了植筋所用钢筋的种类:带肋钢筋或全螺纹螺杆。
带肋钢筋的横肋能够使植筋胶体在锚固段形成与钢筋横肋相咬合的肋体,这些肋体是保证所植钢筋长期锚固性能的机械牙键,牙键太浅不能形成与钢筋横肋的有效咬合,牙键太深则不能抵抗与钢筋横肋咬合作用的剪切,GB50367-2006第12.1.4条规定带肋钢筋的相对肋面积应满足0.055≤Ar≤0.08,就是为了控制牙键的深浅。
冷轧扭钢筋的外形不但不能形成机械牙键,还会使胶体局部过厚导致较大收缩影响锚固效果,而且还使锚固段胶体厚薄相差较大,胶体越厚在钢筋受力后的剪切作用下剪切变形就越大,剪切应力相应变小,而胶体较薄的位置剪切应力相应增大,从而导致钢筋与胶体之间的粘结剪切应力不均匀而影响植筋效果。
所以该工程屋面板设计植筋用冷轧扭钢筋是不恰当的!植筋不能使用冷轧扭钢筋,能使用光圆钢筋吗?笔者曾经在某工程中看到用直径8mm的Ⅰ级钢筋运用于剪力墙竖向分布钢筋植筋锚固的实例。
对于Ⅰ级钢能否用于“植筋”,目前业界争议较大。
JGJ145-2004和GB50367-2006规定不使用光圆钢筋,原因在于光圆钢筋不能形成机械牙键,所植钢筋长期锚固性能不能得到保障。
DBJ/T50-032-2004第3.0.1条规定:混凝土植筋技术不适用于各种轻质混凝土结构、砌体结构以及采用圆钢作为植入钢筋的承重结构,对非承重结构的拉接构造的植筋施工可参照本规程执行。
根据这个规定区分结构构件的重要性,框架结构填充墙拉结筋如果设计光圆钢筋采用植筋方式施工应该允许,而运用Ⅰ级钢筋剪力墙竖向分布筋植筋锚固则不太恰当。
应该注意的是,地方标准西南05G701系列图集中的填充墙拉结筋推荐了三种做法,第一种是预留拉结筋法,第二种是预埋铁件法,最后一种是才是植筋法。
然而在其后颁发的国家标准06SG614图集中却限定使用预留拉结筋和预埋铁件两种方法,并不主张采用植筋方式施工填充墙拉结筋。
三、植筋锚固深度与钻孔深度植筋施工钻孔成型后,应报监理检查验收钻孔直径和钻孔深度,我曾经看到监理人员在验孔时要求的钻孔深度正好是设计的植筋深度,本文列举方案中的钻孔深度正好是钢筋直径的15倍,而该工程的设计植筋深度也是钢筋直径的15倍,这反应出一个现状: 植筋深度被认为就是钻孔深度。
有一定现场经验的技术人员一定知道,钢筋切断加工很难保证其端面平整,不能使具有360°完整圆周钢筋面与孔底侧面对齐;植筋钻孔作业会对孔位周边表皮混凝土造成轻微损伤,不能保证孔口对胶体形成有效基体。
基于这两个原因,如果用端面不够平整的钢筋植入15倍钢筋直径的混凝土孔内,肯定不能保证所植钢筋的有效锚固长度达到15倍钢筋直径。
欧美植筋的钻孔深度一般要求比设计植筋深度大2~3倍钢筋植筋,DBJ/T50-032-2004第6.0.4条规定的钻孔深度为设计植筋深度+(10~15)mm其实是一个深度较浅的要求。
国内早期普遍按照钢筋直径15倍要求植筋深度,笔者在2003年以前的植筋工程管理中就是按照设计要求的15倍钢筋直径实施,其中包括一些悬挑构件、大跨度主梁的植筋。
调查我国植筋技术发展历史分析,这个15d来自于国外进口植筋用结构胶使用说明书上的要求,但被忽略的是这个要求是构造性钢筋的植筋深度。
DBJ/T50-032-2004参编专家根据重庆市建筑科学研究院和重庆建筑大学材料系的一些相关实验,认为采用热轧带肋钢筋植筋,最小植筋深度15d能满足设计要求,所以在该规程第4.2.1条规定:构造要求最小植筋深度为15d。
在混凝土基材强度等级、钢筋级别、植筋胶种类完全相同的条件下,按照钢筋直径统一倍数确定植筋深度,在0.9Asfyk拉拔力作用下,较大直径的钢筋将较先被拔出,反应出植筋锚固段钢筋表面积与钢筋断面积并不是理想的线性关系,瑞士联邦技术学院的Marti 教授根据该实验得出,胶粘剂与钢筋之间粘合表面所承受的力随植筋长度类似线性增长,但仅是随钢筋直径的平方根增长。
所以植筋深度统一规定成一个固定的钢筋直径倍数是不科学的!GB50367-2006第12.2.3条规定了植筋的基本锚固深度ls计算公式:ls=0.2asptdfy/fbd式中aspt—为防止混凝土劈裂引用的计算系数;d—植筋公称直径;fbd—植筋用胶粘剂的粘结强度设计值,对于构造性钢筋的植筋深度,GB50367-2006第12.2.3条根据钢筋的受力性质不同,规定了受拉钢筋最小锚固长度lmin=max{0.6ls;10d;100mm};受压钢筋最小锚固长度lmin= max{0.3ls;10d;100mm}。
这里可以看出,规范严谨地把构造性植筋的锚固深度交给了设计者,比DBJ/T50-032-2004的规定要合理一些,同时避免那些植筋公司或胶粘剂厂家的误导。
四植筋胶粘剂该方案中要求悬挑梁上部钢筋胶粘剂采用喜利得结构胶,其他部位钢筋胶粘剂采用国产A级胶。
GB50367-2006第12.1.5条规定:植筋用的胶粘剂必须采用改性环氧类或改性乙烯基酯类(包括改性氨基甲酸酯)的胶粘剂,当植筋的直径大于22mm时,应采用A级胶。
喜利得结构胶是总部位于欧洲列支敦士登的喜利得集团生产的胶粘剂产品,“喜利得”只是一个品牌,其系列产品中有符合A级标准的结构胶,也有符合B级标准的结构胶。
该工程悬挑梁上部有直径25mm主筋,如果使用符合B级胶标准的喜利得结构胶植筋显然不满足GB50367-2006的规定,A级结构胶性能良好,但价格较高。
该工程中除挑梁上部钢筋以外的其他部位植筋有12根直径22mm钢筋、116根直径18mm钢筋、366根直径8mm 钢筋,这些小直径钢筋使用经得起检验的B级胶是许可的,采用A级胶无疑是一种浪费。
五、检测抽检时间和频率不同的胶粘剂固化时间是不一样的,固化时间太短的胶粘剂强度增长快、脆性大;固化时间太长的胶粘剂强度增长慢、耐久性差。
在制定胶粘剂检验合格指标时,均是以胶粘剂产品使用说明书标示的固化期为准所取得的试验结果为依据确定的;因此,对实际工程中胶粘的锚固件,其检验日期也应以此为准,才能如实反映其胶粘质量状况。
倘若时间拖久了,将会使本来固化不良的胶粘剂,其强度有所增长,甚至能达到合格要求,但并不能改善其安全性和耐久性能。
GB50367-2006附录N第2.5条规定应在胶粘剂达到其产品说明书标示的固化时间的当天进行。
本文列举方案中规定了2个时间限定要求:钢筋植入后7日内严禁受到触动和干扰,10日后进行现场抗拔抽检,看似合理,实际上是以为了保证钢筋免受扰动为借口,拖延了抗拔检验的时间。
JGJ145-2004附录A第2.2条规定所植钢筋应按同规格、同型号、基本相同部位组成一个检验批,抽取数量按每批总数的1‰计算,且不少于3 根。