热电偶型号含义
- 格式:doc
- 大小:32.00 KB
- 文档页数:4
PT100/热电偶温度变送器产品使用说明佛山市普量电子有限公司2020-V1.0●欢迎选购佛山市普量电子有限公司产品。
●佛山市普量电子有限公司保留所有权利。
●产品订购和使用前请详细阅读《PT100/热电偶温度变送器使用说明书》。
●产品使用后,请保留《使用说明》,以便产品维护及售后服务。
一、产品外观及组成1、进口PT100铂电阻/J、K、E型热电偶温度芯体;2、高精度、稳定、数字标定调节、放大集成电路,具有零点、满量程补偿、温度补偿;3、输出信号类型广泛,4-20mA/0-20mA/0-5V/10V/RS485-RTU及低功耗RS485;4、产品响应快速,反应灵敏,精度高;5、结构多样化:螺纹安装式、铠装式、贴片式、插入式、法兰式等;6、电气连接IP65/68,二线/三芯/四芯屏蔽温度补偿线;7、304/316/制定材料外壳,探杆长度/直径/螺纹规格/法兰尺寸可制定;8、温度范围:-198℃~-40℃~0~100℃~500℃~1000℃;二、使用时注意事项安装使用请,核对产品标牌及合格证相关参数与使用工况是否相符合;热电阻/热电偶安装时,其插入深度不小于热电阻保护管外径的8倍~10倍;尽可能使热电阻/热电偶受热部分增长;热电阻/热电偶尽可能垂直安装,以防在高温下弯曲变形。
热电阻/热电偶使用中为了减小误差,应尽量使保护套管表面和被测介质温度接近;产品安装时,受力部位为“过程连接六方扳手位”,扳手规格与六方相对应;严禁被测系统的介质温度、压力量程、激励电压超过变送器的额定使用范围;注意保护传感器/变送器电缆线或补偿导线;尽量避免直接接近引起干扰的用户装置或电器;三、产品质量保证免责范围维修服务1、品质保证服务(1)产品质量实行三包:质保期以交货之日起计算,为期13个月。
在质保期内,如因产品本身质量问题,我公司提供免费维修、更换和退货服务。
1)、产品一般零部件、元器件失效,更换后即能恢复使用要求的,免费按期修复;2)、产品主要零部件、元器件失效,不能按期修复的,更换同规格的合格产品;3)、产品因设计、制造等原因造成主要功能不符合企业标准和合同规定的要求,客户要求退货时,收回故障产品,退回客户货款。
控制电缆的种类和符号含义一、用途:电缆适用于交流额定电压450/750V及以下的电器仪表,配电装置的信号传输、控制、测量。
电缆的导电线芯长期允许工作温度应不超过70℃。
主要产品有:1、PVC绝缘护套控制电缆。
2、橡皮绝缘控制电缆。
3、本安型信号控制电缆。
4、信号电缆。
二、字母代号及其意义类别用途导体绝缘护套、屏蔽特征外护层派生特征K-控制电缆系列代号T-铜芯L-铝芯Y-聚乙烯V-聚氯乙烯X-橡皮YJ-交联聚乙烯绝缘Y-聚乙烯V-聚氯乙烯F-氯丁橡胶Q-铅套P-编织屏蔽02.0320.2223.332.3380.106三、型号组成:四、举例:铝芯聚乙烯绝缘钢带铠装,聚乙烯外护层控制电铜芯橡皮绝缘铅套钢带铠装电缆缆五、产品结构简图:1、铜导体2、PVC绝缘3、绕包带4、PVC护套5、铠装钢带6、内护层7、铠装细钢丝控制电缆的型号分类一、聚氯乙烯绝缘聚氯乙烯护套控制电缆1、用途:适用于常温下电器设备及仪表装置。
火警信号及各种自动装置信号的控制连接。
2、特点:该电缆敷设方便,施工简单,安全可靠。
阻燃性电缆还具有不易着火和火后不延燃的特点,电缆长期工作温度不超过+70℃,弯曲半径不小于电缆外径的10倍。
3、使用温度:-10℃~ +70℃4、电缆的型号、名称及主要用途。
名称型号主要用途二、耐高温控制电缆1、产品用途适用于交,直流额定电压450/750V及以下的高温,有腐蚀性气体等环境较恶劣的范围内的信号的传输及控制线路。
2、产品特性该电缆有耐高温、耐碱、耐油、耐氧化剂等特性,屏蔽型还具有抗干扰性能。
电缆长期工作温度-40℃~200℃。
3、电缆的型号、名称及使用范围:注:如需阻燃型(氧指数≥30)则需在型号前加特征代号“ZR”如:ZR-KHF4,ZR-KHF4PT 等,如需加钢带铠装,则需在型号的右下角加代号“22”,如:ZR-KHF422,ZR-KHF4P 22等。
4、电缆的规格和有关参数见下表:三、本安型信号控制电缆广泛用于化学和石油化学工业中有爆炸性环境的自动化控制系统,监制回路及保护线路等各种本安电路中,具有分析参数小,抗外界干扰和线间串扰等优点。
FB900 表说明书
一、型号定义:
FB900 F①②-③*④⑤⑥⑦/⑧⑨-⑩⑾
CODE 8N-4*4NN5/A1-F801/Y
“F”表示PID控制。
“①②”表示输出1和输出2类型
M:继电器输出 V:电压脉冲输出 5:0-10V
8:4-20mA N:无输出
“③”表示电源电压:3为直流24VDC, 4为100-240AC
“④”表示继电器输出的个数
“⑩”表示控制动作 F带AT的PID逆动作
D带AT的PID正动作
A带AT的加热风冷PID动作
W带AT的加热水冷PID动作
“⑾”表示入信号 501:0-10V 701:0-20mA 801:4-20mA
K40:K型热电偶 J32:J型热电偶 D35:PT100
二、尺寸说明
面板尺寸为:96*96,开口尺寸为*,仪表厚为60。
三、操作说明
(二)、在正常状态下按“SET”键持续2秒进入基本参数设定模式菜单,
(三)、在正常状态下按“MODE”键持续2秒进入运行模式菜单,进入后
(四)、在正常状态下按“SET”+“MODE”键持续1秒进入准备模式菜单,
(五)、在正常状态下按“SET”+“MODE”键持续2秒进入工程技术模式
菜单,进入后可按按加减键可以翻动子菜单
按“SET”键进入子菜单翻动参数和确认参数值。
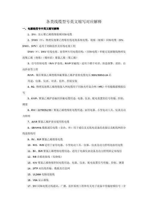
各类线缆型号英文缩写对应解释一、电源线型号中英文缩写解释1、SYV:实心聚乙烯绝缘射频同轴电缆2、SYWV(Y):物理发泡聚乙绝缘有线电视系统电缆,视频(射频)同轴电缆(SYV、SYWV、SYFV)适用于闭路监控及有线电视工程SYWV(Y)、SYKV有线电视、宽带网专用电缆结构:(同轴电缆)单根无氧圆铜线物理发泡聚乙烯(绝缘)(锡丝铝)聚氯乙烯(聚乙烯)3、信号控制电缆(RVV护套线、RVVP屏蔽线)适用于楼宇对讲、防盗报警、消防、自动抄表等工程RVVP:铜芯聚氯乙烯绝缘屏蔽聚氯乙烯护套软电缆电压300V/300V2-24芯用途:仪器、仪表、对讲、监控、控制安装4、RG:物理发泡聚乙烯绝缘接入网电缆用于同轴光纤混合网(HFC)中传输数据模拟信号5、KVVP:聚氯乙烯护套编织屏蔽电缆用途:电器、仪表、配电装置的信号传输、控制、测量6、RVV(227IEC52/53)聚氯乙烯绝缘软电缆用途:家用电器、小型电动工具、仪表及动力照明7、AVVR聚氯乙烯护套安装用软电缆8、SBVVHYA数据通信电缆(室内、外)用于通信及无线电设备的连接以及配线网的分线盒接线用9、RV、RVP聚氯乙烯绝缘电缆10、RVS、RVB适用于家用电器、小型电动工具、仪器、仪表及动力照明连接用电缆11、BV、BVR聚氯乙烯绝缘电缆用途:适用于电器仪表设备及动力照明固定布线用12、RIB音箱连接线(发烧线)13、KVV聚氯乙烯绝缘控制电缆用途:电器、仪表、配电装置信号传输、控制、测量14、SFTP双绞线传输、数据及信息网15、UL2464电脑连接线16、VGA显示器线17、SYV同轴电缆无线通讯、广播、监控系统工程和有关电子设备中传输射频信号(含综合用同轴电缆)18、SDFAVP、SDFAVVP、SYFPY同轴电缆,电梯专用19、JVPV、JVPVP、JVVP铜芯聚氯乙烯绝缘及护套铜丝编织电子计算机控制电缆二、计算机电缆型号名称1.DJYPV 聚乙烯绝缘对绞铜线编织分屏蔽聚氯乙烯护套计算机电缆场合:敷设室内、电缆沟、管道等要求静电屏蔽2.DJYVP 聚乙烯绝缘对绞铜线编织总屏蔽聚氯乙烯护套计算机电缆场合:敷设室内、电缆沟、管道等要求静电屏蔽3.DJYPVP 聚乙烯绝缘对绞铜线编织分屏蔽及总屏蔽聚氯乙烯护套计算机电缆场合:敷设室内、电缆沟、管道等要求静电屏蔽4.DJYP2V 聚乙烯绝缘对绞铜带分屏蔽聚氯乙烯护套计算机电缆场合:敷设室内、电缆沟、管道等要求静电屏蔽5.DJYVP2 聚乙烯绝缘对绞铜带总屏蔽聚氯乙烯护套计算机电缆场合:敷设室内、电缆沟、管道等要求静电屏蔽6.DJYP2VP2 聚乙烯绝缘对绞铜带分屏蔽及总屏蔽聚氯乙烯护套计算机电缆场合敷设室内、电缆沟、管道等要求静电屏蔽7.DJYP3V 聚乙烯绝缘对绞铝塑复合带分屏蔽聚氯乙烯护套计算机电缆场合:敷设室内、电缆沟、管道等要求静电屏蔽8.DJYVP3 聚乙烯绝缘对绞铝塑复合带总屏蔽聚氯乙烯护套计算机电缆场合:敷设室内、电缆沟、管道等要求静电屏蔽9.DJYP3VP3 聚乙烯绝缘对绞铝塑复合带分屏蔽及总屏蔽聚氯乙烯护套计算机电缆场合:敷设室内、电缆沟、管道等要求静电屏蔽10.DJYPVR 聚乙烯绝缘对绞铜线编织分屏蔽聚氯乙烯护套软计算机电缆场合:敷设室内、电缆沟、管道等要求静电屏蔽11.DJYVPR 聚乙烯绝缘对绞铜线编织总屏蔽聚氯乙烯护套软计算机电缆场合:敷设室内、电缆沟、管道等要求静电屏蔽12.DJYPVPR 聚乙烯绝缘对绞铜线编织分屏蔽及总屏蔽聚氯乙烯护套软计算机电缆场合:敷设室内、电缆沟、管道等要求静电屏蔽13.DJYP2VR 聚乙烯绝缘对绞铜带分屏蔽聚氯乙烯护套软计算机电缆场合:敷设室内、电缆沟、管道等要求静电屏蔽14.DJYVP2R 聚乙烯绝缘对绞铜带总屏蔽聚氯乙烯护套软计算机电缆场合:敷设室内、电缆沟、管道等要求静电屏蔽15.DJYP2VP2R 聚乙烯绝缘对绞铜带分屏蔽及总屏蔽聚氯乙烯护套软计算机电缆场合:敷设室内、电缆沟、管道等要求静电屏蔽16.DJYP3VR 聚乙烯绝缘对绞铝塑复合带分屏蔽聚氯乙烯护套软计算机电缆场合:敷设室内、电缆沟、管道等要求静电屏蔽17.DJYVP3R 聚乙烯绝缘对绞铝塑复合带总屏蔽聚氯乙烯护套软计算机电缆场合:敷设室内、电缆沟、管道等要求静电屏蔽18.DJYP3VP3R 聚乙烯绝缘对绞铝塑复合带分屏蔽及总屏蔽聚氯乙烯护套软计算机电缆场合:敷设室内、电缆沟、管道等要求静电屏蔽19.DJYPV22 聚乙烯绝缘对绞铜线编织分屏蔽聚氯乙烯护套钢带铠装计算机电缆场合:敷设室内、电缆沟、管道等要求静电屏蔽并承受较大机械外力固定20.DJYVP22 聚乙烯绝缘对绞铜线编织总屏蔽聚氯乙烯护套钢带铠装计算机电缆场合:敷设室内、电缆沟、管道等要求静电屏蔽并承受较大机械外力固定21.DJYPVP22 聚乙烯绝缘对绞铜线编织分屏蔽及总屏蔽聚氯乙烯护套钢带铠装计算机电缆场合:敷设室内、电缆沟、管道等要求静电屏蔽并承受较大机械外力固定22.DJYP2V22 聚乙烯绝缘对绞铜带分屏蔽聚氯乙烯护套钢带铠装计算机电缆场合:敷设室内、电缆沟、管道等要求静电屏蔽并承受较大机械外力固定23.DJYVP2-22 聚乙烯绝缘对绞铜带总屏蔽聚氯乙烯护套钢带铠装计算机电缆场合:敷设室内、电缆沟、管道等要求静电屏蔽并承受较大机械外力固定24.DJYP2VP2-22 聚乙烯绝缘对绞铜带分屏蔽及总屏蔽聚氯乙烯护套钢带铠装计算机电缆场合:敷设室内、电缆沟、管道等要求静电屏蔽并承受较大机械外力固定25.DJYP3V22 聚乙烯绝缘对绞铝塑复合带分屏蔽聚氯乙烯护套钢带铠装计算机电缆场合:敷设室内、电缆沟、管道等要求静电屏蔽并承受较大机械外力固定26.DJYVP3-22 聚乙烯绝缘对绞铝塑复合带总屏蔽聚氯乙烯护套钢带铠装计算机电缆场合:敷设室内、电缆沟、管道等要求静电屏蔽并承受较大机械外力固定27.DJYP3VP3-22 聚乙烯绝缘对绞铝塑复合带分屏蔽及总屏蔽聚氯乙烯护套钢带铠装计算机电缆场合:敷设室内、电缆沟、管道等要求静电屏蔽并承受较大机械外力固定三、热电偶补偿电缆型号字母含义四、耐火电力电缆型号中代号名称和含义:五、硅橡胶电机电缆型号字母含义六、变频电缆型号英文代号项目代号说明系列代号BP 变频电缆绝缘代号YJ 交联聚乙烯绝缘护套代号V 聚氯乙烯护套护套代号 E 无卤低烟聚烯烃护套屏蔽代号TP2 同心导体+铜带屏蔽结构屏蔽代号P12 铜带屏蔽+铜丝编织双重屏蔽屏蔽代号PX12 铜带屏蔽+镀锡铜丝编织双重屏蔽铠装代号22 钢带铠装阻燃代号ZR 阻燃型七、变频电力电缆型号BPGGP 硅橡胶绝缘和护套铜丝编织屏蔽耐高温变频电力电缆。
常用热电偶分度号含义以及测温范围一、(S型热电偶)铂铑10-铂热电偶铂铑10-铂热电偶(S型热电偶)为贵金属热电偶。
偶丝直径规定为0.5mm,允许偏差-0.015mm,其正极(SP)的名义化学成分为铂铑合金,其中含铑为10%,含铂为90%,负极(SN)为纯铂,故俗称单铂铑热电偶。
该热电偶长期最高使用温度为1300℃,短期最高使用温度为1600℃。
S型热电偶在热电偶系列中具有准确度最高,稳定性最好,测温温区宽,使用寿命长等优点。
它的物理,化学性能良好,热电势稳定性及在高温下抗氧化性能好,适用于氧化性和惰性气氛中。
由于S型热电偶具有优良的综合性能,符合国际使用温标的S型热电偶,长期以来曾作为国际温标的内插仪器,“ITS-90”虽规定今后不再作为国际温标的内查仪器,但国际温度咨询委员会(CCT)认为S型热电偶仍可用于近似实现国际温标。
S型热电偶不足之处是热电势,热电势率较小,灵敏读低,高温下机械强度下降,对污染非常敏感,贵金属材料昂贵,因而一次性投资较大。
二、(R型热电偶)铂铑13-铂热电偶铂铑13-铂热电偶(R型热电偶)为贵金属热电偶。
偶丝直径规定为0.5mm,允许偏差-0.015mm,其正极(RP)的名义化学成分为铂铑合金,其中含铑为13%,含铂为87%,负极(RN)为纯铂,长期最高使用温度为1300℃,短期最高使用温度为1600℃。
R型热电偶在热电偶系列中具有准确度最高,稳定性最好,测温温区宽,使用寿命长等优点。
其物理,化学性能良好,热电势稳定性及在高温下抗氧化性能好,适用于氧化性和惰性气氛中。
由于R型热电偶的综合性能与S型热电偶相当,在我国一直难于推广,除在进口设备上的测温有所应用外,国内测温很少采用。
1967年至1971年间,英国NPL,美国NBS和加拿大NRC三大研究机构进行了一项合作研究,其结果表明,R型热电偶的稳定性和复现性比S型热电偶均好,我国目前尚未开展这方面的研究。
R 型热电偶不足之处是热电势,热电势率较小,灵敏读低,高温下机械强度下降,对污染非常敏感,贵金属材料昂贵,因而一次性投资较大三、(B型热电偶)铂铑30-铂铑6热电偶铂铑30-铂铑6热电偶(B型热电偶)为贵金属热电偶。
在各种电缆型号的含义(一)中讲解了计算机电缆型号及型号含义,下面继续讲解补偿导线补偿电缆规格型号含义。
▲执行标准:GB/T4989/94等效采用IEC584.3▲用途:适用于能源、冶金、石油、化工等厂矿企业和科研部门的温度控制系统。
其用于测温仪器冷端和测温仪器之间的连接。
耐热型采用进口氟塑料绝缘及护套具有优良的耐热、防水、防腐、防酸碱、耐化学试剂、耐磨、耐老化和不燃烧性能。
使用温度在-60~205℃,属国际先进水平。
▲使用特性:补偿电缆使用特性▲产品代号及含义:▲技术指标:1、型号、合金丝材料和绝缘颜色2、使用分类的护层颜色▲型号名称:▲型号说明:▲规格:电缆常识型号含义:R-连接用软电缆(电线),软结构。
V-绝缘聚氯乙烯。
V-聚氯乙烯绝缘V-聚氯乙烯护套B-平型(扁形)。
S-双绞型。
A-镀锡或镀银。
F-耐高温P-编织屏蔽P2-铜带屏蔽P22-钢带铠装Y—预制型、一般省略,或聚烯烃护套FD—产品类别代号,指分支电缆。
将要颁布的建设部标准用FZ表示,其实质相同YJ—交联聚乙烯绝缘V—聚氯乙烯绝缘或护套ZR—阻燃型NH—耐火型WDZ—无卤低烟阻燃型WDN—无卤低烟耐火型例如:SYV 75-5-1(A、B、C)S: 射频 Y:聚乙烯绝缘 V:聚氯乙烯护套 A:64编 B:96编 C:128编75:75欧姆 5:线径为5MM 1:代表单芯SYWV 75-5-1S: 射频 Y:聚乙烯绝缘 W:物理发泡 V:聚氯乙烯护套75:75欧姆 5:线缆外径为5mm 1:代表单芯例如:RVVP2*32/0.2 RVV2*1.0 BVRR: 软线 VV:双层护套线 P屏蔽2:2芯多股线 32:每芯有32根铜丝 0.2:每根铜丝直径为0.2mmZR-RVS2*24/0.12ZR: 阻燃 R: 软线 S:双绞线2:2芯多股线 24:每芯有24根铜丝 0.12:每根铜丝直径为0.12mm型号、名称RV 铜芯氯乙烯绝缘连接电缆(电线)AVR 镀锡铜芯聚乙烯绝缘平型连接软电缆(电线)RVB 铜芯聚氯乙烯平型连接电线RVS 铜芯聚氯乙烯绞型连接电线RVV 铜芯聚氯乙烯绝缘聚氯乙烯护套圆形连接软电缆ARVV 镀锡铜芯聚氯乙烯绝缘聚氯乙烯护套平形连接软电缆RVVB 铜芯聚氯乙烯绝缘聚氯乙烯护套平形连接软电缆RV-105 铜芯耐热105oC聚氯乙烯绝缘聚氯乙烯绝缘连接软电缆AF-205AFS-250AFP-250 镀银聚氯乙氟塑料绝缘耐高温-60oC~250oC连接软电线规格表示法的含义:规格采用芯数、标称截面和电压等级表示:①单芯分支电缆规格表示法:同一回路电缆根数*(1*标称截面), 0.6/1kV,如:4*(1*185)+1*95 0.6/1kV②多芯绞合型分支电缆规格表示法:同一回路电缆根数*标称截面,0.6/1kV,如:4**185+1*95 0.6/1kV③多芯同护套型分支电缆规格表示法:电缆芯数×标称截面-T,如:4×25-T 完整的型号规格表示法:因为分支电缆包含主干电缆和支线电缆。
pt100是铂热电阻!就是说它的阻值在0度时为100欧姆,负200度时为18.52欧姆,200度时为175.86欧姆,800度时为375.70欧姆。
Pt100温度传感器的主要技术参数如下:测量范围:-200℃~+850℃;允许偏差值△℃:A级±(0.15+0.002│t│), B 级±(0.30+0.005│t│);热响应时间<30s;最小置入深度:热电阻的最小置入深度≥200mm;允通电流≤5mA。
另外,Pt100温度传感器还具有抗振动、稳定性好、准确度高、耐高压等优点。
分度号代表温度范围,且代表每种分度号的热电偶具体多少温度输出多少伏特的电压或者毫伏的电压。
热电偶的分度号有主要有S、R、B、N、K、E、J、T等几种。
其中S、R、B属于贵金属热电偶,N、K、E、J、T属于廉金属热电偶。
S分度号的特点是抗氧化性能强,宜在氧化性、惰性气氛中连续使用,长期使用温度1400℃,短期1600℃。
在所有热电偶中,S分度号的精确度等级最高,通常用作标准热电偶;R分度号与S分度号相比除热电动势大15%左右,其它性能几乎完全相同;B分度号在室温下热电动势极小,故在测量时一般不用补偿导线。
它的长期使用温度为1600℃,短期1800℃。
可在氧化性或中性气氛中使用,也可在真空条件下短期使用。
N分度号的特点是1300℃下高温抗氧化能力强,热电动势的长期稳定性及短期热循环的复现性好,耐核辐照及耐低温性能也好,可以部分代替S分度号热电偶;K分度号的特点是抗氧化性能强,宜在氧化性、惰性气氛中连续使用,长期使用温度1000℃,短期1200℃。
在所有热电偶中使用最广泛;E分度号的特点是在常用热电偶中,其热电动势最大,即灵敏度最高。
宜在氧化性、惰性气氛中连续使用,使用温度0-800℃;J分度号的特点是既可用于氧化性气氛(使用温度上限750℃),也可用于还原性气氛(使用温度上限950℃),并且耐H2及CO气体腐蚀,多用于炼油及化工;T分度号的特点是在所有廉金属热电偶中精确度等级最高,通常用来测量300℃以下的温度。
那个远去的夏天_初二作文精选那个远去的夏天夏夜的味道是醇厚的葡萄酒,充满了童年的美好回忆。
夏夜的田野,是热闹的;夏夜的家园,是欢乐的;夏夜的人儿,是纯净如水的。
那远去的夏夜,永远流淌在我的血液里,是温热的。
我金色的童年是由一个快乐的家和这个夏夜一点一点组成的。
老家,屋后的那小院子,最令我难忘。
每当黄昏临近,暮色渐临时,夏风便一改常态,脱去夏天令人烦闷的外壳,变得沁人心脾。
从竹林里涌来的风儿一吹过院子,就留下清清凉凉的田园气息。
我站在院子里,任山风从我耳畔吹过,享受着这美好的时光。
到了晚上,大人们会带上水管,连接水龙头,清理院子里一整天积累的灰尘和热量。
奶奶也会按时从厨房里拿出各种盘子,放在小院里的石桌上。
这些五颜六色的菜令人垂涎三尺。
我和哥哥一闻到味道,我们就飞出游戏,寻找我们最喜欢的菜肴。
当大人们来的时候,我和弟弟特别照顾的菜已经不见了。
大人们似乎受不了屋里的热,所以他们把凳子搬到院子里,让微风吹干净。
饭后,用不着擦嘴洗手,只要舌头往嘴唇上舔一圈,把手指伸进嘴里一吮就完事了。
吃饱了,我和哥哥在院子里打闹着,追逐着,小院子便是我们的乐园。
院子里有一棵桑葚树,枝繁叶茂,紫红的桑葚挂满枝头,压弯了枝条,我们围绕着桑葚树一圈又一圈地追逐着,奔跑着,笑声招引来了阵阵的山风。
风儿摇晃着桑葚,偶尔几颗熟透的桑葚砸在了我的头顶上,掉落在地上,捡起来,一尝,酸酸甜甜的。
跑累了,就回到屋内,吃起奶奶刚炒好的花生。
这花生颗颗粒大饱满,咬下去嘎嘣脆,满口喷香。
我和哥哥一个劲地说好吃。
小院子的记忆是那样的温暖。
夜幕降临时,小星星从黑暗的天空中探出头来,眨着眼睛,小心翼翼地伸出月亮,把银光洒在院子里。
我和弟弟在院子里铺了一张席子,抬头望着星空,凝视着星星。
奶奶哼着歌,拿着一把掌扇给我们。
有时刮起凉风时,奶奶会停下来休息。
风应该会让奶奶难过的!“一、二、三、四……”我从西往东数着星星,哥哥则从东往西数,我们数着数着就乱了,于是又从头开始。
各种电缆型号解释型号含:R-连接用软电缆(电线),软结构。
V-绝缘聚氯乙烯。
V-聚氯乙烯绝缘V-聚氯乙烯护套B-平型(扁形)。
S-双绞型。
A-镀锡或镀银。
F-耐高温P-编织屏蔽P2-铜带屏蔽P22-钢带铠装Y―预制型、一般省略,或聚烯烃护套FD―产品类别代号,指分支电缆。
将要颁布的建设部标准用FZ表示,其实质相同YJ―交联聚乙烯绝缘V―聚氯乙烯绝缘或护套ZR―阻燃型NH―耐火型电线电缆 WDZ―无卤低烟阻燃型WDN―无卤低烟耐火型例如:SYV 75-5-1(A、B、C)S: 射频Y:聚乙烯绝缘V:聚氯乙烯护套A:64编B:96编C:128编75:75欧姆5:线径为5MM 1:代表单芯SYWV 75-5-1S: 射频Y:聚乙烯绝缘W:物理发泡V:聚氯乙烯护套75:75欧姆5:线缆外径为5MM 1:代表单芯例如:RVVP2*32/0.2 RVV2*1.0 BVRR: 软线VV:双层护套线P屏蔽2:2芯多股线32:每芯有32根铜丝0.2:每根铜丝直径为0.2MM ZR-RVS2*24/0.12 ZR: 阻燃R: 软线S:双绞线2:2芯多股线24:每芯有24根铜丝0.12:每根铜丝直径为0.12MM型号、名称中国电线电缆网()RV 铜芯氯乙烯绝缘连接电缆(电线)AVR 镀锡铜芯聚乙烯绝缘平型连接软电缆(电线)RVB 铜芯聚氯乙烯平型连接电线电线电缆 RVS 铜芯聚氯乙烯绞型连接电线RVV 铜芯聚氯乙烯绝缘聚氯乙烯护套圆形连接软电缆ARVV 镀锡铜芯聚氯乙烯绝缘聚氯乙烯护套平形连接软电缆RVVB 铜芯聚氯乙烯绝缘聚氯乙烯护套平形连接软电缆RV-105 铜芯耐热105oC聚氯乙烯绝缘聚氯乙烯绝缘连接软电缆AF-205AFS-250AFP-250 镀银聚氯乙氟塑料绝缘耐高温-60oC~250oC连接软电线2、规格表示法的含义规格采用芯数、标称截面和电压等级表示①单芯分支电缆规格表示法:同一回路电缆根数*(1*标称截面),0.6/1KV,如:4*(1*185)+1*95 0.6/1KV②多芯绞合型分支电缆规格表示法:同一回路电缆根数*标称截面,0.6/1KV,如:4**185+1*95 0.6/1KV③多芯同护套型分支电缆规格表示法:电缆芯数×标称截面-T,如:4×25-TFV氟塑料绝缘聚氯乙烯护套电力电缆电线电缆 GV硅橡胶绝缘聚氯乙烯护套电力电缆LV聚氯乙烯绝缘聚氯乙烯护套电缆AV铜芯聚氯乙烯绝缘安装用电线BV铜芯聚氯乙烯绝缘电线JV铜芯聚氯乙烯绝缘电机绕组引接软电缆(电线)SV实心铜导体聚氯乙烯绝缘耐水绕组线VY额定电压0.6/1kV聚氯乙烯绝缘聚乙烯护套电力电缆VV额定电压0.6/1kV聚氯乙烯绝缘聚氯乙烯护套电力电缆SYV实芯聚乙烯绝缘聚氯乙烯护套射频同轴电缆HRV聚氯乙烯绝缘聚氯乙烯护套电话软线HJV实心铜导体聚氯乙烯绝缘局用配线HAV铜导体聚氯乙烯绝缘通信设备用电线HBV聚氯乙烯绝缘平行线对室内线KGV硅橡胶绝缘聚氯乙烯护套控制电缆电线电缆 FVR氟塑料绝缘聚氯乙烯护套软电力电缆VVP聚氯乙烯绝缘聚氯乙烯护套编织屏蔽电力电缆GVR硅橡胶绝缘聚氯乙烯护套电力电缆KFV铜芯氟塑料绝缘105℃阻燃聚氯乙烯护套控制电缆MVV煤矿用聚氯乙烯绝缘聚氯乙烯护套电力电缆CXV天然丁苯绝缘聚氯乙烯护套船用电力电缆QGV公路车辆用铜芯聚氯乙烯绝缘高压点火电线QVR公路车辆用铜芯聚氯乙烯绝缘低压电线LVT聚氯乙烯绝缘及护套弹簧形电缆LVP聚氯乙烯绝缘总屏蔽聚氯乙烯护套电缆LYV铝芯聚乙烯绝缘聚氯乙烯护套电缆(电线)LVV铝芯聚氯乙烯绝缘和护套电缆(电线)BVN铜芯耐热70℃聚氯乙烯绝缘尼龙护套电线BYV额定电压300/500铜芯聚乙烯绝缘聚氯乙烯护套电缆电线电缆 RVP铜芯聚氯乙烯绝缘屏蔽软电线AVP铜芯聚氯乙烯绝缘安装用屏蔽电线AVR铜芯聚氯乙烯绝缘安装用软电线RVS铜芯聚氯乙烯绝缘绞型连接用软电线BVV铜芯聚氯乙烯绝缘聚氯乙烯护套圆型电缆BVR铜芯聚氯乙烯绝缘软电缆BLV铝芯聚氯乙烯绝缘电线SJV绞合铜导体聚氯乙烯绝缘耐水绕组线YJV额定电压0.6/1kV交联聚乙烯绝缘聚氯乙烯护套电力电缆VLY额定电压0.6/1kV铝芯聚氯乙烯绝缘聚乙烯护套电力电缆VLV额定电压0.6/1kV铝芯聚氯乙烯绝缘聚氯乙烯护套电力电缆KYV额定电压450/750V聚乙烯绝缘聚氯乙烯护套控制电缆KVY额定电压450/750V聚氯乙烯绝缘聚乙烯护套控制电缆KVV额定电压450/750V聚氯乙烯绝缘聚氯乙烯护套控制电缆电线电缆 VV29额定电压0.6/1kV聚氯乙烯绝缘钢带铠装聚氯乙烯护套电力电缆(类似VV22) RVSP铜芯聚氯乙烯绝缘绞型铜丝屏蔽连接用软电线YVVP聚氯乙烯绝缘聚氯乙烯护套铜丝屏蔽仪表电缆HOJV单式应急用同轴电缆HLVV录音机话筒连接线HRVV小型送受话器连接用电缆(线)SJYV数字通信用水平布线同轴电缆SEYV实芯聚乙烯绝缘聚氯乙烯护套射频对称电缆GJFV非金属加强构件、松套光纤、聚氯乙烯护套室(局)内光缆RVFP聚氯乙烯绝缘屏蔽复合物护套软线HRVT聚氯乙烯绝缘聚氯乙烯护套弹簧形电话软线SWNV尼龙绝缘PVC护套电话电缆系列SWVVPVC绝缘和护套程控交换机用电缆系列HJVN实心铜导体聚氯乙烯绝缘聚酰胺外皮局用配线电线电缆 HNVP实心或绞合导体聚氯乙烯绝缘屏蔽型设备用电线HPVV聚氯乙烯绝缘和护套低频通信终端电缆HJVV铜芯聚氯乙烯绝缘聚氯乙烯护套局用电缆HBYV聚乙烯绝缘聚氯乙烯护套平行线对室内线HBVV聚氯乙烯绝缘聚氯乙烯护套平行线对室内线JYPV铜芯聚乙烯绝缘聚氯乙烯护套铜线或镀锡铜线编织分屏蔽集散型仪表信号电缆DYVP铜芯聚乙烯绝缘聚氯乙烯护套铜线或镀锡铜线编织屏蔽电动型仪表信号电缆HSVV铜芯聚氯乙烯绝缘聚氯乙烯护套通信设备和装置用信号电缆PTYV聚乙烯绝缘聚氯乙烯护套铁路信号电缆KGVP硅橡胶绝缘聚氯乙烯护套铜丝编织屏蔽控制电缆KGVR硅橡胶绝缘聚氯乙烯护套控制软电缆TYJV铜芯交联聚乙烯绝缘聚氯乙烯护套电缆LVYV额定电压6/10kV铝芯聚氯乙烯和聚乙烯复合绝缘PVC护套(埋地或架空用)电缆FV32氟塑料绝缘细钢丝铠装聚氯乙烯护套电力电缆电线电缆 FV22氟塑料绝缘钢带铠装聚氯乙烯护套电力电缆VVRP聚氯乙烯绝缘聚氯乙烯护套编织屏蔽电力软电缆YJVP交联聚乙烯绝缘聚氯乙烯护套编织屏蔽电力电缆VV-T聚氯乙烯绝缘聚氯乙烯护套同心导体电力电缆GVP2硅橡胶绝缘聚氯乙烯护套铜带屏蔽电力电缆GV32硅橡胶绝缘聚氯乙烯护套细钢丝铠装电力电缆GV22硅橡胶绝缘聚氯乙烯护套钢带铠装电力电缆KFVX镀锡铜芯氟塑料绝缘105℃阻燃聚氯乙烯护套控制电缆MYJV煤矿用交联聚乙烯绝缘聚氯乙烯护套电力电缆MHYV煤矿用聚乙烯绝缘聚氯乙烯护套通信电缆JHJV交联聚乙烯绝缘聚氯乙烯护套舰船用通信电缆JHYV聚乙烯绝缘聚氯乙烯护套舰船用通信电缆JHVV聚氯乙烯绝缘聚氯乙烯护套舰船用通信电缆JHFV氟塑料绝缘聚氯乙烯护套舰船用通信电缆电线电缆 CSYV铜导体实芯聚乙烯绝缘聚氯乙烯外套船用同轴射频电缆CKXV船用天然丁苯绝缘聚氯乙烯护套控制电缆QBVR公路车辆用薄壁绝缘低压电缆QGZV公路车辆用阻尼芯聚氯乙烯绝缘高压点火电线QGXV公路车辆用铜芯天然丁苯橡皮绝缘聚氯乙烯护套高压点火电线QVVR公路车辆用铜芯聚氯乙烯绝缘聚氯乙烯护套低压电线HRVE助听器耳机连接软线HRVS助听器耳机连接软线HRVB助听器耳机连接软线LVFP聚氯乙烯绝缘分相屏蔽聚氯乙烯护套电缆JVVP铜芯聚氯乙烯绝缘和护套铜丝编织总屏蔽型计算机安装电缆JVPV铜芯聚氯乙烯绝缘和护套铜丝编织屏蔽型计算机安装电缆LYVD铝芯聚乙烯绝缘聚氯乙烯护套带形电缆LVVD铝芯聚氯乙烯绝缘聚氯乙烯护套带形电缆电线电缆 LYVF铝芯聚乙烯绝缘聚氯乙烯分相护套电缆LVVF铝芯聚氯乙烯绝缘聚氯乙烯分相护套电缆NLVV农用直埋铝芯聚氯乙烯绝缘,聚氯乙烯护套电缆NLYV农用直埋铝芯聚乙烯绝缘,聚氯乙烯护套电缆BLYV额定电压300/500铝芯聚乙烯绝缘聚氯乙烯护套电缆RVVP铜芯聚氯乙烯绝缘、屏蔽、聚氯乙烯护套软电线AVVR铜芯聚氯乙烯绝缘聚氯乙烯护套安装用软电线AVRS铜芯聚氯乙烯绝缘绞型安装用软电线AVRB铜芯聚氯乙烯绝缘扁型安装用软电线BVVB铜芯聚氯乙烯绝缘聚氯乙烯护套扁型电缆BLVV铝芯聚氯乙烯绝缘聚氯乙烯护套圆型电缆BXVW铜芯橡皮绝缘聚氯乙烯护套电缆(线)YJLV额定电压0.6/1kV铝芯交联聚乙烯绝缘聚氯乙烯护套电力电缆VV33额定电压0.6/1kV聚氯乙烯绝缘钢丝铠装聚乙烯护套电力电缆电线电缆 VV32额定电压0.6/1kV聚氯乙烯绝缘钢丝铠装聚氯乙烯护套电力电缆VV23额定电压0.6/1kV聚氯乙烯绝缘钢带铠装聚乙烯护套电力电缆VV22额定电压0.6/1kV聚氯乙烯绝缘钢带铠装聚氯乙烯护套电力电缆KVYR额定电压450/750V聚氯乙烯绝缘聚乙烯护套控制软电缆KYVR额定电压450/750V聚乙烯绝缘聚氯乙烯护套控制软电缆KVVR额定电压450/750V聚氯乙烯绝缘聚氯乙烯护套控制软电缆KVYP额定电压450/750V聚氯乙烯绝缘聚乙烯护套铜丝编织屏蔽控制电缆KYVP额定电压450/750V聚乙烯绝缘聚氯乙烯护套铜丝编织屏蔽控制电缆KYJV额定电压450/750V交联聚乙烯绝缘聚氯乙烯护套控制电缆KVVP额定电压450/750V聚氯乙烯绝缘聚氯乙烯护套铜丝编织屏蔽控制电缆YJV29额定电压0.6/1kV交联聚乙烯绝缘钢带铠装聚氯乙烯护套电力电缆(类似YJV22) NH-BV铜芯聚氯乙烯绝缘耐火电线HPZRV阻燃聚乙烯绝缘专用护套综合控制电缆HSYV5第5类(带宽100MHz)数字通信用传输电缆电线电缆 SJYFV数字通信用水平布线同轴电缆GJFXV非金属加强构件、中心管光纤、聚氯乙烯护套室(局)内光缆GJFBV非金属加强构件、松套光纤、扁形、聚氯乙烯护套室(局)内光缆GJFJV非金属加强构件、紧套光纤、聚氯乙烯护套室(局)内光缆SWNVP尼龙绝缘PVC护套屏蔽型电话电缆系列SBPAV尼龙绝缘非屏蔽聚氯乙烯护套程控交换机电缆SWVVPPVC绝缘和护套屏蔽型程控交换机用电缆系列SBVVP聚氯乙烯绝缘和护套屏蔽型程控交换机用电缆HSJVV聚氯乙烯绝缘聚乙烯护套数字局用对称电缆HAHTV铜合金导体聚氯乙烯绝缘通信设备用电线HNVVP实心或绞合导体聚氯乙烯绝缘聚氯乙烯护套屏蔽型设备用电缆HJVVP铜芯聚氯乙烯绝缘聚氯乙烯护套屏蔽型局用电缆HBV-J聚氯乙烯绝缘绞合线对室内线PUYVR矿用聚乙烯绝缘阻燃聚氯乙烯护套信号软电缆电线电缆 PUYVP矿用聚乙烯绝缘阻燃聚氯乙烯护套铜丝编织屏蔽信号电缆SBEYV对称式高频信号电缆JYJPV铜芯交联聚乙烯绝缘聚氯乙烯护套铜线或镀锡铜线编织分屏蔽集散型仪表信号电缆JYP2V铜芯聚乙烯绝缘聚氯乙烯护套铜塑复合带绕包分屏蔽集散型仪表信号电缆JYPLV铜芯聚乙烯绝缘聚氯乙烯护套铝塑复合带绕包分屏蔽集散型仪表信号电缆JYPVP铜芯聚乙烯绝缘聚氯乙烯护套铜线或镀锡铜线编织分屏总屏集散型仪表信号电缆JYPVR铜芯聚乙烯绝缘聚氯乙烯护套铜线或镀锡铜线编织分屏蔽集散型仪表信号软电缆DYJVP铜芯交联聚乙烯绝缘聚氯乙烯护套铜线或镀锡铜线编织屏蔽电动型仪表信号电缆DYVPL铜芯聚乙烯绝缘聚氯乙烯护套铝塑复合膜带屏蔽电动型仪表信号电缆DYVRP铜芯聚乙烯绝缘聚氯乙烯护套铜线或镀锡铜线编织屏蔽电动型仪表信号软电缆HSVVP铜芯聚氯乙烯绝缘聚氯乙烯护套屏蔽型通信设备和装置用信号电缆PDYVP铜芯聚乙烯绝缘铜丝编织屏蔽聚氯乙烯护套地铁信号电缆KGVP2硅橡胶绝缘聚氯乙烯护套铜带屏蔽控制电缆KGVRP硅橡胶绝缘聚氯乙烯护套铜丝编织屏蔽控制软电缆电线电缆 ZA-RV铜芯阻燃聚氯乙烯绝缘软电缆VV-SE铜芯聚氯乙烯绝缘和护套无接点分支电缆BV-GE铜芯聚氯乙烯绝缘无接点分支导线NH-VV聚氯乙烯绝缘和护套耐火型电力电缆F46VP聚全氟乙丙烯绝缘聚氯乙烯护套编织屏蔽电力电缆YJV-T交联聚乙烯绝缘聚氯乙烯护套同心导体电力电缆GVRP2硅橡胶绝缘聚氯乙烯护套铜带屏蔽电力电缆KVVP3铜芯聚氯乙烯绝缘和护套铝/聚酯复合膜屏蔽控制电缆KVDVD铜芯聚氯乙烯绝缘和护套阻燃低烟低卤控制电缆KFV22铜芯氟塑料绝缘105℃阻燃聚氯乙烯护套钢带铠装控制电缆KFP1V铜芯氟塑料绝缘105℃阻燃聚氯乙烯护套屏蔽控制电缆MVV42煤矿用聚氯乙烯绝缘粗钢丝铠装聚氯乙烯护套电力电缆MVV32煤矿用聚氯乙烯绝缘钢丝铠装铠装聚氯乙烯护套电力电缆MVV22煤矿用聚氯乙烯绝缘钢带铠装聚氯乙烯护套电力电缆电线电缆 MHYAV煤矿用聚乙烯绝缘铝-聚乙烯粘结护层聚氯乙烯护套通信电缆MHYBV煤矿用聚乙烯绝缘镀锌钢丝编织铠装聚氯乙烯护套通信电缆MHJYV煤矿用加强型聚乙烯绝缘聚氯乙烯护套通信电缆DBV-2电雷管引爆用铜芯厚型聚氯乙烯绝缘电线DBV-1电雷管引爆用铜芯薄型聚氯乙烯绝缘电线CHV82聚氯乙烯绝缘铜丝编织铠装聚氯乙烯外套对称式船用通信电缆CXV92天然丁苯绝缘聚氯乙烯内套裸钢丝编织铠装聚氯乙烯外套船用电力电缆CXV90天然丁苯绝缘聚氯乙烯内套裸钢丝编织铠装船用电力电缆CXV80天然丁苯绝缘聚氯乙烯内套裸铜丝编织铠装船用电力电缆QGZXV公路车辆用阻尼芯天然丁苯橡皮绝缘聚氯乙烯护套高压点火电线KX-FV氟塑料绝缘对绞聚氯乙烯护套普通级K分度热电偶用补偿导线KX-VV聚氯乙烯绝缘和护套普通级K分度热电偶用补偿导线DJFVP F46绝缘,聚氯乙烯护套铜丝总屏蔽高温防腐耐油计算机电缆JVPVP铜芯聚氯乙烯绝缘和护套铜丝编织分屏蔽和总屏蔽型计算机安装电缆电线电缆 BTTVZ重型铜芯铜护套聚氯乙烯外护套矿物绝缘电缆BTTVQ轻型铜芯铜护套聚氯乙烯外护套矿物绝缘电缆ZKWDV聚氯乙烯绝缘低温普通型自控温加热电缆BVNVB铜芯耐热70℃聚氯乙烯尼龙护套绝缘、聚氯乙烯护套扁型电缆RVVP1铜芯聚氯乙烯绝缘、缠绕屏蔽、聚氯乙烯护套软电线AV-90铜芯耐热90℃聚氯乙烯绝缘安装用电线BLV VB铝芯聚氯乙烯绝缘聚氯乙烯护套扁型电缆HCVVK PVC绝缘和护套控制回路控制电缆HCVVX PVC绝缘和护套控制器电源切换电缆HCVVZ PVC绝缘和护套转子电阻连接电缆HCNVB PVC复合绝缘弹性体护套移动用扁电缆YJV73 额定电压0.6/1kV交联聚乙烯绝缘非磁性金属丝铠装聚乙烯护套电力电缆YJV72 额定电压0.6/1kV交联聚乙烯绝缘非磁性金属丝铠装聚氯乙烯护套电力电缆YJV63额定电压0.6/1kV交联聚乙烯绝缘不锈钢钢带铠装聚乙烯护套电力电缆电线电缆 YJV62额定电压0.6/1kV交联聚乙烯绝缘不锈钢钢带铠装聚氯乙烯护套电力电缆YJV32额定电压0.6/1kV交联聚乙烯绝缘细钢丝铠装聚氯乙烯护套电力电缆YJV33额定电压0.6/1kV交联聚乙烯绝缘细钢丝铠装聚乙烯护套电力电缆YJV23额定电压0.6/1kV交联聚乙烯绝缘钢带铠装聚乙烯护套电力电缆YJV22额定电压0.6/1kV交联聚乙烯绝缘钢带铠装聚氯乙烯护套电力电缆VLV23额定电压0.6/1kV铝芯聚氯乙烯绝缘钢带铠装聚乙烯护套电力电缆VLV22额定电压0.6/1kV铝芯聚氯乙烯绝缘钢带铠装聚氯乙烯护套电力电缆VLV32额定电压0.6/1kV铝芯聚氯乙烯绝缘钢丝铠装聚氯乙烯护套电力电缆VLV33额定电压0.6/1kV铝芯聚氯乙烯绝缘钢丝铠装聚乙烯护套电力电缆N-KVY额定电压450/750V聚氯乙烯绝缘聚乙烯护套耐火控制电缆N-KYV额定电压450/750V聚乙烯绝缘聚氯乙烯护套耐火控制电缆N-KVV额定电压450/750V聚氯乙烯绝缘聚氯乙烯护套耐火控制电缆KVYRP额定电压450/750V聚氯乙烯绝缘聚乙烯护套铜丝编织屏蔽控制软电缆KYVRP额定电压450/750V聚乙烯绝缘聚氯乙烯护套铜丝编织屏蔽控制软电缆电线电缆 KVVRP额定电压450/750V聚氯乙烯绝缘聚氯乙烯护套铜丝编织屏蔽控制软电缆KYJVR额定电压450/750V交联聚乙烯绝缘聚氯乙烯护套控制软电缆KYV33额定电压450/750V聚乙烯绝缘聚乙烯护套细钢丝铠装控制电缆KVV33额定电压450/750V聚氯乙烯绝缘聚乙烯护套细钢丝铠装控制电缆KYV32额定电压450/750V聚乙烯绝缘聚氯乙烯护套细钢丝铠装控制电缆KVV32额定电压450/750V聚氯乙烯绝缘聚氯乙烯护套细钢丝铠装控制电缆KYV23额定电压450/750V聚乙烯绝缘聚乙烯护套镀锌钢带铠装控制电缆KVV23额定电压450/750V聚氯乙烯绝缘聚乙烯护套镀锌钢带铠装控制电缆KYV22额定电压450/750V聚乙烯绝缘聚氯乙烯护套镀锌钢带铠装控制电缆KVYP2额定电压450/750V聚氯乙烯绝缘聚乙烯护套铜带屏蔽控制电缆KYVP2额定电压450/750V聚乙烯绝缘聚氯乙烯护套铜带屏蔽控制电缆KYJVP额定电压450/750V交联聚乙烯绝缘聚氯乙烯护套铜丝编织屏蔽控制电缆Z-KYV额定电压450/750V聚乙烯绝缘聚氯乙烯护套阻燃C类控制电缆Z-KVY额定电压450/750V聚氯乙烯绝缘聚乙烯护套阻燃C类控制电缆电线电缆 Z-KVV额定电压450/750V聚氯乙烯绝缘聚氯乙烯护套阻燃C类控制电缆KVV22额定电压450/750V聚氯乙烯绝缘聚氯乙烯护套钢带铠装控制电缆KVVP2额定电压450/750V聚氯乙烯绝缘聚氯乙烯护套铜带屏蔽控制电缆FS-YJV额定电压0.6/1kV交联聚乙烯绝缘聚氯乙烯护套防水电力电缆HPZRVD阻燃聚乙烯绝缘低烟低卤护套综合控制电缆HOZRVD阻燃聚乙烯绝缘低烟低卤护套综合通信电缆HLCTVC光滑铜管内导体皱纹铜管外导体聚氯乙烯护套自承式物理发泡聚乙烯绝缘漏泄同轴电缆GJFJBV非金属加强构件、紧套光纤、扁形、聚氯乙烯护套室(局)内光缆GJFDBV非金属加强构件、聚氯乙烯护层扁平型光纤带室内光缆HSJVVP聚氯乙烯绝缘聚乙烯护套数字局用对称电缆HCJVVP聚氯乙烯绝缘聚氯乙烯护套程控交换局用电缆HBYV-J聚乙烯绝缘聚氯乙烯护套绞合线对室内线HBVV-J聚氯乙烯绝缘聚氯乙烯护套绞合线对室内线HBGTYV聚烯烃绝缘聚氯乙烯护套平行双芯铜包钢电话用户通信线电线电缆 PUYV31矿用聚乙烯绝缘阻燃聚氯乙烯护套单层钢丝编织铠装信号电缆PUYV39矿用聚乙烯绝缘阻燃聚氯乙烯护套单层钢丝铠装信号电缆IJYPVP铜芯聚乙烯绝缘聚氯乙烯护套铜线或镀锡铜线编织分屏总屏本安用DCS电缆JYJP2V铜芯交联聚乙烯绝缘聚氯乙烯护套铜塑复合带绕包分屏蔽集散型仪表信号电缆JYJPLV铜芯交联聚乙烯绝缘聚氯乙烯护套铝塑复合带绕包分屏蔽集散型仪表信号电缆JYJPVP铜芯交联聚乙烯绝缘聚氯乙烯护套铜线或镀锡铜线编织分屏总屏集散型仪表信号电缆JYJPVR铜芯交联聚乙烯绝缘聚氯乙烯护套铜线或镀锡铜线编织分屏蔽集散型仪表信号软电缆JYP2VR铜芯聚乙烯绝缘聚氯乙烯护套铜塑复合带绕包分屏蔽集散型仪表信号软电缆JYPLVR铜芯聚乙烯绝缘聚氯乙烯护套铝塑复合带绕包分屏蔽集散型仪表信号软电缆JYPVRP铜芯聚乙烯绝缘聚氯乙烯护套铜线或镀锡铜线编织分屏总屏集散型仪表信号软电缆DYJVP2铜芯交联聚乙烯绝缘聚氯乙烯护套铜带屏蔽电动型仪表信号电缆DYJVPL铜芯交联聚乙烯绝缘聚氯乙烯护套铝塑复合膜带屏蔽电动型仪表信号电缆DYJVRP铜芯交联聚乙烯绝缘聚氯乙烯护套铜线或镀锡铜线编织屏蔽电动型仪表信号软电缆DYVRP2铜芯聚乙烯绝缘聚氯乙烯护套铜带屏蔽电动型仪表信号软电缆电线电缆 DYVRPL铜芯聚乙烯绝缘聚氯乙烯护套铝塑复合膜带屏蔽电动型仪表信号软电缆DCYZVZ地铁轨道沿线用信号电缆PDYJVP铜芯交联聚乙烯绝缘铜丝编织屏蔽聚氯乙烯护套地铁信号电缆KGVRP2硅橡胶绝缘聚氯乙烯护套铜带屏蔽控制软电缆KYVR-1聚乙烯绝缘PVC护套特软屏蔽型控制电缆JKVPVP铜芯聚氯乙烯绝缘和护套铜线或镀锡铜线编织分屏总屏计算机控制电缆ZA-RVV铜芯阻燃聚氯乙烯绝缘聚氯乙烯护套软电缆ZR-VVR软结构铜芯阻燃聚氯乙烯绝缘护套电力电缆VVZ-SE铜芯聚氯乙烯绝缘和护套阻燃型无接点分支电缆BVZ-GE铜芯聚氯乙烯绝缘阻燃型无接点分支导线ZRA-VV阻燃型(A类)聚氯乙烯绝缘和护套电力电缆ZRC-VV阻燃型(C类)聚氯乙烯绝缘和护套电力电缆NH-YJV铜芯交联聚乙烯绝缘聚氯乙烯护套耐火型电力电缆BPDVVP对称导体聚氯乙烯绝缘及护套变频专用电缆电线电缆 VV32-T聚氯乙烯绝缘钢丝铠装聚氯乙烯护套同心导体电力电缆VV22-T聚氯乙烯绝缘钢带铠装聚氯乙烯护套同心导体电力电缆F46V-T聚全氟乙丙烯绝缘聚氯乙烯护套同心导体电力电缆KVDVDR铜芯聚氯乙烯绝缘和护套阻燃低烟低卤控制软电缆KVDVDP铜芯聚氯乙烯绝缘和护套铜丝编织屏蔽阻燃低烟低卤控制电缆ZR-KVV铜芯阻燃聚氯乙烯绝缘和护套阻燃控制电缆KFV22X镀锡铜芯氟塑料绝缘105℃阻燃聚氯乙烯护套钢带铠装控制电缆KFP1VX镀锡铜芯氟塑料绝缘105℃阻燃聚氯乙烯护套屏蔽控制电缆MYJV42煤矿用交联聚乙烯绝缘粗钢丝铠装聚氯乙烯护套电力电缆MYJV32煤矿用交联聚乙烯绝缘细钢丝铠装聚氯乙烯护套电力电缆MYJV22煤矿用交联聚乙烯绝缘钢带铠装聚氯乙烯护套电力电缆DBGV-2电雷管引爆用镀锌钢芯铜芯厚型聚氯乙烯绝缘电线DBGV-1电雷管引爆用镀锌钢芯铜芯薄型聚氯乙烯绝缘电线CSYV90铜导体实芯聚乙烯绝缘聚氯乙烯内套裸钢丝编织铠装船用同轴射频电缆电线电缆 CHVV82聚氯乙烯绝缘聚氯乙烯内套铜丝编织铠装聚氯乙烯外套对称式船用通信电缆CHEV82乙丙橡皮绝缘聚氯乙烯内套铜丝编织铠装聚氯乙烯外套对称式船用通信电缆CKXV92船用天然丁苯绝缘聚氯乙烯内套裸钢丝编织铠装聚氯乙烯外套控制电缆CKXV90船用天然丁苯绝缘聚氯乙烯内套裸钢丝编织铠装控制电缆CKXV80船用天然丁苯绝缘聚氯乙烯内套裸铜丝编织铠装控制电缆CJV/DA交联聚乙烯绝缘聚氯乙烯护套船用电力电缆,DA型CVV/DA聚氯乙烯绝缘聚氯乙烯护套船用电力电缆,DA型CEV/DA乙丙绝缘聚氯乙烯护套船用电力电缆,DA型QVVR-E铜芯软结构,聚氯乙烯绝缘和套汽车分支电缆QVRS-E铜芯软结构,丁腈复合塑料绝缘,撕裂护套汽车分支电缆KXS-FV氟塑料绝缘对绞聚氯乙烯护套精密级K分度热电偶用补偿导线KX-VV?聚氯乙烯绝缘对绞聚氯乙烯护套普通级K分度热电偶用补偿电缆KXS-VV聚氯乙烯绝缘和护套精密级K分度热电偶用补偿导线KX-VPV聚氯乙烯绝缘和护套铜丝编织屏蔽普通级K分度热电偶用屏蔽补偿导线电线电缆 DJFPVP F46绝缘,聚氯乙烯护套铜丝分屏蔽铜丝总屏蔽高温防腐耐油计算机电缆DJFVRP F46绝缘,聚氯乙烯护套铜丝总屏蔽高温防腐耐油软计算机电缆DJFVP2 F46绝缘,聚氯乙烯护套铜带总屏蔽高温防腐耐油计算机电缆DJYP3V铜芯聚乙烯绝缘对绞铝箔/塑料薄膜复合带屏蔽聚氯乙烯护套电子计算机电缆DJYVP3铜芯聚乙烯绝缘对绞铝箔/塑料薄膜复合带总屏蔽聚氯乙烯护套电子计算机电缆DJYP2V铜芯聚乙烯绝缘对绞铜带屏蔽聚氯乙烯护套电子计算机电缆DJYVP2铜芯聚乙烯绝缘对绞铜带总屏蔽聚氯乙烯护套电子计算机电缆JVPV-3铜芯聚氯乙烯绝缘聚氯乙烯护套铜丝编织总屏蔽电子计算机电缆JVPV-2铜芯聚氯乙烯绝缘聚氯乙烯护套铜丝编织分屏蔽及总屏蔽电子计算机电缆JVPV-1铜芯聚氯乙烯绝缘聚氯乙烯护套铜丝编织分屏蔽电子计算机电缆JYPV-3铜芯聚乙烯绝缘聚氯乙烯护套铜丝编织总屏蔽电子计算机电缆JYPV-2铜芯聚乙烯绝缘聚氯乙烯护套铜丝编织分屏蔽及总屏蔽电子计算机电缆JYPV-1铜芯聚乙烯绝缘聚氯乙烯护套铜丝编织分屏蔽电子计算机电缆ZKWDVP聚氯乙烯绝缘低温屏蔽型自控温加热电缆电线电缆 。
XMT* 8000系列智能温度调节器使用说明书敬请关注:仪表在使用前应对其输入、输出规格及功能要求正确设置参数,只有配置好参数的仪表才能投入使用一、技术规格●输入规格(一台仪表即可兼容):热电偶:K、S、E、J、T、B、N、WRe热电阻:CU50、PT100线性电压:0-5V、1-5V、0-1V、0-100mV、0-20mV等线性电流(需外接分流电阻):0-10mA、0-20mA、4-20mA等●测量范围:K(-50-+1300℃)、S(-50-+1700℃)、T(-200—+350℃)E(0—800℃)、J(0-1000℃)、B(0—1800℃)、N(0—1300℃)、WRe(0-2300℃)CU50(-50-+150℃)、PT100(-200—+600℃)线性输入:-1999—+9999由用户定义●调节方式:位式调节方式(回差可调)人工智能调节,包含模糊逻辑PID调节及参数自整定功能的先进控制算法,控制精度可达±0.2℃。
●输出规格:继电器触点开关输出(常开+常闭):250VAC/1A或30VDC/1A可控硅无触点开关输出(常开+常闭):100—240VAC/0.2A(持续),2A(20mS瞬时,重复周期大于5S) SSR电压输出:12VDC/30mA(用于驱动SSR固态继电器)可控硅触发输出:可触发5-500A的双向可控硅;2个单向可控硅反向并联或可控硅功率模块 线性电流输出:0—10 mA或4—20 mA可定义●报警功能:上限、下限、正偏差、负偏差等4种方式,最多可输出3路,有上电免除报警选择功能●电磁兼容:IEC61000-4-4(电快速瞬变脉冲群),+2KV/5KHZ;IEC61000-4-5(浪涌)4KV●隔离耐压:电源端、继电器触发及信号端相互之间≥2300V;相互隔离的弱电信号端之间≥600V ●手动功能:自动/手动双向无扰动切换●电源:100-240VAC,-15%,+10%/50-60HZ;或24VDC/AC,-15%,+10%. 电源消耗: ≤5W●环境温度:0-50二、型号意义XMT □ 8 0□ 8 □ □(1) (2) (3)(4)(1) 外型尺寸标号:空格:160×80×120 开孔152×76;A:96×96×110 开孔92×92;D:72×72×110 开孔68×68;E: 48×96×110 开孔44×92;F:96×48×110 开孔92×44;S:80×160×120 开孔76×156G:48×48×110 开孔44×44(2) 附加报警:‘0’:无报警;‘1’:一组报警;‘5’:声音报警;‘3’:二组报警(上限报警、下限报警、正偏差报警、负偏差报警任意设置)。
装配式热电偶型号标注方法
W R —/
W:温度仪表
R:热电偶
:热电偶类型(用分度号表示)
K:NiCr-NiSi T:Cu-CuNi
N:NiCrSi-NiSi S:PtRh10-Pt
E:NiCr-CuNi R:PtRh13-Pt
J:Fe-CuNi B:PtRh30-PtRh6
:对数(单只不注)
:安装固定装置(用代号)
1:无固定装置4:固定法兰
2:固定螺纹5:90度角活动法兰
3:活动法兰6:锥形固定螺纹
:参比端(用代号)
0:无线接盒3:防水接线盒
1:简易式4:隔爆接线盒
2:防溅接线盒
:保护管外径(用代号)
0:Φ16mm3:Φ25mm(高铝管)
1:Φ20mm特殊尺寸直接标出
2:Φ16mm(高铝管)
:精度等级
Ⅰ:Ⅰ级Ⅲ:Ⅲ级
Ⅱ:Ⅱ级
:长度(总长*插入深度mm)
:保护管材质(用代号,1Cr18Ni9Ti不注)
装配式热电偶示例图型
WRE2-120/Ⅱ1000mm
WRN-220/Ⅱ/800/650mm Gh3030
WRK-430/Ⅰ900/750mm 无固定装置与固定式装配热电偶示意图(高炉热风炉型热电偶)
WRT-620/ⅡΦ25*300mm 带锥形保护管式热电偶
WRK-240/Ⅱ400/250mm
WRJ-440/Ⅰ400/250mm 隔爆型内置式热电偶
WRK-520/Ⅱ500*500mm 直角活动法兰式热电偶WRS-132/Ⅱ1000*800mm 贵金属工业热电偶。
FB900 表说明书
一、型号定义:
FB900 F①②-③*④⑤⑥⑦/⑧⑨-⑩⑾
CODE 8N-4*4NN5/A1-F801/Y
“F”表示PID控制。
“①②”表示输出1和输出2类型
M:继电器输出 V:电压脉冲输出 5:0-10V
8:4-20mA N:无输出
“③”表示电源电压:3为直流24VDC, 4为100-240AC
“④”表示继电器输出的个数
“⑩”表示控制动作 F带AT的PID逆动作
D带AT的PID正动作
A带AT的加热风冷PID动作
W带AT的加热水冷PID动作
“⑾”表示入信号 501:0-10V 701:0-20mA 801:4-20mA K40:K型热电偶 J32:J型热电偶 D35:PT100 二、尺寸说明
面板尺寸为:96*96,开口尺寸为92.5*92.5,仪表厚为60。
三、操作说明
(三)、在正常状态下按“MODE”键持续2秒进入运行模式菜单,进入后可按“MODE”或“SET”键翻动参数和确认
(四)、在正常状态下按“SET”+“MODE”键持续1秒进入准备模式菜单,进入后可按“SET”键翻动参数和确认参
(五)、在正常状态下按“SET”+“MODE”键持续2秒进入工程技术模式菜单,进入后可按按加减键可以翻动子菜单按“SET”键进入子菜单翻动参数和确认参数值。
补偿导线产品标准:补偿导线:执行标准:GB/T4989-94及企业标准等效采用IEC 584-3(89))补偿电缆:JB/T 7495-94使用特性:耐热等级:-65℃~+200℃或-65℃~+260℃两种普通级:-40℃~+70℃或-40℃~+105℃两种产品用途:适用于石油、化工等部门具有爆炸危险的环境及防爆安全性能要求较高的场合,用以延伸防爆热电偶与防爆自动化测温仪表间的连接,构成本质安全防爆测温系统。
产品代号及含义:见表(一);结构尺寸:补偿导线、补偿电缆参考外径:见表(二)表(三)技术指标:型号、合金丝材料和绝缘颜色:见表(四)使用分类和护套颜色:见表(五)热电动势、允差及往复电阻:见表(六)热电动势、允差及往复电阻:见表(七)本安补偿导线除具有上述性能指标外,还具备以下本安性能指标:见表(八)其它性能指标:见表(九)型号及结构形式:,注:①屏蔽型补偿导线的外径应加屏蔽层厚度,即再加0.8mm:②线芯为多股软芯(R),其型号后应加“R”或“P”或“RP”。
③普通型补偿导线特征代号:例:KX-GVVRP 2×1.5mm2耐高温补偿导线产品特性额定温度:-60℃~+350℃执行标准:GB/T4989-94等效采用IEC584-3《热电偶第三部分-补偿导线》屏蔽:镀锡铜丝、镀银铜丝、不锈钢丝绝缘体:铁氟龙(氟塑料)、硅橡胶、玻璃纤维用途:适用于电热偶用补偿导线,用于电力、冶金、石油、化工、轻纺、等厂矿及科研部门中的温度测量控制系统,该补偿线缆敷设方便简单,具有防潮耐火、耐酸碱、耐高温、耐老化等特点,屏蔽可以防止外界干扰使用温度:耐火、耐温型:-40℃~+250℃耐火、耐高温:-40℃~+380℃普通型:-20℃~+100℃型号、名称、规格的表示方法:本产品适用分度号为:S,R,B,K,E,J,T和EA型热电偶配用的补偿导线,补偿导线、补偿电缆热电偶用补偿导线的作用是来延伸热电极即移动热电偶的冷端,与显示仪表连接构成测温系统。
热电偶符号和字母
热电偶是一种用于测量温度的传感器,它的基本工作原理是利用两个由不同金属制成的导线接触冷热物体时所产生的电动势(即热电势)来测量温度变化。
热电偶以其精度高、稳定性好、响应速度快等特点,在工业、医疗、环保等领域中得到广泛应用。
热电偶的符号一般由两个字母组成,代表热电偶导线所采用的材料。
下面是几种常见的热电偶符号及其含义:
1. K型热电偶:K型热电偶符号为“K”,由镍铬合金和镍铝合金制成,适用于测量高温下的温度变化,测温范围为-200℃~1350℃。
除此之外,还有B型、C型、N型、L型、G型等多种类型的热电偶符号,每一种都有其独特的材料组成和测温范围。
不同类型的热电偶符号及其使用范围在实际应用中需要根据具体情况进行选择。
总之,热电偶是一种重要的温度传感器,其符号和字母对应不同的材料和测温范围,在实际应用中需要根据需要选择合适的热电偶类型。
技术参数
B型、S型、K型、E型主要技术参数
测量范围及基本误差限
热电偶和热电阻的区别
热电偶与热电阻均属于温度测量中的接触式测温,尽管其作用相同都是测量物体的温度,但是他们的原理与特点却不尽相同。
.
热电偶是温度测量中应用最广泛的温度器件,他的主要特点就是测量范围宽,性能比较稳定,同时结构简单,动态响应好,更能够远传4-20mA电信号,便于自动控制和集中控制。
热电偶的测温原理是基于热电效应。
将两种不同的导体或半导体连接成闭合回路,当两个接点处的温度不同时,回路中将产生热电势,这种现象称为热电效应,又称为塞贝克效应。
闭合回路中产生的热电势有两种电势组成:温差电势和接触电势。
温差电势是指同一导体的两端因温度不同而产生的电势,不同的导体具有不同的电子密度,所以他们产生的电势也不相同,而接触电势顾名思义就是指两种不同的导体相接触时,因为他们的电子密度不同所以产生一定的电子扩散,当他们达到一定的平衡后所形成的电势,接触电势的大小取决于两种不同导体的材料性质以及他们接触点的温度。
目前国际上应用的热电偶具有一个标准规范,国际上规定热电偶分为八个不同的分度,分别为B,R,S,K,N,E,J和T,其测量温度的最低可测零下270摄氏度,最高可达1800摄氏度,其中B,R,S属于铂系列的热电偶,由于铂属于贵重金属,所以他们又被称为贵金属热电偶而剩下的几个则称为廉价金属热电偶。
热电偶的结构有两种,普通型和铠装型。
普通性热电偶一般由热电极,绝缘管,保护套管和接线盒等部分组成,而铠装型热电偶则是将热电偶丝,绝缘材料和金属保护套管三者组合装配后,经过拉伸加工而成的一种坚实的组合体。
热电偶的电信号需要一种特殊的导线来进行传递,这种导线
我们称为补偿导线。
不同的热电偶需要不同的补偿导线,其主要作用就是与热电偶连接,使热电偶的参比端远离电源,从而使参比端温度稳定。
补偿导线又分为补偿型和延长型两种,延长导线的化学成分与被补偿的热电偶相同,但是实际中,延长型的导线也并不是用和热电偶相同材质的金属,一般采用和热电偶具有相同电子密度的导线代替。
补偿导线的与热电偶的连线一般都是很明了,热电偶的正极连接补偿导线的红色线,而负极则连接剩下的颜色。
一般的补偿导线的材质大部分都采用铜镍合金。
热电阻虽然在工业中应用也比较广泛,但是由于他的测温范围使他的应用受到了一定的限制,热电阻的测温原理是基于导体或半导体的电阻值随着温度的变化而变化的特性。
其优点也很多,也可以远传电信号,灵敏度高,稳定性强,互换性以及准确性都比较好,但是需要电源激励,不能够瞬时测量温度的变化。
工业用热电阻一般采用Pt100,Pt10,Cu50,Cu100,铂热电阻的测温的范围一般为零下200-800摄氏度,铜热电阻为零下40到140摄氏度。
热电阻和热电偶一样的区分类型,但是他却不需要补偿导线,而且比热点偶便宜。
欢迎您的下载,
资料仅供参考!
致力为企业和个人提供合同协议,策划案计划书,学习资料等等
打造全网一站式需求。