入境游、国内游全陪导游服务规范(ppt 33页)
- 格式:ppt
- 大小:590.00 KB
- 文档页数:33
入境游、国内游全陪导游服务规范导游作为旅游服务的重要组成部分,在旅游行业中发挥着重要的作用。
全陪导游服务是指导游在整个旅行过程中全程陪同,提供丰富的知识、文化解读以及旅行安排等一系列服务,为游客提供全方位的旅游体验。
为了确保入境游、国内游全陪导游服务的质量和效果,制定一套规范是必要的。
本文将基于常见的旅游行程和导游服务实践,提出一套2000字的入境游、国内游全陪导游服务规范。
一、知识和素质要求1. 导游应具备良好的礼仪和言行举止,给游客留下良好的印象。
2. 导游应具备扎实的专业知识,包括地理、历史、文化、艺术等方面的知识,以提供专业的讲解。
3. 导游应具备良好的沟通能力,能够与游客保持良好的互动和交流,解答游客的问题和需求。
4. 导游应具备良好的组织和协调能力,能够合理安排旅行行程和协调各项服务。
5. 导游应具备应急处理能力,能够妥善处理突发事件和问题。
二、服务流程和内容要求1. 接机服务:导游应准时到达机场接机,保持良好亲切的形象,提供相关行李搬运和解释服务。
2. 入住服务:导游应协助游客入住酒店,介绍酒店设施和服务,提供客房指引和安排相关行李事宜。
3. 观光游览:导游应安排合理的观光路线和景点参观顺序,提供详细的讲解和解答游客的问题。
4. 用餐服务:导游应根据游客的要求,安排合适的餐馆和餐饮,提供相关菜单解读和点菜建议。
5. 购物服务:导游应明确告知游客相关购物场所的产品质量,遵守诚信原则,不进行强制购物行为。
6. 交通服务:导游应确保游客安全、准时地抵达目的地,提供相关交通工具介绍和路线指引。
7. 游客关怀:导游应随时关注游客的需求和问题,主动提供帮助和解决方案。
8. 旅行保险:导游应提醒游客购买合适的旅行保险,确保游客在旅行过程中的安全和权益。
三、职业道德要求1. 诚信原则:导游应遵守诚信原则,不得接受或索取违禁物品或不合理的费用。
2. 职业纪律:导游应按照旅行计划和安排执行工作,不得随意更改或调整行程。
第三章导游服务规程在一个旅游团的旅游接待过程中,领队、全陪与各地地陪共同构成了一个导游工作集体,通过分工协作向旅游者提供导游服务。
第一节导游服务团队一、旅游团队的分类旅游团队是通过旅行社或者其他旅游服务中介机构,采取支付综合包价或部分包价的方式,有组织地按预定行程计划进行旅游消费活动的游客群体。
10人以上(含10人)旅游团队包括:国内旅游团(内宾团)、入境旅游团(外宾团)、出境旅游团(出境团)二、导游服务团队的组成(一)内宾团的导游服务团队一般包括客源地组团旅行社委派的全陪、目的地接待旅行社委派的地陪。
目的地接待旅行社所委派或者聘用的司机在旅游接待过程中也极为重要。
另外,在某些旅游团队的旅游行程中,需要前往一些特定的博物馆、纪念馆、主题公园,此时,该地的讲解员(即景点景区导游人员)也成为了导游工作集体的成员之一。
(二)外宾团的导游服务团队一般包括境外组团旅行社委派的海外领队、国内组团旅行社委派的全陪和目的地接待旅行社委派的地陪。
(三)出境团的导游服务团队一般由我国组织旅游者出境旅游的旅行社委派领队,境外组团旅行社委派的全陪和境外目的地接待旅行社委派的地陪。
二、导游服务团队的合作基础1、共同的工作目标——执行该旅游团队的旅游计划2、共同的工作对象——同一团队的游客3、共同的利益——发展中国旅游业4、共同的工作准绳——中国有关法律、法规和行规5、共同的处事依据——旅游协议(二)导游服务团队的合作方法1、积极主动,争取各方的配合争取各方配合的主要途径是及时交流信息,沟通意见,达成一致的观点。
2、平等合作,尊重各方的权限和利益3、和谐互信,建立友情关系在工作过程中,导游员们要建立起和谐、良好的友情关系,既要当个好同事,更要当个好朋友。
同时也要注意,把握好友情关系的尺度,尊重隐私权,不涉及工作上的保密禁区。
4、彼此尊重、互相学习、勇担责任一旦出现了问题或事故,全陪、地陪和领队都应从做好旅游团队服务工作的大局出发,在分析原因的基础上,分清责任,各自承担应负的责任,尽力补救,切忌相互指责和推诿。
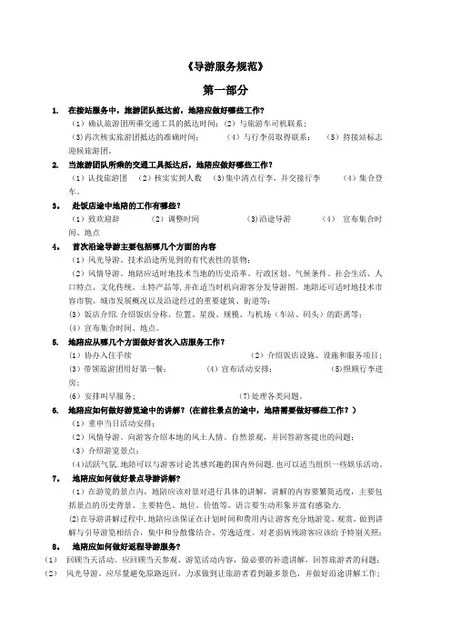
《导游服务规范》第一部分1. 在接站服务中,旅游团队抵达前,地陪应做好哪些工作?(1)确认旅游团所乘交通工具的抵达时间;(2)与旅游车司机联系;(3)再次核实旅游团抵达的准确时间;(4)与行李员取得联系;(5)持接站标志迎候旅游团。
2. 当旅游团队所乘的交通工具抵达后,地陪应做好哪些工作?(1)认找旅游团(2)核实实到人数(3)集中清点行李,并交接行李(4)集合登车。
3。
赴饭店途中地陪的工作有哪些?(1)致欢迎辞(2)调整时间(3)沿途导游(4)宣布集合时间、地点4。
首次沿途导游主要包括哪几个方面的内容(1)风光导游。
技术沿途所见到的有代表性的景物;(2)风情导游。
地陪应适时地技术当地的历史沿革、行政区划、气候条件、社会生活、人口特点、文化传统、土特产品等,并在适当时机向游客分发导游图。
地陪还可适时地技术市容市貌、城市发展概况以及沿途经过的重要建筑、街道等;(3)饭店介绍.介绍饭店分称、位置、星级、规模、与机场(车站、码头)的距离等;(4)宣布集合时间、地点。
5. 地陪应从哪几个方面做好首次入店服务工作?(1)协办入住手续(2)介绍饭店设施、设施和服务项目;(3)带领旅游团用好第一餐; (4)宣布活动安排;(5)照顾行李进房;(6)安排叫早服务; (7)处理各类问题。
6. 地陪应如何做好游览途中的讲解?(在前往景点的途中,地陪需要做好哪些工作?)(1)重申当日活动安排;(2)风情导游。
向游客介绍本地的风土人情、自然景观,并回答游客提出的问题;(3)介绍游览景点;(4)活跃气氛.地陪可以与游客讨论其感兴趣的国内外问题.也可以适当组织一些娱乐活动。
7。
地陪应如何做好景点导游讲解?(1)在游览的景点内,地陪应该对景对进行具体的讲解,讲解的内容要繁简适度,主要包括景点的历史背景、主要特色、地位、价值等。
语言要生动形象并富有感染力.(2)在导游讲解过程中,地陪应该保证在计划时间和费用内让游客充分地游览、观赏,做到讲解与引导游览相结合,集中和分散像结合、劳逸适度。
导游服务规范1 范围本标准规定了导游服务的要求和导游服务过程中若干问题的处理原则。
本标准适用于中华人民共和国境内旅行社导游员在接待旅游团(旅游者)过程中提供的服务。
出境旅游领队服务宜适用本标准。
2 规范性引用文件下列文件中的条款,通过本标准的引用而成为本标准的条款。
凡是注明日期的引用文件,其随后的所有修改单(不包括勘误的内容)或修订版均不适用于本标准,然而,鼓励根据本标准达成协议的各方研究是否可使用这些文件的最新版本。
凡是不注明日期的引用文件,其最新版本适用于本标准。
GB/T16766 旅游业基础术语LB/T008 旅行社服务通则3 术语和定义GB/T16766和LB/T008确立的以及下列术语和定义适用于本标准。
3.1组团旅行社 travelagents组团社从事招徕、组织旅游者,并为国内旅游、入境旅游、出境旅游的旅游者提供全程导游服务的旅行社。
3.2接待旅行社 touroperator接待社受组团社委托,实施组团社的接待计划,委派地方陪同导游员,安排旅游团(者)在当地参观游览等活动的旅行社。
3.3导游员 tourguide符合上岗资格的法定要求,接受旅行社委派,直接为旅游团(者)提供向导、讲解及相关旅游服务的人员。
导游员包括全程陪同导游员和地方陪同导游员。
3.4全程陪同导游员 nationalguide全陪受组团社委派,作为其代表,监督接待社和地方陪同导游员的服务,以使组团社的接待计划得以按约实施,并为旅游团(者)提供全旅程陪同服务的导游员。
3.5地方陪同导游员 localguide地陪受接待社委派,代表接待社实施旅游行程接待计划,为旅游团(者)提供当地导游服务的导游员。
4 导游员素质要求4.1 政治素质导游员应热爱祖国,遵纪守法,恪守职业道德,自觉维护国家利益、民族尊严和旅游者与旅行社的合法权益,自觉抵制团队运作过程中的违法行为。
4.2 思想素质导游员应有优秀的道德品质和高尚的情操,讲文明,遵守社会公德,尽职敬业,为旅游者提供热情周到的服务,完成旅游接待计划所规定的各项任务,按照旅游合同的约定兑现旅游服务。
全陪导游服务程序与标准概述1. 预订服务游客通过旅游平台、旅行社或其他相关渠道预订全陪导游服务,提供预订的具体信息,包括旅行日期、目的地、陪同语种、服务时长等。
2. 安排导游旅游平台或旅行社根据游客的需求安排合适的全陪导游。
导游应具备良好的地理知识、旅游知识和语言能力,能够满足游客在旅行过程中的语言沟通和旅游指导需求。
3. 导游确认导游收到安排信息后,与游客确认行程细节,包括接机地点、时间、酒店住宿等。
4. 行程计划导游根据游客的需求和目的地特点,制定详细的行程计划,包括景点参观顺序、交通方式、用餐安排、购物点等,确保游客有充足的时间参观和休息。
5. 接机导游提前到达机场,准时接机,与游客见面。
在与游客见面后,导游向游客介绍自己并说明行程安排。
6. 旅游指导导游根据行程计划,带领游客参观各个景点,向游客介绍景点的历史、文化背景、故事等,并提供相应的翻译服务,确保游客能够充分了解和欣赏所参观的景点。
7. 餐饮安排导游负责根据行程计划,安排游客的餐饮需求,推荐当地特色餐厅、菜品,并向游客介绍当地餐饮文化。
8. 购物指导导游向游客介绍当地的购物场所,提供购物指导和建议,确保游客能够获得优质、正品的商品。
9. 住宿安排导游根据行程计划,协助游客安排住宿,推荐合适的酒店,并提供相关的预订和入住服务。
10. 交通安排导游负责根据行程计划,安排游客的交通工具,包括机场接送、景点间的交通等,确保游客在旅行过程中的交通顺畅。
11. 其他服务根据具体情况,导游还可以为游客提供其他特殊服务,如应急救援、疏导纠纷等。
12. 结束服务导游在行程结束后,负责将游客送回酒店或机场,并与游客道别。
三、标准1. 语言能力全陪导游应具备流利的陪同语种能力,能够与游客进行有效的交流和翻译,满足游客的语言沟通需求。
2. 服务态度全陪导游应具备良好的服务态度,热情、耐心地对待游客,解答游客的问题,满足游客的需求。
3. 地理知识和旅游知识全陪导游应具备良好的地理知识和旅游知识,了解景点的位置、交通情况、开放时间等,能够向游客提供准确的旅游信息。
全陪导游应知《标准》中对全陪导游服务的重要性做了如下概述:“全陪服务是保证旅游团(者)的各项活动按计划实施,旅行顺畅、安全的重要因素之一”要求“全陪作为组团社的代表,应自始至终参与旅行团(者)移动中各环节的衔接,监督接待计划的实施,协调领队、地陪、司机等旅游接待人员的协作关系。
全陪应严格按照服务规范提供各项服务”:(一)准备工作。
(二)首站接团服务。
(三)进驻饭店服务。
(四)核对商定日程及有关事宜。
(五)各站服务。
(六)离站、途中、抵站服务。
(七)未站(离境站服务)(八)善后工作。
(一)、准备工作全陪带领旅游团进行全旅程的活动,途经若干省、市,一般要在二十天左右,加上旅途中许多不可预测的因素,这就决定了全陪服务的复杂性。
细致周密的准备工作是全陪完成接待工作的基础也是全陪服务的重要环节之一。
全陪在领取了接待计划后,要在旅游团抵达之前应做好以下工作:一、熟悉接待计划1、上团前,全陪应认真查阅计划及相关材料,了解旅游团(者)全面情况,注意掌握其重点和特点,以确定基本接待要求和接待方案。
记住旅游团人数、名称或团号)及领队姓名。
2、熟悉旅游团成员的基本情况,包括团员的性别和年龄的构成、职业、客源国(地)、民族、宗教信仰,有无特殊旅游者(如旅游商、残疾人、儿童、高龄老人等)3、掌握旅游团的等级、餐饮标准,团内旅游者在饮食上有无禁忌和特别要求等情况。
4、有无特殊安排,如:有否会见、座谈、有否特殊的文娱节目等5、了解收费情况及付款方式,如团费、风味餐费、各地机场建设费等。
6、掌握旅游团的行程计划,活动日程及各地接待社的计划和安排。
如需对该团接待计划做某些修改和补充,全陪应及时请示组团人员,并按其要求通知有关部门和有关接待旅行社。
7、核实旅游团、机、车、船票的预定情况,熟悉该团所乘交通工具抵离各站的时间。
(二)做好物质准备上团前,全陪要做好必要的物质准备:1、团中所需旅行手续,如边防通行证(如去经济特区深圳、珠海);带齐必要证件,如身份证、导游资格证、胸卡等。
导游服务规范第一章导游人员第一节导游人员的定义与分类一、导游人员的定义指持有中华人民共和国导游资格证书,受旅行社委派,按接待计划从事陪同旅行团(游客)参观、游览等的工作人员。
二、导游人员按业务划分1、海外领队:指受国家旅游行政管理部门批准可以经营出境旅游业务的旅行社的委派,全权代表该旅行社带领旅游团在境外从事旅游活动的工作人员。
2、全程陪同导游人员(简称全陪):指受组团旅行社的委派,作为组团社的代表,在领队和地方陪同导游人员的配合下实施接待计划,为旅游团(游客)提供全程陪同服务的导游人员。
3、地方陪同导游人员(简称地陪):指受接待旅行社的委派,代表接待社,实施接待计划,为旅游团(游客)提供当地旅游活动安排、讲解、翻译等服务的导游人员。
4、景区导游人员(也称讲解员):指在旅游景区景点为旅游团(游客)进行导游讲解的工作人员。
三、导游人员按业务等级划分1、初级导游人员:获得导游人员资格证一年以后,就技能、业绩和资历对其进行考核,合格自动成为初级导游人员。
2、中级导游人员:获得初级导游人员资格两年以上,业绩明显,经考试、考核合格者晋升为中级导游人员。
3、高级导游人员:获得中级导游人员资格四年以后,业绩突出,水平较高,在国内外同行和旅游商业中有一定影响,经考试、考核合格者晋升为高级导游人员。
4、特级导游人员:获得高级导游人员资格五年以上,业绩优异,有突出贡献,有较高水平的科研成果,在国内外同行和旅行商业有较大影响,经考核合格者晋升为特级导游人员。
第二节导游人员的职责一、导游人员的基本职责1、根据旅行社与游客签订的合同或约定,按照接待计划安排和组织游客参观、游览。
2、负责向游客讲解、导游,介绍中国(地方)文化、旅游资源。
3、配合和督促有关单位安排游客交通、食宿等。
4、保护游客的人身和财产安全。
5、解答游客问询,协助处理旅途中遇到的问题。
6、反映游客的意见和要求,协助安排游客会见、座谈等活动。
二、海外领队的职责1、介绍有关情况2、全程陪同游览3、落实旅游合同4、维护全团团结5、负责沟通联络三、全陪导游人员职责1、实施旅游接待计划2、做好组织协调工作3、保护安全,处理问题4、宣传促销,市场调研四、地陪导游人员职责1、安排旅游活动2、做好服务工作3、负责导游讲解4、维护游客安全5、处理相关问题第三节导游人员的素质一、导游人员应具备的素质1、思想素质2、知识水平3、工作能力4、身心素质5、仪容仪表二、导游人员应具备的知识水平1、史地文化知识2、政策法规知识3、政治、经济、社会知识4、国际知识5、旅行常识三、导游人员应具备的工作能力1、执行政策能力2、组织协调能力3、语言表达能力4、人际交往能力5、应对事变能力6、旅游促销能力四、导游人员应具备的身心素质1、健壮的体魄2、平和的心绪3、清醒的头脑4、健康的灵魂第四节导游人员的行为规范一、导游人员的行为规范1、忠于祖国,切记内外有别2、按章办事,坚持请示汇报3、遵纪守法,不辱国格人格二、导游人员应注意的小节1、导游人员不要随便单独去游客的房间,更不要单独去异性游客的房间。