分析散文的结构思路(行文、线索、句段)(教案)-文学类阅读-高考语文一轮复习(全国通用)
- 格式:docx
- 大小:214.72 KB
- 文档页数:11
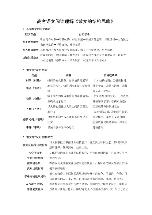
高考语文阅读理解《散文的结构思路》1. 不同散文的行文思路散文类型行文思路 写景状物散文 引出写作对象→写景咏物,时空拓展→穿插其他景物,对比反衬→由自然之物延伸议论→抒情议论,升华主旨写人叙事散文 写作缘起→写人叙事→穿插场景、细节→抒发情感,总结感悟 议论说理散文对现实的事、物有触动(触发点)→进行相近或相反的联想议论(联系点)→点出道理(感悟点)→结合现实,议论升华(升华点)2. 散文的“六大”线索类型阐释 作用或效果 时间(时线)时间的变化推移,如事情的发展等 (1)结构方面:①组织材料,贯串全文;②结构清晰;③使行文富于变化。
(2)思想内容方面:①表达某种情感或思想;②揭示主题;③呈现某种情景或状态。
(3)特殊方面:①物线有象征、呼应作用,丰富了文章内涵;②情线有使情感浓厚、深化主题的作用。
地点(地线) 地点的转移,如游记散文的移步换景等 物象(物线) 赋予某个物象以丰富的内涵和情感,围绕此物象行文人物(人线) 以人物的变化或人物之间的关系发展行文感情/心理(情线) 以情感的脉络或心理状态的变化来行文事件(事线)以某个事件为中心行文3. 散文的“八大”结构形式按时间顺序组织材料写人叙事散文多按此种结构展开,重点突出时间因素,按时间顺序层层铺开,条理清晰,叙事完整。
按空间位置变化组织材料文化游记散文多按此种结构展开,不突出时间因素,只突出空间位置的变化。
按事物性质、类别组织材料有些议论说理散文往往按事物性质展开,有时还把感受分成几类写,便于安排结构。
以中介物组织材料把中介物作为串联作者思想感情和材料的媒介。
所谓的中介物,可以是具体的人、事、物,也可以是抽象的问题、概念、思想等。
以作者的思想、情感的变化脉 有些散文往往是按照作者的思想、情感的变化脉络来写的,比如朱自清的《荷塘月色》,围绕“这几天心里颇不宁静”行文,写出了自己络组织材料内心的情感变化,使文章意蕴丰富。
以双线结构(复调)行文,分明线和暗线明线,即作品中直接呈现出来的线索,如时间线或空间线;暗线,即作品中未直接描述或间接呈现出来的人物活动或事件发展的线索,如作者的情感变化。
分析散文的结构思路分析散文的结构思路,即针对作品的线索、材料安排的顺序及技巧、局部语段等进行分析。
主要涉及以下三个考点:一、分析散文的整体结构思路主要有两大题型:(1)根据文章内容(线索)梳理思路;(2)梳理文章线索并分析其作用。
解题思路:逐层概括文意,追寻行文的思路、内容上的变化、表达方式上的变化和作者情感的变化;思考“开头写了什么?接着写什么?再写什么?最后写什么?”;再思考行文的结构特点,如总分总、先抑后扬、逐层递进等。
规范答题:①先说明行文结构特点。
②具体概括文章内容。
③组织答题顺序:说明行文结构特点+具体解说。
易错辨析:文章的结构思路与线索是两个不同的概念。
文章的结构思路是作者在写作时按照一定的顺序对写作内容的安排,先写什么、后写什么都有所不同;而线索可以作为梳理结构思路的参考,它是贯穿文章前后内容的词、句子或其他内容。
二、分析散文局部语段的作用主要有两大题型:(1)分析局部语段在全篇的作用;(2)分析散文局部语段能否删除。
解题思路:(1)确认指定段落在行文中的位置。
(2)明确段落的作用,明确答题的方向(一般从内容和结构两个角度入手)。
如开头段统摄全篇,领起下文,渲染气氛,奠定基调;过渡段承上启下(或启下);结尾段呼应前文,深化文章主旨,卒章显志。
(3)结合段落位置及其在文章中所起的作用作答。
规范答题:内容上的作用+结构上的作用①开头段作用——引起下文:为下文写……埋下伏笔;为下文写……张本;奠定了文章的感情基调;呼应下文……;为……做铺垫;渲染……气氛。
②中间段作用——承上启下:既承接了上文……,又引起了下文……;由……过渡到……(物—人,景—情,事—理等);由……转而写到……。
③结尾段作用——总结上文;呼应上文……;点明了全文……的主旨,进一步……;卒章显志,表达了……;深化主旨,表达了……。
三、分析引文(引述、穿插性材料)在原文中的作用穿插性的材料或描写人物,或叙述事件,或摹状实物,或绘制图景,或旁征博引,但都是与主题材料形成了某种特定的关系,更好地增添意蕴,丰满文章,凸显主题。
2011届高考第一轮复习《散文阅读(分析作品结构,把握文章思路)》教案【考纲解读】分析作品结构,把握文章思路是文章作者行文思路的外在表现,是正确准确理解文意的关键。
分析文章的结构就是要根据文章的线索和材料安排的顺序,弄清文章的段落层次、开头结尾、过渡照应等问题。
阅读时,只有把握好文章的结构,理清文章的层次,包括段与段之间、段内各句群之间的层次关系,才能真正理解文章、把握好文章的行文思路,进而对文章进行较深层次的分析。
“分析作品结构,把握文章思路”可以将其分解成下列几个方面:1、能够分析段内的结构层次;2、能够分析全文的结构层次;3、能够根据要求对各层次进行归纳整理;[来源:学§科§网]4、能够分析文章材料的组织方式;5、能够分析材料与材料之间(段落之间)的关系;6、能够分析文章主旨形成的过程。
【典型例题1】[来源:Z。
xx。
]例如《在山阴道上》第3-①题:简析《在山阴道上》谋篇布局的技巧。
【解析】虽然这道题考查的是技巧,但指的是“谋篇布局”的技巧,因此必须考虑到作品的思路与结构,即文章材料是如何选择、安排的,层次如如何推进的。
这主要体现在:1、剪裁别具匠心。
文章虽重在参观鲁迅故居,但融合了作者的所感所思和鲁迅作品的一些内容,丰富文章内容,深化文章主旨。
2、两条线索组织材料。
明线是作者的游程,暗线是追寻精神家园和赞颂鲁迅精神,明暗交错,相互映衬,完美表现主题。
【典型例题2】例如《乱世中的美神》第2题:文中多次提到那个“孙姓女孩”,有什么作用?【解析】文章之所以多次提到那个“孙姓女孩”,是和作者的写作思路不无关系。
作者为了表现李清照不为当时任何人理解,突出李清照这样一个有文化有气节有人格追求的女子的孤独与悲哀,就多次用“孙姓女孩”来和李清照做对比,形成反面衬托的效果。
这题考查的是作品材料运用的效果,也就要求我们在把握文意的基础上体会作者的写作思路和匠心。
[来源:学科网ZXXK]【典型例题3】例如《江南的冬景》第3题:作者描写江南的冬景,却从北国的冬天写起,这样安排材料好不好?请简析。
高考语文一轮复习: 散文阅读复习(优质公开课获奖教学设计)复习目标1、把握散文基本特点与类型, 掌握各类散文阅读方法及其命题类型;2、熟悉规范的答题模式, 熟练掌握解题方法技巧。
复习重点:阅读方法, 命题类型, 答题方法技巧。
一、考情解读《考纲》要求考生“理解文中重要词语的含义”“理解文中重要句子的含意”层级B, ”感受重要语句的丰富含意, 品味精彩的语言表达艺术”, 能力层级D。
散文的一大特色就是语言美。
鲁迅的散文语言精练深邃, 巴金的散文语言朴素优美, 冰心的散文语言委婉明丽, 孙犁的散文语言质朴, 刘白羽的散文语言奔放, 杨朔的散文语言精巧。
散文的语言有鲜明的特征, 富有表现力, 所以, 这个考点也是每年必考的内容。
体会品味语句的妙处, 不能孤立的看, 要联系上下文, 联系文章的主题, 才能看出语句的丰富内涵, 要注意把握形象化语句的抽象含义。
阅读散文要学会鉴赏散文语言的表现力, 散文大家朱自清选字炼句十分精妙, 他在散文《绿》中写梅雨亭:“这个亭踞在突出的一角的岩石上, 上下都空空儿的;仿佛一只苍鹰展着翼翅浮在天宇中一般。
”这里的“踞”和“浮”写出了梅雨亭灵动的态势, 一幅生动的画面便跃然于读者眼前。
散文的语言散中见整, 清新自然, 不刻意雕饰而不乏文采, 不有意追求而自得其意蕴。
它是作者塑造形象、表现主题的主要手段之一。
从历年各地高考题来看, 命题者主要从以下两大角度进行考查:一是词句的含意;二是词句的表达艺术。
题型主要包括分析结构思路, 内容要点概括, 理解词义、句意, 鉴赏形象、技巧, 探究。
二、散文的基本知识1、散文基本特征:(1)情感浓烈, 选材广泛(富有抒情性, 形散而神不散);(2)真实自然, 富于美感(写真人真事, 可以艺术加工, 表达方式多样);(3)以小见大, 纸短韵长(哲理性)。
2、散文的分类(传统的分类:据内容和性质分)⑴叙事散文(以写人记事为主的散文)叙事散文对人和事物进行具体描绘和叙述(突出特色)表现作者的认识和感受, 带有浓厚的抒情成分侧重于从叙述人物和事件的发展变化过程中反映事物的本质, 具有时间、地点、人物、事件等因素, 从一个角度选取题材, 表现作者的思想感情。
考点15 文学类文本阅读—分析概括散文的结构(讲)一、必备知识结构是行文思路的外在表现,指作品的整体构思(布局谋篇)、行文线索以及段落的安排与段落间的关系。
思路是指按照一定的条理由此及彼地表达思想感情的路径、脉络。
“分析作品结构”,要求考生对作品的整体构思和行文方式进行剖析,明确其作用。
高考主要从以下两个方面考查分析散文的结构:一是从线索(感情线索、事件线索、人物线索、景物线索、行程线索、时间线索、空间线索等)入手,分析其在组织材料、叙述事件、表达主旨等方面起到的作用;二是从某个局部(如开头、结尾、过渡句段)入手,分析其在整个篇章中的作用。
【散文结构形式】(1)按时间顺序安排结构。
(2)按空间位置安排结构。
记事性散文和游记散文多按此展开,不突出时间因素,或隐没时间因素,只突出空间位置的变化。
(3)按事物性质、类别组织材料,安排结构。
(4)以中介物组织材料,安排结构。
即把中介物作为串联作者思想感情和材料的媒介。
所谓的中介物,可以是具体的人、事、物,也可以是抽象的问题、概念、思想等。
(5)以作者的思想、情感的变化脉络组织材料,安排结构。
(6)以双线结构(复调)行文,分明线和暗线。
明线,作品中直接呈现出来的线索,如记事写景的时间线或空间线;暗线,即作品中未直接描述或间接呈现出来的人物活动或事件发展的线索,如记事写景中作者情感变化的线索。
(7)环扣式结构。
写两件以上的事,写完一件再写一件,各件之间以特定的方式联系起来;事件间或层层深化,或互相映衬,或互相对比,或相互反复、强调。
(8)“阳光散射式”结构。
即围绕一事或一物,写与之相关的事件或事物。
[题型1]分析行文思路或线索分析行文的思路就是按照文章表现的情感脉络梳理文章先写了什么内容,后写了什么内容。
梳理行文的思路与分析散文的线索的区别在于:思路是作者在写作时为了深化和表达其思想情感而遵循的思维活动的线路,回答的是先写什么,后写什么的问题;而线索则是文章前后内容中都有的某个共同的东西,回答的是围绕什么展开的问题。
高考文学类(散文)文本阅读 2 ——结构思路+例题分析【知识梳理】散文的结构思路是作者按照一定的条理表达思想的路径、脉络,是作品的内容的外在体现。
通常包括文章整体结构、段落结构、段与篇的逻辑关系、段与段之间的关系等。
主要题型分四大类:整体——把握文章组织材料的线索,分析散文线索的类型和作用;梳理文章的思路脉络;文章谋篇布局思路。
局部——分析句段在文中的作用(需了解散文结构组织的技巧)。
一、题型1——行文线索分析(一)线索就是文章结构的脉络。
是文章前后内容中都有的某个共同的东西,回答的是“围绕什么展开”的问题。
它是作者组织材料的思路在文章中的反映。
文章中所用的各种材料,犹如一粒粒散珠,只有用线索把它们串起来,才能成为光彩照人的珠链。
(二)散文常见的线索类型及作用:(三)分析线索作用的思路第一步——“定线索”第二步——“两个角度”分析线索作用二、题型2——行文思路的分析(一)分析散文结构思路主要涉及分析综合能力,散文“形散神不散”的特点决定了我们只有首先梳理清楚作品结构思路,才能理解散文内容。
行文思路分析就是梳理分析作者的这一构思布局。
高考考查行文思路分析题的侧重点在“梳理”上,又有两种考法:一是直接考查(即明考型),梳理行文思路;二是间接考查(即暗考型),梳理人物心理(感情)变化。
(二)行文思路行文思路是作者写作时为了深化和表达其思想感情而遵循的思维活动的线路,回答的是“先写什么、后写什么”的问题。
(三)行文思路分析的思路1.划分层次法——给全文划分层次,归纳层意,根据事件发生、发展的各个阶段,梳理出明确的结构思路。
(先写……再写……接着写……最后写……)。
2.寻找线索法——先找出文章线索,再按照线索归纳梳理。
(文章紧扣……展开叙事,先写……再写……最后写……)3.心理词(感情词)组合法——结合文本的层次或线索,以心理(感情)变化为突破口,用心理词(感情词)串起合理的先后顺序。
有的心理词(感情词)可从原文中检索,有的则需要自己概括加工。
高考语文散文阅读分析文章结构和思路——文章有序,作者有路结构思路不仅仅是一个重要考点,更重要的是只有把握住它,才有可能真正掌握文本,为进一步赏析文本做好铺垫。
分析文章结构和思路包括分析整体思路和分析句段的作用两方面,高考也围绕这两方面设题考查。
一、分析整体思路思路是指按照一定的条理由此及彼地表达思想感情的路径、脉络。
结构是指行文思路的外在表现,指作品的整体构思(布局谋篇)、行文线索以及段落间(各个部分和各个方面之间)的关系与安排。
文章结构包括以下几种:(1)段内的结构层次;(2)全文的结构层次;(3)文章的材料的组织形式;(4)材料与材料之间(段落之间)的关系;(5)文章主旨形成过程。
思路的种类:类型定义分类纵向思路按照一定的顺序,重在反映过程时间顺序、空间顺序、逻辑顺序(即事物发展的顺序)横向思路围绕一个中心,多角度、多侧面地分别加以叙写总分式、对比式、纵横交错式(2012·重庆卷)阅读下面的文字,完成文后题目。
太阳梦晓浩朋友老刘说起他做的一个梦,激动得满脸通红。
他梦见自己驾着一叶小舟,划行在太阳里。
那境界好动人啊。
太阳大得无边无沿,透明的浆液,把世界漫溢成一片红色,岸,在哪里?船桨轻轻一拨,溅起一串火红的水珠,落下时,它们忽然凝结成一座座山,千姿百态。
老刘是个画家,那时候,画山画得正苦。
听了老刘的话,我放眼望去,但见群山在我周围有节奏地起伏着,群山之上是蓝天,一轮硕日,漂泊在蓝天上,永恒地照耀着。
记得刚到拉萨的时候,我被惊呆了,一片明晃晃的阳光,铺天盖地而来,拼命地往身体里渗透,我觉得身后的影子都透着亮儿。
是不是在梦里?我走向那些经幡。
五颜六色的经幡,在阳光下舞蹈着,似乎一头连着天,一头接着地,天地之间一派和谐宁静。
一幢幢别致的藏式楼房和现代建筑,从绿树鲜花中冒出来,寺庙的金顶间杂其中,香火缭绕,放生羊和野狗昂着哲人般的头颅,在大街上踱步。
向生活深处走去,我知道这不是梦。
远方的亲朋好友非说这就是梦,神秘,朦胧,可想而不可及。
考点40散文的结构思路“文章思有路,遵路识斯真。
”阅读散文,要善于理清思路,赏析谋篇布局的匠心,进而把握文章的主旨,这是一种重要的阅读能力,也是高考散文考查的关键能力之一。
行文思路是作者按照一定条理表达思想的路径、脉络,是作品的整体构思布局;行文思路分析就是梳理分析作者的这一构思布局。
高考考查行文思路分析题有两种考法:一是梳理行文思路;二是梳理人物心理(情感、态度等)变化。
作品结构题从其内容看有两种考查方式:一是整体考查,即从总体上分析文章的结构思路、线索、组材等;二是局部考查,即题目往往不是要求总体分析,而是选择段落或句子,分析其在全篇结构思路中的作用。
行文思路设问1.本文主要写了几幅画面?这些画面是如何组织到一起的?(直接式提问)2.文章的情感线索是怎样的?请分条列出文章情感发展变化的情况。
(间接式提问)审题题干中有“行文”“画面”“思路”“梳理”“概括”等字样。
模式1.划分层次法具体做法:先根据关键词语和关键句(如开头总起句、中心句、结尾总结句、承上启下的过渡句等)总结出段意,再看哪些段落集中表达同一个意思,划分出层次。
这一方法最适合解答直接式问法的行文思路题。
弄清了先写什么,后写什么,行文思路自明。
2.找线索法散文常见线索类型:(1)以具体事物为线索;(2)以人物为线索;(3)以中心事件为线索;(4)以思想感情变化为线索;(5)以时间推移为线索;(6)以空间变化为线索;(7)以作者的所见所闻为线索。
行文模式3.分析材料关系法了什么样的思路等作用。
3.表达技巧。
不是所有的句段都有表达上的特点,如果特点较突出,则要从该技巧出发考虑渲染气氛、画龙点睛、对比衬托、象征等作用,也要注意表达技巧自身的作用。
4.读者情感或心理。
从这个角度可考虑有加深印象、激发情感、产生共鸣、深受启发、发人深思、催人想象、回味不尽、想象无穷等作用。
特别提示:文中引述性、插入性材料的作用题,其答法分五点:①传说故事:增强文章的传奇性、风物的神秘性;丰富文章内容;引起读者兴趣;含蓄地引出(表明)……观点。
2023一轮复习:分析散文结构思路【考情简述】结构思路是作者按照一定的条理表达思想的路径、脉络,是作品的内容的外在体现。
通常包括作品的整体构思、行文线索以及段落的关系与安排。
主要题型分两大类。
一类是整体把握文章组织材料的线索、并梳理文章的思路脉络。
另一类是分析文章的局部思路,亦即分析句段在文中的作用。
这里要特别注意了解散文线索的类型和作用、了解散文结构组织的技巧,理解不同句段和材料对表现中心的作用。
【设问方式】(1)作者访问米哈伊洛夫斯克村,为什么会联想到达吉雅娜?请谈谈你的看法。
[《当痛苦大于力量的时候》](2)本文采用空间和时间两条线索行文,请分别加以简析。
[建水记(之四)](3)作者对儿时看火车经历的叙述很有层次感,请结合作品具体分析。
[《记忆里的光》]【必备知识】一、散文线索及思路1.行文思路与散文线索的区别思路是作者在写作时为了深化和表达其思想情感而遵循的思维活动的线路。
回答的是先写什么、后写什么的问题。
线索则是文章前后内容中都有的某个共同的东西,回答的是围绕什么展开的问题。
线索可以是梳理作者思路的一个参考,但两者是两个不同的概念。
2.散文线索的类型(1)时空连“线”。
大多在写人记事及游记类散文中,常有一些表明时空转换的词语把这些词联系起来,就能领悟,把握文章的线索。
如《桃花源记》:缘溪行→忽逢桃花林→复前行→便得一山→……从口入→复行数十步→既出……便扶向路→及郡下→……寻向所志→遂迷不复得路。
(2)因物取“线”。
出现于叙事及抒情类的文章,常用一个具体事物或象征事物贯串全文,作为行文线索,以突出文章主旨。
如《记一辆纺车》全文以怀念在延安时使用过的一辆纺车开头,接着从三方面写怀念纺车的原因:一是纺车保证了“丰衣”,坚持了抗战;二是纺线也是一种很有趣的生活;三是纺线使大家的思想感情发生了深刻变化。
最后再以怀念纺车作结点明主旨。
(3)以情导“线”。
阅读时要细心分析材料之间的内在联系,理清感情发展变化的轨迹,以此导出文章的线索。
第二部分文学类文本阅读.散文阅读02 分析散文的结构思路(行文、线索、句段)教学目标1.了解散文的结构形式2.掌握散文的线索教学重点难点把握散文的结构安排,掌握散文线索的作用。
教学过程一考情考向把握散文的行文结构是阅读和理解散文的基本功和必要途径,分析结构思路的题目即使不显性设题,其他类型题目的解答也会隐性涉及。
散文结构思路分析题涉及文章整体结构、段落结构、段与篇的逻辑关系、段与段之间的关系等。
命题点一般有三个:行文思路分析、线索分析和句段作用分析。
二题点攻破题点1 行文思路分析题点必备知识行文思路是作者按照一定的条理表达思想的路径、脉络,是作品的整体构思布局。
行文思路分析就是梳理分析作者的这一构思布局。
高考设置行文思路分析题的侧重点在“梳理”上,对全篇而言就是总体思路,对具体段落或层次而言就是局部思路。
文章的常见结构类型和内部的结构关系有多种,具体为:【结构类型】(1)静赏式景点概述——景点静赏——景点联想。
特点:先交代赏景的缘由,暗示主题;多角度的写景;使用联想,用抒情的方式来深化主题。
(2)参游式进入景点——依次欣赏——赏景联想——离开景点。
特点:移步换景,因空间转换而景色不同,情感因之而变化;有时虚实相间,适当联想,篇末暗示主旨。
(3)象征式物的描述——物的性格——由物及人——表达志向。
特点:详细描写物,目的是用物来象征人,形在写物,旨在象征之人;卒章显志;篇末深化(升华)主题。
(4)怀念式睹眼前景——思从前景(人、事)——抒怀念情。
特点:借联想和想象写怀念之物,表达寄托的情思。
抓住景物的主要特征,从一景联想到相关的另一景,且另一景中寄托着作者的主要情感。
(5)叙史式一语统篇——追述史实——抚今而感慨、抒情。
特点:起点很高,表达某种情怀;追叙史实,侧重与现实有某种程度上的契合;联系现实,追昔是为了抚今,表达对现实社会的思考、感慨。
这类散文大多被称之为文化散文。
【结构关系】相承包括承接关系和递进关系,通常表现为:由叙事到议论或抒情,由写景到议论或抒情。
相并包括并列关系和对照关系,通常有并列式、对比式等。
相属包括总分关系和分总关系。
备考关键能力分析结构思路题“三步骤”【题型对点】(2020·全国卷Ⅲ·)阅读下面的文字,完成5~7题。
记忆里的光蒋子龙我八岁才第一次见到火车。
1949年初冬,我正式走进学校,在班上算年龄小的。
一位见多识广的大同学,炫耀他见过火车的经历,说火车是世界上最神奇、最巨大的怪物,特别是在夜晚,头顶放射着万丈光芒,喘气像打雷,如天神下界,轰轰隆隆,地动山摇,令人胆战心惊。
许多同学都萌生了夜晚去看火车的念头。
一天晚上,真要付诸行动了,却只集合起我和三个大一点的同学。
离我们村最近的火车站叫姚官屯,十来里地,当时对我来说,就像天边儿一样远。
最恐怖的是要穿过村西一大片浓密的森林,里面长满奇形怪状的参天大树,森林中间还有一片凶恶的坟场,曾经听过的所有鬼故事,几乎都发生在那里面,即便大白天我一个人也不敢从里面穿过。
进了林子以后我们都不敢出声了,我怕被落下,不得不一路小跑,我跑他们也跑,越跑就越瘆得慌,只觉得每根头发梢都竖了起来。
当时天气已经很凉,跑出林子后却浑身都湿透了。
好不容易奔到铁道边上,强烈的兴奋和好奇立刻赶跑了心里的恐惧,我们迫不及待地将耳朵贴在道轨上。
大同学说有火车过来会先从道轨上听到。
我屏住气听了好半天,却什么动静也听不到,甚至连虫子的叫声都没有,四野漆黑而安静。
一只耳朵被铁轨冰得太疼了,就换另一只耳朵贴上去,生怕错过火车开过来的讯息。
铁轨上终于有了动静,嘎登嘎登……由轻到重,由弱到强,响声越来越大,直到半个脸都感觉到了它的震动,领头的同学一声吆喝,我们都跑到路基下面去等着。
渐渐看到从远处投射过来一股强大的光束,穿透了无边无际的黑暗,向我们扫过来。
光束越来越刺眼,轰隆声也越来越震耳,从黑暗中冲出一个通亮的庞然大物,喷吐着白汽,呼啸着逼过来。
我赶紧捂紧耳朵睁大双眼,猛然间看到在火车头的上端,就像脑门的部位,挂着一个光芒闪烁的图标:一把镰刀和一个大锤头。
领头的同学却大声说是镰刀斧头。
且不管它是锤是斧,那把镰刀让我感到亲近,特别地高兴。
农村的孩子从会走路就得学着使用镰刀,一把磨得飞快、使着顺手的好镰,那可是宝贝。
火车头上还顶着镰刀锤头的图标,让我感到很特别,仿佛这火车跟家乡、跟我有了点关联,或者预示着还会有别的我不懂的事情将要发生……十年后,我以第一名的成绩入伍,进入海军制图学校,毕业后成为海军制图员,接受的第一批任务就是绘制中国领海图,并由此结识了负责海洋测量的贾队长。
贾队长有个破旧的土灰色挎包,缝了又缝,补了又补,唯一醒目的是用红线绣的镰刀锤头图案。
既然已经站在了军旗下,自然也希望有一天能站在镰刀锤头下,我对这个图案有一种特殊的亲近和敬意,于是就想用自己的新挎包跟他换。
不料贾队长断然拒绝,他说这个挎包对他有特殊的纪念意义,目前还有很重要的用途,绝不能送人。
有一次他在测量一个荒岛时遇上了大风暴,在没有淡水没有干粮的情况下硬是坚持了十三天,另外的两个测绘兵却都牺牲了。
他用绳子把自己连同图纸资料和测量仪器牢牢地捆在礁石上,接雨水喝,抓住一切被海浪打到身边的活物充饥……后来一位老首长把这个挎包奖给了他。
贾队长答应在我回家探亲的时候可以把挎包借给我,但回队时必须带来一挎包当地的土和菜籽、瓜子或粮食种子。
原来他每次出海测量都要带一挎包土和各样的种子,有些岛礁最缺的就是泥土。
黄海最外边有个黑熊礁,礁上只驻扎着一个雷达兵,一个气象兵,一个潮汐兵,他们就是用贾队长带去的土和种子养活了一棵西瓜苗,心肝宝贝般地呵护到秋后,果真还结了个小西瓜,三个人却说什么也舍不得吃……又过了几年,我复员回到工厂干锻工。
锻工就是打铁,过去叫“铁匠”。
虽然大锤换成了水压机和蒸汽锤,但往产品上打钢号、印序号,还都要靠人来抡大锤。
我很快就喜欢上了打铁,越干越有味道。
一干就是十年。
在锻钢打铁的同时,也锻造了自己,改变了人生,甚至成全了我的文学创作。
我成了民间所说的“全科人”:少年时代拿镰刀,青年当兵,中年以后握大锤,对镰刀锤头有了一种说不出的特殊感情。
(有删改) 【对点题型】作者对儿时看火车经历的叙述很有层次感,请结合作品具体分析。
(6分) 【答案】①萌生念头:大同学对火车形象的描述,让“我”萌生看火车的念头;②付诸行动:夜间穿过坟场,耳朵贴在铁轨上,写出“我”看火车时的兴奋与好奇;③抒发感受:火车头上挂着光芒闪烁的镰刀锤头图案,让“我”感到特别,也感到亲切。
思维流程第一步,审读题干,把握要求题干已明确指出“叙述很有层次感”,可知该题是分析文章局部的思路。
第二步,通读全文,梳理结构作者对儿时看火车经历的叙述主要集中在前六段,分析每段的内容,然后进行层次的划分,分层概括出来即可。
第三步,分条陈述,规范作答作答时,可先把作者的思路顺序写出来,再结合文本分层进行梳理,要注意点出每个层次所写的内容。
掌握散文常见的结构安排技巧表现手法作用铺垫通过叙事、写人、描景等,为下文张本;烘托下文出现的主要人或事,使之更突出,使主题得到深化。
伏笔在文章的前边不大引人注意的地方将要表现的人物或事物预先作出暗示,然后在后文相宜之处作呼应,使故事情节的发展合理,使读者感到巧妙有趣。
照应对伏笔的呼应,使文章形成首尾一体,融会贯通。
照应开头,可以使结构严谨,主题鲜明。
悬念在情节发展中设置某种疑端或矛盾冲突,使人产生关心事物发展或人物命运的心理活动,引人入胜。
开门见山叙事,直接从事件的某个环节写起,引人入胜;议论,直接表明观点,让读者一目了然。
卒章显志在全篇结尾点明文章的主旨或作者的思想情感。
题点2 线索分析(一)题点必备知识散文线索的常见六大类型1.以事物的形象为线索在托物言志、寄情于景的散文中,该事物既是线索,又是作者情感的寄托点,常常具有某种象征和寓意。
2.以感情的发展为线索我们的感情在生活中会发生变化,如由厌恶到喜爱,或由喜欢到厌恶,就可以用这条感情的线索把一些似乎没有关联的材料联系起来。
这种线索多见于抒情散文,在一些写人叙事类散文中也常常碰到。
3.以时间顺序为线索文章按时间来安排结构,文中一般会有一些标志性的词语,只要抓住这些词语,文章的结构就一目了然。
有些文章虽按时间来安排结构,但没有时间性的标志词语,那就要从文中找出一些关键词语或句子,通过这些词句分析作者叙述的中心事件是按过去到现在还是是倒过来叙述的。
这种线索常为叙事散文所用。
4.以空间顺序为线索写景类散文多属此类。
或移步换景,或定景换点。
游记多是这样的,以游览过程中的空间顺序为线索来写。
5.以人物活动为线索写某一个人物在不同时间、不同地点的活动,可以用这个人物作为线索把文章串联起来,也可以用另一个人物把不同时间、不同地点、不同人物、不同内容的事物串联起来。
这个人物还可以是作者本人——“我”。
这种线索多为写人叙事类散文所用。
6.以事理为线索偏重于内在逻辑性,多见于即事明理的议论散文。
常常是作者从事物感受中提炼出来一种观点,其他材料据此展开。
倒过来叙述的。
这种线索常为叙事散文所用。
备考关键能力线索作用分析“两步骤”第一步,找出线索——“4看”定线索1.看标题有些标题就揭示了线索。
如《白杨礼赞》标题所揭示的对白杨树的赞美就是文章的情感线索。
2.看时空词语有些表示时间、空间的词语很可能就是“时间线索”或“空间线索”。
如《荷塘月色》中就有空间线索。
3.看“物”文章中某一“物”若反复出现,很可能就是线索。
如萧乾的名篇《枣核》就是以“枣核”这一常见的“物”为线索的。
4.看议论抒情文中的议论、抒情句子中蕴含的“情”往往就是文章的线索。
如《记念刘和珍君》中表达作者悲愤情感的议论抒情句,表明了文章的线索是悲愤之情。
第二步,分析线索作用——从结构和内容两方面分析结构方面①组织材料,贯穿全文;②使结构清晰,情节集中;③使行文富于变化。
内容方面①表达某种情感或思想;③揭示主题;③呈现某种情景或状态。
【题型对点】[例2]阅读下面的文字,完成后面的题目。
故乡的炊烟周成新①炊烟是一根绳子,我在这头,故乡在那头。
炊烟是母亲眼角的泪,穿过透明我能看见她的苍老。
炊烟是父亲脸上的皱纹,背靠它我能感受到他的内心。
②清晨,炊烟是起床的号角。
我用它唤醒了整个村子。
放水,烧火,下面条。
临走时,我轻推父母的房门,告诉他们,我走了,锅里的面半掩着,起床后可不要忘了再热下。
随后,父母起床了,邻居起床了,整个村子全都醒了。
③中午,炊烟是回家的小憩。
走在放学路上,我远远就能看见自家的炊烟。
一阵一阵地突突直冒,袅袅升起。
饭菜香吊起了我的食欲,紧接着便是一顿最美好的畅想。
饱餐之后,大家又开始各奔东西,忙里忙外。
④傍晚,炊烟是劳累的归宿。
我漫不经心地走在回家的路上,田埂上、码头边、小路旁,乡亲们收起锄头、钉耙、扁担,一个个全都拖着疲惫回到家中。