免疫球蛋白AIgA测定免疫比浊法-检验科免疫室作业指导书
- 格式:doc
- 大小:36.00 KB
- 文档页数:4
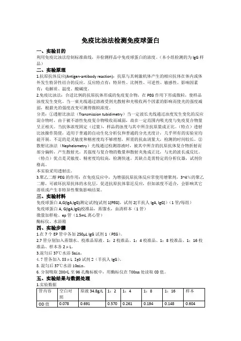
免疫比浊法检测免疫球蛋白一、实验目的利用免疫比浊法绘制标准曲线,并检测样品中免疫球蛋白的浓度。
(本小组检测的为IgG样品)二、实验原理1.抗原抗体反应(Antigen-antibody reaction):抗原与其刺激机体产生的相应抗体在体内或体外发生特异性结合的反应。
反应特点有:特异性、比例性、可逆性、敏感性。
影响因素有:电解质、温度、酸碱度。
2.免疫比浊法:合适比例的抗原抗体形成的免疫复合物,在PEG作用下形成微粒,使样品浊度发生变化。
当一束光线通过溶液受到光散射和光吸收两个因素的影响而使光的强度减弱,根据光的强度改变可测得微粒浓度。
分类:①透射比浊法(Transmission tubidimetry)当一定波长光线通过浊度发生变化的反应混合物时,由于被不溶性免疫复合物吸收而减弱,故在一定范围内吸光度与免疫复合物量呈正相关。
当抗体浓度固定(过量),样品的浊度与其中所含抗原量成正比。
(特点)透射比浊操作简便,适用于普通的自动生化分析仪和普通的分光光度计,几乎所有的实验室均能开展。
不足的是灵敏度和精密度均不够理想,所需的抗血清量大,检测的时间较长。
②散射比浊法(Nephelometry)光线通过检测溶液时,被其中所含的抗原抗体复合物折射而部分偏转,产生散射光,其强度与复合物的数量和散射夹角成正比,与光的波长成反比。
(特点)优点是灵敏度、精密度均较高,检测快速。
其缺点是需特定的分析仪器,试剂价格高。
本实验采用透射法。
3.聚乙二醇PEG的作用:在免疫反应中,为增强抗原抗体反应常使用增聚剂,3~4%的聚乙二醇,可破坏抗原抗体的水化层,促进抗原抗体靠近反应,但如浓度不适合,会影响其它溶质或产生非特异性聚集影响结果。
三、实验材料免疫球蛋白A,G(IgA,IgG)测定试剂(试剂1[PEG],试剂2[羊抗人IgA, IgG])(1管/每组)免疫球蛋白A, G(IgA,IgG)校准品,蒸馏水,血清样本(1管)微量加样枪、ep管(1.5mL离心管)酶标仪、水浴箱四、实验步骤1.在7个EP管中各加250µL IgG试剂1(PEG)。
免疫球蛋白IgA测定1检验目的指导本室工作人员规范操作本检测项目,确保检测结果的准确。
2原理免疫透射比浊法抗免疫球蛋白A抗体和样本中的抗原形成抗原抗体复合物,出现凝集,进行透射比浊检测。
通过加入PEG可促使反应迅速达到终点,可增加灵敏度,降低样本中抗原过剩导致假阴性的风险。
3标本要求3.1使用新鲜血清,不使用血浆.3.2在采集血液后2h分离血清.3.38h内不能及时测定血清可存放于2-80C冰箱保存,3天后测定的血清置-150C―-200C 冰冻保存,但冰冻血清只能复融一次.3.4严重溶血或脂血的标本不能作测定.4试剂4.1 试剂:上海罗氏诊断产品有限公司IgA试剂盒,国械注进20142405056 YZB/GER 5724-2014)4.1.1 试剂组成R1:TRIS 缓冲液:20 mmol/l,pH 8.0;氯化钠:200 mmol/L;PEG:3.6%;防腐剂和稳定剂。
R2:抗人免疫球蛋白A抗体(羊):取决于滴度;TRIS缓冲液:20 mmol/l;氯化钠:150 mmol/L;防腐剂。
4.1.2 试剂准备:试剂为即用式。
4.1.3 试剂稳定性与贮存:2-8°C下保存期限:见试剂标签上的有效期。
机上稳定期:90天。
4.1.4变质指示:当试剂有浊度时,表明有细菌污染则试剂不能使用。
4.2 校准品:使用罗氏多项生化校准品提供的IgA校准品对自动分析仪进行校准。
4.3 质控品:使用正常值、病理值复合控制品。
5 仪器AU2700生化分析仪,罗氏P800生化分析仪, 西门子ADVIA-2400生化分析仪,东芝TBA-120生化分析仪6 操作步骤6.1 样品的准备:将标好号的样品离心后放到仪器规定的位置。
6.2 试剂的检测:仪器开机后,检查各种试剂的位置,体积等确认无误后方可进行测定。
6.3 项目基本参数:参见生化检验AU2700生化分析仪,罗氏P800生化分析仪, 西门子ADVIA-2400生化分析仪,东芝TBA-120生化分析仪项目测定参数。
*免疫球蛋白(IgA)测定标准操作程序1.摘要本试剂盒适用于体外临床检验,用于测定人血清中免疫球蛋白IgA的含量。
IgA的主要功能是与抗原结合,并进一步触发抗原的分解。
2.适用范围程序适用于日立7600自动生化分析仪检测血清、血浆中IgA的浓度。
3.职责使用日立7600自动生化分析仪进行测定IgA浓度的工作人员要严格按照本SOP程序进行,室负责人监督管理;本SOP的改动,可由任一使用本SOP的工作人员提出,并报经生化室负责人、科主任签字批准生效。
4.检测方法上海科华生物工程股份有限公司生产的免疫球蛋白(IgA)试剂盒采用的是免疫透射比浊法。
5.原理样本中的IgA与试剂中相应的抗体相遇,立即形成抗原抗体免疫复合物,在特定的缓冲环境中形成浊度,其浊度在合适的抗体浓度存在时与抗原含量成正比,与相同条件下操作的校准品比较,即可求出样本中IgA的含量。
6.仪器日立7600自动生化分析仪7.试剂7.1试剂来源:上海科华生物工程股份有限公司提供7.2试剂瓶内主要成分:磷酸缓冲液(PH7.2)、Tween20、PEG、NaN3、羊抗人IgA抗体。
7.3试剂稳定性:试剂避光保存于2-8℃,若无污染,可稳定至失效期,本试剂有效期为12个月。
试剂不可冰冻。
R1、R2打开后冷藏于分析仪中可稳定28天。
7.4试剂准备:试剂为即用式。
8.标准品和质量控制8.1校准程序:使用上海科华生物工程股份有限公司试剂盒内提供的校准品对自动分析仪进行校准。
由a、b、c、d、e五只组成,浓度见瓶签。
校准品可溯源至国际参考物质ERM470。
8.2质控品使用某某公司提供的生化复合定值质控血清做为室内质控品。
每日在测定前做一次质控。
该质控品为干粉包装,在2-8℃冰箱可稳定到失效期,使用前用5ml去离子水复溶,待质控物充分溶解(大约30分钟)后使用。
8.3质控数据管理:按程序对检验后的质控结果进行转换,对质控数据进行分析处理,如出现失控值,应及时分析失控原因,并填写好相关失控记录。
免疫球蛋白MIgM测定免疫比浊法1.原理分析原理是液相免疫沉淀散射比浊终点测定法。
抗血清用缓冲液稀释后加到一份病人血清中,经过孵育后可以测定抗原抗体复合物产生的散射光。
散射光结果和血清中的IgM浓度成正比。
标本采集:标本采集前病人准备:受检者空腹标本种类:血清或血浆标本要求:取被检者静脉血2ml,室温放置不超过4小时,分离血清备用。
标本储存:待测标本在2-8℃存放不超过24小时,-20℃不超过三个月,-70℃长期保存。
避免反复冻融。
标本运输:室温运输标本拒收标准:细菌污染、溶血、脂血不能作测定。
试剂6.1试剂名称:免疫球蛋白M检测试剂盒6.2试剂生产厂家:芬兰Orion诊断试剂公司6.3包装规格:60Test/kit6.4试剂盒组成:缓冲液30ml空白缓冲液30ml抗血清试剂0.5ml定标液0.5ml磁卡1张仪器设备:仪器名称:OrionTurboxRplus特定蛋白分析仪仪器厂家:芬兰Orion集团公司仪器型号:Turboxplus8.操作步骤:8.1试剂配制:8.1.1抗血清应用液准备:吸取500ul抗血清加到反应缓冲液中,轻轻混匀,应用液2-8℃可保存12个星期。
8.1.2空白缓冲液:液体待用。
8.1.3定标液:用0.9%NaCL进行1:51稀释。
定标液根据IFCC提供的材料CRM470进行标定。
8.2收集与处理样品:样品用0.9%Nacl进行1:51稀释。
8.3为每一份样本测定准备一份样品空白,同样,为定标液另外准备一份定标液空白。
8.4准备两份定标液测定(定标完成后,标准曲线数据存储在磁卡内。
下次检测如使用同批试剂,可以不必做定标而直接使用磁卡上的定标信息)。
8.6轻轻摇动混匀,室温18-25℃放置30±5分钟。
8.7仪器测试步骤:参见TurboxR特定蛋白分析仪作业指导书。
9.结果计算:仪器直接计算并打印结果。
临床意义:IgM是分子量最大的免疫球蛋白,是一种高效能抗体、能固定补体,具有溶菌、抑菌、中和病毒作用。
免疫室作业指导书文件编号:ABCD-3-MY-01~52第A版编制:审核:批准:生效日期:2006年8月8日ABCD人民医院检验科目录修订页血清乙型肝炎病毒表面抗原检测(ELISA)1.原理在微孔条上预包被被纯化乙肝表面抗体,配以酶标记抗体(HBsAb-HRP)及TMB等其它试剂,采用夹心法原理检测人血清(或血浆)中乙肝表面抗(HBsAg)。
2.标本采集2.1 采集前病人准备:受检者应空腹2.2 标本种类:血清或血浆2.3 标本要求:采集病人静脉血3ml(可用EDTA抗凝),室温放置不超过4小时,分离血清备用。
3.标本储存:2-8℃保存不应超过1周,-20℃不应超过3个月,-70℃长期保存,应避免反复冻融。
4.标本运输:密封,室温运输。
5.标本拒收标准:污染、标本量不足、严重溶血或脂血标本不宜作此项检测。
6.试剂6.1试剂名称:乙型肝炎病毒表面抗原诊断试剂盒6.2试剂生产厂家:英科新创(厦门)科技有限公司。
6.3包装规格:96Test/Kit6.4试剂盒组成:HBsAg微孔板,HBsAg酶标记抗体,HBsAg阳性对照血清,HBsAg阴性对照血清,浓缩洗涤液,底物A,底物B,终止液,封口膜,自封袋。
6.5试剂储存条件及有效期:2-8℃避光保存,有效期9个月。
7.仪器设备7.1仪器名称:自动酶标仪7.2仪器厂家:Rayto7.3仪器型号:RT-21008.操作步骤8.1平衡:将试剂盒各组分取出,平衡至室温(18-25℃),微孔板开封后,余者及时以自封袋封存。
8.2配液:浓缩洗涤液配制前充分摇匀(如有晶体应充分溶解),浓缩洗涤液和蒸馏水或去离子水按1:19稀释后使用。
8.3编号:将微孔条固定于支架,按序编号。
8.4加样:分别用加样器在对照孔中加入阴、阳性对照血清各50μl于相应孔中。
8.5加酶:分别在每孔中加入酶标记抗体50μl,轻拍混匀。
8.6温育:置37℃温育60分钟,室温平衡5分钟。
8.7洗涤:用洗涤液充分洗涤5次,洗涤完扣干(每次应保持30-60秒的浸泡时间)。
免疫球蛋白(IgG、IgA、IgM)检测作业指导书1 检验目的规范免疫球蛋白(IgG、IgA、IgM)检测试验,确保检测结果准确性和重复性。
2 测定方法免疫透射比浊法。
3 检测原理样品中的免疫球蛋白(IgG、IgA、IgM)抗原分别与试剂中的IgG、IgA、IgM抗体发生免疫反应,生成免疫复合物,形成一定浊度,其浊度与免疫球蛋白的含量成正比。
与通过同样处理的校准液比较,即可计算出样品中免疫球蛋白(IgG、IgA、IgM)的含量。
4 样本血清处理方法见生化标本采集程序。
稳定性:2~8℃稳定4天。
5 仪器和试剂5.1 仪器:美国贝克曼-库尔特DXC800全自动生化仪。
5.2 试剂:由武汉元景商贸公司提供原装贝克曼-库尔特试剂(详见试剂说明书),超过失效期的试剂不能使用。
5.3 校准物:Rodan混合校准品,符合WHO标准,贮存、准备严格遵照其说明书。
5.4 质控物:Rodan正常值及病理值质控品,符合WHO 标准,贮存、准备严格遵照说明书。
6 校准6.1 仪器校准:每年由该仪器维修工程师参照厂方的技术规范对仪器进行一次校准。
6.2 项目校准:试剂盒在仪器上放置稳定期后;试剂批号更换后;由质控结果随时决定。
7 操作步骤上机操作,操作程序、质量控制程序见相应生化仪操作程序。
8 参考范围IgG: 7~16.5g/L,IgA: 0.59~3.5g/L,IgM: 0.48~2.12g/L。
9 警告/危急值未规定。
10 性能指标10.1 线形上限:IgG ≤32g/L,IgA ≤7 g/L,IgM≤24g/L。
10.2 精密度:批内CV ≤4%,批间CV≤8%。
10.3 准确度:不准确度≤8%。
10.4试剂贮存:试剂密闭避光贮存2~8℃可稳定12个月。
11 干扰因素及变异的潜在来源标本出现溶血对测定结果有一定影响。
12 临床意义12.1 免疫球蛋白增高:12.1.1 各种感染,特别是慢性细菌感染如骨髓炎、慢性肺脓肿等,血Ig可升高。
免疫球蛋白GIgG测定免疫比浊法原理分析原理是液相免疫沉淀散射比浊终点测定法。
抗血清用缓冲液稀释后加到一份病人血清中,经过孵育后可以测定抗原抗体复合物产生的散射光。
散射光结果和血清中的IgG浓度成正比。
2.标本采集:标本采集前病人准备:受检者空腹。
标本种类:血清或血浆。
标本要求:取被检者静脉血2ml,室温放置不超过4小时,分离血清备用。
3.标本储存:待测标本在2-8℃存放不超过24小时,-20℃不超过三个月,-70℃长期保存。
避免反复冻融。
标本运输:室温运输。
标本拒收标准:细菌污染、溶血、脂血不能作测定。
试剂6.1试剂名称:免疫球蛋白G检测试剂盒6.2试剂生产厂家:芬兰Orion诊断试剂公司6.3包装规格:60Test/kit6.4试剂盒组成:缓冲液30ml空白缓冲液30ml抗血清试剂0.5ml定标液0.5ml磁卡1张仪器设备:7.1仪器名称:OrionTurboxRplus特定蛋白分析仪7.2仪器厂家:芬兰Orion集团公司7.3仪器型号:Turboxplus操作步骤:试剂配制:8.1.1抗血清应用液准备:吸取500ul抗血清加到反应缓冲液中,轻轻混匀,应用液2-8℃可保存12个星期。
8.1.2空白缓冲液:液体待用。
8.1.3定标液:用0.9%NaCL进行1:51稀释。
定标液根据IFCC提供的材料CRM470进行标定。
收集与处理样品:样品用0.9%Nacl进行1:51稀释。
为每一份样本测定准备一份样品空白,同样,为定标液另外准备一份定标液空白。
准备两份定标液测定(定标完成后,标准曲线数据存储在磁卡内。
下次检测如使用同批试剂,可以不必做定标而直接使用磁卡上的定标信息)。
如下准备各比色管:轻轻摇动混匀,室温18-25℃放置30±5分钟。
仪器测试步骤:参见TurboxR特定蛋白分析仪作业指导书。
结果计算:仪器直接计算并打印结果。
临床意义:IgG是血清中抗细菌、抗病毒、抗毒素的主要抗体。
巨噬细胞、中性粒细胞表面具有IgGFc受体,可增强对细菌等物质的吞噬能力。
项目免疫球蛋白G(IgG)方法免疫比浊法目录1.检测原理2.标本采集与处理2.1 受检者的准备2.2 静脉采血2.3 抗凝剂2.4 标本处理3.试剂3.1 试剂3.2 校准血清3.3 试剂与校准血清的稳定性4.仪器5.操作6.计算7.操作性能7.1 精密度7.2 准确度7.3 灵敏度7.4 可报告范围7.5 特异性7.6 干扰8.参考值9.临床意义附录A: 参数1. 检测原理405nm样本中IGG + 试剂中的IGG抗体-----------------大分子免疫复合物在405nm监测生成的复合物的浊度变化,与样本中IGG含量成正比。
2. 标本采集与处理2.1 受检者的准备:病人空腹12h,不饮酒24h后采集血样。
体检对象抽血前应有两周的的正常状况记录。
注意有无应用影响测试项目的药物。
此外,对于体检者,采血的季节都应做相关记录,因为样本中各项目的含量有季节性变动,为了前后比较应在每年同一季节检验。
应嘱体检对象在抽血前24小时内不做剧烈运动。
2.2 静脉采血:除非是卧床的病人,一般在采血时取坐位。
体位影响水分在血管内外的分布,会影响测试项目的浓度。
在采血前至少应静坐5分钟,一般从肘静脉取血,使用止血带的时间不超过1分钟,穿刺成功后立即松开止血带。
2.3 抗凝剂:不使用抗凝剂。
2.4 标本处理:血标本室温放置30min~45min后离心分离血清,在两小时内检测完毕;如两小时内不能检测完毕,将离心分离血清置洁净试管加盖2-8℃保存。
3.试剂3.1 试剂:R1:PEG4 缓冲液:包含高分子强化剂的磷酸盐缓冲液。
含有0.095%的叠氮化钠。
R2:IgG抗血清,含0.095%的叠氮化钠。
3.2:校准血清使用湖南永和阳光科技有限责任公司提供的多项免疫类标准液。
其中包含免疫球蛋白G的定值。
校准频次:全点定标:试剂换批号使用时或质控结果超过规定的2SD范围,需要全点定标。
3.3 试剂与校准血清的稳定性:原包装试剂储存在2-8℃至标签所示失效日期。
项目免疫球蛋白G(IgG)方法免疫比浊法目录1.检测原理2.标本采集与处理2.1 受检者的准备2.2 静脉采血2.3 抗凝剂2.4 标本处理3.试剂3.1 试剂3.2 校准血清3.3 试剂与校准血清的稳定性4.仪器5.操作6.计算7.操作性能7.1 精密度7.2 准确度7.3 灵敏度7.4 可报告范围7.5 特异性7.6 干扰8.参考值9.临床意义附录A: 参数1. 检测原理405nm样本中IGG + 试剂中的IGG抗体-----------------大分子免疫复合物在405nm监测生成的复合物的浊度变化,与样本中IGG含量成正比。
2. 标本采集与处理2.1 受检者的准备:病人空腹12h,不饮酒24h后采集血样。
体检对象抽血前应有两周的的正常状况记录。
注意有无应用影响测试项目的药物。
此外,对于体检者,采血的季节都应做相关记录,因为样本中各项目的含量有季节性变动,为了前后比较应在每年同一季节检验。
应嘱体检对象在抽血前24小时内不做剧烈运动。
2.2 静脉采血:除非是卧床的病人,一般在采血时取坐位。
体位影响水分在血管内外的分布,会影响测试项目的浓度。
在采血前至少应静坐5分钟,一般从肘静脉取血,使用止血带的时间不超过1分钟,穿刺成功后立即松开止血带。
2.3 抗凝剂:不使用抗凝剂。
2.4 标本处理:血标本室温放置30min~45min后离心分离血清,在两小时内检测完毕;如两小时内不能检测完毕,将离心分离血清置洁净试管加盖2-8℃保存。
3.试剂3.1 试剂:R1:PEG4 缓冲液:包含高分子强化剂的磷酸盐缓冲液。
含有0.095%的叠氮化钠。
R2:IgG抗血清,含0.095%的叠氮化钠。
3.2:校准血清使用湖南永和阳光科技有限责任公司提供的多项免疫类标准液。
其中包含免疫球蛋白G的定值。
校准频次:全点定标:试剂换批号使用时或质控结果超过规定的2SD范围,需要全点定标。
3.3 试剂与校准血清的稳定性:原包装试剂储存在2-8℃至标签所示失效日期。
免疫⽐浊法检测免疫球蛋⽩免疫⽐浊法检测免疫球蛋⽩⼀、实验⽬的利⽤免疫⽐浊法绘制标准曲线,并检测样品中免疫球蛋⽩的浓度。
(本⼩组检测的为IgG样品)⼆、实验原理1.抗原抗体反应(Antigen-antibody reaction):抗原与其刺激机体产⽣的相应抗体在体内或体外发⽣特异性结合的反应。
反应特点有:特异性、⽐例性、可逆性、敏感性。
影响因素有:电解质、温度、酸碱度。
2.免疫⽐浊法:合适⽐例的抗原抗体形成的免疫复合物,在PEG作⽤下形成微粒,使样品浊度发⽣变化。
当⼀束光线通过溶液受到光散射和光吸收两个因素的影响⽽使光的强度减弱,根据光的强度改变可测得微粒浓度。
分类:①透射⽐浊法(Transmission tubidimetry)当⼀定波长光线通过浊度发⽣变化的反应混合物时,由于被不溶性免疫复合物吸收⽽减弱,故在⼀定范围内吸光度与免疫复合物量呈正相关。
当抗体浓度固定(过量),样品的浊度与其中所含抗原量成正⽐。
(特点)透射⽐浊操作简便,适⽤于普通的⾃动⽣化分析仪和普通的分光光度计,⼏乎所有的实验室均能开展。
不⾜的是灵敏度和精密度均不够理想,所需的抗⾎清量⼤,检测的时间较长。
②散射⽐浊法(Nephelometry)光线通过检测溶液时,被其中所含的抗原抗体复合物折射⽽部分偏转,产⽣散射光,其强度与复合物的数量和散射夹⾓成正⽐,与光的波长成反⽐。
(特点)优点是灵敏度、精密度均较⾼,检测快速。
其缺点是需特定的分析仪器,试剂价格⾼。
本实验采⽤透射法。
3.聚⼄⼆醇PEG的作⽤:在免疫反应中,为增强抗原抗体反应常使⽤增聚剂,3~4%的聚⼄⼆醇,可破坏抗原抗体的⽔化层,促进抗原抗体靠近反应,但如浓度不适合,会影响其它溶质或产⽣⾮特异性聚集影响结果。
三、实验材料免疫球蛋⽩A,G(IgA,IgG)测定试剂(试剂1[PEG],试剂2[⽺抗⼈IgA, IgG])(1管/每组)免疫球蛋⽩A, G(IgA,IgG)校准品,蒸馏⽔,⾎清样本(1管)微量加样枪、ep管(1.5mL离⼼管)酶标仪、⽔浴箱四、实验步骤1.在7个EP管中各加250µL IgG试剂1(PEG)。
免疫球蛋白IgA测定1检验目的指导本室工作人员规范操作本检测项目,确保检测结果的准确。
2原理免疫透射比浊法抗免疫球蛋白A抗体和样本中的抗原形成抗原抗体复合物,出现凝集,进行透射比浊检测。
通过加入PEG可促使反应迅速达到终点,可增加灵敏度,降低样本中抗原过剩导致假阴性的风险。
3标本要求3.1使用新鲜血清,不使用血浆.3.2在采集血液后2h分离血清.3.38h内不能及时测定血清可存放于2-80C冰箱保存,3天后测定的血清置-150C―-200C 冰冻保存,但冰冻血清只能复融一次.3.4严重溶血或脂血的标本不能作测定.4试剂4.1 试剂:上海罗氏诊断产品有限公司IgA试剂盒,国械注进20142405056 YZB/GER 5724-2014)4.1.1 试剂组成R1:TRIS 缓冲液:20 mmol/l,pH 8.0;氯化钠:200 mmol/L;PEG:3.6%;防腐剂和稳定剂。
R2:抗人免疫球蛋白A抗体(羊):取决于滴度;TRIS缓冲液:20 mmol/l;氯化钠:150 mmol/L;防腐剂。
4.1.2 试剂准备:试剂为即用式。
4.1.3 试剂稳定性与贮存:2-8°C下保存期限:见试剂标签上的有效期。
机上稳定期:90天。
4.1.4变质指示:当试剂有浊度时,表明有细菌污染则试剂不能使用。
4.2 校准品:使用罗氏多项生化校准品提供的IgA校准品对自动分析仪进行校准。
4.3 质控品:使用正常值、病理值复合控制品。
5 仪器AU2700生化分析仪,罗氏P800生化分析仪, 西门子ADVIA-2400生化分析仪,东芝TBA-120生化分析仪6 操作步骤6.1 样品的准备:将标好号的样品离心后放到仪器规定的位置。
6.2 试剂的检测:仪器开机后,检查各种试剂的位置,体积等确认无误后方可进行测定。
6.3 项目基本参数:参见生化检验AU2700生化分析仪,罗氏P800生化分析仪, 西门子ADVIA-2400生化分析仪,东芝TBA-120生化分析仪项目测定参数。
免疫球蛋白AIgA测定免疫比浊法
1.原理
分析原理是液相免疫沉淀散射比浊终点测定法。
抗血清用缓冲液稀释后加到一份病人血清中,经过孵育后可以测定抗原抗体复合物产生的散射光。
散射光结果和血清中的IgA浓度成正比。
2.标本采集:
2.1标本采集前病人准备:受检者空腹
2.2标本种类:血清或血浆
2.3标本要求:取被检者静脉血2ml,室温放置不超过4小时,分离血清备用。
3.标本储存:待测标本在2-8℃存放不超过24小时,-20℃不超过三个月,-70℃长期保存。
避免反复冻融。
4.标本运输:室温运输
5.标本拒收标准:细菌污染、溶血、脂血不能作测定。
6.试剂
6.1试剂名称:免疫球蛋白A检测试剂盒
6.2试剂生产厂家:芬兰Orion诊断试剂公司
6.3包装规格:60Test/kit
6.4试剂盒组成:
缓冲液30ml
空白缓冲液30ml
抗血清试剂0.5ml
定标液0.5ml
磁卡1张
7.仪器设备:
7.1仪器名称:OrionTurboxRplus特定蛋白分析仪
7.2仪器厂家:芬兰Orion集团公司
7.3仪器型号:Turboxplus
8.操作步骤:
8.1试剂配制:
8.1.1抗血清应用液准备:吸取500ul抗血清加到反应缓冲液中,轻轻混匀,应用液2-8℃可保存12个星期。
8.1.2空白缓冲液:液体待用。
8.1.3定标液:用0.9%NaCL进行1:51稀释。
定标液根据IFCC提供的材料CRM470进行标定。
收集与处理样品:样品用0.9%Nacl进行1:51稀释。
为每一份样本测定准备一份样品空白,同样,为定标液另外准备一份定标液空白。
准备两份定标液测定(定标完成后,标准曲线数据存储在磁卡内。
下次检测如使用同批试剂,可以不必做定标而直接使用磁卡上的定标信息)。
如下准备各比色管:
轻轻摇动混匀,室温18-25℃放置30±5分钟。
仪器测试步骤:参见TurboxR特定蛋白分析仪作业指导书。
9.结果计算:仪器直接计算并打印结果。
10.临床意义:IgA分为血清型和分泌型两种。
IgA是机体粘膜局部抗感染的重要物质。
如IgA合成障阻,对微生物的局部感染便增加易感性,很多病人常发生感并发呼吸道感染是常与分泌型的IgA低下和缺乏有关。
如反复的慢支感染、胃肠道疾患常与IgA缺乏有关。
11.参考范围:0.7-4.0g/L
质量控制:建议使用厂家或临检中心提供的免疫球蛋白A质控液和临床标本同时检测,结果必须在控制范围内。
13.操作性能:迅速简便、灵敏度高、重复性好、特异性高。
14.超出范围结果处理:线性测定范围:0.3-6.0g/L,如果结果超过6.0g/L,那么将样品用0.9%NaCl行1:2(1+1)稀释后再进行测定,结果乘以2。
15.其它
15.1试剂中含有0.1%的叠氮钠作为保护剂,叠氮钠易和铅铜急剧化合生成易爆炸的金属叠氮化合物,因此试剂一旦有溢出须用大量的
水冲去。
.
15.2当要丢弃包括所有的实验材料和试剂时,须经121℃一个小时的高压灭菌。
15.3定标液中的含有来源于人血清的材料,已经测定HCV、HBsAg 和HIV抗体阴性,应仍然视为传染源。
15.4骨髓瘤的病变蛋白会干扰免疫球蛋白的测定,这时候建议用免疫电泳法进行校正。