高考历史开放性试题(小论文)解题技巧
- 格式:pdf
- 大小:156.54 KB
- 文档页数:11
历史干货高考历史开放性试题(小论文题)解题指导方法如果放弃太早,你永远都不知道自己会错过什么。
认识:该试题分值固定、属于开放性试题。
它的开放表现在以下四个方面:材料开放、问题开放、答案开放、学生的思维开放。
解题技巧指导:步骤一:看问题、明要求、确定对象步骤二:细读材料提炼观点在提炼观点的时候一定要做到言简意赅并要用专业术语表述。
步骤三:组织答案(要求段落化、要点化但不主张序号化)在组织答案时要分三段:第一段观点部分。
在这一部分中要求你做到两步,第二段:史论结合部分(7---8分)在这一部分中要求学生从多个角度、多个层次运用史实来论证你选择的观点,尽量要做到史论结合。
用史实来论证这个观点。
史实要注意多角度分析。
思路一:政治、经济、文化、外交、社会生活。
思路二:外因、外因。
思路三:国际因素、国内因素。
思路四:与该事件有关联的多个主体(国家或组织)等。
不同的问题适用不同的思路,在审题时一定要先整出思路再写答案,千万不能想一句写一句。
史实与观点要紧密结合,要准确运用所学的知识,表述要准确,层次要清晰。
第三段:评论部分。
(2---3分)用理论来论证这个观点或写总结性语言。
(这个结论一定要结合这道题目的内容写出,依据历史唯物主义和相关的历史史观以及历史发展的趋势等来论证。
)一、题型1、从常规出题来看,它一般分为两类一类是针对某种观点或看法,要先行明确表态(是否正确;是否全面等)后再进行分析解答;要求:对该模式赞成、反对或另有观点均可,观点明确;运用材料中的史实进行评析,史论结合。
另一类则是一题中有几种不同的观点或看法,要先行或先后明确表态,然后分别进行论证。
2 、从材料陈述看一类是材料观点直接给出;另一类是观点间接(观点隐含)给出3、设问类型看:包含评述,评价,评论三种(1)评价,即评定历史人物或者历史事件的性质、地位、作用、积极意义或者影响等;(2)评述则是把评价历史人物、历史事件、史学观点等建立在史实的基础上,即边叙述边评价,或者先叙述再评价;(3)评论则是对历史人物、事件、观点等进行分析、论证或评价注意:(1)评价偏重于从史实中得出结论;评述类偏重于叙述史实;评论侧重于运用辩证史观或者唯物史观,表明自己对历史事件、人物、观点的认识;(2)评价、评述类设问一般含有标志性的词语,如:评价、简评、评述、说明、论证、如何解释、你认为、你的看法、你的观点、如何理解等;历史人物评价:(1)定性评价即整体评价;(2)定量评价,即以史实说明。
高考历史小论文题解题技巧大全论证的思维逻辑01论证类的题目要求一般要求我们结合相应的材料或史实,对相应的观点进行论证,多属于“是什么”的层面。
02常见问法①材料中的观点/论题有何依据/理由?②任选一个角度/任意提取两项信息,自拟论题进行论证。
③结合材料,可以得出怎样的历史结论/自拟论题并进行论证。
3常用的答题格式(一般要求“表述成文”)观点/论题:××××××(先找准关键词,然后确定观点,一般要写成一个陈述句)用史实来论证观点:①如果是单层次的,直接找到恰当史实论证即可;如果论点是多层次的,要逐条论证清楚;②史实与论点要紧密结合,一般至少要两个典型史实(孤证不立);结语:因此/综上所述……04典型例题材料一美国学者珀金斯认为,从中国农书来看:王祯的《农书》(1313年)、徐光启的《农政全书》( 1628年),所开列的农具清单几乎全是前一本书的重复。
品种没有增加,性能没有改变,生产技术的发展处于停滞状态。
安古斯·麦迪森运用实际购买力计算法计算中国汉代以来的GDP,提出自1700年至1820年,中国的经济增长数倍于欧洲,中国的GDP在世界GDP的比重从23%增长到32%;而欧洲的GDP在世界GDP中的比重仅从23%增长到26%;贡德·弗兰克认为,直到1800年,中国仍是世界经济的中心……历史学者提出了一个发人深思的问题:在西方资本主义进入中国之前,明清时期的社会究竟是不断发展,还是处于停滞的状态?问题1:请对材料中提出的论题进行论证。
(12分)(如果分值比较大,类似小论文的题目可以这样写)参考答案:明清社会发展与停滞并存(总论点)。
明清社会在不断的发展(分论点)。
经济领域,农业上高产作物引进推广,人口增长;私营手工业发展,资本主义萌芽出现;商品经济繁荣,工商业市镇兴盛,白银广泛使用,出现商帮。
社会治理上统一多民族国家进一步巩固发展,一条鞭法、摊丁入亩等税制改革,人身依附关系进一步减弱。
历史小论文题解题方法一、坦然面对,保持良好的心理状态强大的心理来源于正确的认识和坚实的功底。
此类试题考查的本就是高考考试大纲考核目标与要求中最高一级的要求,即:论证和探讨问题。
这其中包括三个层次的要求:运用判断、比较、归纳的方法论证历史问题;使用批判、借鉴、引用的方式评论历史观点;独立地对历史问题和历史观点提出不同的看法。
所以,小论文题的难度大,也在情理之中。
同学们唯有积极应对此类题型,多练习、多总结,形成良好的解题习惯和娴熟的解答技巧,方能在考试中遇题不乱,从容应对。
否则,心中已怵,下笔难免不慌;“笔头”慌乱,必将导致对史料信息提取不全面、论证思路不清晰、语言不简洁等弊端的出现。
得不到好的分数其实就是自己答题时状态不好的反映。
二、细心审题,把握解答的总体方向历史小论文这类试题考查的角度紧扣“论证和探讨问题”考核目标与要求中的三个层次,题型主要有如下几种:论证观点类、评述观点类、提出观点类等。
1论证观点(运用判断、比较、归纳的方法论证历史问题)类例如,2014年高考江苏历史卷第22题,该题在设计时,为了便于学生理解题意,在题引、设问中进行了多处提示。
首先提示立意;其次提示答题指向,如设问第(1)题中“该表述内容的传统性体现在哪里”与第(2)题中“与传统性相对应的是近代性”相呼应,指向明确;最后提示了考生应该遵循的论证思路。
2评述观点(使用批判、借鉴、引用的方式评论历史观点)类例如,2012年高考新课标全国文综卷第41题,该题是开放式的,学生在解题时首先要说明自己认同的观点并作简要的论证。
如选择赞成的观点,可以运用全球史观指出近代西方国家的主导地位和中国传统文化的巨大惰性。
如持反对的观点,可以从中国主动改变的角度展开。
其次,要对材料中的观点进行评价,指出其背后的特定视角或立场,由此肯定其合理之处,批判其不足之处。
材料中的观点是典型的西方中心论,夸大了西方冲击的作用。
所以我们既要重视历史发展的外来因素,也不能忽视内部的主观能动性。
历史开放题答题技巧
以下是 6 条关于历史开放题答题技巧:
1. 哎呀呀,一定要仔细审题啊!就像找宝藏一样,把题目里的关键信息都挖出来。
比如说,题目问“工业革命对社会产生了哪些影响”,那你就得抓住“工业革命”“社会”“影响”这些要点呀。
可别两眼一抹黑就乱写一通啊!
2. 嘿,论据要丰富多样呀!就好比建房子,不能只用一种材料,得各种都来一点。
像是谈论古代文明,你可以引用历史文献、出土文物、学者观点等等,这样你的答案才丰满有说服力呢,不然多单薄呀!
3. 哇塞,要多角度思考啊!不能死钻一个牛角尖。
就像看一个魔方,得各个面都看看。
比如分析战争的原因,不能只想到军事方面,还得想想政治、经济、文化等其他方面呀。
难道不是吗?
4. 呀,注意答题逻辑呀!可别东一榔头西一棒子。
这就像串珠子,得有根线把它们串起来。
先说什么后说什么得有条理,这样老师看起来也轻松愉快呀,对不对?
5. 哈哈,表述要简洁明了啊!别啰里啰嗦一大通,重点都被淹没了。
就像走路,要走直线,别绕弯路。
把核心观点清晰地表达出来,让人一目了然呀!
6. 唉,别忘了检查检查呀!可别像个小马虎一样。
就像出门前照照镜子,看看有没有什么不合适的地方。
把错别字、语句不通顺的地方改改,让你的答案更完美呀!
我的观点结论就是:掌握这些技巧,你答历史开放题就能更得心应手啦!。
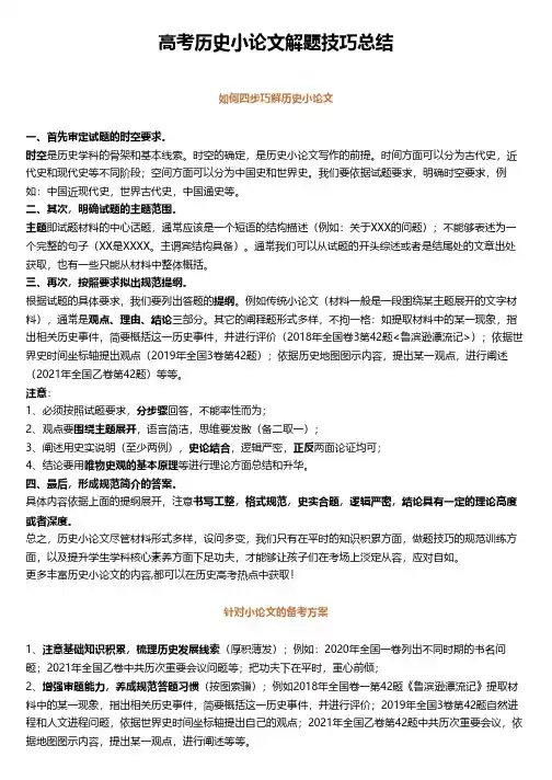
高考历史小论文解题技巧总结如何四步巧解历史小论文一、首先审定试题的时空要求。
时空是历史学科的骨架和基本线索。
时空的确定,是历史小论文写作的前提。
时间方面可以分为古代史,近代史和现代史等不同阶段;空间方面可以分为中国史和世界史。
我们要依据试题要求,明确时空要求,例如:中国近现代史,世界古代史,中国通史等。
二、其次,明确试题的主题范围。
主题即试题材料的中心话题,通常应该是一个短语的结构描述(例如:关于XXX的问题);不能够表述为一个完整的句子(XX是XXXX。
主谓宾结构具备)。
通常我们可以从试题的开头综述或者是结尾处的文章出处获取,也有一些只能从材料中整体概括。
三、再次,按照要求拟出规范提纲。
根据试题的具体要求,我们要列出答题的提纲。
例如传统小论文(材料一般是一段围绕某主题展开的文字材料),通常是观点、理由、结论三部分。
其它的阐释题形式多样,不拘一格:如提取材料中的某一现象,指出相关历史事件,简要概括这一历史事件,并进行评价(2018年全国卷3第42题<鲁滨逊漂流记>);依据世界史时间坐标轴提出观点(2019年全国3卷第42题);依据历史地图图示内容,提出某一观点,进行阐述(2021年全国乙卷第42题)等等。
注意:1、必须按照试题要求,分步骤回答,不能率性而为;2、观点要围绕主题展开,语言简洁,思维要发散(备二取一);3、阐述用史实说明(至少两例),史论结合,逻辑严密,正反两面论证均可;4、结论要用唯物史观的基本原理等进行理论方面总结和升华。
四、最后,形成规范简介的答案。
具体内容依据上面的提纲展开,注意书写工整,格式规范,史实合题,逻辑严密,结论具有一定的理论高度或者深度。
总之,历史小论文尽管材料形式多样,设问多变,我们只有在平时的知识积累方面,做题技巧的规范训练方面,以及提升学生学科核心素养方面下足功夫,才能够让孩子们在考场上淡定从容,应对自如。
更多丰富历史小论文的内容,都可以在历史高考热点中获取!针对小论文的备考方案1、注意基础知识积累,梳理历史发展线索(厚积薄发);例如:2020年全国一卷列出不同时期的书名问题;2021年全国乙卷中共历次重要会议问题等;把功夫下在平时,重心前倾;2、增强审题能力,养成规范答题习惯(按图索骥);例如2018年全国卷一第42题《鲁滨逊漂流记》提取材料中的某一现象,指出相关历史事件,简要概括这一历史事件,并进行评价;2019年全国3卷第42题自然进程和人文进程问题,依据世界史时间坐标轴提出自己的观点;2021年全国乙卷第42题中共历次重要会议,依据地图图示内容,提出某一观点,进行阐述等等。
高考历史小论文题答题技巧高考历史试卷中近年来都有小论文题,而小论文题是让很多考生都束手无策的题型,解答这类型的题目需要一些答题技巧来辅助。
小编为您准备了一些高考历史小论文题的集体技巧,希望对您有所帮助!高考历史小论文题的答题技巧一、开门见山亮观点亮明观点能起到画龙点睛的效果。
观点明确与否是论文质量档次高低的前提,也是能否吸引判题人第一注意的关键。
对于史论题,由于在题干或材料中已经提供,只要略加改造即可。
而史料题,则须先阅读史料,注意材料(包括题干和引文)中提供的信息点、关键词。
寻找论述方向,自己确立观点。
二、运用材料加知识在选择论据的时候,一定要注意史实论据的典型性、针对性、确切性。
“一个典型的事例胜过千万句空洞的说教。
”几乎所有的小论文题都要求学生“综合上述材料,结合所学知识,论证……”切勿小看“上述材料”和“所学知识”这两个短语,它意味着要求学生在论证观点、遴选史实时,必须一方面充分利用材料中的史实,另一方面还要把我们在教材中所学过的能证明观点的典型史实挖掘出来,简单说来,论据即“材料史实+所学史实”,即先把材料提供的论据充分用好,再用所学知识来弥补。
三、史论结合多角度在论证过程中,要全方位、多角度选择史实,力求证据充分。
论证原则为“论从史出、史论结合”。
单纯的史实堆砌,或者是空洞的论述,都是不能得高分的。
多角度可以从以下几方面入手:如政治、经济、思想文化、外交等;依据历史的纵向线索;从正反两方面进行论述;从同类事物对比角度论述(古今、中外);材料中提供的其他角度。
但更需要学生结合题目材料本身所提示的视角,具体问题具体分析。
四、格式讲究总分总论文分段,突出结构。
论文总体结构为:总—分—总。
具体工作就是围绕(论点),确立分论点,选择论据和预设的结论。
由于字数有限,分论点不宜过多,但一定要根据题目要求,尽可能多层次、多视角地阐述。
五、语言精练上档次语言要精练,使用历史学科语言,切忌口头语;表述要成文,切忌要点式作答。
高考攻略| 全方位解读高考历史小论文答题套路很多同学说不会写历史小论文,答题时总是感觉无从下手,得不来分数,所以赶紧动手趁考前整理出一篇解题方法来。
解题概述认识:该试题分值固定、属于开放性试题。
它的开放表现在以下四个方面:材料开放、问题开放、答案开放、学生的思维开放。
解题技巧指导:步骤一:看问题、明要求、确定对象步骤二:细读材料提炼观点在提炼观点的时候一定要做到言简意赅并要用专业术语表述。
步骤三:组织答案(要求段落化、要点化但不主张序号化)在组织答案时要分三段:第一段观点部分。
在这一部分中要求你做到两步,第一步用专业语言写出你从材料中提炼出来的观点,第二步亮明你选择的观点,表述时用词一定要确定。
比如我认为……正确、我同意……等。
(2---3分)第二段:史论结合部分(7---8分)在这一部分中要求学生从多个角度、多个层次运用史实来论证你选择的观点,尽量要做到史论结合。
用史实来论证这个观点。
史实要注意多角度分析。
思路一:政治、经济、文化、外交、社会生活。
思路二:外因、外因。
思路三:国际因素、国内因素。
思路四:与该事件有关联的多个主体(国家或组织)等。
不同的问题适用不同的思路,在审题时一定要先整出思路再写答案,千万不能想一句写一句。
史实与观点要紧密结合,要准确运用所学的知识,表述要准确,层次要清晰。
第三段:评论部分。
(2---3分)用理论来论证这个观点或写总结性语言。
(这个结论一定要结合这道题目的内容写出,依据历史唯物主义和相关的历史史观以及历史发展的趋势等来论证。
)具体解题技巧一、题型1、从常规出题来看,它一般分为两类一类是针对某种观点或看法,要先行明确表态(是否正确;是否全面等)后再进行分析解答;要求:对该模式赞成、反对或另有观点均可,观点明确;运用材料中的史实进行评析,史论结合。
另一类则是一题中有几种不同的观点或看法,要先行或先后明确表态,然后分别进行论证。
2 、从材料陈述看一类是材料观点直接给出;另一类是观点间接(观点隐含)给出3、设问类型看:包含评述,评价,评论三种(1)评价,即评定历史人物或者历史事件的性质、地位、作用、积极意义或者影响等;(2)评述则是把评价历史人物、历史事件、史学观点等建立在史实的基础上,即边叙述边评价,或者先叙述再评价;(3)评论则是对历史人物、事件、观点等进行分析、论证或评价注意:(1)评价偏重于从史实中得出结论;评述类偏重于叙述史实;评论侧重于运用辩证史观或者唯物史观,表明自己对历史事件、人物、观点的认识;(2)评价、评述类设问一般含有标志性的词语,如:评价、简评、评述、说明、论证、如何解释、你认为、你的看法、你的观点、如何理解等;历史人物评价:(1)定性评价即整体评价;(2)定量评价,即以史实说明。
高考历史小论文题答题技巧高考历史小论文题是历史考试中难度相对较大的部分,这是因为小论文题考察的不仅仅是考生对历史知识的掌握程度,更重要的是对历史思维和分析能力的考察。
因此,对于考生来说,如何在有限的时间内准确、深入地论述历史问题,成为了高考历史小论文题答题技巧的关键。
一、认真阅读并理解题目高考历史小论文的题目都是经过精心设计的,考生在做题前必须仔细阅读并理解题目,只有充分理解了题目,才能正确地回答问题。
在阅读题目的过程中,应注意以下几点:1. 理解问题所要求的主题或中心点:高考历史小论文通常会在题目中给出一个主题或中心点,考生需要充分认识这个主题或中心点,并在论文中贯穿始终,不可偏离。
2. 了解问题的范围和要求:问题的范围指的是问题所涉及的历史时期、国家或地区,考生需要针对题目所要求的具体问题进行答题。
而问题的要求则指的是论述的深度、角度和结论,考生需要根据题目的具体要求进行答题。
二、全面掌握历史知识高考历史小论文要求考生对历史知识全面掌握,因此,考生需要在平时的学习中注重历史知识的广度和深度。
对于学生来说,掌握好历史知识是高考历史小论文题答题的基础。
在做题前,考生需要通过对历史文献和资料的研读,加深对历史事件、历史背景、历史人物等方面的理解。
三、把握论述方法和论证思路高考历史小论文的答题方式多种多样,一般是论述型、解释型、分析型或综合型等。
考生在答题时,应针对不同类型的题目,采取相应的论述方法和论证思路。
1. 论述型:这种类型的题目要求考生对某一历史事件或某一历史人物进行详细的论述和分析,考生可以通过编排层次分明的结构,清晰地表达自己的论点和论证过程,展示出个人的历史思维和分析能力。
2. 解释型:这种类型的题目通常要求考生对某一历史术语或某一历史概念进行解释,考生应该对历史术语、概念的内容、特点、演变等进行详细的解释和分析。
同时,需要注意深化解释过程,并结合历史背景和发展趋势进行应用和拓展。
3. 分析型:这种类型的题目要求考生对某一历史问题进行详细的分析和探讨,考生应该对历史事件或现象进行分析,探究其成因、影响以及历史价值等方面,这需要考生在解题过程中展示出扎实的历史知识和深刻细致的分析能力。
高考历史小论文的解题技巧作者:袁绍萍来源:《中学政史地·高中文综》2015年第10期新课程改革以来,在新课标全国文综卷中时常出现一种以材料中的一种或者几种观点展开评述的历史题目,我们姑且称之为开放性试题。
这种题型极大地反映了新课程对考生学科思维和学科能力的考查,符合新课程改革的方向。
我们大胆预测:今后的高考试卷中还将会继续出现此种题型。
因此,研究这类试题并进行有针对性的训练,非常必要。
【典型例题】例1.阅读材料,回答问题。
材料包含着整个资本主义生产方式的萌芽的雇佣劳动是很古老的;它个别地和分散地同奴隶制度并存了几百年。
但是只有在历史前提已经具备时,这一萌芽才能发展成资本主义生产方式。
——恩格斯《反杜林论》请回答:根据材料并结合所学知识,阐述对恩格斯所说“历史前提”的认识。
(13分)(要求:以对“历史前提”的认识为中心;观点明确,史论结合。
)例2.阅读材料,回答问题。
材料西方的崛起曾被视为世界历史中最引人入胜的历程之一。
这一进程始于民主与哲学在古希腊和古罗马的出现,继之以中世纪欧洲的君主制和骑士制度,经过文艺复兴和大航海时代,结束于西欧和北美对全世界军事、经济和政治的控制。
非洲、拉丁美洲和亚洲的人们只有在遭遇欧洲探险或被殖民时才会被提到,他们的历史也就是从欧洲的接触和征服才开始的。
然而,在过去的十多年中,一些历史学家对上述概括提出了颠覆性的认识。
他们认为在1500年前后的经济、科学技术、航海、贸易以及探索开拓方面,亚洲与中东国家都是全世界的引领者,而那时欧洲刚走出中世纪进入文艺复兴时期。
这些历史学家认为,当时的欧洲要远远落后于世界其他地方的许多文明,直到1800年才赶上并超过那些领先的亚洲国家。
因此,西方崛起是比较晚才突然发生的,这在很大程度上都要归功于其他文明的成就,而不仅仅取决于欧洲本土上发生的事情。
——摘编自杰克·戈德斯通《为什么是欧洲?——世界史视角下的西方崛起(1500—1850)》评材料中关于西方崛起的观点。
高考历史小论文的解题技巧历史小论文的解题技巧(选自中学历史教学2021年10期)课程改革以来,新课标文综卷中常常出现一种以材料中的一种或者几种观点展开评述的题目,我们姑且称之为开放性试题。
这种题型设计极大的反映了新课程对学生学科思维和学科能力的考查,符合新课程改革的方向。
研究近几年真题并对之进行行之有效的针对性训练,非常必要。
典型例题1(2021年全国卷40题第3问)材料三:涵盖着整个资本主义生产方式的原始社会的雇佣劳动就是很古老的;它个别地和集中的同奴隶制度共存了几百年。
但是只有在历史前提已经具有时,这一原始社会就可以发展成资本主义生产方式。
――恩格斯《反杜林论》恳请提问:根据材料并给合所学科学知识,阐释对恩格斯所说“历史前提”的重新认识。
(建议:以对“历史前提”的重新认识为中心:观点明晰,史论融合)典型例题2(2021年全国卷41题)西方兴起曾被视作世界历史中最引人入胜的历程之一。
这一进程始于民主与哲学在古希腊和古罗马的发生,继之以中世纪欧洲的君主制和骑士制度,经过文艺复兴和大航海时代,完结于西欧和北美对全世界军事、经济的掌控。
非洲、拉丁美洲和亚洲的人们只有在欧洲探险时才可以被提及,他们的历史也已经从欧洲的已经开始的。
然而,在过去的十多年中,一些历史学家对上述归纳明确提出了颠覆性的重新认识。
他们指出1500年前后的经济、科学技术、航海、贸易以及积极探索拓展方面,亚洲与中东国家都就是对全世界的引领者,而那时欧洲刚踏进中世办步入文艺复兴时期。
这些历史学家指出,当时的欧洲必须远远滞后于世界其他地方的许多文明,直至1800年才赶并少于那些繁盛的亚洲国家。
因此,西方兴起就是比较即将来临才忽然出现的,这在非常大程度上都改为归因于其他文明的成就,而不仅仅依赖于的事情。
――摘自杰克戈德斯通《为什么是欧洲?――世界史视角下的西方崛起(1500―1850)》评材料中关于西方崛起的观点。
(要求:围绕材料中的一种或两种观点展开评论;观点明确,史论结合。
历史开放题解题技巧、解法分类及训练高考历史开放题从不同的角度来分,可分为两种:第一种是从材料内容的表述及题目设问的角度看,可分为提取观点论证型和提取信息说明型;第二种是从材料呈现的形式看,可分为文献型和图表型。
本专题以第一种分类为主线,兼顾第二种分类,通过对不同类型开放题的针对性训练,掌握开放题的题型特点和解答思路、技巧,提高开放题的得分率,助力同学们高考!一开放题解题方法开放题题目材料或设问,往往或隐或显地呈现了固定的“观点”(“信息”),因此,答题时考生须先阐释材料中已明确或蕴含的观点(信息),然后作出判断(信息类的不用判断),接着进行评述、论证、阐释、或说明。
具体步骤如下:第一步:审问题,明确题目的要求。
一要注意题目要求回答的关键词,如“观点”、“信息”、“现象”、“说明”、“论述”等,二是明确题目要求论述的时空范围(是中国古代、中国近代、中国现代、还是世界近现代等等);三是答题要求,即在题目问题后用“()”另外进一步做的要求。
第二步:审材料,明确材料的观点(信息)。
首先,要注意材料形式(是文献型、图片型、地图型或表格型等)及材料引自哪一本或几本著作(论文),有时材料出处也是解题的关键。
接着,带着题目关键词去阅读分析材料,对文献型材料注意分层,并用“//”符号隔开,以便对每一个层次的观点(信息)进行概括,有助于选择自己最有把握的观点(信息)。
对图表类的材料,则注意图表的标题,图表的标题就是观点(信息)的主语;然后注意图片、表格所给的信息,尤其是其呈现的变化或共同之处,变化的内容或共同之处就是论题的宾语。
如2018 年卷Ⅲ第42题,表格标题“东汉班固所撰的《汉书·古今人表》中的部分人物及相应等级表”就是观点的主语,即“东汉班固所撰的《汉书·古今人表》中的部分人物及相应等级表体现了什么”。
又如2019年卷Ⅲ第42题表格标题“《汤姆叔叔的小屋》翻译与改动的部分情况”就是观点的主语,即“《汤姆叔叔的小屋》翻译与改动的部分情况体现了什么”等等。
历史开放性试题答题技巧历史学科中的开放性试题是指需要考生进行综合分析、评价和解答的问题,而不是简单的选择题或填空题。
这些试题要求考生有扎实的历史知识、分析问题的能力和较高的文字表达能力。
为了帮助考生更好地应对历史开放性试题,本文将介绍一些答题技巧。
一、审题准确、全面首先,要认真审题,并理解问题的意思。
历史开放性试题通常包含多个部分,每个部分都有具体的要求和指导,考试时务必仔细阅读,并确保理解题目要求。
如果有不清楚或模糊的地方,可以在答题前向监考老师进行咨询。
二、合理组织文章结构在回答问题时,要注意合理组织文章的结构,以确保逻辑清晰、条理分明。
可以采用以下结构:1.引言:简明扼要地阐述问题的背景和重要性。
2.主体段落:按照逻辑顺序,分析问题并提供证据、案例或论点支持。
可以根据题目要求适当分段,但不要使用具体的小节标题。
3.结论:对整个问题进行总结,并提出自己的观点、解答或评价。
三、运用历史知识和论证技巧在回答问题时,要充分利用自己的历史知识,并引用相关的历史事件、人物、统计数据等来支持自己的观点。
此外,还可以使用一些论证技巧,如比较分析、因果关系、对比对照等,以增加答案的可信度和说服力。
四、准确表达、掌握论述技巧面对历史开放性试题,准确表达和流畅的语句是非常重要的。
要注意以下几点:1.使用恰当的历史术语和相关的学科语言,以展现自己对历史知识的掌握。
2.使用简明扼要的语言表达自己的思想,避免冗长和啰嗦的句子。
3.使用恰当的连接词和过渡词,使文章的句子和段落之间有合理的联系和流畅的过渡。
4.注意语法和拼写错误,以确保文章的准确性和专业性。
五、适当评价和自我表达历史开放性试题要求考生对问题进行综合分析和评价,所以在回答问题时,可以适当地表达自己的观点和态度,但要注意以下几点:1.评价要准确客观,不要陷入主观臆断和个人情感。
2.评价要合理有据,可以引用历史事实、学说或研究成果来支持自己的观点。
3.自我表达要遵守学术规范和考试要求,避免使用不恰当或激进的言辞。
高考历史开放性试题的类型与解题方法分析江苏省南京市第三高级中学 李晓苏一、高考历史开放性试题的类型(一)观点论证型观点论证型是对历史事件或历史人物进行评价或对其造成的历史影响进行论述,由于其往往具有多重性,在解题时需选取一个角度用正确且相关的历史事实作为支撑进行合理回答。
(二)历史论文型历史论文型是开放性试题中开放程度最高的一类题型,在材料选取、问题设置方面都具有很大的自由度,在实际答题时,虽然看似限制较少,但却需要具有一定的逻辑性才能答好。
(三)信息提炼型对于高中历史学科而言,学生需要具备对历史资料的信息进行阅读然后提炼的能力。
而从考试科目的角度来看,选择题或是材料题都是在检测学生对有效信息提取的能力。
在开放性试题中,试题往往提供一个或两个以上的文字、图片、漫画等材料,让学生对其进行总结归纳。
(四)自主探究型随着新课改的推进与不断深入,以学生为主体的教学理念深入人心,而在高考历史试题中的体现正是探究类题型。
学生在答题过程中,可根据自己掌握的历史知识,结合题干内容解读史料。
(五)修改完善型从不同历史观的解读角度和史学研究深度来分析,这也给开放性试题带来了生存意义。
修改完善型题型的特点是,根据试题素材信息中存在的不足或片面性及历史观的差异而对其进行史实的补充和论证。
二、高考历史开放性试题的解题方法(一)明确题目主旨审题是回答主观题的第一步,在高考答题期间,审题与做题都需要合理分配时间,在明确题目主旨的前提下才能有效回答。
接着确定答题范围,结合题目深意来定位教材涉及内容。
如2012年上海卷的历史高考题:有学者认为“就世界大势论,鸦片战争是不能避免的”,试用所学知识论证这一观点。
学生在答题时,首先需要审清题目主旨,题目中并未给出明确观点,学生需要根据材料自行总结观点并论证。
对于此类题型,答题时学生首先需要准确表述材料中的主要观点,并结合材料或相关知识进行论证;其次以鸦片战争的发生时期作为突破点,19世纪资本主义国家不断向中国扩张,造成近代工业文明与传统农业发生冲击,在这样的社会背景下,鸦片战争不可避免地发生了;最后借助所学到的时代特点进行准确的论述,让答题思路更清晰。
高考历史开放性试题(小论文)解题技巧
解题概述
认识:该试题分值固定、属于开放性试题。
它的开放表现在以下四个方面:材料开放、问题开放、答案开放、学生的思维开放。
解题技巧指导:
步骤一:看问题、明要求、确定对象
步骤二:细读材料提炼观点
在提炼观点的时候一定要做到言简意赅并要用专业术语表述。
步骤三:组织答案(要求段落化、要点化但不主张
序号化)
在组织答案时要分三段:第一段观点部分。
在这一
部分中要求你做到两步,第一步用专业语言写出你
从材料中提炼出来的观点,第二步亮明你选择的观
点,表述时用词一定要确定。
比如我认为……正确、
我同意……等。
(2---3分)
第二段:史论结合部分(7---8分)
在这一部分中要求学生从多个角度、多个层次运用史实来论证你选择的观点,尽量要做到史论结合。
用史实来论证这个观点。
史实要注意多角度分析。
思路一:政治、经济、文化、外交、社会生活。
思路二:外因、外因。
思路三:国际因素、国内因素。
思路四:与该事件有关联的多个主体(国家或组织)等。
不同的问题适用不同的思路,在审题时一定要先整出思路再写答案,千万不能想一句写一句。
史实与观点要紧密结合,要准确运用所学的知识,表述要准确,层次要清晰。
第三段:评论部分。
(2---3分)
用理论来论证这个观点或写总结性语言。
(这个结论一定要结合这道题目的内容写出,依据历史唯物主义和相关的历史史观以及历史发展的趋势等来论证。
)
具体解题技巧
一、题型
1、从常规出题来看,它一般分为两类
一类是针对某种观点或看法,要先行明确表态(是否正确;是否全面等)后再进行分析解答;
要求:对该模式赞成、反对或另有观点均可,观点明确;运用材料中的史实进行评析,史论结合。
另一类则是一题中有几种不同的观点或看法,要先行或先后明确表态,然后分别进行论证。
2、从材料陈述看
一类是材料观点直接给出;
另一类是观点间接(观点隐含)给出
3、设问类型看:包含评述,评价,评论三种
(1)评价,即评定历史人物或者历史事件的性质、地位、作用、积极意义或者影响等;
(2)评述则是把评价历史人物、历史事件、史学观点等建立在史实的基础上,即边叙述边评价,或者先叙述再评价;
(3)评论则是对历史人物、事件、观点等进行分析、论证或评价
注意:
(1)评价偏重于从史实中得出结论;
评述类偏重于叙述史实;
评论侧重于运用辩证史观或者唯物史观,表明自己对历史事件、人物、观点的认识;
(2)评价、评述类设问一般含有标志性的词语,如:评价、简评、评述、说明、论证、如何解释、你认为、你的看法、你的观点、如何理解等;
历史人物评价:
(1)定性评价即整体评价;
(2)定量评价,即以史实说明。
(3)一分为二和看主流相结合。
历史事件或现象评价:
(1)根据要求放到特定的历史环境中进行评价。
(2)需要结合背景、特点、作用、影响等等,看评价角度。
二、解题步骤
第一步:完整的阅读材料,提炼观点
①提炼观点,弄清几个问题:
评论的客观对象评论者的主观认识是什么?
有几个观点?
各观点之间是什么关系?
误区:为了抢时间作答,没有完整、准确的阅读材料,断章取义,随便把材料中的任意一句话当成题目要论证的观点,导致全盘皆输。
注意:①如果设问是:论证材料中某某的某某观点,只能同意。
②提炼出观点后,一定不要急着下笔作答,花一分钟左右的时间在大脑构思如何表态有利于你接下来的论证,而不是按照你的初衷去表态。
第二步:陈述观点并对观点进行判断表态
1、材料只有一种观点怎么表态
①同意或正确
②不同意或错误,陈述你的观点
③辩证看待:既有合理一面也有不合理一面
(做题慢的同学尽量避免这种答法,因为时间紧急,
论证费时,不利于得分,做题快的同学可以尝试,
挑战满分
2、材料有多种观点(出现概率大)
①同意其中一种。
②材料观点都不同意,提出自己的观点。
(其实材
料中的多种观点都有其合理的一面,所以你自己的
观点最好是综合多种观点。
)
注意:
1)不要答不同意其中的一种,因为你不同意其中一种,有两种可能:
A.与材料另一种观点不谋而合,还不如直接同意另一种;
B.材料的观点你都不同意,那你为啥不直接说出你的观点呢,用②这种方式呢?
2)如果设问是这样的:“你同意哪一种,请说明理由”,而不是“评析材料中……观点”。
原则上可以另立自己的观点了,但标准答案里没有设计材料以外观点的答案,所以只能由阅卷老师酌情给分,而酌情给分往往不会给太高。
第三步:对观点进行论证
得分至关重要的一步,有同学想挑战高分满分,把重心放到小结上,或者想综合多种观点从更深的层面看问
题,而忽视了论证过程,论证不充分,最终得分不高。
12分为满分,论证过程有9分。
要求:多角度、史论结合
1、多角度
观察你论证的观点本身有几个层次,在此基础上灵活运用
2、史论结合
史实必须是明确具体的、典型的。
不能是空洞、含糊的、自己编造臆想的、偏门的,必须是教材上提到的重大历史事件。
3论证要严密,不要前后矛盾
误区:认为多角度就是经济、政治、文化,因为我们平时做题用得最多的角度,所以不论青红皂白见题就用。
(思维的发散性)
第四步:小结——理论升华
大多数高中生都达不到分类法的第五个层次,而且此环节的分值不高(2~3分),不要把重心耗费在此环节上(按自己的能力,水到渠成)
有哪些方法:
跳出你同意的这个论点,运用辩证思维(矛盾主次方面)、文明史观、全球史观、现代化史观、作
者的立场等,对所有论点进行评价。
跳出此论点所涉及的具体国家、时间、问题,放到
整个全人类历史上看问题。
小结:
这类试题的答题基本要领是:
1】概括材料观点。
标明观点出自哪则材料
2】选择观点并作出判断,确定是立论还是驳论。
3】分段论述——
第一段:观点表述;
第二段:论证;
第三段:结论(不能简单重复总观点,必须作内涵表述,上升到规律、本质、实质、正确做法)。
三、答题要求
1、立场要鲜明,论点要准确。
立场鲜明,论点要言简意赅、开门见山、旗帜鲜明。
提出论点要注意三点:
一是不能写成短语,必须形成判断句式;
二是不能含糊不清、摩棱两可;
三是不能长篇大论却不知所云。
论点准确,读懂材料,准确、全面地概括出材料中的基本观点,然后围绕这些(个)观点提出自己的论点,要注意两点:一是不能完全抛开材料中的观点,这样就跑题了;
二是不能选取材料中某一观点的部分观点作为论点,这样会导致论文的论点残缺,进而导致论证角度狭窄,论证过程无法展开。
由于材料常以图表、外语翻译语言、文言文等方式呈现,对于考生获取和解读信息的能力、归纳和组织语言能力的要求较高,因而考生普遍感到棘手,这就要求考生在平时训练中务必下大气力予以突破。
更多高考资料点这里……
2、结构要完整,格式要规范。
结构完整,包括开头、正文和结尾三部分,缺一不可(它决定了考生的答案是不是一篇小论文)
在段落上,不得少于三个自然段,绝不能一段写到头;
开头为第一段,要简明扼要地提出自己的论点,如果题目有要求,还应该首先列出材料中的几种观点。
正文至少一段,运用论据论证论点。
结尾为最后一段,要呼应开头,但在语言上不能与开头重复,最好能对观点进行总结和升华。
格式规范,不能以问答题的答题格式来作答,语言不能条文化、序号化,不要写类似于“观点”、“论证”、“结尾”这样的提示语,每段开头不要顶格,要空两格。
3、逻辑要一致,语言要专业。
逻辑一致,论文的论据与论点在逻辑上既不能自相矛盾,又不能互不关联,应该以史实论证论点,论据要具有说服力,要能够支撑和证明论点。
语言专业,论文的语言要符合历史专业性要求,要使用专业术语,尽量回避生活化、文学化语言。
4、角度要多样,层次要分明。
论证角度的多少与得分多少成正比。
角度多样,从多个角度论证论点,一般是从政治、经济、思想文化、社会生活等角度进行论证,也可从内因、外因或者客观因素、主观因素等角度进行论证,当然论证角度并非仅仅如
此,要结合具体情况寻找论证角度,要尤其注意充分挖掘材料中的信息作为论据
层次分明,强调论证角度要鲜明,最好每一个论证角度都能单独成段,并且把论证角度置于每段的开头,可以把答问答题常用的提示语变通使用,如“政治上”、“经济上”、“思想文化上”等,这样便于阅卷老师看清论证角度。
5、卷面要工整,字数不能少。
书写要认真、规范、美观、整洁,不可潦草,不可写得太小,更不可乱涂乱画。
字数不能少,一般以200字以上为宜,字太少,容易导致论证不充分。