因果图 Cause and Effect Matrix(Chinese)
- 格式:xls
- 大小:44.00 KB
- 文档页数:4
因果图知识因果图(cause-effect diagram)因果图能简明、准确表⽰事物的因果关系、进⽽识别和发现问题的原因和改进⽅向(1)因果图定义:是表述和分析因果关系的⼀种⽅法。
(2)因果图说明:因果图是⽤于考虑并展⽰已知结果(如某种质量特性波动)与其潜在的原因之间的关系的⼀种⼯具。
许多潜在的原因可归纳成主原因与⼦原因,形成类似于鱼刺的样⼦,因此因果图⼜称鱼刺图。
(3)因果图的应⽤范围因果图⽤于①分析因果关系②表达因果关系③通过识别症状、分析原因并确定主要原因,采取措施促进问题的解决。
(4)因果图的应⽤程序因果图是原因分析的⼯具,图1)是其应⽤程序⽅框图图①明确要分析的质量问题:1)明确扼要地确定问题的结果。
当分析的问题不明确时,可⽤KJ法或矩阵数据解析法明确问题的所在2)当要分析的问题明确时,但问题较多时,可⽤排列图等⼯具确定主要问题。
规定可能原因的主要类别。
需考虑的因素包括:数据和信息系统、环境、设备、材料、测量、⽅法、⼈员。
②⼴泛、深⼊调查研究针对要分析的问题,开展⼴泛、深⼊地调查研究,以尽快找到影响质量的问题的全部的潜在原因。
调查研究过程中⼴泛采⽤的辅助⼯具是调查表,⽽当以座谈会的⽅式调查时,常采⽤头脑风暴法以激发被调查⼈的思维,产⽣创造性、开拓性的设想。
③整理取得的语⾔资料在⼴泛、深⼊调查研究的基础上,取得的⼤量语⾔资料往往是杂乱⽆章的。
应⽤分层图对语⾔资料进⾏整理,可获得具有逻辑性有条的思路。
④绘制草图:经整理后的语⾔资料,按逻辑关系进⾏图形化,就是因果图。
但为使图形更加完善,先应绘制草图供集体讨论分析⽤。
⑤讨论分析:对绘制草图⼴泛征询有关⼈员的意见,对不完善处应重复②以后各步骤,直到⼀致认为完善为⽌。
1)因果图图形不完善主要表现为:因素过少,尚未找到全部的潜在原因:因素分类不当;因素分层不符合逻辑性等。
经讨论分析认为不完善时就应在程序上进⾏反复。
⼀般对因果图⽽⾔,因为分析的问题⽐较简单,所以反复的次数⽐较少。
六西格玛之因果矩阵图引言在现代管理和生产体系中,六西格玛(Six Sigma)是一种以数据驱动的方法和工具,旨在提高质量和效率,减少变异性和缺陷率。
六西格玛采用了一系列统计分析和管理策略,帮助组织识别并解决问题,从而实现持续的改善。
因果矩阵图(Cause and Effect Matrix Diagram),也称为鱼骨图(Fishbone Diagram)或石墨盘(Ishikawa Diagram),是六西格玛中常用的工具之一。
它可以帮助团队全面理解问题的根本原因,并找出相关的因素。
本文将介绍因果矩阵图的定义、使用场景、绘制方法以及应用实例,以帮助读者更好地理解和应用这一工具。
定义因果矩阵图是一种用于分析和解决问题的图形工具,它通过将问题链接到可能的原因,帮助识别问题的根本原因和相关因素。
这种图形工具形状类似于鱼骨,因此也常常被称为鱼骨图。
使用场景因果矩阵图可以在各种领域和场景中使用,例如生产制造、服务行业、软件开发等。
它可以帮助团队快速分析和解决问题,并促进团队合作和沟通。
以下是一些适用于因果矩阵图的使用场景:1.产品质量问题:当产品出现质量问题时,团队可以使用因果矩阵图来确定可能的原因,从而采取相应的改进措施。
2.流程优化:对于复杂的流程或业务流程,团队可以使用因果矩阵图来分析并改进关键因素,以提高效率。
3.项目计划:在项目计划阶段,团队可以使用因果矩阵图来确定可能影响项目成功的因素,并制定相应的应对策略。
4.服务问题解决:当客户投诉或问题发生时,团队可以使用因果矩阵图来追踪可能的因素,并采取适当的措施来解决问题。
绘制方法绘制因果矩阵图需要以下步骤:1.定义问题:首先,团队需要明确定义问题,并确保所有成员对问题的定义达成共识。
2.确定主要因素:接下来,团队需要确定可能与问题有关的主要因素。
这些因素通常可以分为六个类别,即人员(People)、方法(Methods)、材料(Materials)、机器(Machines)、测量(Measurements)和环境(Environment)。
质量管理工具因果图,如何绘制因果分析图(又称特性要因图、鱼刺分析图)2010-01-313:38如何绘制因果分析图(又称特性要因图、鱼刺分析图)1.因果图的概念因果图(causeandeffectdiagram)是描述、整理、分析质量问题(结果)与影响质量的因素(原因)之间关系的图,因其形状如鱼刺,故又称鱼刺图(fishbonediagram)。
通过对影响质量的因素进行全面系统地整理和分析,可为明确影响质量的因素与质量问题之间的因果关系,最终找出解决问题提供有力支持。
因果图分析法即是用因果分析图分析各种问题产生的原因和由此原因可能导致后果的一种管理方法。
由于因果分析图形状象鱼刺,所以又称为鱼刺图。
它由结果、原因和枝干三部分组成。
结果:表示期望进行改善、追查和控制的对象。
原因:表示对结果可能施加影响的因素。
枝干:表示原因与结果、原因与原因之间的关系。
中央的枝干为主干,用双箭头表示。
从主干两边依次展开的枝干为大枝(大原因即直接原因),大枝两侧展开的枝干为中枝(间接原因),中枝两侧展开的枝干为小枝(造成间接原因的上一层原因),用单箭头表示。
在一个系统中,下一阶段的结果,往往是上一阶段的原因造成的。
用因果图分析法,通过一张图,可把引起事故的错综复杂的因果关系,直观地表述出来,用以分析事故产生的原因和研究预防事故的措施。
消防工作人员应用因果分析法可以用来追查复杂的火灾原因和分析复杂的火险隐患,以期采取相应的处置措施;也可以用来分析工作状况以及工作中可能出现的差错和问题,以便采取预防性和控制性措施。
因果分析法属于定性分析方法,使用方便、层次分明、简明直观。
2.因果图的绘制步骤(1)确定质量问题。
因果图中的“结果”可根据具体需要选择。
(2)组织讨论,尽可能找出可能影响结果的所有因素。
由于因果图是一种枚举法,为了能够把所有重要因素都能列举上,绘制因果图时,强调结合头脑风暴法,畅所欲言,集思广益。
(3)找出因果关系,在图上以因果关系的箭头表示。
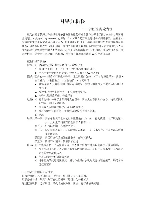
因果分析图——以红珠实验为例现代的质量管理工作是以数理统计方法及现代管理方法作为基本手段,来控制、预防质量问题。
QC是Quality Control的简称。
“QC工具”是开展主题活动必要的手段,主要是针对特定的工作失误或品质不良运用QC工具展开分析讨论,并将结果整理在大家容易看到的地方,以提醒防止发生这样的问题,而且大家随时可以提出新的建议并进行讨论修订。
“以数据说话”是质量管理的基本特点之一。
为了形象化地描述、分析问题,而采用排列图、因果分析图、调查表、直方图、散布图、控制图和数据分层法等QC七种常用工具。
戴明的红珠实验:材料:1)4000粒木珠,其中800红色、3200白色;2)有50个孔的勺子,且可以一次性盛起来50粒珠子;3)一大一小两个长方形容器,分别可以放下4000粒木珠假设:现在有一个新的工厂要生产珠子,并且只要白色的。
工厂首先招募员工,需要6名作业员、2名检验员、1名检验长、1名记录员。
a.作业员有3天的培训期,期间可以提问,在实习期满投入工作之后只可以埋头苦干;b.整个生产程序非常严格,不可以随意变动;c.若作业员绩效不好,会被解雇过程:1)混合材料:将珠子全部倒进大容器中,再由大容器倒入小容器,随后又倒入大容器,中间无需搅拌;2)勺子放入大容器中搅拌,取出50粒珠子;3)两名检验员分别点算,并最终以检验长的点算为准;4)记录结果:第一天:只有作业员甲生产的红珠数量最少(4粒),得到奖励,工厂规定第二天,没人生产的红珠数量要在3粒以下;第二天:甲情况变糟,乙情况改善;第三天:规定为零缺陷日,但是最终结果不好,工厂成本失控,若再无好转则面临倒闭清算第四天:只保留三位绩效好的作业员,解雇其他人;第五天:结果不如预期,依旧没有改进启示:1)实验本身是一个稳定的系统,工人的产出及其变异程度都是可以预测的;2)所有变异(包括工人之间产出红珠数量的差异)来自于过程本身,无所谓更优秀或者是最佳工人;3)产出白珠是一种稳定的状态;4)对作业员的奖惩毫无意义,因为作业员的表现与其努力程度无关,只受工作过程的左右。
因果矩阵1范围本文件阐述了因果矩阵的设置和实现,以便在工程实践中使用。
它目的是描述一种简单的格式,用于支持不同工程专业之间在项目或维护活动中信息交流的一致性。
该文件定义了因果矩阵内容的最低要求。
该内容来自于现有设计文件,例如管路和仪表图(P&ID)或文字说明。
如何将因果矩阵中定义的关系转换为PLC/DCS应用程序的功能或源代码,不在本文件范围内。
此外,本文件不涉及在专用自动化平台上实现复杂的和/或顺序逻辑,这需要执行/遵循额外的规定。
因果矩阵可用来记录工厂设备的故障反应,因此可以用作必要的安全验证参考点。
本文件中定义的因果矩阵与鱼骨图或石川图的范围不同,后者在文献中一般被称为因果图。
2规范性引用文件下列文件中的内容通过文中的规范性引用而构成本文件必不可少的条款。
其中,注日期的引用文件,仅该日期对应的版本适用于本文件;不注日期的引用文件,其最新版本(包括所有的修改单)适用于本文件。
GB/T5094.1-2018工业系统、装置与设备以及工业产品结构原则与参照代号第1部分:基本规则GB/T40214-2021流程工业中电气和仪器仪表工程的文件种类ISO7200技术产品文件标题栏和文件标题中的数据字段3术语定义和缩略语3.1术语和定义下列术语和定义适用于本文件。
3.1.1因果矩阵cause and effect matrix用相应的关系(3.1.4)将原因(3.1.2)及其结果(3.1.3)关联起来的矩阵。
注:类似定义参见ISO10418:2003第5章和C.1,用于石油和天然气行业的海上生产平台。
3.1.2原因cause在生产过程中引发技术系统响应的事件。
注1:一个典型原因是过程变量的物理变化,可能导致非预期的与/或不可容忍的条件。
这可能是压力增加超过允许的设定点或质量超出制造公差。
注2:原因也可能是机械装置的位置发生了变化。
(例如阀门的位置指示器或机械臂的运动或泵的故障)。
注3:原因被明确地定义、登记并通过其源标识符(如带有标签名称和触发点的传感器)进行报告。
对客户的重要
性排序
1
2
3
4
5
6
7
8
9
10
11
12
13
需求
需求
需求
需求
需求
需求
需求
需求
需求
需求
需求
需求需求
过程步骤
过程输入
1234567891011121314151617181920
合计
规格下限目标
规格上限
因果矩阵
这个表格提供了FMEA 的起始输入。
当任何一个输出变量(需求)是不可接受时,这代在的“效果”。
当任何输入变量处于一个不可接受的设置状态时,这就产生了一个“失1. 列出主要流程输出变量
2. 对每个变量用一个1到10 的标尺来评定它对于客户的重要程度
3. 列出重要流程输入变量
4. 使用1,3或9来给那些变量与每个输出变量之间的关系打分
5. 挑选最前面的输入变量作为FMEA 过程的开始。
确定挑选出来的每个变量会出现怎样的并将这个信息填在FMEA 的失效模式列中。
1415
需求
需求
总和
000000000000000000000
,这代表了一个潜个“失效模式”。
怎样的“问题”,。
对客户的重要
性排序
1
2
3
4
5
6
7
8
9
10
11
12
13
需求
需求
需求
需求
需求
需求
需求
需求
需求
需求
需求
需求需求
过程步骤
过程输入
1234567891011121314151617181920
合计
规格下限目标
规格上限
因果矩阵
这个表格提供了FMEA 的起始输入。
当任何一个输出变量(需求)是不可接受时,这代在的“效果”。
当任何输入变量处于一个不可接受的设置状态时,这就产生了一个“失1. 列出主要流程输出变量
2. 对每个变量用一个1到10 的标尺来评定它对于客户的重要程度
3. 列出重要流程输入变量
4. 使用1,3或9来给那些变量与每个输出变量之间的关系打分
5. 挑选最前面的输入变量作为FMEA 过程的开始。
确定挑选出来的每个变量会出现怎样的并将这个信息填在FMEA 的失效模式列中。
1415
需求
需求
总和
000000000000000000000
,这代表了一个潜个“失效模式”。
怎样的“问题”,。