管理心理学B第1次作业复习课程
- 格式:doc
- 大小:124.50 KB
- 文档页数:6
《管理心理学(Ⅰ)》第一次网上作业答案《管理心理学(Ⅰ)》第一次网上作业答案一、单项选择题。
本大题共20个小题,每小题2.0 分,共40.0分。
在每小题给出的选项中,只有一项是符合题目要求的。
1. 在起源上,管理心理学深深植根于()。
( D )A. 政治组织活动B. 科技组织活动C. 文教组织活动D. 生产组织活动2. 最早使用“管理心理学”这—术语的是()。
( B )A. 闵斯特伯格B. 莉莲?吉尔布雷斯C. 李维特D. 巴斯3. 工业社会心理学的发展时期是20世纪() ( A )A. 20、30年代B. 40、50年代C. 初叶D. 50、60年代4. “社会人”的观点主张员工的积极性取决于()。
( D )A. 社会利益的公平分配B. 机会均等的社会竞争C. 社会福利条件的改善D. 相互友好信任的人际关系5. 提出群体动力论的管理心理学家是()。
( C )B. 弗鲁姆C. 勒温D. 赫茨伯格6. 工业社会心理学的形成标志是()。
( A )A. 梅约的霍桑实验B. 莉莲?吉尔布雷斯出版《管理心理学》C. 勒温提出群体动力理论D. 雪恩的组织心理研究7. 飞行员飞行中突遇机械出现重大故障,其所处情绪状态是()。
( C )A. 绝望B. 激情C. 应激D. 应急8. 常言道,“一俊遮百丑”,这是对人知觉的()。
( C )A. 首因效应B. 近因效应C. 晕轮效应D.社会刻板印象9. 个人依据自己能力大小对达到具有重要价值的目标的可能性的估计称为()。
( B )A. 效价C. 激发力量D. 激励值10. 个人工作绩效带来的报酬()。
( D )A. 与满足无关B. 会直接导致满足C. 与满足成正比D. 不能直接导致满足11. 在激励理论中,波特和劳勒提出的是()。
( B )A. 需要层次理论B. 综合激励理论C. 双因素理论D. 期望理论12. 动机是由()产生的。
( D )A. 明确意识到的愿望B. 未明确意识到的意向C. 明确意识到的需要D. 需要及其满足对象的结合13. 提出“激发力量=效价?期望值”这一理论模式的心理学家是()。
第一次作业管理心理学第二次作业1.国外的管理学界认为,世界上第一部系统地论述管理问题的著作是(《孙子法》)。
2.一个人最先给人留下的印象有强烈的影响,这属于对人知觉偏见的(优先效应)。
3.态度是人对某种对象的(认知与感情倾向)。
4.公平理论是美国哪位心理学家提出来的?(亚当斯)5.某钢铁厂有位电子专业毕业的中年知识分子,曾经利用业余时间在研制小型电脑方面有所创新,他本人迫切要求从事这方面的专门研究,以争取早出成果。
此种需要属于(自我实现需要)。
6.在管理方格图中,“乡村俱乐部”型风格属于(1.9组合)。
7.弗德勒模型中三种情境因素是指(领导与职工的关系、任务结构、领导者的岗位权力)。
8.一个主管有效地指导多少下级,或者有多少下级向一个主管汇报工作,这就是(控制跨度)。
9.根据人的外部特征对他的内心状态所作的解释和推论叫做(归因)。
10.群体压力有时会迫使群体的成员违背自己的意愿产生完全相反的行为,这种行为被叫做(顺从)。
管理心理学第三次作业1、群体对其成员的吸引力以及群体成员彼此之间的吸引力被称为(群体的凝聚力)2、从发信者与接信者的地位是否变换的角度来看,沟通可以分为(单向沟通与双向沟通)3、解决冲突时,合作与坚持己见都处于中等水平的行为被称为(折中)4、麦克利兰的成就需要理论认为人的需要可以分为对成就的需要、对社交的需要和(对权力的需要)5、强化可以分为正强化、负强化、惩罚和(消退)6、公认的群体发展五阶段模型的提出者是(塔克曼)7、梅奥主持的"霍桑实验”(30年代)提出来的人际关系学说是构成哪种人性假设的理论基础?(社会人)8、由于目标、任务的需要,通过上级组织或职能部门决定成立并组建的群体是(正式群体)9、瑞士心理学家荣格以倾向性为标准把性格分为(内倾型、外倾型的性格)10、对人的行为进行归因时,高估内在倾向作用而忽视情境因素作用的一般倾向称之为(基本归因偏差)管理心理学第四次作业1、布莱克和莫顿在对密执安大学和俄亥俄州立大学领导行为的研究的基础上进行了概括和提高,提出了既有定性分析,又有定量分析的(管理方格图)2、甲方说:"你把这任务完成一下。
宁波九三进修学校行政08班、工商行政091、092班管理心理学作业及参考答案第一次作业及参考答案一、名词解释(每小题5分,共25分)1、目标管理:对组织(或个人)活动的全过程实行全面综合管理的科学方法,它是管理者以预定最优的最终效果为目标,并通过实施和评价等手段调动和激励组织成员的工作积极性,使组织的各项管理都围绕目标的实现而统筹运动。
(第65页)2、管理人员良好思维品质的“四个学会”:一是指学会广泛地进行思维(又称思维广度的训练);二是指学会深入地进行思维(又称思维深度的训练);三是指学会快速地思维(又称思维速度的训练);四是学会有目的地进行思维(又称思维目的的训练)。
(第71-72页)3、企业的三大资源:一是人力资源;二是物质资源;三是信息资源。
(第91页)4、心理挫折:是指一种情绪状态,指个人在某种动机推动下所要达到的目标行为受到无法克服的障碍而产生的紧张状态与情绪反应。
(第152页)5、跨文化管理:又称为交叉文化管理,指的是企业跨国经营。
在这一领域中,企业经营哲学与组织文化背景之间的相互关系显得格外重要。
(第359页)二、单项选择题(在每小题的四个备选答案中选出一个正确答案,并将其号码填在题干的括号内。
每小题1分,共24分)1.领导是对群体或个人施加心理影响,使之努力实现组织目标,并与( )保持一致的过程。
A.组织B.领导者C.群体D.环境2.领导者的素质包括品质素质、知识素质、能力素质和( )四个方面。
A.管理素质B.综合素质C.心理素质D.技术素质3.领导的传统品质理论把领导者的个人品质条件与人格特征定义为( )。
A.天生的B.学习的C.培养的D.社会的4.美国密执安大学的研究把领导者行为分为面向生产与( )两个方面。
A.面向发展B.面向效益C.面向组织D.面向职工5.日本心理学家三隅二不二创建的PM领导行为类型中,把( )类型的领导行为定义为效率最差的领导行为。
A.PW型B.pm型C.P型D.M型6.人们在改造世界的过程中,寻求并实现某种最优化预定目标的活动称为( )。
江苏开放大学形成性考核作业学号姓名课程代码110069课程名称管理心理学评阅教师第 1 次任务共 4 次任务江苏开放大学《管理心理学》形成性考核1(个体心理与行为)一、填空题(每题1分,共10分)1. 1912之父”。
2. 根据霍桑实验,于1933年出版了《工业文明中人的问题》一书。
该书系统地提出了人际关系理论。
3.1935—1937年,进行了关于职工提合理化建议的调查研究,试图从心理学的角度摸索调动职工积极性的途径。
这是中国最早的工业心理实验研究。
4. 根据思维任务的性质,思维可分为直观动作思维、与逻辑思维。
5. __弗洛伊德的个性结构理论是以本能性欲为核心构成的。
他认为个性由本我、自我、超我三部分构成。
1959年提出了具有广泛社会影响的人业互择理论。
7.态度作为一种内在的心理结构,是由认知、构成的。
8. 在费斯廷格看来,所谓,是指由于做了一项与态度不一致的行为而引发的不舒服的感觉,比如你本来想帮助你的朋友,实际上却帮了倒忙。
9. 美国心理学家___马斯洛 _在1943年《人的动机理论》一文中提出了著名的需求层次理论。
10. 1989年世界卫生组织又一次深化了健康的概念,认为健康包括躯体健康、心理健康、社会适应良好和_ 道德健康。
二、单项选择题(多选或少选都不给分,每题1分,共10分,请将答案写进表格):1、1958年,()出版专著《管理心理学》,管理心理学成为独立学科。
A.莱维特 B. 马斯洛 C. 闵斯特伯格 D. 泰勒2.()是研究者通过口头谈话的方式从被研究者那里收集第一手资料,了解被研究者心理与行为规律的一种研究方法。
A.观察法 B. 问卷法 C. 访谈法 D. 个案法3. 机器设备的表面采用浅灰、浅蓝或浅绿色,可以削弱对比,以减少视觉疲劳。
这是利用了感觉的()。
A.适宜律 B. 适应律 C. 练习律 D. 对比律4. 林黛玉的气质类型属于()A.多血质 B. 胆汁质 C. 粘液质 D. 抑郁质5. ()是指一个人对周围的客观事物(包括人、事、物)的意义、重要性的总评价和总看法。
西南交《管理心理学》在线作业一一、单选题(共 12 道试题,共 48 分。
)1. 下列哪项是角色认知的影响因素( ). 个人对角色认知的程度. 客观的自我评价. 自己的个性特征. 角色的职务正确答案:2. 现代管理心理学的首要任务是( ). 对管理者进行管理教育. 完善理论体系. 对劳动者进行管理教育. 提高企业的劳动生产率正确答案:3. 被称为自然实验法的是( ). 现场调查研究. 实验室实验. 现场实验. 观察法正确答案:4. 下列哪项不是属于个性的基本特性( ). 倾向性. 独特性. 差异性. 流动性正确答案:5. 霍桑实验的结论之一是:生产效率的上升或下降,主要取决于职工的( ). 工作报酬. 自我理想. 工作情绪. 自我兴趣正确答案:6. 个性倾向性不包括以下哪一项( ). 需要. 动机. 能力. 兴趣正确答案:7. 人际关系学说为管理学说和管理工作指出了新的方向,它突出了生产中( )的因素。
. 工资. 职位. 环境. 人正确答案:8. 被称为人际关系论和工业社会学的创始人梅奥所做的著名试验是( ). 感觉剥夺试验. 津巴多监狱实验. 罗森塔尔实验. 霍桑实验正确答案:9. 下列哪项属于情绪调节的有利方面( ). 你的行为可能适宜地消除压力源. 可以弥补未发现的损失. 可以维持增长的希望和勇气. 可以提高控制感正确答案:10. 经验表明,在招聘工作中,第一个( )分钟的印象往往对录取与否有较大的影响。
. 8. 7. 6. 5正确答案:11. 在人性假设理论中,认为人们的需要与潜在的欲望多种多样,这是( ). “经济人”假设. “复杂人”假设. “社会人”假设. “自我实现人”假设正确答案:12. 下列哪项属于职业内在压力源( ). 职业组织政策. 组织制度. 劳动条件. 组织运行状况正确答案:西南交《管理心理学》在线作业一二、判断题(共 13 道试题,共 52 分。
)1. 心理健康的理论基础包括以下的四大理论:心理动力论、认知论、人本轮和社会学习论。
16秋西南交《管理心理学B》在线作业一辅导资料16秋西南交《管理心理学b》在线作业一辅导资料西南交《管理心理学》在线作业一一、单选题(共12道试题,共48分后。
)1.下列哪项不是属于个性的基本特性().倾向性.独特性.差异性.流动性正确答案:2.被称作自然实验法的就是().现场调查研究.实验室实验.现场实验.观察法恰当答案:3.将自己的失败、过错推到别人身上去的一种心理防御反应叫做().定型.投射.知觉防御.否认正确答案:4.对某一个体、某一团体或非政府在较长的时间里已连续展开观测、调查、介绍,就是管理心理学研究方法中的().观察法.个案法.调查法.实验法恰当答案:5.下列哪项不是粘液质气质类型人具有的特征().胆小畏缩.坚定.迟缓有节制.不好交际恰当答案:6.下列哪项不是自我认识的内容().物质自我.社会自我.心理自我.精神自我恰当答案:7.超y理论是由()和洛希提出的.芒斯特伯格.梅奥.莫尔斯.麦格雷戈正确答案:8.在人性假设理论中,指出人们的须要与潜在的性欲多种多样,这就是().“经济人”假设.“繁杂人”假设.“社会人”假设.“自我实现人”假设恰当答案:9.人们头脑中存在的关于某一类人的固定形象是指().定型.投射.第一印象.歪曲正确答案:10.以下哪项不是个性的心理结构的特征().繁杂.多层次.直观.多水平恰当答案:11.下列哪项不属于社会知觉的具体研究范围().对社会对象的知觉.对他人的知觉.对自己的知觉.对人际关系的知觉正确答案:12.经验说明,在招录工作中,第一个()分钟的印象往往对投档是否存有很大的影响。
.8.7.6.5正确答案:西南缴《管理心理学》在线作业一二、判断题(共13道试题,共52分。
)1.个案研究的目的就是提供更多对一个部门、一个公司或一个具体内容非政府单位的详细分析。
.错误.恰当恰当答案:2.角色期望受两种因素的影响:一是客观的自我评价;二是个人的文化背景和家庭社会环境。
[作业讨论] 管理心理学第一作业答案1、管理心理学的研究对象是(管理活动中人的心理现象及规律),具体包括(个体心理与行为),(整体心理与行为),(组织心理)和(领导心理);2、管理心理学产生的起点是由"工业社会心理学之父”梅奥教授主持的(霍桑实验);3、管理心理学使用的研究方法主要有(观察法),(实验法),(调查法),(测量法),(个案研究法)以及(投射法);4、需要按照诱因可以划分为(内部需要)和(外部需要);按照发生学来源可以划分为(本能性需要)和(社会性需要)5、动机的特性包括(支配性),(维持性),(自我调节性)和(内隐性)6、强化理论是由美国心理学家(斯金纳)首先提出来的,他把强化分为(正强化)和(负强化)。
7、美国心理学家马斯洛将人类的需求划分为五个层次,依次为(生理需要),(安全需要),(社会需要),(尊重需要)和(自我实现需要)。
8、态度的组成成分主要包括(认知成分),(情感成分)和(意向成分)。
9、决定和影响态度与价值观形成的因素主要包括(个人**的满足度),(知识的获得与积累),(个人在团体中的关系)以及(个人的人格特征)。
第二次作业答案哦!!1、什么是管理心理学?答:管理心理学史研究管理活动中心的人的心理现象及其规律的科学。
2、简述需要这种心理状态的特征。
答:需要具有以下特征:1需要的对象性;2需要与个体生存发展的相关性;3需要的共同性与个别的差异性;4需要的社会历史制约性。
3、动机有哪些主要功能?影响动机的因素主要有哪些?答:动机主要有三种功能:始发功能、导向功能、强化功能。
影响人的动机的因素很多,归结起来有内在因素和外在因素。
内在因素:1、个体的身体健康状况;2个体的本能要求;3、个体的需要。
外在因素:1、目标价值的大小;2**惩的刺激度。
4、请简述需要、动机和行为三者之间的关系。
答:他们的关系是:需要引发动机,动机支配行为。
需要是行动的内部动力源泉。
需要以其强度、性质与满足方式对个体行为产生相应影响,从而具体显示其动力意义。
题目:在学校管理中,最核心、最重要的是对人的管理。
选项A:对
选项B:错
答案:对
题目:现代学校管理应把学校看成是一个开放的社会结构系统,学校管理是一个系统工程。
选项A:对
选项B:错
答案:对
题目:学校管理心理学不是一门边缘性科学。
选项A:对
选项B:错
答案:错
题目:泰勒是科学管理学派的代表人物。
选项A:对
选项B:错
答案:对
题目:马斯洛是科学管理学派的代表人物。
选项A:对
选项B:错
答案:错
题目:强、不平衡型的神经类型与粘液质气质相对应。
选项A:对
选项B:错
答案:错
题目:气质是人最稳定的心理特征。
选项A:对
选项B:错
答案:对
题目:气质无好坏之分,不可改变。
选项A:对
选项B:错
答案:错
题目:“一好遮百丑”或“一丑遮百好”说的是对人知觉的投射效应。
选项A:对
选项B:错
答案:错。
管理心理学第一次作业作业名称管理心理学第一次作业出卷人SA作业总分100通过分数60起止时间2018-4-21 16:34:14至2018-4-21 17:01:48学员姓名学员成绩90标准题总分100标准题得分90题号:1 题型:单选题(请在以下几个选项中选择唯一正确答案)本题分数:2 美国心理学家赫茨伯格在他提出的双因素理论中,把良好的政策与管理、监督、工资、人际关系、工作条件等因素归为( )•A、激励因素•B、情境因素•C、保健因素•D、工作因素学员答案:c说明:本题得分:0题号:2 题型:单选题(请在以下几个选项中选择唯一正确答案)本题分数:2 “一时的某种心理现象,不能代表一个人的个性”,这反映了个性特征中的()•A、独特性•B、整体性•C、稳定性•D、倾向性学员答案:c说明:本题得分:2题号:3 题型:单选题(请在以下几个选项中选择唯一正确答案)本题分数:2 根据气质的分类,一般()的人较适应做会计工作。
•A、多血质•B、胆汁质•C、粘液质•D、抑郁质学员答案:c说明:本题得分:2题号:4 题型:单选题(请在以下几个选项中选择唯一正确答案)本题分数:2 中国古代人性观中“性恶说”的代表是( )•A、孙子•B、老子•C、孟子•D、荀子学员答案:d说明:本题得分:2题号:5 题型:单选题(请在以下几个选项中选择唯一正确答案)本题分数:2 倡导“经济人”假设的代表人物是()•A、泰勒•B、梅奥•C、马斯洛•D、罗尔斯学员答案:a说明:本题得分:2题号:6 题型:单选题(请在以下几个选项中选择唯一正确答案)本题分数:2 被称为“工业心理学”之父的是( )•A、斯特恩•B、斯科特•C、罗利斯伯格•D、闵斯特伯格学员答案:d说明:本题得分:2题号:7 题型:单选题(请在以下几个选项中选择唯一正确答案)本题分数:2 中国行为科学学会正式成立于()•A、1979年•B、1980年•C、1985年•D、1990年学员答案:c说明:本题得分:2题号:8 题型:单选题(请在以下几个选项中选择唯一正确答案)本题分数:2 经济人假设相应管理理论是( )•A、X理论•B、Y理论•C、超Y理论•D、人际关系理论学员答案:a说明:本题得分:2题号:9 题型:单选题(请在以下几个选项中选择唯一正确答案)本题分数:2 管理的载体是()•A、管理者•B、技术•C、工作•D、组织学员答案:d说明:本题得分:2题号:10 题型:单选题(请在以下几个选项中选择唯一正确答案)本题分数:2 管理的核心是()•A、处理好人际关系•B、制定目标•C、管理好管理者•D、实施控制学员答案:a说明:本题得分:2题号:11 题型:多选题(请在复选框中打勾,在以下几个选项中选择正确答案,答案可以是多个)本题分数:4人的个性是社会化进程的结果,是人的主观能动性与社会环境相互作用的结果,具有()的特点。
西南交《管理心理学B》在线作业一
下列哪项不是自我认识的内容( )
A:物质自我
B:社会自我
C:心理自我
D:精神自我
参考选项:C
下列哪项是角色认知的影响因素( )
A:个人对角色认知的程度
B:客观的自我评价
C:自己的个性特征
D:角色的职务
参考选项:B
下列哪项不是人际关系学派的局限性( )
A:缺乏对人的心理因素的全面、深入的考察
B:注意中心为个别工人
C:过多强调非正式群体的作用
D:缺乏因人、因事、因地制宜的权变观点
参考选项:B
谈话法和问卷法属于管理心理学研究方法中的( )
A:观察法
B:实验法
C:调查法
D:测验法
参考选项:C
下列行为中不属于挫折的行为表现的是( )
A:攻击性行为
B:退化性行为
C:妥协性行为
D:主观性行为
参考选项:D
被称为人际关系论和工业社会学的创始人梅奥所做的著名试验是( ) A:感觉剥夺试验
B:津巴多监狱实验
C:罗森塔尔实验
D:霍桑实验
参考选项:D
1。
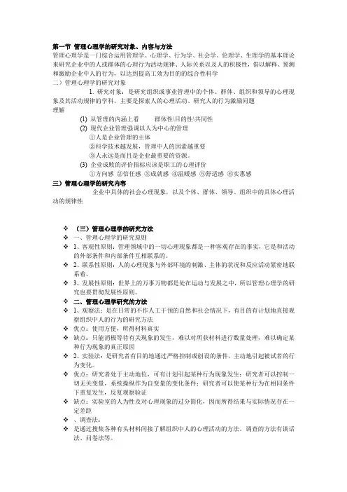
第一节管理心理学的研究对象、内容与方法管理心理学是一门综合运用管理学、心理学、行为学、社会学、伦理学、生理学的基本理论来研究企业中的人或群体的心理行为活动规律、人际关系以及人的积极性,借以解释、预测和激励企业中人的行为,以达到提高工效为目的的综合性科学二)管理心理学的研究对象1. 研究对象:是研究组织或事业管理中的个体、群体、组织和领导的心理现象及其活动规律的学科。
主要是探索人的心理活动、研究人的行为激励问题理解(1) 从管理的内涵上看群体性\目的性\共同性(2) 现代企业管理强调以人为中心的管理①人是企业管理的主体②科学技术越发展,管理中人的因素越重要③人永远是而且是企业最重要的资源。
(3) 企业成败的评价指标应该是职工的心理评价①方向感②信任感③成就感④温暖感⑤舒适感⑥实惠感三)管理心理学的研究内容企业中具体的社会心理现象,以及个体、群体、领导、组织中的具体心理活动的规律性(三)管理心理学的研究方法一、管理心理学的研究原则1、客观性原则:管理领域中的一切心理现象都是一种客观存在的事实,它是和活动的外部条件和内部条件互相联系的。
2、联系性原则:人的心理现象与外部环境的刺激、主体的状况和反应活动紧密地联系着。
3、发展性原则:世界上的万事万物都是处在运动与发展之中,所以管理心理学的研究也要贯彻发展性原则。
二、管理心理学研究的方法1、观察法:是在日常的不作人工干预的自然和社会情况下,有目的有计划地直接观察组织中人的行为的研究方法优点:使用方便,所得材料真实缺点:只能消极等待有关现象的发生,难以对所获材料进行数量处理,难以确定某种行为现象的真正原因2、实验法:是研究者有目的地通过严格控制或创设的条件,主动地引起被试者的行为变化。
优点:研究者处于主动地位,可有计划引起某种行为现象发生;研究者可以控制一切无关变量,系统操纵作为自变量的变化条件;研究者可以使某种行为在相同条件下重复发生,反复观察验证缺点:实验室的人为性及对心理现象的过分简化,因而所得结果与实际情况存在一定差距、调查法:是通过搜集各种有头材料间接了解组织中人的心理活动的方法。
[2023版]国开河南电大专科《管理心理学》无纸化考试(第一至三次作业练习+我要考试)试题及答素说明:资料整理于2023年10月。
第一次作业练习试题及答案1.发现新事物时的喜悦感属于( )。
A.美感B.激情C.道德感D.理智[答案]B2.被称作工业心理学之父的是( )。
A.马斯洛B.泰勒C.莱维持D.闵斯特伯格[答案]D3.群体这个概念是美国社会学家( )提出来的,用来描述社会中一小群具有特定关系的人群。
A.勒温B.米尔斯C.库利D.马斯洛[答案]C4.人与人从不认识到关系亲密,通常有四个发展阶段, A 觉察相识、 B 稳固相容、 C 亲密互惠、 D 表面接触。
按照人际关系发展阶段的规律,发展顺序应该是( )。
A.D-A-C-BB.A-D-B-CC.A-B-C-DD.A-D-C-B[答案]D5.不同的气质类型具有不同的行为特征。
具有安静稳重、反应缓慢、情绪不外露行为特征的人,其气质类型属于( )。
A.粘液质B.抑郁质C.胆汁质D.多血质[答案]A16.中国古代管理心理思想过渡时期是?A.先秦时期B.元明清C.汉魏到隋朝D.唐宋[答案]C7.经济人又称实利人。
其假设起源于英国经济学家( )关于劳动交换的经济理论。
A.马斯洛B.艾尔顿·梅奥C.亚当·斯密D.麦格雷戈[答案]C8.社会交换论是人际关系心理学理论基础之一,它是由美国社会学家( )提出来的。
A.艾宾浩斯B.海尔C.霍曼斯D.马斯洛[答案]C9.中国古代管理心理思想产生时期是?A.汉魏到隋朝B.先秦时期C.元明清D.唐宋[答案]B10.根据巴甫洛夫的高级神经活动类型学说,强、平衡、灵活的类型是( )。
A.活泼型B.兴奋型C.抑制型D.安静型[答案]A11.人力资源因其特殊的重要性,长期以来,被西方经济学家称为( )。
A.第一资源B.稀缺资源C.软资源D.软实力[答案]A212. ( )是人生存与发展的基础和条件。
A.安全感B.精神需求C.良好的人际关系D.良好的心理品质[答案]C13.从自我实现人的假设,心理学家提出了( )理论。
(注意:若有主观题目,请按照题目,离线完成,完成后纸质上交学习中心,记录成绩。
在线只需提交客
观题答案。
)
本次作业是本门课程本学期的第1次作业,注释如下:
一、单项选择题(只有一个选项正确,共10道小题)
1. 下列哪项不属于实证研究()
(A) 现场调查研究
(B) 个案研究
(C) 实验室实验
(D) 现场实验
正确答案:B
解答参考:
2. 下列哪项不属于微观环境()
(A) 企业
(B) 学校
(C) 街道
(D) 社会制度
正确答案:D
解答参考:
3. 《心理学和工业效率》是()的著作
(A) 芒斯特伯格
(B) 梅奥
(C) 霍桑
(D) 麦格雷戈
正确答案:A
解答参考:
4. 下列哪项不是自我实现人主张采取的管理策略与措施()
(A) 管理重点的改变
(B) 沟通方式的改变
(C) 奖励方式的改变
(D) 管理方式的改变
正确答案:B
解答参考:
5. 下列哪项是企业中最稳定的因素()
(A) 产品的质量
(B) 产品的数量
(C) 企业的资源
(D) 人的因素
正确答案:D
解答参考:
6. 下列哪项不是自我认识的内容()
(A) 物质自我
(B) 社会自我
(C) 心理自我
(D) 精神自我
正确答案:C
解答参考:
7. 下列哪项不是个性的心理结构的特征()
(A) 复杂
(B) 多层次
(C) 直观
(D) 多水平
正确答案:C
解答参考:
8. 下列哪项不是粘液质气质类型人具有的特征()
(A) 胆小畏缩
(B) 坚定
(C) 迟缓有节制
(D) 不好交际
正确答案:A
解答参考:
9. 下列哪项属于职业内在压力源()
(A) 职业组织政策
(B) 组织制度
(C) 劳动条件
(D) 组织运行状况
正确答案:C
解答参考:
10. 性格内向的人在遭受挫折时最容易产生哪种不健康的心理与行为()
(A) 倒退
(B) 固执
(C) 妥协
(D) 压抑
正确答案:D
解答参考:
二、判断题(判断正误,共10道小题)
11.观察法是在未受控制的日常生活中,了解和分析人的言行、表情等,借此来判断被观察者心理活动的一种研究方法。
正确答案:说法正确
解答参考:
12.企业是属于宏观环境。
正确答案:说法错误
解答参考:
13.Y理论是指领导和控制的观点。
正确答案:说法错误
解答参考:
14.自我感觉良好的人总会从别人身上观察到许多消极的问题。
正确答案:说法错误
解答参考:
15.晕轮效应是一种逻辑推理性的错误。
正确答案:说法正确
解答参考:
16.抑郁质型的人行为表现为安静、坚定,迟缓有节奏,不好交际。
正确答案:说法错误
解答参考:
17.性格是个人对现实的稳定的态度和习惯了的行为方式。
正确答案:说法正确
解答参考:
18.有的人盲目蛮干,易受暗示,在紧急或困难条件下张皇失措,胆小怯懦,工作半途而废缺乏恒心,这是属于性格的情绪特征。
正确答案:说法错误
解答参考:
19.压力也可能给员工带来积极地影响。
适度的压力能够提升绩效和有益健康。
正确答案:说法正确
解答参考:
20.工作压力的个人调试可以分为两张类型:问题解决的方法和情绪调节的方
法,其中前一种为间接的调试方法,后一种为直接的调试方法。
正确答案:说法错误
解答参考:
(注意:若有主观题目,请按照题目,离线完成,完成后纸质上交学习中心,记录成绩。
在线只需提交客
观题答案。
)
三、主观题(共14道小题)
21.管理心理学的研究重点是组织管理中具体的社会、心理现象,以及()、群体、()、组织中的具体心理活动的规律性。
参考答案:个体,领导
22.现场实验又称为()
参考答案:自然实验法
23.霍桑实验发现并证实了()的存在
参考答案:“非正式组织”
24.超Y理论是由()和()提出来的。
参考答案:莫尔斯,洛希
25.投射是一种通过()的方法而达到()的目的。
参考答案:以己度人,心理防御
26.挫折是人们在有目的的活动中遇到了无法克服或自以为是无法克服的障碍和干扰,其()和()不能满足时所产生的消极的情绪反应。
参考答案:需要,动机
27.名词解释:观察法---
参考答案:
观察法,是在未受控制的日常生活中,了解和分析人的言行、表情等,借此来判断被观察者心理活动的一种研究方法。
28.:复杂人假设---
参考答案:
复杂人假设是指人是很复杂的,人们的需要与潜在的欲望多种多样,而且这些需要的模式也是随着年龄与发展阶段的变迁,随着所扮演的角色的变化,随着所处境遇及人际关系的演变而不断变化的。
29.名词解释:知觉防御---
参考答案:
知觉防御是指人们对不利于自己的信息会视而不见或加以歪曲,以达到防御的目的。
30.名词解释:角色知觉---
参考答案:角色知觉是指人对于自己所处的特定的社会与组织中的地位的知觉。
31.
名词解释:心理疏导---
参考答案:
心理疏导是指运用一定的心理诱导的策略和方法使受挫者在别人引导下发挥内在潜力,达到消除心理障碍、明确前进方向、排除不良情绪和行为的目的。
32.麦格雷戈关于人性假定的论述是什么?
参考答案:
(1)管理的理论与管理者的观念是第一位的,而管理的政策与具体措施是第二位的,不能本末倒置,也不能简单混同、不加区分。
(2)强调在管理中要着重开发人力资源,发觉人的“潜在力量”。
(3)管理人员采取哪种理论假定要看具体情况,但是所持理论的观点要旗帜鲜明。
33.一个完整的角色知觉过程应该包括哪些成分?
参考答案:
一个完整的角色知觉过程应该包括以下四个成分:角色认知、角色行为、角色期望、角色评价。
角色认知是指一个人对自己应该在社会与组织中所处地位的认识。
角色行为是指一个人按照特定的社会与组织所赋予角色的特定的行为模式而进行的行为。
角色期望是指他人对一个人所应承担角色的希望与寄托。
角色评价是指他人对一个人的角色扮演的评论与估价。
其中,角色认知与角色行为是角色扮演者主观方面的因素;而角色期望与角色评价是指他人对角色扮演者的反馈信息,属于客观方面的因素。
角色知觉作为复杂的社会认知与社会知觉中的一个方面,只有在主客观因素相互作用的条件下,才能最后完整、正确地形成。
34.生活压力源具体包括哪些方面?
参考答案:
生活压力源指应激起源于与员工个人生活有关的因素,具体包括四个方面:(1)重要人员的影响。
包括员工家庭成员、师长、邻里或亲朋好友的期望与态度。
(2)个人生活事件的影响。
包括结婚、离婚,家庭成员的生产、死亡等个人生活经历中的突发事件、重大变化,这些事件足以扰乱人们的生理与心理稳定。
(3)生活方式的变化。
主要体现为现代生活的节奏加快,使人们产生不适感,以及消费导向的迷惘感的压力、对生活质量的高期望值与实际生活之间的差异造成的失望感和压力等。
(4)经济收入压力。
一方面,收入低会产生生活中入不敷出的压力;另一方面,收入高的人则可能有请客、救助,甚至道德等方面的压力。