第21章 电机的发热和冷却过程
- 格式:ppt
- 大小:3.98 MB
- 文档页数:16
大型电机的损耗、发热和冷却摘要大型发电机是电网的主要设备之一,是电能的直接生产者。
大型电机的发展在整个国民经济的发展中占有重要地位。
从电力生产,电网运行、管理的经济性和供电质量来看,电网中主力机组的单机容量应与电网总容量维持一定的比例,例如6~8%。
单机容量越大,则单位容量成本下降,材料消耗降低,其经济性能就越好。
但增加容量势必要增加电机的损耗,同时电机的发热和温升也会上升,如何降低损耗、加强冷却系统,也就成为如何提高出力时必须解决的问题,本文着重在这几个方面做一些分析和探讨。
关键词电机损耗;大型电机温升;大型电机冷却方式一、引言电机容量的提高主要通过增大电机的线性尺寸和增加电磁负荷两种途径实现。
然而增大线性尺寸同时会增大损耗(因为电机的损耗是与线性尺寸的三次方成正比),造成电机效率下降。
而增加磁负荷,由于受到磁路饱和的限制也很难实现。
所以提高单机容量的主要措施就在于增加线负荷了。
但增加线负荷就同时会增加线棒铜损,线圈的温度将增加,可能达到无法容许的程度。
这时就必须采用强化冷却技术,以提高散热强度,从而将电机各部分的温升控制在允许范围内,才能保证电机安全可靠地运行。
所以冷却技术的进步是电机向大容量发展的保证。
电机的冷却方式分为气冷和液冷两大类。
气冷的冷却介质包括空气和氢气。
液冷的介质有水、油及蒸发冷却所使用的氟里昂类介质及新型无污染化合物类氟碳介质。
汽轮发电机所采用的冷却方式较为丰富,包括空冷、氢冷、水冷、油冷及蒸发冷,以下将从损耗、温升和冷却方式两个方面来作展开。
二、电机的损耗2.1 关于电机的损耗异步电机中的损耗主要由下列五部份组成:1.定子绕组中电流通过所产生的铜耗(PCu1);2.转子绕组中电流通过所产生的导体(铝或铜)损耗(PCu2);3.铁心中磁场所产生的涡流和磁滞损耗(PFe);4.由于风扇和轴承转动所引起的通风和摩擦损耗(Pfw);5.由气隙磁场高次谐波所产生的负载杂散损耗(Ps)。
一、概念部分:1)冷却:电机在进行能量转换时,总是有一小部分损耗转变成热量,它必须通过电机外壳和周围介质不断将热量散发出去,这个散发热量的过程,我们就称为冷却。
2)冷却介质:传递热量的气体或液体介质。
3)初级冷却介质:温度低于电机某部件的气体或液体介质,它与电机的该部件相接触,并将其放出的热量带走。
4)次级冷却介质:温度低于初级冷却介质的气体或液体介质,通过电机的外表面或冷却器将初级冷却介质放出的热量带走。
5)最终冷却介质:热量传递到最后的冷却介质。
6)周围冷却介质:电机周围环境的气体或液体介质。
7)远方介质:一种远离电机的介质,通过进、出口管或通道吸入电机热量和排出冷却介质至远方。
8)冷却器:使一种冷却介质的热量传递到另外一种冷却介质,并保持两种冷却介质分开的装置。
二、冷却方法代号的内容规定1、电机冷却方法代号主要由冷却方法标志(IC)、冷却介质的回路布置代号、冷却介质代号以及冷却介质运动的推动方法代号所组成。
IC+回路布置代号+冷却介质代号+推动方法代号2、冷却方法标志代号是英文国际冷却(International Cooling)的字母缩写,用IC表示。
3、冷却介质的回路布置代号用特征数字表示,我们公司主要采用的有0、4、6、8等,下面分别说一下它们的含义。
4、冷却介质代号有如下规定:如果冷却介质为空气,则描述冷却介质的字母A可以省略,我们所采用的冷却介质基本上都为空气。
5、冷却介质运动的推动方法,主要介绍四种。
6、冷却方法代号的标记有简化标记法和完整标记法两种,我们应优先使用简化标记法,简化标记法的特点有,如果冷却介质为空气,则表示冷却介质代号的A,在简化标记中可以省略,如果冷却介质为水,推动方式为7,则在简化标记中,数字7可以省略。
7、比较常用的冷却方式有IC01、IC06、IC411、IC416、IC611、IC81W 等。
举例说明: IC411 完整标记法为 IC4A1A1“IC”为冷却方式标志代号;“4”为冷却介质回路布置代号(机壳表面冷却)“A’’为冷却介质代号(空气)第一个“1”为初级冷却介质推动方法代号(自循环)第二个“1”为次级冷却介质推动方法代号(自循环)。
关于电机冷却和发热的简析班级:电气081姓名:张天宏学号:200880884124关于电机冷却和发热的简析电气081 张天宏【摘要】电机在我们的日常生活中随处可见,扮演着十分重要的角色,作为它们的使用者,我们应该对电机的冷却和发热有最基本的了解,这样我们就会更好的利用电机。
【关键字】电机冷却发热一、电机的冷却(一)概念部分1.冷却:电机在进行能量转换时,总有一小部分损耗转变成热量,它必须通过电机的外壳和周围介质不断将热量散发出去,这个散发热量的过程,我们称为冷却。
2.冷却介质:传递热量的气体或液体介质。
3.初级冷却介质:温度低于初级冷却介质的气体或液体介质,通过电机的该部件相接触,并将其放出的热量带走。
4.次级冷却介质:温度低于初级冷却介质的气体或液体介质,通过电机的外表面或冷却器将初级介质放出的热量带走。
5.最终冷却介质:热量传递到最后的冷却介质。
6.周围冷却介质:电机周围环境的气体或液体介质。
7.远方介质:一种远离电机的介质,通过进、出口管或通道吸入电机热量和排出冷却介质到远方。
8.冷却器:使一种冷却介质的热量传递到另一种冷却介质,并保持两种冷却介质分开的装置。
(二)冷却方式代号的内容规定1、电机冷却方法代号主要由冷却方法标志(IC)、冷却介质回路布置代号、冷却介质代号以及冷却介质运动的推动方法代号所组成。
IC+回路布置代号+冷却介质代号+推动方式代号2、冷却方式标志代号是英文国际冷却(InternationalCooling)的字母缩写,用IC表示。
3、冷却介质的回路布置代号用特征数字表示,主要采用有0、4、6、8等,下面分别说一下它们的含义。
4、冷却介质代号如果冷却介质为空气,则描述冷却介质的字母A可以省略,我们采用的冷却介质基本上都为空气。
5、冷却介质的运动方法,主要介绍四种。
6、冷却方法代号的标记有简化标记和完整标记法两种,我们应优先使用简化标记法,简化标记法的特点,如果冷却介质为空气,则表示冷却介质代号的A,在简化标记中可以省略,如果冷却介质为水,推动是为7,则在简化标记中,数字7可以省略。
一文带你看懂驱动电机冷却系统驱动电机因为在正常运转工作时,会因为铜损耗、铁损耗等原因持续产生热量,车辆的动力输出能力便会随着热量的堆积逐渐衰减,所以工程师们在设计之初就必须考虑散热的问题。
电机及控制系统主要采用风冷和液冷两种冷却方式,少部分小功率电机亦采用自然冷却的方式,如果安装位置有空余,通风情况良好,重量要求不苛刻,则采用风冷方式;如果有节约空间、降低电机总成的重量、提高功率等要求,则采用液冷方式。
一、自然冷却和风冷冷却方式1.自然冷却自然冷却也可以看作是被动散热,它是依靠驱动电机自身的硬件结构,把热量从里经由金属材料向外散热,所以也就不会造成太多的成本支出,但是整体的散热效果并不太好。
考虑到低成本的原因,自然冷却就不能加装过多的结构,所以把驱动电机的外壳设计成鳞片状结构,这样做的目的是增大其与空气直接接触的表面积,从而提升整体的散热效果,这样的方式用于以往的弱混车型还算勉强够用。
2.风冷冷却想要进一步提升驱动电机的散热效果,就不能单单依靠被动的原始手段了,带有散热风扇的主动式风冷效果会更佳些。
在早期的时候,驱动电机会利用自带的同轴风扇,再搭配设计好的一套循环风道,把热量利用风扇的吹力向外扩散。
其原理通俗点说就是把冷空气吹进来,带走驱动电机产生的热量后再吹出去。
驱动电机的自然冷却方式像是在炎热的大夏天,让人静躺在床上抱着“心静自然凉”的想法,还要采取“大”字型的躺法去降暑。
二、驱动电机液冷冷却系统的组成1.水冷冷却方式发动机冷却系统与传统涡轮增压车型冷却系统一样,系统冷却液温度一般在90~100℃之间,允许最高温度为110℃。
电机冷却系统采用了第三套独立的冷却系统,用于电机与电机控制器的冷却,是通过单独的电动水泵驱动冷却液实现的独立循环系统。
它由散热器、电子风扇水管、水壶、电机水套、电机控制器、水泵(安装在散热器立柱上的电动水泵)组成。
系统冷却液温度一般在50~60℃,允许最高温度为75℃。
浅谈电动机的发热与冷却摘要:简要介绍电动机热量产生和传递的过程、对电动机正常运行产生的影响和电动机的冷却方式。
关键词:电动机发热热传导冷却电动机(简称电机)在能量转换过程中,其内部将同时产生损耗。
由于损耗的存在,一方面将直接影响到电机的效率和运行的经济性;另一方面,由于损耗的能量最终转化为热能,从而使电机各部分的温度升高。
这将直接影响到电机所用的绝缘材料的寿命,并限制电机的输出,严重时能够将电机烧毁。
因此,一要在设计时注意合理减少电机的损耗;二要努力改善冷却条件,使热量能有效地、尽快地散发出去。
1.电机热量的产生、传导与散出电机中的热源主要是绕组及其铁芯中的损耗。
绕组和铁芯内部均会产生热量,绕组中的损耗与电流的平方成正比。
铁芯内部的热量是由涡流而产生的。
绕组中所产生的热量借传导作用,从铜线穿过绝缘层传到铁芯上,再加上铁芯中产生的热量,一起由铁芯传到电枢的表面,然后借助于对流及辐射作用,把热量散发到周围的空气中。
根据热传导知识可知,热量都是从高温部位传向相对低温部位。
从这样的热传导途径中,可以得出这样的结论:绕组的温度通常总是高于铁芯的温度。
若想降低绕组的温升,一方面要增强电机内部的传热能力,另一方面应该增强部件表面的散热能力。
为了使电机绕组内部热量比较容易地传导到散热表面,应该设法选择导热性能好、耐压强度高、绝缘性能好的绝缘材料。
要求在保证绝缘性能的情况下,降低绝缘层的厚度。
同时,还应设法清除线槽内的导热性能不佳的空气层,如:用油漆等来充填导线与铁芯的间隙。
这样做不仅可以改善导热性能,又可以增强电机的绝缘性能以及机械性能。
电机表面的散热能力与散热表面的面积、空气对冷却表面的速度等因素有关。
一般是采用增大散热面积、改善表面散热性能、增加冷却介质的流动速度以及降低冷却介质的温度等措施来增加散热能力。
电动机在运行时,若温度超过一定的值,首先损坏的是绕组的绝缘。
因为电机中的绝缘材料是耐热性能最差的部分。
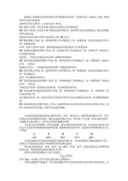
电机的工作制的分类是对电机承受负载情况的说明,它包括启动、电制动、空载、断能停转以及这些阶段的持续时间和先后顺序,工作制分以下9类:S1 连续工作制:在恒定负载下的运行时间足以达到热稳定。
S2 短时工作制:在恒定负载下按给定的时间运行,该时间不足以达到热稳定,随之即断能停转足够时间,使电机再度冷却到与冷却介质温度之差在2K 以内。
S3 断续周期工作制:按一系列相同的工作周期运行,每一周期包括一段恒定负载运行时间和一段断能停转时间。
这种工作制中的每一周期的起动电流不致对温升产生显著影响。
S4 包括起动的断续周期工作制:按一系列相同的工作周期运行,每一周期包括一段对温升有显著影响的起动时间、一段恒定负载运行时间和一段断能停转时间。
S5 包括电制动的断续周期工作制:按一系列相同的工作周期运行,每一周期包括一段起动时间、一段恒定负载运行时间、一段快速电制动时间和一段断能停转时间。
S6 连续周期工作制:按一系列相同的工作周期运行,每一周期包括一段恒定负载运行时间和一段空载运行时间,但无断能停转时间。
S7 包括电制动的连续周期工作制:按一系列相同的工作周期运行,每一周期包括一段起动时间、一段恒定负载运行时间和一段快速电制动时间,但无断能停转时间。
S8 包括变速变负载的连续周期工作制:按一系列相同的工作周期运行,每一周期包括一段在预定转速下恒 定负载运行时间,和一段或几段在不同转速下的其它恒定负载的运行时间,但无断能停转时间。
S9 负载和转速非周期性变化工作制:负载和转速在允许的范围内变化的非周期工作制。
这种工作制包括经常过载,其值可远远超过满载。
电动机的选择包括选择电动机的种类、型式、额定电压、额定转速和额定功率,其中以额定功率的选择较为复杂。
确定电动机的额定功率,要考虑三个方面,即电动机的发热、过载能力与起动能力,其中尤以发热问题最为重要。
电动机运行时的损耗,转变为热能,使电动机各部分温度升高。
电动机允许温度主要决定于电动机所用绝缘材料的耐热等级。
大型电机的损耗、发热和冷却摘要大型发电机是电网的主要设备之一,是电能的直接生产者。
大型电机的发展在整个国民经济的发展中占有重要地位。
从电力生产,电网运行、管理的经济性和供电质量来看,电网中主力机组的单机容量应与电网总容量维持一定的比例,例如6~8%。
单机容量越大,则单位容量成本下降,材料消耗降低,其经济性能就越好。
但增加容量势必要增加电机的损耗,同时电机的发热和温升也会上升,如何降低损耗、加强冷却系统,也就成为如何提高出力时必须解决的问题,本文着重在这几个方面做一些分析和探讨。
关键词电机损耗;大型电机温升;大型电机冷却方式一、引言电机容量的提高主要通过增大电机的线性尺寸和增加电磁负荷两种途径实现。
然而增大线性尺寸同时会增大损耗(因为电机的损耗是与线性尺寸的三次方成正比),造成电机效率下降。
而增加磁负荷,由于受到磁路饱和的限制也很难实现。
所以提高单机容量的主要措施就在于增加线负荷了。
但增加线负荷就同时会增加线棒铜损,线圈的温度将增加,可能达到无法容许的程度。
这时就必须采用强化冷却技术,以提高散热强度,从而将电机各部分的温升控制在允许范围内,才能保证电机安全可靠地运行。
所以冷却技术的进步是电机向大容量发展的保证。
电机的冷却方式分为气冷和液冷两大类。
气冷的冷却介质包括空气和氢气。
液冷的介质有水、油及蒸发冷却所使用的氟里昂类介质及新型无污染化合物类氟碳介质。
汽轮发电机所采用的冷却方式较为丰富,包括空冷、氢冷、水冷、油冷及蒸发冷,以下将从损耗、温升和冷却方式两个方面来作展开。
二、电机的损耗2.1 关于电机的损耗异步电机中的损耗主要由下列五部份组成:1.定子绕组中电流通过所产生的铜耗(PCu1);2.转子绕组中电流通过所产生的导体(铝或铜)损耗(PCu2);3.铁心中磁场所产生的涡流和磁滞损耗(PFe);4.由于风扇和轴承转动所引起的通风和摩擦损耗(Pfw);5.由气隙磁场高次谐波所产生的负载杂散损耗(Ps)。
大型发电机冷却技术综述电气10-1班郭宝权1003010132摘要:近年来中国已经成为当今世界经济增长最快的国家,而经济增长是工农业及其他产业发展的结果,其背后必然有能源的大量消耗。
因此,电网的容量愈来愈大,发电设备逐渐迈向巨型化,发电设备传统的冷却技术受到严峻挑战。
人们在优化设计、提高工艺的同时,通过尝试各种冷却组合、改变冷却介质形成了各式各样的冷却方式。
本文就大型发电机的主要冷却技术做了简要叙述。
引言当今,人民的日常生活越来越离不开电,作为直接产生电能的发电机是电网的主要设备之一。
随着电机技术的提高,发电设备越来越向巨型化发展,如汽轮发电机已达到百万千瓦级,水轮发电机达到八九十万千瓦级。
因此必须采用合适的冷却方式有效地带走各种损耗所产生的热能,将电机各部分的温升控制在允许范围内,保证电机安全可靠地运行。
大容量发电机的冷却方式按冷却介质的形态区分,常见的有气冷、气液冷和液冷三大类。
气体冷却介质包括空气和氢气等;液体冷却介质有水、油、氟里昂类介质及新型无污染化合物类氟碳介质。
目前,汽轮发电机所采用的冷却方式较为丰富,包括空冷、氢冷、水冷、油冷及蒸发冷等;水轮发电机所采用的冷却方式常见的有空冷、水冷和蒸发冷等。
一、气冷众所周知,气冷发电机通风系统的好坏将直接影响到发电机的发热与冷却,与发电机的安全稳定运行密不可分。
因此,通风系统的设计显得至关重要,风路是否顺畅,能否带走发电机各个发热部位的热量,是每一位电机结构设计者必须关心的问题。
目前水轮发电机中采用较多的是机座端部回风通风系统结构,也称为无风扇端部回风固定圆盘风路系统;汽轮发电机中采用较多的是端部自带风扇强迫通风系统结构。
这些通风结构被广泛应用于大容量发电机上并有成熟的运行经验,与其它通风系统相比风量利用率高,具有通风损耗小、散热效果好等优点。
1、空气冷却空气通风冷却是发电机采用最早也是最广泛的一种冷却方式,已经有近百年的历史,从微型机组到巨型机组均有采用。