锡膏的使用注意事项
- 格式:doc
- 大小:27.50 KB
- 文档页数:2
锡膏使用注意事项
1. 请确保使用锡膏前,将工作区域清洁干净,以确保锡膏的质量和效果。
2. 在使用锡膏之前,先将锡膏均匀搅拌,以确保其中的成分充分混合。
3. 在使用锡膏时,避免使用过高的温度,以免造成锡膏烧焦或变质。
4. 打开锡膏后,请尽量避免让锡膏与外界空气接触过长时间,以免污染。
5. 在使用锡膏时,请避免直接用手接触锡膏,以免将细菌等污染物引入锡膏中。
6. 使用锡膏时,请根据需要将锡膏均匀地涂抹在需要焊接的地方,以确保焊接的质量。
7. 使用锡膏时,请尽量避免使用过多的量,以免浪费和造成不必要的损失。
8. 使用锡膏后,请确保将容器盖好,保存在阴凉、干燥的环境中,以延长锡膏的保质期。
9. 使用锡膏时,请遵守相关的安全操作规程,以确保自身的安全和健康。
一、SMT对焊膏的技术要求1.焊膏的合金组分尽量达到共晶或近共晶,要求焊点强度较高,并且与PCB镀层、元器件端头或引脚可焊性要好。
2.在储存期内,焊膏的性能应保持不变。
3.焊膏中的金属粉末与焊剂不分层。
4.室温下连续印刷时,要求焊膏不易于燥,印刷性(滚动性)好。
5.焊膏粘度要满足工艺要求,既要保证印刷时具有优良的脱模性,又要保证良好的触变性(保形性),印刷后焊膏不塌落。
6.合金粉末颗粒度要满足工艺要求,合金粉末中的微粉少,焊接时起球少。
7.再流焊时润湿性好,焊料飞溅少,形成最少量的焊料球。
二、焊膏的构成焊膏是一种均质混合物,由合金焊料粉,糊状焊剂和一些添加剂混合而成的具有一定粘性和良好触变性的膏状体。
在常温下,焊膏可将电子元器件初粘在既定位置,当被加热到一定温度时(通常183℃)随着溶剂和部分添加剂的挥发,合金粉的熔化,使被焊元器件和焊盘连在一起,冷却形成永久连接的焊点。
对焊膏的要求是具有多种涂布方式,特别具有良好的印刷性能和再流焊性能,并在贮存时具有稳定性。
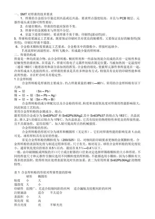
1合金焊料粉合金焊料粉是焊膏的主要成分,约占焊膏重量的85%—90%。
常用的合金焊料粉有以下几种:锡–铅(Sn – Pb)锡–铅–银(Sn – Pb – Ag)锡–铅–铋(Sn – Pb – Bi)合金焊料粉的成分和配比以及合金粉的形状、粒度和表面氧化度对焊膏的性能影响很大,因此制造工艺较高。
常用合金焊料粉的金属成分、熔点:最常用的合金成分为Sn63Pb37和Sn62Pb36Ag2,其中Sn63Pb37的熔点为183℃,共晶状态,掺入2%的银以后熔点为179℃,为共晶状态,它具有较好的物理特性和优良的焊接性能,且不具腐蚀性,适用范围广,加入银可提高焊点的机械强度。
合金焊料粉的形状:合金焊料粉的形状可分为球形和椭圆形(无定形),它们对焊膏性能的影响见表1.由此可见,球形焊料具有良好的性能。
常见合金焊料粉的颗粒度为(200/325)目,对细间距印刷要求更细的金属颗粒度。
深圳市兴鸿泰锡业有限公司
无铅锡膏注意事项
一、如何选用本系列锡膏
客户可根据自身产品及工艺的要求选择相应的合金成分,锡粉大小及金属含量,对于一般无铅焊接体系,我们建议选择Sn96.5Ag3.0Cu0.5合金成分,锡粉大小一般选T3(mesh-325/+500,25-45um ),对于Finepitch,可选用更细的锡粉。
二、回温
锡膏通常要用冰箱冷藏,冷藏温度5~10℃为佳。
从冰箱中取出锡膏时,须先经“回温”才能打开瓶盖使用。
回温方式:不开启瓶盖的前提下,放置于室温中自然解冻;
回温时间:4小时左右
注意:
(1)未经充足的“回温”,千万不要打开瓶盖;
(2)搅拌方式:手工搅拌或机器搅拌均可;
(3)搅拌时间:手工:5分钟左右机器:3分钟
(4)不要用加热的方式缩短“回温”时间。
(5)锡膏在“回温”后,于使用前要充分搅拌。
适当的搅拌时间因搅拌方式、装置及环境温度等因素而有所有同,应在事前多做试验来确定)。
此款无铅高温锡膏是由含氧量极低规则球形粉合金锡96.5%银3.0%铜0.5%与阳离子载体在真空加氮气下通过进口设备均匀搅拌。
熔点为217℃。
这款无铅锡膏极大适合现在的锡银铜和锡银等无铅电子元件的较高的焊接工艺温度。
目前适合高速生产和不同产品的表面贴装使用。
它在无铅焊接焊接上有个非常好的润湿能力,是焊点看起饱满。
且松香残留不会外溢出焊点,杜绝了松香的导电现象。
其已通过权威的SGS 的认证。
本文由深圳有铅锡膏( )整理发布。
锡膏储存与使用规范1、目的本规范规定了焊膏的妥善存储及正确使用方法.避免在存储及使用过程中,由于操作不当破坏焊膏的原有特性,给生产带来不良影响.2、范围本规范适用于四川数码科技有限责任公司回流焊接工艺使用的所有焊膏.3、术语和定义焊膏:由粉末状焊粉合金、助焊剂和一些起粘性作用及其他作用的添加剂混合制成具有一定粘度和良好触变性的膏状焊料.4、储存和使用锡膏的品牌和型号除非生产和工艺的特殊需求,生产线上使用的焊膏的品牌和型号必须经过工艺、品质部门的认证并纳入合格分供方名录,我司为无铅环保制程,所以所有锡膏均符合RoHS、REACH和无卤,使用的是上海华庆公司生产的高温、中温和低温焊膏.锡膏购进锡膏购进时,要贴上关键辅料管控的标签以区分不同批次并进行管控,保证“先进先出”的实施.贴关键辅料管控的标签由仓储管理员负责实施,在检验合格入库时进行,仓储主管负责监督标签填写情况.锡膏储存未开封的焊膏长时间不使用时,应置于冰箱存储,冷藏温度应在焊膏生产商推荐的温度值之间华庆公司生产的焊膏存储温度:3摄氏度到8摄氏度之间.锡膏保存温度必须每个工作日由仓储保管员确认记录一次,数据记在其专用的表格关键辅料储存温度记录表内,工艺部负责人确认后交回库房存档管理,保存期至少1-3个月.未开封、已回温的锡膏未开封、已回温的锡膏在室温条件下放置,在未来24小时内都不打算使用时,应重新放回冷藏室储存.同一瓶锡膏的回温次数不要超过两次,超过两次反馈给工艺技术员处理.已开封锡膏开封后未用完的锡膏,应盖上内盖.内盖一直推到紧贴锡膏表面,挤出里面的空气,再拧紧外盖.经上述处理的锡膏可在生产现场的环境下存放,开封后的锡膏原则上在24小时内用完,超过24小时让工艺技术员判定是否可继续使用.分瓶存贮未印刷过的焊膏和已印刷过的焊膏不能混装,应分瓶存贮,同时在管控标签上备注清楚.5、使用品牌、型号及使用工序目标产品类品牌:上海华庆型号:A.高温:LF-200P用于玻纤板贴片B.中温:LF-200P-1705 用于纸基板贴片;LF-200TH-1705用于插件和围框焊接C.低温:TQ01SBA351用于纸基板插件、围框焊接和锌合金F头固定;SnBi58Ag04低耐温F头双工器装配使用期限焊膏使用遵循“先进先用”的原则.在焊膏的有效期内使用,不允许使用过期的焊膏.印刷环境要求锡膏使用时,车间环境温度应控制在18℃~28℃,环境相对湿度应控制在40%~80%,超出此范围报告工艺技术员处理.使用前的准备5.4.1回温和放置时间锡膏使用前,必须先从冰箱中取出放在室温下回温4小时以上,才可打开使用.回温时不应打开封口.取用时间记录在其关键辅料管控的标签上,班组操作工负责填写,工艺人员负责监督考评.5.4.2 使用前检验先使用用过的锡膏、生产日期较早的的锡膏;班组设置“锡膏解冻区”,放置解冻锡膏,要保证每条线有一瓶锡膏在解冻待用,并将取出时间登记在随瓶管控标签上;班组设置“锡膏待用区”,放置已经回温待开封锡膏.产线退回待用的锡膏,生产线优先使用此部分锡膏;打开锡膏瓶盖后,观察锡膏外观,发现结块和干皮现象,反馈给工艺技术员处理.用过的锡膏回收待下次用时,不能与未用过的锡膏混装,应另用一个空瓶单独装.5.4.2 使用前搅拌每次加锡膏前,都要将锡膏搅拌均匀才可以使用,手工搅拌速度2-3秒1转,顺同一个方向持续时间2分钟~5分钟,使其成流状物.印刷5.5.1 锡膏的添加5.5.1.1 正常添加添加焊膏时应采用“少量多次”的办法,避免焊膏氧化和粘着性的改变.印刷完一定数量的印制板后添加焊膏,量的多少以刮刀运动锡膏滚动时的锡膏柱维持在直径约10mm.5.5.1.2 前一天钢网上回收焊膏的添加前一天钢网上回收的焊膏应同新开封的焊膏混合添加使用新/旧焊膏的混合比例为4:1—3:1.5.5.2 多种焊膏的使用不同的焊膏绝对不能混用,更换不同型号的焊膏时,应彻底清洗钢网/刮刀或点膏筒.5.5.3 锡膏印刷控制5.5.3.1 生产前准备钢网模板时,操作员要检查取出印刷钢网模板的名称和版本与生产的产品是否对应可查生产作业计划表,发现问题即时向班组长或工艺技术员反馈.5.5.3.2 检查印刷网板有无异物堵塞、变形等.5.5.3.3 检查刮刀有无异常磨损.5.5.3.4 印刷了锡膏的前3块板,操作员目视检查有无漏印、少锡、连锡等缺陷,钢网上的印刷范围应是干净的,不能有明显的锡膏层覆盖其上;如果达不到要求,要采取纠正措施,并在解决问题后,做3块板跟踪确认首件.转入正式连续生产后,操作员每隔20分钟至少应抽检1块板检查内容同上,并填写首件记录数据.5.5.3.5 每隔10分钟对钢网上刮刀两边的锡膏进行处理,用搅刀把两边的锡膏刮回钢网中间.不印刷时,锡膏在钢网上停留时间不超过30分钟.若超过,必须将锡膏收回重新搅拌,特别应注意的是要用牙刷沾酒精清洗钢网开口清洗时用牙刷的毛刷顺着开口方向刷洗,严禁用牙刷的杆体部分接触钢网,特别是IC开口部分,防止堵孔或造成印刷残缺.5.5.3.6 印刷了锡膏的板,1小时内要求进行贴片或插件,超过时间要清洗或反馈工艺技术员处理.5.5.3.7 印刷了锡膏的板,不准斜放在托盘或其它地方.5.5.3.8 印刷了锡膏的板不符合质量要求或超过1小时没有贴片需要清洗时,用无尘纸沾酒精清洗干净表面,不允许有任何锡膏残留.5.5.3.9 PCB板从印刷了锡膏开始到完成该面回流焊接,要求2小时内完成,超过时间必须报告工艺人员确认与处理.5.5.4 剩余锡膏处理剩余的锡膏要盖上内盖,内盖下推接触到锡膏面,挤出内盖和锡膏间空气,然后拧紧外盖.回收到瓶中的锡膏,经工艺技术员确认在8小时内使用可在常温下存放;若8小时内不能确认使用必须放回冰箱冷藏.暂不使用的锡膏不能留在现场,以免混淆.5.5.5 清洗网板不用时,要放在专用网板柜内,现场只能有一幅网板.网板用过后,先用抹布沾酒精清洗干净表面,再用牙刷沾酒精清洗钢网开口清洗时用牙刷的毛刷顺着开口方向刷洗,严禁用牙刷的杆体部分接触钢网,特别是IC开口部分,以彻底清除钢网开口内壁残留锡膏重点是IC引脚开口内壁,最后用无纤维布对钢网两面同时擦洗,擦洗完检查无误后立即放回对应的钢网位中.回流焊温度要求回流焊温度曲线应参考焊膏生产厂商推荐的温度曲线.对于各种型号焊膏,其熔点液相线以上的时间应在60秒到90秒.使用记录每条产线使用焊膏时必须要填写贴在锡膏外壳上的关键辅料管控标签,记录使用人、从冰箱取出焊膏的时间、开封时间、搅拌时间及过程责任人签名.如果由于焊膏质量引起产品质量问题,由IPQC记录日期、班次、产生问题的时间、班组、现场工艺技术员姓名、焊膏型号、批号、使用人、从冰箱取出焊膏的时间、开封时间、工厂温度和湿度、工单号、PCB型号和版本号、钢网型号和厚度、印刷机参数、回流焊温度参数和曲线.并将此记录填入不合格纠正预防验证单中,启动不合格纠正预防验证单流程.操作员每天必须做日常保养并作记录,工程组设备技术人员定期保养印刷设备并做记录.6. 焊膏的报废开封未冷藏未密封超过24小时后的焊膏不可再用,在工艺技术员确认后作报废处理.表面有干结的焊膏不可使用,在工艺技术员确认后作报废处理.如果是开封时表面就有干结的焊膏,应作退货处理,IQC投诉供应商.过期的焊膏不可再用,在工艺技术员确认后作报废处理.每日从钢网上清理收集的焊膏若一直未用且未冷藏累计超过3天时间,在工艺技术员确认后作报废处理.7.废弃物处理沾有焊膏的手套、布、纸和用完焊膏的瓶子要扔入指定专用的化学废品箱中,严禁乱扔,后勤将定期对化学废品箱进行专项处理.8.注意事项使用焊膏时操作员一定要戴上手套,锡膏不要触及皮肤及眼睛.如果触及到皮肤时,必须用酒精擦洗,然后用肥皂和清水清洗特别是在用餐之前,一定要洗掉手上粘有的焊膏;如果焊膏接触到眼睛,必须立刻用温水冲洗20分钟,并给予适当的治疗.9.防火措施焊膏可能会有燃烧溶剂,当接触火源时可能会着火.使用和存储时应避开火源.如果一旦着火,应立即使用二氧化碳和干粉灭火器灭火.工程品质部 2018-01。
低温锡膏焊接注意事项
以下是 9 条关于低温锡膏焊接注意事项:
1. 嘿,可别小看了低温锡膏的温度控制啊!就像烤蛋糕一样,温度高了低了都不行。
比如你焊接的时候温度太高,锡膏不就直接烤坏啦?
2. 低温锡膏使用时,一定要注意它的保质期呀!这可不像你的零食过期了还能勉强吃,过期的锡膏可能就会出大问题哟!比如说焊接不牢啥的,多闹心。
3. 哎呀呀,焊接的环境也超级重要啊!不能太潮湿也不能太脏,不然低温锡膏能发挥好作用嘛?就像人在舒服的环境里才工作得好呀,你想想是不是这个理?
4. 低温锡膏焊接,可不能马虎对待它的搅拌哦!你想啊,如果没搅拌好,不就跟和面没和好一样,能做出好东西来嘛?
5. 千万别随意更换低温锡膏的品牌啊!这就好比你一直用惯了某个牌子的洗发水,突然换了个陌生的,很可能就不适应啊。
万一焊接出问题了咋办?
6. 注意啦,涂抹低温锡膏的时候可别涂得太厚或太薄呀!你想想抹果酱,厚了腻薄了没味,得恰到好处才行呢!不然焊接效果能好嘛?
7. 在使用低温锡膏焊接的时候,你得时刻留意有没有杂质混进去啊!这就像你吃饭吃到小石子一样难受,会影响焊接质量的哟,能不小心嘛?
8. 低温锡膏焊接后,检查工作不能马虎呀!这就跟你做完作业不检查似的,万一有错误呢?焊接完仔细瞅瞅,有错及时改。
9. 真的要重视低温锡膏的储存啊!要放在合适的地方,不然它坏了,你前面做的努力不都白费啦?那多让人郁闷啊!
我觉得只要用心注意这些事项,低温锡膏焊接就能顺利进行,保证焊接质量杠杠滴!。
alpha107e锡膏规格书
(实用版)
目录
1.锡膏简介
2.alpha107e 锡膏规格参数
3.锡膏的应用领域
4.使用注意事项
5.结论
正文
1.锡膏简介
锡膏,又称焊料膏,是一种电子焊接材料,主要由锡粉和助焊剂混合而成。
在电子制造行业中,锡膏被广泛应用于表面贴装技术(SMT)和通过孔焊接技术(THT)等领域。
锡膏的作用是将电子元器件焊接到电路板上,以实现电路的连接。
2.alpha107e 锡膏规格参数
alpha107e 是一款锡膏产品,其主要规格参数如下:
- 锡粉类型:无铅锡粉
- 熔点:183℃
- 密度:1.95g/cm
- 粘度:100-120 Pa·s
- 印刷性:良好
- 焊接性:优良
- 保存期限:12 个月
3.锡膏的应用领域
alpha107e 锡膏适用于以下领域:
- 电子消费品:如手机、电视、电脑等
- 通信设备:如基站、路由器等
- 汽车电子:如车载导航、仪表盘等
- 工业控制:如 PLC、变频器等
- 医疗器械:如心电图仪、超声波设备等
4.使用注意事项
在使用 alpha107e 锡膏时,请注意以下几点:
- 储存:存放在阴凉、干燥、通风的地方,避免阳光直射
- 印刷:在印刷电路板前,请确保电路板表面干净无油渍
- 焊接:焊接时,请确保焊接温度和时间符合要求,避免锡膏烧焦或焊接不良
- 清洗:使用后,请及时清洗印刷机和锡膏罐,以保证设备正常运行和锡膏质量
5.结论
alpha107e 锡膏是一款性能优良的无铅锡膏,适用于各种电子焊接领域。
1. 目的整合SMT锡膏印刷规范,为SMT提供直接明了的指导,达到妥善储存、正确使用锡膏的目的,避免在储存和使用过程中,由于操作不当破坏锡膏原有特性,对SMT生产带来不良影响。
2. 定义由粉末状焊粉合金、焊剂和一些起粘性作用及其他作用的添加剂混合制成具有一定粘度和良好触变性的焊料膏,称为锡膏。
3.术语无4.职责4.1 工程部负责锡膏质量的评估;4.2 生产部(物料员)负责新进锡膏的编号/入库;4.3 生产部(班组长)负责根据计划对锡膏进行回温/回收;4.4 生产部(作业员)负责锡膏的搅拌/使用;4.5 质管部负责对整个过程执行监管。
5. 管理程序5.1 锡膏储存5.1.1 锡膏购进时,要贴上《锡膏管控标签》,填写入库日期,一厂使用的锡膏开头用B 表示.二厂使用的锡膏开头用C表示;并编写管理编号,保证“先进先出”的实施。
5.1.2 填写《锡膏管理记录表》。
5.1.3 锡膏自生产日期开始在3-10度条件下保存期限不能超过6个月(实际期限以锡膏包装标示为准)。
5.1.4 不同型号/类别的锡膏不得混放5.2 锡膏回温5.2.1 班组长根据生产计划把锡膏放置在“锡膏回温区”,并填写《锡膏管控标签》和《锡膏管理记录表》,锡膏回温需遵循“先进先出”的原则。
5.2.2 锡膏在满足室温22-28℃/相对湿度在30%~70%的条件下回温4小时以上。
5.3 检查回温时间5.3.1 班组长负责检查回温时间,并把满足回温条件的锡膏从“锡膏回温区”转移到“锡膏待用区”。
5.4 锡膏搅拌5.4.1 作业员将已回温好的锡膏进行搅拌,锡膏搅拌方法按照《锡膏搅拌机作业指导书》,搅拌完成后填写《锡膏管控标签》&《锡膏搅拌记录表》。
5.5 锡膏使用5.5.1 锡膏完成回温/搅拌之后,开封使用,并填写《锡膏管控标签》。
5.5.2 锡膏的使用环境:满足室温25±3℃/相对湿度在30%~70%的条件下使用。
5.5.3 未开封、已回温的锡膏在室温条件下放置,在未来24小时内都不使用时(即回温时间范围4-24小时),应重新放回冰箱存放。
锡膏印刷过程及注意事项1.刷锡膏前应调整钢网及用酒精将印刷台和钢网清洗干净。
2.调整钢网夹具高度,使钢网与平台紧贴。
3.移动钢网,粗调准后,固定钢网,用平台微调,细调到每个孔与焊盘绝对对中。
4.打开锡膏瓶盖,取出内盖,将有沾锡膏面向上放在干净的桌面上。
5.用锡膏搅拌机,均匀搅拌,达到用搅拌刀刮起后,锡膏可以自动掉下,且用肉眼观察没有明显颗料。
6.将搅拌均匀的锡膏待洗板蒸发完后用搅拌刀放入钢网上。
7.锡膏放入钢网内,放入量以每次印刷刀刚好刮完且锡膏量不低于印刷刀的2/3为宜。
8.选择与所刷基板相一致的刮刀,先察看是否完好,若有缺口则更换。
9.使用刮刀时,用力的大小关系印刷效果。
压力以保证印出的锡膏边缘清晰,表面平整,厚度适宜为准。
适当的压力有利于延长刮刀及钢网的使用寿命。
10.将PCB板按所走方向放好,PCB要平整,确认无异物置PCB底下,再把钢网压至PCB上。
11.印刷刀到锡膏外侧,印刷刀与钢网夹角为45-90O向着印刷大的方向均匀刮动。
(最好一次刷成尽量不要二次回刷)12.刮至网孔边界后迅速提印刷刀,将锡膏提回印刷原始位置。
13.取锡膏后,随机将搅拌刀及锡膏瓶口擦干净,盖回瓶盖,以免锡膏干涸产生锡膏颗料。
14.提起刚网检查PCB板上刷的锡膏有没有粘连或缺少,如有粘连或缺少用洗板水擦去,晾干后重新再刷。
15.每刷一张PCB板子都要检查钢网下面是否有多余的锡膏,如有及时擦去以防刷下块PCB板时出现粘连16.浸洗时,一定要干净,以防止过回流焊时造成线路短路。
17.印刷锡膏时不能有拖曳现象。
工作中应佩戴好保护眼镜和保护手套,若锡膏粘到衣服或身体上,应尽快用酒精擦洗干净。
18.锡膏尽量避免沾污工作台和地面,并应小心清除。
遗留的锡膏应尽快用酒精清洗干净,否则时间长了,遗留的锡膏不好清洗。
19.除了锡膏专用稀释剂,请勿混入其他稀释剂,否则不能发挥制品的性能。
20.钢网比较薄容易变形,存放时不要挤压,要放到平整的地方,以免造成钢网变形。
SMT-锡膏管理规范引言概述:SMT(Surface Mount Technology)是一种表面贴装技术,广泛应用于电子制造行业。
在SMT生产过程中,锡膏是非常重要的材料之一,对于保证电子产品的质量和性能起着至关重要的作用。
因此,制定一套科学合理的SMT-锡膏管理规范,对于提高生产效率、降低成本、确保产品质量具有重要意义。
一、锡膏的存储管理1.1 温度控制:锡膏应存放在恒定的温度环境下,避免受到温度过高或过低的影响。
一般建议存储温度在5-10摄氏度之间。
1.2 湿度控制:锡膏对湿度非常敏感,应避免受到高湿度环境的影响。
建议相对湿度控制在40%-60%之间。
1.3 包装保护:锡膏应存放在密封的包装盒中,避免受到灰尘、湿气等外界因素的侵害。
二、锡膏的使用管理2.1 使用前预热:在使用锡膏之前,应先对其进行预热处理,以确保其流动性和粘度达到最佳状态。
2.2 使用量控制:在使用锡膏时,应根据实际需要控制使用量,避免浪费和过度施加。
2.3 使用后封存:使用后的锡膏应及时封存,避免受到外界因素的影响,影响其质量和性能。
三、锡膏的清洗管理3.1 清洗工艺:在SMT生产过程中,锡膏可能会残留在PCB表面,因此需要进行清洗处理。
清洗工艺应科学合理,避免对PCB和其他元器件造成损坏。
3.2 清洗剂选择:选择合适的清洗剂对于清洗效果至关重要,应根据锡膏的成分和PCB的材质选择合适的清洗剂。
3.3 清洗后检验:清洗后应对PCB进行检验,确保锡膏残留物已清除干净,不影响电路连接和焊接质量。
四、锡膏的废弃管理4.1 分类处理:废弃的锡膏应根据不同的成分进行分类处理,避免对环境造成污染。
4.2 合规处理:废弃的锡膏应按照相关法规和标准进行处理,避免违反环保法规。
4.3 资源化利用:对于一些可回收的废弃锡膏,可以考虑进行资源化利用,减少资源浪费和环境污染。
五、锡膏的质量管理5.1 供应商选择:选择有资质、有信誉的供应商,确保锡膏的质量可靠。
手动锡膏印刷注意事项手动锡膏印刷是PCB制造过程中的一个重要环节,正确的操作可以确保印刷质量和效果。
以下是手动锡膏印刷的注意事项:1. 选择合适的锡膏类型:根据产品需求选择合适的锡膏类型,包括无铅锡膏和铅锡膏。
无铅锡膏对环境友好,但焊接温度相对较高,需注意焊接温度的控制。
铅锡膏的焊接温度低,但对环境不友好,要注意安全使用。
2. 预热锡膏:在进行手动锡膏印刷前,需要将锡膏进行预热。
预热可以改善锡膏的流动性和可印刷性能。
锡膏预热时间一般为30分钟至1小时,预热温度一般为25C至30C。
3. 准备印刷工具:准备好所需的印刷工具,包括刮刀和刮刀板。
选择合适长度的刮刀,确保可以覆盖整个PCB板的宽度,刮刀板要平整、光滑,避免对PCB 板造成刮伤。
4. 控制用量和厚度:在手动锡膏印刷过程中,要控制好锡膏的用量和厚度。
用量过多会导致锡膏溢出,用量过少会影响焊接质量。
刮刀的角度和压力要适当,以确保锡膏均匀地覆盖在PCB板表面。
5. 控制印刷速度:手动锡膏印刷的速度要适中,过快会导致锡膏不均匀,过慢会导致锡膏干燥。
印刷速度一般为每分钟10至20厘米。
6. 控制印刷方向:手动锡膏印刷时,要注意控制印刷方向。
一般情况下,印刷方向与刮刀板方向相反,这样可以确保锡膏均匀地填充PCB板的焊盘。
7. 检查印刷质量:手动锡膏印刷完成后,要仔细检查印刷质量。
检查焊盘表面是否均匀覆盖锡膏,是否有漏印、重印或刮伤等问题。
如果发现问题,及时修正,以确保印刷质量。
8. 清洁刮刀板和刮刀:手动锡膏印刷完成后,要及时清洁刮刀板和刮刀。
使用棉布沾取洗涤剂或酒精擦拭刮刀板和刮刀,清除残留的锡膏,避免锡膏干燥。
9. 储存锡膏:手动锡膏印刷完成后,要妥善储存剩余的锡膏。
尽量将锡膏密封保存在干燥、阴凉的地方,避免锡膏受潮、变质。
10. 进行质量控制:手动锡膏印刷后,要进行质量控制,检查焊盘与焊膏之间的距离、饱满度和均匀度。
可以使用显微镜或专业测试仪器进行检测,确保焊膏印刷质量符合要求。
锡膏保存及使用注意事项
一、保存方式
由于锡膏为化学制品,保存于冷藏库中(5~10℃ )可降低活性,增长使寿命,避免放置于高温处,易使锡膏劣质化。
二、回温
冷藏时活性大大降低,所以使用前一定要将锡膏置室温中,恢复活性,方可表现最佳焊接状态。
三、搅拌
1.搅拌是使锡粉末与Flux均匀混合,但如搅拌时间过长会破坏锡粉末形状甚至粘度。
2.如果搅拌前,锡膏表面产生硬块,将表面硬块除去方可使用。
3.不同型号、厂牌锡膏请勿混合使用,以避免发生不良之现象。
锡膏印刷前的准备
•锡膏从冰箱中取出,投入印刷工序之前一定要进行以下2个步骤的操作:
(1)不要开封,在室温下放置至少4-6个小时以上,以使锡膏的温度自然回升至室温。
(2)锡膏温度达到室温之后,在投入印刷之前,要进行搅拌以保证锡膏中的各组成成分均匀分布。
建议采用专用搅拌设备,沿同一方向搅拌1-3分钟即可。
锡膏的使用原则
•先进先出,即在保证性能满足要求的前提下,首先使用库存时间最长的产品。
三.焊锡膏的存储
1.焊锡膏的有效期:密封保存在0℃~10℃时,有效期为6个月。
(注:新进锡膏在放
冰箱之前贴好状态标签、注明日期并填写锡膏进出管制表。
2.焊锡膏启封后,放置时间不得超过24小时。
3.生产结束或因故停止印刷时,钢网板上剩余锡膏放置时间不得超过1小时。
4.停止印刷不再使用时,应将剩余锡膏单独用干净瓶装、密封、冷藏,剩余锡膏只能连续用一次,再剩余时则作报废处理。
四.焊锡膏使用方法:
1.回温:将原装锡膏瓶从冰箱取出后,在室温20℃~25℃时放置时间不得少于4小时以充分回温之室温为度,并在锡膏瓶上的状态标签纸上写明解冻时间,同时填好锡膏进出管制表。
2.搅拌:手工:用扁铲按同一方向搅拌5~10分钟,以合金粉与焊剂搅拌均匀为准。
自动搅拌机:若搅拌机速为1200转/分时,则需搅拌2~3分钟,以搅拌均匀为准
且在使用时仍需用手动按同一方向搅动1分钟。
3.使用环境:
温湿度范围: 25℃±3℃ 45%—65%
4.使用投入量:
半自动印刷机,印刷时钢网上锡膏成柱状体滚动,直径为1~1.5cm即可。
5.使用原则:
1.使用锡膏一定要优先使用回收锡膏并且只能用一次,再剩余的做报废处理。
2.锡膏使用原则:先进先用(使用第一次剩余的锡膏时必须与新锡膏混合,新旧锡膏
混合比例至少1:1(新锡膏占比例较大为好,且为同型号同批次)。
6.注意事项:
冰箱必须24小时通电、温度严格控制在0℃~10℃。
7、收集锡膏的方法:
留存在印刷网板上的锡膏,用不锈钢匙,刮掉并收集在罐内,尚残留锡层用清洗液清洗。
并用白布擦拭干净。
附着在锡膏罐内壁面锡膏也用匙刮取。
把锡膏表面压平,再把内外盖盖好。
避免锡膏与空气接角,防止锡粉表面氧化,造成焊接不良。
如虚焊现象,同时罐壁所留存锡膏层同样要拭除,以免膏层的固化细屑掺入锡膏内,造成刷透出不良及影响焊着性,造成少锡、桥连等不良象。
8、锡膏的工作环境:
温度:20℃——25℃
相对温度:45%——65%
贮存环境:冰箱温度为 0℃——10℃
锡膏从出厂开始,有效期为6个月
9、锡膏的补充
应根据印刷面积大小加入所需量,要保持网板上的锡膏/胶水的滚动和新鲜。
定期将网板两侧锡膏/胶水刮回至印刷区域。
确保锡膏/胶水良好的流动性。
摊放在网板上的锡膏、胶水停用滚动时间为什么不允许超过半小时,以及印刷好的
锡膏/胶水板不允许超过1小时过回流焊?
10、锡膏或胶水长期不用会有以下几点缺点:
(1)、焊剂有时候吸湿过多。
(尤其雨天或作业场所靠近冷气机旁边)时,由湿气会产生水分解。
包在焊锡表面的松香,产生微少的裂痕,在外观上没有光泽的状态,造成焊点发暗。
(2)、焊粉与空气会发生氧化反应,过回流焊后,容易造成虚焊,立片等现象。
(3)、焊膏中含有助焊成分,蒸发过多。
不能进行良好的焊接。
也容易造成虚焊、立件、飞件等一些不良象。
(4)、推放在网板上的锡膏长时间不用,会产生固化现象,粘度下降,也是造成焊接不良的原因一。