5中国的地域差异
- 格式:ppt
- 大小:687.50 KB
- 文档页数:5
中国地域差异知识点总结中国是一个拥有丰富地域差异的国家,不同地区之间的地理环境、气候条件、人文历史等方面存在着显著的差异。
地域差异是中国多样性的体现,也是中国文化的重要组成部分。
本文将就中国地域差异的知识点进行总结,包括地理差异、气候差异、人文历史差异等方面,希望能够帮助读者更全面地了解中国的多元文化。
一、地理差异1. 自然地理条件中国地域差异首先表现在其自然地理条件上。
中国地域广阔,包含了山地、丘陵、平原、盆地、沙漠、草原、森林、湖泊、河流等多种自然环境。
不同地区的自然地理条件决定了其生态环境、资源分布、经济发展方向等方面的差异。
比如,西南地区的山地和湖泊资源丰富,适宜发展旅游业,而东北地区的平原和森林资源适宜发展农业和林业。
2. 地形地貌中国的地形地貌多种多样,南北地区的地形特点迥异。
南方地区地势多为丘陵高原,山地密布;北方地区则大多平坦开阔,有大片草原和沙漠。
不同地区的地形地貌影响着生产生活方式、交通运输条件、城乡分布等方面的差异,也是中国地域多样性的重要表现之一。
3. 自然资源中国各地的自然资源分布也存在明显的差异。
比如,南方地区的水资源丰富,盛产稻谷和水果;而北方地区的煤炭、铁矿、石油等矿产资源较为丰富。
这些自然资源的差异导致了不同地区的经济发展方向和产业结构存在着显著的差异。
二、气候差异1. 气候类型中国的气候类型多种多样,包括热带雨林气候、季风气候、温带季风气候、寒带季风气候、地中海气候、高原气候等。
南北差异、地形差异、纬度差异等因素共同作用,使得中国各地的气候条件存在着较大的差异。
比如,南方地区温暖潮湿,多雨季节集中在夏季;而北方地区四季分明,冬季寒冷干燥,夏季炎热多雨。
2. 气候变化中国各地的气候变化也存在较大差异。
比如,西南地区的梅雨季节持续时间长,雨量充沛;而东北地区的季节性气候变化较为明显,寒冷的冬季和炎热的夏季形成鲜明对比。
气候差异对土壤肥力、农作物类型选择、水资源利用等方面产生了显著的影响,也是中国农业生产的重要影响因素。
中国地理差异知识点总结中国是一个幅员辽阔、地形复杂、自然条件多样的国家。
其地理差异在很大程度上决定了中国的自然环境、气候、资源分布、经济发展等方面的差异。
本文将从地形地貌、气候、资源分布、经济发展等方面对中国地理差异进行总结。
一、地形地貌中国地处亚洲大陆东部,东临太平洋,西濒帕米尔高原,南临南海,北界蒙古、俄罗斯、朝鲜。
其地形地貌主要分为东部沿海平原、西部高原与盆地和南部丘陵、山地等。
具体来说,中国的地形地貌可以分为以下几个区域:1. 东部沿海平原东部沿海平原主要位于中国东部,包括华北平原、长江平原、珠江三角洲平原等。
这些平原地区地势平坦,土地肥沃,是中国重要的农业生产基地。
其中,华北平原是中国最重要的农业区之一,盛产小麦、玉米、大豆等粮食作物。
2. 西部高原与盆地中国的西部地区包括青藏高原、巴蜀盆地、塔克拉玛干沙漠等。
青藏高原是世界上最大的高原,地势险峻,气候寒冷,是中国的水源保护区。
巴蜀盆地地势低洼,盛产水稻、茶叶等农产品。
塔克拉玛干沙漠则是中国最大的沙漠之一,景观壮丽。
3. 南部丘陵、山地中国南部地区包括喜马拉雅山脉、华南丘陵、云贵高原等。
这些地区地势多为丘陵、山地,气候温暖湿润,适合种植水稻、茶叶等农产品。
喜马拉雅山脉是世界上最高的山脉之一,包括珠穆朗玛峰等多座世界最高峰。
以上所述,中国的地形地貌在空间上呈现出明显的区域性差异,不同地区的地形地貌对自然环境、气候、资源分布等方面产生了深远的影响。
二、气候中国的气候差异主要表现在纬度、地形地貌和季风等方面。
具体来说,中国的气候可以分为以下几个类型:1. 热带季风气候中国的南部地区主要属于热带季风气候,夏季雨水充沛,冬季相对干燥。
这些地区气候温暖湿润,适宜种植水稻、茶叶等作物。
2. 温带季风气候中国的中部地区属于温带季风气候,夏季雨水充沛,冬季相对干燥。
这些地区气候适宜种植玉米、小麦等作物,也是中国的重要农业生产基地。
3. 干旱气候中国的西部地区属于干旱气候,降雨较少,气候干燥,土地肥沃。
湘教版八年级地理下册_第5章_中国的地域差异_单元评估检测学校:__________ 班级:__________ 姓名:__________ 考号:__________一、选择题1. 读我国四大地理分区示意图,回答(1)~(3)题(1)有关图中①、②区域分界线的地理意义叙述不正确的是()A.暖温带与亚热带的分界线B.湿润地区与半湿润地区的分界线C.季风区与非季风区的分界线D.一月等温线经过此处(2)限制图中③所在地发展农业的主要因素是()A.光B.热C.水D.土(3)下列关于④区自然景观的叙述,正确的是()A.雪山连绵,冰川广布B.降水稀少,沙漠众多C.河网密布,水运安达D.地势坦荡,土壤肥沃2. 三江平原有中国面积最大的沼泽湿地,有“北大荒”之称.经过多年开垦,“北大荒”已变成了“北大苍”.据此完成(1)~(2)题.(1)对湿地的主要功能叙述错误的是()A.保持生物多样性,提高环境质量B.消除一切来自自然和人为的污染物C.蓄洪防旱,调节气候D.涵养水源,保持水土(2)东北地区可垦荒地面积虽然很大,但国家已决定停止“北大荒”垦荒,这说明()A.东北地区居民有吃饭问题已完全解决B.保护生态环境比开荒种粮更重要C.这里将不再是粮食生产基地D.本区今后应大规模退耕还林,加强抚育与更新3. 南方地区的主要植被是()A.常绿阔叶林B.针叶林C.落叶阔叶林D.热带雨林4. 内江,是我们共同的家园,请根据本期所学的内容,完成题:内江有一大型物流公司,有一批水果运往西安,这批水果最有可能是()A.苹果B.菠萝C.柑橘D.香蕉5. 安阳市属于我国四大地理区域中的那一区域()A.北方地区B.南方地区C.西北地区D.青藏地区6. 世纪六七十年代,数以万计的转业军人和知识青年奔赴北大荒垦荒造田,使这块沉睡的荒芜之地变成世界闻名的“北大仓”,成为中国重要的商品粮基地.据此回答题.“北大仓”的主要农业地域类型是()A.水稻种植业B.混合农业C.商品谷物农业D.大牧场放牧业7. 关于秦岭、淮河的叙述,正确的有()A.秦岭和淮河以南很少生产冬小麦B.秦岭和淮河以南基本不种植棉花C.秦岭和淮河是旱地与水田的分界线D.秦岭和淮河是水稻与小麦的分界线8. 读我国四大地理区域(如图),回答(1)~(9)题.(1)冬麦区的干旱已历时四个月之久,开春后各地冬小麦将陆续进入生长关键期.属于我国冬小麦的主要种植区是()A.甲地区B.乙地区C.丙地区D.丁区域(2)丁地区自然环境的主要特征是()A.高温多雨B.干旱C.湿润D.高寒(3)长江、黄河、澜沧江的发源地被称为“三江源”,三江源地区位于()A.甲地区B.乙地区C.丙地区D.丁地区(4)确定甲、乙两区域界线的主导因素是()A.纬度因素B.地势因素C.季风因素D.气候因素(5)乙区和丙区的分界线大致是()A.秦岭–淮河一线B.等降水量线C.等降水量线D.等温线(6)古诗“小桥、流水、人家”描述的是图中哪个区域的景观()A.甲地区B.乙地区C.丙地区D.丁地区(7)从图中观察,流经三大地理区域的河流是()A.长江B.黄河C.珠江D.淮河(8)北方居民的主食为()A.大米B.面食C.小米D.玉米(9)我国南方地区的耕地类型为()A.水田B.旱田C.草地D.梯田9. 以下关于我国自然资源描述错误的是()A.自然资源的总体特征是:总量丰富,人均不足B.水资源的空间分布是:南丰北缺,时间分布是:夏秋多,春冬少C.我国土地资源类型齐全,但各类土地所占比例不尽合理,耕地少,难利用土地多,后备耕地不足D.我国南方地区主要是水田,东北三省产水稻,主要也是水田,东北、西南是林地,青藏高原和内蒙古高原是草地10. 长江沿江地带得天独厚的自然条件是()A.地形以平原、山地、高原为主B.煤、石油、天然气资源丰富C.无自然灾害D.河网稠密,长江横贯东西,水运便利11. 有关秦岭–淮河一线说法错误的是()A.月等温线通过的地方B.亚热带和暖温带的分界线C.南方地区和北方地区的分界线D.热带和北温带的分界线12. “我的家在东北松花江上,那里有森林煤矿,还有那满山遍野的大豆高粱(现在已被玉米所取代).”一曲《松花江上》唱出了东北资源的丰富.据此回答(1)~(2)题.(1)东北地区重要的矿产资源有()①煤②铁③石油④有色金属A.①②③B.②③④C.①③④D.①②④(2)东北地区的主要农作物有()A.大豆、甜菜、春小麦、玉米B.大豆、冬小麦、水稻、玉米C.甜菜、荔枝、春小麦、大豆D.花生、亚麻、甘蔗、大豆13. 四幅图中虚线为我国重要地理分界线,下列说法正确的是()A.甲地位于我国秦淮以南,粮食作物以冬小麦为主()B.乙地位于我国第二级阶梯,以高原、盆地为主C.丙地位于我国外流区,河流大多注入北冰洋D.丁地位于我国非季风区,降水少14. 关于我国华北地区严重缺水的人为原因叙述不正确的是()A.人口稠密,工农业发达,需水量大B.水资源利用率低,水资源污染严重C.过度开发水资源D.植被破坏,水土流失15. 我国南方地区的主要农产品正确的一组是()A.柑橘、甜菜、水稻B.甘蔗、水稻、毛竹C.大豆、水稻、芒果D.荔枝、水稻、冬小麦16. 我国面积最大的经济特区是()A.深圳B.珠海C.厦门D.海南17. 此表为部分地区家庭生活用水比较表,据此回答题.构建节约型社会成为“十一五”规划的重要任务,下列做法与此相悖的是()A.完善再生资源回收利用体系B.努力发展循环经济,实行清洁生产C.应用现代科技改善生产条件,提高资源利用率D.大力发展传统工业18. 北京有众多的高等院校和科研院所,这体现了城市职能是()A.政治中心B.国际交往中心C.交通中心D.文化中心19. 下列中国经济发展的成就,不属于进入世纪以后取得的是()A.成为了世界第一大货物出口国B.许多重要工农业产品产量跃居世界前列C.国内生产总值超越本,成为世界第二大经济体D.试制成功第一批喷气飞机20. 下列地区中,盛产大豆、高粱、甜菜的是()A.华北平原B.三江平原C.黄土高原D.山东丘陵21. 长江沿江地带上游地区与下游地区互相协作,下游地区所不具备的优势是()A.资金雄厚B.水能丰富C.技术先进D.科技发达22. 四川盆地位于我国的西南部,主要位于四川和重庆两省境内,盆地内气候温和多雨,盆地西部为平原,农业发达.请回答(1)~(3)题.(1)图中①②③④位于盆地西部平原的是()A.①B.②C.③D.④(2)下列关于该盆地的说法正确的是()A.盆地内部地形多低山丘陵B.该盆地北有秦岭,南有青藏高原包围C.该盆地广泛分布着低产的紫色土D.气候以亚热带季风气候为主,冬季比同纬度地区寒冷(3)我们所生活的城市泸州在图中的位置是()A.①B.②C.③D.④23. 下列叙述不正确的是()A.中国是地球村的一员,中国离不开世界B.中国是最大的发展中国家,世界不能没有中国C.中国正式加入了世界贸易组织,中国与世界联系更加紧密D.中国经济发展水平提高之后,再来治理环境污染还不迟24. 受地理环境的影响,产生于黄土高原的歌舞比产生于江南水乡的歌舞:①舞姿更遒劲有力②舞姿更轻柔飘逸③歌声更委婉动听④歌声更粗犷嘹亮()A.①③B.①④C.②③D.②④25. 下列有关我国地理国情的叙述,错误的是()A.自然环境多种多样B.统一的多民族的社会主义国家C.自然灾害频繁发生D.人口众多,自然资源人均占有量较高26. 东北地区最重要的铁路交通中心是()A.沈阳B.大连C.吉林D.哈尔滨27. 下列被称为“鱼米之乡”的地区是()A.长江三角洲地区B.东北平原C.华北平原D.台西平原28. 下面有关海南的美称中受气候影响不大的是()A.全国最大的热带作物基地B.冬季瓜菜基地C.我国面积最大的经济特区D.南繁育种基地29. 下列事实能说明我国积极参与国际事物,体现我国是一个负责任大国的是()A.参加奥林匹克运动会B.派团参加世博会C.国家领导人出访非洲D.派中国救援队飞赴海地抢险救灾30. 造成黄土高原水土流失严重的人为原因是()A.陡坡地退耕还林还草B.修路、采矿破坏地表C.黄土土质疏松D.降水集中,多暴雨二、填空题31. 我国四大地理区域中,年降水量最小的是________,海拔最高的是________.北方地区.南方地区.西北地区.青藏地区.32. 读“我国四大地理区域分布图”,回答下列问题.(1)填出图中字母代表的区域名称.________地区;________地区;________地区;________地区.(2)、两大地理区域的分界线大致是________(山脉)、________(河流)一线,大致与我国________毫米等降水量线一致.(3)大庆位于四大地理区域中的________(填字母),该地区主要的气候类型是________,一月平均气温________(填大于或小于),年降水量________(填大于或小于)毫米.(4)我国盛夏气温最低的地方在________区(填字母),影响该区低温的主要因素是________.(5)地区的主要粮食作物是________,有我国著名的________工业基地和________工业基地(6)在①、②、③三地中,“黑土地”是指________,“黄土地”是指________.(7)地区自然环境的突出特点是________.地区自然环境的突出特征________.(8)我国四大地理区域中,远看是山,近看是川的地理区域是________(填字母).33. 读中国四大地理区域图,回答下列问题.(1)填出字母所代表的四大地理区域的名称________地区,________地区,________地区,________地区.(2)地区主要的耕地类型是________(旱地/水田).(3)地区主要的粮食作物是________.(4)地区自然环境的主要特征是________.(5)、地区的划分界限大致以________(山脉)、________(河流)一线为界.34. ________高原是我国最严重水土流失地区,________是我国长度最长、水量最大、流域面积最广的河流.35. 我国南方地区包括长江中下游地区、________和________三大部分.36. 按要求完成下列表格.37. 读东北地区图,完成下列内容.(1)东北地区大部分地处我国地势的________级阶梯.(2)图中字母代表的三个平原分别是:________,________,________.(3)图中数字代表的山脉名称是:①________,②________,③________.(4)东北地区农业地域类型是:________.A.季风水田农业B.商品谷物农业C.大牧场放牧业D.混合农业(5)三江平原为会么要退耕还湿________.参考答案与试题解析湘教版八年级地理下册_第5章_中国的地域差异_单元评估检测一、选择题1.【答案】CCA【解析】在中国地图上,把秦岭-淮河一线、毫米年等降水量线和青藏高原边缘线(昆仑山、祁连山、横断山脉)这三条重要的地理界线结合起来,并根据实际情况作一定的调整,就把我国划分为北方地区、南方地区、西北地区和青藏地区.西北地区深居内陆,远离海洋,降水较少,干旱是本地区的自然特征,因此制约西北地区农业生产的主要因素就是水源不足.我国根据地理位置、自然环境和人文地理特点的不同,把我国划分为四大地理区域:北方地区、南方地区、西北地区和青藏地区.2.【答案】BB【解析】湿地生态系统是在多水和过湿条件下形成的生态系统.东北平原的北部地区土地肥沃,因土壤中富含腐殖质被称为“黑土地”.经过建设者多年的艰苦努力,原先叫做“北大荒”的大片荒地,已经发展成为我国重要的商品农业基地,盛产小麦、大豆、甜菜和乳肉制品,成了富饶的“北大仓”.3.【答案】A【解析】在中国地图上,把秦岭-淮河线、毫米年等降水量线和青藏高原边缘线这三条重要的地理界线结合起来,把我国划分为北方地区、南方地区、西北地区和青藏地区四大地理区域;我国南北方的自然环境、地理景观和居民的生产生活习惯有显著的差异.4.【答案】C【解析】苹果属于温带水果,菠萝和香蕉属于热带水果,柑橘属于亚热带水果.5.【答案】A【解析】我国幅员辽阔,自然环境复杂多样,形成了各具特色的地理区域.在中国地图上,把秦岭-淮河线、毫米年等降水量线和青藏高原边缘线这三条重要的地理界线结合起来,并根据实际情况作一定的调整,就把我国划分为四大地理区域,即北方地区、南方地区、西北地区和青藏地区.6.【答案】C【解析】中国是传统的农业大国,粮食生产历史悠久,具有明显的地域分布特征.南方属水稻集中产区,北方属小麦集中产区,玉米、豆类、薯类的种植则相对分散.东北平原、华北平原、长江中下游平原、四川盆地等地,是重要的粮食产区.在一些农业生产条件较好、粮食商品率较高的地区,国家建立了商品粮基地.7.【答案】C【解析】秦岭、淮河一线是我国四大区域中,南方地区与北方地区的分界线;一月份等温线通过的地方;等降水线通过的地方;温度带中,暖温带与亚热带分界线;干湿地区中,湿润区与半湿润区分界线;温带季风气候与亚热带季风气候分界线;亚热带常绿阔叶林与温带落叶阔叶林的分界线等.8.【答案】BDDDCABBA【解析】在中国地图上,把秦岭-淮河一线、毫米年等降水量线和青藏高原边缘线(昆仑山、祁连山、横断山脉)这三条重要的地理界线结合起来,并根据实际情况作一定的调整,就把我国划分为北方地区、南方地区、西北地区和青藏地区.在中国地图上,把秦岭-淮河一线、毫米年等降水量线和青藏高原边缘线(昆仑山、祁连山、横断山脉)这三条重要的地理界线结合起来,并根据实际情况作一定的调整,就把我国划分为北方地区、南方地区、西北地区和青藏地区.“三江源”位于青海省境内,被誉为“中华水塔”,但这里的生态环境已经恶化.湖泊萎缩、湿地退化,径流量减少.草地破坏,沙漠化现象严重,野生动物急剧减少.为此年月,我国面积最大的自然保护区–三江源自然保护区正式成立.在中国地图上,把秦岭-淮河一线、毫米年等降水量线和青藏高原边缘线(昆仑山、祁连山、横断山脉)这三条重要的地理界线结合起来,并根据实际情况作一定的调整,就把我国划分为北方地区、南方地区、西北地区和青藏地区.在中国地图上,把秦岭-淮河一线、毫米年等降水量线和青藏高原边缘线(昆仑山、祁连山、横断山脉)这三条重要的地理界线结合起来,并根据实际情况作一定的调整,就把我国划分为北方地区、南方地区、西北地区和青藏地区.我国幅员辽阔,自然环境复杂多样,形成了各具特色的地理区域.在中国地图上,把秦岭-淮河线、毫米年等降水量线和青藏高原边缘线这三条重要的地理界线结合起来,并根据实际情况作一定的调整,就把我国划分为四大地理区域,即北方地区、南方地区、西北地区和青藏地区.(1)我国有四大地理区域:北方地区、南方地区、西北地区和青藏地区;(2)黄河干流流经的地形区有青藏高原、黄土高原、内蒙古高原、华北平原.依据北方地区主要的农作物来解答此题.在中国地图上,把秦岭-淮河一线、毫米年等降水量线和青藏高原边缘线(昆仑山、祁连山、横断山脉)这三条重要的地理界线结合起来,并根据实际情况作一定的调整,就把我国划分为北方地区、南方地区、西北地区和青藏地区.9.【答案】D【解析】我国的耕地主要分布在半湿润、湿润的平原、盆地和丘陵地区,北方以旱地为主,南方以水田为主;林地主要分布在东北、西南、东南山区.我国的草地主要分布在内蒙古高原的东部、青藏高原的东部和南部.10.【答案】D【解析】长江沿江地带东起上海、西至四川的攀枝花,东西绵延多千米,南北宽度大致在长江两岸千米的范围内,大部分在北纬之间,是一个较为典型的带状区域.长江沿岸地带从上游到下游的主要城市是重庆、武汉、南京和上海.11.【答案】D【解析】地理界线反映出区域之间的地理差异性.秦岭与淮河是我国东部重要的地理界线.在它的南北两侧,自然环境、地理景观和居民的生产生活习惯有显著的差异.12.【答案】AA【解析】东北地区是中国传统的老工业基地,石油、钢铁、机械、化学工业等部门在全国占据重要地位.世纪年代以来,东北地区传统工业在全国的优势地位不断下降,经济发展面临着前所未有的困难.中国是传统的农业大国,粮食生产历史悠久,具有明显的地域分布特征.南方属水稻集中产区,北方属小麦集中产区,玉米、豆类、薯类的种植则相对分散.东北平原、华北平原、长江中下游平原、四川盆地等地,是重要的粮食产区.在一些农业生产条件较好、粮食商品率较高的地区,国家建立了商品粮基地.13.【答案】B【解析】读图可得,甲是我国的南方地区,乙位于我国地势第二阶梯,丙位于西北地区,丁位于季风区.14.【答案】D【解析】华北地区耕地面积广大,且人口稠密,工业发达,需水量大,而水资源占有量却很低,用水十分紧张,水土资源配合不协调.15.【答案】B【解析】了解我国南方地区的农作物分布是解题关键;16.【答案】D【解析】我国的经济特区有:厦门、汕头、深圳、珠海、海南,其中,海南是我国最大的经济特区.17.【答案】D【解析】依据节约能源,建立节约型社会正确做法解答.18.【答案】D【解析】依据北京的城市职能来解答此题。
我国南北方环境差异有哪些我国南北方环境差异有哪些在学习自然地理的过程中,了解地理区域和地理界线是十分关键的。
地理区域是最能体现地区內部的相似度,地理界线最能体现地区內部地理事物的差异性。
下面和小编一起来看我国南北方环境差异有哪些,希望有所帮助!1、饮食结构——“南米北面”我国沿海地区地貌平整、土壤层富饶、气侯柔和潮湿,关键以栽种稻谷主导。
而华北地区自古以来少水,除东北地区外基本上都没法大规模栽种稻谷,故只有种黍稷等,这在当代早已变成粗粮,但古时候确是东北人的正餐。
而伴随着麦子的传到,麦子因为其耐旱特性和口味,一瞬间在全国性尤其是华北地区获得了大规模营销推广,北方地区老百姓也总算无需再吃粗粮,改而吃面点,并持续迄今。
伴随着时期的演变,南北饮食搭配分别获得了光辉的发展趋势。
北方地区把面点文化艺术充分发挥来到完美,水饺、馍馍、小笼包、花卷馒头、饸饹面、酱肉包、羊肉烩面、摊煎饼、泡馍……提到面点,北方地区肯定是全球一流,没有之一!而中国南方在做米饭上充分发挥室内空间比较有限,在烧菜上却下够了时间,八大菜系七个都会中国南方,可见一斑!2、传统民居特性——“南尖北平市”我国北方地域多处在中温带,气侯较为严寒,民宅必须充裕的光照,因而,主房都务求坐南朝北,庭院的內部组成也多见离散型。
相对高度越高,平均气温越低,商业用地就越比较宽松,这类离散变量式的水平愈显著。
严寒的气侯还规定工程建筑有着厚实的墙面和厚实的房顶而且窗门少且小。
一提到南方建筑,很多人马上就想到到那小溪流水的漂亮界面。
江南地区的一些小鎮,大多数是一条小江河过,海峡两岸全是灰绿色的小屋子,一水的`马头墙,青黑瓦,安安稳稳的。
徽派建筑是中国南方古建筑群中最具象征性的一个。
中国南方的房子特性是墙面高,窗门多且大,屋顶坡度大。
3、耕地类型——“南水北旱”在我国是温带季风气候的国家,风靡东南季风。
夏季风从深海产生水蒸气,由西南吹向大西北,因而华北地区降雨较少,造成了其耕地类型为旱田,而中国南方降雨较多,为水稻田。
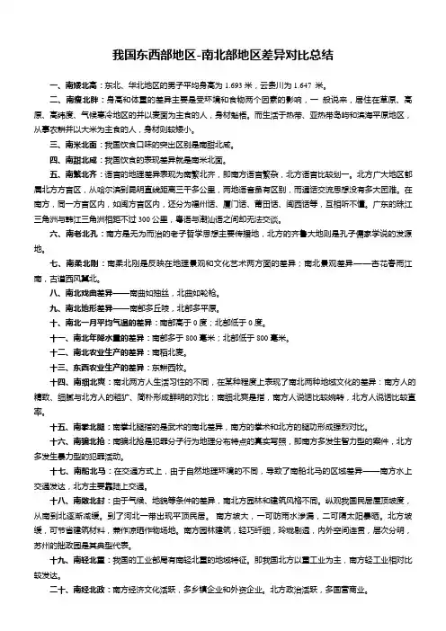
我国东西部地区-南北部地区差异对比总结一、南矮北高:东北、华北地区的男子平均身高为1.693米,云贵川为1.647 米。
二、南瘦北胖:身高和体重的差异主要是受环境和食物两个因素的影响,一般说来,居住在草原、高原、高纬度、气候寒冷地区的并以麦面为主食的人,身材魁梧。
而生活于热带、亚热带岛屿和滨海平原地区,从事农耕并以大米为主食的人,身材则较矮小。
三、南米北面:我国饮食口味的突出区别是南甜北咸。
四、南甜北咸:我国饮食的表现差异就是南米北面。
五、南繁北齐:语言的地理差异表现为南繁北齐,即南方语言繁杂,北方语言比较划一。
北方广大地区都属北方方言区,从哈尔滨到昆明直线距离三千多公里,两地语音虽有区别,而通话交流思想没有多大困难。
在南方,同一方言区内,如闽方言区内,还分为福州话、厦门话、莆田话、闽西话等,互相听不懂。
广东的珠江三角洲与韩江三角洲相距不过300公里,粤语与潮汕语之间却无法交谈。
六、南老北孔:南方是无为而治的老子哲学思想主要传播地,北方的齐鲁大地则是孔子儒家学说的发源地。
七、南柔北刚:南柔北刚是反映在地理景观和文化艺术两方面的差异;南北景观差异——杏花春雨江南,古道西风冀北。
八、南北戏曲差异——南曲如抽丝,北曲如轮枪。
九、南北地形差异——南部多丘陵,北部多平原。
十、南北一月平均气温的差异:南部高于0度;北部低于0度。
十一、南北年降水量的差异:南部多于800毫米;北部低于800毫米。
十二、南北农业生产的差异:南稻北麦。
十三、东西农业生产的差异:东耕西牧。
十四、南细北爽:南北两方人生活习性的不同,在某种程度上表现了南北两种地域文化的差异:南方人的精致、细腻与北方人的粗犷、简朴形成鲜明的对比;南细北爽是指,南方人说话比较婉转,北方人说话比较直率。
十五、南拳北腿:南拳北腿指的是武术的南北差异,南方的拳术和北方的腿功形成强烈对比。
十六、南骗北抢:南骗北抢是犯罪分子行为地理分布特点的真实写照,即南方多发生智力型的案件,北方多发生暴力型的犯罪活动。
第五章 中国的地域差异(一)秦岭-淮河、南北方地区单元试题一、选择题读“我国四大地理区域示意图”,完成1-4题 1、图中D 区域种植的主要粮食作物是( ) A 小麦 B 水稻 C 玉米 D 谷子2、下列描述与D 区域最吻合的是( ) A 枯藤老树昏鸦,小桥流水人家 B 夜来南风起,小麦覆陇黄C 烤肉青稞闻玉殿,白云熏醉落羊栏D 天苍苍,野茫茫,风吹草低见牛羊 3、下列四条河流中,最有可能位于B 区 域的是 ( ) 4、图中B 区域自东向西降水逐渐减少,自然景观变化规律是 ( )A 荒漠---草原---荒漠草原B 荒漠草原---荒漠---草原C 草原---荒漠---荒漠草原D 草原---荒漠草原---荒漠5、(2019长沙)科学研究发现,温暖湿润地区的青蒿中青蒿含量较高,寒冷干旱地区含 量较低。
下列地区中,青蒿中青蒿含量较高的是 ( ) A 北方地区 B 南方地区 C 西北地区 D 青藏地区6、读“我国分区略图”,判断下列叙述正确的是 ( )A 甲区域为北方地区 B乙区域大部分地区农作物一年一熟C 丙区域位于地势低第一阶梯D 丁区域是亚洲许多大河的发源地7、关于我国北方地区农业的叙述,不正确的是 ( ) A 年降水量在400-800毫米之间,农业以旱作为主 B 农作物有小麦、玉米、大豆、高粱、甜菜C 长城以北一般一年一熟,以南则两年三熟或一年两熟D 华北平原已由过去的“北大荒”变成现在的“北大仓” (2019长沙)阅读下图,回答8-9题8、当南方海南岛进入春耕季节是,处于被放大黑龙江 ( )A 正值秋收季节B 夏日炎炎C 冰天雪地D 正值春耕季节9、图中反映的是我国南北端的季节差异,造成此差异的原因是 ( )A 海陆因素B 纬度因素C 地形因素D 人为因素10、我国东北地区与华北地区相同的自然特征是 ( )A 河流都有很大的含沙量B 1月平均气温在0°C 以下 C 都位于我国地势的第二阶梯D 都属于我国湿润地区11、下列属于南方地区作物熟制的是 ( )A 一年一熟或一年两熟B 一年两熟或一年三熟C 两年三熟D 一年一熟 12具有得天独厚水运条件和有色金属资源优势的地区是 ( )A 南方地区B 北方地区C 西北地区D 青藏地区13、分布在我国南方地区的热带经济作物是 ( )A 柑橘、茶叶、棉花B 天然橡胶、椰子、油棕C 咖啡、苹果、胡椒D 剑麻、荔枝、葡萄王教授在日记中写道:中午出门,骄阳似火。
第一章从世界看中国第一节“辽阔的疆域”教学目标知识能与技1.能够运用地图说出我国的地理位置及其特点。
2.记住我国的领土面积。
1、在地上图指出我国的邻国和濒临的海洋,说明我国既是陆地大国,也是海洋大国。
(关于这点,我想强调一下,以前的教材虽也提到我国是个海陆兼备的国家,领海和内海等,但并没有明确提到“海洋大国”这个概念。
原来一提到我国国土时,往往学生想到的就是960万平方公里的陆地国土。
现在从增强全民海洋意识出发,补充或者说强调了海洋国土是我国国土的重要构成,这也是我们应该向学生特别强调的2、要求学生能在我国政区图上准确找出34个省级行政区,记住它们的简称和行政中心。
情感态度与价值观通过我国位置优越、疆域辽阔的学习,加深学生热爱祖国的情感,产生强烈的民族自豪感。
教学重点难点本节教学重点是要求学生理解我国地理位置及其优越性,省级行政单位的名称和空间分布。
难点(没有难以理解的知识,但地名很多,要掌握其地理位置是难点)要求学生积极地参与课堂和课后活动。
教学准备地球仪、中国疆域示意图、中国政区拼图课时安排本节共分2课时。
教学过程导入语:同学们,每周一我们学校都要进行升旗仪式,当鲜艳的五星红旗冉冉升起,同学们心中的自豪感就会油然而生,那么,你们为什么会感到自豪呢?活动一:学生畅所欲言。
(通过活动一培养学生的民族自豪感。
)学生:地大物博、美丽富饶、人口众多、地处亚洲东部太平洋西岸、最北端最南端到了哪里……教师归纳:其实,爱祖国是不需要理由的,无论她博大或狭小、贫穷或富裕,我们都一样爱他。
因为我出生和成长在这里,因为我的血管里流淌着中国人的血,因为这里有我的亲人、朋友,有我熟悉的一切。
但我们伟大的祖国所拥有的灿烂的文化、辽阔的疆域、壮丽的河山、悠久的历史、勤劳智慧的人民,使得我们更加为他感到自豪。
爱她,就要了解她;了解她,才能更好的建设她。
从今天始,我们就要来学习中国地理了。
通过这样的一段导入语,把学生的情绪带入高潮,营造出一种健康向上的课堂氛围,在这种氛围中,让学生积极、主动、高昂的进入中国地理的学习。
《我国的地域差异》教案
第1课时
【课标解读】
1.在地图上找出秦岭、淮河,说明“秦岭—淮河”一线的地理意义。
2.在地图上指出北方地区、南方地区、西北地区、青藏地区四大地理单元的范围,比较它们的自然地理差异。
3.用事例说明四大地理单元自然地理环境对生产生活的影响。
【教材分析】
本章《中国的地理差异》是中国区域地理的第一章,起到一个引言的作用。
本章以一个课时划分,让学生感受中国的地理差异,对学习中国区域地理的内容产生浓厚兴趣。
【学情分析】
对于八年级的学生来说,感兴趣是最主要的学习动力,应充分利用课堂时间,把课本知识和生活结合起来,培养学生的观察、想象和思维能力。
【学习目标】
1.读图5.1,综合地理位置、自然地理、人文地理的特点,将我国分为四大地理区域,能够运用资料比较区域内的主要地理差异。
2.阅读课本P2-4教材内容,结合图5.2,描述青藏地区的位置,范围,掌握我国青藏地区的自然特征,运用地图和其他资料归纳青藏地域的人口、城市、资源的分布特点;
3.阅读课本P4--5教材内容,结合图5.6,能够描述西北地区的位置,范围,掌握我国西北地区的自然特征,运用地图和其他资料归纳西北地域的人口、城市、资源的分布特点;
【教学过程设计】。
中国的区域文化差异中国作为一个拥有悠久历史的国家,自古以来就因其广袤的土地和丰富多样的民族而形成了独特而多元的地域文化。
这种区域文化差异不仅仅反映在语言、风俗、美食等方面,还深深地影响了每个地区人们的生活方式和思维方式。
本文将探讨中国的区域文化差异,并旨在展示这种多样性是中国文化的一大魅力所在。
一、北方文化差异北方地区的文化特点主要表现在民风豪爽、朴实直接的特点上。
在北方的一些地区,人们常常更倾向于直言不讳,表达自己的意见,这与北方人勇敢坚毅的性格有关。
对于北方的人们而言,团结互助是非常重要的价值观念,他们乐于与朋友和家人分享快乐和悲伤。
此外,北方的饮食文化也十分独特,以面食、辣味和大份量著称。
二、南方文化差异南方地区的文化特点主要表现在温和、细腻的特点上。
由于南方地区气候湿润,民风也较为柔和。
南方人热情好客,注重人情味,善于传承和弘扬传统文化,如丰富多样的戏曲、民间艺术等。
南方的饮食文化也以清淡、细腻而闻名,如粤菜、川菜等。
此外,南方还有许多水乡小镇,水运文化和水上交通工具也是南方地区的一大特色。
三、西方文化差异西方地区的文化特点主要表现在多民族融合和独特的宗教信仰上。
西部地区地域广阔,有许多少数民族聚居地,每个少数民族都有自己独特的服饰、语言、习俗和节日等文化特征。
此外,西北地区还深受伊斯兰教的影响,许多地方有建有著名的清真寺。
西南地区则独具特色的多山多河,人们的生活方式和节日庆典与其他地区也存在很大差异。
四、东方文化差异东方地区的文化特点主要体现在古老而庄严的历史遗产上。
东方地区有许多古代帝国遗址,如北京的故宫、西安的兵马俑,这些古代遗迹见证了中国悠久的历史。
此外,东方地区还有一些著名的传统节日,如春节、中秋节等,这些节日是东方人重视传统和家庭团聚的象征。
综上所述,中国的区域文化差异是其独特之处,是中国文化的一大魅力所在。
这种多样性不仅体现在语言、风俗、美食等方面,更深深地影响了每个地区人们的生活方式和思维方式。
人教版八年级地理下册教学设计《第五章中国的地理差异》一. 教材分析人教版八年级地理下册第五章《中国的地理差异》主要介绍了中国地理环境的特点、类型及分布,旨在帮助学生了解中国的地理差异,培养学生对我国地理环境的热爱和保护意识。
本章内容主要包括:地理差异的概念、中国地理环境的分类、自然地理差异、人文地理差异、地域差异的表现等方面。
二. 学情分析学生在学习本章内容前,已经掌握了我国地理的基本知识,对地理环境有一定的认识。
但针对地理差异这一概念,以及地域差异的表现,可能还需进一步引导和培养。
此外,学生对于地理现象的观察和分析能力有待提高,因此在教学过程中,需要注重培养学生的观察、思考、分析能力。
三. 教学目标1.知识与技能:使学生了解地理差异的概念,掌握中国地理环境的分类,能分析自然地理差异和人文地理差异,认识地域差异的表现。
2.过程与方法:培养学生观察、思考、分析地理现象的能力,提高学生运用地理知识解决实际问题的能力。
3.情感态度价值观:培养学生热爱我国地理环境,增强保护地理资源的意识。
四. 教学重难点1.重点:地理差异的概念,中国地理环境的分类,自然地理差异、人文地理差异及地域差异的表现。
2.难点:地域差异的原因和表现,以及如何运用地理知识解决实际问题。
五. 教学方法1.情境教学法:通过设置具体情境,让学生在实践中感受地理差异,提高学习兴趣。
2.案例分析法:选取具有代表性的地理案例,引导学生分析地理差异,培养学生的观察和分析能力。
3.小组合作学习法:分组讨论,共同完成任务,提高学生的合作意识和团队精神。
六. 教学准备1.教师准备:掌握本章内容,了解学生学情,准备相关教学案例和素材。
2.学生准备:预习本章内容,了解基本概念,搜集相关资料。
七. 教学过程1.导入(5分钟)利用多媒体展示我国地理景观图片,引导学生回顾已学知识,为新课的学习营造氛围。
2.呈现(10分钟)介绍地理差异的概念,通过案例分析,使学生理解地理差异的含义。
教学设计:一、知识目标:1、了解北方地区的位置、范围、面积、人口、民族等区域概况。
2、了解北方地区的主要地形区、河流、山脉、气候类型。
3、掌握北方地区的能源基地及工业中心。
二、技能目标:1、运用地图,找出北方地区的位置、范围、主要地形区、河流、山脉、工业基地、农业基地。
2、能运用资料,分析北方地区的自然地理环境对其生产、生活的影响,树立因地制宜的观念。
3、通过了解优越的自然条件对经济发展的影响和经济发展中带来的环境问题,理解人与自然应该如何和谐相处,树立和持续发展的环境观。
三、综合素质提高学生的读图、用图能力,学会分析各自然条件的相互影响和制约。
同时了解本区优越的自然条件、丰富的人文旅游资源、快速发展中的经济,体会我国地理位置的优越性。
四、教学重难点及突破重点:1、北方地区主要工、农业区的分布。
2、北方地区主要农作物、经济作物的种类与分布。
难点:1、北方地区的农业布局及成因。
2、北方地区自然资源开发利用过程中存在的问题及解决措施。
教学突破:1、通过纬度位置,引导学生确定北方地区所属的热量带,练习分析农业耕作制度和农产品、经济作物的种类。
2、引导学生分析区域内的自然地理要素,区域内不同地形的位置、地形、气候等自然地理要素相互联系,影响区域内工、农业的生产,从而影响人们的生活。
3、恰当运用多媒体辅助教学,提高课堂效率,增加教与学的趣味性。
1、组织教学。
2、温故知新:复习四大地理区域的划分。
3、课件展示北方地区景观图片,创设情境导入新课。
4、引导学生明确北方地区的位置范围。
5、引导学生分析北方地区的优越自然条件。
6、展示北方地区农耕区的土地景观、生产情景。
7、了解北方地区的矿产、主要能源基地。
8、北方地区的人文地理特点。
9、北方地区经济发展会产生那些问题?应怎样解决?如何走可持续发展道路?10、课堂小结。
11、当堂检测。
12、下课。
学情分析学生通过本单元的学习,已经熟悉了我国北方地区的位置、范围,同时通过对北方地区自然环境的学习,知道了不同自然地理要素之间的相互联系,也影响区域内工、农业生产和生活。
中国地域发展的区域差异及原因探析中国作为世界上人口最多的国家之一,拥有广袤的土地和多元的文化背景。
然而,中国的地域发展存在着明显的区域差异。
一方面,东部沿海地区的经济发达、人口密集,城市化程度高;另一方面,西部和中部地区经济相对滞后,人口分布不均衡。
这些差异对中国的经济和社会发展产生了重要影响。
本文将从地理、历史和制度等方面,探析中国地域发展差异的原因。
首先,地理条件是中国地域发展差异的重要因素之一。
中国地形复杂多样,东南临海,资源丰富,气候宜人,有利于农业和发展海洋经济。
与此相对应的是,西部和中部地区地势高原,气候干旱,地质条件复杂,不利于农业生产和基础设施建设。
这些地理因素导致西部地区发展滞后,资源利用率低,人口外流等问题。
此外,中国的河流分布不均匀,长江和黄河经济带的形成也对东部地区的发展起到了重要作用。
其次,历史因素也对中国地域发展产生了深远影响。
在历史上,中国的政治、经济和文化中心一直集中在东部地区,这导致了东部地区资源的累积和技术的积累,进一步加剧了地区发展的差异。
相反,西部和中部地区长期以来一直处于边缘地带,受限于政治和文化因素,发展相对滞后。
即使在现代化进程中,东部地区依然在较快的速度发展,而西部和中部地区仍然存在着经济落后的问题。
这些历史原因导致了地区发展的不平衡。
再次,制度因素对中国地域发展的差异也起到了重要作用。
中国的经济改革和开放政策从上世纪70年代开始,为东部地区提供了更多的机会和优势。
东部地区更有利于外资流入和对外贸易,也更具有接近全球市场的优势,这使得东部地区在改革开放之后的几十年里迅速崛起。
相反,西部和中部地区由于地理位置和交通局限,对外开放程度较低,外部资源和技术的流入有限,发展缓慢。
此外,行政和财政体制的差异也加剧了地区发展的不平衡。
最后,社会因素也对中国地域发展差异产生影响。
随着中国城市化进程的推进,人口向东部地区集中,形成了大城市的吸引效应,这进一步加剧了东部地区的发展优势。