近代中国经济结构的变动试题及答案
- 格式:doc
- 大小:27.50 KB
- 文档页数:5
近代中国经济结构的变动测试(含答案)第三单元近代中国经济结构的变化与资本主义的曲折发展2 一、选择题 1.(江苏省泰州中学2011年高三质量调研测试)1934年6月荣宗敬在一封信中说:“弟经营纺织业三十余年,困难未有甚于今日者。
外厂竞争,农村破产,纱销呆滞,而所担负之统税、利息两项,年在千万以上。
现状如斯,何能持久?”你从中能得到的信息符合史实的有①外国资本操控市场②国民政府征收重税③农村手工业纷纷破产④民族工业空前艰难 A、①②③④ B、②③④ C、②③ D、①④ 答案 C 2.(安徽省河历中学2011届高三上学期期中考试)李鸿章自称“一生风雨裱糊匠”,他裱糊屋子叫;材料是:。
A.清朝封建统治、西方先进科技 B.清朝封建统治、君主立宪制度 C.清朝封建统治、民主共和 D.清朝封建统治、火药、枪炮、养兵练兵之法答案 A 3.(安徽省河历中学2011届高三上学期期中考试)甲午中日战争意味着古老中国的终结,意味着它的整个经济基础全盘的但却是逐渐的革命化,意味着大工业和铁路等等的发展使农业和农村工业之间的旧有联系瓦解……甲午战争后,一外商说:今天,随便走进哪一家农户,人们都可以看到,曾经是不可缺少的纺车,都蒙上了尘土,被人遗忘了。
一捆捆机压的孟买纱似乎使人注意到手纺车已经不合时宜了。
下列哪项符合题意?() A.甲午战争后,西方工业文明对中国农业文明的冲击更为强烈 B.中国民族资本主义工业受到外国商品的强烈冲击 C.中国传统的家庭手工业在抗击外国商品的冲击中不断发展 D.向外国学习器物制造,使中国人完全归附于外国答案 A 4.(福建省福安一中2011届高三第二次月考)明朝万历年间嘉兴石门镇20家大油坊,全镇有油工800人,“辄募旁邑人为佣”“一夕作佣直二铢而赢”,榨油原料亦主要靠“商人从北部镇、淮、扬、楚、湘等贩油豆来此”。
据此判断,下列说法正确的是() A.石门镇出现了雇佣关系 B.石门镇的资本主义得到了很大发展 C.明政府放弃了重农抑商政策 D.石门镇的榨油原料完全依赖外地答案 A 5.(福建省福安一中2011届高三第二次月考)1886年以前,茶叶、丝是中国主要的出口商品。
高效作业(二十四) 近代中国经济结构的变动时间:30分钟满分:60分一、选择题(本大题共8小题,每小题4分,共32分) 1.(2019·青岛市高三调研)读下图,据图中信息可知()A.传统自然经济的瓦解进程缓慢B.中国近代民族工业的发展迅速C.近代农民的平均收入大幅提高D.西方国家对中国经济侵略加剧解析从题图可知,从1840年到1920年这80年间,农产品的商品率仅增长了10%,这说明中国小农经济瓦解的进程缓慢,故A项正确;材料反映的是粮食的商品化率,不能判断民族工业的发展情况,也不能判断农民的收入是否增加,故B、C两项错误;材料体现的应该是西方国家对中国经济侵略产生的结果,而不是西方对华经济侵略的表现,故D项错误。
答案A2.(2019·黄冈高三统考)第二次鸦片战争时期,中国社会出现“昔日卖米三斗,输一亩之课而有余,今日卖米六斗,输一亩之课而不足"的现象,反映了( )A.列强侵略使中国社会动荡物价上涨B.市场饱和米价下跌农民生活艰难C.白银外流银贵钱贱使农民生活艰难D.商人囤积居奇哄抬物价市场不稳解析本题考查近代列强侵略的影响,旨在考查学生运用所学知识对材料的解读和分析及理解知识的能力.根据材料“昔日卖米三斗,输一亩之课而有余,今日卖米六斗,输一亩之课而不足”,这是由于随着西方资本主义的入侵,中国的农业和家庭手工业相结合的自然经济逐渐解体,鸦片贸易在战后进一步泛滥,导致白银外流、银贵钱贱的现象更加严重,又额外增加了农民的负担,从而使农民生活艰难,C项正确;A项是现象,不是反映的问题,排除;B 项市场饱和表述错误,排除;材料无法看出商人囤积居奇哄抬物价,排除D项.故选C。
答案C3.(2019·大同高三联考)1852年,一位在华英国人在报告中称,英国商人运往伦敦的中国生丝是以“无用的"曼彻斯特上等棉布包裹的.而在此之前,用于包裹的主要是中国产的土布。
包装布的这种变化反映了当时( )A.中国的土布质量粗糙B.英国的棉布价格更具优势C.英国棉布在中国滞销D.中国生丝在英国畅销解析由题干材料“以‘无用的’曼彻斯特上等棉布包裹”及所学知识可知,鸦片战争后由于中国自然经济的强烈抵制,外国商品在中国滞销,这才导致英国商人用滞销的棉布包装中国生丝,故C 项正确;包装布变化与质量无关,中国的土布质量粗糙可以满足外包装的需要,故排除A项;英国棉布运到中国是为了销售,不是为了包装,故B项排除;包装布的变化不能体现出中国生丝在英国的销售情况,故排除D项.答案C点睛材料“以‘无用的'曼彻斯特上等棉布包裹”是解题的关键。
高一历史近代中国经济结构的变动试题1.奕欣力倡洋务,又因在兄弟中排行老六,被称为鬼子六,洋务派官员丁汝昌被称为丁鬼奴,郭嵩焘在一片冷嘲热讽中出任第一任驻英公使,这反映了A.洋务运动与传统的观念发生冲突B.崇洋媚外行为遭到社会鄙视C.洋务派改器物不改制度遭到批判D.西方列强侵略激起国人抵制【答案】A【解析】本题主要考察的是对材料的理解分析能力。
材料中信息集中到一点是洋务运动与传统的观念发生冲突,故A项正确。
材料中给出洋务运动中的代表人物被冠以“鬼”的绰号,说明当时中国人民对他们学习西方的洋务运动的鄙视,这说明在传统思潮下洋务运动不被世人所接受,人们的思想还没达到接受西方先进科学技术的水平,因此本题选择A选项。
洋务运动是学习西方,不是崇洋媚外行为,排除B;C材料中不能体现,排除;D和材料无关,排除。
故选A。
【考点】经济结构的变动与资本主义的曲折发展·晚清中国经济结构的变化和民族工业的兴起·洋务运动2. 1912年5月,袁世凯命令工商部“从速调查中国开矿办法及商事习惯,参考各国矿章商法,草拟民国矿律商律,并挈比古今中外度量权衡制度,筹订划一办法。
”在周学熙张謇等人的努力下,至1921年,北洋政府先后颁布的经济法规达40多项。
北洋政府此举()A推动了民族工业的初步发展 B顺应了中国近代化发展潮流C促进了实业救国思想的产生 D推动了“国民经济建设运动”的开展【答案】B【解析】据材料“从速调查中国开矿办法及商事习惯,参考各国矿章商法,草拟民国矿律商律,并挈比古今中外度量权衡制度,筹订划一办法。
”,结合所学知识可知,这说明北洋政府重视工商业的发展,顺应了中国近代化发展潮流,故B正确。
民族工业的初步发展,在19世纪末,不符合题干时间,故A排除。
实业救国思想的产生,也在19世纪末,不符合题干时间,故C排除。
“国民经济建设运动”的开展,在国民政府前期,故D排除。
【考点】近代中国经济结构的变动与资本主义的曲折发展·中国民族资本主义的曲折发展·原因3.下表显示了1865~1905年中国的对外贸易数据(部分),该表反映了A. 中国卷入资本主义世界市场程度不断加深B. 列强不断增加工业品倾销并减少原料输入C. 中国外贸始终处于入超造成货币大量外流D. 民族工业“短暂春天”深刻影响中外贸易【答案】A【解析】分析表格信息可见,1865~1905年中国对外贸易中进口、出口数据均不断增长,且贸易逆差总体上不断增长,反映了中国卷入资本主义世界市场程度的加深,故选A。
【名师一号】2018高中历史 3-9近代中国经济结构的变化同步试题新人教版必修21.鸦片战争后首先受到猛烈冲击而迅速衰败的中国传统手工业部门是( )A.棉纺织业B.丝织业C.冶铁业D.制茶业解析鸦片战争后,洋纱、洋布首先涌入中国,逐渐代替土纱、土布,以棉纺织业为代表的手工业迅速解体。
答案 A2.洋务派创办近代民用工业的直接目的是( )A.“求富”以使国家富强B.同民族资本主义争夺市场C.与外商进行经济竞争D.解决军事工业的困难解析19世纪70年代,洋务派以“求富”为口号创办民用工业,以解决军事工业资金、燃料、运输等方面的困难。
答案 D3.清末洋务派的代表之一张之洞也是一位联语大家。
他的一幅对联“经纶天下,衣被群生”描述的是他创办的( )A.汉阳铁厂B.江南制造总局C.湖北织布局D.继昌隆缫丝厂解析“经纶”代表纺织业,“衣被群生”说明是民用企业,这符合其创办的湖北织布局的特点。
A项是他创办的军事工业,B项是李鸿章创办的军事工业,D项是民族资本主义企业。
答案 C4.19世纪六七十年代,中国社会并存的经济成份有( )①自给自足的小农经济②民族资本主义企业③洋务企业④外国资本主义企业A.①②③ B.②③④C.①③④ D.①②③④解析鸦片战争后,列强在特权的保护下建立了最早的近代企业;19世纪六七十年代,中国又出现了洋务企业和民族资本主义企业,它们都不同程度地冲击着自然经济。
但在中国的经济结构中,小农经济仍占主体地位。
答案 D5.史书记载,1872年侨商陈启源创办继昌隆缫丝厂,采用蒸汽机和传动装置,雇女工数百人,“出丝精美,行销于欧美两洲,价值之高,倍于从前,遂获厚利”。
以上材料说明继昌隆缫丝厂( )A.属于近代意义的民族工业B.产品主要面向国内市场C.实质是外国资本在华创办的企业D.没有跳出中国传统生产方式解析材料主要说明继昌隆缫丝厂的三点信息:一是采用机器生产,二是雇佣关系,三是产品面向市场获利丰厚。
课时3 近代中国经济结构的变动与资本主义的曲折发展考点扫描基本知识:近代中国经济结构的变动——自然经济开始解体和近代民族工业的兴起;民族工业的短暂春天;国民政府前十年民族工业的短暂发展;抗战胜利后民族工业发展的困境。
重点:自然经济开始解体;民族资本主义的产生;民族资产阶级的特点与作用;民族工业的短暂春天;影响民族资本主义发展的主要因素。
过关练习一、单项选择题1.近代中国的经济结构发生巨大变化,自然经济开始解体,下列现象最能说明自然经济开始解体的是A.农民丧失土地的现象严重B.洋纱、洋布畅销,手工棉纺织业衰败C.五口通商后关税大幅降低D.洋务派创办一批近代军事和民用工业2.鸦片战争后,“松(江)太(仓)布市消减大半”,中国一些传统的手工棉纺织业发达地区出现一片萧条景象,其根本原因在于A.手工生产效率低于机器生产B.清朝封建专制主义制度极端腐朽落后C.五口通商后大幅减让关税D.一些人崇洋媚外心理严重3.我国自然经济解体进程率先开始于A.东北地区B.华北地区C.长江三角洲D.东南沿海地区4.外国资本主义的经济入侵对近代中国的经济产生了深刻的影响,包括①促使家庭手工业与小农业分离②刺激城乡商品交流的发展③完全取代中国的传统手工业④使中国成为资本主义世界的附庸A.①②③B.①②④C.②③④D.①③④5.民族资本主义的产生是近代中国经济领域的一件大事,时间是在A.鸦片战争后B.第二次鸦片战争后C.中法战争后D.八国联军侵华战争后6.民族资本主义企业最先出现在①上海②广东③天津④重庆A.①②③B.①②④C.①③④D.②③④7.甲午战争以后到辛亥革命前,我国民族工业初步发展,出现第一个高潮。
下列关于这时期民族资本主义初步发展原因的分析不正确的是A.欧洲帝国主义列强被迫放松对中国的经济侵略B.列强竞相对华输出资本,进一步破坏了中国的自然经济C.清政府为扩大税源,解决财政危机,放宽了对民间设厂的限制D.民族危机刺激下,民族资产阶级掀起“实业救国”的热潮8.中国近代民族工业有着浓厚的半殖民地特征,未能形成完整的工业体系。
第三单元近代中国经济结构的变动与资本主义的曲折发展一、选择题1.鸦片战争前,中国社会的经济状况是()A.自然经济占统治地位B.资本主义萌芽迅速发展C.外商企业广泛兴办D.自然经济已经解体2.破坏了中国自给自足的自然经济基础的是()A.鸦片战争的爆发B.资本主义萌芽的缓慢发展C.《南京条约》中的巨额赔款D.资本主义国家经济势力的侵入3. 鸦片战争后,中国的丝、茶等农产品出口大量增加,这一现象说明()A.中国自然经济全面解体B.中国经济开始卷入资本主义世界市场C.西方人喜欢喝中国的茶,穿中国的丝绸D.中国的茶丝生产商品化程度高4.鸦片战争后,中国的自然经济逐渐解体,这种“解体”主要是指()A.中国资本主义产生了B.中国逐渐成为世界资本主义的附庸了C.农业和家庭手工业逐渐分离且日益商品化D.自然经济被资本主义经济取而代之了5.中国民族资本主义兴起的条件不包括()A.明清资本主义萌芽的不断成长壮大B.外商企业的刺激C.外国资本主义入侵D.洋务运动的诱导6.中国最早的近代企业是()A.外商企业B.洋务企业C.民族企业D.官僚企业7.中国民族工业产生后,多集中于沿海地区,主要原因是()A.商品经济发达,工场手工业得到发展B.西方列强经济侵略早,自然经济解体得快C.沿海官僚地主首先接触西方,创办近代工业D.最早与西方进行贸易8.19世纪70年代最早投资于近代工业的是()A.商人、地主和官僚B.官僚和工场主C.手工工场主和地主D.商人和高利贷者9.下列属于中国民族资本主义企业的有()①发昌机器厂②继昌隆缫丝厂③贻来牟机器磨坊④汉阳铁厂A.①②③④B. ②③④C.①②③D.①③④10.中国近代早期资本主义企业主要分布在()A.东南沿海地区 B南部沿海 C.整个沿海 D.长江沿岸11.中国民族工业发展的“短暂春天”指的是()A.甲午战争后B.一战期间C.20世纪20年代D.1927—1936年12.一战结束后,中国民族工业很快萧条下去的主要原因是()A.缺少资金和技术B.国内外市场没有形成C.封建经济占绝对优势D.帝国主义又卷土重来13.费正清曾把一战期间中国民族工业的发展称为“没有前途的经济奇迹”。
第9课近代中国经济结构的变动[学业达标]一、选择题1.(2018·山东禹城高一检测)1870年代,四川北部地区“比户人家妇女,莫不置有布机。
洋棉纱所织之布,较土布无甚低昂”。
这种情况表明四川北部地区( ) A.洋纱代替土纱耕与织分离B.手工棉织业遭到沉重打击C.洋布代替土布纺与织分离D.手工纺纱业逐步走向破产答案 D解析材料表明,1870年代四川北部地区手工棉织业流行用洋纱代替土纱织布,所织的布与市场上销售的土布相比价格低很多,这势必导致传统手工纺纱业逐步走向破产,故D项正确。
洋纱代替土纱的结果是“纺”与“织”分离,洋布代替土布的结果是“耕”与“织”分离,故A、C两项说法错误。
材料“比户人家妇女,莫不置有布机。
洋棉纱所织之布”说明手工棉织业仍在发展,故B项错误。
2.1888年曾国藩上奏称:“近年以来,印度、日本产茶日盛,售价较轻,西商皆争购洋茶,以至华商连年折阅(减价销售)”。
这表明( )A.中国工业化水平低 B.传统小农经济根深蒂固C.清政府与列强交恶 D.中国日益卷入世界市场答案 D解析材料中描述的受洋茶的影响,中国茶商减价销售,与工业化无关,故A项排除;中国、印度都成了西方国家的茶叶产地、商品市场,体现了小农经济的瓦解,故B项排除;“清政府与列强交恶”与史实不合,西方列强侵略中国,故C项排除;中国、印度成为西方的原料产地、商品销售市场,反映的是中国日益卷入资本主义世界市场,故D项正确。
3.鸦片战争后中国自给自足的自然经济逐步解体,这种“解体”的含义是( )A.大批洋货涌入中国B.外国资本主义经济控制了中国市场C.自然经济被近代资本主义企业取代D.农业和家庭手工业分离并日益商品化答案 D解析自然经济的特点是家庭手工业和小农生产相结合,即男耕女织,自给自足,所生产的产品基本不投向市场,所以“解体”的含义是农业和家庭手工业分离并日益商品化。
故选D项。
4.1878年,李鸿章派轮船招商局总办唐廷枢在直隶唐山正式成立“开平矿务局”。
近代中国及经济结构变动与中国社会主义建设参考答案一、选择题1.【答案】C【解析】材料显示外国资本在和洋务企业竞争的过程中失败,故C项正确;2.【答案】D【解析】洋务运动属于官办、官商合办、官督商办企业,不存在资本原始积累,故A项错误;官商一体有悖经济规律说法错误,故B项错误;洋务企业不属于资本主义企业,国家垄断资本主义是官僚资本,故C项错误;从材料“这种制度化的国家机会主义使得政府利用其垄断地位与私人企业争夺资源,并且压制私人企业的发展”说明近代化需突破体制束缚,故D项正确。
3.【答案】C【解析】材料“外国资本主义在上海投资办厂资本2090.3万元”“民族资本在上海新办厂投资额为2799.2万元”可知在上海地区民族资本投资的总额超过同时期外资在上海投资总额,故C项正确。
4.【答案】A【解析】据材料中的时间信息“1929年”,结合所学知识可知,1928年成立了南京国民政府,因此中国的民族工业在1929年得以坚持下去主要是南京国民政府采取了一系列发展经济的措施,故A项正确;西方列强放松经济侵略是在第一次世界大战时期,时间不符,故B项错误;当时军阀之间战争不断,因此国内政局并不稳定,故C 项错误;政府放宽民间设厂的限制指的是甲午战后清政府采取的措施,时间不符,故D 项错误。
5.【答案】C【解析】材料强调的是“根据国防需要和可能的经济能力,拟定了一项重工业建设计划”,故A项错误;材料没有涉及国共关系,故B项错误;出于国防的需要,联系所学,与日本侵华有关,故C项正确;材料与工业布局没有关系,故D项错误。
6.【答案】C【解析】根据材料中的信息是南京国民政府对币制进行规范改革,对于收回贸易主权作用不大,故A项错误;材料仅仅反映了国民政府的货币政策,当时并未出现通货膨胀,故B项错误;根据材料中1933年“废两改元”、1935年“法币政策”,体现了对金融体系的规范,有利于稳定金融秩序,故C项正确;依据所学,法币政策的实施,对防止白银外流,稳定金融市场起到了一定的作用,故D项错误。
1.(2020·新课标III )面对外商轮船航运势力进一步扩展,李鸿章认为:“各口岸轮船生意已被洋商占尽,华商领官船另树一帜,洋人势必挟重资以侵夺”,因此“须华商自立公司,自建行栈,自筹保险”。
这表明( )A .商战成为对外交往中心B .清政府鼓励民间投资设厂C .求富以自强方针的改变D .洋务派准备创办民用企业【答案】D【解析】面对外商轮船航运势力进一步扩展,“各口岸轮船生意已被洋商占尽”,李鸿章强调,必须建立自己的航运公司,由中国自己的商业组织,筹备保险等业务,对抗外商侵夺,表明洋务派准备创办民用企业,D 项正确;材料不能说明商战成为“对外交往中心”,A 项错误;李鸿章的个人主张不能说明“清政府鼓励民间投资设厂”,B 项错误;李鸿章主张“华商自立公司”,并没有改革洋务派“求富以自强”方针,C 项错误。
2.(2020·浙江卷)辛亥革命后,南京临时政府颁布了一系列发展实业的法令,激发了民族资产阶级投资近代工业的热情。
其指导发展实业的机构是( )A .实业部B .参议院C .钱业公会D .工业建设会【答案】A【解析】南京临时政府设立实业部,下设农政、工政、商政、矿政四司,以指导实业发展,A 正确;南京临时政府参议院拥有立法、制宪、财政决算、选举临时大总统和副总统、弹劾、咨询等职权,为临时政府最高立法机关,不直接指导实业,排除B ;钱业公会负责金融事务,不直接指导实业,排除C ;工业建设会是协会,不属于政府机构,不能直接指导实业,排除D 。
1.随着近代胶济铁路的贯通,山东耕牛竟“每日输出有200余头之多”。
时任省长屈映光强令耕牛每月外销数量不得逾过1000头。
这反映出( )A .山东地区的小农经济已经解体B .农业近代化减少了对耕牛需求C .两种不同经济形式的矛盾冲突D .近代交通的发展促进社会变革【答案】C【解析】从材料“随着近代胶济铁路的贯通,山东耕牛竟‘每日输出有200余头之多’”,可知山东耕牛输出数量增加主要原因是胶济铁路贯通,新式交通方式兴起,而当时省长限制耕牛输出主要是固守传统农业生产和生活方式,重视耕牛的作用,故材料体现的是新旧两种经济形式的矛盾冲突,故选C项;近代中国小农经济一直占据经济主导地位,虽然解体但只是在少数大城市,广大农村仍保持传统的生产和生活方式,排除A项;材料体现的是山东出现了铁路这种新式交通方式带来的影响,没有涉及农业近代化,排除B项;近代交通的发展促进社会变革,与材料“时任省长屈映光强令耕牛每月外销数量不得逾过1000头”限制新的经济形式发展不符,排除D项。
高考历史专题练习(三十四)近代中国经济结构的变动一、选择题:(本大题共20题,计50分。
在每小题列出的四个选项中,只有一项最符合题目要求。
)1.19世纪末,民族资本家办厂时为筹集资金往往要付出高达8%的利率。
1912年,在农商部登记的全国钱庄和典当业资本为1.6亿多元,而全国工业资本仅有5 500万元。
对材料理解正确的是()A.民族工业生存日益艰难B.政府推动民族企业发展C.金融行业影响工业发展D.近代经济逐渐走向复苏2.1873年,李鸿章将轮船招商局改为官督商办,委任经营茶叶和地产业获利丰厚的商人徐润为会办,开始进行新一轮招股。
拟定首期招股100万两白银,徐润入股24万两,又广招亲友入股,后来社会上入股者踊跃,100万两很快招齐。
这表明()A.民族资本主义产生B.民族资本家经营得法C.实业救国浪潮的涌动D.洋务运动由此失败3.历史学家徐中约认为,近代中国历史的特征并不是一种对西方的被动反应,而是一场中国人应对内外挑战的主动奋斗,力图使之从一个落后的儒家普世帝国转变为一个在国际大家庭中拥有正当席位的近代民族国家。
这种见解()A.抹杀了近代中国社会各阶层反侵略求独立的反抗史B.避免了仅仅使用“外因”来解释中国近代史的变迁C.夸大了近代中国人民主动融人世界潮流的奋斗精神D.批评了部分历史学家不顾事实崇洋媚外的治史态度4.1874年,日本犯我台湾,李鸿章上《筹议海防折》指出,“洋人论势不论理,彼以兵势相压,我欲以笔舌胜之,此必不得之数也”。
他认为:“居今日而欲整顿海防,舍变法与用人,别无下手之方。
”这说明李鸿章()A.偏向于政治体制改革B.首次提出“海防高于陆防”C.主张大力发展军事工业D.欲革新军制以适应新形势5.1935年11月,作为对美国实施购银法案的一种应对,南京国民政府实行了法币改革,这在一定程度上起到了遏制和改变白银无序外流的势头,维护了中国币值的相对稳定,但作用和意义只是相对的和暂时的,法币改革并没有真正解决白银大量外流和银根紧张的问题。
课时•考点梯度练基础训练——练熟主干知识1.鸦片战争后,西方殖民者开始在中国开设工厂和船坞。
以你的理解,这些最初的工厂大多从事 ( ) A.冶金采矿业 B.纺织服装业C.农产品加工 D.机械制造业答案 C解析近代中国是落后的农业国,自然经济占据主导地位,由此判定C项正确。
2.19世纪40~60年代,中国一些传统制造业,如棉纺业、制针业等日益衰落,但制茶、缫丝、酱菜、皮革加工等传统制造业却意外获得较快发展。
材料中这些制造业“意外获得较快发展”的主要原因是 ( )A.近代民族资本主义工业兴起B.洋务派大力兴办近代企业C.清政府允许民间开设工厂D.中国沦为西方的原料产地答案 D解析注意时间:19世纪40~60年代。
鸦片战争后,中国逐渐被卷入资本主义世界市场,成为西方国家的原料产地。
A项中近代民族资本主义工业兴起于19世纪70年代前后。
B项洋务运动始于19世纪60年代。
清政府在甲午战争后为扩大税源,一度放宽了对民间设厂的限制,C项亦可排除。
3.李鸿章说:“我办了一辈子的事,练兵也,海军也,都是纸糊的老虎”。
这表明洋务运动 ( )A.没有实现富国强兵 B.局限于创办军事工业C.深受顽固势力阻挠 D.向西方学习毫无价值答案 A解析从材料信息看,李鸿章认为他从事了一辈子的洋务运动,结果都是“纸糊的老虎”,说明洋务运动并没有实现富国强兵,故选A项。
其他三项不符合材料信息。
4.关于近代中国某一运动,有人如此评价,“结果和它的期望恰恰相反,它不自觉地把机器拧拨了一下,当机器一旦转动,就逐渐地向着毁灭旧制度的爆炸点走去,再也没有任何力量能够迫使它停止下来。
”该运动应该是 ( )A.太平天国运动 B.洋务运动C.辛亥革命 D.新文化运动答案 B解析洋务运动本身是地主阶级为了维护封建统治,采取学习、引进西方科技机器的方法达到自强求富的目的,但是结果却诱发了近代资本主义的产生,最终加速了封建势力的衰落过程。
故选B。
5.下图为近代中国茶叶新式销售渠道示意图,该流程图反映出 ( )A.茶叶出口数额远超内销 B.外国商人在华合法设厂C.外销型农产品形成规模 D.自然经济体系完全解体答案 C解析考查图片材料信息获取与分析理解能力。
以下是⽆忧考为⼤家整理的关于《⾼⼀历史近代中国经济结构的变动训练试题带参考答案》的⽂章,供⼤家学习参考!⼀、选择题(本⼤题共20⼩题,每⼩题3分,共60分)1. (2011•淄博⼀模)1853年的《顺德县志》载:“昔⽇⼥布(指⼟布)遍于县市,然⾃外洋以风⽕⽔⽜运机成布,舶⾄贱售,⼥⼯⼏停其半。
”下列对这段材料的解说中不正确的是( )A. ⾃然经济开始解体B. 传统⼿⼯业⾯临破产C. 中国开始卷⼊世界市场D. 民族资本主义产⽣2. (2010•济南外国语学校期末)鸦⽚战争后,“江浙之棉布不复畅销”“闽产之⼟布⼟棉……不能出⼝”。
这种状况直接表明( )A. 东南沿海的商品经济⽇益萧条B. 外国的洋纱洋布质量优于中国的⼟纱⼟布C. 中国的棉纺织业受到前所未有的冲击D. 中国⾃给⾃⾜的⾃然经济逐步解体3. (2011•胶州诊断性检测)1871年美国《纽约时报》记者眼中的⼴州“清式和西式的阁楼、宝塔、博物馆、清真寺、仓库、商铺……毫不间断地紧紧挨在⼀起。
远处可见英国领事馆的⼩教堂……。
”⼴州出现这种社会状况的原因有( )①清代闭关后⼴州成为当时对外贸易港⼝ ②⼴州是中国近代第⼀批开放的⼝岸 ③近代⽣产⽅式较早在⼴州产⽣ ④⼴州毗邻港澳,易受西⽅风尚的影响A. ①②③B. ②③④C. ②③D. ①②③④4. (2010•上海模拟)从1872年到1875年,清政府每年派遣30名幼童留学,同时规定他们每3个⽉要学习14天《孝经》和圣谕。
这可以说明清政府派遣留学⽣的宗旨是( )A. 改⾰传统教育制度B. 加强中外友好往来C. 宣扬中华传统⽂化D. 维护清朝专制统治5. (2010•⼭东省实验中学模拟)清末洋务运动⾸领张之洞也是⼀位联语⼤家,其联语收⼊《联语存录》。
其中⼀对联为“经纶天下,⾐被群⽣”。
题此对联的对象是( )A. 汉阳铁⼚B. 湖北织布局C. 江南制造总局D. 继昌隆缫丝⼚6. (2010•上海长宁⼆模)洋务运动“使洋商垄断收⼊锐减,中国少外流⽩银当在数千万两之巨,中国之航权,唯贵局是赖”。
高三历史近代中国经济结构的变动试题1.李鸿章晚年曾说:“我办了一辈子的事,练兵也,海军也,都是纸糊的老虎,何尝能实在放手办理?不过勉强涂饰,虚有其表,不揭破犹可敷衍一时。
如一间破屋,由裱糊匠东补西贴,居然成一净室,虽明知为纸片糊裱,然究竟决不定里面是何等材料,既有小小风雨,打成几个窟窿,随时补茸,亦可支吾对付……”。
这主要是说明其A.肯定了西方先进技术B.主张开办洋务运动C.对清朝统治失去信心D.希望实行政治变革【答案】C【解析】A项内容相对材料内容的理解不准确。
材料内容是李鸿章在洋务运动接近失败时的言论,所以B项错误。
作为洋务派的主要代表人物的李鸿章他是不主张进行政治变革的,他兴办洋务的根本目的是要维护清政府的统治,所以D项错误。
材料中的“然究竟决不定里面是何等材料,既有小小风雨,打成几个窟窿,随时补茸”表明他认为清政府已经是千疮百孔,随时都要修补,故A项正确。
【考点】经济结构的变动与资本主义的曲折发展·晚清中国经济结构的变化和民族工业的兴起·洋务运动2.斯塔夫里阿诺斯在《全球通史》中说:“它所基于的基本设想是荒谬的。
西方化不可能是一个不彻底的过程,要么完全照抄,要么全盘否定。
工具方面的西方化必然导致思想和制度上的西方化。
因此,西方的科学不可能用来维护儒家文明,相反,必将削弱这一文明。
”这一思想是对哪一历史事件的反思A.鸦片战争B.洋务运动C.维新变法D.辛亥革命【答案】B【解析】由“西方化不可能是一个不彻底的过程”、“工具方面的西方化必然导致思想和制度上的西方化”、“西方的科学不可能用来维护儒家文明”等信息可知这是对洋务运动期间只学习西方技术,而不学习制度和思想的结果的反思,故选B。
【考点】经济结构的变动与资本主义的曲折发展•晚清中国经济结构的变化和民族工业的兴起•洋务运动3.黄仁宇在《中国大历史》中评价中国某个时期经济发展时说:“这些工厂好像商业组织,可是他们没有相对应的公司可以发生商业上的关系。
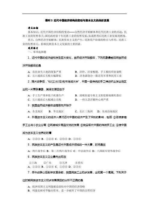
高三历史近代中国经济结构的变动与资本主试题1.下图是1872—1900年间官办和商办工矿企业变化情况。
出现上图变化的主要原因是A.洋务运动的破产B.外商企业的刺激C.自然经济开始瓦解D.政府经济政策的变化【答案】D【解析】根据材料1895年后商办企业增多,1895年甲午战争战败并非意味着洋务运动兴办企业全盘破产,故A项错误;外商企业的利润刺激是近代工业兴起的重要原因,而非商办企业增多的原因,故B项错误;鸦片战争后,自然经济开始瓦解,与材料时间不符,故C项错误;《马关条约》规定“允许民间开设工厂”是商办企业增多的重要原因,故D项正确。
【考点】经济结构的变动与资本主义的曲折发展.民族工业的曲折发展.初步发展【名师】近代民族工业的发展和中国的近代化是高考中的一个重要知识。
学生要了解不同阶段民族工业发展的表现和特征、原因,以及中国近代化的过程和特点。
例题:甲午中日战争爆发前夕,有些西方人士认为中国拥有一定的军备优势,“毫无疑问的是日本必然最后被彻底粉碎”,他们做出上述判断的主要依据应是,中国A.已完成对军队的西式改革B.集权制度有利于作战指挥C.近代化努力收到较大成效D.能获得更广泛的外部援助解析:本题命题意图是考查考生阅读和获取信息、调动和运用知识的能力。
本题以甲午中日战争为切入点,深入考查了考生对洋务运动的认识和理解。
洋务运动是中国近代的一次近代化改革,其改革的内容主要表现在洋务企业和军事国防上,在洋务运动中洋务派建成了北洋海军在内的三支海军,当时中国的军事实力相对于日本来讲是占据上风的,所以某些西方人士对中国的获胜抱积极态度。
故选C。
2.史书记载:1872年侨商陈启沅创办继昌隆缫丝厂,采用蒸汽机和传动装置,雇女工数百人,“出丝精美,行销于欧美两洲,价值之高,倍于从前,遂获厚利”。
以上材料说明继昌隆缫丝厂( ) A.属于近代意义的民族工业B.产品主要面向国内市场C.实质是外国资本在华创办的企业D.没有跳出中国传统生产方式【答案】A【解析】尊重材料是做对历史题目的唯一秘籍。
1、厘金制度是19世纪中叶清政府为筹措镇压太平天国运动的军饷而设的一种额外征商的税收制度,对象为华商,最初试行于扬州,后推行全国。
厘金的推行( )A.增强了土货的竞争力B.便利了洋货的倾销C.收回了关税的自主权D.一定程度上抵制了西方的侵略2、20世纪20年代,直皖、直奉、江浙等(军阀)争战不已,地方割据对抗。
各路军阀将工商企业视为动辄可得之财源,苛捐杂税滥征,这直接造成了()A.民族资本主义发展受阻B.中央政府的权力膨胀C.工农运动高涨D.民主思想活跃3、1915年,北洋政府颁布《权度(指度量衡制度)法》,规定“权度以万国权度公会所制定铂铱公尺、公斤原器为标准”。
为照顾各地传统习惯,将权度分为旧制和新制,两制同时使用,并规定“所有公私交易……之权度,不得用以外之名称”。
这些措施( )A.便利了欧洲列强的经济侵略B.有利于促进国内贸易的发展C.为官僚资本的发展提供了便利D.影响了民族工业的正常发展4、1898年,清朝总理各国事务衙门相继上奏请开湖南岳州、福建三都澳、直隶秦皇岛为通商口岸,均获得批准。
1904年,北洋大臣袁世凯、山东巡抚周馥等奏请将山东济南、潍县、周村一并自行开为商埠,经外务部议复,亦获得朝廷谕准。
清末自开商埠()A. 反映了列强经济侵略的不断加深B. 主要是受清政府洋务运动的诱导C. 符合了转型时期社会发展的需求D. 反映工业革命对中国的深刻影响5、1700-1830年间,广州白银流入的净数约1亿英镑,其中绝大部分来自英国。
这一时期英国对华贸易主要是()A.以鸦片换取白银B.以鸦片换取丝茶C.以白银换取棉布D.以白银换取丝茶6、“从总体上审视洋务运动……在中国搞现代化运动还是具有便利条件的,如中国人不排斥引进先进的技术和设备,与欧洲现代化开始时相比中国男人的文化水平一般要高出很多。
但是士大夫阶层参与度不够,致使洋务运动的中坚力量人才长期匮乏。
”由此可知,材料认为阻碍洋务运动发展的根源在于()A.缺乏政府的扶植与支持B.士大夫阶层的参与度低C.中国人排斥西方技术D.传统文化与观念的束缚7、美国的著名中国史学家费正清教授曾把第一次世界大战期间中国民族工业的发展称为“没有前途的经济奇迹”。
这主要是因为()A.工业结构存在不合理B.地区分布存在不平衡C.社会环境未根本改变 D.军阀混战的影响8、江南机器制造局成立后,曾长期面临经费困难.1905年,将其中机器制造局和江南船坞分为两个企业,后者实行商务化经营,自负盈亏.结果营业额、盈余大幅增长.这反映出() A.洋务企业缺乏竞争实力 B.洋务运动收效甚微C.经营体制影响企业发展D.民族工业走出困境9、著名学者费孝通指出通商口岸“是一个经济上处于劣势的区域向外开的一扇门……它的繁荣却并不代表它所在区域的繁荣”,只是一个经济缺口,吸取邻近乡村地区财富,经济上无法自给自足,富有消费城市特点,导致通商口岸周围的乡土经济进一步萧条。
该材料主要体现的是通商口岸()A. 改变了所在地区的城乡经济结构B. 对中国城乡经济的破坏性作用C. 是中国对外开放的窗口D. 加强了中国与世界的联系10、在中国民族工业的发展史上曹出现种奇怪的现象:有的民办企业向请政府交纳部分资金以获取清政府的支持和庇护:有的民办企业依附于洋人如上海发昌机器厂造成一艘小汽船,船头桂英国国旗船尾挂中国龙旗;19 世纪70年代,宁被买办严信厚创办轧花厂,但在形式上却依附于日本。
产生这现象的根本原因是()A.中国民族企业对外国技术有依赖性B.中国半殖民地半封建的社会环境C.外国资本主义企业经营方式的吸引D.清政府对民族企业进行鼓励和支持11、郑现应在《盛世危言冲说,“洋布,详纱洋花边洋林洋市人中国,而女红失业:煤油、洋懒洋电灯人中国,而东南数省之柏树皆弃为不材:洋铁洋针、洋钉人中国,而业治者多无事投闲...华民生计皆为所夺矣。
”材料说明列强的商品输出()A.对中国社会传统的经济生活影响很小B.使中国传统的经济迎来了发展机遇C.在一定程度上瓦解了中国的自然经济D.大幅度提高了中国经济的发展水平12、随着鸦片战争之后通商口岸的开放,舶来机制化妆品开始源源不断地进入中国市场。
最早进入中国的洋货化妆品是与卫生有关的牙粉、香水及具有药用功能的护肤类化妆品,如花露水、雪花膏等。
由材料可以得出()A.近代社会受西方商业文明影响B.中国自然经济逐渐走向解体C.中国商业发展呈现出阶段性D.西方商业经营观念影响广泛13、陈旭麓在《中国近代社会的新陈代谢》一书中提出:“洋务运动,就其主观动机而言,他们未必有真心打破旧轨,但是他们的主张却历史性的包含着逸出旧轨的趋向。
”“包含着逸出旧轨的趋向”主要在于洋务运动()A.发动“商战”,抵制了西方资本主义的经济侵略B.创办新式学堂,改变了封建政府的文化教育体制C.开办近代企业,诱导了民族资本主义工业的产生D.改革政治体制,开启了君主立宪的民主宪政之门14、汪敬虞在《中国近代经济史》中统计,从1895:年到讷8年的4年中,全国各省新幵设的资本万两以上的厂矿共62家,资本总额124&.5方两白银,远远超过甲午前.20余年的总数,平均每年设厂数超过.甲午前的7倍”这主要得益于()A.清政府主导大力推动工业化.B.列强放松对华资本输出C.民间"实业救国"思潮兴起.D.开展国民经济建设运动.15、近代以来,中国经济结构出现变动,逐渐出现了一些新的经济形式,其先后顺序正确的是()A.官僚资本主义外国资本主义民族资本主义B.外国资本主义民族资本主义官僚资本主义C.外国资本主义官僚资本主义民族资本主义D.民族资本主义官僚资本主义外国资本主义16、1938至1940年间,上海、汉口、南京三地内迁四川等西南地区的民营工厂数分别是104家、90家、10家,包括了冶金、机械、电气、化学等工业。
这些内迁企业()A.改变了工业发展不平衡局面B.成为持久抗战的重要依靠C.避免了战争带来的破产命运D.奠定了新中国的工业基础17、1904—1908年,政府登记在册的近代中国公司有227家,而到1912年时,达到20749家。
但其中绝大部分是小型或中等规模企业,只有750家企业雇工超过100人。
这表明()A. 民族企业的发展有较大局限B. 清政府放宽对民间设厂限制C. 民族资本主义发展总体顺利D. 清政府严格限制企业的规模18、1928~1936年,我国实有的经过登记注册的公司数量从394家增加到了2702家,其实收资本总额也从1.75亿元上升到了7.97亿元。
国内出现了更多实力较强、信用良好的民族股份公司。
出现这一现象的主要原因是()A. 清政府放宽了对民间设厂的限制B. 南京临时政府奖励发展实业政策C. 国民政府开展“国民经济建设运动”D. 外国商品和资本大量涌入中国市场19、20世纪30年代初,南京闻民政府在进行国民经济建设时,不仅相继建立了钢铁、机器制造、酒精和化工等工业,而且在地理分布上也将工业开始向内地转移。
这反映了当时()A. 国家致力开发内地资源B. 为迁都重庆预先做准备C. 工业建设注重了国防性D. 国家经济重心转向内地20、1933年,国民政府在与西方列强谈判以后,经立法院审议通过,正式公布了新的关税修订案,将之前最高50%的进口稅率提高到80%,实行5%到80%共14级的累进税率。
这次税制改革()A. 促进了民族工业的发展B. 树立了独立自主的国际形象C. 收回了海关行政管理权D. 扭转了长期的对外贸易逆差21、下图是我国近代民族资本主义工业发展趋势的示意图,其两次发展高潮出现的共同原因是()A. 国际环境有利B. 民族独立实现C. 社会性质改变D. 政府大力支持22、“今天的上海是真的‘美化’了。
美国货充斥了市场的每一个角落,难怪有人说:中国人民从吃到用,要全部‘美式装备’了”这篇评论最有可能发表在()A. 1905《民报》B. 1915年《青年杂志》C. 1922年《申报》D. 1946年《解放日报》评卷人得分二、非选择题(注释)23、二战后民营经济的命运与国民政府的统治息息相关。
阅读下列材料:材料一战后国营与民营资本在国民经济中的比重(1945-1947年)---摘编自秦孝仪主编:《中华民国经济发展史》材料二有学者对中国的工矿企业、金融和商业的资本及比重做过统计,认为1936年国家资本与民间资本的比重相差不多,分别为49.21%和50.79%;但1947-1948年国家资本则上升到58.43%,民间资本则相应下降到41.57%。
——摘编自虞和平:《抗战后国家资本膨胀和垄断问题再研究》材料三造成战后民营企业陷入困境的因素很多,主要有如下几点:战后美国商品大量倾销中国,民营企业无法与其竞争......内战爆发后,国民政府加紧了对中共解放区的经济封锁,实行严格的禁运政策,限制物资出镜,在销售市场日益萎缩的情况下,几乎所有民营企业的发展和生存都遇到了极大的困难......由于物价暴涨,一般资本家卖出成品后所得现金往往买不回相应数量的原材料,“虚盈实亏”,这样连简单再生产也不易维持了。
——张宪文等著:《中华民国史》完成下列要求:(1) 据材料一、二,归纳其所反映的经济现象。
(2) 根据上述材料并结合所学知识,概括民营企业陷入困境的原因。
(3) 根据上述材料并结合所学知识,简要分析民营经济发展状况与国民政府统治之间的关系。
24、阅读下列材料,回答问题。
轮船招商局是洋务派创办的第一个民用企业,采用“官商合办”形式,是中国第一个近代股份公司,推动了中国近代化。
材料一鸦片战争后的20年间,外资轮运企业垄断了中国沿海及内河航运,清政府担心漕粮运输受制于外轮。
已至暮年的晚清政府既无振作航运业的美备之法,又无力筹集全部资金,统管局务;中国社会大量游资的持有者买办商人拥有大量资金,却由于利润刺激大多将资本投向外国股份公司,“深受洋人盘剥之”……而且,洋务运动的军事建设也需要大量的资金支持。
于是,李鸿章向当时的同治皇帝上书,要求公开发行股票,通过股票募集资金,然后进行轮船招商。
——摘编自李玉《晚清政治经济史论》材料二1872年李鸿章创办时,仅有轮船4艘,2319吨;到1883年,已有轮船26艘,33370吨。
开办后,要消耗大量燃料,招商局于1878年投资开办开平煤矿,该矿设备完善,雇佣工人达3500~4500人。
燃料问题解决后,进一步又要解决原料问题,于是有同茂铁厂的创办及各种有色金属,如铜矿、铅矿、金矿之开采。
煤与各种金属矿厂的开办,又产生陆上运输的问题,于是导致了铁路的建筑。
因铁路的修建,需要大量优质钢材,于是1889年张之洞筹办汉阳铁厂。
通讯等事业也被提上日程——天津电报局于1880年开办。
——摘编自胡显中《上海轮船招商局与中国近代化》材料三洋务运动,就其主观动机而言,他们未必有真心打破旧轨,但他们的主张却历史地包含着逸出旧轨的趋向,推动着中国社会的新陈代谢。