可多华
- 格式:doc
- 大小:29.50 KB
- 文档页数:5
1、科素亚(氯沙坦钾)——血管紧张素Ⅱ受体拮抗剂。
是一类新型抗高血压药物。
2、开博通(卡托普利)——血管紧张素转化酶抑制药。
使血管紧张素Ⅱ及醛固酮水平降低,产生降压作用,用于各类高血压,对高肾素型者效果明显;本药还可降低心脏前后负荷,用于对强心甙、血管扩张药无效充血性心力衰竭。
3、尼群地平——钙通道阻断药。
对血管平滑肌有高度选择性,有明显扩张外周血管,产生明显而持久的降压作用;在降压过程中能显著扩张冠状动脉,增加冠脉血流量,降低心肌耗氧量。
适用于高血压症,尤其是伴冠心病的高血压患者。
(心绞痛患者也可以用)4、尼莫地平——钙通道阻断药。
扩张血管,增加脑流量较明显,用于防治蛛网膜下腔出血、脑血管痉挛所致血性神经障碍,高血压,偏头痛等。
5、心痛定——二氢吡啶类钙通道阻断药。
阻止钙内流,松弛血管平滑肌,扩张外周动脉,降低心脏负荷,减少心肌耗氧;扩大心肌供血,用于心绞痛、尤用于各类型高血压。
6、倍他乐克(酒石酸美托洛尔片)——心脏选择性β受体阻断药。
适用于高血压、心绞痛、心肌梗塞后的维持治疗、甲状腺功能亢进。
7、心得安——非选择性β受体阻断药。
用于预防劳累性心绞痛发作,减少发作次数,减轻发作程度;适用于各期高血压病,尤其是高心输出量,高肾素或心绞痛,心动过速,早搏者,且不宜发生体位性低血压;用于多种心律失常,如房性或室性早搏,窦性或室上性心动过速,特别是与交感神经兴奋(运动、情绪激动等)有关者。
窦性心动过缓、重度房室传导阻滞、心源性休克、低血压、支气管哮喘、阻塞性肺气肿患者禁用,严重肝、肾功能不良,糖尿病、老年人慎用。
8、硝酸甘油——硝酸酯类血管扩张药。
用于缓解心绞痛发作,也可用于预防发作及左室舒张末压增高的充血性心力衰竭。
服药同时饮酒,能加重低血压,导致“硝酸甘油晕厥”。
9、消心痛(硝酸异山梨酯)——长效硝酸酯类。
作用类似硝酸甘油,但较持久。
10、长效异乐定(德明缓释胶囊)——单硝酸异山梨酯。
作用类似硝酸甘油,但持久,用于心绞痛的长期治疗和预防,还用于心肌梗塞后及肺动脉高压的治疗。
甲磺酸多沙唑嗪控释片在嗜铬细胞瘤术前扩容准备中的应用祝宇;周文龙;孙福康;宁光;何竑超;苏颋为;吴瑜璇;王卫庆;赵菊平;沈周俊;张翀宇;芮文斌【摘要】目的探讨甲磺酸多沙唑嗪控释片在嗜铬细胞瘤术前准备中的效果.方法67例功能性嗜铬细胞瘤患者分为甲磺酸多沙唑嗪控释片组(DOX组)36例和酚苄明组(PXB组)31例,两组患者通过口服药物准备,使血压、心率控制在正常范围及红细胞压积低于45%后进行手术.结果两组患者的年龄构成、术前最高血压、手术前血压、手术前红细胞压积具有可比性.DOX组的麻醉诱导前收缩压、麻醉稳定后收缩压及肿瘤切除后的最低收缩压均明显高于PXB组(P<0.01),DOX组的术中△SBP明显低于PXB组(P<0.01).结论甲磺酸多沙唑嗪控释片具有与酚苄明相当的术前扩容能力,其降压效果略逊于酚苄明,但DOX组患者术中血压波动更小、更稳定,且术前准备时间明显短于PXB组.【期刊名称】《现代泌尿外科杂志》【年(卷),期】2010(015)006【总页数】3页(P415-417)【关键词】嗜铬细胞瘤;α受体阻滞剂;术前用药法【作者】祝宇;周文龙;孙福康;宁光;何竑超;苏颋为;吴瑜璇;王卫庆;赵菊平;沈周俊;张翀宇;芮文斌【作者单位】上海交通大学医学院附属瑞金医院:泌尿外科,上海,200025;上海交通大学医学院附属瑞金医院:泌尿外科,上海,200025;上海交通大学医学院附属瑞金医院:泌尿外科,上海,200025;上海交通大学医学院附属瑞金医院:内分泌代谢科,上海,200025;上海交通大学医学院附属瑞金医院:泌尿外科,上海,200025;上海交通大学医学院附属瑞金医院:内分泌代谢科,上海,200025;上海交通大学医学院附属瑞金医院:泌尿外科,上海,200025;上海交通大学医学院附属瑞金医院:内分泌代谢科,上海,200025;上海交通大学医学院附属瑞金医院:泌尿外科,上海,200025;上海交通大学医学院附属瑞金医院:泌尿外科,上海,200025;上海交通大学医学院附属瑞金医院:泌尿外科,上海,200025;上海交通大学医学院附属瑞金医院:泌尿外科,上海,200025【正文语种】中文【中图分类】R737嗜铬细胞瘤独特的病理生理特点使患者时刻处于高致残性和致死性的境地。
前列线增生的治疗方法前列腺增生的西医治疗方法:(一)治疗(一)急诊处理:患者常因急性尿潴留来院就诊,急性尿潴留需要及时解决,以解除痛苦而挽救生命。
解决方法,一般是首选用F-14号橡皮导尿管导尿。
如导尿管受阻可在肛门内肥大腺体之下缘,以手指向前推压导尿管之顶端,使导管顶端抬起,则可插入膀胱。
大量潴留尿液,不可快速一次放空,调节导管深浅,固定留置引流,同时可开始向内分泌素治疗。
如导尿管无法放入,则急症作耻骨上膀胱造瘘,此手术操作简单病人负担不大,可在局麻或针麻下施行,同样在大量潴尿情况下,不应快速将尿液放空,同时注意以下两项:即探查膀胱内情况要细致全面,前列腺肥大程度如何、何叶肥大、质地如何、有无其它合并症,把情况了解细致全面,并于手术记录中详细记述,为以后治疗提供必要的指南。
另外造瘘引流管宜留置于膀胱高位,即膀胱高位造瘘。
至于膀胱穿刺,在有条件治疗本病的情况下,不采用此法,以避免发生其它合并症,给病人带来更多痛苦。
还有是否可急症作前列腺摘除术,采用此法,以避免发生其它合并症,给病人带来更多痛苦。
还有是否可急症作前列腺摘除术,解决急性尿潴留问题,更为人们多不赞同。
概病人皆为高龄,长期排尿障碍已有肾功亏损,亦常有其它系统疾病存在,而手术本身又属较大手术,权衡利害,不可轻举。
膀胱造瘘后,排尿问题解决,在性激素治疗情况下,全面检查了解各方面情况,再决定须否及能否施行二期前列腺切除术。
(二)非手术治疗:指性激素的治疗而言。
前列腺肥大症病因既与性腺内分泌紊乱有关,人们相信性腺内分泌的治疗,应获得良好效果,在这方面的情况是:①雄性激素的治疗:1935~1958年期间曾有Walther等人推荐雄性激素治疗前列腺肥大。
以后Menllner指出雄性激素的作用,主要在于增加膀胱肌肉的张力。
Enfedznier的经验总结认为雄性激素对早期前列腺肥大有一定的疗效。
对晚期患者无效。
Greissman认为雄性激素对纯肌瘤性的前列腺肥大有效,对腺性肥大无效。
辉瑞产品处方类药物1.成人戒烟畅沛畅沛是一种全新的戒烟药,不含尼古丁;其独特的双重作用机制,能有效帮助患者戒烟。
全球已有超过1000万人的使用经验,大量的临床试验证实了其显著的疗效和安全性。
被2008年美国戒烟指南,2009年GOLD(慢性阻塞性肺疾病)指南和2010年中国心血管病一级预防专家共识推荐为一线戒烟药物。
2.抗感染药希舒美希舒美(注射用阿奇霉素/阿奇霉素片/阿奇霉素干混悬剂)是全球广泛应用的抗生素。
用于治疗各种成人和儿童的常见呼吸道/生殖道感染,每天服用1次,连续服用3-5天,疗效确切,是多个权威指南明确推荐的一线抗菌药物。
舒普深舒普深(注射用头孢哌酮钠舒巴坦钠)是β-内酰胺酶不可逆抑制剂舒巴坦与第三代头孢菌素头孢哌酮的复方制剂。
它不仅对临床上日益增多的各种耐药菌的抗菌作用明显加强,而且还扩大了第三代头孢菌素的抗菌谱。
大扶康大扶康(氟康唑胶囊/静脉注射液)是世界上领先的抗真菌药物,治疗危重患者经常合并的致命性真菌感染。
因其疗效好、使用方便、副作用低、病人耐受性好等优势使早期经验性治疗的方案成为现实。
先锋必1、单独用药:本品可用于治疗由敏感细菌引起的下列感染:上、下呼吸道感染;腹膜炎、胆囊炎、胆管炎和其他腹腔内感染;败血症;脑膜炎;皮肤和软组织感染;盆腔炎、子宫内膜炎、淋病和其他生殖道感染;上、下泌尿道感染;骨和关节感染;2、预防感染:本品可用于预防腹部、妇科、心血管和骨科手术患者的手术后感染。
3、联合用药:本品抗菌谱广,单用本品已足以治疗绝大多数感染。
病情需要时本品也可与其他抗生素联合使用。
如与氨基糖苷类抗生素和用,疗程中应监测患者的肾功能。
优立新本品适用于治疗由敏感细菌所引起的感染。
典型的适应症包括:鼻窦炎、中耳炎、会厌炎、细菌性肺炎等上、下呼吸道感染;尿路感染、肾盂肾炎;腹膜炎、胆囊炎、子宫内膜炎、盆腔蜂窝织炎等腹腔内感染;细菌性菌血症;皮肤、软组织、骨、关节感染;淋球菌感染。
在围手术期,也可注射本品以降低腹部和盆腔手术后患者伤口感染的发生率,伤口感染可继发腹膜感染。
可多华的功能主治1. 提高免疫力•提高机体的免疫力•增强抵抗力,预防感冒和其他常见疾病的发生•帮助恢复体力,缩短康复时间2. 改善睡眠质量•缓解失眠问题,帮助入睡•改善睡眠质量,增加深度睡眠时间•减少熬夜对身体的不良影响3. 减轻疲劳感•改善身体疲劳状况,提供持久的能量支持•缓解长时间工作或学习带来的疲劳感•增强体力,提高工作和学习效率4. 抗氧化•提供丰富的抗氧化物质,抵御自由基对身体的损害•延缓细胞老化过程,保持肌肤的青春和弹性•预防慢性疾病的发生,如心脑血管疾病和癌症等5. 保护肝脏•促进肝细胞再生,增强肝脏功能•减少肝脏受损的风险,预防脂肪性肝炎等肝病•提高解毒能力,排除体内有害物质6. 平衡内分泌•调节荷尔蒙水平,改善月经不调和经前综合征等问题•缓解压力和焦虑,提高心理健康水平•促进生殖系统健康和生育能力7. 改善消化系统•缓解胃肠道不适症状,如胃胀、消化不良、腹泻等•调节肠道菌群,促进排便和肠道吸收•改善食欲,增加营养物质的摄入8. 缓解压力和焦虑•帮助放松身心,缓解压力和焦虑•提升心情,改善情绪低落的状态•促进睡眠,增加身体的抵抗力9. 抗炎和止痛•缓解关节疼痛,如风湿性关节炎和骨质疏松症等•减少炎症反应,缓解炎症引起的疼痛•加速伤口愈合,减轻疼痛和不适感10. 促进血液循环•改善血液循环,调节血压和血脂水平•预防心脑血管疾病的发生,如高血压和冠心病等•促进氧气和营养物质的输送到全身各组织和器官以上是可多华的功能主治,它具有提高免疫力、改善睡眠质量、减轻疲劳感、抗氧化、保护肝脏、平衡内分泌、改善消化系统、缓解压力和焦虑、抗炎和止痛、促进血液循环等多项益处。
无论是在身体健康的维护,还是在疾病治疗和康复中,它都可以发挥重要的作用。
在使用时,建议根据个人需要合理调整剂量,并遵循医生的指导,以确保最佳的效果和安全性。
【可多华说明书】通用名:甲磺酸多沙唑嗪控释片商品名称:可多华英文名:Cardura XL汉语拼音:Keduohua性状:本药为白色薄膜衣片。
药理作用:本品是一种新型的选择性α1受体阻滞剂,且有明显的降压和降脂作用。
已被FDA批准作为治疗高血压的一线药物。
临床研究表明,该药的降压作用接近或超过其他的抗高血压药物,同时对血脂代谢有良好的改善作用,该药能明显降低甘油三脂和总胆固醇水平,提高血浆高密度脂蛋白胆固醇水平,故能明显降低冠状动脉疾病的易患性和危险性。
与哌唑嗪相比,有作用时间长,每日仅服药一次,且起效缓慢,一般不致有首剂效应等优点,明显优于哌唑嗪。
药代动力学:吸收:控释片具有比普通片更为平稳的血浆药物浓度参数。
服药后8-9小时血浆药物浓度达峰值,峰浓度约为同剂量普通片的1/3。
24小时后两种剂型的谷浓度水平相似。
多沙唑嗪控释片峰/谷浓度比值低于普通片峰/谷浓度比值的?。
稳态时,与普通片相比,4mg多沙唑嗪控释片的相对生物利用度为54%,8mg的相对生物利用度为59%。
老年患者的药代动力学参数与年轻患者无显著差异。
分布:血浆蛋白结合率约为98%。
生物转化:该品代谢完全,以原型药物排出体外的不超过5%。
多沙唑嗪主要通过O-脱甲基化和羟基化代谢。
排泄:半衰期:双相终末半衰期为22小时。
老年患者及肾脏损害患者的药代动力学无明显改变。
目前有关多沙唑嗪在肝功能受损患者中使用及其与已知影响肝脏代谢药物(如西咪替丁)作用的资料尚不充分。
在一项12例中度肝功能受损患者试验中,单剂多沙唑嗪的药时曲线下面积(AUC)升高43%,口服清除率减少40%。
与其它完全经肝脏代谢的药物一样,肝功能受损患者使用多沙唑嗪应慎重。
适应证/功效:适用于良性前列腺增生和高血压。
用法用量:服用本控释片时,应用足量液体将药片完整吞服,不得咀嚼、掰开或碾碎后服用。
不受进食与否的影响。
最常用剂量为每日1次4mg。
国外临床使用的最大剂量为每日1次8mg,国内目前尚无此临床经验。
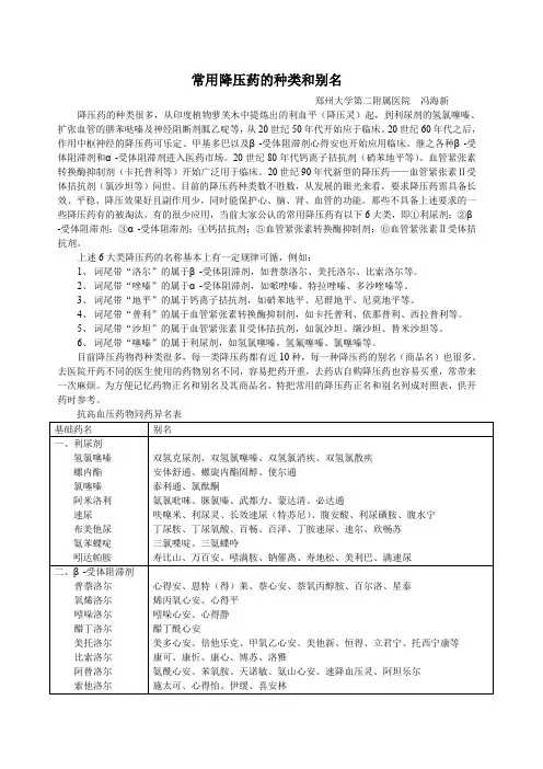
常用降压药的种类和别名郑州大学第二附属医院冯海新降压药的种类很多,从印度植物萝芙木中提炼出的利血平(降压灵)起,到利尿剂的氢氯噻嗪、扩张血管的肼苯哒嗪及神经阻断剂胍乙啶等,从20世纪50年代开始应于临床。
20世纪60年代之后,作用中枢神经的降压药可乐定、甲基多巴以及β-受体阻滞剂心得安也开始应用临床。
继之各种β-受体阻滞剂和α-受体阻滞剂进入医药市场。
20世纪80年代钙离子拮抗剂(硝苯地平等)、血管紧张素转换酶抑制剂(卡托普利等)开始广泛用于临床。
20世纪90年代新型的降压药——血管紧张素Ⅱ受体拮抗剂(氯沙坦等)问世。
目前的降压药种类数不胜数,从发展的眼光来看,要求降压药需具备长效、平稳、降压效果好且副作用少,同时能保护心、脑、肾、血管的功能。
那些不具备上述要求的一些降压药有的被淘汰,有的很少应用,当前大家公认的常用降压药有以下6大类,即①利尿剂;②β-受体阻滞剂;③α-受体阻滞剂;④钙拮抗剂;⑤血管紧张素转换酶抑制剂;⑥血管紧张素Ⅱ受体拮抗剂。
上述6大类降压药的名称基本上有一定规律可循,例如:1、词尾带“洛尔”的属于β-受体阻滞剂,如普萘洛尔、美托洛尔、比索洛尔等。
2、词尾带“唑嗪”的属于α-受体阻滞剂,如哌唑嗪、特拉唑嗪、多沙唑嗪等。
3、词尾带“地平”的属于钙离子拮抗剂,如硝苯地平、尼群地平、尼莫地平等。
4、词尾带“普利”的属于血管紧张素转换酶抑制剂,如卡托普利、依那普利、西拉普利等。
5、词尾带“沙坦”的属于血管紧张素Ⅱ受体拮抗剂,如氯沙坦、缬沙坦、替米沙坦等。
6、词尾带“噻嗪”的属于利尿剂,如氢氯噻嗪,氢氟噻嗪、氯噻嗪等。
目前降压药物得种类很多,每一类降压药都有近10种,每一种降压药的别名(商品名)也很多。
去医院开药不同的医生使用的药物别名不同,容易把药开重,去药店自购降压药也容易买重,常带来一次麻烦。
为方便记忆药物正名和别名及其商品名,特把常用的降压药正名和别名列成对照表,供开药时参考。
可多华(甲磺酸多沙唑嗪缓释片)【药品名称】商品名称:可多华通用名称:甲磺酸多沙唑嗪缓释片英文名称:Doxazosin Mesylate Extended Release Tablets【适应症】适用于良性前列腺增生和高血压。
【用法用量】国外临床使用的最大剂量为每日1次8mg,国内目前尚无此临床经验。
常用剂量的多沙唑嗪可用于肾功能不全的患者及老年患者。
【不良反应】头晕、头痛、乏力、体位性头晕、眩晕、外周性水肿、嗜睡、胃肠道反应、口干、背痛、胸痛、心悸、心动过速、肌痛、支气管炎、咳嗽、瘙痒、尿失禁、膀胱炎及鼻炎。
普通片罕见有易激惹和震颤。
注意事项体位性低血压/晕厥与所有的α受体阻滞剂一样,小部分的患者在治疗初始阶段出现了体位性低血压,表现为头晕和无力,极少出现意识丧失(晕厥)。
使用α受体阻滞剂治疗时,应告知患者如何防止出现体位性低血压以及应对措施。
在开始服用多沙唑嗪时,患者也应被告知在服用本品初始阶段如何防止因眩晕或无力而致的损伤。
心绞痛【禁忌】已知对喹唑啉类或本品的任何成份过敏者禁用。
近期发生心肌梗塞者禁用。
已接受多沙唑嗪治疗者如发生心肌梗塞,应针对个体情况决定其梗塞后的治疗。
有胃肠道梗阻、食道梗阻或任何程度胃肠道腔径缩窄病史者禁用本品。
【注意事项】体位性低血压/晕厥与所有的α受体阻滞剂一样,小部分的患者在治疗初始阶段出现了体位性低血压,表现为头晕和无力,极少出现意识丧失(晕厥)。
使用α受体阻滞剂治疗时,应告知患者如何防止出现体位性低血压以及应对措施。
在开始服用多沙唑嗪时,患者也应被告知在服用本品初始阶段如何防止因眩晕或无力而致的损伤。
心绞痛患者在接受多沙唑嗪治疗之前应先采用可有效预防心绞痛发作的药物治疗。
心绞痛患者从β受体阻滞剂转换为多沙唑嗪时,应充分注意β受体阻滞剂的撤药反应,直到患者血液动力学稳定后才开始服用多沙唑嗪。
多沙唑嗪控释片在嗜铬细胞瘤术前准备应用的初步报告作者:祝宇,王卫庆,吴瑜璇,张翀宇,芮文斌,周文龙,孙福康,刘定益,邵远,沈周俊,毕宇芳,苏颋为,姜蕾,宁光【摘要】目的提高嗜铬细胞瘤患者围手术期治疗的安全性。
方法本组65例患者术前采用选择性α1受体阻滞剂多沙唑嗪控释片(可多华)控制高血压。
结果除2例持续性高血压患者需联合钙离子拮抗剂和ACEI药物降压外,其余患者采用可多华降压均取得令人满意的结果。
结论可多华可明显减少药物的不良反应。
【关键词】嗜铬细胞瘤随着新的制药工艺的研发、以及其成品在临床工作中的应用,使嗜铬细胞瘤患者在术前准备过程中,尽可能地减少药物的不良反应、增加手术安全性、减少各种并发症的设想成为可能。
我科于2003年7月-2006年5月,对65例嗜铬细胞瘤患者术前准备中的药物选择及其用药方案加以改进,在提高治疗的安全性、减少药物的不良反应方面均取得了比较满意的结果,现报告如下。
1 资料与方法1.1 一般资料本组65例,男30例,女35例。
年龄17-79岁,平均48.5岁。
病程1周-12年。
病变部位:左肾上腺17例,右侧40例,双侧1例,腹主动脉旁髂血管分叉处6例,左肾门旁1例。
其中1例为双侧肾上腺嗜铬细胞瘤术后18年复发,2例为右侧术后9年复发,1例为右侧术后2年复发,2例为多发性内分泌腺瘤病Ⅱa型患者(有甲状腺髓样癌病史)。
以高血压为主要表现的功能性嗜铬细胞瘤53例,其中阵发性47例、持续性6例。
因体检发现的肾上腺偶发瘤12例。
功能性嗜铬细胞瘤的血压范围在150-300/105-180mmHg,其中6例伴儿茶酚胺心肌病变,6例有急性心衰史。
53例功能性嗜铬细胞瘤患者中51例24h尿儿茶酚胺明显升高,6例同时伴尿香草扁桃酸(vanillyl mandelic acid, VMA)升高;12例偶发瘤患者中8例术前24h尿儿茶酚胺在正常范围,另4例升高。
术前定位:在进行腹部平片(KUB)+静脉尿路造影(intravenous urography, IVU)、B超、CT等检查的同时,对35例肿瘤直径>5cm者作三维动态增强磁共振血管成像(3dimensional dynamic contrast enhanced magnetic resonance angiography, 3D DCE MRA)或CT血管成像(CTA)检查,以进一步明确肿瘤与周围大血管、邻近脏器、以及脏器供应血管间的关系,并以此作为选择手术径路的主要依据。
商品名】可多华【通用名】甲磺酸多沙唑嗪控释片【英文名】CarduraXL【汉语拼音】keduohua【主要成份】甲磺酸多沙唑嗪Doxazosinmesylate【性状】本药为白色薄膜衣片。
【适应症】高血压。
良性前列腺增生对症治疗。
【用法用量】服用可多华时,应用足量液体将药片完整吞服,不得咀嚼、掰开或碾碎后服用。
不受进食与否的影响。
最常用剂量为每日1次4mg。
国外临床使用的最大剂量为每日1次8mg,国内目前尚无此临床经验。
常用剂量的多沙唑嗪可用于肾功能不全的患者及老年患者。
【药物过量】如果药物过量导致低血压,患者应立即平卧,取头低位。
可根据个体情况,必要时采取其它支持治疗。
由于多沙唑嗪与血浆蛋白结合率高,药物过量不宜采用透析法。
【服药与进食】服药不受进食影响【禁忌】已知对喹唑啉类或可多华的任何成份过敏者禁用。
近期发生心肌梗塞者禁用。
已接受多沙唑嗪治疗者如发生心肌梗塞,应针对个体情况决定其梗塞后的治疗。
有胃肠道梗阻、食道梗阻或任何程度胃肠道腔径缩窄病史者禁用可多华。
【注意事项】体位性低血压/晕厥:与所有的α受体阻滞剂一样,小部分的患者在治疗初始阶段出现了体位性低血压,表现为头晕和无力,极少出现意识丧失(晕厥)。
使用α受体阻滞剂治疗时,应告知患者如何防止出现体位性低血压以及应对措施。
在开始服用多沙唑嗪时,患者也应被告知在服用可多华初始阶段如何防止因眩晕或无力而致的损伤。
心绞痛患者在接受多沙唑嗪治疗之前应先采用可有效预防心绞痛发作的药物治疗。
心绞痛患者从β受体阻滞剂转换为多沙唑嗪时,应充分注意β受体阻滞剂的撤药反应,直到患者血液动力学稳定后才开始服用多沙唑嗪。
有症状的心衰患者,在服用多沙唑嗪之前应先接受针对心衰的治疗。
接受过心衰治疗的患者,考虑到病情恶化的可能,在多沙唑嗪治疗早期应加强随访。
与其它完全经肝脏代谢的药物一样,肝功能受损患者服用多沙唑嗪应谨慎。
治疗良性前列腺增生应与泌尿科医生合作进行。
开始治疗前及治疗过程中应定期检查以排除前列腺癌。
可通过指检、记录症状和测定前列腺特异性抗原(PSA)以期发现前列腺癌。
阴茎异常勃起:α1受体拮抗剂(包括多沙唑嗪)引起阴茎异常勃起(持续数小时,性生活和自淫均不能解决)极少见,但处理不及时可导致永久性阳痿,故应告知患者该不良反应的严重性。
白细胞减少/中性粒细胞减少症:在高血压患者接受甲磺酸多沙唑嗪普通片治疗的对照临床试验中观察到,使用多沙唑嗪组较安慰剂组白细胞和中性粒细胞分别减少2.4%和1.0%,此现象在其它α受体阻滞剂中也可见。
对驾驶及操作能力的影响:通常情况下可多华对驾车或操作机器能力没有影响。
但应向患者说明可多华可引起头晕和疲劳(特别是刚开始治疗时),可能导致反应能力下降。
【儿童用药】有关可多华在儿童中的有效性及安全性尚未证实。
【老年患者用药】常规剂量的多沙唑嗪可用于肾功能受损的患者及老年患者。
【孕妇及哺乳期妇女用药】由于缺乏可多华在妊娠时的临床经验,因此有关可多华在孕期用药的安全性尚未确定。
动物试验证明无致畸作用。
动物试验发现,高剂量用药时可使胎儿存活率下降。
孕期应避免使用可多华。
动物试验发现,多沙唑嗪在动物乳汁中蓄积,尚不清楚在人乳汁的情况,所以哺乳期不应使用可多华。
【不良反应】在有对照的临床试验中,最常见的反应为体位性的(很少伴有晕厥)或非特异性的,包括:全身性反应:疲劳、不适、无力、口干、背痛、胸痛、流感样症状。
胃肠道反应:腹痛、恶心、胃肠炎、消化不良。
皮肤反应:瘙痒。
心血管系统反应:低血压、心悸、心动过速、水肿、周围性水肿。
呼吸系统反应:支气管炎、咳嗽、鼻炎、呼吸困难、呼吸道感染。
肌肉骨骼系统反应:肌痛。
中枢神经和外周神经系统反应:头晕、头痛、眩晕。
精神方面反应:嗜睡。
泌尿系统反应:小便失禁、膀胱炎及尿路感染。
在普通片剂上市后的临床应用中,还有下列不良事件的报告:造血系统反应:血小板减少、紫癜、白细胞减少。
全身性反应:过敏反应、潮热、疼痛、体重增加。
内分泌系统反应:男子乳腺发育。
胃肠道反应:便秘、腹泻、呕吐、胃肠胀气。
心血管系统反应:体位性头晕、晕厥。
呼吸道反应:鼻衄、支气管痉挛加重、咳嗽。
肝脏/胆道系统反应:胆汁淤积、肝炎、黄疸、肝功检查异常。
肌肉骨骼系统反应:关节痛、肌肉痉挛、肌肉无力。
中枢神经和周围神经系统反应:震颤、感觉减退、感觉异常。
精神方面反应:激越、阳萎、厌食、抑郁、神经过敏、焦虑、失眠。
皮肤:皮疹、脱发、荨麻疹。
特殊感觉反应:视力模糊、耳鸣。
泌尿系统反应:阴茎异常勃起、血尿、排尿困难、排尿障碍、尿频、夜尿、多尿。
此外,在上市后报道有些高血压患者用药出现下列不良事件,但这些事件一般与未服用多沙唑嗪时出现的症状难以区分,包括心动过缓、心动过速、心悸、胸痛、心绞痛、心肌梗塞、脑血管意外、心律失常。
高血压研究中,控释片的不良事件与普通片相似。
良性前列腺增生试验中,控释片总的不良事件与安慰剂相似,但显著低于普通片的不良事件。
4毫克控释片首剂服用发生的不良事件与1毫克普通片首剂后相似。
【药物相互作用】血浆中大部分(98%)多沙唑嗪与蛋白结合。
人血浆体外数据表明,多沙唑嗪对地高辛、华法林、苯妥英、吲哚美辛的蛋白结合无影响。
在临床用药中多沙唑嗪与噻嗪类利尿剂、呋喃苯胺酸、β阻滞剂、非甾体类抗炎药物、抗生素、口服降糖药、促尿酸尿药或抗凝剂合并使用未发现任何不良药物相互作用。
【FDA妊娠分级】C级:动物研究证明药物对胎儿有危害性(致畸或胚胎死亡等),或尚无设对照的妊娠妇女研究,或尚未对妊娠妇女及动物进行研究。
本类药物只有在权衡对孕妇的益处大于对胎儿的危害之后,方可使用。
【用药须知】服用可多华时将药片完整吞服,不应咀嚼。
在此控释片中,多沙唑嗪被置入一个不能被吸收的外壳中缓慢释放药物。
空壳被排出并可在大便中看到。
【药理作用】多沙唑嗪为选择性α受体阻滞剂。
作用机理:选择性、竞争性地阻断神经节后α1肾上腺素能受体,降低外周血管阻力同时松驰基质、被膜和膀胱颈部平滑肌。
药效学作用:选择性、竞争性阻断神经节后α1肾上腺素能受体,血压因外周血管阻力降低而下降。
每日服药1次,血压适度降低并可维持24小时。
维持治疗阶段卧位血压与立位血压几无差别。
未发现药物耐受性。
可多华可单独使用或与噻嗪类利尿剂、β受体阻滞剂、钙拮抗剂或血管紧张素转换酶抑制剂合用。
通过选择性阻断位于基质、被膜和膀胱颈部平滑肌中的α1肾上腺素能受体,可使良性前列腺增生的症状得以改善。
血压正常患者服药后血压变化无显著临床意义。
已证实多沙唑嗪是α1肾上腺素能受体A1亚型的有效阻滞剂。
而A1亚型的α1受体占前列腺中所有α1受体的70%以上。
这可解释多沙唑嗪对良性前列腺增生患者有作用。
疗效研究发现,服用普通片1mg、2mg或4mg病情可满意控制的患者,服用控释片4mg,病情可同样得到满意控制。
多沙唑嗪对血脂调节有益,研究表明多沙唑嗪可适度升高高密度脂蛋白胆固醇与总胆固醇的比值,但其临床重要意义尚未确定。
一项体外研究表明,5umol浓度多沙唑嗪6'-和7'-羟基化代谢产物具有抗氧化作用。
【毒理研究】遗传毒性:可多华微核试验、鼠伤寒沙门氏菌诱变试验和人体外周血细胞培养染色体畸变试验未见阳性。
生殖毒性:大鼠口服20mg/kg/日甲磺酸多沙唑嗪(AUC为人每日口服12mg的4倍)可见雄性生殖力下降,停药后2周可恢复。
家兔和大鼠分别口服41和20mg/kg/日(其血药浓度分别为人每日口服12mg可多华Cmax和AUC的10和4倍),对胎儿未见影响。
家兔给与82mg/kg/日可见胎儿存活率下降。
可多华可通过胎盘屏障。
大鼠母体动物给予多沙唑嗪40或50mg/kg/日(AUC为人每日口服12mg的8倍)可使胎儿出生后生长发育减缓。
哺乳期大鼠口服可多华后乳汁中的药物浓度为其血药浓度的20倍以上。
长期毒性:SD大鼠口服80mg/kg/日6个月和40mg/kg/日(AUC为人每日口服12mg的8倍)12个月后可见心肌坏死和纤维化。
大鼠和小鼠按同样方式给予可多华40mg/kg/日(大鼠AUC 为人的8倍,小鼠Cmax与人的相等)18个月均可见心肌纤维化。
低剂量(10或20mg/kg/日)时两种动物均未见心脏毒性。
犬口服20mg/kg/日(Cmax为人每日口服12mg的14倍)12个月和Wistar大鼠口服100mg/kg/日(Cmax为人每日口服12mg的15倍)12个月后未见该损伤。
致癌作用:可多华未见有致癌作用。
【药代动力学】吸收:控释片具有比普通片更为平稳的血浆药物浓度参数。
服药后8-9小时血浆药物浓度达峰值,峰浓度约为同剂量普通片的1/3。
24小时后两种剂型的谷浓度水平相似。
多沙唑嗪控释片峰/谷浓度比值低于普通片峰/谷浓度比值的1/2。
稳态时,与普通片相比,4mg多沙唑嗪控释片的相对生物利用度为54%,8mg的相对生物利用度为59%。
老年患者的药代动力学参数与年轻患者无显著差异。
分布:血浆蛋白结合率约为98%。
生物转化:该品代谢完全,以原型药物排出体外的不超过5%。
多沙唑嗪主要通过O-脱甲基化和羟基化代谢。
排泄:半衰期:双相终末半衰期为22小时。
老年患者及肾脏损害患者的药代动力学无明显改变。
目前有关多沙唑嗪在肝功能受损患者中使用及其与已知影响肝脏代谢药物(如西咪替丁)作用的资料尚不充分。
在一项12例中度肝功能受损患者试验中,单剂多沙唑嗪的药时曲线下面积(AUC)升高43%,口服清除率减少40%。
与其它完全经肝脏代谢的药物一样,肝功能受损患者使用多沙唑嗪应慎重。
【贮藏】30°C以下贮存,防潮。
【有效期】2年。
【规格】4毫克*10片【批准文号】国药准号J20040073 【生产厂家】辉瑞制药有限公司。