卫生监督协管(非法行医和非法采供血信息报告)
- 格式:ppt
- 大小:1003.50 KB
- 文档页数:24
卫生监督协管职责分工卫生监督协管职责分工一、负责本乡镇食品卫生、学校卫生、化妆品卫生、饮用水卫生、医疗卫生和公共场所卫生、职业放射卫生等摸底调查,建立本底资料档案。
二、协助县卫生局卫生监督所开展本乡镇医疗卫生和公共卫生领域日常监督检查。
三、开展本乡镇卫生许可现场初步审查。
四、按照县卫生局的要求负责本乡镇管理相对人卫生法律法规和基本卫生知识宣传。
五、按照县卫生监督机构的要求负责本乡镇卫生监督相关信息的收集和报送。
六、负责本乡镇群众举报投诉的登记、报告和协助县卫生局开展群众举报、突发公共卫生事件基本情况调查。
七、协助县卫生局卫生监督所参与本乡镇卫生违法案件的初始调查和处理。
八、协助县卫生局卫生监督所在本乡镇的卫生专项执法检查行动。
九、完成县卫生局交办的卫生监督工作。
卫生监督协管员考核指标一、基础档案建立率,日常监督覆盖率、监督情况和群众举报记录报告率100%。
二、按要求收集、报送相关信息,做到全面、准确、及时。
三、全年开展卫生法律法规和相关卫生知识宣传5次以上。
四、协助县卫生局县卫生监督所开展的相关工作积极有效,有据可查五、参与上级组织的培训率和合格率100%。
卫生监督协管工作制度:在孝昌县县卫生监督所指导下对辖区内公共卫生监督管理履行6项职能:一是对本辖区内食品、职业卫生、公共场所卫生、饮用水卫生、传染病防治、医疗市场等进行日常巡查或集中式检查、指导,并及时向县卫生局卫生监督所报告监督信息及违法信息;二是对在卫生监督检查过程中发现的违法行为进行法律宣传并及时制止违法行为;三是协助卫生监督所执法人员开展卫生监督执法工作,查处违法案件;四是为辖区范围卫生单位提供卫生行政审批咨询,并代为交件、代办、领证工作,方便群众办事。
五是发现突发公共卫生事件发生时及时如实报告,做好前期现场控制以防止事态进一步蔓延,协助相关部门做好应急处置工作;六是认真完成县卫生局及卫生监督所交办的.其他工作。
卫生监督协管员纪律要求一、认真履行卫生监督协管员各项职责。
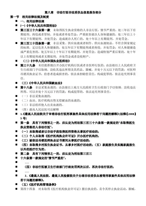
第八章非法行医非法采供血信息报告部分第一节相关法律法规及制度⏹一、相关法律法规⏹(一)《中华人民共和国刑法》⏹第三百三十六条第一款未取得医生执业资格的人非法行医,情节严重的,处三年以下有期徒刑、拘役或者管制,并处或者单处罚金;严重损害就诊人身体健康的,处三年以上十年以下有期徒刑,并处罚金;造成就诊人死亡的,处十年以上有期徒刑,并处罚金。
⏹第三百三十四条第一款非法采集、供应血液或者制作、供应血液制品,不符合国家规定的标准,足以危害人体健康的,处五年以下有期徒刑或者拘役,并处罚金;对人体健康造成严重危害的,处五年以上十年以下有期徒刑,并处罚金;造成特别严重后果的,处十年以上有期徒刑或者无期徒刑,并处罚金或者没收财产。
⏹(二)《中华人民共和国执业医师法》⏹第三十九条未经批准擅自开办医疗机构行医或者非医师行医的,由县级以上人民政府卫生行政部门予以取缔,没收其违法所得及其药品、器械,并处十万元以下的罚款;对医师吊销其执业证书;给患者造成损害的,依法承担赔偿责任;构成犯罪的,依法追究刑事责任。
⏹(三)《中华人民共和国献血法》⏹第十八条非法采集血液的,由县级以上地方人民政府卫生行政部门予以取缔,没收违法所得,可以并处十万元以下的罚款;构成犯罪的,依法追究刑事责任:⏹(一)非法采集血液的;⏹(二)血站、医疗机构出售无偿献血的血液的;⏹(三)非法组织他人出卖血液的。
⏹(四)最高人民法院司法解释⏹ 1.《最高人民法院关于审理非法行医刑事案件具体应用法律若干问题的解释》(法释【2008】5号)⏹第一条具有下列情形之一的,应认定为刑法第三百三十六条第一款规定的“未取得医生执业资格的人非法行医”:⏹(一)未取得或者以非法手段取得医师资格从事医疗活动的;⏹(二)个人未取得《医疗机构执业许可证》开办医疗机构的;⏹(三)被依法吊销医师执业证书期间从事医疗活动的;⏹(四)未取得乡村医生执业证书,从事乡村医疗活动的;(五)家庭接生员实施家庭接生以外的医疗行为的。
卫生监督所职责(一)负责本乡镇职业卫生咨询指导、学校卫生服务、饮用水卫生安全巡查、非法行医和非法采供血、食品安全信息报告等工作,建立底册和管理档案。
(二)每月开展三次对本乡镇辖区被监督单位的巡查,发现问题及时上报并做好登记,协助县卫生监督机构开展监督检查工作。
如未发现异常问题将本月三次巡查情况,报县级卫生监督机构。
(三)按照县卫生监督机构的要求负责对本乡镇管理相对人卫生法律法规和卫生知识宣传。
(四)按照县卫生监督机构的要求负责对本乡镇卫生监督信息的收集与报告。
(五)负责本乡镇群众举报投诉的登记、报告和协助县卫生监督机构开展群众举报和突发公共卫生收集基本情况调查。
(六)协助县卫生监督机构对违法案件的初始调查和处置。
(七)协助县卫生监督机构在本乡镇的卫生专项执法检查活动。
(八)完成县卫生行政部门交付的其他卫生监督工作。
卫生监督协管员制度(一)认真履行卫生监督协管员的各项职责。
(二)遵守职业道德,严禁弄虚作假、玩忽职守。
(三)坚持办事程序公开,巡查人员公开,巡查结果公开,举报电话公开。
(四)巡查时不饮酒,严禁着卫生监督制服在公共场所饮酒、娱乐。
(五)不准以权谋私,收受被监督对象钱物。
(六)不准利用职权对管理相对人借故刁难、拖延或设置障碍。
(七)不准借执行公务之便吃、拿、卡、要。
(八)不准在卫生监督巡查时购买被监督对象的产品。
(九)不准向被监督对象推销产品或建立经济关系。
(十)不得擅自行使行政处罚权、行政强制措施,扣留、收缴、销毁相关产品。
卫生监督协管员服务内容及形式一、服务对象辖区内居民二、服务内容开展食品安全信息报告,职业卫生咨询指导、饮用水卫生安全巡查、学校卫生服务、非法行医和非法采供供血信息报告。
三、服务形式(一)食品安全信息报告发现或怀疑有食物中毒、食源性疾病、食品污染等对人体健康造成危害或可能造成危害的线索和事件,及时报告卫生监督机构并协助调查。
(二)职业卫生咨询指导在医疗服务过程中,发现从事接触或可能接触职业危害因素的服务对象,并对其开展针对性的职业病防治咨询、指导,对发现的可疑职业病患者向职业病诊断机构报告。
卫生监督协管日常巡查制度是指由卫生监督部门组织或委托相关人员对卫生监督协管对象进行定期巡查的制度。
下面是一个卫生监督协管日常巡查制度的范例:1. 巡查目的:确保卫生监督协管对象的卫生条件达标,保障公众健康。
2. 巡查频率:根据卫生监督协管对象的特点和风险程度,制定巡查频率,一般为每季度至少一次。
3. 巡查内容:- 检查卫生设施设备的运行状况,包括供水设备、排污设备、卫生间等。
- 检查食品加工、储存、销售环节的卫生控制情况,包括餐饮场所、食品生产企业等。
- 检查医疗机构的卫生措施和医疗废物处理情况。
- 检查公共场所的卫生状况,如公园、商场、学校等。
- 检查废弃物处理情况,包括垃圾分类、垃圾清运等。
4. 巡查方法:- 进行现场巡查,检查卫生设施设备的使用情况和卫生控制措施的执行情况。
- 检查相关文件和记录,包括卫生许可证、员工培训记录等。
- 进行抽样检测,通过对食品、水源等进行化验,确保符合卫生标准。
- 听取相关人员的意见和建议,了解存在的问题和改进的意见。
5. 巡查结果处理:- 对于存在的问题,及时提出整改要求,并制定整改措施和时间限制。
- 对于重大问题和违法行为,及时进行处罚,严肃追责。
- 建立巡查记录和档案,及时更新和保留所有巡查相关的信息和报告。
6. 监督与评估:- 对巡查结果进行分析和评估,制定改进措施和提升效能。
- 监督协管对象按要求整改,确保问题得到解决。
- 定期向上级卫生监督部门报告巡查结果和整改情况,接受监督。
卫生监督协管日常巡查制度(二)(一)食品安全发现或怀疑有食物中毒、食源性疾病、食品污染等对人体健康造成危害或可能造成危害的线索和事件,应及时报告食品安全办公室,保护好现场并协助调查。
(二)职业卫生咨询指导在医疗服务过程中,发现从事接触或可能接触职业危害因素的服务对象,应对其开展针对性的职业病防治咨询、指导,发现职业病患者、可疑职业病患者以及发现或怀疑有职业危害因素对人体健康造成危害或可能造成危害的线索和事件,应及时向卫生监督所报告。
非法行医和非法采供血信息报告1、定期对辖区内医疗服务市场、采供血机构开展巡访,发现非法行医、非法采供血等相关信息及时,必须做好以下工作:一是应及时以电话和文本方式报告县卫生监督所监督执法二股;二是填写完整的附件1,其中报告内容必须写明隐患具体地点、范围大小、涉及人员多少、隐患大体因素等;三是保护好现场并协助卫生执法人员调查。
2、开展医疗机构、非法行医和非法采供血卫生监督检查2.1主要检查内容2.1.1医疗机构执业许可证和职业人员资格证等;2.1.2医疗机构医疗废弃物处理是否规范?2.1.3医疗机构是否存在超范围行医?2.1.4医疗机构消毒卫生管理是否规范?2.2检查方法每周必须开展辖区内医疗机构卫生监督检查2.2.1必须携带“现场笔录”、“卫生监督指导意见书”、“工作日志”等;2.2.2对每户检查时必须有影像材料,检查后必须书写“现场检查笔录”;2.2.3对存在问题单位必须发放“卫生监督指导意见书”;2.2.4全年必须将辖区内医疗机构单位检查覆盖4次以上;2.2.5检查过程中发现非法行医者,应立即报告县卫生监督所;2.2.6每天工作情况,填入“工作日志”。
2.3完善报告:每月底,将上月卫生监督协管工作信息填写附件2“卫生监督检查(协管)巡查登记表”,上报县卫生监督所办公室。
卫生行政执法文书现场检查笔录第页共页被检查人:法人代表/负责人:性别年龄文化程度身份证号码:检查机关:正安县卫生和食品药品监督管理局检查时间:年月日时分至时分检查地点:卫生监督检查员出示证件后检查,检查记录:正安县卫生和食品药品监督管理局卫生监督检查员、出示执法证件(证件号: 、),在╳╳的陪同下,对该单位(场所)进行检查,记录如下:1.查见该╳位于镇(乡)村组(号),建筑面积平方米(至少40平米)。
诊室有()无()、处置室有()无()、治疗室有()无()、药房有()无();2.医疗机构执业许可证有()无(),效期至年月日;3.执业人员资格证书有()无()、执业证书有()无();4.门诊登记有()无()正常使用、处方笺有()无()正常使用、皮试登记有()无()正常使用;5.基本设备是()否()健全被检查人签名:卫生监督检查员签名:年月日年月日中华人民共和国卫生部制卫生行政执法文书现场检查笔录第页共页被检查人:法人代表/负责人:性别年龄文化程度身份证号码:检查机关:正安县卫生和食品药品监督管理局检查时间:年月日时分至时分检查地点:卫生监督检查员出示证件后检查,检查记录:正安县卫生和食品药品监督管理局卫生监督检查员、出示执法证件(证件号: 、),在╳╳的陪同下,对该单位(场所)进行检查,记录如下:1.查见该院位于镇(乡)街道号,建筑面积平方米(至少300平米)。
卫生监督协管服务内容(一)食品安全信息报告发现或怀疑有食物中毒、食源性疾病、食品污染等对人体健康造成危害或可能造成危害的线索和事件,应及时报告县(区)食品安全综合协调机构,保护好现场并协助调查。
(二)职业卫生咨询指导在医疗服务过程中,发现从事接触或可能接触职业危害因素的服务对象,应对其开展针对性的职业病防治咨询、指导,发现职业病患者、可疑职业病患者以及发现或怀疑有职业危害因素对人体健康造成危害或可能造成危害的线索和事件,应及时向县(区)卫生监督机构报告。
(三)饮用水卫生安全巡查按照县(区)卫生监督机构部署,定期对农村集中式供水、城市二次供水和学校供水进行巡查,协助开展饮用水水质抽检服务,协助经营者办理卫生许可证和从业人员健康证,发现无证供水单位以及发现或怀疑有生活饮用水污染等对人体健康造成或可能造成危害的线索和事件,及时报告县(区)卫生监督机构,保护好现场并协助卫生执法人员调查。
协助有关专业机构对供水单位从业人员开展业务培训。
(四)学校卫生服务按照县(区)卫生监督机构部署,定期对学校传染病防控、教学环境开展巡访,发现问题隐患及时报告县(区)卫生监督机构;指导学校设立卫生宣传栏,协助开展学生健康教育。
协助有关专业机构对校医(保健教师)开展业务培训。
(五)非法行医和非法采供血信息报告定期对辖区内医疗服务市场、采供血机构开展巡访,发现非法行医、非法采供血等相关信息及时向县(区)卫生监督机构报告。
(六)公共场所卫生安全巡查定期对辖区内公共场所进行巡查,协助经营者办理卫生许可证和从业人员健康证,发现无证经营的公共场所以及发现或怀疑公共场所突发公共卫生事件,应及时报告县(区)卫生监督机构并协助卫生执法人员调查。
为积极推进医药卫生体制改革,进一步加强卫生监督所机构建设和队伍建设,提升卫生监督执法水平,更好地适应经济社会发展需要和人民群众健康的需求,我中心在政府决策指引下,为全力推进辖区卫生监督事业又好又快发展。
卫生监督协管工作职责
1、及时掌握协管范围内职业卫生、传染病防治、食品安全、供水单位及医疗机构基本情况,建立底册和管理档案,做到一户一档。
2、开展卫生法律、法规及卫生知识宣传工作,协助卫生监督所开展卫生法律、法规及卫生知识的培训。
3、实施经常性卫生监督检查,督促行政相对人按照卫生法律法规开展执业活动,并制作检查笔录。
对违反法律、法规规定的行为,出具《卫生监督意见书》督促整改,对拒不整改的或违法情节较重的,及时上报卫生监督所,并配合调查取证。
4、在工作中对村监管员上报的公共卫生事件、非法行医、非法采供血等信息及线索及时核实上报,及时填写《卫生监督协管信息报告登记表》,并协助卫生监督所开展卫生监督执法工作。
5、受理辖区内相关案件的投诉、举报,经调查核实后,及时向卫生监督所报告,协助卫生监督员开展相关卫生监督执法工作。
6、对辖区内村卫生室的卫生监督兼管工作进行指导检查,定期进行考核评估。
7、完成上级卫生监督部门指定或交办的其它各项工作任务。
【此文档部分内容来源于网络,如有侵权请告知删除,本文档可自行编辑和修改内容,感谢您的支持!】。
卫生监督协管非法行医和非法采供血信息报告引言:近年来,随着医疗技术的发展和医疗服务的不断完善,人们的健康水平得到了显著提升。
然而,与此同时,非法行医和非法采供血等违法行为也时有发生,给社会稳定和人民群众的身体健康带来了威胁。
为了有效监管和管理这些违法行为,卫生监督机构必须积极采取行动。
本文将重点探讨卫生监督协管非法行医和非法采供血的信息报告工作,旨在加强监管力度,保障人民群众的合法权益。
一、非法行医的危害及信息报告的重要性非法行医是指没有取得相应医疗资质的人员从事医疗活动,包括无证行医、擅自开药、虚假宣传等不合法行为。
这些非法行医者往往缺乏必要的医学知识和技能,存在较高的医疗风险,容易给人们的身体健康带来严重危害。
因此,及时发现和举报非法行医是维护公众健康的迫切需求。
信息报告在卫生监督协管非法行医中起着至关重要的作用。
一方面,信息报告可以帮助卫生监督部门了解非法行医的情况,并及时采取措施进行调查和处罚。
另一方面,通过公众的信息报告,可以提高群众的自我保护意识,减少不法分子的行医行为,形成有利于社会稳定和人民身体健康的环境。
二、非法行医信息报告的方式和渠道三、非法采供血的危害及信息报告的重要性非法采供血是指在未获得法定许可的情况下,进行采供血活动的行为。
这种非法行为涉及到人员和血液安全问题,容易导致传染疾病的传播和健康风险的增加。
非法采供血不仅是一种违法行为,更是对公众健康的严重威胁。
信息报告在卫生监督协管非法采供血中也起着重要的作用。
通过信息报告,卫生监督部门可以及时了解非法采供血的情况,并采取有效措施进行调查和打击。
同时,信息报告可以提高公众对非法采供血的认识和警惕性,减少受害者人数,维护公众的健康和安全。
四、非法采供血信息报告的方式和渠道结论:卫生监督协管非法行医和非法采供血信息报告工作的开展对于维护公众健康和社会稳定具有重要意义。
只有通过加强监管和管理,才能减少非法行医和非法采供血带来的危害和风险。
卫生部、公安部关于进一步加强打击非法行医和非法采供血工作的通知卫监督发〔2011〕69号各省、自治区、直辖市卫生厅局、公安厅局,新疆生产建设兵团卫生局、公安局:打击非法行医和非法采供血是关系到人民群众生命健康权益的一项重要工作。
自卫生部和公安部联合下发《关于在严厉打击非法行医和非法采供血工作中加强衔接配合的暂行规定》(卫监督发〔2009〕29号)(以下简称《规定》)后,各地积极探索有效工作机制,打击非法行医和非法采供血工作取得了明显成效。
但由于个别地区工作发展不平衡,非法行医现象依然存在,非法采供血出现了抬头迹象,为此,国务院领导作出重要批示,要求研究有效治理措施。
为进一步加大打击非法行医和非法采供血工作力度,防止反弹,现提出以下工作要求:一、提高思想认识,切实履行职责地方各级卫生行政部门和公安机关要坚持以人为本,从构建和谐社会的高度出发,充分认识非法行医和非法采供血对社会的危害性,切实增强责任意识。
要按照《规定》要求,进一步加强领导,强化责任落实,继续保持打击非法行医和非法采供血的高压态势。
要依据职责分工,积极配合相关部门研究、落实打击非法行医和非法采供血的治本措施。
根据当地实际情况,把打击非法行医和非法采供血工作列入目标管理考核内容。
二、完善落实制度,加强衔接配合地方各级卫生行政部门和公安机关要进一步完善、落实非法行医和非法采供血信息通报、联席会议、重大案件联合查办等相关制度,借鉴江苏、浙江等省打击非法行医黑名单制度。
要加强在打击非法行医和非法采供血工作中的衔接配合,定期通报打击工作相关信息。
打击非法行医工作还要进一步加强与工商、药监、计生等部门的沟通、合作,有效压缩非法行医违法犯罪活动的生存空间。
地方公安机关要协助卫生部门对涉嫌非法行医和非法采供血有关人员进行身份核实,作到快捷、准确地打击非法行医和非法采供血违法犯罪行为。
三、加大查处力度,规范案件移送地方各级卫生行政部门要重视群众投诉举报线索,狠抓案件查办工作,采取多种形式拓宽举报渠道;对举报属实的案件,要一查到底,绝不姑息。
卫生监督协管巡查工作制度(一)食品安全发现或怀疑有食物中毒、食源性疾病、食品污染等对人体健康造成危害或可能造成危害的线索和事件,应及时报告食品安全办公室,保护好现场并协助调查。
(二)职业卫生咨询指导在医疗服务过程中,发现从事接触或可能接触职业危害因素的服务对象,应对其开展针对性的职业病防治咨询、指导,发现职业病患者、可疑职业病患者以及发现或怀疑有职业危害因素对人体健康造成危害或可能造成危害的线索和事件,应及时向卫生监督所报告。
(三)饮用水卫生安全巡查按照县卫生监督所部署,定期对村屯和学校供水进行巡查,协助开展饮用水水质抽检服务,协助经营者办理卫生许可证和从业人员健康证,发现或怀疑有生活饮用水污染等对人体健康造成或可能造成危害的线索和事件,及时报告县卫生监督所,保护好现场并协助卫生执法人员调查。
协助有关专业机构对供水从业人员开展业务培训。
(四)学校卫生服务按照县卫生监督所部署,定期对学校传染病防控开展巡访,发现问题隐患及时报告县卫生监督所;指导学校设立卫生宣传栏,协助开展学生健康教育。
协助有关专业机构对校医(保健教师)开展业务培训。
(五)非法行医和非法采供血信息报告定期对辖区内医疗服务市场、采供血机构开展巡访,发现非法行医、非法采供血等相关信息进行初步调查,同时向县卫生监督所报告。
(六)公共场所卫生安全巡查定期对辖区内公共场所进行巡查,协助经营者办理卫生许可证和从业人员健康证,发现无证经营的公共场所以及发现或怀疑公共场所突发公共卫生事件,应及时报告卫生监督所并协助卫生执法人员调查。
卫生监督协管巡查工作制度(二)(一)食品安全发现或怀疑有食物中毒、食源性疾病、食品污染等对人体健康造成危害或可能造成危害的线索和事件,应及时报告食品安全办公室,保护好现场并协助调查。
(二)职业卫生咨询指导在医疗服务过程中,发现从事接触或可能接触职业危害因素的服务对象,应对其开展针对性的职业病防治咨询、指导,发现职业病患者、可疑职业病患者以及发现或怀疑有职业危害因素对人体健康造成危害或可能造成危害的线索和事件,应及时向卫生监督所报告。
卫生监督协管巡查工作制度(一)食品安全发现或怀疑有食物中毒、食源性疾病、食品污染等对人体健康造成危害或可能造成危害的线索和事件,应及时报告食品安全办公室,保护好现场并协助调查。
(二)职业卫生咨询指导在医疗服务过程中,发现从事接触或可能接触职业危害因素的服务对象,应对其开展针对性的职业病防治咨询、指导,发现职业病患者、可疑职业病患者以及发现或怀疑有职业危害因素对人体健康造成危害或可能造成危害的线索和事件,应及时向卫生监督所报告。
(三)饮用水卫生安全巡查按照县卫生监督所部署,定期对村屯和学校供水进行巡查,协助开展饮用水水质抽检服务,协助经营者办理卫生许可证和从业人员健康证,发现或怀疑有生活饮用水污染等对人体健康造成或可能造成危害的线索和事件,及时报告县卫生监督所,保护好现场并协助卫生执法人员调查。
协助有关专业机构对供水从业人员开展业务培训。
(四)学校卫生服务按照县卫生监督所部署,定期对学校传染病防控开展巡访,发现问题隐患及时报告县卫生监督所;指导学校设立卫生宣传栏,协助开展学生健康教育。
协助有关专业机构对校医(保健教师)开展业务培训。
(五)非法行医和非法采供血信息报告定期对辖区内医疗服务市场、采供血机构开展巡访,发现非法行医、非法采供血等相关信息进行初步调查,同时向县卫生监督所报告。
(六)公共场所卫生安全巡查定期对辖区内公共场所进行巡查,协助经营者办理卫生许可证和从业人员健康证,发现无证经营的公共场所以及发现或怀疑公共场所突发公共卫生事件,应及时报告卫生监督所并协助卫生执法人员调查。
卫生监督协管巡查工作制度(二)(一)食品安全发现或怀疑有食物中毒、食源性疾病、食品污染等对人体健康造成危害或可能造成危害的线索和事件,应及时报告食品安全办公室,保护好现场并协助调查。
(二)职业卫生咨询指导在医疗服务过程中,发现从事接触或可能接触职业危害因素的服务对象,应对其开展针对性的职业病防治咨询、指导,发现职业病患者、可疑职业病患者以及发现或怀疑有职业危害因素对人体健康造成危害或可能造成危害的线索和事件,应及时向卫生监督所报告。
2023卫生监督协管工作总结2023卫生监督协管工作总结1在各级领导的指导下,我中心认真贯彻落实上级有关文件精神,以职业病咨询指导、学校卫生、公共场所卫生、非法行医(采供血)、饮用水卫生等工作为重点,认真开展卫生监督协管服务工作,在全体卫生监督协管工作人员的共同努力下,取得了一定的成绩,现将我院卫生监督协管服务工作总结如下:一、加强组织领导,建立和完善卫生监督协管工作机制为了切实做好辖区卫生监督协管工作,年初我们制定了卫生监督协管工作计划,召开了卫生监督协管工作会议,成立了领导小组,由院长担任组长,分管副院长担任副组长,不断健全完善我中心卫生监督协管工作机制,为我中心卫生监督协管服务工作顺利实施奠定了坚实的基础。
二、认真组织,加大培训、宣传力度为使卫生监督协管服务工作落到实处,取得实效,本年度我中心分别于3、7月派出工作人员参加上级举办的卫生监督协管员培训班6人次,分别组织中心职工、责任医生开展卫生监督协管知识培训2次,重点就卫生监督协管相关法律法规、学校卫生、生活饮用水卫生、非法行医和非法采供血、公共场所卫生等方面进行了培训。
通过培训、宣传,不断提高协管员的业务能力。
并对从业人员进行培训,增强了广大人民群众卫生监督相关法律法规知识,使他们对卫生监督服务工作的重要性有了更深一步的了解,提高了他们的卫生意识和自我保护意识。
三、强化工作措施,全面开展卫生监督协管服务工作。
一是开展职业卫生咨询指导,在医疗服务过程中,发现从事接触或可能接触职业危害因素的服务对象,做好相关记录,并对他们进行了针对性的职业病防治咨询、指导,于12月20日在瓯海三医康复大楼母婴中心二楼宣教室举行了医务人员职业暴露与防护知识讲座,全院包括临床、医技、行政及后勤等100多人参加了培训。
二是全年开展饮用水卫生安全巡查4次,主要是对供水单位及学校饮用水卫生进行巡查指导,并于11月30日上午在梧田社区卫生服务中心宣教室召开生活饮用水制供水单位相关人员培训会。
卫生监督协管服务内容(一)食品安全信息报告发现或怀疑有食物中毒、食源性疾病、食品污染等对人体健康造成危害或可能造成危害的线索和事件,应及时报告县(区)食品安全综合协调机构,保护好现场并协助调查。
(二)职业卫生咨询指导在医疗服务过程中,发现从事接触或可能接触职业危害因素的服务对象,应对其开展针对性的职业病防治咨询、指导,发现职业病患者、可疑职业病患者以及发现或怀疑有职业危害因素对人体健康造成危害或可能造成危害的线索和事件,应及时向县(区)卫生监督机构报告。
(三)饮用水卫生安全巡查按照县(区)卫生监督机构部署,定期对农村集中式供水、城市二次供水和学校供水进行巡查,协助开展饮用水水质抽检服务,协助经营者办理卫生许可证和从业人员健康证,发现无证供水单位以及发现或怀疑有生活饮用水污染等对人体健康造成或可能造成危害的线索和事件,及时报告县(区)卫生监督机构,保护好现场并协助卫生执法人员调查。
协助有关专业机构对供水单位从业人员开展业务培训。
(四)学校卫生服务按照县(区)卫生监督机构部署,定期对学校传染病防控、教学环境开展巡访,发现问题隐患及时报告县(区)卫生监督机构;指导学校设立卫生宣传栏,协助开展学生健康教育。
协助有关专业机构对校医(保健教师)开展业务培训。
(五)非法行医和非法采供血信息报告定期对辖区内医疗服务市场、采供血机构开展巡访,发现非法行医、非法采供血等相关信息及时向县(区)卫生监督机构报告。
(六)公共场所卫生安全巡查定期对辖区内公共场所进行巡查,协助经营者办理卫生许可证和从业人员健康证,发现无证经营的公共场所以及发现或怀疑公共场所突发公共卫生事件,应及时报告县(区)卫生监督机构并协助卫生执法人员调查。
为积极推进医药卫生体制改革,进一步加强卫生监督所机构建设和队伍建设,提升卫生监督执法水平,更好地适应经济社会发展需要和人民群众健康的需求,我中心在政府决策指引下,为全力推进辖区卫生监督事业又好又快发展。
卫生监督协管服务规范
一、服务对象
辖区内居民。
二、服务内容
(一)食品安全信息报告
发现或怀疑有食物中毒、食源性疾病、食品污染等对人体健康造成危害或可能造成危害的线索和事件,及时报告卫生监督机构并协助调查。
(二)职业卫生咨询指导
在医疗服务过程中,发现从事接触或可能接触职业危害因素的服务对象,并对其开展针对性的职业病防治咨询、指导,对发现的可疑职业病患者向职业病诊断机构报告。
(三)饮用水卫生安全巡查
协助卫生监督机构对农村集中式供水、城市二次供水和学校供水进行巡查,协助开展饮用水水质抽检服务,发现异常情况及时报告;协助有关专业机构对供水单位从业人员开展业务培训。
(四)学校卫生服务
协助卫生监督机构定期对学校传染病防控开展巡访,发现问题隐患及时报告;指导学校设立卫生宣传栏,协助开展学生健康教育。
协助有关专业机构对校医(保健教师)开展业务培训。
(五)非法行医和非法采供血信息报告
定期对辖区内非法行医、非法采供血开展巡访,发现相关信息及时向卫生监督机构报告。
XXXX医院
X年X月X日。