螺杆空压机培训教材
- 格式:ppt
- 大小:1.46 MB
- 文档页数:3
一、空气压缩机技术特征1、型号说明规格型号:SGD-110B 额定排气量:20.0m3/min工作压力:0。
8MPa 冷却方式:风冷2、配套电机主要技术特征电机型号:Y2-315S-4 电机功率:110kw额定电压:380V 额定转速:1480r/min二、空气压缩机结构组成压缩机主要由下列部分组成:压缩机和电动机组件,冷却、润滑系统,分离系统,微电脑控制系统。
1、冷却与润滑系统机组不设压缩机冷却润滑油油泵,冷却润滑油在系统压力的作用下,从油气分离器通过温控阀进入冷却器进行热交换,冷却后的油经过油过滤器过滤,送到压缩机喷油口和各润滑点,随同压缩空气一起又进入油气分离器,如此循环工作。
系统主要由五个部件组成:油气分离器、温控阀、油过滤器、风扇(风冷式用)、油冷却器螺杆式压缩机冷却润滑油有三种功能:润滑轴承、密封间隙,主要是转子啮合表面之间、转子外圆端面与气缸之间的间隙:冷却压缩空气及运动件.实际上大部分油用来冷却,而小部分油用来润滑与密封。
压缩机使用一般回转压缩机专用矿物油,首次运行150小时,压缩机冷却油就必须更换,在此以后,通常300~500小时或者6个月,就需要更换,以预防油污积聚或油氧化物生成;如果使用优质合成回转压缩机专用油,由于其具有稳定性高、碳粉含量低、剪切稳定性好等优点,油的使用寿命将达到4000~10000小时.如果压缩机一直处于不利的工况下(如灰尘较多、环境温度高等)运行,或者长期处于不稳定的工作状态,那么就有必要根据具体情况缩短更换冷却油周期,在更换油时,最好在停机10~20分钟后进行,并必须彻底排空油气分离器、管道及冷却器中的油,清洗后重新拧上油塞,重新加油,所加冷却润滑油必须经过三级过滤。
特别注意的是:在不能保证系统中所有压力已彻底释放之前,禁止拆下压缩机润滑和冷却系统中的任何排油塞或油过滤器螺塞。
润滑油混合使用可能导致不溶解的沉积物形成,这种沉积物会引起包括过滤器阻塞在内的严重故障。
螺杆式空压机培训资料螺杆式空气压缩机空压机的全称是空气压缩机;一台根据双螺杆(也称阴阳转子)转动使气体产生容积变化的工作原理设计的机器,它能把自然空气吸入再经过内部几道过程完成工作,最终排出满足压力要求的压缩空气,此机器谓螺杆式空气压缩机。
空压机的工作压力压力单位的表示形式很多,这里主要介绍螺杆式空气压缩机常用的压力表示单位;①工作压力,国内用户常称排气压力。
工作压力是指空压机排出气体的最高压力;②常用的工作压力单位为: bar或Mpa ,1 bar = 0.1 Mpa ;③一般性,用户通常把压力单位称为:Kg(公斤),1 bar = 1 Kg。
空压机的容积流量①容积流量,国内用户常称排气量。
容积流量是指在所要求的排气压力下,空压机单位时间内排出的气体容积,折算到进气状态的量。
②容积流量单位为:m3/min(立方/分钟)或 L/ min(升/分钟),1m3(立方)= 1000L(升);③一般性,常用的流量单位为:m3/min(立方/分钟);④容积流量在我国又被称为排气量或铭牌流量。
空压机的功率①一般性,空压机的功率是指所匹配的驱动电机或柴油机的铭牌功率;②功率的单位为:KW(千瓦)或HP(匹/马力),1KW ≈ 1.333HP 。
工作压力(排气压力)的选型:当用户准备选购空压机时,首先要确定用气端所需要的工作压力,加上1-2 bar的余量,再选择空压机的压力,(该余量是考虑从空压机安装地点到实际用气端管路距离的压力损失,根据距离的长短在1-2 bar之间适当考虑压力余量)。
当然,管路通径的大小和转弯点的多少也是影响压力损失的因素,管路通径越大且转弯点越少,则压力损失越小;反之,则压力损失就越大。
因此,当空压机与各用气端管路之间距离太远时,应适当放大主管路的通径。
如果环境条件符合空压机的安装要求且工况允许的话,可在用气端就近安装。
容积流量的选型:①在选择空压机容积流量时,应先了解所有的用气设备的容积流量,把流量的总数乘以1.2(即放大20%余量);②新项目上马可根据设计院提供的流量值进行选型;③向用气设备供应商了解用气设备的容积流量参数进行选型;④空压机站改造可参考原来参数值结合实际用气情况进行选型;合适的选型,对用户本身和空压机设备都有益处,选型过大浪费,选型过小可能造成空压机长期处于加载状态或用气不够或压力打不上去等弊端。
Atlas·Copco螺杆空压机培训教材(操作)一:操作指南1-1:开机1-1-1:闭合电源,检查电源指示灯是否点亮。
1-1-2:打开空气出气阀。
1-1-3:关闭手动排污阀。
1-1-4:按起动按钮(2)。
空压机开始运行,自动运行指示灯(8)点亮。
启动后10秒(可重新设置),主电机从星形运行状态转换到三角形运行状态,同时(可设置)空压机在加载状态下运行。
显示屏上的信息从“自动卸载/Auto unloaded ”转换到:“自动加载/Auto loaded”。
1-2:运行中1-2-1:检查加载运行状态下的油位:油位计的指针应位于绿色区域内。
否则,按停机按钮,等到空压机停机,让油位系统泄压,然后等几分钟,拧掉加油塞,加油至油位到加油口,安装并拧紧加油塞。
1-2-2:如果空气过滤器的保养指示器的红色部分完全显示出来,请更换空气过滤器滤芯。
按过滤器尾部的设置按钮复位,同时让电脑内保养时钟复位。
参见Elektronikon电脑控制器使用手册。
1-2-3:当自动运行指示灯点亮,表示电脑控制器正自动控制压缩机的加载、卸载,电机停和重新启动。
1-3:运行中显示屏检查1-3-1:经常检查显示屏的读数和信息。
通常显示屏显示空压机出气压力,运行状态,和在显示屏底部显示功能键的缩写。
1-3-2:经常检查显示屏,如果报警指示灯(7)点亮或闪烁时,则须排除故障。
参考Elektronikon II电脑控制器使用手册。
1-3-3:如果一个保养计划周期超过或一个易损件的保养期超过,显示屏(3)将显示保养信息。
执行显示的保养计划中的保养措施,或更换该易损件,同时复位相关的时钟。
1-3-4:一旦出现报警,保养要求,传感器故障或电机过载信息时,在功能键的空白处会有显示符(**)不停的闪烁。
1-3-5:当不止一条信息需要显示时(比如同时有报警和保养信息),则每条信息显示3秒,然后显示下一条,如此轮换。
1-4:停机1-4-1:按停机按钮(1)指示灯(8)熄灭。
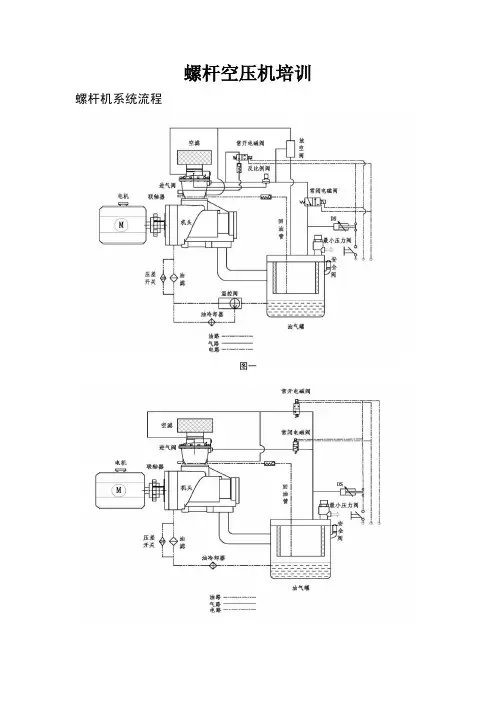
螺杆式空压机培训教材一、空压机的组成结构1、电气部分:电机、控制系统、操作面板;2、压缩机部分:主机头、进气控制器、单向阀、断油阀、最小压力阀、电磁阀;3、冷却器部分A风冷:冷却风扇、油气冷却器;冷却器部分B水冷:油冷却器、空气冷却器、温控阀。
二、主机头转子结构及工作原理1、主机结构:机体内平行配置一对相互啮合的螺旋形转子(阴转子和阳转子),转子两端轴承实行轴向和径向定位;2、螺杆机主要特点:可靠性高,运行寿命长;操作简单,维护方便;动平衡性好,可平稳高速运行,压力平稳无脉冲。
3、工作原理:阴阳转子与机体构成的容积变化产生吸气——压缩——排气三个连续的工作过程。
三、压缩机运行流程:空气经过空滤——进气控制器——主机头——油气分离器——最小压力阀——气冷却器——用户用气现场。
1、空气压缩流程:空气被压缩的同时一定量的冷却油不断注入主机,起冷却、密封、润滑的作用,与空气一起同时被压缩至油气分离器,初步分离油和气后含油的空气再进入油气分离滤芯细分后通过最小压力阀到气冷却器进行冷却排放冷凝水后进入用气系统。
2、油循环系统流程:冷却油在压力的作用下从油分通过温控阀,要据油温高低改变油路方向使油进入冷却器或不需冷却直接经过油滤进入主机头,温控阀保证螺杆机在运行中以最佳温度工作(75~95℃)四、螺杆式空压机主要构件运行原理1、电机启动:Y——△降压启动,转换时间15~30秒;2、电磁阀:关机或卸载时电磁阀失电,进气控制阀关闭,系统内部压力被放空;加载时电磁阀得电,进气控制阀打开,系统压力开始上升;3、进气控制器:属于气动阀,由阀座、阀门、气动组件、弹簧组成,由电磁阀控制工作气源;4、最小压力阀:一般开启压力为3.5bar,亦属于单向阀。
P系<P管时关闭P系>P管时打开P管=0时P系>3.5bar时打开5、温控阀:油感温阀芯、滑块、弹簧、阀体组成。
滑块与阀体环槽相对位置决定冷却油的路径。
6、容调阀(稳压阀):根据管网压力大小来决定进气控制器阀门的开口以达到节能的效果。
空压机培训课件(含多场合)空压机培训课件一、引言空压机是一种将原动(通常是电动机)的机械能转换成气体压力能的装置,是工业生产中不可或缺的通用机械。
空压机广泛应用于各种领域,如机械制造、化工、食品、医药等。
为了提高员工对空压机的操作技能和维护知识,特制定本培训课件。
二、空压机的工作原理空压机通过压缩空气,使气体体积减小,压力增加。
根据工作原理的不同,空压机可分为活塞式、螺杆式、离心式等类型。
活塞式空压机通过活塞往复运动,使气缸内的空气被压缩;螺杆式空压机利用两个螺杆的相互啮合,使空气在螺旋槽内不断被压缩;离心式空压机则通过高速旋转的叶轮,使气体产生离心力,从而达到压缩的目的。
三、空压机的操作流程1.开机前检查:检查空压机各部件是否完好,连接管道是否牢固,电源是否正常。
2.启动空压机:合上电源开关,启动空压机。
观察压力表,当压力达到设定值时,空压机会自动停止工作。
3.停止空压机:关闭电源开关,使空压机停止运行。
4.安全注意事项:操作空压机时,严禁触摸高温部件,防止烫伤;禁止在空压机运行时进行检修或调整;保持工作场所通风良好,防止油气引起火灾。
四、空压机的维护保养1.日常保养:每日检查空压机运行状况,观察压力表、温度表等参数是否正常;检查油位、冷却液位,及时添加;清洁空气滤清器,确保通风畅通。
2.定期保养:根据空压机使用说明书,定期更换机油、空气滤清器、油细分离器等部件;检查皮带的松紧度,调整或更换;检查各部件的磨损情况,及时更换或修复。
3.特别注意:空压机运行过程中,要定期检查排气温度,防止过热;定期检查冷却系统,确保散热良好;定期对空压机进行安全检查,确保设备安全运行。
五、空压机的故障处理1.常见故障:空压机运行过程中,可能会出现压力不足、温度过高等故障。
遇到故障时,要根据故障现象,判断故障原因。
2.故障处理:针对不同的故障原因,采取相应的处理措施。
如更换损坏的零部件、清洗冷却系统、调整安全阀等。
一、空气压缩机技术特征1、型号说明规格型号:SGD-110B 额定排气量:20.0m3/min工作压力:0.8MPa 冷却方式:风冷2、配套电机主要技术特征电机型号:Y2-315S-4 电机功率:110kw额定电压:380V 额定转速:1480r/min二、空气压缩机结构组成压缩机主要由下列部分组成:压缩机和电动机组件,冷却、润滑系统,分离系统,微电脑控制系统。
1、冷却与润滑系统机组不设压缩机冷却润滑油油泵,冷却润滑油在系统压力的作用下,从油气分离器通过温控阀进入冷却器进行热交换,冷却后的油经过油过滤器过滤,送到压缩机喷油口和各润滑点,随同压缩空气一起又进入油气分离器,如此循环工作。
系统主要由五个部件组成:油气分离器、温控阀、油过滤器、风扇(风冷式用)、油冷却器螺杆式压缩机冷却润滑油有三种功能:润滑轴承、密封间隙,主要是转子啮合表面之间、转子外圆端面与气缸之间的间隙:冷却压缩空气及运动件。
实际上大部分油用来冷却,而小部分油用来润滑与密封。
压缩机使用一般回转压缩机专用矿物油,首次运行150小时,压缩机冷却油就必须更换,在此以后,通常300~500小时或者6个月,就需要更换,以预防油污积聚或油氧化物生成;如果使用优质合成回转压缩机专用油,由于其具有稳定性高、碳粉含量低、剪切稳定性好等优点,油的使用寿命将达到4000~10000小时。
如果压缩机一直处于不利的工况下(如灰尘较多、环境温度高等)运行,或者长期处于不稳定的工作状态,那么就有必要根据具体情况缩短更换冷却油周期,在更换油时,最好在停机10~20分钟后进行,并必须彻底排空油气分离器、管道及冷却器中的油,清洗后重新拧上油塞,重新加油,所加冷却润滑油必须经过三级过滤。
特别注意的是:在不能保证系统中所有压力已彻底释放之前,禁止拆下压缩机润滑和冷却系统中的任何排油塞或油过滤器螺塞。
润滑油混合使用可能导致不溶解的沉积物形成,这种沉积物会引起包括过滤器阻塞在内的严重故障。
空气压缩机维修人员初级培训教材在本教材是专门针对注油式双螺杆空气压缩机而编写的。
基本上是以德国产BOGE机为讲解例子,同时也结合比利时的ATLAS COPCO机。
对常见的故障以及日常的保养工作进行深入浅出的讲解,使得初学者与看管空压机的工作人员对空压机有一个较为深入的了解。
在实际工作中,对日常保养及常见的故障,能进行理论上的分析,进而解决故障。
本教材的对象为从事空压机维修人员和工厂维修部的维修人员而编写的,对空压机的理论部分只做结论上的描述,不做深入的探讨。
一、空压机的种类与作用空压机的种类可分为动力式与容积式两种动力式可分为引射式、径流式和轴流式三种。
容积式又可分为活塞式和转子式两种。
活塞式又分为单作用式、双作用式、迷宫密封式和隔膜式。
转子式又分为单转子和双转子两种。
单转子又可分为滑片式、液环式、蜗旋式。
双转子又可分为螺杆式、齿轮式、鼓风机。
以上的划分是按工作原理来划分的,也可以按其它原理来划分。
例于,按风冷和水冷,固定式或移动式来划分。
空压机的作用在整个工业中被广泛采用,如电子工业,五金制品,塑胶行业,电厂,水电厂,食品厂,造船厂等等。
压缩机二.空压机的基本构造(注油式双螺杆机)目前市面上有许多种品牌空气压缩机,就其结构而言,不论何种品牌的空压机其构造都是大同小异的,本节讲解的是以BOGE机为例而进行描述的。
组成空压机的部件如下:1、主马达是驱动空压机机头的动力设备2、风扇马达是对整个系统进行散热的设备3、泵头是空压机的核心部分4、油缸是油的储存器,油气运动中的中间站5、机油散热器6、气体散热器7、进气阀,受控元件8、最小压力阀,起单向阀作用以防止外部气流进入机内9、恒温器(油胆)自动调节油温以保持油温在正常的范围内波动10、空气过滤器(风隔)起过滤空气的作用11、机油过滤器(油隔)起过滤机油的作用12、油气分离器(分油器)起油气分离的作用13、电磁阀起负载与卸载的作用14、安全阀超压时起保护的作用15、连接机构皮带与皮带盘;连接胶;齿轮与齿轮16、控制电脑是空压机的指挥中心17、交流接触器(索制)起到自动开关的作用18、热继电器(过载保护器)起到保护马达的作用19、断路器保护控制回路20、变压器起隔离和控制电源的作用21、熔断器防止二次回路短路22、温度传感器检测油温23、压力传感器检测内外压力24、接线端子和控制端子25、机座与机壳26、避震装置以上元件基本上构成了一台完整的空气压缩机。