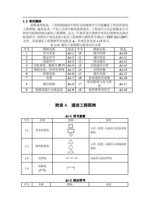
电信工程制图与图形符号标准
- 格式:pdf
- 大小:6.86 MB
- 文档页数:30
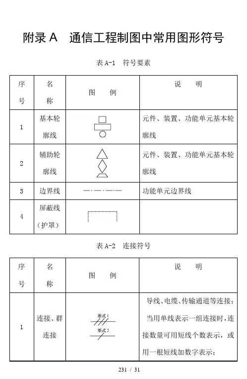
附录A 通信工程制图中常用图形符号表A-1 符号要素序号名称图例说明1基本轮廓线元件、装置、功能单元基本轮廓线2辅助轮廓线元件、装置、功能单元基本轮廓线3边界线功能单元边界线4屏蔽线(护罩)表A-2 连接符号序号名称图例说明1连接、群连接导线、电缆、传输通道等连接;当用单线表示一组连接时,连接数量可用短线个数表示,或用一根短线加数字表示;231 / 31示例为三个连接,三条连接线2T形连接3双T形连接4十字双叉连接5跨越6插座指插座内孔或插座一个极7插头指插头凸头或插头一个极8插头和插座表A-3 交换系统、数据及IP网序号名称图例说明1国际局可以加注文字符号表示设备等级、容量、用途、规模及局号,例如:必要时增加以下符号表示不同设备、局、站:ISC:国际交换机;ISTP:国际信令转接点;Router:国际出入口路由器;ATM/FR:国际出入口ATM/FR 交换机;ISSP:国际业务交换点2长途汇接点可以加注文字符号表示设备等级、容量、用途、规模及局号,例如:必要时增加以下符号表示不同设备、局、站:DC1、DC2:固定网长途交换机;TMSC1、TMSC2:移动网长途汇接局;HSTP:信令转接点;SSP:业务交换点;Router:核心路由器;ATM/FR:核心ATM/FR交换机;PRC:基准钟;233 / 31NMC-N:全国网管中心;BC-N:全国计费结算中心3本地汇接节点可以加注文字符号表示设备等级、容量、用途、规模及局号,例如:必要时增加以下符号表示不同设备、局、站:TS:固定网长途交换机;LSTP:信令转接点;SSP:业务交换点;Router:本地核心路由器;ATM/FR:本地核心ATM/FR交换机;LPR:区域基准钟;NMC-P:省级网管中心;BC-P:省级计费结算中心4端局、汇聚层设备可以加注文字符号表示设备等级、容量、用途、规模及局号,例如:必要时增加以下符号表示不同设备、局、站:LS:市话交换端局;SP:信令点;SSP:业务交换点;Router:汇聚层路由器;ATM/FR:汇聚层ATM/FR交换机;BITS:大楼综合定时系统;OMC:本地维护中心;计费采集设备续表序号名称图例说明5远端模块、接入层设备可以加注文字符号表示设备等级、容量、用途、规模及局号,例如:必要时增加以下符号表示不同设备、局、站:235 / 31RSU:远端模块;PBX:用户交换机;Router:接入层路由器;ATM/FR:接入层ATM/FR交换机;PAD:分组接入设备;MODEM:调制解调器6软交换机可以加注文字符号表示设备等级、容量、用途、规模及局号,例如:必要时增加以下符号表示不同设备、局、站:SS:软交换机;MSC Server:MSC软交换服务器;GK:关守7网关可以加注文字符号表示设备等级、容量、用途、规模及局号,例如:必要时增加以下符号表示不同设备、局、站:TG:中继网关;SG:信令网关;MGW:媒体网关;AG:接入网关;GW:IP电话网关;IAD:综合接入设备8HLRSCPSGSN可以加注文字符号表示设备等级、容量、用途、规模及局号,例如:必要时增加以下符号表示不同设备、局、站:HLR:归属位置寄存器;SCP:业务控制点;SGSN:业务GPRS支持节点9局域网交换机/集线器可以加注文字符号表示设备等级、容量、用途、规模及局号,例如:必要时增加以下符号表示不同设备、局、站:237 / 31L3:三层交换机;L2:二层交换机;HUB:集线器续表序号名称图例说明10防火墙11路由器可以加注文字符号表示设备等级、容量、用途、规模及局号,例如:必要时增加以下符号表示不同设备、局、站:ROUTER:路由器;GGSN:网关GPRS支持节点;PDSN:分组数据服务节点;ATM/FR:ATM/FR交换机表A-4 传输设备序名图例说明号称1光传输设备节点基本符号*表示传输设备类型:S:SDH设备;W:WDM设备;A:ASON设备;P:PDH设备2微波传输3告警灯4告警铃5公务电话6大楼综合定时系统7网管设备8ODF/DDF架239 / 31续表序号名称图例说明9WDM终端型波分复用器16/32/40/80波等10WDM光线路放大器11WDM光分插复用器16/32/40/80波等124:1透明复用器1:8、1:16依次类推13SDH终端复用器14SDH分插复用器15SDH中继器16DXC数字交叉连接设备17ASON设备表A-5 机房建筑及设施序号名称图例说明1墙墙一般表示方法2可见检查孔3不可见检查孔4方形孔洞左为穿墙洞,右为地板洞5圆形孔洞续表序号名称图例说明6方形坑槽7圆形坑槽241 / 31尺寸标注可采用(宽×高)8墙预留洞或直径形式尺寸标注可采用(宽×高×9墙预留槽深)形式10空门洞包括平开或单面弹簧门;11单扇门作图时开度可为45°或90°包括平开或单面弹簧门;12双扇门作图时开度可为45°或90°对开折叠13门14推拉门墙外单扇15推拉门墙外双扇16推拉门墙中单扇17推拉门墙中双扇18推拉门19单扇双面弹簧门20双扇双面弹簧门21转门22单层固定窗23双层内外开平开窗24推拉窗25百页窗续表序号名称图例说明26电梯27隔断包括玻璃、金属、石膏板等;及墙画法相同,厚度比墙窄243 / 3128栏杆及隔断画法相同,宽度比隔断小,应有文字标注29楼梯应标明楼梯上(或下)方向30房柱可依照实际尺寸及形状绘制,根据需要可选用空心或实心31折断线不需画全断开线32波浪线不需画全断开线33标高表A-6 光缆序号名称图例说明1光缆光纤或光缆一般符号2光缆参数标注a—光缆型号;b—光缆芯数;c—光缆长度3永久接头4可拆卸固定接头5光连接器(插头-插座)表A-7 通信线路序号名称图例说明1通信线路通信线路一般符号2直埋线路适用于路由图3水下线路、海底线路适用于路由图4架空线路适用于路由图续表序号名称图例说明5管道线路管道数量、应用管孔位置、截面尺寸或其他特征(如管孔排列形式)可标245 / 31注在管道线路上方;虚斜线可作为人(手)孔简易画法;适用于路由图6线路中充气或注油堵头7具有旁路充气或注油堵头线路8沿建筑物敷设通信线路适用于路由图9接图线表A-8 线路设施及分线设备序号名称图例说明1防电缆光类似于水底光电缆丝网缆蠕动装置或网套锚固2线路集中器3埋式光缆电缆铺砖、铺水泥盖板保护可加文字标注明铺砖为横铺、竖铺及铺设长度或注明铺水泥盖板及铺设长度4埋式光缆电缆穿管保护可加文字标注表示管材规格及数量5埋式光缆电缆上方敷设排流线6埋式电缆旁边敷设防雷消弧线247 / 317光缆电缆预留8光缆电缆蛇形敷设9电缆充气点10直埋线路标石直埋线路标石一般符号;加注V表示气门标石;加注M表示监测标石11光缆电缆盘留12电缆气闭套管续表序号名称图例说明13电缆直通套管14电缆分支套管15电缆接合型接头套管16引出电缆监测线套管17含有气压报警信号电缆套管18压力传感器19电位针式压力传感器20电容针式压力传感器21水线房22水线标志单杆及双杆水线标牌249 / 31牌23通信线路巡房24光电缆交接间25架空交接箱加GL表示光缆架空交接箱26落地交接箱加GL表示光缆落地交接箱27壁龛交接箱加GL表示光缆壁龛交接箱28分线盒分线盒一般符号注:可加注N BC Dd式中 N——编号;B——容量;C——线序;d——现有用户数;D——设计用户数29室内分线盒续表序号名称图例说明30室外分线盒31分线箱分线箱一般符号加注同3~2832壁龛分线箱壁龛分线箱一般符号加注同3~28表A-9 通信杆路序号名称图例说明1电杆一般符号可以用文字符号A BC标注式中 A——杆路或所属部门;B——杆长;C——杆号2单接杆3品接杆251 / 314H形杆5L形杆6A形杆7三角杆8四角杆9带撑杆电杆10带撑杆拉线电杆续表序号名称图例说明11引上杆小黑点表示电缆或光缆12通信电杆上装设避雷线13通信电杆上装设带有火花间隙避雷线14通信电杆上装设放电器在A处注明放电器型号15电杆保护用围桩河中打桩杆16分水桩17单方拉线拉线一般符号18双方拉线19四方拉线20有V形拉线电杆21有高桩拉线电杆22横木或卡253 / 31盘表A-10 通信管道序名称图例说明号直通型人人孔一般符号1孔续表序名称图例说明号2手孔手孔一般符号3局前人孔斜通型人4孔三通型人5孔四通型人6孔7埋式手孔表A-11 地形图常用符号序名称图例说明号1房屋2窑洞3油井4油库5矿井建筑物下6通道7体育场8过街天桥9过街地道续表名称图例说明序号10一般铁路电气化铁11路12一般公路大车路、13机耕路14乡村小路15高架路16涵洞17铁路桥18公路桥19人行桥20常年河21时令河22常年湖23时令湖24池塘25水井26稻田27旱地续表序号名称图例说明28菜地29果园果园及经济林一般符号;可在其中加注文字,以表示果园类型,如苹果园、梨园等30林地31灌木林32天然草地33人工草地34国界35省、自治区、直辖市界257 / 3136地区、自治州、盟、地级市界37围墙38栅栏、栏杆表A-12 移动通信及无线传输序号名称图例说明1手机2基站可在图形内加注文字符号表示不同技术,例如:BTS:GSM或CDMA基站;NodeB:WCDMA或TD—SCDMA基站3全向天线可在图形内加注文字符号表示不同类型,例如:Tx:发信天线;Rx:接收天线;Tx/Rx:收发共用天线续表序号名称图例说明4板状定向天线可在图形内加注文字符号表示不同类型,例如:Tx:发信天线;Rx:接收天线;Tx/Rx:收发共用天线5八木天线6吸顶天线7抛物面天线8馈线9泄漏电缆10二功分器11三功分器259 / 3112耦合器13干线放大器14传输电路如需要表示业务种类,可在虚线上方加注如下字符:V:电视通道;T:数据通道;S:语音通道15波导及同轴电缆一般符号续表序号名称图例说明16矩形波导17圆形波导18椭圆形波导19同轴波导矩形软波20导261 / 31。
关于综合布线信息点TO,TD,TP的图标关于综合布线信息点插座(TO,TD,TP等)图例标准之前曾查找关于综合布线信息点图例的规范,⽹上意见不统⼀,通过查找多个标准得出以下结论,供⼤家参考:1、最基本的标准来⾃《GB/T 4728.11-2008 电⽓简图⽤图形符号第11部分:建筑安装平⾯布置图》中S00438规定:系统出线端符号为直线+圆圈组合:2、《YD-T 5015-2007 电信⼯程制图与图形符号规定》中17-19规定:电信插座⼀般符号为直线+半框组合:3、《09DX001 建筑电⽓⼯程设计常⽤图形和⽂字》中2-(030-037)规定:信息插座使⽤以上2种形式的图例皆可:4、《09DX003 民⽤建筑⼯程电⽓施⼯图设计深度图样》中常⽤图例(21)规定:⽤字母标注在图形符号旁边区别不同类型插座,即TP-电话插座;TV-电视插座;TD-计算机插座;TO-信息插座;TF-光纤插座:5、《08X101-3 综合布线系统⼯程设计与施⼯》中图形及⽂字符号(16-21)进⼀步规定:⽆线接⼊点符号为;信息插座可附nTO字母(n为信息孔数量),如TO、2TO、4TO分别可代表单孔、⼆孔、四孔信息插座;电话插座为TP;计算机插座(数据)为TD;多⽤户信息插座为MUTO;电视插座为TV:根据GB/T 4728.11-2008、YD-T 5015-2007、09DX001、09DX003、08X101-3等国家(⾏业)标准:TO(telecommunications outlet)为信息插座,多插座可⽤nTO表⽰;TD(telecommunications data)为计算机数据插座(有⽹友说TD代表语⾳数据双模插座是没有依据的);TF(Telecommunications fiber)为光纤插座;TP(telephone)是电话插座、TV(television)是电视插座不⽤解释了。
弱电⼯程中若计算机⽹络系统分内⽹和外⽹,按标准应该使⽤2TO代表2个插座,因为⼆者综合布线是完全⼀样的。
第二章通信工程制图规范第一节概述通信工程图纸是通过图形符号、文字符号、文字说明及标注表达的。
为了读懂图纸就必须了解和掌握图纸中各种图形符号、文字符号等所代表的含义。
专业人员通过图纸了解工程规模、工程内容、统计出工程量、编制出工程概、预算。
阅读图纸、统计工程量的过程就称为识图。
为了使通信工程的图纸做到规格统一、画法一致、图面清晰,符合施工、存档和生产维护的要求,又利于提高设计效率、保证设计质量和适应通信工程建设的需要,要求依据以下国家级行业标准编制通信工程制图与图形符号标准:GB/T4728.1~13 《电气通用图形符号》GB/T6988.1~7 《电气制图》GB/T50104—2001 《建筑制图标准》GB/T7929—1995 《1:500 1:1000 1:2000地形图图式》GB 7159—1987 《电气技术中的文字符号制订通则》GB 7356—1987 《电气系统说明书用简图的编制》YD/T5015—2007 《电气工程制图与图形符号》第二节通信工程制图的总体要求通信工程制图的总体要求如下:(1)工程制图应根据表述对象的性质,论述的目的与内容,选取适宜的图纸及表达手段,以便完整地表述主题内容。
(2)图面应布局合理,排列均匀,轮廓清晰和便于识别。
(3)应选用合适的图线宽度,避免图中的线条过粗、过细。
(4)正确使用国标和行标规定的图形符号。
派生新的符号时,应符合国标符号的派生规律,并应在合适的地方加以说明。
(5)在保证图面布局紧凑和使用方便的前提下,应选择合适的图纸幅面,使原图大小适中。
(6)应准确地按规定标注各种必要的技术数据和注释,并按规定进行书写或打印。
(7)工程图纸应按规定设置图衔,并按规定的责任范围签字。
各种图纸应按规定顺序编号。
(8)总平面图、机房平面图、移动通信基站天线位置及馈线走向图应设置指北针。
(9)对于线路工程,设计图纸应按照从左往右的顺序制图,并设指北针;线路图纸分段按“起点至终点,分歧点至终点”原则划分。
通信工程制图规范 -标准化文件发布号:(9456-EUATWK-MWUB-WUNN-INNUL-第二章通信工程制图规范第一节概述通信工程图纸是通过图形符号、文字符号、文字说明及标注表达的。
为了读懂图纸就必须了解和掌握图纸中各种图形符号、文字符号等所代表的含义。
专业人员通过图纸了解工程规模、工程内容、统计出工程量、编制出工程概、预算。
阅读图纸、统计工程量的过程就称为识图。
为了使通信工程的图纸做到规格统一、画法一致、图面清晰,符合施工、存档和生产维护的要求,又利于提高设计效率、保证设计质量和适应通信工程建设的需要,要求依据以下国家级行业标准编制通信工程制图与图形符号标准:GB/~13《电气通用图形符号》GB/~7《电气制图》GB/T50104—2001《建筑制图标准》GB/T7929—1995《1:500 1:1000 1:2000地形图图式》GB 7159—1987《电气技术中的文字符号制订通则》GB 7356—1987《电气系统说明书用简图的编制》YD/T5015—2007《电气工程制图与图形符号》第二节通信工程制图的总体要求通信工程制图的总体要求如下:(1)工程制图应根据表述对象的性质,论述的目的与内容,选取适宜的图纸及表达手段,以便完整地表述主题内容。
(2)图面应布局合理,排列均匀,轮廓清晰和便于识别。
(3)应选用合适的图线宽度,避免图中的线条过粗、过细。
(4)正确使用国标和行标规定的图形符号。
派生新的符号时,应符合国标符号的派生规律,并应在合适的地方加以说明。
(5)在保证图面布局紧凑和使用方便的前提下,应选择合适的图纸幅面,使原图大小适中。
(6)应准确地按规定标注各种必要的技术数据和注释,并按规定进行书写或打印。
(7)工程图纸应按规定设置图衔,并按规定的责任范围签字。
各种图纸应按规定顺序编号。
(8)总平面图、机房平面图、移动通信基站天线位置及馈线走向图应设置指北针。
(9)对于线路工程,设计图纸应按照从左往右的顺序制图,并设指北针;线路图纸分段按“起点至终点,分歧点至终点”原则划分。
通信线路工程图形符号的使用
要掌握通信线路工程的图纸绘制,不仅要熟悉相关的制图标准和规范,还必须要熟练本专业中常见的工程图例。
根据行业标准(YD/T5015—2015 《通信工程制图与图形符号》)和通信企业标准的应用情况,以下梳理并摘录了当前通信线路工程中常见的图形符号,见表15.2~表15.6。
表15.2 线路拓扑
表15.3 线路标识
)
表15.4架空杆路
表15.5民用建筑线路
表15.6配线架
根据(YD/T5015—2015 《通信工程制图与图形符号》)行业标准和通信企业标准的应用情况,以下梳理并摘要了当前通信管道工程中常见的图形符号,见表15.7。
表15.7通信管道。
附录A 通信工程制图中的常用图形符号表A-1 符号要素序号名称图例说明1 基本轮廓线元件、装置、功能单元的基本轮廓线2 辅助轮廓线元件、装置、功能单元的基本轮廓线3 边界线功能单元的边界线4 屏蔽线(护罩)表A-2 连接符号序号名称图例说明1 连接、群连接导线、电缆、传输通道等的连接;当用单线表示一组连接时,连接数量可用短线个数表示,或用一根短线加数字表示;示例为三个连接,三条连接线2 T形连接3 双T形连接4 十字双叉连接5 跨越6 插座指插座内孔或插座的一个极7 插头指插头的凸头或插头的一个极表A-3 交换系统、数据及IP网序号名称图例说明1 国际局可以加注文字符号表示设备的等级、容量、用途、规模及局号,例如:必要时增加以下符号表示不同的设备、局、站:ISC:国际交换机;ISTP:国际信令转接点;Router:国际出入口路由器;ATM/FR:国际出入口ATM/FR交换机;ISSP:国际业务交换点2 长途汇接点可以加注文字符号表示设备的等级、容量、用途、规模及局号,例如:必要时增加以下符号表示不同的设备、局、站:DC1、DC2:固定网长途交换机;TMSC1、TMSC2:移动网长途汇接局;HSTP:信令转接点;SSP:业务交换点;Router:核心路由器;ATM/FR:核心ATM/FR交换机;PRC:基准钟;NMC-N:全国网管中心;BC-N:全国计费结算中心3 本地汇接节点可以加注文字符号表示设备的等级、容量、用途、规模及局号,例如:必要时增加以下符号表示不同的设备、局、站:TS:固定网长途交换机;LSTP:信令转接点;SSP:业务交换点;Router:本地核心路由器;ATM/FR:本地核心ATM/FR交换机;LPR:区域基准钟;NMC-P:省级网管中心;BC-P:省级计费结算中心4 端局、汇聚层设备可以加注文字符号表示设备的等级、容量、用途、规模及局号,例如:必要时增加以下符号表示不同的设备、局、站:LS:市话交换端局;SP:信令点;SSP:业务交换点;Router:汇聚层路由器;ATM/FR:汇聚层ATM/FR交换机;BITS:大楼综合定时系统;5 远端模块、接入层设备可以加注文字符号表示设备的等级、容量、用途、规模及局号,例如:必要时增加以下符号表示不同的设备、局、站:RSU:远端模块;PBX:用户交换机;Router:接入层路由器;ATM/FR:接入层ATM/FR交换机;PAD:分组接入设备;MODEM:调制解调器6 软交换机可以加注文字符号表示设备的等级、容量、用途、规模及局号,例如:必要时增加以下符号表示不同的设备、局、站:SS:软交换机;MSC Server:MSC软交换服务器;GK:关守7 网关可以加注文字符号表示设备的等级、容量、用途、规模及局号,例如:必要时增加以下符号表示不同的设备、局、站:TG:中继网关;SG:信令网关;MGW:媒体网关;AG:接入网关;GW:IP电话网关;IAD:综合接入设备8HLRSCPSGSN可以加注文字符号表示设备的等级、容量、用途、规模及局号,例如:必要时增加以下符号表示不同的设备、局、站:HLR:归属位置寄存器;SCP:业务控制点;SGSN:业务GPRS支持节点9 局域网交换机/集线器可以加注文字符号表示设备的等级、容量、用途、规模及局号,例如:必要时增加以下符号表示不同的设备、局、站:L3:三层交换机;L2:二层交换机;HUB:集线器10 防火墙11 路由器可以加注文字符号表示设备的等级、容量、用途、规模及局号,例如:必要时增加以下符号表示不同的设备、局、站:ROUTER:路由器;GGSN:网关GPRS支持节点;PDSN:分组数据服务节点;ATM/FR:ATM/FR交换机表A-4 传输设备序号名称图例说明1光传输设备节点基本符号*表示传输设备的类型:S:SDH设备;W:WDM设备;A:ASON设备;P:PDH设备2 微波传输3 告警灯4 告警铃5 公务电话6 大楼综合定时系统7 网管设备8 ODF/DDF架9 WDM终端型波分复用器16/32/40/80波等10 WDM光线路放大器11 WDM光分插复用器16/32/40/80波等12 4:1透明复用器1:8、1:16依次类推13 SDH终端复用器14 SDH分插复用器15 SDH中继器16 DXC数字交叉连接设备17 ASON设备表A-5 机房建筑及设施序号名称图例说明1 墙墙的一般表示方法2 可见检查孔3 不可见检查孔4 方形孔洞左为穿墙洞,右为地板洞5 圆形孔洞6 方形坑槽7 圆形坑槽8 墙预留洞尺寸标注可采用(宽×高)或直径形式9 墙预留槽尺寸标注可采用(宽×高×深)形式10 空门洞11 单扇门包括平开或单面弹簧门;作图时开度可为45°或90°12 双扇门包括平开或单面弹簧门;作图时开度可为45°或90°13 对开折叠门14 推拉门15 墙外单扇推拉门16 墙外双扇推拉门17 墙中单扇推拉门18 墙中双扇推拉门19 单扇双面弹簧门20 双扇双面弹簧门21 转门22 单层固定窗23 双层内外开平开窗24 推拉窗25 百页窗26 电梯27 隔断包括玻璃、金属、石膏板等;与墙的画法相同,厚度比墙窄28 栏杆与隔断的画法相同,宽度比隔断小,应有文字标注29 楼梯应标明楼梯上(或下)的方向30 房柱可依照实际尺寸及形状绘制,根据需要可选用空心或实心31 折断线不需画全的断开线32 波浪线不需画全的断开线33 标高表A-6 光缆序号名称图例说明1 光缆光纤或光缆的一般符号2 光缆参数标注a—光缆型号;b—光缆芯数;c—光缆长度3 永久接头4 可拆卸固定接头5光连接器(插头-插座)表A-7 通信线路序号名称图例说明1 通信线路通信线路的一般符号2 直埋线路适用于路由图3 水下线路、海底线路适用于路由图4 架空线路适用于路由图5 管道线路管道数量、应用的管孔位置、截面尺寸或其他特征(如管孔排列形式)可标注在管道线路的上方;虚斜线可作为人(手)孔的简易画法;适用于路由图6 线路中的充气或注油堵头7 具有旁路的充气或注油堵头的线路8 沿建筑物敷设通信线路适用于路由图9 接图线表A-8 线路设施与分线设备序号名称图例说明1 防电缆光缆蠕动装置类似于水底光电缆的丝网或网套锚固2 线路集中器3 埋式光缆电缆铺砖、铺水泥盖板保护可加文字标注明铺砖为横铺、竖铺及铺设长度或注明铺水泥盖板及铺设长度4 埋式光缆电缆穿管保护可加文字标注表示管材规格及数量5 埋式光缆电缆上方敷设排流线6 埋式电缆旁边敷设防雷消弧线7 光缆电缆预留8 光缆电缆蛇形敷设9 电缆充气点10 直埋线路标石直埋线路标石的一般符号;加注V表示气门标石;加注M表示监测标石11 光缆电缆盘留12 电缆气闭套管13 电缆直通套管14 电缆分支套管15 电缆接合型接头套管16 引出电缆监测线的套管17 含有气压报警信号的电缆套管18 压力传感器19 电位针式压力传感器20 电容针式压力传感器21 水线房22 水线标志牌单杆及双杆水线标牌23 通信线路巡房24 光电缆交接间25 架空交接箱加GL表示光缆架空交接箱26 落地交接箱加GL表示光缆落地交接箱27 壁龛交接箱加GL表示光缆壁龛交接箱28 分线盒分线盒一般符号注:可加注N BC Dd式中N——编号;B——容量;C——线序;d——现有用户数;D——设计用户数29 室内分线盒30 室外分线盒31 分线箱分线箱的一般符号加注同3~2832 壁龛分线箱壁龛分线箱的一般符号加注同3~28表A-9 通信杆路序号名称图例说明1 电杆的一般符号可以用文字符号A BC标注式中A——杆路或所属部门;B——杆长;C——杆号2 单接杆3 品接杆4 H形杆5 L形杆6 A形杆7 三角杆8 四角杆9 带撑杆的电杆10 带撑杆拉线的电杆11 引上杆小黑点表示电缆或光缆12 通信电杆上装设避雷线13 通信电杆上装设带有火花间隙的避雷线14 通信电杆上装设放电器在A处注明放电器型号15 电杆保护用围桩河中打桩杆16 分水桩17 单方拉线拉线的一般符号18 双方拉线19 四方拉线20 有V形拉线的电杆21 有高桩拉线的电杆22 横木或卡盘表A-10 通信管道序号名称图例说明1 直通型人孔人孔的一般符号续表2 手孔手孔的一般符号3 局前人孔4 斜通型人孔5 三通型人孔6 四通型人孔7 埋式手孔表A-11 地形图常用符号序号名称图例说明1 房屋2 窑洞3 油井4 油库5 矿井6 建筑物下通道7 体育场8 过街天桥9 过街地道续表10 一般铁路11 电气化铁路12 一般公路13 大车路、机耕路14 乡村小路15 高架路16 涵洞17 铁路桥18 公路桥19 人行桥20 常年河21 时令河22 常年湖23 时令湖24 池塘25 水井26 稻田27 旱地续表28 菜地29 果园果园及经济林一般符号;可在其中加注文字,以表示果园的类型,如苹果园、梨园等30 林地31 灌木林32 天然草地33 人工草地34 国界35 省、自治区、直辖市界36 地区、自治州、盟、地级市界37 围墙38 栅栏、栏杆表A-12 移动通信及无线传输序号名称图例说明1 手机2 基站可在图形内加注文字符号表示不同技术,例如:BTS:GSM或CDMA基站;NodeB:WCDMA或TD—SCDMA基站3 全向天线可在图形内加注文字符号表示不同类型,例如:Tx:发信天线;Rx:接收天线;Tx/Rx:收发共用天线续表4 板状定向天线可在图形内加注文字符号表示不同类型,例如:Tx:发信天线;Rx:接收天线;Tx/Rx:收发共用天线5 八木天线6 吸顶天线7 抛物面天线8 馈线9 泄漏电缆10 二功分器11 三功分器12 耦合器13 干线放大器14 传输电路如需要表示业务种类,可在虚线上方加注如下字符:V:电视通道;T:数据通道;S:语音通道15 波导及同轴电缆一般符号续表16 矩形波导17 圆形波导18 椭圆形波导19 同轴波导20 矩形软波导。
电仪工程施工图纸符号1. 电气符号电气符号是电仪工程施工图纸中最常见的符号之一。
它们用于表示各种电气设备和元件,如开关、插座、灯具、变压器、电动机等。
电气符号具有一定的标准化,一般是以简洁、准确的形式表示设备或元件的类型、结构和特性。
例如,插座通常用一个长方形表示,上面有三个短横线,分别代表电源线、零线和接地线。
这样一来,施工人员只需看到这个符号,就知道在该位置需要安装一个插座,并且能够准确地理解每根导线的连接方式。
在电仪工程施工图纸中,电气符号通常会出现在电气平面布置图、电气总平面布置图、电气原理图等多个方面。
通过这些图纸,施工人员可以清晰地了解各个设备之间的连接关系,以及线路的布置和走向。
因此,掌握电气符号的含义对于理解和解读电仪工程施工图纸至关重要。
2. 仪表符号仪表符号是电仪工程施工图纸中另一个重要的符号类别。
它们主要用于表示各种测量、控制和监视仪表,如温度计、压力表、流量计、开关阀、电动阀等。
仪表符号的形式也相对简洁,但是能够准确地反映仪表的功能和特性。
例如,温度计通常用一个圆圈表示,中间有一个T字母,表示温度计的作用是测量温度;压力表的符号则是一个类似于钟表的图案,中间有一个P字母,表示测量压力。
在电仪工程施工图纸中,仪表符号通常出现在仪表布置图、控制面板布置图、管道和仪表连接图等多个方面。
通过这些图纸,施工人员可以清晰地了解不同仪表的安装位置和连接方式,以及具体的功能和使用要求。
因此,掌握仪表符号的含义对于理解和解读电仪工程施工图纸同样十分重要。
3. 管道符号管道符号是电仪工程施工图纸中的另一个重要符号类别。
它们用于表示各种管道系统,包括供水管道、排水管道、蒸汽管道、气体管道等。
管道符号通过一定的图形和标识,能够直观地显示管道的类型、流向和连接方式。
例如,直线表示直线管道,弯曲线表示弯头,三角形表示阀门,双竖线表示法兰连接等。
在电仪工程施工图纸中,管道符号通常出现在管道布置图、管道连接图、设备之间的管道布置图等多个方面。
陕西分院工程制图与图形符号标准编制依据:(1)中华人民共和国通信行业标准《电信工程制图与图形符号》,YD/T 5015-2007(2)C03-10工程咨询设计质量管理办法—13咨询设计文件出版格式统一规定1电信工程制图的总体要求1.1工程制图应能完整地表述主题内容,当几种手段均可达到目的时,应采用简单的方式。
1.2根据表述对象的性质,论述的目的与内容,选取适宜的图纸及表达手段,以便完整地表述主题内容。
当几种手段均可达到目的时,应采用简单的方式,例如:描述系统时,框图和电路图均能表达,则应选用框图。
当单线表示法和多线表示法同时能明确表达时,宜使用单线表示法。
1.3图面应布局合理、排列均匀、轮廓清晰和便于识别。
1.4要选用合适的图线宽度,避免图中的线条过粗、过细。
1.5正确使用国标和行标规定的图形符号。
派生新的符号时,应符合国标图形符号的派生规律,并应在合适的地方加以说明。
1.6在保证图面布局紧凑和使用方便的前提下,应选择合适的图纸幅面,使原图大小适中。
1.7应准确地按规定标注各种必要的技术数据和注释,并按规定进行书写或打印。
1.8工程设计图纸应按规定设置图衔,并按规定的责任范围签字。
各种图纸应按规定顺序编号(在标号框内靠左)。
1.9工程设计图纸中需要确认方向的如机房平面布置图、机房内走线路由图等必须标注清楚正北方向。
电信工程制图的统一规定1.10图线形式及其应用1.10.1线型分类及用途应符合表2.1.1的规定:表2.1.1 线型分类及用途表1.10.2图线宽度应从以下系列中选用:0.25mm,0.5mm。
1.10.3使用图线绘图时,应使图形的比例和配线协调恰当,重点突出,主次分明。
在同一张图纸上,按不同比例绘制的图样及同类图形的图线粗细应保持一致。
1.10.4细实线是最常用的线条。
在以细实线为主的图纸上,粗实线主要用于图纸的图框及需要突出的部分。
指引线、尺寸标注线应使用细实线。
1.10.5当需要区分新安装的设备时,则粗实线表示新建设备,粗虚线表示扩容设备,细线表示原有设施,虚线表示规划预留部分。