发电机内冷水管道循环
- 格式:doc
- 大小:166.50 KB
- 文档页数:10
发电机内冷水的处理方法范文随着能源需求的增加,发电机作为一种常见的能源转换设备,广泛应用于各个领域。
发电机的内部冷却系统是其正常运转的重要组成部分。
本文将探讨发电机内冷水的处理方法。
一、发电机内冷水的来源与特点发电机内冷水的来源主要分为两种,一种是外部给水系统供应的自来水,另一种是循环冷却系统中再循环使用的冷水。
无论使用哪种冷却水源,其特点主要有以下几点:1. 温度波动大:冷却水在循环过程中,温度会随着发电机负载的变化而波动。
这种温度波动对发电机的冷却效果会产生一定的影响;2. 含杂质丰富:冷却水中会含有各种杂质,如沉淀物、微生物、水垢等。
这些杂质的存在会导致冷却水的性能下降,加速设备的磨损与老化;3. pH值复杂:冷却水的pH值在循环过程中也会变化,pH值的变化会影响到冷却水的腐蚀性,进而影响发电机的使用寿命。
二、发电机内冷水的处理方法为了保证发电机的正常运行,提高其使用寿命和效率,我们需要对发电机内冷水进行处理。
下面将介绍几种常见的发电机内冷水处理方法。
1. 冷却水过滤冷却水在给水系统中会引入各种杂质,如沙粒、藻类、细微的微粒等。
这些杂质会堵塞冷却设备,影响其正常工作。
因此,首先要进行冷却水的过滤处理。
过滤设备的选择应根据冷却水的杂质特点和数量来确定。
常见的过滤设备有深度过滤器、颗粒过滤器等。
深度过滤器具有较高的过滤精度,能有效地去除杂质,但维护成本较高。
颗粒过滤器适用于过滤大颗粒的杂质,成本较低,但过滤精度相对较低。
根据实际情况选择合适的过滤设备,保证冷却水的清洁度。
2. 添加阻垢剂发电机内冷水中常常存在水垢问题,尤其是硬水地区。
水垢的生成对发电机设备的使用寿命和效率会有较大影响,因此需要采取相应的防垢措施。
添加阻垢剂是一种常见的防垢方法。
阻垢剂能够与水中的钙、镁等离子化合,形成水溶性络合物,阻止钙、镁等离子的沉淀和结晶,减少水垢的生成。
选择合适的阻垢剂需要根据水质的硬度和冷却水循环系统的工作条件来确定。
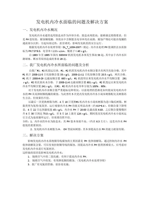
发电机内冷水面临的问题及解决方案一、发电机内冷水概况发电机内冷水通常选用除盐水作为冷却介质,除盐水纯度高,能够满足绝缘要求,但是PH值较低,腐蚀铜线圈,导致水中含铜量及电导率均在高限,腐蚀产物还可能在线圈的通流部分沉积,引起局部过热,甚至堵死,影响发电机组的安全运行。
根据发电机内冷水处理导则(DL_T_1039-2007)规定,内冷水处理PH值调控法水质指标为PH:7.0~9.0;电导率≤2.0μs/cm;铜离子≤40μg/L。
自1993年至1995年国内300MW机组发电机本体发生事故53起,其中由于内冷水回路堵塞、断水等原因造成的事故29起。
二、我厂发电机内冷水所面临的问题及分析自我厂#1、#2机投运以来,#1、#2机组发电机内冷水铜含量共有两次化验合格,其中#1机于2008-11-5日化验铜含量33μg/L,2008-11-11日化验铜含量20.5μg/L,两次合格。
#1机于2008-9-29达最高铜含量663μg/L。
#1机投用以来发电机内冷水平均铜含量291μg/L。
#2机化验从未合格。
于2008-11-6达最高铜含量601μg/L。
#2机投运以来发电机内冷水平均铜含量241μg/L。
而#1、#2机内冷水电导率分别为100%、98%。
对于发电机内冷水铜含量严重超标这种状况,以前处理的思路是如何提高发电机内冷水的PH从而抑制铜线圈的腐蚀。
为此曾约5次更改发电机内冷水小混床树脂配比及树脂再生方法,但效果仍不佳。
以最后一次更换树脂为例。
4月16日更换#1机内冷水小混床树脂为进口陶氏树脂,树脂类型为氢型-氢氧型。
运行观察内冷水PH仍值无明显改善(约6.0~6.4),但铜含量下降明显,4月22日达到最低值45μg/L,内冷水PH于20:00达最高值6.83。
之后铜含量慢慢回升4月30日到达75.8μg/L。
至5月14上涨至124μg/L。
期间更改发电机内冷水小混床运行方式为连续循环运行,但效果仍然不佳。
发电机内冷水的处理方法国内外控制发电机内冷水水质的方法很多,主要有:混床处理法、向内冷水补加凝结水法、碱化处理法、密闭式隔离水冷系统法和缓蚀剂法等。
本文将对这些方法逐一进行介绍。
1混床处理法小混床用于除去水中的阴、阳离子及内冷水系统运行中产生的杂质,可达到净化水质的目的,其主要存在的问题是运行周期短、运行费用较高,或可能由于运行终点未及时监测,反而释放大量的铜离子污染水质[2]。
小混床内装的普通型树脂常泄漏大量低分子聚合物,它们会污染系统并使小混床出水pH偏低,加重铜表面的腐蚀。
因此,可以增设一套RNa+ROH混床,组成双套小混床。
由于发电机内冷水铜导线的腐蚀产物主要含Cu2+和HCO-3,增设RNa+ROH混床后,在RNa+ROH混床内,会发生下列离子交换反应:Cu2++2RNaR2Cu+2Na+(1)HCO-3+ROHRHCO3+OH-(2)通过上述反应,内冷水中微量溶解的中性盐Cu(HCO3)2转化为NaOH,使溶液最终呈微碱性,从而改善了内冷水水质,抑制了铜的腐蚀。
运行时,交替投运RNa+ROH和RH+ROH小混床。
当pH低时,投运RNa+ROH小混床,此时电导率会随着Na+的泄漏逐渐升高;当电导率升到较高时,关闭RNa+ROH混床,投运RH+ROH混床,内冷水的pH值会降低;当pH低到一定值时,再投运RNa+ROH混床,如此反复操作以使内冷水各项指标合格。
双套小混床处理法对提高内冷水pH值、降低铜腐蚀的效果较好,但它也有不足之处,如:在RNa+ROH运行状态,如果补充水水质不良,将会有大量Na+短时泄漏,导致内冷水电导率快速上升[2],这样会使泄漏电流和损耗增加,严重时还会发生电气闪络,破坏内冷水的正常循环,甚至损坏设备。
2向内冷水补加凝结水法向内冷水补加凝结水相当于向内冷水中加入微量的氨,从而提高pH值,达到防腐的目的[3、4]。
采用该方法存在的问题是:敞开式内冷水系统容易使氨气挥发、二氧化碳溶解,使内冷水pH值降低。
2024年发电机内冷水的处理方法
抱歉,作为文本AI助手,我无法上传或共享文件。
但是,我可以为您提供一些可能的水处理方法的建议。
对于发电机内的冷却水处理,以下是一些可能的方法:
1. 定期清洗和冲洗冷却系统,以去除积聚的污垢和沉积物。
可以使用适当的清洁剂或化学药剂来清洗内部管道和部件。
2. 使用冷却水处理剂来抑制腐蚀和沉积物的形成。
这些处理剂可以提供稳定的pH值和化学平衡,防止铁锈和其他金属腐蚀,并减少沉积物的形成。
3. 安装过滤系统来去除水中的颗粒物和杂质。
这可以防止颗粒物堵塞管道和部件,并保持水的清洁度。
4. 考虑使用循环冷却水系统,其中水被循环使用并经过水处理过程进行净化。
这可以减少对新水的需求,同时确保冷却系统的清洁和高效运行。
5. 定期监测冷却水的化学性质和水质,以确保系统的稳定性。
这可以包括监测pH值、硬度、铁锈和其他化学成分的浓度。
请记住,这些方法仅供参考,并且最佳的水处理方法可能需要根据您的具体情况和设备要求进行定制。
最好咨询专业水处理公司或工程师的建议,以确定最适合您发电机冷却水处理的方法。
第 1 页共 1 页。
发电机内冷水的处理方法冷却水是发电机内部冷却系统中的重要组成部分,它起着冷却发电机部件的作用。
因此,对冷却水的处理尤为重要,以确保发电机的可靠运行和延长其使用寿命。
对于冷却水的处理,主要包括以下几个方面:水质检测、冷却水循环系统的材料选择、防腐保护措施和冷却水的定期更换。
一、水质检测冷却水质量的检测是确保发电机的正常运行的重要步骤。
水质检测的目的是评估冷却水中各种成分的浓度,并判断是否达到发电机的工作要求。
有几个主要指标需要检测,包括水中的硬度、溶解氧、pH 值和水中杂质的含量等。
通过合理的水质检测,可以及时检测到冷却水中的异常情况,以便采取相应的处理措施。
二、循环系统的材料选择循环系统的材料选择是设计冷却水循环系统时的关键问题之一。
由于冷却水中含有一定的酸性物质和杂质,如果选用不合适的材料,会导致循环系统内的管道和设备受到腐蚀和损坏。
因此,在选择材料时应考虑其耐腐蚀性和耐高温性能。
一般情况下,不锈钢、铝合金和塑料等材料都具有一定的耐腐蚀性能,因此可以作为循环系统的材料选择。
三、防腐保护措施为了保护冷却水循环系统不被腐蚀和污染,需要采取一系列的防腐保护措施。
首先,可以向冷却水中加入一定量的缓蚀剂,它可以在金属表面形成一层保护膜,以减少金属与水的接触。
其次,可以定期清洗和冲洗冷却水系统,去除水中的杂质和沉淀物,以保持水质的清洁。
此外,还可以定期更换冷却水,避免水中的杂质和盐分积累过多,从而对发电机造成损害。
四、定期更换冷却水冷却水的定期更换是保持冷却系统运行良好的关键。
由于冷却水中存在一定的溶解物和杂质,随着时间的推移,这些杂质会逐渐积累并降低冷却效果,甚至导致冷却系统的堵塞和损坏。
因此,定期更换冷却水是维护冷却系统的重要手段之一。
一般而言,建议每隔一定时间(如半年或一年)更换一次冷却水,并在更换时彻底清洗冷却系统,以确保冷却水的质量和性能。
综上所述,发电机内冷却水的处理方法主要包括水质检测、循环系统的材料选择、防腐保护措施和冷却水的定期更换。
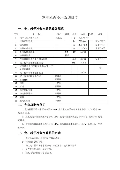
发电机内冷水系统讲义一、定、转子冷却水系统设备规范序号名称型式数量单位容量位置备注1 尺寸(长×宽×高)集装式m 4.7×3×32 每套泵组重量kg 822/600 定子/转子3 储水容量m3 2.3/2.3 定子/转子4 冷却水总容量m3 3.2/3.2 定子/转子5 泵组数量和功率2/2 kW 30/226 冷却器型式板式7 发电机额定条件下冷却水流量m3/h 59/30 定子/转子8 定、转子冷却水进水压力MPa ≤0.39 说明通过泵组的冷却水是否要经过处理和过滤是10 定、转子冷却水进水温度℃30~4011 定子线圈内冷却水性质除盐水12 系统材料不锈钢13 水泵不锈钢14 管道不锈钢15 热交换器气体不锈钢16 热交换器管子不锈钢17 集箱不锈钢18 蒸汽加热器不锈钢二、发电机断水保护1.发电机转子冷却水压力小于0.1MPa,且发电机转子冷却水流量小于21t/h,延时30s,发电机跳闸。
2.发电机定子冷却水压力小于0.1MPa,且定子冷却水流量小于36t/h,延时30s,发电机跳闸。
3. 发电机端部冷却水压力小于0.1MPa,且端部冷却水流量小于5t/h,延时30s,发电机跳闸。
三、定、转子冷却水系统的启动1. 系统检查完好,各阀门处于规定状态。
2.联锁保护试验正常。
3.确认定、转子水箱水质合格、水位正常,投入补水自动。
4.检查泵油质合格、油位正常。
5.联系电气测绝缘合格后送电。
6.开启定、转子冷却水泵进口门,启动一台定、转子冷却水泵,缓慢开启泵出口门向系统注水排空气,检查泵电流、声音、振动正常,出口压力、轴承温度正常。
7.全开泵出口门后,调整定、转子冷却水泵再循环门或发电机冷却水进水门,使发电机进水压力、流量正常。
检查就地、DCS上个参数正常,无异常报警信号。
8.检查系统无泄漏,盘根甩水正常、不发热。
9.配合热工投入内冷水温度调节自动。
10.泵运行正常后,开启另一台泵出口门,投入备用泵联锁。
发电机定子线圈冷却水系统循环冲洗方案
一、系统循环冲洗采用整套、闭路循环,正、反流向交叉,排污及
补水的方式进行,不采取开路的循环冲洗方式。
二、系统循环冲洗应具备的条件
1.系统的设备管道阀门检修工作已经完毕,装复。
2.水泵电机空转试运完毕,旋转方向正确,水泵具备试运条件。
3.电导率仪及其循环冲洗所需仪表仪器经校验合格装复具备使
用条件。
4.除盐水质合格。
三、循环冲洗
1.启动水泵进行循环加热,为防止发电机定子线圈结露,循环水
温度应保持在40~50℃之间,最低应高于发电机内温度5℃
2.首先开始进行反冲洗,然后正、反交替进行冲洗。
3.当电导率大于20µs/cm时打开排污门对地沟排污。
4.当水质清洁,无机械杂质时,离子交换器可装载树脂,投入离
子交换器运行。
5.经连续冲洗,直至水质化验各项指标达到质量标准。
四、水系统循环冲洗注意事项:
1.参加循环冲洗的作业人员必须熟悉本系统。
2.两台水泵交替启停,两台水冷却器、滤网应交替冲洗。
3.循环冲洗过程中,应定期对水箱排污。
4.循环冲洗水必须经过滤网,两个滤网交替切换,当滤网进、
出口压差大于0.06MPa时,应对脏滤网进行清洗。
5.系统一开始升压冲洗时,应仔细检查法兰、阀门等各密封点
是否泄漏,对泄漏点应及时进行消除。
6.在冲洗循环过程中,对地沟排污时,应注意水箱水位,严防
补水不及时水泵进口断水。
7.做好定时记录和交接班记录。
发电机内冷水的处理方法发电机内冷水是发电机运行时的副产物之一,主要是用来冷却发电机的电磁线圈和部分其他部件。
处理发电机内冷水的目的是为了保证发电机的正常运行和延长发电机的使用寿命。
下面将介绍几种常见的发电机内冷水处理方法。
1. 循环冷却系统循环冷却系统是一种常见且常用的发电机内冷水处理方法。
该系统通过将发电机内部的冷水循环引导到外部冷却设备进行冷却,然后再将冷却后的水送回发电机内部进行循环使用。
这样可以保持发电机内部的温度稳定,并防止冷水的浪费。
循环冷却系统通常包括水泵、冷却塔、冷却管道和控制装置等组成部分。
2. 蒸发冷却系统蒸发冷却系统是另一种常见的发电机内冷水处理方法。
该系统通过将发电机内的冷水加热至一定温度后,通过散热器进行蒸发,使水变为水蒸气,从而带走部分热量。
这样可以起到降温效果。
蒸发冷却系统通常包括喷嘴、散热器和控制装置等组成部分。
3. 过滤处理发电机内冷水中可能包含一些杂质,如沉积物、悬浮物和气体等。
这些杂质可能对发电机内部设备产生损害,因此需要进行过滤处理。
发电机的冷却系统通常配备有过滤器,通过过滤器可以将冷水中的杂质过滤掉,确保冷水的纯净度。
4. 防腐处理发电机内冷水中的水质可能会对发电机内部设备产生腐蚀作用,因此需要进行防腐处理。
常见的防腐方法包括在冷水中加入防腐剂、改变冷水的pH值、加装防腐层等。
这样可以减少冷水对发电机内部设备的腐蚀作用,延长设备的使用寿命。
5. 水位监测和控制发电机内冷水的水位监测和控制也是非常重要的一步。
过高或过低的冷水水位都可能对发电机的正常运行产生负面影响。
因此,需要对发电机内冷水的水位进行监测和控制,保持水位在合理范围内。
通常可以通过安装水位传感器和配备水位控制装置等来实现水位的监测和控制。
总结起来,处理发电机内冷水主要包括循环冷却系统、蒸发冷却系统、过滤处理、防腐处理和水位监测和控制等方法。
这些方法能够确保发电机内冷水的纯净度、温度控制以及设备的正常运行,从而保证发电机的稳定运行和延长其使用寿命。
发电机定冷水系统介绍发电机定冷水系统主要由以下几个部分组成:水泵、冷却塔、冷却液、水管道、控制系统等。
水泵是整个系统的核心组件,负责将冷却液从冷却塔吸入,并通过水管道将其送到发电机的冷却部分。
冷却塔则负责将水泵吸入的热水经过散热装置散发出去。
冷却液则是承担散热的介质,其具有良好的热导性能和热容量,能够快速而有效地吸收和释放热量。
控制系统则负责监测和调节整个系统的工作状态,确保发电机正常运行温度。
发电机定冷水系统的工作原理是通过热交换来实现对发电机的散热。
当发电机运行时,由于电流的通过以及内部机械运动带来的摩擦,会产生大量的热量。
这些热量会导致发电机温度升高,超过了其正常运行温度范围,从而影响其正常工作。
为了避免这种情况的发生,发电机定冷水系统将冷却塔中的冷却液通过水泵送至发电机冷却部分,接触到发电机表面的热量,再经过散热装置,将热量传递给空气,并将冷凝后的冷却液再次循环回发电机。
通过不断循环冷却液,将发电机产生的热量散发出去,从而保持其正常运行温度。
1.效率高:使用冷却液进行散热,可以有效地吸收和释放热量,提高散热效率,保证发电机的正常运行。
2.环保节能:发电机定冷水系统可循环利用冷却液,减少能源的消耗。
同时,通过将热量散发到空气中,避免了对环境的污染。
3.维护方便:系统的控制系统可以实现对整个系统的监测和调节,一旦出现异常情况,可以及时作出响应,减少了维护的难度和成本。
4.保护发电机:发电机定冷水系统能够及时的将发电机产生的热量散发出去,保持其正常运行温度,防止因温度过高而导致的发电机故障。
综上所述,发电机定冷水系统是一种高效、环保、易于维护的散热系统,能够有效地保护发电机,并确保其正常运行。
随着现代发电机的不断发展,发电机定冷水系统也在不断创新和提升,未来将有更多的技术和方法应用于发电机定冷水系统中,提升其效率和性能。
关于发电机定冷水处理方法的标准发电机是现代工业生产中不可或缺的电力设备之一。
在发电机运行过程中,不可避免地产生热量,需要通过冷却系统来稳定温度并保持正常工作状态。
冷却系统中的冷水处理方法是确保发电机正常运行的关键之一。
本文将介绍关于发电机定冷水处理方法的标准。
1、冷却系统的选择发电机冷却系统通常有两种:开式系统和封闭系统。
开式系统在运行过程中会持续从外界获取新鲜水源,并将旧水排出,确保系统内的水始终保持清洁。
封闭系统则是通过循环使用一定量的水,通过冷却器冷却后再回流到发电机中。
选择适合的冷却系统需要考虑到工作环境和条件。
2、冷却水质量的要求冷却水的质量对发电机的长期运行起着重要作用。
冷却水应具备以下特性:低离子含量、低总溶解固体含量、低氧含量、低悬浮物含量、低微生物含量等。
此外,冷却水还要满足适当的酸碱度范围,一般要求在中性或略酸性。
3、冷却水处理方法为了维持冷却系统的正常运行,需要对冷却水进行定期处理。
常见的冷却水处理方法包括:a) 过滤器:通过使用合适的过滤器,可以有效地去除冷却水中的悬浮物和杂质。
这些杂质会堵塞冷却器,影响冷却效果。
b) 软化剂:如果冷却水中存在较高的硬度水质,可以添加适量的软化剂,以减少水垢的生成。
c) 防腐剂:冷却系统中的金属设备容易受到腐蚀的影响,特别是在高温环境下。
添加适量的防腐剂可以有效地降低腐蚀的风险。
d) 微生物控制剂:冷却水中常常存在微生物,如细菌和藻类等。
这些微生物会产生胶质物质,使冷却水变得浑浊,并且会导致冷却器堵塞。
合理使用微生物控制剂可以有效地防止这种问题的发生。
4、定期检查和维护为了确保冷却系统的有效运行,需要定期检查和维护冷却水的质量。
这可以包括检查冷却水的化学成分、PH值、微生物含量等。
同时,定期清洗冷却器和冷却系统内的管道,以保证冷却效果。
总之,发电机定冷水处理方法的标准对于发电机的正常运行至关重要。
选择适合的冷却系统、保持冷却水质量、进行定期处理和维护都是确保发电机长期稳定运行的关键。
双辽发电厂3号发电机定子线棒内冷水热水流试验方案编写:电科院赵雪松审核:电科院田景武双辽发电厂批准:电科院郑良华双辽发电厂吉林省电力科学研究院二○○四年十月十九日1试验目的通过热水流试验检验双辽发电厂3号发电机定子线棒空心导线有无水流堵塞现象,确保机组的安全稳定运行。
2试验依据根据机械部〈〈JB/T 6228-92〉〉标准相应的规定。
3试验步骤3.1本次试验应该在3号发电机内冷水系统冲洗完毕后进行。
试验开始前电厂应保持3号发电机内冷水系统及循环水系统在备用状态,并使内冷水系统自循环24小时以上,循环水系统退出运行。
3.2 在发电机汽侧54根绝缘引水管外埋54个温度测点,启动热水流试验装置。
3.3 调节定子内冷水进出水管之间的压差至正常运行值,测此时各测点的温度。
3.4 在发电机内冷水进水管外壁位置安装加热装置(加热装置为20个加热管,每个1500W)。
3.6 启动加热装置将内冷水加热至高于室温20度,温度以埋在发电机端部绝缘引水管测点所测到的温度为准,加热装置现场应设置遮拦,防止触电。
3.7 当温度高于室温20度,并且各个测点温度一致时,停止加热。
迅速开启循环水系统的3个冷却器,降低内冷水温度达到室温后为止。
(操作步骤由汽机运行人员负责)保持内冷水的进出水压差在正常运行值,并记录各个测点温度。
3.8 待水循环一定时间后,测点的温度趋于稳定时,停止循环水系统运行,试验结束。
3.9 绘制各个测点“温度-时间”曲线。
3.10 如果发现个别空心导线有阻塞现象,应重复对此测点进行试验。
3.11 试验完毕,恢复3号发电机正常方式。
4安全措施4.1本次试验应该在内冷水系统冲洗完毕后进行。
4.2所有参加试验人员应该熟悉本方案,要时刻注意保障人身和设备安全。
加热器要分别投入,要防止加热器短路,防止加热器过热着火,并备好灭火器2只,做好事故预想。
保证加热器投入后安全运行。
4.3在安装加热装置处设置遮拦,防止触电。
4.4试验结束后,拆除埋设的测温元件及加热装置,并仔细检查现场,确保没有遗留物件。
发电机内冷水的处理方法发电机是一种将机械能转化为电能的设备,它在运行过程中会产生大量的热能。
为了确保发电机的正常运行和延长其寿命,需要对发电机内部的冷却系统进行合理的设计和维护。
其中,冷水的处理是维护冷却系统正常运行的重要环节。
一、冷水的处理目的及原因:发电机内部冷却系统中的冷水主要用于散热。
由于发电机在运行过程中产生大量的热能,因此需要不断地将这些热能散发出去,以保持正常的温度。
冷水的处理的主要目的是:1. 保持冷却系统的整洁和畅通。
2. 避免冷水中的杂质和污垢对发电机的内部组件造成腐蚀和磨损。
3. 提高冷却效果,确保发电机的正常运行。
二、冷水的处理方法:1. 过滤:冷却系统中的冷水往往带有一定的杂质和污垢,如果不加以有效的处理,这些杂质和污垢会附着在发电机内部的冷却管道和散热片上,导致冷却效果下降。
因此,必须对冷水进行过滤处理,将其中的杂质和污垢去除。
常用的过滤方式包括机械过滤和化学过滤。
机械过滤是通过设置过滤器,将冷水中的固体颗粒拦截下来,而化学过滤是通过向冷水中添加化学药剂,使其中的杂质和污垢凝结成为团状沉积物,然后再进行过滤。
2. 除垢:除垢是指去除冷水中的垢和水垢。
冷水中的垢和水垢主要由水中的无机物质和有机物质经长期加热沉积而成。
这些垢和水垢会附着在发电机内部的冷却管道和散热片上,造成冷却效果下降。
常用的除垢方法包括机械除垢、化学除垢和物理除垢。
机械除垢是通过设置刷子或高压水枪,将冷却管道和散热片上的垢和水垢刷洗或冲刷掉。
化学除垢是通过向冷水中添加化学药剂,使其中的垢和水垢溶解和分解,然后再进行冲洗。
物理除垢是将发电机内的冷却管道和散热片拆卸出来,进行清洗和冲洗。
3. 消防设施:由于发电机在运行过程中会产生大量的热能,因此必须设置消防设施,以防止火灾的发生。
常见的消防设施包括火灾报警器、灭火器和自动消防系统等。
火灾报警器用于及时发现火灾的踪迹,灭火器用于进行简单的初期灭火,而自动消防系统可以实现自动监测、报警和灭火,以保障发电机房的安全。
作业指导书控制页:
*注:项目主管工程师负责每项目上交一本已执行完成的、并经过完善有完整签名的作业指导书。
重要工序过程监控表
作业指导书(技术措施)修改意见征集表
回收签名(日期):
目录
1.项目概况 (1)
1.1工程(设备)概况 (1)
1.2工程量 (1)
2.编制依据 (1)
3. 施工条件及准备 (1)
4.施工内容、进度计划/安排、程序及要求 (2)
4.1施工内容及要求 (2)
4.2第一阶段水循环冲洗 (2)
4.3第二阶段水循环冲洗 (3)
4.4第三阶段水循环冲洗 (3)
5.质量要求及验收 (3)
6.安全技术措施及注意事项 (4)
7.危险/危害因素及控制措施一览表 (5)
8.环境因素及控制措施一览表 (6)
1.项目概况
1.1工程(设备)概况
太钢自备电厂发电机型号为:QFSN-300-2-20B,该汽轮发电机定子水冷却系统,是汽轮发电机组辅机部套设备之一,用于向发电机定子线圈提供内冷工作水并对其进行监测、控制及保护,监视水压、水量、水温度和水的导电率等参数。
本系统采用闭式循环系统,系统中水系统为集装式布置。
水泵从水箱中吸取化学除盐水,升压后送入水冷却器降温,并经水过滤器滤出杂质,然后进入发电机定子线圈,冷却水将定子线圈的热量带出又回到水箱,由此形成发电机定子冷却水闭式循环。
定子线圈内冷水在系统中不断循环,定子线圈的温升保持在规定数值范围内。
此系统在按厂家图纸及施工图要求安装完毕后,在正式运行前还需进行系统内冲洗循环,以确保系统内部干净,水质符合要求。
1.2工程量
1.2.1清理水箱,并向水箱灌水;
1.2.2水泵试运行;
1.2.3按本措施进行水循环冲洗;
1.2.4配合热工、电气人员对有关保护进行调整;
1.2.5水循环冲洗过程中系统保护进行调整。
2.编制依据
2.1《电力建设施工及验收技术规范》(汽轮机机组篇)
2.2《火电施工质量检验及评定标准》(汽轮机机组篇)
2.3 公司《质量、安全健康、环境管理手册》
2.4 东方电机股份有限公司提供的图纸及技术资料
2.5 山西电力勘测设计院图纸
3. 施工条件及准备
3.1施工前应具备的条件(包括安全、环境保护及工作环境要求)
3.1.1发电机定子冷却水系统设备及管道,包括所有的压力、温度测点全部按设计要求安装完毕,各处法兰螺栓已紧固,离子交换器填料已安装好。
3.1.2发电机定子顶部进、出水管路上临时短接管路已安装好。
3.1.3补水箱充满化学除盐水且补水可靠。
3.1.4定子冷却水泵经试运行合格。
3.2作业人员配备、应具备的资格及要求(包括职责、分工和权限)
3.2.1参加作业人员的资格及要求
班长1人
组长 1人(工作5年以上)
负责工程师 1人
助理工程师 1人
主作业 2人(工作5年以上)
作业 1人(工作2年以上)
3.3.2作业活动中的职责、分工和权限
3.3.2.1班长负责施工人员的配置与管理,负责质量、安全及施工进度的管理。
3.3.2.2负责工程师负责发电机定子冷却水系统循环技术措施的编制。
3.3.2.3 组长负责发电机定子冷却水系统循环项目的质量、安全全过程控制,指导组员正确施工以及本组人员的安排、分工。
3.3.2.4主作业协助组长做好本组的各项管理工作,组长不在时,可执行组长的权力,主作业是组长的得力助手。
3.3.2.5作业人员接到施工任务后,应参加技术交底,认真学习技术措施,并按规定进行施工。
3.3.2.6作业人员正式施工前应熟悉现场环境,了解机具性能,领会了解掌握工艺技术要领和施工程序、检验要求。
4.施工内容、进度计划/安排、程序及要求
4.1施工内容及要求(含对上、下道工序的接口要求)
4.1.1水循环冲洗方案
水循环冲洗分三阶段进行:第一阶段水不进系统中的定子线圈,只在外面短路循环;第二阶段水进入定子线圈,对定子线圈进行反冲洗;第三阶段按正常系统要求冲洗循环。
4.2第一阶段水循环冲洗
4.2.1临时措施
4.2.1.1在发电机定子顶部将发电机定子冷却水进、出水管短接。
4.2.1.2将发电机出线罩冷却水进、出口临时加堵。
4.2.2第一阶段水循环冲洗路线
4.2.3水箱加水及补换水:采用桶装除盐水通过阀门1进入水箱,的同时先打开放水门18及空气门19,待水箱冲洗干净之后关闭阀门18;
4.2.4在第一阶段水循环开始,只投一台冷水器和一台滤水器,经保证冲洗
流量,减小冷水器在存有杂质的可能,提高冲洗效果。
4.2.5在第一阶段水循环开始时,应按水箱补水换水步骤,对水箱中的水进行更换,补充合格的化补水,减小冲洗时间。
4.2.6在水泵投运前,应加好润滑油;按第一阶段水循环冲洗路线,开关好各阀门,并且排空冷水器和滤水器中的空气,使水充满其中。
4.2.7在第一阶段水循环冲洗一段时间后,该系统中的水质情况,主要以滤水器前后压差为准。
若水质较好,则应分别开启阀门14、15冲洗再循环管,开启阀门12、阀门13冲洗电加热器进、出水管至水质合格。
4.3第二阶段水循环冲洗
4.3.1先必须拆下临时管及发电机出线罩冷却水进、出水管堵板,接上正式管,把法兰螺丝紧好才可进行第二阶段循环冲洗。
4.3.2循环路线
4.3.3在此阶段,应注意控制水箱水位,严防因放水过多而造成水泵空转。
4.3.4投入导电率仪,以便控制补换水次数。
4.3.5在此阶段可以对离子交换器进行冲洗。
即在补水时或不补水状态,均可开启阀16、阀17,冲洗离子交换器。
4.3.6在此阶段结束时,可以开启阀门,放干定子线圈中的水。
4.3.7在第二阶段水循环冲洗至五或十遍后,即可进行第三阶段水循环,其中一遍为用完一水箱水。
4.4第三阶段水循环冲洗
4.4.1循环路线
4.4.2此阶段应关闭定子线圈放水阀门。
4.4.3当导电率大于20us/cm时应进行换水。
5.质量要求及验收
5.1质量要求(包括工艺、主要目标/指标、特殊/关键过程的控制)
5.1.1质量检验范围严格按本工程汽机验评范围执行。
5.1.2水质要求
a、纯净度:透明纯净、无机械杂质;
b、硬度:<10umol/kg;
c、电导率:不大于1.5us/cm;
d、PH值:6.5~8.0;NH3值:微量
5.2质量验收项目及级别(标明停工待检点或见证点)
工程质量验评范围
6.1安全技术措施
6.1.1水泵试运前应加好润滑油。
6.1.2循环前应将两台水泵的进出口阀全开,以免误动。
6.1.3在循环过程应严格控制水箱水位,及时补水,以免水泵空运转。
6.1.4滤网前后压差过大时应及时清理,以免滤网破坏。
6.1.5在循环过程中应控制系统压力,不宜超过0.5MPa,以免压力过高,使定子线圈内部破裂漏水。
6.1.6运行人员及随时巡视,作好水温、水压及水箱水位及运行记录。
6.2注意事项
6.2.1参加定子外冷水循环清洗的工作人员必须严格遵守《安规》各项规定,不违章冒险作业。
6.2.2水循环冲洗前应将水系统设备、管道表面及周围环境清扫干净。
6.2.3水循环冲洗范围内的设备和系统除运行人员外,其它人员不得擅自操作。
6.2.4水循环冲洗期间,要加强对设备和管路的巡回检查,发现问题及时停泵处理。
6.2.5水集装装置区域设置临时围栏,并挂警示牌“非工作人员,不准入内”。
6.2.6水循环冲洗范围内的沟道,孔洞应盖好,保证道路畅通。
7.危险/危害因素及控制措施一览表
危险/危害因素及控制措施一览表
8.环境因素及控制措施一览表
环境因素及控制措施一览表。