烧结普通砖砌体
- 格式:doc
- 大小:165.50 KB
- 文档页数:10
一、砖砌体的种类1、烧结普通砖烧结普通砖按主要原料分为黏土砖、页岩砖、煤矸石砖和粉煤灰砖。
烧结普通砖根据抗压强度分为MU30、MU25、MU20、MU15、MU10五个强度等级。
烧结普通砖根据尺寸偏差、外观质量、泛霜和石灰爆裂分为优等品、一等品、合格品三个等级。
优等品适用清水墙,一等品、合格品可用于混水墙。
烧结普通结的外形为直角六面体,其公称尺寸为:长240mm、宽115mm、高53mm。
配砖规格为175mm×115mm×53mm。
2、煤渣砖煤渣砖以煤渣为主要原料,掺入适量石灰、石膏,经混合、压制成型、蒸养或蒸压而成的实心砖。
煤渣砖的外形为矩形体,公称尺寸为:长240mm、宽115mm、高53mm。
煤渣砖根据抗压强度和抗折强度分为MU20、MU15、MU10、MU7.5四个强度等级。
煤渣砖根据尺寸偏差、外观质量、强度等级分为:优等品、一等品、合格品。
3、烧结多孔砖烧结多孔砖以黏土、页岩、煤矸石为主要原料,经焙烧而成的多孔砖。
烧结多孔砖的外形为矩形体,其长度、宽度、高度尺寸应符合下列要求: a.290、240、190、180mm b.175、140、115、90mm 烧结多孔砖根据抗压强度、变异系数分为MU30、MU25、MU20、MU15、MU10五个强度等级。
烧结多孔砖尺寸偏差、外观质量、强度等级和物理性能分为优等品、一等品、合格品三个等级。
4、烧结空心砖烧结空心砖以黏土、页岩、煤矸石等为主要原料,经焙浇而成的空心砖。
烧结空心砖的外形为矩形体,在与砂浆的接合面上应设增加结合力的深度1mm以上的凹线槽。
烧结空心砖的长度、宽度、高度应符合下列要求: a.290、190、140、90mm b.240、180(175)、115mm烧结空心砖根据密度分为800、900、1100三个密度级别。
每个密度级根据孔洞及其排数、尺寸偏差、外观质量、强度等级和物理性能分为优等品、一等品和合格品三个等级。
烧结普通砖砌体施工工艺标准一、适用范围适用于非抗震设防区和抗震烈度为6度至9度地区,以P型烧结多孔砖和M型模数烧结多孔砖(以下简称多孔砖)为墙体材料的砌体结构的施工。
二、基本规定2.1 基本规定2.1.1砖砌体工程施工现场应具有必要的施工技术标准、健全的质量、安全管理体系和工程质量检验制度。
专业技术人员和特殊工种人员必须持证上岗。
2.1.2 砖砌体工程所用的材料应有产品的合格证书、产品性能检测报告。
砖、钢筋等,应有材料主要性能的进场复验报告。
砌筑砂浆应符合《砌筑砂浆施工工艺标准》要求。
严禁使用国家或本地区明令淘汰的材料。
2.1.3 砌筑基础前,应校核放线尺寸,允许偏差应符合表2.3.3的规定。
表2.3.3 放线尺寸的允许偏差2.1.4 砌筑顺序应符合下列规定:2.1.4.1基底标高不同时,应从低处砌起,并应由高处向低处搭砌。
当设计无要求时,搭接长度不应小于基础扩大部分的高度;2.1.4.2 砖砌体的转角处和交接处应同时砌筑。
当不能同时砌筑时,应按规定留槎、接槎。
2.1.5 在墙上留置临时施工洞口,其侧边离交接处墙面不应小于500mm,洞口净宽度不应超过1000mm,应设置钢筋混凝土过梁。
洞口两侧按临时间断处规定设置拉结钢筋。
抗震设防烈度为9度的地区建筑物的临时施工洞口位置,应会同设计单位确定。
临时施工洞口应做好补砌。
2.1.6 不得在下列墙体或部位设置脚手眼:2.1.6.1 120mm厚墙和独立柱;2.1.6.2 过梁上与梁成60°角的三角形范围及过梁净跨度1/2的高度范围内;2.1.6.3 宽度小于1000mm的窗间墙;2.1.6.4 砌体门窗洞口两侧200mm和转角处450mm范围内;2.1.6.5 梁或梁垫下及其左右500mm范围内;2.1.6.6 设计不允许设置脚手眼的部位。
2.1.7 施工脚手眼补砌时,灰缝应填满砂浆,不得用干砖填塞。
2.1.8 设计要求的洞口、管道、沟槽应于砌筑时正确留出或预埋,未经设计同意,不得打凿墙体和在墙体上开凿水平沟槽。
砌体结构的材料有哪些?
1)块材:
①烧结普通砖(含普通粘土砖)、烧结多孔砖等的强度等级(根据抗压强度平均值和强度标准值来划分为五个等级):MU30、MU25、MU20、MU15和MU10;烧结普通砖强度等级是通过取10块砖试样进行抗压强度试验。
②蒸压灰砂砖、蒸压粉煤灰砖的强度等级(根据其抗压强度和抗折强度试验进行确定,分为4个等级):MU25、MU20、MU15和MU10;
③蒸压加气混凝土砌块的强度等级:根据抗压强度分为A1.0、A2.0、A2.5、A3.5、A5.0、A7.5、A10.0七个级别;按照体积密度(干密度)分级为B03、B04、B05、B06、B07和B08六个级别。
(生产龄期超过15天才能使用)
④石材的强度等级:MU100、MU80、MU60、MU50、MU40、MU30和MU20;
(2)砌筑砂浆:
一般分为M15、M10、M7.5、M5、M2.5共5个等级。
(施工时,现场需留置砂浆试块,标准养护28天后送有资质的检测单位检测)。
①水泥砂浆(由砂+水泥+水拌合而成,防潮性能较好;常用于0.000以下地下工程和常年处于潮湿环境中的砌体砌筑、潮湿环境中的墙面抹面)。
施工规范规定:施工中用水泥砂浆代替水泥混合砂浆,应按设计规定的砂浆强度等级提高一级。
所以,施工中不能任意用同强度水泥砂浆。
烧结普通砖、烧结多孔砖墙砌体施工方案烧结普通砖和烧结多孔砖墙砌体的施工方案如下:一、材料要求:1.砖:必须符合设计要求的品种和强度等级,且强度等级不得小于MU10,并且必须有出厂合格证和产品性能检测报告。
清水墙的砖应该色泽均匀,边角整齐。
砂浆的强度不得小于M5.禁止使用粘土实心砖。
基础不得采用多孔砖,可采用煤矸石页岩实心砖。
2.水泥:一般宜采用32.5级的普通硅酸盐水泥或矿渣硅酸盐水泥。
水泥进场使用前,应分批对其强度、凝结时间和安定性进行复验。
当在使用中对水泥的质量有怀疑或水泥出厂超过3个月(快硬硅酸盐水泥超过1个月)时,应复查试验,并按结果使用。
不同品种的水泥不得混合使用。
3.砂:使用中砂,含泥量不超过5%,不得含有草根等杂物,使用前应用5mm孔径的筛子过筛。
4.掺合料:混合砂浆采用石灰膏、粉煤灰和磨细生石灰粉等,磨细生石灰粉熟化时间不得少于7天。
5.其他材料:拉结筋及预埋件、刷防腐剂的木砖等。
二、主要机具:搅拌机、磅秤、垂直运输设备、大铲、刨锤、瓦刀、扁子、托线板、线坠、小白线、卷尺、2m靠尺、楔形塞尺,筛子、水平尺、皮数杆、小水桶、灰槽、砖夹子、扫帚等。
三、作业条件:1.基础墙砌筑:基槽、混凝土或灰土地基均已完成,并办完隐检手续。
已放好基础轴线及边线;立好皮数杆(一般间距15~20m,转角处均应设立),并办完预检手续。
根据皮数杆最下面一层砖的底标高,拉线检查基础垫层表面标高,如一层砖的水平灰缝大于20mm时,应先用细石混凝土找平,严禁在砌筑砂浆中掺细石代替或用砂浆垫平,严禁砍砖合子找平。
2.墙体砌筑:完成室外及房心回填土,安装好暖气沟盖板。
办完各项隐检手续。
按标高抹好水泥砂浆防潮层。
弹好轴线墙身线,根据进场砖的实际规格尺寸,弹出门窗洞口位置线,经验线符合设计图纸尺寸要求,办完预检手续。
按设计标高要求立好皮数杆,皮数杆的间距以15~20m为宜。
3.砂浆由试验室做好试配,准备好砂浆试模(6块为一组)。
砌体结构基础知识:1 气体的类型及力学性能2 多层砌体房屋的构造要求一、块材和砂浆(一)块材块材是砌体的主要组成部分,常用的块体有砖、砌块和石材三类。
砖和砌块通常是按块体的高度尺寸划分的,块体高度小于180mm者称为砖,大于等于180mm者称为砌块。
1.砖(1)烧结普通砖标准尺寸:240mm×115mm×53mm。
强度等级:烧结普通砖的强度等级按10块样砖的抗压强度平均值、强度标准值及单块最小抗压强度值来确定分为:MU30、MU25、MU20、MU15和MU10五级。
(2)烧结多孔砖尺寸:190mm×190mm×90mm;240mm×115mm×90mm强度等级:按10块样砖的抗压强度平均值、强度标准值及单块最小抗压强度值来确定分为:MU30、MU25、MU20、MU15、MU10 五级。
作为一种轻质、高强、保温隔热的新型墙体材料已被广泛推广使用。
(3)蒸压灰砂砖及蒸压粉煤灰砖: 是以石灰和砂为原料,经过培料制备、压制成型、蒸压养护而成的实心砖。
强度等级:MU25、MU20、MU15和MU10四个等级。
2.砌块主要类型:实心砌块、空心砌块和微孔砌块。
砌块按尺寸大小分为:手工砌筑的小型砌块和采用机械施工的中型和大型砌块。
通常把高度在390mm以下的砌块称为小型砌块。
主规格尺寸为390mm×l90mm×190mm(其他规格尺寸由供需双方协商)。
砌块的强度等级:根据3个砌块试样毛面积截面抗压强度的平均值和最小值进行划分的分为:MU20、MUl5、MUl0、MU7.5和MU5六个强度等级。
3.石材常用的有重质天然石(花岗石、石灰石、砂岩等重力密度大于18KN/m3的石材)和轻质天然石。
重质天然石强度高、耐久,但开采及加工困难,一般用于基础砌体或挡土墙中。
在产石材地区,重质天然石也可用于砌筑承重墙体,但由于其导热系数大,不宜作为采暖地区的房屋外墙。
烧结普通砖和烧结多孔砖砌体的抗压强度设计值(MPa) 表3.2.1-1砖强度等级砂浆强度等级砂浆强度M15 M10 M7.5 M5 M2.5 0MU30 3.94 3.27 2.93 2.59 2.26 1.15MU25 3.60 2.98 2.68 2.37 2.06 1.05MU20 3.22 2.67 2.39 2.12 1.84 0.94MU15 2.79 2.31 2.07 1.83 1.60 0.82MU10 -- 1.89 1.69 1.50 1.30 0.67蒸压灰砂砖和蒸压粉煤灰砖砌体的抗压强度设计值(MPa) 表3.2.1-2砖强度等级砂浆强度等级砂浆强度M15 M10 M7.5 M5 0MU25 3.60 2.98 2.68 2.37 1.05MU20 3.22 2.67 2.39 2.12 0.94MU15 2.79 2.31 2.07 1.83 0.82MU10 -- 1.89 1.69 1.50 0.673 单排孔混凝土和经骨料混凝土砌块砌体的抗压强度设计值,应按表3.2.1-3采用。
单排孔混凝土和经骨料混凝土砌块砌体的抗压强度设计值(MPa) 表3.2.1-3砌块强度等级砂浆强度等级砂浆强度Mb15 Mb10 Mb7.5 Mb5 0MU20 5.68 4.95 4.44 3.94 2.33MU15 4.61 4.02 3.61 3.20 1.89MU10 -- 2.79 2.50 2.22 1.31MU7.5 -- -- 1.93 1.71 1.01MU5 -- -- -- 1.19 0.70 注:1 对错孔砌筑的砌体,应按表中数值乘以0.8;2 对独立柱或厚度为双排组砌的砌块砌体,应按表中数值乘以0.7;3 对T形截面砌体,应按表中数值乘以0.85;4 表中轻骨料混凝土砌块为煤矸石和水泥煤渣混凝土砌块。
4. 单排孔混凝土砌块对孔砌筑时,灌孔砌体的抗压强度设计值fg,应按下列公式计算:fg=f+0.6αfc(3.2.1-1)α=δρ(3.2.1-2)式中fg----灌孔砌体的抗压强度设计值,并不应大于未灌孔砌体抗压强度设计值的2倍;f----未灌孔砌体的抗压强度设计值,应按表3.2.1-3采用;fc----灌孔混凝土的轴心抗压强度设计值;α----砌块砌体中灌孔混凝土面积和砌体毛面积的比值;δ----混凝土砌块的孔洞率;ρ----混凝土砌块砌体的灌孔率,系截面灌孔混凝土面积和截面孔洞面积的比值,ρ不应小于33%。
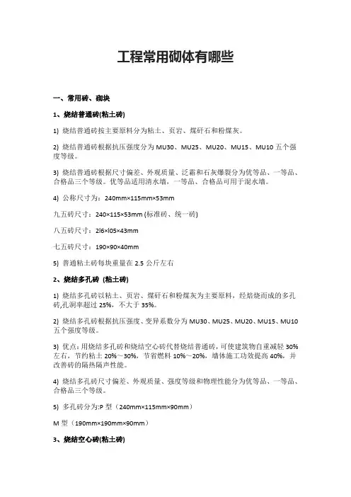
工程常用砌体有哪些一、常用砖、砌块1、烧结普通砖(粘土砖)1) 烧结普通砖按主要原料分为粘土、页岩、煤矸石和粉煤灰。
2) 烧结普通砖根据抗压强度分为MU30、MU25、MU20、MU15、MU10五个强度等级。
3) 烧结普通砖根据尺寸偏差、外观质量、泛霜和石灰爆裂分为优等品、一等品、合格品三个等级。
优等品适用清水墙,一等品、合格品可用于混水墙。
4) 公称尺寸为:240mm×115mm×53mm九五砖尺寸:240×115×53mm (标准砖、统一砖)八五砖尺寸:2l6×l05×43mm七五砖尺寸:190×90×40mm5) 普通粘土砖每块重量在2.5公斤左右2、烧结多孔砖(粘土砖)1) 烧结多孔砖以粘土、页岩、煤矸石和粉煤灰为主要原料,经焙烧而成的多孔砖,孔洞率超过25%,不大于35%。
2) 烧结多孔砖根据抗压强度、变异系数分为MU30、MU25、MU20、MU15、MU10五个强度等级。
3) 优点:用烧结多孔砖和烧结空心砖代替烧结普通砖,可使建筑物自重减轻30%左右,节约粘土20%~30%,节省燃料10%~20%,墙体施工功效提高40%,并改善砖的隔热隔声性能。
4) 烧结多孔砖尺寸偏差、外观质量、强度等级和物理性能分为优等品、一等品、合格品三个等级。
5) 多孔砖分为:P型(240mm×115mm×90mm)M型(190mm×190mm×90mm)3、烧结空心砖(粘土砖)1) 烧结空心砖以黏土、页岩、煤矸石等为主要原料,经焙浇而成的空心砖。
主要用于非承重部位。
孔洞率大于35%。
2) 烧结空心砖根据密度分为800、900、1100三个密度级别。
每个密度级根据孔洞及其排数、尺寸偏差、外观质量、强度等级和物理性能分为优等品、一等品和合格品三个等级。
规格尺寸:390mmX190mmX190mm4、蒸压灰砂砖(灰砂砖)1) 蒸压灰砂砖是以石灰、砂为主要原料蒸压养护而成。
gb5011-2010《砌体结构设计规范》
1为了贯彻执行国家的技术经济政策,坚持墙材革新、因地制宜、就地取材,合理选用结构方案和砌体材料,做到技术先进、安全适用、经济合理、确保质量,制定本规范。
2本规范适用于建筑工程的下列砌体结构设计,特殊条件下或有特殊要求的应按专门规定进行设计:
(1)砖砌体:包括烧结普通砖、烧结多孔砖、蒸压灰砂普通砖、蒸压粉煤灰普通砖、混凝土普通砖、混凝土多孔砖的无筋和配筋砌体;
(2)砌块砌体:包括混凝土砌块、轻集料混凝土砌块的无筋和配筋砌体;
(3)石砌体:包括各种料石和毛石的砌体。
3本规范根据现行国家标准《建筑结构可靠度设计统一标准》GB50068规定的原则制订。
设计术语和符号按照现行国家标准《建筑结构设计术语和符号标准》GB/T50083的规定采用。
4按本规范设计时,荷载应按现行国家标准《建筑结构荷载规范》GB50009的规定执行;墙体材料的选择与应用应按现行国家标准《墙体材料应用统一技术规范》GB50574的规定执行;混凝土材料的选择应符合现行国家标准《混凝土结构设计规范》GB50010的要求;施工质量控制应符合现行国家标准《砌体结构工程施工质量验收规范》GB50203、《混凝土结构工程施工质量验收规范》GB50204的要求;
结构抗震设计应符合现行国家标准《建筑抗震设计规范》GB50011的有关规定。
5砌体结构设计除应符合本规范规定外,尚应符合国家现行有关标准的规定。
烧结普通砖、空心砖技术标准一、适用范围九巨龙房地产开发集团开发项目及九巨龙建设集团承接社会工程项目设计墙体材料选用的烧结普通砖与空心砖,适用于以黏土、页岩、煤矸石、粉煤灰等为主要原料,经烧结而成的实心砖、空心砖。
二、相关技术标准1、《烧结普通砖》GB/T5101-2017;2、《烧结空心砖和空心砌块》GB/T13545-2014;3、《砌体结构通用设计规范》GB55007-2021;4、《砌体结构工程施工质量验收规范》GB50203-2011;5、《砌体结构工程施工规范》GB50924-2014;6、《砌体工程现场检测技术标准》GB/T50315-2011;7、《砌体填充墙结构构造》图集22G614-1 。
三、产品强度等级1、普通砖的强度等级分为五级:MU30、MU25、MU20、MU15、MU10。
2、空心砖的强度等级分为:MU10、MU7.5、MU5、MU3.5。
四、产品规格1、普通砖的外形为直角六面体,其公称尺寸为:长240mm、宽115mm、高53mm;常用配砖规格为175mm*115mm*53mm。
其他规格尺寸由供需双方协商确定。
2、空心砖的外形为直角六面体,规格尺寸应符合下列要求:长度规格尺寸为:390、290、240、190、180(175)、140mm;宽度规格尺寸为:190、180(175)、140、115mm;高度规格尺寸为:180(175)、140、115、90mm。
其他规格尺寸由供需双方协商确定。
五、材料技术要求1、尺寸偏差(1)烧结普通砖的尺寸偏差应符合下表的要求:(2)烧结空心砖的尺寸偏差应符合下表的要求:尺寸样本平均偏差样本极差≤>300 ±3.0 7.0 >200-300 ±2.5 6.0100-200 ±2.0 5.0<100 ±1.7 4.0 2、外观质量(1)烧结普通砖的外观质量应符合下表的规定:(2)烧结空心砖的外观质量应符合下表的规定:3、强度等级(1)烧结普通砖的强度等级应符合下表的规定:(2)烧结空心砖的强度等级应符合下表的规定:4、泛霜每块砖不准许出现严重泛霜。
烧结普通砖的尺寸
烧结砖尺寸是多少:
1、烧结普通砖尺寸
这类砖块是由粘土煤矸石或者粉煤灰经过烧制而成的,其尺寸一般为24×11.5×5.3厘米,具有自重大、体积小等特点,所以一般用于砌筑柱、拱、烟囱、窑身、沟道及基础等场所。
若优等品的可以用于砌筑清水墙,一等品、合格品的可以用于砌筑混水墙,但中等品泛霜的砖不能用于潮湿的部位。
2、烧结多孔砖尺寸
这类砖块是由粘土煤矸石或粉煤灰制作而成的,其空隙一般在15%以下,具有孔径小、孔径多等特点,可以作为6层以下的承重砌体使用。
其砖型有两种,分别为M型和P型,其中M型规格尺寸一般为19×19×19厘米,P型尺寸一般为24×11.5×9厘米,圆孔直径小于等于2.2厘米,切圆直径小于等于1.5厘米,手抓孔尺寸为(3~4)×(7.5~8.5)厘米。
此外其优等品和一等品砖块的吸水率分别在22%和25%以下,合格品吸水率无要求。
3、烧结空心砖尺寸
这类砖块是由粘土煤矸石或粉煤灰烧制而成的,具有孔洞大、自重轻、强度低等特点,一般用于围护结构和非承重墙上,比如:多层建筑中的内墙或者框架结构的填充墙就可以使用。
其尺寸一般为29×19×9厘米和24×18×11.5厘米,壁厚一般大于1厘米,肋后要大于0.7厘米。
1。
工程中各类砖知识总结一、常用砖、砌块1、烧结普通砖(粘土砖)1) 烧结普通砖按主要原料分为粘土、页岩、煤矸石和粉煤灰。
2) 烧结普通砖根据抗压强度分为MU30、MU25、MU20、MU15、MU10五个强度等级。
3) 烧结普通砖根据尺寸偏差、外观质量、泛霜和石灰爆裂分为优等品、一等品、合格品三个等级。
优等品适用清水墙,一等品、合格品可用于混水墙。
4) 公称尺寸为:240mm×115mm×53mm九五砖尺寸:240×115×53mm (标准砖、统一砖)八五砖尺寸:2l6×l05×43mm七五砖尺寸:190×90×40mm5) 普通粘土砖每块重量在2.5公斤左右2、烧结多孔砖 (粘土砖)1) 烧结多孔砖以粘土、页岩、煤矸石和粉煤灰为主要原料,经焙烧而成的多孔砖,孔洞率超过25%,不大于35%。
2) 烧结多孔砖根据抗压强度、变异系数分为MU30、MU25、MU20、MU15、MU10五个强度等级。
3) 优点:用烧结多孔砖和烧结空心砖代替烧结普通砖,可使建筑物自重减轻30%左右,节约粘土20%~30%,节省燃料10%~20%,墙体施工功效提高40%,并改善砖的隔热隔声性能。
4) 烧结多孔砖尺寸偏差、外观质量、强度等级和物理性能分为优等品、一等品、合格品三个等级。
5) 多孔砖分为:P型(240mm×115mm×90mm),M型(190mm×190mm×90mm)3、烧结空心砖(粘土砖)1) 烧结空心砖以黏土、页岩、煤矸石等为主要原料,经焙浇而成的空心砖。
主要用于非承重部位。
孔洞率大于35%。
2) 烧结空心砖根据密度分为800、900、1100三个密度级别。
每个密度级根据孔洞及其排数、尺寸偏差、外观质量、强度等级和物理性能分为优等品、一等品和合格品三个等级。
规格尺寸:390mmX190mmX190mm。
烧结普通砖砌体砌筑前准备选砖:用于清水墙、柱表面的砖,应边角整齐,色泽均匀。
砖浇水:砖应提前1~2d浇水湿润,烧结普通砖含水率宜为10%~15%。
校核放线尺寸:砌筑基础前,应用钢尺校核放线尺寸,允许偏差应符合表13-25的规定。
放线尺寸允许偏差表13-25长度L、宽度B(m)允许偏差(mm)L(或B)≤30 ±530<L(或B)≤60 ±1060<L(或B)≤90 ±15L(或B)>90 ±20选择砌筑方法:宜采用“三一”砌筑法,即一铲灰、一块砖、一揉压的砌筑方法。
当采用铺浆法砌筑时,铺浆长度不得超过750mm,施工期间气温超过30℃时,铺浆长度不得超过500mm。
设置度数杆:在砖砌体转角处、交接处应设置皮数杆,皮数杆上标明砖皮数、灰缝厚度以及竖向构造的变化部位。
皮数杆间距不应大于15m。
在相对两皮数杆上砖上边线处拉准线。
清理:清除砌筑部位处所残存的砂浆、杂物等。
砖基础砖基础的下部为大放脚、上部为基础墙。
大放脚有等高或和间隔式。
等高式大放脚是每砌两皮砖,两边各收进1/4砖长(60mm);间隔式大放脚是每砌两皮砖及一皮砖,轮流两边各收进1/4砖长(60mm),最下面应为两皮砖(图13-2)。
图13-2 砖基础大放脚形式砖基础大放脚一般采用一顺一丁砌筑形式,即一皮顺砖与一皮丁砖相间,上下皮垂直灰缝相互错开60mm。
砖基础的转角处、交接处,为错缝需要应加砌配砖(3/4砖、半砖或1/4砖)。
图13-3所示是底宽为2砖半等高式砖基础大放脚转角处分皮砌法。
图13-3 大放脚转角处分皮砌法砖基础的水平灰缝厚度和垂直灰缝宽度宜为10mm。
水平灰缝的砂浆饱满度不得小于80%。
砖基础底标高不同时,应从低处砌起,并应由高处向低处搭砌,当设计无要求时,搭砌长度不应小于砖基础大放脚的高度(图13-4)。
图13-4 基底标高不同时,砖基础的搭砌砖基础的转角处和交接处应同时砌筑,当不能同时砌筑时,应留置斜槎。
基础墙的防潮层,当设计无具体要求,宜用1:2水泥砂浆加适量防水剂铺设,其厚度宜为20mm。
防潮层位置宜在室内地面标高以下一皮砖处。
砖墙砖墙根据其厚度不同,可采用全顺、两平一侧、全丁、一顺一丁、梅花丁或三顺一丁的砌筑形式(图13-5)。
图13-5 砖墙砌筑形式全顺:各皮砖均顺砌,上下皮垂直灰缝相互错开半砖长(120mm),适合砌半砖厚(115mm)墙。
两平一侧:两皮顺砖与一皮侧砖相间,上下皮垂直灰缝相互错开1/4砖长(60mm)以上,适合砌3/4砖厚(178mm)墙。
全丁:各皮砖均丁砌,上下皮垂直灰缝相互错开1/4砖长,适合砌一砖厚(240mm)墙。
一顺一丁:一皮顺砖与一皮丁砖相间,上下皮垂直灰缝相互错开1/4砖长,适合砌一砖及一砖以上厚墙。
梅花丁:同皮中顺砖与丁砖相间,丁砖的上下均为顺砖,并位于顺砖中间,上下皮垂直灰缝相互错开1/4砖长,适合砌一砖厚墙。
正顺一丁:三皮顺砖与一皮丁砖相间,顺砖与顺砖上下皮垂直灰缝相互错开1/2砖长;顺砖与丁砖上下皮垂直灰缝相互错开1/4砖长。
适合砌一砖及一砖以上厚墙。
一砖厚承重墙的每层墙的最上一皮砖、砖墙的阶台水平面上及挑出层,应整砖丁砌。
砖墙的转角处、交接处,为错缝需要加砌配砖。
图13-6所示是一砖厚墙一顺一丁转角处分皮砌法,配砖为3/4砖,位于墙外角。
图13-6 一砖墙一顺一丁转角处分皮砌法图13-7所示是一砖厚墙一顺一丁交接处分皮砌法,配砖为3/4砖,位于墙交接处外面,仅在丁砌层设置。
图13-7 一砖墙一顺一丁交接处分皮砌法砖墙的水平灰缝厚度和垂直灰缝宽度宜为10mm,但不应小于8mm,也不应大于12mm。
砖墙的水平灰缝砂浆饱满度不得小于80%;垂直灰缝宜采用挤浆或加浆方法,不得出现透明缝、瞎缝和假缝。
在墙上留置临时施工洞口,其侧边离交接处墙面不应小于500mm,洞口净宽度不应超过1m。
临时施工洞口应做好补砌。
不得在下列墙体或部位设置脚手眼:1.半砖厚墙;2.过梁上与过梁成60°角的三角形范围及过梁净跨度1/2的高度范围内;3.宽度小于1m的窗间墙;4.墙体门窗洞口两侧200mm和转角处450mm范围内;5.梁或梁垫下及其左右500mm范围内;6.设计不允许设置脚手眼的部位。
施工脚手眼补砌时,灰缝应填满砂浆,不得用干砖填塞。
设计要求的洞口、管道、沟槽应于砌筑时正确留出或预埋,未经设计同意,不得打凿墙体和墙体上开凿水平沟槽。
宽度超过300mm的洞口上部,应设置过梁。
砖墙每日砌筑高度不得超过1.8m。
砖墙工作段的分段位置,宜设在变形缝、构造柱或门窗洞口处;相邻工作段的砌筑高度不得超过一个楼层高度,也不宜大于4m。
砖柱砖柱应选用整砖砌筑。
砖柱断面宜为方形或矩形。
最小断面尺寸为240mm×365mm。
砖柱砌筑应保证砖柱外表面上下皮垂直灰缝相互错开1/4砖长,砖柱内部少通缝,为错缝需要应加砌配砖,不得采用包心砌法。
图13-8所示是几种断面的砖柱分皮砌法。
图13-8 不同断面砖柱分皮砌法砖柱的水平灰缝厚度和垂直灰缝宽度宜为10mm,但不应小于8mm,也不应大于12mm。
砖柱水平灰缝的砂浆饱满度不得小于80%。
成排同断面砖柱,宜先砌成那两端的砖柱,以此为准,拉准线砌中间部分砖柱,这样可保证各砖柱皮数相同,水平灰缝厚度相同。
砖柱中不得留脚手眼。
砖柱每日砌筑高度不得超过1.8m。
砖垛砖垛应与所附砖墙同时砌起。
砖垛最小断面尺寸为120mm×240mm。
砖垛应隔皮与砖墙搭砌,搭砌长度应不小于1/4砖长。
砖垛外表面上下皮垂直灰缝应相互错开1/2砖长,砖垛内部应尽量少通缝,为错缝需要应加砌配砖。
图13-9所示是一砖半厚墙附120mm×490mm砖垛和附240mm×365mm砖垛的分皮砌法。
图13-9 砖垛分皮砌法砖平拱砖平拱应用整砖侧砌,平拱高度不小于砖长(240mm)。
砖平拱的拱脚下面应伸入墙内不小于20mm。
砖平拱砌筑时,应在其底部支设模板,模板中央应有1%的起拱。
砖平拱的砖数应为单数。
砌筑时应从平拱两端同时向中间进行。
砖平拱的灰缝应砌成楔形。
灰缝的宽度,在平拱的底面不应小于5mm;在平拱的顶面不应大于15mm(图13-10)。
图13-10 砖平拱砖平拱底部的模板,应在砂浆强度不低于设计强度50%时,方可拆除。
砖平拱截面计算高度内的砂浆强度等级不宜低于M5。
砖平拱的跨度不得超过1.2m。
钢筋砖过梁钢筋砖过梁的底面为砂浆层,砂浆层厚度不宜小于30mm。
砂浆层中应配置钢筋,钢筋直径不应小于5mm,其间距不宜大于120mm,钢筋两端伸入墙体内的长度不宜小于250mm,并有向上的直角弯钩(图13-11)。
图13-11 钢筋砖过梁钢筋砖过梁砌筑前,应先支设模板,模板中央应略有起拱。
砌筑时,宜先铺15mm厚的砂浆层,把钢筋放在砂浆层上,使其弯钩向上,然后再铺15mm砂浆层,使钢筋位于30mm厚的砂浆层中间。
之后,按墙体砌筑形式与墙体同时砌砖。
钢筋砖过梁截面计算高度内(7皮砖高)的砂浆强度不宜低于M5。
钢筋砖过梁的跨度不应超过1.5m。
钢筋砖过梁底部的模板,应在砂浆强度不低于设计强度50%时,方可拆除。
烧结普通砖砌体质量烧结普通砖砌体的质量分为合格与不合格两个等级。
烧结普通砖砌体质量合格应达到以下规定:1.主控项目应全部符合规定;2.一般项目应有80%及以上的抽检处符合规定,或偏差值在允许偏差范围以内。
达不到上述规定,则为质量不合格:烧结普通砖砌体的主控项目:1.砖和砂浆的强度等级必须符合设计要求。
抽检数量:每一生产厂家的砖到现场后,按烧结普通砖15万块为一验收批,抽检数量为一组。
砂浆试块每一检验批且不超过250m3砌体的各种类型及强度等级的砌筑砂浆,每台搅拌机应至少抽检一次。
检验方法:查砖和砂浆试块试验报告。
2.砌体水平灰缝的砂浆饱满度不得小于80%。
抽检数量:每检验批抽查不应少于5处。
检验方法:用百格网检查砖底面与砂浆的粘结痕迹面积。
每处检测3块砖,取其平均值。
3.砖砌体的转角处和交接处应同时砌筑,严禁无可靠措施的内外墙分砌施工。
对不能同时砌筑而又必须留置的临时间断处应砌成斜槎,斜槎水平投影长度不应小于高度的2/3(图13-12)。
图13-12 烧结普通砖砌体斜槎抽检数量:每检验批抽20%接槎,且不应少于5处。
检验方法:观察检查。
4.非抗震设防及抗震设防烈度为6度、7度地区的临时间断处,当不能留斜槎时,除转角处外,可留直槎,但直槎必须做成凸槎。
留直槎处应加设拉结钢筋,拉结钢筋的数量为每120mm墙厚放置1φ6拉结钢筋(120mm厚墙放置2φ6拉结钢筋),间距沿墙高不应超过500mm;埋入长度从留槎处算起每边均不应小于500mm,对抗震设防烈度6度、7度的地区,不应小于1000mm;末端应有90°弯钩(图13-13)。
图13-13 烧结普通砖砌体直槎抽检数量:每检验批抽20%接槎,且不应少于5处。
检验方法:观察和尺量检查。
合格标准:留槎正确,拉结钢筋设置数量、直径正确,竖向间距偏差不超过100mm,留置长度基本符合规定。
5.普通砖砌体的位置及垂直度允许偏差应符合表13-26的规定。
普通砖砌体的位置及垂直度允许偏差表13-26项次项目允许偏差(mm)检验方法1 轴线位置偏移10 用经纬仪和尺检查或用其他测量仪器检查2垂直度每层 5 用2m托线板检查全高≤10m 10 用经纬仪、吊线和尺检查,或用其他测量仪器检查>10m 20抽检数量:轴线查全部承重墙柱;外墙垂直度全高查阳角,不应少于4处,每层每20m查一处;内墙按有代表性的自然间抽10%,但不应少于3间,每间不应少于2处,柱不少于5根。
烧结普通砖砌体一般项目:1.砖砌体组砌方法应正确,上、下错缝,内外搭砌,砖柱不得采用包心砌法。
抽检数量:外墙每20m抽查一处,每处3~5m,且不应少于3处;内墙接有代表性的自然间抽10%,且不应少于3间。
检验方法:观察检查。
合格标准:除符合本条要求外,清水墙、窗间墙无通缝;混水墙中长度大于或等于300mm的通缝每间不超过3处,且不得位于同一面墙体上。
2.砖砌体的灰缝应横平竖直,厚薄均匀。
水平灰缝厚度宜为10mm,但不应小于8mm,也不应大于12mm。
抽检数量:每步脚手架施工的砌体,每20m抽查1处。
检验方法:用尺量10皮砖砌体高度折算。
3.普通砖砌体的一般尺寸允许偏差应符合表13-27的规定。
普通砖砌体一般尺寸允许偏差表13-27。