分油机说明书
- 格式:doc
- 大小:24.00 KB
- 文档页数:9
分离机使用说明书KYDR203SD-23KYDR203CD-2360KYDR303CD-2360南京中船绿洲机器有限公司目录分离机安全操作规则1.技术参数 (1)2.基本原理 (2)3.结构与功能 (4)4.安装 (7)5.调整 (12)6.使用 (13)7.故障 (16)8.润滑 (18)9.专用工具 (19)10.备件 (21)11.保养 (22)12.分解与装配 (24)技术参数 1分离机主要技术规格参数转鼓转速 r/min 6930~7750计数器转速 r/min 79~83 (50Hz)(KYDR203CD-23) 94~97(60Hz)(KYDR203CD-2360) 94~97(60Hz)(KYDR303CD-2360)转鼓容渣腔容积 L 1.2启动时间 min ≤3停车时间(使用刹车) min ~2电机型号 Y100L1-4-H-B5Z2C-32电机功率 kW 2.2污油吸入真空度 MPa 0.04净油向心泵输出压力 MPa 0.3外型尺寸(长X宽X高) mm配船用交流电机 882X530X783配船用直流电机 1017X530X783本产品按船用碟式分离机GB/T5745制造和验收。
-1-基本原理 2利用混合液(混浊液)中具有不同密度且互不相溶的轻、重液和固相,在离心力场或重力场中获得不同的沉降速度的原理,达到分离分层或使液体中固体颗粒沉降的目的。
混合液在重力场或离心力场中,对具有不同密度且互不相溶的轻、重液相和固相,分别获得不同的沉降速度,从而分离分层,在重力场中称为重力分离,在离心力场中称为离心分离。
重力分离离心分离最大的固体颗粒向外运动积聚在转鼓的周壁,轻相液体在最内层,由于转鼓高速旋转产生的离心力远远大于重力,因此离心分离只需很少时间即能获得重力分离的效果,特别当重力分离无法实现时,只有应用离心分离的方法。
重液混合液清液分离空间碟式分离机转鼓内有一组碟片,把转鼓空间分成许多薄层分离空间,从而大大缩短沉降距离,改善和提高分离效果。
分油机操作规程
一.使用前准备:
1.松开制动器,检查联轴接及机盖是否旋紧。
2.转动分离筒确认无卡阻。
3.高置水箱水位是否正常。
4.检查齿轮箱的滑油油位正常后
5、检查电机转向是否正确。
二.启动步骤:
(1)分油:
1. 打开分油机出口伐,启动电机,当转速正常时。
2. 打开密封水伐,将控制伐转到“密封”位置,待指示管有水流
出,表明已密封,将控制伐转到“补尝”位置。
3. 向分离筒内注入清水,待出水口出水时关闭注水伐,此时慢慢
打开进油伐即可分油。
4. 启动油加温系统,使油保持要70℃—75℃。
(2)排渣:
1.每二小时进行冲洗一次,关闭进油伐,开启冲洗水伐。
2.将控制手轮从“补偿”转至开启位置,稍后听到“嘭”的一声证明排渣工作正常,一个分油排渣冲洗周期便结束,在重
新密封前应将控制伐转在空位上停留片刻(约一分钟),如
要继续工作可按重复以上程序。
三.运行中管理:
分油机工作时要加强巡回检查,观察密封水柜的水位,齿轮箱的油位,流量和温度是否正常。
为防止“跑油”,每小时应加一次分离筒的密封水,应及时发现故障且及时处理。
四.停机:分油结束,要对分油机彻底排渣冲洗,关闭糸统管路的油阀和蒸汽阀后,便可停机。
五.。
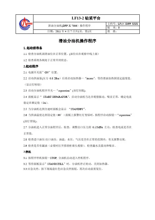
LF13-2钻采平台
滑油分油机(DPP-X-7006)操作程序文档号:LF13-2DPP-XXX 版本:0
日期:2011年4月7日共1页,第1页批准:
滑油分油机操作程序
1.起动前准备
1.1 检查分油机润滑油位在正常位置。
(油位应在观察中线上面)
1.2 检查系统各阀处于正常开闭状态。
2.起动程序
2.1 电源开关放”ON”位置。
2.2 启动供油泵(压力0.8-2Bar)后再启动加热器—“heater”,等待滑油加热到设定温度值。
(显示灯转绿)
2.3 启动分油机程序开关—“separation”(该灯闪烁)。
2.4 面板显示“START SEPARA TOR”,启动分油机马达并观察振动,噪音正常,确定电流稳定在额定值(5A)。
2.5 当分油机达到全速时面板会显示“STANDBY”。
2.6 当供油温度达到设定值(90°)面板上报警红灯变绿时,按程序启动按钮—“separation”(该灯常绿)。
2.7 分油机进入正常分油程序后,检查,调整出口压力到0.15MPA左右,检查电流是否在正常值。
2.8 检查进口油压/出口油压,油温,水压,气压是否在正常的范围内,有无报警出现。
2.9 检查是否有漏油(必要时打开排渣柜堵头观察),检查漏水及震动和噪音。
3.停机
3.1 按程序停机按钮—STOP, 分油机自动进入停机程序。
3.2 等待面板显示”STANDSTILL”时,分油机停止转动,关闭加热器。
3.3应急关停:按下现场盘红色应急关停按钮,再次启动前需复位。
2010年船舶辅机---分油机操作教程一、启动前的准备工作(1)按分离要求(分水法或分杂法)装配分离筒,即分水法有比重环分杂法用橡皮环。
(2)根据油料和工况,查说明书选择合适的比重环。
(3)检查各运动部件的灵活性,防止卡死:检查制动器(加快分油机停止的装置)是否已脱开,止动器(用于分油筒检修固定的装置)是否已松开并退到位;打开分油机罩盖,检查分离筒转动是否正常(用双手缓慢朝其正常转动方向转动分离筒,看其有否卡阻现象),确认正常后,将罩盖盖好并锁定;检查电动机轴转动是否灵活,检查摩擦离合器的磨擦片状态是否符合要求。
(4)检查齿轮箱的油位和油质。
油位应保持在规定范围内(一般在油镜刻度的1/2—2/3),油质不好(例如由于水泄漏引起的油质严重乳化)应换新(滑油采用国产30号或40号机械油)。
油泵处的油杯润滑油脂也应加足。
(5)检查工作水高置水箱的水位、水封水的供给是否正常,各管路阀件启闭是否正常,若系统不通应及时清除。
检查分油机控制阀是否处于“空位”。
(6)检查待分油之油柜(沉淀柜、日用柜或循环柜等)的油位、油温是否正常,检查各油柜进、出油阀启闭是否正常。
(7)若待分油还需进行加热,还要检查其蒸汽加热系统是否正常,并在投入工作后察看油料是否加热到所需要的分离温度。
(6)检查控制箱电源是否正常。
(7)第一次起动或在电气设备检修后,应检查电动机转向,绝不可反转(由于分油机进、出油方向已定,加之分离筒内锁紧装置方向已定等原因)。
(8)对于全自动排渣型分油机,还应检查分油机手动操作是否正常,并调整各时间继电器,确定各个动作的时间。
二、分油机正常起动(1)起动电动机,待达到额定转速后(此时运转声音正常,电流指示最小)方可进行后续操作。
(2)将工作水控制阀转到“密封”位置,从排渣口观察孔观察有水流出,把控制阀转到“补偿”位置。
为了检查分离筒密封情况,可打开水封水进水阀,引水进分离筒,在分离筒注满水后关闭引水阀。
在排渣口观察孔处观察,见排渣口水流逐渐减少,直至无水流出,即表明密封良好。
PA Purifier System Installation System ReferencePrinted Book No.PA605净化器系统安装系统参考577217-02 Rev. 5605Feb 2008Published By:Alfa Laval Tumba ABSE-147 80 Tumba, SwedenTelephone: +46 8 530 650 00Telefax:+46 8 530 310 40© Alfa Laval Tumba AB 11 Feb 2008This publication or any part there of may not be reproduced or transmitted by any process or means without prior written permission of Alfa Laval Tumba AB.目录1 技术参数 (5)1.1需要规格水 (5)1.2需要规格空气 (5)1.3系统参数 (6)2 图纸 (8)2.1流程图 (8)2.2图纸 (9)2.2.1P605分离机安装图,DIN (9)2.2.2P605分离机安装图(带废渣清除工具),DIN (10)2.2.3P605分离机安装图,JIS (11)2.2.4P605分离机安装图(带废渣清除工具),JIS (12)2.2.5P605分离机基准尺寸图 (13)2.2.6P605分离机基础图 (14)2.2.7阀组尺寸图 (15)2.2.8控制单元EPC50尺寸图 (16)2.2.9起动器尺寸图 (17)2.3电气系统布置 (18)2.4电气图 (19)2.4.1电缆列表 (19)2.4.2相互连接图,起动器 (22)2.4.3相互连接图,起动器连接 (23)2.4.4相互连接图,发送器 (24)2.4.5相互连接图,电磁阀 (25)2.4.6相互连接图,电磁阀控制 (26)2.4.7相互连接图,可选设备 (27)2.4.8电路图,电源线路 (28)2.4.9电路图,分离机起动器和进给泵 (29)2.4.10电路图,ESD-继电器和解扣触点(选择) (30)3 远程监控 (32)4 规格 (34)4.1电缆 (34)4.2电缆布置 (35)4.3油,水,蒸气和冷凝水管系 (35)4.4环境温度限制 (36)4.5废渣箱 (36)4.6废渣管系 (38)5 试车和初次启动 (40)5.1完成检验表 (40)5.2首次起动 (42)5.2.1计算工作压力 (44)6 停车和储存 (45)6.1使用后停机 (45)6.2保护和储存 (46)6.3重新装配和起动 (47)1技术参数1.1 需求规格水Alfa Laval ref. 574487 rev. 01.2 需求规格空气空气质量的具体要求:1压力 500 – 700 kPa (5 – 7 bar).2不含有油,固体颗粒最大不超过0.01 mm.3干燥,露点最小 10 °C 低于环境温度。
操作说明出版日期 2008年8月手册编号 1810896-02 V6Alfa Laval保留随时进行更改的权利,恕不另行通知。
对于本手册中可能存在的任何错误、遗漏,欢迎读者指正或提出改进建议,我们将不胜感激。
本手册复印件可从当地Alfa Laval公司购买。
出版公司:Alfa Laval Tumba ABSE - 147 80 TumbaSweden© Copyright Alfa Laval Tumba AB 2005目录1操作 (3)1.1启动前 (3)1.2操作员面板 (6)1.3启动 (7)1.4运行过程中 (10)1.5停机 (13)1.6紧急停机 (15)1.7紧急停机后 (15)1.8排渣间隔时间(仅适用于P625/635) (17)1.8.1 基本情况 (17)1.8.2 推荐排渣间隔时间 (17)1.8.3 燃油净化 (17)1.8.4 润滑油净化 (17)1.8.5 分离筒检查 (18)1810896-02PA 净化器系统操作说明2 1810896-02PA 净化器系统操作说明 1 操作1操作1.1启动前分油机中必须安装正确的比重环。
参见《分油机手册》中的“4.3.3 比重环选择”。
1. 检查分油机是否正确装配并连接正确电压和频率的电源。
损坏危险在启动之前应完成分油机的全面装配。
所有联轴器、挡盖和防护装置必须安装到位并紧固。
不符合规定可能导致设备损坏。
电气危险请遵照本地电气安装和接地规定操作。
损坏危险检查电源频率是否与机器铭牌一致。
如果不正确,由此造成的超速可能导致设备损坏。
1810896-02 3分油机只可用于Alfa Laval 公司规定限制范围内的用途。
否则可能导致严重损坏。
警告警告警告警告1 操作 PA 净化器系统操作说明2. 根据需要检查集油槽油位。
如不够需加到位。
4 1810896-02y 对于P 600、P 605、P 610和P 615: 油位应稍高于观察镜的中间位置。
(EPC60控制)分油机操作指导1. 起动前准备1.1 分油机润滑油位在正常位置.1.2 燃 ( 滑 ) 油系统各阀处于正常开闭位置.1.3 水压/控制空气压力正常.1.4 分油机马达应为顺时针转向.2. 起动程序2.1 电源开关放“ON”位置.2.2 在屏幕显示“停止,Standstill—Start Questions required”按启动钮2.3 用和选择“是YES”或“否NO”,选中后(值闪烁)按键。
分别如实回答以下问题,(P型机仅回答 B项)。
A 是否解体过分油机?(Has the bowl been dismantled? Yes, No).如选择“ No”则第2和第3个问题会跳过B 是否按说明书组装分油机?(Assembled according to manual? Yes, No).C 分离筒是否清洁过? (Bowl cleaned? Yes, No ).2.4 屏幕显示“启动供给泵, to start feed pump ,press start button”.按 钮,启动供给泵.2.5(如配置了加热器)屏幕显示“启动加热器”to start heater press start button”. 按 钮,启动加热器等待油温上升,当供油温度达到低限设定值以上.2.6屏幕显示“启动分油机,to start separator press start button”.按 钮,启动分油机马达并观察启动电流,震动, 噪音, 确定电流稳定在一个稳定值. 当分油机达到全速时.2.7屏幕显示“按启动钮启动分离程序,to start separation press start button”.按 钮,启动分离程序.2.8 等分油机进入正常分油程序时, 检查,调整出口油压到0.2MPA(P-型机0.16 MPA)左右.检查电流是否在正常值.3. 运行管理3.1 按或键,可了解当前流量,压力,温度,转速,水份,振动排渣时间等信息。
分油机操作规程一、引言分油机是一种常用的设备,用于将混合液体分离成不同的组分。
为了确保分油机的正常运行和操作人员的安全,制定了本操作规程。
二、设备准备1.确保分油机设备完好,无损坏和泄漏等现象。
2.准备合适的化学试剂和液体待分离样品。
3.检查并确保所需工具和安全装备完整。
三、操作流程1.穿戴个人防护装备,包括防护眼镜、手套和防护服等。
2.打开分油机电源,确保电源和控制灯亮起。
3.根据设备要求,将分油机设备清洗干净,并确保无残留物。
4.打开分油机仪表盘,设置合适的温度和转速。
5.将待分离样品慢慢倒入分油机的漏斗中,在操作过程中要保持仪器的稳定。
6.打开分油机的离心器,启动设备,让样品在高速离心的作用下分离成不同的组分。
7.观察分油机运行状况,确保设备稳定运行,无异常情况。
8.分离过程完成后,关闭分油机离心器,停止设备运行。
9.关闭分油机电源,拔出电源插头,保持设备的安全状态。
10.清洁分油机设备,注意避免洗涤剂和水进入设备内部,以免损坏设备。
四、安全注意事项1.操作人员必须配备适当的个人防护装备,确保安全。
2.操作前应对分油机设备进行必要的检查和维护,确保无损坏和泄漏等现象。
3.在操作过程中,严禁将手指或其他物体插入设备内部,以免发生伤害。
4.操作人员应定期接受安全培训,了解设备操作规程和应急处理措施。
5.注意操作过程中的温度和转速等参数,保持设备的稳定运行。
6.禁止在操作过程中乱丢废弃物或杂物,保持操作区域的整洁。
7.在紧急情况下,应立即停止设备运行,并按照应急处理措施进行处理。
五、操作记录操作人员在操作过程中应及时记录相关信息,包括操作时间、设备状态、分离效果等,用于后续的分析和验证。
六、操作异常情况处理在操作过程中发现设备异常情况时,应立即停止设备运行,并及时联系维修人员进行维修和处理。
七、设备维护1.定期对分油机设备进行维护和保养,确保设备的正常运行。
2.清洁设备时,使用适当的洗涤剂和方法,避免损坏设备。
分油机操作规程型号:PA6151. 起动前检查检查分油机上以及周围环境检查分油机润滑油箱油位,必须高于最低油位检查滑油系统和燃油系统上的阀应处于正确位置检查水压0.2mpa-0.6mpa,水质,气压0.5mpa-0.7mpa,气质,应符合阿法拉伐要求2.起动合上起动箱主电源开关以及EPC50控制电源的开关(控制箱内)和电加热器开关.开启供给泵并检查PT1压力值按下EPC50面板Heater Button开启,加热器,按下EPC50面板Separation Button,绿灯闪EPC提出问题Assembling according to manual<按+Yes—No>启动时回答Yes,启动分油机Starter(观察电流,振动,马达声音,分油机声音,有无异常)分油机到既定转速和温度压力正常后会自动进入程序阶段(若standby时间设为0)3.分油机正常分油通过按+查看各运行参数温度压力流量等调定PT4约0.15~0.2MPa 温度设定:滑油90度,重油98度并通过流量旁通伐调节适当流量,以获得满意分离效率分油期间可按排渣按钮进行手动排渣.4.停车按下EPC50面板Stop Button黄灯闪分油机和泵,加热器会自动程序停止为安全起见,关电加热器电源,以及蒸汽截止伐.5.应急停车按下红色Emergency Button.30分钟后,分油机完全停止后才能复位,关掉电源,然后再开电源.6.报警复位Alarm reset为报警复位按钮,按一下为确认,再按一下为复位。
若确认后没有采取解救措施而进行复位,则报敬警可以复位但会继续出现报警。
7. 参数设置按下Enter后‘Time to discharge p1 60’is show n,并‘1’在闪,按下Enter一次后‘60’闪,此时按+,—,改变设置,再按Enter一次,并回到1闪状态,按+到下一参数修改。
同时按+,—退出菜单8.注意事项严禁在分油机上搁置杂物和棉纱严禁在分油机有较大振动和异常声音时排渣只有在分油机完全停止时再进行分油机的解体分油机若长时间停止不用,按要求每周将分油机开启至分离转速运行15分钟。
分油机的操作与管理一、分油机的启动操作1.分油机的启动操作(1)脱开刹车装置(2)人工转动原动机确认灵活(3)打开上盖,人工转动分离筒确认灵活后和上上盖并锁紧(4)检查齿轮箱油位油质油质不好应更换,油位不足应添加,过多应查明原因(5)检查油泵油杯中油脂量,不足应添加(6)检查有关油水柜中的液位,应符合要求(7)检查有关油水气系统的温度值,应符合要求(8)检查有关油水气系统的阀,应在正确的开关状态(9)检查自动控制设备,应无缺陷(10)按起动按钮,当电流转速达到正常值时,按分油程序逐步操作二、分油机的分油及排渣操作1.分油机的分油操作(1)分水机1)分离筒通入工作水封住排渣口2)分离筒上部引水建立水封,当出水口出水说明水封完成,关闭引水阀3)先开分油机出油阀,知道达到需要的分油量,然后使进油阀开度固定4)适当调整加热温度,使之达到规定值(2)分杂机1)当使用分杂机时,在密封好分离筒后,进油阀应迅速开至要求流量(因为不存在水封被破坏的问题)2.分油机的排渣操作(1)先旁通进油阀,缓开引水阀将分离筒中剩的油赶走(2)若出水口出水,立即关闭引水阀把控制阀转至开启位置,稍停3-5秒后,当听到冲击声,说明污渣已经排出(3)工作中排渣间隔时间取决于油的杂质含量,最长不得超过四个小时三、分油机的运行管理1.分油机的运行状况检查(1)检查分油机是否有异常振动和噪音(2)检查分油机齿轮箱油位(3)检查随机泵是否有发热现象(4)检查有关油水箱柜的液位是否正常(5)检查分离油的流量和温度(6)检查排渣口和出水口(分杂机无此出口)是否有跑油现象四、停止分油机的操作1.停止分油机的操作(1)需要停止分油机时,不能直接按停机按钮,必须按步骤停止分油机(2)首先使进油旁通,若分离重油,则旁通前应换轻油冲洗管路,或把有关管路吸净(3)开引水阀,挥手分离筒中的燃油(4)进行排渣(5)排渣结束后,将控制阀转到空位位置,切断工作水(6)最后,切断电动机电源停止分油机转动。
PA625型分油机操作说明目录1 操作 (3)1.1 启动前 (3)1.2 操作面板 (6)1.3 启动 (7)1.4 运转期间 (10)1.5 停止 (13)1.6 紧急停止 (15)1.7 紧急停止后 (15)1.8 排渣间隔时间(仅适用于P625/635) (17)1.8.1前言 (17)1.8.2推荐排渣间隔时间 (17)1.8.3燃油分离 (18)1.8.4滑油分离 (18)1.8.5分离筒检查 (20)1 操作1.1 启动前分油机内必须安装恰当的比重环。
可参阅分油机指南第4.3.3章节比重环选择部分。
转动方向气阀截止块(PA 600,610)1.2 操作面板总则“进入”按钮用于:—进入参数列表—进入某个参数—接受/储存某个新的参数值。
“+”或者“-”按钮用于改变在显示窗口中闪动的数值。
1.3 启动在启动前必须确保如空气、油、水等主要供给阀开启。
如适用,需开启热媒供给阀。
打开电源开关。
确保控制选择开关在手动位。
1.4 运转期间操作面板信息1.5 停止停止程序:1.6 紧急停止1.7 紧急停止后分油机完全停转避免意外启动紧急情况可参考报警和故障探测手册。
原因排除重新装配分油机1.8 排渣间隔时间(仅适用于P625/635)1.8.1 前言溃散危险经验表明,如果排渣间隔时间太长会堆积紧密而坚硬的油泥块。
在排渣时,这些油泥块会散开并不顺畅的排出,这样就会引起分离筒失去平衡。
过度失衡就会带来造成机械损坏和人员伤害的危险。
根据不同要求给出了初始排渣间隔推荐时间。
后来的时间设定必须根据分离筒的实际检查情况来定。
1.8.2 推荐排渣间隔时间很多因素会影响排出的油渣硬度和聚集物,因此适当的间隔时间要根据实际情况来定。
但是,为了有一个合理的始点,下面的表格列出了初始排渣间隔时间的推荐值和距第一次检查的运转时间。
1.8.3 燃油分离添加不同的燃油情况可能完全不同。
因此,每次添加新的燃油后必须注意排渣间隔时间的设定。
操作说明出版日期 2008年8月手册编号 1810896-02 V6Alfa Laval保留随时进行更改的权利,恕不另行通知。
对于本手册中可能存在的任何错误、遗漏,欢迎读者指正或提出改进建议,我们将不胜感激。
本手册复印件可从当地Alfa Laval公司购买。
出版公司:Alfa Laval Tumba ABSE - 147 80 TumbaSweden© Copyright Alfa Laval Tumba AB 2005目录1操作 (3)1.1启动前 (3)1.2操作员面板 (6)1.3启动 (7)1.4运行过程中 (10)1.5停机 (13)1.6紧急停机 (15)1.7紧急停机后 (15)1.8排渣间隔时间(仅适用于P625/635) (17)1.8.1 基本情况 (17)1.8.2 推荐排渣间隔时间 (17)1.8.3 燃油净化 (17)1.8.4 润滑油净化 (17)1.8.5 分离筒检查 (18)1810896-02PA 净化器系统操作说明2 1810896-02PA 净化器系统操作说明 1 操作1操作1.1启动前分油机中必须安装正确的比重环。
参见《分油机手册》中的“4.3.3 比重环选择”。
1. 检查分油机是否正确装配并连接正确电压和频率的电源。
损坏危险在启动之前应完成分油机的全面装配。
所有联轴器、挡盖和防护装置必须安装到位并紧固。
不符合规定可能导致设备损坏。
电气危险请遵照本地电气安装和接地规定操作。
损坏危险检查电源频率是否与机器铭牌一致。
如果不正确,由此造成的超速可能导致设备损坏。
1810896-02 3分油机只可用于Alfa Laval 公司规定限制范围内的用途。
否则可能导致严重损坏。
警告警告警告警告1 操作 PA 净化器系统操作说明2. 根据需要检查集油槽油位。
如不够需加到位。
4 1810896-02y 对于P 600、P 605、P 610和P 615: 油位应稍高于观察镜的中间位置。
船用MAPX207分油机配件说明书
(-)本产品适用于各种船舶、工程辅助船只,为船舶提供燃油和润滑油的加注服务,具体包括:分油机配件说明书;船用MAPX207分油机说明书;船用MAPX207分油机配件说明书;压舱水油保养器(MAPX207)使用说明(附件)。
(二)本产品在海上正常工作,由于使用环境和所受外界条件的影响因素较多,其使用寿命和性能难免会受到影响。
本产品为进口高品质配件制作的分油机配件说明书,是原装进口的优质产品,性能稳定可靠,可确保您获得满意的服务。
本产品为进口高品质零部件制作而成,采用优质材料精密加工而成。
具有性能稳定、质量可靠、使用寿命长等特点。
所有零部件均在工厂内经过严格清洗及加工处理(包括表面喷涂等)后,再运到船上为您服务。
如果您在使用过程中遇到任何问题或有什么意见和。
分油机说明书分油机说明书篇一:分油机的操作与管理分油机的操作与管理(一)分油机的起动操作一、启动前的检查:(1)检查各运动部件的灵活性,防止卡死:检查制动器(加快分油机停止的装置)是否已脱开,止动器(用于分油筒检修固定的装置)是否已松开并退到位;打开分油机罩盖,检查分离筒转动是否正常(用双手缓慢朝其正常转动方向转动分离筒,看其有否卡阻现象),确认正常后,将罩盖盖好并锁定;检查电动机轴转动是否灵活,检查摩擦离合器的磨擦片状态是否符合要求。
(2)检查齿轮箱的油位和油质。
油位应保持在规定范围内(一般在油镜刻度的1/2—2/3),油质不好(例如由于水泄漏引起的油质严重乳化)应换新。
油泵处的油杯润滑油脂也应加足。
(3)检查工作水高置水箱的水位、水封水的供给是否正常,各管路阀件启闭是否正常,若系统不通应及时清除。
检查分油机控制阀是否处于“空位”。
(4)检查待分油之油柜(沉淀柜、日用柜或循环柜等)的油位、油温是否正常,检查各油柜进、出油阀启闭是否正常。
(5)若待分油还需进行加热,还要检查其蒸汽加热系统是否正常,并在投入工作后察看油料是否加热到所需要的分离温度。
(转载于: :分油机说明书)(6)检查控制箱电源是否正常。
(7)第一次起动或在电气设备检修后,应检查电动机转向,绝不可反转(由于分油机进、出油方向已定,加之分离筒内锁紧装置方向已定等原因)。
(8)对于全自动排渣型分油机,还应检查分油机手动操作是否正常,并调整各时间继电器,确定各个动作的时间。
二、分油机正常起动:对半自动排渣型分油机(如DZY—30型,标准分离量:3000l/h;分离筒转速:5720r/m;总重:1000Kg;南京船用辅机厂),起动运行操作按下述过程进行: 图一DZY-30型分油机排渣控制系统图1-底盘架; 2-本体; 3-活塞; 4-分流挡环; 5-配水盘; 6-开启水管; 7-密封与补偿水管; 8-控制阀; 9-橡胶密封环; 10-排渣口; 11-橡胶密封环; 12-压力水箱.(1)起动电动机,待达到额定转速后(此时运转声音正常,电流指示最小)方可进行后续操作。
(2)将工作水控制阀转到”密封”位置,当指示管有水流出时(即表示分离筒也密封),立即把控制阀转到“补偿”位置(若不及时变位,分离筒的密封就会破坏)。
为了检查分离筒密封情况,可打开水封水进水阀,引水进分离筒,在分离筒注满水后关闭引水阀。
在排渣口观察孔处观察,见排渣口水流逐渐减少,直至无水流出,即表明密封良好。
(3)当分离筒按分水装置工作时,打开引水阀将水封水引入分离筒内形成水封。
以注满后排水管有水流出为标志,关闭引水阀。
然后先开分油机出油阀,再缓开进油阀,将油引进分油机内直至所要求的分离量,这时开始正常分离工作。
开始时应缓慢进油,其目的是为避免流量过大冲破水封引起出水口“跑油”或造成溢流现象。
一旦出现上述现象应立即停止进油,重新建立水封再缓慢进油。
当分油机作为分渣装置使用时,因不需要建立水封,所以不用引水。
当分离筒密封建立后即可打开进油阀开始分油作业。
进油速度应快些,因为不存在燃油冲破水封区的问题,而且能使燃料中杂质不沉积在分离筒底的转轴附近。
(4)对全自动排渣型分油机(如DBY-30型),其起动、分离排渣、停车等过程全部由自动控制系统自动控制操作。
分油机的起停可根据日用油柜高低液位信号自动控制或手动起停。
全部排渣或部分排渣时间间隔由预先设置的时间程序进行。
工作中若发生故障,监视报警系统会自动发出声光报警,经过一段时间延时,自动停止分离工作。
(二)分油机运行中的管理(1)分油机正常工作过程中,应经常察看各油、水、渣观察孔,以便从观察镜监视液流情况。
通过出水观察孔察看有无“跑油”,或溢流观察孔有否溢流现象。
如有,应及时调整并消除之。
排渣口不应有油、水流出,否则说明分离筒密封不良,须停车检修。
1-分油机;2-分油机工作水高置水箱;3-控制箱;4-燃油加热器;5-F.O沉淀柜;6-F.O日用柜;7-轻、重油转换阀;8-分油机进油阀;9-分油机出油阀;10-高置水箱补水阀;11-分油机工作水控制阀;12-油柜出油阀;13-油柜进油阀。
(2)保持适宜的加热温度以降低粘度。
各种油进分油机的适宜加热温度,可参照下表:到90,95?。
(3)对于半自动排渣型分油机(如DZY—30型)的排渣操作,应按下述步骤进行: 首先关闭进油阀,停止进油;开启引水阀,将热水引入分离筒内赶走剩油,当净油出口管中无油流出时表明剩油已尽,即可停止引水;将控制阀转到“开启”位置进行自动排渣,约3,5s后,当听到排渣的冲击声时即告排渣结束,然后再向分离筒内引进热水冲洗分离筒5,15s,将控制阀转到“空位”位置;若油渣较多,可将冲洗、排渣过程反复几次,使渣质排除干净。
在排渣结束重新密封前,应使控制阀在“空位”停留半分钟左右,使活塞上腔的水排尽以利于重新“密封”;排渣结束后,操作控制阀分别至“空位”、“密封”位置,再转到“补偿”位置,继续分油作业。
(4)保持最佳分油量。
一般多取分油机的额定分油量的50%为最佳分油量;对润滑系统的滑油,通常取实际分油量为额定分油量的1/3为佳。
有些制造厂家在实验的基础上,绘制了选择最佳分油量的图表以供参考(可在说明书中查到)。
(5)检查齿轮箱的油位和油质,如已变质应予更换。
(6)检查齿轮油泵填料函处的密封是否良好,有无漏油现象。
(7)查看分油机的转速是否正常。
(8)查看电动机的工作温度是否正常。
(9)查看分离筒运转是否稳定,有无异常振动或噪音,如有应立即停车检查。
(三)分油机正常停车操作对半自动排渣型分油机,当分油作业完成后不可立即停止电动机转动,应按下列程序进行操作:(1)关闭加热蒸汽阀和燃料油进分油机的截止阀。
(2)改用轻油冲洗和置换管路中的燃料油,以防停车后燃料油凝固在其中。
当管路中充满轻油时再关闭轻油阀。
(3)开启引水阀进行赶油,赶油完成后关闭引水阀。
(4)把工作水控制阀转至“开启”位置,进行排渣。
排渣完成后,再转至“空位”,并切断工作水,以防高置水箱水经配水盘流失。
(5)切断电源,停分油机。
(6)关闭分油机出油阀和水封水截止阀。
对全自动排渣型分油机,只需按下控制箱上的“停车”按钮即可完成全部排渣程序,并自动切断电动机电源使分油机停车。
技术要求:1、起动前对制动器与上动器的检查;2、齿轮箱油位与油质检查;3、油柜、水柜的液位检查;4、油温、水温检查;5、油、气、水系统各阀工作状态检查;6、自动控制设备工作状态检查;7、按实际机型说明书要求正确启动分油机。
分油机说明书篇二:分油机原理船用分油机的原理一概述二分油机的基本结构三分油机的工作原理与过程四分油机几个常见故障的排除方法一概述在船舶动力装置中,所用的燃油和滑油含有水分和固体杂质,这样将影响机器的运行和使用寿命。
进入柴油机内的燃油中含有水分和杂质使喷油器磨损加剧,燃油的雾化质量下降,燃烧恶化等不良影响。
润滑油中含水分和杂质,破坏了运动部件间油膜的形成,加速机件运动磨损。
燃油和滑油在运输和储存过程中,会混入一些水分、铁锈和泥沙等杂质,同时使用中的滑油所含磨损产生的金属屑也随使用的时间而增加,因此,必须对其进行净化处理,以保证动力装置的可靠运行,并延长其使用寿命,尤其是在为了降低营运成本而燃用重柴油石渣油的船舶,油液的净化设施更是必不可少,常见的净化方法有三种:1)过滤:只能净化油中粗粒杂质,故只能作为辅助净化之用。
可以选用不同过滤精度的装置来满足不同的要求。
2)重力沉淀:是利用油、水、固体微粒密度的不同,在沉淀柜中静置,而达到净化分离。
3)离心分离:是让油液在分离筒内高速旋转,由于油、水、杂质的比重不同,因而产生离心力不一样而实现分离,由内到外依次为油、水、杂质。
1.分油机外观分油机从上至下分为三个部分:上部为接口部分,有污油进口、净油出口、置换水进口等;中部为分离室部分,主要是高速旋转的分离桶;下部为传动部分4 分油机传动由离合器、传动轴、斜齿轮、驱动轴(立轴)以及轴承等组成二分油机的基本结构1.分离筒结构分离筒主要由本体、活塞、分离片、上盖、锁紧环等组成,分离鼓是经过高速动平衡试验的重要部件,组装中所有组件标记要对应,同型号分离鼓的主要部分也不得更换。
2.外观图片(174000t分油机室)三分油机的工作原理及过程1.基本工作原理混合液在重力场或离心力场作用下,密度不同的液体将重新分层分布。
在静置的重力场作用下,由于粘滞阻力的影响,密度不同的液体分层速度很慢,而在离心力场作用中,不同密度的液体在离心惯性力作用下将迅速沿径向重新分布,分层速度快,而且不容易掺混。
因此离心式分油机就是根据油、水、杂质密度的不同,在高速回转中的离心力场作用下,依靠离心惯性力不同,而将油、水、杂质沿转轴径向重新分布,从而将水和杂质分离出来这一基本原理而完成净化处理工作的。
分油机说明书篇三:分油机离心式分油机的管理 1、选择最佳加热温度和最佳分油量1)加热的目的:降低粘度,增大杂质、水与燃油的密度差,以提高分离效果;但加热温度不易过高,否则易汽化,破坏油水分界面,造成排水口跑油; 最佳加热温度选择依据:根据油品及水的沸点,由说明书图表查出。
通常燃油粘度小于1500S 时,为85&ordm;C;当粘度大于1500S时,为90-95 &ordm;C,最高不超过98 &ordm;C。
2)选择最佳分油量根据油品选择分离温度后可在图表中查得最佳分油量;一般劣质燃油为1/4~1/3,重质燃油为1/3~1/2最大分油量;滑油分油机为1/3最大分油量。
2、工作方式的选择:(1)H2O2%,杂质0.03%时,分水机单独工作;(2) H2O 0.3%,杂质0.2%时,分杂机单独工作;(3)H2O2%,杂质 0.2%时,串联工作;(4)H2O 0.3%,杂质0.2%时,为加大分油量可并联工作;3、DZY-50型分油机的使用操作管理(1)启动前的检查工作各转动部件的灵活性:包括刹车止动器、分离筒、电机轴等; 齿轮箱油位、油质,进排油泵油杯加牛油;水箱水位检查及补水。
(2)启动管理:启动后达额定转速时,分水机活动底盘将排渣口关闭后,首先进水封水,当出水口来水时,缓慢将进油阀打开,以防进油量过大而破坏水封区造成出水口跑油;分杂机则应迅速进油,防止杂质沉淀在转轴附近。
(3)运转中的管理定期检查调节加热温度、分油量、水箱水位;观察是否跑油(水出口观察镜和排渣口观察镜)和溢油;注意运转转速和声音;(4)定期排渣根据所分离燃油品质或说明书推荐定期进行排渣作业,当分离劣质燃油时,每次排渣作业最好重复进行一次;若超过排渣间隔时间过长,应停机进行人工清洗。
(5)停机操作按排渣操作进行两次后方可停机。