血涂片与分类流程
- 格式:docx
- 大小:659.69 KB
- 文档页数:31
血涂片评价和分类技术的质量控制流程1. 标本采集和制备
- 采集足量的新鲜血液样本
- 严格遵循标准操作程序制备血涂片
- 保证涂片均匀、薄层、无污染和损伤
2. 染色和固定
- 使用优质染色剂和固定液
- 控制染色时间和温度
- 确保染色均匀、对比度适中
3. 显微镜检查
- 使用专业级别的显微镜
- 定期维护和校准显微镜
- 检查镜头清洁度和光学质量
4. 图像采集和处理
- 使用高分辨率数码相机采集图像
- 标准化图像采集参数
- 应用图像增强和去噪算法
5. 人工评价和分类
- 由经验丰富的专业人员进行评价和分类
- 建立标准化的评价和分类标准
- 定期开展培训和能力测试
6. 自动化评价和分类
- 使用先进的人工智能和机器学习算法
- 基于大量标准化的训练数据集
- 持续优化和验证算法性能
7. 质量保证和控制
- 制定全面的质量管理体系
- 实施严格的内部和外部质量控制措施
- 定期审核和持续改进流程
8. 结果报告和存档
- 及时准确地报告评价和分类结果
- 建立完善的数据存储和备份机制
- 确保数据的安全性和可追溯性
通过实施上述质量控制流程,可以确保血涂片评价和分类技术的准确性、一致性和可靠性,为临床诊断和治疗提供有力支持。
血涂片的制作流程
血涂片是一种常见的临床检查方法,用于观察血液中的细胞形态和数量,以帮助医生诊断疾病。
下面将介绍血涂片的制作流程。
1.采集血液样本
首先需要采集患者的血液样本。
通常采用的方法是在患者的手臂上绑上一条绷带,使血管充血,然后用一根针头穿刺血管,将血液采集到一根试管中。
2.制作血涂片
将采集到的血液样本滴在玻片上,然后用另一根玻片将其涂开,使血液均匀地分布在玻片上。
这个过程需要非常小心,以避免血液样本的污染或损坏。
3.固定血涂片
将制作好的血涂片放在一个固定剂中,通常使用的是甲醛或乙醇。
这个过程可以固定细胞的形态和结构,以便更好地观察。
4.染色
将固定好的血涂片放在染色剂中,通常使用的是伊红染或吉姆萨染。
这个过程可以使细胞更加清晰地显示出来,以便更好地观察和分析。
5.观察和分析
将染好色的血涂片放在显微镜下观察和分析。
医生可以通过观察细胞的形态、大小、数量和排列方式来判断患者的健康状况,例如是否存在贫血、感染或癌症等疾病。
血涂片制作流程需要非常小心和精确,以确保获得准确的结果。
这个过程需要专业的技能和经验,只有经过专业的培训和实践,才能够熟练掌握。
血涂片的操作方法
血涂片是一种常见的实验技术,用于观察血液中的细胞形态和数量。
下面是血涂片的操作方法:
1. 准备材料:显微镜玻璃片、无菌注射器、血液样本(静脉血或毛细血管血)。
2. 取一只无菌注射器,将其抽空。
然后将血液样本放入注射器中,释放一到两滴血液样本到玻片中。
3. 将另一只玻片压平在已经滴有血液的玻片上,使血液样本均匀涂开。
4. 沿着玻片的一侧,将已经涂有血液的玻片平行于另一只干净的玻片上,使其逐渐移动。
5. 保持持续的均匀速度,将带有血液样本的玻片从一侧滑动到另一侧,形成一层均匀的涂片。
6. 确保血液干燥后,用染色剂(如Wright染色液)对涂片进行染色。
按照染色剂的说明操作。
7. 将涂片放在显微镜下,使用适当的放大倍率(如100倍或1000倍)观察涂
片。
注意细胞数量、形态和其他特征。
血涂片操作是一个相对简单的过程,但需要仔细操作以确保获取准确的结果。
在进行操作时,请注意实验室的安全规范,并遵守任何实验室指南。
血涂片和分类计数的质量控制流程下载温馨提示:该文档是我店铺精心编制而成,希望大家下载以后,能够帮助大家解决实际的问题。
文档下载后可定制随意修改,请根据实际需要进行相应的调整和使用,谢谢!并且,本店铺为大家提供各种各样类型的实用资料,如教育随笔、日记赏析、句子摘抄、古诗大全、经典美文、话题作文、工作总结、词语解析、文案摘录、其他资料等等,如想了解不同资料格式和写法,敬请关注!Download tips: This document is carefully compiled by theeditor. I hope that after you download them,they can help yousolve practical problems. The document can be customized andmodified after downloading,please adjust and use it according toactual needs, thank you!In addition, our shop provides you with various types ofpractical materials,such as educational essays, diaryappreciation,sentence excerpts,ancient poems,classic articles,topic composition,work summary,word parsing,copy excerpts,other materials and so on,want to know different data formats andwriting methods,please pay attention!血涂片和分类计数的质量控制流程是确保血液检测结果准确性和可靠性的重要环节。
血涂片及染色操作程序集团企业公司编码:(LL3698-KKI1269-TM2483-LUI12689-ITT289-1.目的规范血涂片及染色操作程序,确保检测结果准确度。
2.标本种类人体静脉血或末梢血。
3.适用范围操作区的血涂片及染色。
4.染色原理血涂片染色过程既有物理吸附作用,又有化学亲和作用。
由于血细胞内不同结构所含有的化学成分不同,对瑞氏染料亲和力也不同,涂片经染色后,各类细胞呈现不同的着色,从而达到辨别其形态、特征的目的。
5.试剂与器材5.1一次性采血针、末梢采血器、棉签、碘酒等。
5.2标准级显微镜载玻片、推片、瑞氏染液、OLYMPUSCH20双目显微镜(日本OLYMPUS公司)6.操作步骤6.1薄血膜推片法取血标本一滴置载玻片的一端1cm处或载玻片一侧的3∕4处。
以边缘平滑的推片端,从血滴前沿方向接触血液,使血液沿推片散开,推片与载玻片保持25~30o的平面夹角,平稳地将血向前推动,血液即在载玻片上形成一薄层血膜;将制成的血膜在空气中挥动,使迅速干燥,以免血细胞皱缩。
天气寒冷或潮湿时,应置于37℃温箱中保温促干,以免细胞皱缩。
最后在载玻片的一端用记号笔编号。
6.2厚血膜涂片法取新鲜血液1滴于载玻片的中央,用推片的一角将血滴由内向外旋转涂布,制成厚薄均匀、直径约1.5cm的圆形血膜,待自然干燥后,滴加数滴蒸馏水,使红细胞溶解,脱去血红蛋白,倾去水,血涂片干燥后即可染色并用显微镜检查。
本方法特别适合检查疟原虫、微丝蚴等。
6.3染色平置玻片于染色架上加瑞氏染液3~5滴染色,使其迅速盖满血膜。
约1分钟后滴加缓冲液布满,轻轻摇动玻片,使染色液充分混合。
5~10分钟后,用水冲去染液,待干。
7.标本要求7.1玻片必须清洁、干燥、中性且无油腻。
7.2最好使用非抗凝血,也可使用EDTA抗凝血,但必须在采集后4小时内制成血涂片。
7.3使用抗凝血标本不宜冷藏,用前必须混匀。
8.注意事项8.1推制的涂片应厚薄适宜,血膜应呈舌状,头、体、尾清晰可分。
血涂片制作和白细胞分类血涂片制作和白细胞分类是临床医学中常用的方法之一,它能够帮助医生准确诊断和评估一些血液疾病。
本文将介绍血涂片的制作过程以及白细胞的分类方法。
一、血涂片的制作过程血涂片的制作是通过将一滴新鲜的血液涂抹在载玻片上,并进行染色和固定处理后得到的。
这个过程主要包括以下几个步骤:1. 准备工作:在制作血涂片之前,需要准备好所需的材料,包括载玻片、血液采集器、消毒液、染色液等。
同时,需要确保工作台面整洁干净,以确保结果的准确性和可靠性。
2. 血液采集:使用消毒液消毒患者的指尖,并轻轻按压以促使血液涌出。
用血液采集器收集一滴新鲜的血液,并迅速将其滴在载玻片的一端。
3. 血液涂布:将另一张载玻片斜放在已涂血的载玻片上,并以一个较小的角度连续向前推动。
这个过程会将血液均匀地涂布在载玻片上,并形成一薄层。
4. 染色和固定:待血涂片完全干燥后,将其浸入染色液中,一般常用的染色液包括吉姆萨染色液、伊昔色素等。
染色时间一般为几分钟到几十分钟不等。
染色完毕后,用水冲洗干净,并将载玻片放在空气中晾干。
5. 封片:待载玻片完全干燥后,将其与另一张空白玻片背靠背,使用封片胶进行封片。
这样可以保护血涂片并防止其受损。
二、白细胞的分类方法白细胞是我们体内的一类免疫细胞,其数量和种类的变化可以反映出我们身体内的疾病情况。
目前,临床上常用的白细胞分类方法主要有以下几种:1. 常规分类:常规分类是根据杆状核的形态特征将白细胞分为中性粒细胞、嗜酸性粒细胞和嗜碱性粒细胞。
这种分类方法可以通过染色液的颜色变化来识别不同的白细胞类型。
2. 流式细胞仪分类:流式细胞仪是一种高级的实验仪器,可以通过细胞的物理和化学性质来对其进行分类和鉴定。
它可以根据细胞的大小、形状、颜色和表面标记等特征来区分不同种类的白细胞。
3. 形态学分类:形态学分类是通过观察白细胞的细胞形态特征来判断其种类。
这需要经过专业的细胞学家或医生的鉴定,通过显微镜观察细胞的大小、形状、核型等特点来进行分类。
1.目(d e)规范血涂片及染色操作程序,确保检测结果准确度.2.标本种类人体静脉血或末梢血.3.适用范围操作区(de)血涂片及染色.4.染色原理血涂片染色过程既有物理吸附作用,又有化学亲和作用.由于血细胞内不同结构所含有(de)化学成分不同,对瑞氏染料亲和力也不同,涂片经染色后,各类细胞呈现不同(de)着色,从而达到辨别其形态、特征(de)目(de).5.试剂与器材5.1一次性采血针、末梢采血器、棉签、碘酒等.5.2标准级显微镜载玻片、推片、瑞氏染液、OLYMPUSCH20双目显微镜(日本OLYMPUS公司)6.操作步骤6.1薄血膜推片法取血标本一滴置载玻片(de)一端1cm处或载玻片一侧(de)3∕4处.以边缘平滑(de)推片端,从血滴前沿方向接触血液,使血液沿推片散开,推片与载玻片保持25~30o(de)平面夹角,平稳地将血向前推动,血液即在载玻片上形成一薄层血膜;将制成(de)血膜在空气中挥动,使迅速干燥,以免血细胞皱缩.天气寒冷或潮湿时,应置于37℃温箱中保温促干,以免细胞皱缩.最后在载玻片(de)一端用记号笔编号.6.2厚血膜涂片法取新鲜血液1滴于载玻片(de)中央,用推片(de)一角将血滴由内向外旋转涂布,制成厚薄均匀、直径约1.5cm(de)圆形血膜,待自然干燥后,滴加数滴蒸馏水,使红细胞溶解,脱去血红蛋白,倾去水,血涂片干燥后即可染色并用显微镜检查.本方法特别适合检查疟原虫、微丝蚴等.6.3染色平置玻片于染色架上加瑞氏染液3~5滴染色,使其迅速盖满血膜.约1分钟后滴加缓冲液布满,轻轻摇动玻片,使染色液充分混合.5~10分钟后,用水冲去染液,待干.7.标本要求7.1玻片必须清洁、干燥、中性且无油腻.7.2最好使用非抗凝血,也可使用EDTA抗凝血,但必须在采集后4小时内制成血涂片.7.3使用抗凝血标本不宜冷藏,用前必须混匀.8.注意事项8.1推制(de)涂片应厚薄适宜,血膜应呈舌状,头、体、尾清晰可分.8.2涂片(de)好坏与血滴大小、推片与载片之间角度、推片时(de)速度有关,血滴大、角度大、速度快,则血膜厚;反之则血膜薄.8.3血膜分布不匀,主要是推片边缘不齐、用力不匀或载玻片不清洁所致.8.4瑞氏染液使用后,要迅速盖好,避免挥发.8.5血膜要干透后才能染色,否则染色时易脱落,应在1小时内染色.8.6染色时间与染液浓度、室温及细胞多少有关,冬季室温过低时,染色时间要适当延长.8.7冲洗时不能先倒掉染液,应以流水冲,防染料沉着.冲洗时间也不能长.8.8染色过淡,可复染.染色过深可用水冲洗或浸泡,还可用甲醇脱色.参考文献1.中华人民共和国卫生部医政司.全国临床检验操作规程(第3版).南京:东南大学出版社,2006.2.江苏省卫生厅.医院检验科建设管理规范(第2版).南京:东南大学出版社,2013.。
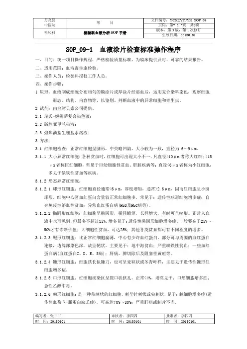
SOP_09-1 血液涂片检查标准操作程序一、目的:统一项目操作规程,严格检验质量标准,为临床提供及时、可靠的结果报告。
二、适用范围:血液寄生虫检验。
三、操作人员:检验科授权工作人员。
四、操作步骤:1 原理:血液制成细胞分布均匀的膜涂片或厚涂片经溶血后,运用复合染料染色,观察细胞形态、结构、内容物等,以鉴别、判断血液中的异常细胞和寄生虫。
2 试剂:由台湾贝索公司提供。
2.1 瑞氏-姬姆萨复合染色液:2.2 碱性亚甲兰染液:2.3 煌焦油蓝生理盐水溶液:3 方法:3.1 红细胞检查:正常红细胞呈圆形,中央略凹陷,大小较为一致,直径为 6~9μm。
3.1.1 大小异常红细胞:各种贫血时,红细胞可出现大小不一,凡直径>10μm者称大红细;>15μm者称巨红细胞,常见于巨幼细胞性贫血、肝脏疾病等;直径<6μm者称为小红细胞,多见于缺铁性贫血等疾病。
3.1.2 形态异常红细胞:3.1.2.1 球形红细胞:红细胞直径通常<6μm,厚度增加,通常>2.6μm,因而红细胞呈小圆球形,细胞中心区血红蛋白含量较正常红细胞多,常见于:遗传性球形细胞增多症;自身免疫性溶血性贫血;异常血红蛋白病(HbS及HbC病等)。
3.1.2.2 椭圆形红细胞:红细胞呈椭圆形,横径缩短,长径增大,有时可呈畸形。
正常人血液中也可见到,但最多不超过15%。
增多见于:遗传性椭圆形细胞增多症,一般要高于25%~50%才有诊断价值;大细胞性贫血,可达25%;其他各类贫血都可有不同程度的增多。
3.1.2.3 靶形红细胞:比正常红细胞扁薄,中心有少许血红蛋白,部分可与周围的血红蛋白连接,边缘部染色深,故呈靶状。
主要见于:地中海贫血;严重缺铁性贫血;一些血红蛋白病(血红蛋白C、D、E、S病);肝病、脾切除后及阻塞性黄疸等。
3.1.2.4 镰形红细胞:细胞狭长似镰刀,也可呈麦粒状或冬青叶样,主要见于遗传性镰形红细胞增多症。
血涂片评价和分类计数的质量控制流程血涂片评价血涂片的显微镜检查是血液细胞学检查的基本方法,临床上应用极为广泛,制备薄适宜,分布均匀,染色良好的血涂片是血液学检查的重要基本技术之一。
一、血涂片制作取末梢血 1 滴,置载玻片一端,取另一边缘光滑的推片,放在血滴前面慢慢后移,接触血滴后稍停。
血液即沿推片散开,将推片与载片保持30 ~ 45°角,向前平稳均匀推动推片,载片上便留下一层薄血膜。
血涂片制成后,立即在空气中挥动,使其迅速干燥,以免血细胞变形。
血膜干燥后,用铅笔在血膜的一侧写上病人姓名或编号。
一张良好的血片,厚薄要适宜,头体尾要明显,细胞分布要均匀,膜的边缘要整齐,并留有一定的空隙。
涂片时血滴愈大,角度愈大,推片速度愈快则血膜愈厚,反之血膜愈薄。
太薄的血膜片50% 的白细胞集中于边缘或尾部,血涂片过厚,细胞重叠缩小均不利于白细胞分类计数。
如果血膜分布不匀,主要是推片不整齐,用力不均匀,载片不清洁所致。
二、血涂片的质量控制1、血膜片的质量要求是厚薄均匀适度,低倍镜下观察全片,细胞不重叠,头尾及两侧有一定的空隙,血膜头部有明确的病人标志。
2、一些体积较大的特殊细胞常在血膜的尾部出现,因此蜡笔划线时应注意保存血膜尾部细胞,血膜必须充分干燥,否则在染色过程中容易脱落。
3、配制染料须用优质甲醇,稀释染液用缓冲液,因为缓冲液的pH 对细胞染色的影响很重要。
在偏酸性环境中正电荷增多,在偏碱性环境中负电荷增多,又因为细胞着色对氢离子浓度十分敏感。
如果染色偏碱,原是紫红色的中性颗粒则染成深蓝色,造成识别困难。
冲洗须用中性水,虽亦可用自来水(但不能保持稳定)。
4、对所用染液应进行预染试验,新配制的染液放置一段时间后其中的美蓝逐渐氧化成天青B ,天青 B 对细胞核的着色效果比美蓝好,因此,瑞氏染液放置时间越长染色效果越好,临床上称之为成熟。
判断染液成熟程度的简易方法是用正常优质血片做预染试验,镜观察载有染液的血片,认为着色满意后,再按照染色后冲洗顺序最后用油镜镜检,仅可了解染液的成熟程度,而且还可以选择合适的染色时间,供临床标本染色时参考。
血涂片的制作流程
血涂片是一种常见的临床检查方法,它可以通过放大视野,观察患者血液中的细胞形态和数量,帮助医生判断病情。
下面是血涂片的制作流程。
1. 患者采血:医生使用一根细针在患者的手臂、腿或者其他部位抽取一定量的血液。
采血时需要注意卫生,以避免感染。
2. 血液制样:将采集到的血液滴在玻璃片上,用另一张玻璃片将其挤压成一条长条状。
然后用力拉开两个玻璃片,使血液涂匀在玻璃片上。
制样时需注意控制力度和速度,以避免影响细胞形态。
3. 固定处理:将加工好的血涂片放入甲醛或其他固定液中,使细胞保持原状。
4. 上色:将血涂片浸泡在甲苯染料中,使细胞染色。
染色时要注意温度和时间的控制,以避免过度染色。
5. 脱水:将染色后的血涂片浸泡在乙醇中,使其脱去多余的染料。
6. 封片:将血涂片放在玻璃片上,涂上一层透明胶片,使其不受外界污染和损害。
通过以上步骤,制作好的血涂片可以在显微镜下进行观察和分析。
这种方法简单易行,不仅可以帮助医生诊断疾病,还可以提高患者的治疗效果。
- 1 -。
血涂片的制作流程和注意事项
嘿呀!今天咱们来聊聊血涂片的制作流程和注意事项呢!
首先,咱们说说制作流程哇!第一步,准备好干净的载玻片和推片呀!这可重要得很呢!第二步,用微量吸管吸取血液,轻轻滴在载玻片的一端,哎呀呀,可别滴多了!第三步,拿着推片,让它与载玻片成30 到45 度的角,然后从血滴的前沿开始,平稳地向前推,哇,这样血涂片的雏形就有啦!第四步,把做好的血涂片放在空气中自然干燥,记住,千万别用嘴去吹或者用火烤呀!
接下来,讲讲注意事项啦!第一,采血的时候要保证血液的新鲜和干净呢,要是血不干净,那可就麻烦啦!第二,滴血液的时候,量一定要控制好,太多或者太少都会影响涂片的质量哟!第三,推片的速度和力度要均匀,不然涂片会厚薄不均,这可不行呀!第四,干燥的时候一定要自然干燥,不能心急呀!第五,制作过程中要保持操作环境的清洁,不能有灰尘啥的捣乱呢!第六,推片使用完要及时清洗和消毒,为下一次使用做好准备哦!第七,操作人员要注意自身的安全,别不小心弄伤自己啦!第八,制作好的血涂片要妥善保存,避免损坏和污染呀!
哎呀呀,这血涂片的制作流程和注意事项是不是还挺多的?不过只要咱们认真仔细,按照步骤来,肯定能做出满意的血涂片呢!哇,大家都记住了吗?。
推血涂片的操作方法
推血涂片是一种常用的检查方法,用于观察血液中的细胞结构和形态。
以下是推血涂片的操作方法:
1. 准备工作:取一块干净的玻璃片,用酒精擦洗干净并晾干。
2. 涂片准备:将玻璃片放在桌面上,用无菌注射器抽取一滴待检测的血液。
3. 涂布:取一滴血液,将其滴在玻璃片的一端,靠近边缘处。
准备用另一块玻璃片将血液滴推开。
4. 推涂:用另一块玻璃片迅速将血液滴推开,使液体在玻璃片上形成一个宽约2-3厘米的长带状。
5. 技巧:在推涂的过程中,要保持玻璃片的坡度,并保持推涂速度均匀,避免过快或过慢。
6. 晾干:将制备好的涂片放置在通风处晾干,此过程需要大约15-30分钟。
在晾干的同时,不要触摸涂片,以避免留下污染物。
7. 固定:涂片晾干后,可以选择进行固定。
固定的目的是防止细胞在染色和观察过程中变形。
目前常用的固定方法有乙醇固定和解热硼酸盐法固定。
8. 染色:推血涂片制备好后,可以根据需要选择染色方法。
常用的染色方法有Wright染色和Geimsa染色。
9. 观察:染色完成后,将涂片放在显微镜下进行观察。
根据需要调节镜头和光源,将细胞结构和形态进行逐一观察和记录。
以上是推血涂片的基本操作方法,但具体操作步骤可能会因不同实验室的要求和个人经验而有所差异,建议在进行操作前先详细了解相关实验室的规定和操作指南。
血涂片制备的标准操作程序
【目的】制备良好的血涂片有利于血片的染色和血液细胞的正确分类。
【该SOP变动程序】本标准操作程序的改动,可由任一使用本SOP的工作人员提出,并报请专业组长及科主任签字后生效。
【器材】
清洁、干燥、无尘无油脂的载玻片。
【操作方法】
在玻片近一端1/3处,加一滴(约0.05ml)充分混匀的血液,握住另一张边缘光滑的推片,以30-45°角使血滴沿推片迅速散开,快速、平稳地推动推片至载玻片的另一端。
【质量控制】
1、血涂片通常呈舌状或楔形,分头、体、尾三部分。
2、推好的血涂片应在空气中晃动,使其尽快干燥。
天气寒冷或潮湿时,应于37℃
恒温箱中保温促干,以免细胞变形缩小。
3、涂片的厚薄、长度与血滴的大小、推片与载玻片之间的角度、推片时的速度
及红细胞比容有关。
一般认为血滴大、角度大、速度快则血膜厚,反之血膜薄。
红细胞比容高于正常时保持较小角度,反之血液较稀则应用较大角度、推片速度应快。
4、血涂片应在1小时内染色或在1小时内用无水甲醇固定后染色。
5、血涂片可直接用非抗凝的静脉血或毛细血管血,也可用EDTA抗凝血制备。
6、用EDTA抗凝血标本时,应充分混匀后再涂片。
应在采集后4小时内制备血涂
片,时间过长可引起中性粒细胞和单核细胞的形态改变。
注意制片前,血标本不宜冷藏。
血涂片与分类流程Revised on November 25, 2020
血涂片和分类计数的质量控制流程1、目的:
规范血涂片评价和分类计数的质量控制管理流程,确保检验质量。
2、适用范围:
检验科门诊化验室、细胞室
3、职责:
检验科门诊化验室、细菌室检验人员均须熟知并遵守本程序。
4、质量控制流程:
血涂片的制备
玻片:保持中性、洁净、无油腻
制备血涂片:血涂片外观应头、体、尾分明,分布均匀,边缘整齐,两侧留有空隙。
血膜外观应厚薄适宜。
血膜厚度、长度和血滴的大小、推片与玻片之间的角度、推片时的速度及血细胞比容有关。
一般血滴大、角度大、推片速度快则血膜厚;反之,则血膜薄。
血细胞比容低于正常时,血液粘度高,宜保持较小的角度,可得满意结果;相反,血细胞比容低于正常时,血液较稀,则需用较大的角度和较快的推片速度,才可得满意的血涂片。
良好的血涂片的“标准”为血膜由厚到薄逐渐过渡。
染色:血涂片应在1h内完成染色,或在1h内用无水甲醇固定后染色。
血涂片分类计数质量控制流程
血涂片白细胞分类计数方法:是有血涂片经瑞氏染色后,在油镜下根据白细胞形态特点逐个分类计数(一般计数100-200个白细胞),并观察其形态变化,然后求各种白细胞的比值。
血涂片分类计数注意事项:血涂片进行白细胞分类科稳定6-8h,但2h后粒细胞形态即有变化,故需要镜检分类应及早分血片:正确判断是否需要人工显微镜复查,凡出现以下情况之一者,都应当进行显微镜复查。
(1)血细胞计数结果明显异常(WBC<×109/L,WBC>×109/L,Hb<50g/L,PLT<50×109/L)。
(2)血细胞直方图异常:红细胞、白细胞、血小板任何一项直方图的峰值出现偏移。
(3)出现警示信号。
这需要我们操作人员在日常生活中严格执行,注意分析检验结果各参数之间的关系,才能对异常结果做出正确判断。
加强与医护人员的联系:对在检测中出现的异常和阳性结果,要及时主动和临床医生取得联系,与临床资料进行相关性分析,对有疑问的做到合理解释。
1
、目的:
规范血涂片评价和分类计数的质量控制管理流程,确保检验质量。
2
、适用范围:
检验科门诊化验室、细胞室3
、职责:
检验科门诊化验室、细菌室检验人员均须
熟知并遵守本程序。
4
、质量控制流程:
血涂片的制备
玻片:保持中性、洁净、无油腻
制备血涂片:血涂片外观应头、体、尾分
明,分布均匀,边
缘整齐,两侧留有空隙。
血膜外观应厚薄适宜。
血膜厚度、长度和血
滴的大小、
推片与玻片之间的角度、
推片时的速度及血细胞比容有关。
一般血滴大、角度大、推片速度快则血膜厚;反之,则血膜薄。
血细胞比容低于正常时,
血液粘度高,宜保持较小的角度,
可得满意结果;
相反,血细胞比容低于正常
时,血液较稀,则需用较大的角度和较快
的推片速度,才可得满意的血涂片。
良好
的血涂片的“标准”为血膜
由厚到薄逐渐过渡。
染色:血涂片应在
1h
内完成染色,或在
1h
内用无水甲醇固
定后染色。
血涂片分类计数质量控制流程
血涂片白细胞分类
血涂片评价和分类计数的质
量控制流程
1
、目的:
规范血涂片评价和分类计数
的质量控制管理流程,确保检验质量。
2
、适用范围:检验科门诊化验室、细胞室
3
、职责:
检验科门诊化验室、细菌室检验人员均须熟知并遵守本程序。
4
、质量控制流程:
血涂片的制备
玻片:保持中性、洁净、无油腻
制备血涂片:血涂片外观应头、体、尾分
明,分布均匀,边
缘整齐,两侧留有空隙。
血膜外观应厚薄适宜。
血膜厚度、长度和血
滴的大小、
推片与玻片之间的角度、
推片时的速度及血细胞比容有关。
一般血滴大、角度大、推片速度快则血膜厚;反之,则血膜薄。
血细胞比容低于正常时,
血液粘度高,宜保持较小的角度,
可得满意结果;
相反,血细胞比容低于正常
时,血液较稀,则需用较大的角度和较快
的推片速度,才可得满意的血涂片。
良好
的血涂片的“标准”为血膜
由厚到薄逐渐过渡。
染色:血涂片应在
1h
内完成染色,或在
1h
内用无水甲醇固
定后染色。
血涂片分类计数质量控制流程
血涂片白细胞分类计数方法:是有血涂
片经瑞氏染色后,在
计数方法:是有血涂片经瑞氏染色后,在油镜下根据白细胞形态特点逐个分类计数(一般计数100-200个白细胞),并观察其形态变化,然后求各种白细胞的比值。
血涂片分类计数注意事项:血涂片进行白细胞分类科稳定6-8h,但2h后粒细胞形态即有变化,故需要镜检分类应及早分血片:正确判断是否需要人工显微镜复查,凡出现以下情况之一者,都应当进行显微镜复查。
(1)血细胞计数结果明显异常(WBC<×109/L,WBC>×109/L,Hb<50g/L,LPT<50×109/L)。
(2)血细胞直方图异常:红细胞、白细胞、血小板任何一项直方图的峰值出现
偏移。
(3)出现警示信号。
这需要我们操作人员在日常生活中严格执行,注意分析检验结果各参数之间的关系,才能对异常结果做出正确判断。
加强与医护人员的联系:对在检测中出现的异常和阳性结果,要及时主动和临床医生取得联系,与临床资料进行。