ppp流程图
- 格式:pptx
- 大小:111.23 KB
- 文档页数:28
PPP模式简介一、PPP模式的定义、问题一、PPP模式定义PPP即政府与社会资本合作。
二、PPP项目特点1、伙伴关系(公私)2、利益共享(公私)3、风险分担(公私)4、长期性(经营)5、稳定性(经营)目前社会资本要求的收益率往往高于传统模式项目收益率,社会资本融资往往也高于政府融资。
但PPP项目为什么还能节约成本呢?主要来自项目建设成本节约和运营成本节约。
例如,同一项目由社会资本建设与由政府自主建设比起来,前者往往可以实现建设投资成本10%-20%的节约;另一方面,在市场机制带动下,社会资本有足够动力采用先进的技术和管理手段来提高运行效率和降低运营成本。
三、PPP运转模式(非BT,建设-转移)建设-运营-移交(BOT)、建设-拥有-运营(BOO)、转让-运营-移交(TOT)、改建-运营-移交(ROT);国内提倡的PPP项目,一般都包括运营(O)在内。
四、存在的问题目前国内60%-70%的PPP模式在运转初期和执行过程中困难重重。
存在的问题如下:(1)投资周期长-收益回报慢(2)项目运营难度大、成本高(3)地方政府资助力度有限(4)信息不对称带来经营风险(5)相关法律法规保障欠缺五、地方政府债务分析借助PPP模式化解地方政府债务,主要是政府负有偿还责任的债务(即政府直接债务,也叫一类债务)。
目前如何利用PPP模式去化解地方政府债务,国家及财政部没有出台具体的规定。
六、政府和社会资本合作项目操作流程图二、PPP项目识别一、项目识别(1)项目发起主体政府或社会资本发起,主要以政府发起为主。
(2)项目发起目的1是融资需求,解决项目建设资金缺口,化解地方政府债务风险;2是政府向社会提供优质公共服务和公共产品;3是转变政府职能,提供政府行政能力。
(由政府自己花钱做的事情,该由社会资本实施,放手把投资权和运营权都交给社会资本方,政府及行业主管部门作为监管机构。
)(3)社会资本发起和参与PPP项目的目的1是利用资金、技术、人才、运营等资源,获得项目合同,获得合理投资回报;2是在一定年限内获得项目特许项目经营所带来的垄断利益;3是占领行业市场份额,提高企业行业影响力。
社会资本方选择项目论证项目储备部门联合审查实施方案(发展改革、财政部门按职责分工联合行业主管部门牵头,会同相关部门)审批(核准或备案)(发展改革部门)新建项目存量项目填报项目信息审查通过入本级储备库(发展改革部门)竣工验收(行业主管部门)施工许可证核发(行业主管部门)办理移交手续资产评估和性能测试确定移交内容成立移交工作组项目后评价(政府有关部门)项目移交(项目公司、政府指定接收单位)中期评估(实施机构)绩效评价(实施机构会同行业主管部门)项目运营(项目公司)建设工程规划许可证核发,建设用地规划许可证核发(规划、国土部门)设计审查(行业主管部门)项目融资建设(项目公司)组建项目公司(社会资本方,政府指定出资代表)合同签订(实施机构、社会资本方)合同确认谈判(实施机构、社会资本方)招标(实施机构)招标文件审查(行业主管部门)编制招标文件(实施机构)确定社会资本方(实施机构)实施方案审批(本级政府)提出PPP 项目意愿(项目发起单位)保障与监管措施合同结构与主要内容项目风险分配框架社会资本遴选方案投融资和财务方案项目运作方式建设运营和移交方案项目概况需政府付费项目项目执行山西省PPP 项目操作流程图(试行)编制PPP 项目实施方案(实施机构)条件成熟由本级或提请上级部门公开发布通过审查通过由本级或提请上级部门重点推介批准同意财政承受能力论证审核(财政部门会同行业主管部门)物有所值评价审核(财政部门会同行业主管部门)通过。
【建议收藏】财政部发布PPP项目运作流程图(全解读)
名词解释
1.全生命周期(Whole Life Cycle),是指项目从设计、融资、
建造、运营、维护至终止移交的完整周期。
2.产出说明(Output Specification),是指项目建成后项目资产所应达到的经济、技术标准,以及公共产品和服务的交付范围、标准和绩效水平等。
3.物有所值(Value for Money, VFM),是指一个组织运用其可利用资源所能获得的长期最大利益。
VFM评价是国际上普遍采用的一种评价传统上由政府提供的公共产品和服务是否可运用政府和社会资本合作模式的评估体系,旨在实现公共资源配置利用效率最优化。
4.BOT(Build-Operate-Transfer,建设-运营-移交),是指由社会资本或项目公司承担新建项目设计、融资、建造、运营、维护和用户服务职责,合同期满后项目资产及相关权利等移交给政府的项目运作方式。
合同期限一般为20-30年。
5.BOO(Build-Own-Operate,建设-拥有-运营),由BOT方式演变而来,二者区别主要是BOO方式下社会资本或项目公司拥有项目所有权,但必须在合同中注明保证公益性的约束条款,一般不涉及项目期满移交。
6.TOT(Transfer-Operate-Transfer,转让-运营-移交),是指政府将存量资产所有权有偿转让给社会资本或项目公司,并由其负责运营、维护和用户服务,合同期满后资产及其所有权等移交给政府的项目运作方式。
合同期限一般为20-30年。
PPP项目实行全过程流程解析目录一、PPP融资模式业务简介........................... 错误!未定义书签。
1.PPP旳概念 (2)2.公私合作形式旳演变过程 (2)3.PPP模式下项目旳大体运作流程 (2)4.运用PPP模式旳重点领域 (4)二、PPP项目识别................................... 错误!未定义书签。
1.政府发起 (5)2.社会资本发起 (5)三、PPP项目准备................................... 错误!未定义书签。
1.项目内部调查 (7)2.外部投资人调查 (7)3.实行方案编制 (8)(一)项目概况................................. 错误!未定义书签。
(二)风险分派基本框架......................... 错误!未定义书签。
(三)PPP运作模式............................. 错误!未定义书签。
(四)交易构造................................. 错误!未定义书签。
(五)协议体系................................. 错误!未定义书签。
(六)监管架构................................. 错误!未定义书签。
(七)采购方式选择............................. 错误!未定义书签。
四、PPP项目采购................................... 错误!未定义书签。
五、PPP项目执行................................... 错误!未定义书签。
六、PPP项目移交................................... 错误!未定义书签。
七、PPP项目实行流程图............................. 错误!未定义书签。
公路PPP项目施工工艺流程框图路基填筑施工工艺流程图路基填筑压实工艺流程准备阶段施工阶段整修验收阶段填土区段平整区段碾压区段检测区段施工准备基底处理分层填筑摊铺平整洒水晾晒碾压夯实检验签证路基整修路堑开挖施工工艺流程图挡土墙施工工艺流程图场地清理既有便道拓宽、加固、临时道路修建测量放线路基断面测量 编制实施性土石方调配方案修建临时截排水设施确定与编制石方爆破方案报当地公安机关审批 挖井及钻孔土方机械开挖松动爆破土石方调运至填方区确认路堑土石方界线边坡修整基床换填挡、护、排工程施工路基面修整施工放样监理认可挖基基底检验监理认可抽取试件挡墙砌筑适时回填压实挡墙检验监理认可中间交工监理认可进入填方工序盖板涵施工工艺流程施工准备施工准备分项工程开工申请施工准备地基承载地基处理力试验基础砌石基础混凝土基础台墙砌石基础混凝土台墙预制盖板现浇盖板盖板安装防水处理进出水口钢筋混凝土圆管涵施工工艺框图测量放样开挖基坑砂砾垫层浇基底混凝土安放管节浇管底两侧混凝土基础侧墙、八字墙截水墙、洞口铺砌砌筑涵背回填后张法预应力箱梁预制施工工艺框图不合格合格钢筋制作 制作底模安装钢筋骨架安装波纹管,穿钢铰线监理工程师检验清洗孔道浇筑混凝土张拉钢铰线养护、拆模封 锚孔道压浆制作砼试块 测定试块强度 安装内模、外模制作模板安装振动器调整几何尺寸架桥机架设箱梁施工工艺框图预制厂龙门吊提升箱梁喂梁平车运输箱梁架梁机吊运箱梁横移落梁就位拆除吊具架桥机桥面拼装铺设轨道、架梁施工准备卷扬机牵引走行支座安装 桥梁轴线、高程测量 预制厂龙门吊移梁 箱梁拴好吊具吊下一片梁,直至完成现浇湿接头 桥面铺装混凝土水泥粉煤灰稳定基层施工工艺流程图检查、整修垫层施工测量放样各材料分析与组成混合料试验碎石组成配合比设计报工程师审批搅拌、运输摊铺、找平、整形分段、找平、整形洒水养护加水检查质量、测定种类数据并记录报工程师审批基层结束交验沥青混凝土路面施工工艺流程图检查下承层地表清扫核对水准点测量放线清扫下承层洒透混合料检查控制横坡度摊铺机就位摊铺测厚度、温度碾压自卸车拉运。
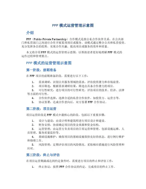
PPP模式运营管理示意图介绍PPP(Public-Private Partnership)合作模式是指公私合作伙伴关系,在公共部门和私营部门之间进行合作开展某项项目或服务。
该模式通过整合公共和私营投资,充分发挥各自的优势,实现合作共赢,提高项目或服务的效率和质量。
本文将介绍PPP模式的运营管理示意图,以帮助读者更好地理解PPP模式的运作过程和管理要点。
PPP模式的运营管理示意图第一阶段:前期准备在PPP项目的前期准备阶段,需要进行以下工作:1.需求调研:识别公共服务领域的需求,评估投资潜力和市场前景。
2.项目筛选:根据需求调研结果,筛选出具备合作潜力的项目。
3.可行性研究:进行项目的可行性研究,评估项目的技术、经济、法律等方面的可行性。
4.合作伙伴选择:选择合适的私营合作伙伴,如投资方、运营方等。
5.协议签署:达成合作意向后,双方签署PPP合作协议。
第二阶段:项目运营项目运营阶段是PPP模式中最核心的阶段,包括以下重要步骤:1.设计与建设:由设计师和建筑师进行项目设计和建设。
2.财务安排:协商确定项目的资金来源和资金结构。
3.运营管理:由运营方负责项目的日常运营和管理,包括设施运维、人员管理、服务质量监控等。
4.基础设施维护:确保项目的基础设施保持良好的状态,进行例行维护和修缮工作。
5.风险管理:定期评估项目的风险情况,采取相应措施进行风险管理和应对。
第三阶段:终止与评估在项目运营期满或达到约定条件时,需要进行项目的终止和评估工作:1.终止协议:按照PPP合作协议的约定,完成项目的终止工作。
2.资产归还:将项目的运营资产归还给公共部门或按照约定进行处置。
3.成果评估:对项目的运营成果进行评估,包括经济效益、社会效益、环境效益等。
4.问题解决:在项目运营中发现的问题,通过评估和协商解决。
结论PPP模式的运营管理示意图将整个PPP项目的运营过程进行了分类和概括,对于理解PPP模式的运作机制和管理要点具有重要意义。
图解PPPABS的操作流程(建议收藏)2016年12月26日,国家发改委、中国证监会联合发布《关于推进传统基础设施领域政府和社会资本合作(PPP)项目资产证券化相关工作的通知》,这是国家发改委和证监会首次联合发文力推PPP+ABS的创新融资模式,资产证券化由此成为PPP项目2017年的开台锣鼓。
PPP+ABS的基本条件若以PPP项目贷款或金融租赁债权作为基础资产开展信贷资产证券化,则发起机构为商业银行或金融租赁公司,该类业务模式属于银行间信贷资产证券化业务,基础资产需符合信贷资产证券化业务一般性的“合格标准”,具体可参考后面的“国开行棚户区改造贷款资产证券化项目”案例。
若以PPP项目未来产生的收费收益权与/或财政补贴作为基础资产开展证券化,则可以发行资产支持专项计划、资产支持票据或资产支持计划。
下面以资产支持专项计划为例,介绍这种模式下PPP项目需要具备的基本条件(从资产支持票据和资产支持计划的法规来看,对于基础资产的要求基本相同,只是对于原始权益人(或发行人)的要求有些区别,但整体差异不大),主要包括以下两个方面:(一)对原始权益人的基本要求(1)原始权益人为有限责任公司、股份有限公司、全民所有制企业或事业单位。
(2)原始权益人内部控制制度健全,具有持续经营能力,无重大经营风险、财务风险和法律风险。
(3)原始权益人最近3年未发生重大违约或虚假信息披露,人民银行企业信息信用报告中无不良信用记录。
(4)原始权益人最近3年未发生过重大违法违规行为。
(二)对基础资产的基本要求(1)基础资产符合法律法规及国家政策规定,权属明确,可以产生独立、可预测的现金流且可以特定化。
基础资产的交易基础应当真实,交易对价应当公允,现金流应当持续、稳定。
若以存量项目(或已建成开始运营的项目)开展资产证券化,则还要求基础资产运营已有一定期限(比如1年以上),且现金流历史记录良好,数据容易获得。
(2)基础资产不得附带抵押、质押等担保负担或者其他权利限制,但通过专项计划相关安排,在原始权益人向专项计划转移基础资产时能够解除相关担保负担和其他权利限制的除外。