3503-J608仪表管道耐压、严密性试验记录
- 格式:doc
- 大小:59.00 KB
- 文档页数:2
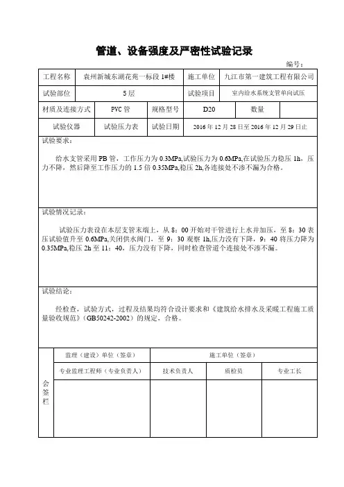
管道(设备)强度、严密性试验记录编号:05-02/(08-07)管道(设备)强度、严密性试验记录说明《建筑给水排水及采暖工程施工质量验收规范》GB50242-2002室内给水管道的水压试验必须符合设计要求,当设计未注明时,检验方法:管钢在采暖管道系统试验压力下101min内压力降不大于0.02MPa,然后降至工作压力1.5倍稳压,不渗不漏越过0.05MPa,然后在工作压力1.1.5倍状态下稳压2h,压力降不得超过0.03MPa,连接处不得渗漏。
各种材质的给水管道系统试验压力均为工作压力的1.5倍,但不得小于0.06MPa.检验方法:金属及复合管给水管道系统在试验压力下观测10min,压力降不应大于0.02MPa,然后降至工作压力进行检查,应不渗不漏;塑料管给水系统应在试验压力下稳压1h,压力降不得超过0.05MPa,然后在工作压力的1.15倍状态下稳压2h,压力降不得超过0.03MPa,同时检查各连接处不得渗漏。
4.4.3敞口水箱的满水试验和密闭水箱(罐0的水压试验必须符合设计与本规范的规定。
检验方法:满水试验静置24h观察,不渗不漏;水压试验在试验压力下10min压力不降,不渗不漏。
热水供应系统安装完毕,管道保温之前应进行水压试验。
试验压力应为系统顶点的工作压力加0.1MPa,同时在系统顶点的试验压力不小于0.3MPa.在安装太阳能集热器玻璃前,应对集热排管和上、下集管作水压试验,试验压力为工作压力的1.5倍。
检验方法:试验压力下10min内压力不降,不渗不漏。
热交换器应以工作压力的1.5倍作水压试验。
蒸汽部分应不低于蒸汽供汽压力加0.3MPa;热水部分应不低于0.4MPa。
检验方法:试验压力下10min内压力不降,不渗不漏。
6.3.5敞口水箱的满水试验和密闭水箱(罐)的水压试验必须符合设计与本规范的规定。
检验方法:满水试验静置24h,观察不渗不漏;水压试验在试验压力下10min内压力不降,不渗不漏。
管道、设备强度及严密性试验记录C 2.3.6.1 编号:建筑施工技术,建筑施工组织,建筑工程计量与计价,建筑工程经济,混凝土结构,建筑构造与识图,钢结构,砌体结构,高层建筑施工,工程测量,工程结构抗震,装配化施工技术,建筑工程资料管理,建筑工程质量与安全管理,建筑CAD,天正建筑,BIM。
建筑工程技术专业主要包括土建、采暖卫生与煤气工程、电梯和消防,给排水工程五个方面,专业应具备建筑工程技术人员从业必须的文化基础与专业理论知识,从事建筑工程施工一线技术与管理等工作的高等技术应用型人才。
技术交底的作用与分类1什么是施工技术交底技术交底是施工企业极为重要的一项技术管理工作,是施工方案的延续和完善,也是工程质量预控的最后一道关口。
其目的是使参与建筑工程施工的技术人员与工人熟悉和了解所承担的工程项目的特点、设计意图、技术要求、施工工艺及应注意的问题。
2技术交底的作用使参与施工活动的每一个技术人员,明确本工程的特定施工条件、施工组织、具体技术要求和有针对性的关键技术措施,系统掌握工程施工过程全貌和施工的关键都位。
使参与工程施工操作每一个工人,通过技术交底,了解自己所要完成的分部分项工程的具体工作内容,操作方法、施工工艺、质量标准和安全注意事项等,做到施工操作人员任务明确,心中有数达到有序地施工,以减少各种质量通病,提高施工质量的目的。
3施工技术交底的分类(1)施工组织设计交底①重点和大型工程施工组织设计交底:由施工企业的技术负责人把主要设计要求、施工措施以及重要事项对项目主要管理人员进行交底。
其他工程施工组织设计交底由项目技术负责人进行交底。
②专项施工方案技术交底:由项目专业技术负责人负责,根据专项施工方案对专业工长进行交底。
(2)分项工程施工技术交底由专业工长对专业施工班组(或专业分包)进行交底。
“四新”技术交底:由项目技术负责人组织有关专业人员编制并交底。
(3)设计变更技术交底设计变更技术交底:由项目技术部门根据变更要求,并结合具体施工步骤、措施及注意事项等对专业工长进行交底。