上下车规范动作和正确的驾驶姿势
- 格式:doc
- 大小:40.00 KB
- 文档页数:2
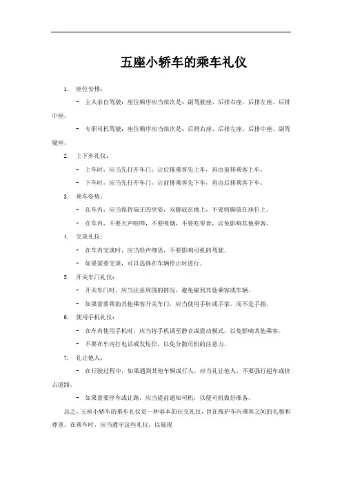
五座小轿车的乘车礼仪
1. 座位安排:
- 主人亲自驾驶:座位顺序应当依次是:副驾驶座、后排右座、后排左座、后排中座。
- 专职司机驾驶:座位顺序应当依次是:后排右座、后排左座、后排中座、副驾驶座。
2. 上下车礼仪:
- 上车时,应当先打开车门,让后排乘客先上车,再由前排乘客上车。
- 下车时,应当先打开车门,让前排乘客先下车,再由后排乘客下车。
3. 乘车姿势:
- 在车内,应当保持端正的坐姿,双脚放在地上,不要将脚放在座位上。
- 在车内,不要大声喧哗,不要吸烟,不要吃零食,以免影响其他乘客。
4. 交谈礼仪:
- 在车内交谈时,应当轻声细语,不要影响司机的驾驶。
- 如果需要交谈,可以选择在车辆停止时进行。
5. 开关车门礼仪:
- 开关车门时,应当注意周围的情况,避免碰到其他乘客或车辆。
- 如果需要帮助其他乘客开关车门,应当使用手肘或手掌,而不是手指。
6. 使用手机礼仪:
- 在车内使用手机时,应当将手机调至静音或震动模式,以免影响其他乘客。
- 不要在车内打电话或发短信,以免分散司机的注意力。
7. 礼让他人:
- 在行驶过程中,如果遇到其他车辆或行人,应当礼让他人,不要强行超车或挤占道路。
- 如果需要停车或让路,应当提前通知司机,以便司机做好准备。
总之,五座小轿车的乘车礼仪是一种基本的社交礼仪,旨在维护车内乘客之间的礼貌和尊重。
在乘车时,应当遵守这些礼仪,以展现。
一、规范化操作的示范和讲解1、上、下车动作及驾驶姿势操作要求:环视车辆、确保安全,驾驶姿势要求自然、舒展、便于操作。
上车方法:从右后车门下车,按逆时针方向绕过车头,环视车辆至左前门,向车后瞭望,确认安全后左手打开车门,同时换位至门内把,左脚向前一步,右手拉住方向盘,右脚伸进驾驶室放在油门踏板上,顺势坐进驾驶室,收起左脚放在离合器在左下方,关好车门上车动作要自然顺畅。
下车方法:采用“二次开门法”下车,先观察左后视镜,再侧头观察左后方交通情况,注意来往车辆,确认安全后,左手打开车门少许,向后瞭望,再次确认安全后打开车门下车。
下车动作与上车动作相反,下车后关好车门,绕过车尾环视车辆,从右后门上车。
驾驶姿势:上车后,车辆起动前,先调整驾驶座位前后位置,后调整靠背位置,使身体与方向盘保持适当的距离,保持合适的坐姿。
腰背部紧靠座位,身体正直,两眼平视。
左脚放在离合器左下方,右脚搁在油门踏板上,能自如操纵各操纵机件,调整好后视镜,系好安全带。
2、离合器的使用操作要求:一踩到底、一抬到点,联动及时、接合平稳。
离合器踏板的操纵方法:左脚前脚掌踏在离合器踏板上,以膝关节和踝关节的屈伸做踏下或放松动作。
踏离合器踏板时,动作要迅速,一次踏到底达到彻底分离;抬离合器踏板时要做到“二快二慢中间一停顿”的操作要领。
一快:当开始松抬离合器时,动作要快;一慢:当离合器抬到初联动时,动作要慢;一停顿:当离合器抬到半联动,稍做停顿;二慢:当离合器抬到离开“半联动”动作要慢;二快:当离合器进入离合器的自由行程后,动作要快。
掌握好离合器的二快二慢中间一停顿的操作要领,是平稳起步的关键。
可选择上坡路段训练。
在训练中有三种现象可帮助学员体会和判断“联动点”。
①听发动机声音的变化;②凭踏板顶脚的感觉;③车辆有明显“抬头”感觉。
3、油门踏板、制动踏板的使用操作要求:轻踏、缓抬、力松脚不离。
油门踏板的操作方法:操作油门踏板时,应以右脚跟部靠在驾驶室底板上作为支点,前脚掌轻踏在油门踏板上,用踝关节的伸屈使踏板放松或踏下。
学员上车前必须要先学会的动作要领一.上车前的安全检视和上下车动作1.安全检视的方法:逆时针绕车一周检查,检查的内容包括(观察车车辆周围有无行人和障碍物,检查车辆轮胎技术状况,车身下路面有无滴痕)。
2.上车前的观察:上车打开车门前应向右转身或向右侧头观察车后方的交通情况,确认安全才打开车门上车。
3.上车方法:面对车门站好,左手打开车门,随即移到车门内侧,左脚向前迈一步,右手握住方向盘左侧,迈右脚侧身进入驾驶室,右脚轻放在油门踏板上,身体顺势坐下,收左腿,左脚放在离合器左下方,关上车门。
4.下车前的观察:先通过左后视镜,再向左转头观察左后方交通情况,打开车门10~15cm再次观察后方情况,确认安全才开门下车。
5.下车方法:左手打开车门,然后按上车相反的动作下车。
二.驾驶姿势身体坐正后先调节椅子的位置(前后移动),以左脚可自由踏踩离合器到底,膝盖稍有点弯曲,身体背部跟坐椅部成70度,后背紧靠于靠背,臀部顶住座椅,双手握方向盘,两眼向前平视。
三.后视镜的调整方法以左后视镜为例:坐正观察左后视镜看到车身水平位置,后视镜玻璃1/4部位看到车身,3/4看到路面情况为正常,车内后视镜的调整,通过车内后视窗可以观察到车尾的交通情况为正常(夜间可转移角度,防止后车跟尾灯光太强造成眩目)。
四.方向盘的握法及操作方法方向盘的功用是改变车辆行驶的方向,把方向盘比喻为时钟,左手握在9~10之间,右手握在3~4之间,两手握方向盘轮缘两侧,拇指向上自然伸直,其它四指由外向里握住两侧。
操作方法分双手操作法和单手操作法:1.双手操作法又分推拉法和交叉法推拉法――指一手推,一手拉,以推为主的操作方法(小幅度修身车身用得最多的方法)交叉法――指双手反复交替转动方向盘的操作方法(大幅度转动方法时用得最多)以向左转操作为例:右手向上推,左手向下拉,拉到七点位时,左手迅速从右手上方握紧方向盘继续向下拉,右手马上放到四时位置继续向上推,以此反复,直至把方向盘打到左边极限位置。
汽车操作基础-上下车与驾驶姿势(图)(新手学车必备)上下车与驾驶姿势(图)练习目标:建立上下车的安全意识,掌握正确的驾驶姿势。
安全确认内容:确认汽车前后没有人和障碍物。
上车方法1.安全确认确认车的前后无人或无障碍物等。
2.上车首先打开车门,按右脚、腰部、上身、左脚的顺序上车。
3.关门把车门拉到离关闭位置10厘米左右,再用力。
一定要确定车门是否关严。
4.锁门将车门关好后,务必要从里面锁好车门。
不同车型锁车门的方法也各不相同。
贴心提醒:养成上车后锁好车门的习惯,防止临时停车时车内财物被盗,同时保证行驶时乘员的安全。
下车安全确认1、安全确认从室内后视镜和外后视镜观察左右和后面有无车辆和行人。
2.开门打开车门锁,将车门首先打开一点,再次观察,确认安全后,再开车门。
3.下车用手拉着车门,不要得过大,然后快速下车。
4.关门先关到离关闭位置10厘米左右,再用力将门关严。
5.锁门用钥匙锁门。
或者按下锁按钮,推门把手将门锁上。
或者用遥控装置锁门。
各车型锁车方法不尽相同,锁上后要确认锁好,才能离开。
正确的驾驶姿势好的驾驶姿势就是能够方便操作各种装置,并且保持身体处于放松、自然的状态。
不好的姿势会使操作转向盘和踩踏板困难,影响安全。
座位和后视镜的调整1.座位的调整用一只手握住转向盘,另一只手控制座位调节柄,调整到使脚能将离合器踏板和制动踏板轻松踩到底。
将座位调整到最适合自己的位置。
2.内后视镜的调整1)内后视镜的调整保持正确姿势,面向正前方,手握后视镜边缘调整,调整到只要转动眼睛就可看到汽车后面的全部情况即可。
2)外后视镜的调整外后视镜应调整到能看见车体部约占镜子横向1/4,车外物体占3/4;使地平线处于正中稍偏下的位置,以便能够观察路面上尽可能远的物体。
安全带的系法和摘法1.系法把安全带慢慢拉出,不要使其拧劲,将安全带扣到能听到“咔”的一声为止。
若系得不正确,一旦发生交通事故就不能充分发挥其作用。
2.摘法用左手拿安全带,用右手按下安全带扣将其摘下。
上下轿车礼仪-礼仪知识上下轿车礼仪-礼仪知识上下轿车礼仪(1)上车时上车时,要侧身,先坐到车座上,而后将双腿、脚同时挪入车内,再将身体调整好。
(2)下车时下车时,应侧身,移到车门,然后一只脚踏在地上,眼睛看前方,以手的支撑力移动另一只脚,头部自然伸出,起身立稳后,再缓步离开。
上下车时要主动为客人开启、关闭车门,并让客人先上先下。
(3)小轿车座次规则司机驾驶时,以后排右侧为首位,左侧次之,中间座位再次之,前座右侧殿后,前排中间为末席。
如果由主人亲自驾驶,以驾驶座右侧为首位,后排右侧次之,左侧再次之,而后排中间座位为末席,前排中间座则不宜再安排客人。
主人夫妇驾车时,则主人夫妇坐前座,客人夫妇坐后座,男士要服务于自己的夫人,宜开车门让夫人先上车,然后自己再上车。
如果是主人夫妇搭载友人夫妇,则应邀友人坐前座,友人之妇坐后座,或让友人夫妇都坐前座。
主人亲自驾车,坐客只有一人,应坐在主人旁边。
若同坐多人,中途前座客人下车后,在后面客人应改前座,此项礼节最易疏忽。
乘坐轿车礼仪1主人亲自驾驶座位顺序应当依次是:副驾驶座、后排右座、后排左座、后排中座。
实际的操作是这样的:如果只有你一个人乘坐,那就坐副驾驶位。
如果正好满员,一群人都是同事关系,那么大胖子或者女士坐副驾驶位。
2专职司机驾驶座位顺序应当依次是:后排右座、后排左座、后排中座、副驾驶座。
从礼仪角度来看,专职司机驾驶时后排三席的等级最高。
但实际执行时还是看辈分或职位最高的乘员选择。
因为满员时,舒适度最高的还是前排副驾驶席。
3乘坐平级的车对方开车,你就不能坐后排,以示相伴。
否则,按照上面的逻辑,他很有可能会认为你把他当司机看待了。
从安全角度看,除非是领导与司机的关系,或者公司接待的关系。
其他非特殊情况下,单人乘车时,乘员都最好坐在副驾驶位,这样既方便沟通,也更安全。
4有领导乘坐时副驾驶座一般也叫随员座,通常坐于此处者多为助理、译员、警卫等。
领导自然后排就坐。
5私家车座位安排原则原则一:后排是需要让给嘉宾、领导或"关系相对远的那方"乘坐。
汽车驾驶员培训教案第一章基础知识一、上、下车及驾驶姿势(一)、上车动作要求学员上车前应检查车辆周围有没有人或障碍物;逆时针绕车一周进行安全检视。
1、左手打开车门;2、右手握住方向盘,抬右脚跨入驾驶室,同时身体坐在坐垫上,左脚跟进,放在离合器踏板下方;3、左手关车门,上车动作即完成。
(二)、下车动作1、车辆停稳后,摘挡,拉手刹,确认后方和前方无车或行人等临近后方可开车门(强调如果不注意观察,很容易出现危险)。
2、用左手打开车门(用两次开门法)先将车门打开一点,然后观察确定无误后再将门打开,用手控制车门不要将门开得过大,然后下车。
3、下车时的姿势及动作同上车顺序相反。
4、先将车门关至10CM左右,再用力将车门关严,下车动作即完成。
(三)、驾驶姿势正确的驾驶姿势,能够方便地操作各种操作装置,使全身保持自然、放松的状态。
正确的驾驶姿势是保证安全的基础,错误的姿势会影响操作,造成安全隐患。
右脚放在油门踏板上,左脚放在离合器踏板左下方,双膝自然分开,膝盖微弯曲,能轻松自如地踩踏板,后腰及臀部能紧靠后靠背上,上身保持正直,头部略微前倾,两眼平视远方;左手轻握在时钟的九至十点之间,右手握在三至四点间,两肘自然下垂。
(四)、要点归纳:1、上车:左、右观察,宽心把车驾,合力入驾室,调节姿势佳。
2、座位调节:座位调节很重要,倾角、距离要知道;前距方向一拳好,倾角适宜操作妙。
3、调整视镜:视镜调整看区划,路二、车一分配佳;头定目转来观察,车后情况全包下。
4、驾驶姿势:身体对正转向盘,坐稳后靠车背垫;两眼前视脚归位,手握盘缘肘下垂。
5、下车:左、右观察后,确认安全啦,解下安全带,拉闸把车下。
第二章基本控制器操作第一节转向盘的操作一、转向盘的功用:转向盘又叫方向盘,它的功用是改变汽车行驶的方向或保持车辆直线行驶。
在一般情况下向左打方向盘,汽车向左行驶,向右打转向盘,汽车向右行驶。
二、转向盘的操作:转向盘的操作包括转向盘的握法,双手操作法和单手操作法。
汽车驾驶员操作标准驾驶姿势正确的驾驶姿势,能够减轻驾驶员的疲劳,易于运用各种驾驶操纵装置,观察所有仪表和周围环境情况,以利持久、灵活、正确、安全地实施驾驶操作。
正确的驾驶姿势应该是:上车后,身体正对方向盘坐稳,后背靠于背垫上(如坐位不适应应予调整),两眼向前平视,视线成扇形,看远顾近,注意两旁;头部端正,下颗微收,颈部肌肉自然放松;两手分别握住方向盘轮缘左右两侧;两肘自然下垂,两膝分开成倒八字形,左脚放在离合器踏板下方,右脚掌放在加速踏板上。
主要驾驶操纵装置操作方法(一)、方向盘的操作方法双手握方向盘的正确方法:两手应分别位于方向盘轮缘左、右两侧,拇指向上自然伸直,并靠住轮缘,四指由外向里握住轮缘。
两手在方向盘上的位置:若把方向盘视为对着自己的时钟面,则左手位于9・10时之间,右手位于3・ 4时之间,也可将左、右手分置于3时差15分的分针与时针指向的位置,两手呈水平线握方向盘轮缘,这样以左手为主,右手为辅,互相配合,当右手操纵其他机件时,左手仍能自如的进行左、右转向。
方向盘使用注意事项:①、汽车在高低不平的道路上行驶时,两手应握稳方向盘,以免因汽车颠簸产生的作用力使方向盘猛烈震动或转动,击伤驾驶员的手指或手腕。
②、转动方向盘不要用力过猛,汽车停驶后不得原地转动方向盘,以免损伤转向机件。
③、汽车在行驶中,除一手必须操作或调整其他装置(如操纵变速杆换挡、开灯光、开雨刮器等)时允许单手操作外,不得长时间用单手操纵方向盘。
1/9㈡、加速踏板的操作方法操纵加速踏板时,用右脚掌踏在踏板上,右脚跟靠于驾驶室底板并以此为支点,用踝关节的伸屈动作使脚掌下的踏板踏下或放松。
踏下时,发动机转速加速;放松时,转速减慢。
车辆正常行驶时,踏、放加速踏板用力要柔和,做到请踏、缓抬、加速均匀,不易过急或连续抖动,切忌时踩时松,以免影响平稳行车。
㈢、变速杆的操作方法正确操纵变速杆,可以使换挡动作迅速、准确,缩短换挡时间,避免变速器齿轮的碰击,减少磨损。
上下车动作及驾驶姿势科目:——上下车动作及驾驶姿势目的: 使学员掌握安全上下车的方法及正确的驾驶姿势内容:(一)、上车前的安全检视及顺序(二)、上车动作及顺序(三)、下车动作及顺序(四)、正确的驾驶姿势(五)、容易出现的错误和注意事项重点:安全检视和观察时间:60分钟方法:讲解、示范、练习和讨论要求:1、认真听,仔细看,反复练。
2、练习积极主动3、注意训练安全教学过程:一、上下车动作(一)上车前的安全检视及顺序我们上车前要对车辆进行安全检查,就是我们常说的“三检”中的上车前的检查,我们不仅要掌握上下车的动作要领,更要的是培养安全意识,养成良好的安全检视和观察习惯。
上车前,我们要检查车辆的安全状况,包括轮胎的气压、螺丝是否松动、灯光是齐全等,减少我们行车中不必要的麻烦,给我们安全出行增添保障。
车辆的安全检查是逆时针进行的,我们首先从驾驶的的左侧开始,检查左前轮的轮胎气压是否符合规定的校准,如果气压不足我们就需要加气和进一步检查是否存在漏气或者轮胎是否被扎入了铁钉等杂物,除去轮胎纹路间的杂物,轮胎螺栓是否紧固;检查后视镜是否完好无损,镜面有无污染;用先前同样的方法检查左后轮;来到车身正后方,检查灯光是否齐全,牌照是否清晰,我们应当随时保持各灯光完好无损和牌照清晰无污损。
根据《中华人民共和国道路交通安全法》第11条、第95条以及《中华人民共和国道路交通安全实施》第35条有关规定,机动车应当保持号牌清晰,不得故意污损。
对故意遮挡、污损号牌的作了相应处罚;用先前同样的方法检查右侧的车轮和后视镜;来到车辆正前方,用同样的方法检查灯光和牌照,然后,弯下腰,查检车底有无漏水漏油现象。
检查安完后我们回到驾驶室左侧,准备上车。
(二)、上车动作及顺序面向车门,向右侧头,再次观察交通情况,左手打开车门,先将车门打开车门距车身约10cm,确定安全后再将车完全打开。
左手扶在车门把手上,右手握转向盘,右脚迈入驾驶室,接着腰部、上身跟着顺势而入,正坐在驾驶座椅上,收左脚关车门。
正确的上下车基本礼仪
随着城市交通的不断发展,人们越来越离不开各种交通工具,而正确的上下车基本礼仪也变得越来越重要。
正确的上下车礼仪不仅能够提高交通效率,更能彰显一个人的素养和教养。
本文就来探讨一下正确的上下车基本礼仪。
一、上车礼仪
1. 在等待车辆时,应当排队,不要挤占过道或者跨过隔离栏。
2. 当车辆到达时,应当依次上车,不要争先恐后或者推搡。
3. 上车时应当注意安全,不要跳上或者从车辆后门上车。
女士应当先上车,避免受到拥挤和碰撞。
4. 上车后应当尽快就座,不要站在车门口或者妨碍其他乘客。
5. 如果是长途车或者火车,应当先将行李放好,不要占用其他乘客的座位或者过道。
二、下车礼仪
1. 当车辆到达目的地时,应当提前准备下车,并在车辆停稳后迅速下车,不要拖延时间或者耽误其他乘客。
2. 下车时应当注意安全,不要从车辆前门下车,避免受到车辆的碰
撞或者撞到其他乘客。
3. 下车时应当将行李放好,不要占用其他乘客的空间或者妨碍其他乘客。
4. 下车后应当立即离开,不要挡住车门或者妨碍其他乘客。
三、其他礼仪
1. 在乘坐公交车或者地铁时,应当保持安静,不要大声喧哗或者打电话。
2. 在乘坐出租车时,应当遵守交通规则,不要指挥司机或者随意更改目的地。
3. 在乘坐长途车或者火车时,应当保持车厢清洁卫生,不要乱扔垃圾或者占用其他乘客的座位。
总的来说,正确的上下车基本礼仪是人们作为一个文明社会的必备素养。
只有每个人都能够遵守这些礼仪,才能够让城市交通更加顺畅和安全。
上下车动作与起步前的检查和调整教案上下车动作与起步前的检查和调整教案引言在我们的日常生活中,上下车动作是一项常见而重要的技能。
无论是在驾驶汽车、骑自行车还是乘坐公共交通工具,我们都需要进行上下车操作。
然而,许多人在这方面存在一些不规范的动作,可能会导致安全隐患或不便。
本文将就上下车动作和起步前的检查和调整进行详细的分析和指导,以帮助大家提高上下车的效率和安全性。
一、上下车动作的正确姿势1.1 乘坐汽车上下车动作在乘坐汽车时,上下车动作要注意以下几点:1.1.1 打开车门前,先停下来,确保附近没有其他车辆或行人,确保安全。
1.1.2 打开车门时,用手扶住车门,用另一只手扶住车顶,稳住身体。
头部要尽量低一些,以避免撞到车顶。
1.1.3 尽量靠近车身,双脚并拢,迅速坐到座位上,并用手支撑好自己的重量。
1.1.4 下车时,先用手扶好车门,再以坐姿辅助自己离座。
1.2 骑自行车、摩托车上下车动作骑自行车或摩托车时,上下车动作需要注意以下几点:1.2.1 停下车身,确保附近没有车辆,以免发生意外。
1.2.2 下车时,先将一只脚放在地面上,稳住自行车或摩托车。
紧随其后,双手扶住车身或车把,通过蹲下的动作将另一只脚放在地面上。
1.2.3 上车时,先将自行车或摩托车抬起,并用脚尖踩踏地面,同时双手握紧车把。
1.2.4 上车后,迅速将脚放在踏板上,并做好平衡。
二、起步前的检查和调整在上下车动作之后,进行起步前的检查和调整也非常重要。
这能确保车辆处于最佳状态,并减少潜在的安全风险。
2.1 检查安全带在起步前,确保安全带的连接是否良好,并且安全带没有扭曲或磨损。
调整安全带的长度,确保它能有效地保护乘车人员。
2.2 调整座椅和后视镜调整座椅的位置,以确保你的腿部保持舒适和可控。
调整后视镜,确保你能清晰地看到后方的情况。
2.3 確保车辆状况检查车辆是否有异常的噪音或震动。
检查胎压是否正常,以及车内有无异味或杂物。
个人观点和理解上下车动作和起步前的检查和调整是我们乘坐交通工具时必需的基本技能。
上下车规范动作和正确的驾驶姿势上车规范动作
1、绕车一周,观察考试车的车身、轮胎等是否有异常;
2、开门前左右观望,观察周围路况;
3、确认周围没有障碍,开车门;(注意:车门打开的幅度一定要尽量小于45°,这是为了不妨碍一旁道路的车辆及行人正常通行。
)
4、左手抓住车门内把手,右手握住方向盘正上方,侧身进入驾驶座;
5、车门关至距离车身15-20cm处,轻轻用力关闭车门,并确认车门是否完全关闭。
下车规范动作
1、开车门前,先通过侧头、后视镜观察后方是否有行人、骑单车或者电动车的人过来;
2、确认交通通畅后,先将车门打开15-20cm的距离,从门缝再次观察车后方的路况,再次确认安全无人后,打开车门至自己刚好能起身出来的角度,下车;
3、一旦完全下车,立即轻轻用力将车门关好。
正确的上下车基本礼仪介绍如下:
1.等待让座:如果是公共交通工具,应该优先让座给有需要的人,如老年人、孕妇、残疾人等。
2.排队上车:在等待上车时,应该排队有序地等待,不要挤抢,也不要插队。
3.礼貌问好:当上车时,应该礼貌地向司机问好,可以说“请问好”或“您好”。
4.快速找座:上车后应该快速找到一个座位,如果没有座位,可以站着,但不要占用车门口或者通道。
5.注意安全:在车辆行驶过程中,应该保持平稳的姿势,不要站立在车辆的转弯处或者急刹车区域,以免发生意外。
6.提前下车:如果到达目的地,应该提前下车,不要在到站后才开始准备下车。
7.礼貌道别:下车时,应该向司机道别,可以说“谢谢”或“再见”。
总的来说,上下车的基本礼仪是尊重他人、礼貌待人,遵守秩序和规则,让每一个人都能够感受到公共交通的温馨和文明。
汽车驾驶操作规程第一章:汽车驾驶操作规程第一节正确驾驶姿势正确的驾驶姿势,能够减轻驾驶员的疲劳程度,便于正确运用各种驾驶操作机件,观察汽车前后和左右的情况,观察各种指示仪表,从而正确、持久、灵活、安全的驾驶汽车。
一、正确上、下车进入驾驶室前,应认真观察车辆周围和道路上的情况,绕车辆一周确认安全后按以下要求进行操作1、上车的方法步骤1、要注意车的周围,特别是后方来的车辆,用手轻轻打开车门,不要将车门开得过大.步骤2、左手扶车门,右手扶转向盘上部,按右脚、腰、上身的顺序进入车内步骤3、轻关车门,为防止车门关不严,最好在门关到还10cm,左右时停一下,再用力关上.步骤4、确定已经关好车门后,系好安全带再启动2、下车的方法下车前要拉手刹,熄灭发动机,将变速杆放到空挡,停车操作完成后,才能下车。
步骤1、注意周围特别是后方的交通情况,(观察左中右后视镜)步骤2、车门少开一点,再次确认交通情况(采用二次开门法)步骤3、打开车门,迅速下车,注意车门不要开的过大步骤4、轻轻关好车门,同上车时的关门方法相同,在车门关到还差10厘米时,用力关上教练员特别提醒:要注意在不影响其它车辆的情况下迅速上下车,上下车时要注意进行安全确认,因突然打开车门的交通事故很多,要引起注意。
二、正确地驾驶姿势:正确的姿势是学习驾驶的基础,保持正确的驾驶姿势是对驾驶员的最基本要求。
正确的驾驶姿势是:身体对准转向盘坐稳,两手分别握住转向盘边缘的左右两侧;两眼向前平视,看远顾近,注意两边,头部端正,微收下颌,颈部肌肉自然放松;上身轻靠后背,胸部略挺,两膝分开,右脚以脚跟为支点,脚掌轻放在加速踏板上,左脚自然的放在离合器踏板下方。
正确的驾驶姿势能使精力集中,感觉舒适,驾驶员可根据需要调整座椅,使其适合自身坐姿,该坐姿应以可以用力转动转向盘,并能用脚充分踏下离合器踏板为合适。
教练员特别提醒:1、遇到情况不要随意改变坐姿,如驾驶室超额载人.2、上身过于紧张,腰板挺的太直容易疲劳。
初学开车步骤初学开车步骤一、上下车动作要领一是查看。
上车前一定要从汽车左前侧开始,逆时针检查一周,看是否有影响安全行车的因素,如轮胎气压是否正常、车下有无漏水、漏油痕迹、周边有无影响安全起车的因素。
二是开门。
身体面对左则前门,距车身约50公分距离,四指握住门把手,大拇指按下锁块,向外拉,打开车门。
三是上车。
打开车门后,左手扶住车门内把手,右手握住转向盘上端;右脚迈进,轻放在加速踏板后方;人坐在座椅上,抬起左脚放在离合器踏板的左下方。
四是关门。
左手轻拉车门内把手,与门框20公分的距离时,再稍用力将车门关严。
下车的动作要领:一是观察。
开门前一定要通过左后视镜观察左侧后方道路情况,必要时可向左侧头观察。
确认无行人或车辆等影响安全的因素时,准备开门。
二是开门。
左手握住门内把手,打开车门。
向外开时,先将门开至20公分距离,再侧头进一步观察,确定左后方无来车或行人,再将车门开到适当幅度以便下车。
三是出门。
右手握住转向盘上端,左手扶住车门,左脚迈出车外,同时身体离开座椅,收回右脚下车。
四是关门。
左手握住门把手,将门关至与门框约20公分距离时,再稍用力关严。
4、上下车时,我们应注意哪些问题呢?开门前,一定要侧头前后观察道路情况。
上车开门时,四指向外用力,拇指下按,不能硬拉门把手。
上车迈右脚时,不要将脚放在加速踏板上,防止因身体不协调,发生猛踩加速踏板现象。
关门时,动作要轻,防止车门锁等部件损坏。
二、调整座椅1、我们学习的内容是调整座椅。
2、调整座椅有什么作用呢?它的作用是便于准确舒适的操作,减少驾驶的疲劳程度。
3、我们怎样正确的调整座椅呢?调整的方法是:一踏——保持正直的坐姿,上身紧靠后背椅,左脚踏下离合器踏板,看是否能将离合器踏板踩到底,且腿部膝关节能自然微弯曲,踩、抬自如。
如不能,说明应调整座椅远近。
二伸——保持正直的坐姿,两臂向前平伸,看手腕部分是否置于转向盘顶端位置。
如不能,需要调整靠背的角度。
4、座椅调整中我们应注意哪些事项呢?注意的事项有:调整后,一定要检查座椅是否锁住。
1第一章 驾驶的基本要领
第一节 上下车与坐姿
一、基本要求
1.上下车时手和脚的动作要领
上车时,先巡视四周,见图1-1,确认安全后,用左手打开左前车门,再将左手换到车门内侧的把手上,身体左转,右手握于转向盘右侧,右脚置于车内,放在油
门踏板的后方,身体随着进入车内,收回左脚,放在离合器踏板后方,左手带上车门。
图1-1
下车时,观察左侧和后方,确认安全后,迅速下车。
2.坐姿
正确的坐姿,就是要让自己深陷在座椅中。
坐进驾驶座之后,首先应该深深地。