建筑热工设计室外计算参数
- 格式:docx
- 大小:60.92 KB
- 文档页数:18
建筑热⼯设计计算公式及参数附录⼀建筑热⼯设计计算公式及参数(⼀)热阻的计算1.单⼀材料层的热阻应按下式计算:式中R——材料层的热阻,㎡·K/W;δ——材料层的厚度,m;λc——材料的计算导热系数,W/(m·K),按附录三附表3.1及表注的规定采⽤。
2.多层围护结构的热阻应按下列公式计算:R=R1+R2+……+Rn(1.2)式中R1、R2……Rn——各材料层的热阻,㎡·K/W。
3.由两种以上材料组成的、两向⾮均质围护结构(包括各种形式的空⼼砌块,以及填充保温材料的墙体等,但不包括多孔粘⼟空⼼砖),其平均热阻应按下式计算:(1.3)式中——平均热阻,㎡·K/W;Fo——与热流⽅向垂直的总传热⾯积,㎡;Fi——按平⾏于热流⽅向划分的各个传热⾯积,㎡;(参见图3.1);Roi——各个传热⾯上的总热阻,㎡·K/WRi——内表⾯换热阻,通常取0.11㎡·K/W;Re——外表⾯换热阻,通常取0.04㎡·K/W;φ——修正系数,按本附录附表1.1采⽤。
图3.1 计算图式修正系数φ值附表1.1/λ1注:(1)当围护结构由两种材料组成时,λ2应取较⼩值,λ1应取较⼤值,然后求得两者的⽐值。
(2)当围护结构由三种材料组成,或有两种厚度不同的空⽓间层时,φ值可按⽐值/λ1确定。
(3)当围护结构中存在圆孔时,应先将圆孔折算成同⾯积的⽅孔,然后再按上述规定计算。
4.围护结构总热阻应按下式计算:Ro=Ri+R+Re(1.4)式中Ro——围护结构总热阻,㎡·K/W;Ri——内表⾯换热阻,㎡·K/W;按本附录附表1.2采⽤;Re——外表⾯换热阻,㎡·K/W,按本附录附表1.3采⽤;r——围护结构热阻,㎡·K/W。
内表⾯换热系数αi及内表⾯换热阻Ri值附表1.2注:表中h为肋⾼,s为肋间净距。
5.空⽓间层热阻值的确定(1)不带铝箔,单⾯铝箔、双⾯铝箔封闭空⽓间层的热阻值应按附表1.4采⽤。
建筑热工指标计算及其标准皖源集团—安徽节源节能科技有限公司2011年12月一、适用范围新标准(JGJ 26-95)中规范适用于严寒和寒冷地区,主要包括东北、华北和西北地区(简称三北地区)等年日平均温度低于或等于5℃的天数,一般都在90天以上,最长的满洲里达211天。
这一地区习惯上称为采暖区,其面积占我国国土面积的70%。
新标准适用于集中采暖的新建和扩建居住建筑热工与采暖节能设计。
居住建筑主要包括住宅建筑(约占92%)和集体宿舍、招待所、旅馆、托幼建筑等。
集中采暖系指由分散锅炉房、小区锅炉房和城市热网等资源,通过管道向建筑物供热的采暖方式。
二、相关的热工指标计算方法的规定1、建筑物耗热量指标计算H H T INF I H q q q q =+-式中:H q —建筑物耗热量指标(2/W m );H T q —单位建筑面积通过围护结构的传热耗热量(2/W m ); INF q —单位建筑面积的空气渗透耗热量(2/W m ); I H q —单位建筑面积的建筑内部得热(包括炊事、照明、家电和人体散热),住宅建筑取3.80(2/W m )。
2、单位建筑面积通过围护结构的传热耗热量计算1()()/mi c i i i i H T t t K F A q ε==-∑式中:i t —全部房间平均室内计算温度,一般住宅建筑取16℃;e t —采暖期室外平均温度(℃);i ε—围护结构传热系数的修正系数(取用方式详见附录1);i K —围护结构的传热系数()2/m K W ,对于外墙应取其平均传热系数(计算方法详见附录2);i F —围护结构的面积(2m )(计算方法详见附录3); 0A —建筑面积(2m )(计算方法详见附录3)。
3、单位建筑面积的空气渗透耗热量计算()()/i e INF t t C N V A q ρρ=-式中:C ρ—空气比热容,取0.28/()W h kg K ;ρ—空气密度(3/kg m ),取e t 条件下的值;N —换气次数,住宅建筑取0.5(1/h ); V—换气体积(3m )(计算方法详见附录3)。
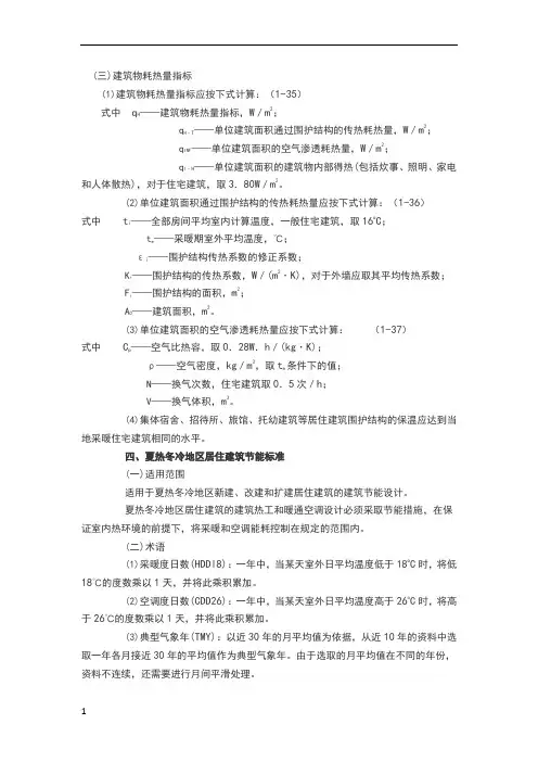
(三)建筑物耗热量指标(1)建筑物耗热量指标应按下式计算:(1-35)式中q H——建筑物耗热量指标,W/m2;q H·T——单位建筑面积通过围护结构的传热耗热量,W/m2;q INF——单位建筑面积的空气渗透耗热量,W/m2;q I·H——单位建筑面积的建筑物内部得热(包括炊事、照明、家电和人体散热),对于住宅建筑,取3.80W/m2。
(2)单位建筑面积通过围护结构的传热耗热量应按下式计算:(1-36)式中t i——全部房间平均室内计算温度,一般住宅建筑,取16o C;t e——采暖期室外平均温度,℃;εi——围护结构传热系数的修正系数;K i——围护结构的传热系数,W/(m2·K),对于外墙应取其平均传热系数;F i——围护结构的面积,m2;A0——建筑面积,m2。
(3)单位建筑面积的空气渗透耗热量应按下式计算:(1-37)式中C p——空气比热容,取0.28W.h/(kg·K);ρ——空气密度,kg/m3,取t e条件下的值;N——换气次数,住宅建筑取0.5次/h;V——换气体积,m3。
(4)集体宿舍、招待所、旅馆、托幼建筑等居住建筑围护结构的保温应达到当地采暖住宅建筑相同的水平。
四、夏热冬冷地区居住建筑节能标准(一)适用范围适用于夏热冬冷地区新建、改建和扩建居住建筑的建筑节能设计。
夏热冬冷地区居住建筑的建筑热工和暖通空调设计必须采取节能措施,在保证室内热环境的前提下,将采暖和空调能耗控制在规定的范围内。
(二)术语(1)采暖度日数(HDDl8):一年中,当某天室外日平均温度低于18o C时,将低18℃的度数乘以1天,并将此乘积累加。
(2)空调度日数(CDD26):一年中,当某天室外日平均温度高于26o C时,将高于26℃的度数乘以1天,并将此乘积累加。
(3)典型气象年(TMY):以近30年的月平均值为依据,从近10年的资料中选取一年各月接近30年的平均值作为典型气象年。
建筑热工指标计算及其标准皖源集团—安徽节源节能科技有限公司2011年12月一、适用范围新标准(JGJ 26-95)中规范适用于严寒和寒冷地区,主要包括东北、华北和西北地区(简称三北地区)等年日平均温度低于或等于5℃的天数,一般都在90天以上,最长的满洲里达211天。
这一地区习惯上称为采暖区,其面积占我国国土面积的70%。
新标准适用于集中采暖的新建和扩建居住建筑热工与采暖节能设计。
居住建筑主要包括住宅建筑(约占92%)和集体宿舍、招待所、旅馆、托幼建筑等。
集中采暖系指由分散锅炉房、小区锅炉房和城市热网等资源,通过管道向建筑物供热的采暖方式。
二、相关的热工指标计算方法的规定1、建筑物耗热量指标计算H H T INF IHq q q q =+-式中:H q —建筑物耗热量指标(2/W m );H T q —单位建筑面积通过围护结构的传热耗热量(2/W m ); INF q —单位建筑面积的空气渗透耗热量(2/W m ); IHq —单位建筑面积的建筑内部得热(包括炊事、照明、家电和人体散热),住宅建筑取3.80(2/W m )。
2、单位建筑面积通过围护结构的传热耗热量计算1()()/mi c i i i i H T t t K F A q ε==-∑式中:it —全部房间平均室内计算温度,一般住宅建筑取16℃;e t —采暖期室外平均温度(℃);i ε—围护结构传热系数的修正系数(取用方式详见附录1);i K —围护结构的传热系数()2/m K W ,对于外墙应取其平均传热系数(计算方法详见附录2);i F —围护结构的面积(2m )(计算方法详见附录3); 0A —建筑面积(2m )(计算方法详见附录3)。
3、单位建筑面积的空气渗透耗热量计算0()()/i e INF t t C N V A q ρρ=-式中:C ρ—空气比热容,取0.28/()W h kg K ;ρ—空气密度(3/kg m ),取e t 条件下的值;N —换气次数,住宅建筑取0.5(1/h ); V —换气体积(3m )(计算方法详见附录3)。
幕墙热工计算一、计算依据:《民用建筑热工设计规范》GB50176-93《公共建筑节能设计标准》GB50189-2005二、建筑体型系数体型系数:A区为0.102;B区为0.102;三、窗墙比A区东立面:0.58;A区南立面:0.58A区西立面:0.51A区北立面:0.46B区东立面:0.58B区南立面:0.58B区西立面:0.51B区北立面:0.46由于A、B两个区各个立面的窗墙比和建筑体形系数都一样,所以选A区一栋楼作为幕墙的热工计算考虑。
按照《公共建筑节能设计标准》GB50189-2005表4.2.2-4规定:常州属于夏热冬冷地区;非透明幕墙 K≤1;透明幕墙(窗):东立面0.5<窗墙比≤0.7,K≤2.5,SC≤0.40;南立面 0.5<窗墙比≤0.7,K≤2.5,SC≤0.40;西立面 0.5<窗墙比≤0.7,K≤2.5,SC≤0.40;北立面 0.4<窗墙比≤0.5,K≤2.8,SC≤0.55;四、非透明幕墙热工分析1、钢筋混凝土剪力墙外挂石材幕墙主体建筑的剪力墙根据结构需要厚度不等,现选取厚度最小处200mm 计算;石材为25mm厚花岗岩;详见节点图传热系数K=1/R=1/1.7352=0.58≤1符合要求!2、钢筋混凝土梁外挂玻璃幕墙主楼半隐框玻璃幕墙,钢筋混凝土梁厚度取最小值200mm,玻璃为6LOW-E+12A+6mm厚中空钢化玻璃,内设40mm 聚苯板;详见节点图传热系数K=1/R=1/2.134=0.47≤1 符合要求!2、铝板幕墙主体建筑的剪力墙根据结构需要厚度不等,现选取厚度最小处200mm 计算;铝板采用4mm 厚复合板; 详见节点图传热系数K=1/R=1/1。
728=0。
58≤1 符合要求!4、铝单板幕墙主体建筑的剪力墙根据结构需要厚度不等,现选取厚度最小处200mm 计算;铝板采用3mm 厚铝单板 详见节点图传热系数K=1/R=1/1.701=0.59≤1 符合要求!五、透明幕墙热工分析(一)、计算参数: 1、玻璃选用:2、铝合金型材:建筑幕墙外露明框均采用穿条式隔热型材; 1)、52系列铝合金隔热窗:断热条的导热系数<0.3 W/m.K 。
建筑热工设计计算公式及参数
以下是建筑热工设计常用的计算公式和参数:
1.建筑热负荷计算公式:
建筑热负荷(Q)=冷负荷(Qc)+供暖负荷(Qh)+通风负荷(Qv)
其中,冷负荷计算公式为:Qc=(Ql+Qw+Qv)
供暖负荷计算公式为:Qh=(Ql+Qw+Qv)
通风负荷计算公式为:Qv=V(t1-t2)ρc
其中,V为室内空气流量,t1为新风温度,t2为室内空气平均温度,ρc为空气密度和比热容之积。
2.热传导计算公式:
热传导热阻(R)=L/(λ*A)
其中,L为热传导距离,λ为材料的热导率,A为传导截面面积。
3.热辐射计算公式:
热辐射(Qr)=ε*σ*A*(T1^4-T2^4)
其中,ε为材料表面的辐射率,σ为斯特藩-玻尔兹曼常数,A为
辐射表面积,T1和T2分别为表面温度和环境温度。
4.太阳辐射计算公式:
太阳辐射(Qs)= G * A * f * k * cosθ
其中,G为太阳总辐射,A为所接受辐射的面积,f为表面吸收系数,k为太阳辐射入射角度与法线夹角的余弦值,θ为太阳高度角。
5.空气换算参数:
空气换算需要使用以下参数:
空气密度ρ=P/(R*T)
其中,P为大气压强,R为气体常数,T为气温。
6.热容量计算公式:
热容量(C)=m*c
其中,m为物体质量,c为物体比热容。
以上是建筑热工设计中常用的计算公式和参数,通过这些公式和参数
可以计算建筑的热负荷、热传导、热辐射、太阳辐射以及空气换算等关键
指标,从而指导建筑的热工设计和能源利用优化。
最新版民用建筑热工设计规范(GB50176-93)第3。
2.5条外墙、屋顶、直接接触室外空气的楼板和不采暖楼梯间的隔墙等围护结构,应进行保温验算,其传热阻应大于或等于建筑物所在地区要求的最小传热阻。
第3.2.6条当有散热器、管道、壁龛等嵌入外墙时,该处外墙的传热阻应大于或等于建筑物所在地区要求的最小传热阻.第3.2.7条围护结构中的热桥部位应进行保温验算,并采取保温措施.第3.2.8条严寒地区居住建筑的底层地面,在其周边一定范围内应采取保温措施.第3.2.9条围护结构的构造设计应考虑防潮要求。
3。
3夏季防热设计要求第3。
3.1条建筑物的夏季防热应采取自然通风、窗户遮阳、围护结构隔热和环境绿化等综合性措施.第3。
3.2条建筑物的总体布置,单体的平、剖面设计和门窗的设置,应有利于自然通风,并尽量避免主要房间受东、西向的日晒。
第3。
3.3条建筑物的向阳面,特别是东、西向窗户,应采取有效的遮阳措施.在建筑设计中,宜结合外廊、阳台、挑檐等处理方法达到遮阳目的。
第3.3。
4条屋顶和东、西向外墙的内表面温度,应满足隔热设计标准的要求。
第3.3.5条为防止潮霉季节湿空气在地面冷凝泛潮,居室、托幼园所等场所的地面下部宜采取保温措施或架空做法,地面面层宜采用微孔吸湿材料.3.4 空调建筑热工设计要求第3.4.1条空调建筑或空调房间应尽量避免东、西朝向和东、西向窗户。
第3。
4.2条空调房间应集中布置、上下对齐。
温湿度要求相近的空调房间宜相邻布置.第3。
4.3条空调房间应避免布置在有两面相邻外墙的转角处和有伸缩缝处。
第3。
4.4条空调房间应避免布置在顶层;当必须布置在顶层时,屋顶应有良好的隔热措施。
第3.4。
5条在满足使用要求的前提下,空调房间的净高宜降低.第3.4.6条空调建筑的外表面积宜减少,外表面宜采用浅色饰面。
第3。
4.7条建筑物外部窗户当采用单层窗时,窗墙面积比不宜超过0。
30;当采用双层窗或单框双层玻璃窗时,窗墙面积比不宜超过0。
民用建筑热工设计规范(GB50176-93)民用建筑热工设计规范(GB50176-93)第1章总则第1.0.1条条为使民用建筑热工设计与地区气候相适应,保证室内基本的热环境要求,符合国家节约能源的方针,提高投资效益,制订本规范。
第1.0.2条本规范适用于新建、扩速和改建的民用建筑热工设计。
本规范不适用于地下建筑、室内温湿度有特殊要求和特殊用途的建筑,以及简易的临时性建筑。
第1.0.3条建筑热工设计,除应符合本规范要求外,尚应符合国家现行的有关标准、规范的要求。
第2章室外计算参数第2.0.1条条围护结构根据其热惰性指标D值分成四种类型,其冬季室外计算温度te应按表2.0.1的规定取值。
围护结构冬季室外计算温度te(℃)表2.0.1注:①热惰性指标D值应按本规范附录二中(二)的规定计算。
②tw和te.min分别为采暖室外计算温度和累年最低一个日平均温度。
③冬季室外计算温度te应取整数值。
④全国主要城市四种类型围护结构冬季室外计算温度te值,可按本规范附录三附表3.1采用。
第2.0.2条围护结构夏季室外计算温度平均值te,应按历年最热一天的日平均温度的平均值确定。
围护结构夏季室外计算温度最高值te.max,应按历年最热一天的最高温度的平均值确定。
围护结构夏季室外计算温度波幅值Ate,应按室外计算温度最高值te.max与室外计算温度平均值te的差值确定。
全国主要城市的te、te.max、和Ate值,可按本规范附录三附表3.2采用。
第2.0.3条夏季太阳辐射照度应取各地历年七月份最大直射辐射日总量和相应日期总辐射日总量的累年平均值,通过计算分别确定东、南、西、北垂直面和水平面上逐时的太阳辐射照度及昼夜平均值。
全国主要城市夏季太阳辐射照度可按本规范附录三附表3.3采用。
第3章民用建筑热工设计规范3.1 建筑热工设计分区及设计要求第3.1.1条建筑热工设计应与地区气候相适应。
建筑热工设计分区及设计要求应符合表3.1.1的规定。
民用建筑热工设计规范(GB50176-93)第1章总则第1.0.1条条为使民用建筑热工设计与地区气候相适应,保证室内基本的热环境要求,符合国家节约能源的方针,提高投资效益,制订本规范。
第1.0.2条本规范适用于新建、扩速和改建的民用建筑热工设计。
本规范不适用于地下建筑、室内温湿度有特殊要求和特殊用途的建筑,以及简易的临时性建筑。
第1.0.3条建筑热工设计,除应符合本规范要求外,尚应符合国家现行的有关标准、规范的要求。
第2章室外计算参数第2.0.1条条围护结构根据其热惰性指标D值分成四种类型,其冬季室外计算温度t e应按表2.0.1的规定取值。
围护结构冬季室外计算温度t e(℃)表2.0.1 类型热惰性指标D值t e的取值Ⅰ>6.0 t e=t wⅡ 4.1-6.0 t e=0.6t w+0.4t e.minⅢ 1.6-4.0 te=0.3t w+0.7t e.minⅣ≤1.5 t e=t e.min注:①热惰性指标D值应按本规范附录二中(二)的规定计算。
②t w和t e.min分别为采暖室外计算温度和累年最低一个日平均温度。
③冬季室外计算温度t e应取整数值。
④全国主要城市四种类型围护结构冬季室外计算温度t e值,可按本规范附录三附表3.1采用。
第2.0.2条围护结构夏季室外计算温度平均值t e,应按历年最热一天的日平均温度的平均值确定。
围护结构夏季室外计算温度最高值t e.max,应按历年最热一天的最高温度的平均值确定。
围护结构夏季室外计算温度波幅值A t e,应按室外计算温度最高值t e.max与室外计算温度平均值t e的差值确定。
全国主要城市的t e、t e.max、和A te值,可按本规范附录三附表3.2采用。
第2.0.3条夏季太阳辐射照度应取各地历年七月份最大直射辐射日总量和相应日期总辐射日总量的累年平均值,通过计算分别确定东、南、西、北垂直面和水平面上逐时的太阳辐射照度及昼夜平均值。
暖通设计说明一.工程概况建设地点:陕西省西安市本建筑工程为一类高层住宅。
地下一层为设备用房。
地上一至二层为商业服务网点,三至二十一层为住宅。
总建筑高度为98.82米,总建筑面积为19575.27平方米。
二.设计内容本工程施工图设计内容包括采暖、通风、排烟设计。
三.设计依据民用建筑供暖通风与空气调节设计规范GB50736-2012全国民用建筑工程设计技术措施暖通空调动力2009年版高层民用建筑设计防火规范GB50045-95(2005年版)严寒和寒冷地区居住建筑节能设计标准JGJ26-2010甲方对本工程的有关意见及要求四.采暖室内外设计参数1室外计算参数1夏季:35℃空调室外计算干球温度冬季:﹣5.7℃2空调夏季室外计算湿球温度25.8℃3空调冬季室外计算相对湿度66%4夏季:30.6℃通风室外计算干球温度冬季:﹣0.6℃5夏季:959.80hPa大气压力冬季:979.10hPa6冬季供暖室外计算温度﹣3.4℃2室内设计参数室内采暖设计参数客厅,餐厅,卧室20℃;浴室25℃;厨房16℃。
五.节能设计1围护结构热工计算参数外墙:复合墙体传热系数0.57W/m2.℃外窗:塑钢中空玻璃传热系数0.60W/m2.℃屋面:复合屋面传热系数2.7W/m2.℃楼板:复合楼板传热系数0.5W/m2.℃2本工程对每个供暖房间均进行热负荷计算。
3本工程采暖系统入口设置热计量阀组,阀组置于地下室计量小室内。
于每层管井内设置分户热计量装置及水力平衡装置。
可根据用户实际使用情况计费。
房间温度可以分室调节。
六.采暖系统设计1一至十一层为低区,十二至二十一层为高区,一层二层层高4.00米,三层以上层高4.78米。
各采暖系统总热负荷、总阻力及平均热耗指标见下表:采暖系统编号建筑面积(m2)总热负荷(Kw)采暖热指标(W/m2)系统阻力损失(KPa)低区109677466838高区997070871422热源:本工程采暖热源为地下室换热站。
公共建筑节能设计登记表工程名称工程号建筑面积(㎡)屋顶透明部分面积与屋顶总面积之比规定值设计值结构类型㎡≤0.20 0 ()砌体(√)框架()剪力墙()钢结构()其它中庭屋顶透明部分面积与中庭部分屋顶面积之比规定值设计值建筑外表面积(㎡)建筑体积(M3)体形系数≤0.70 0窗墙面积比南北㎡M3 西东维护结构部位传热系数K限值[W/㎡.k] 选用做法传热系数K[W/㎡.k] 做法说明S≤0.30 0.30﹤S≤0.40屋面≤0.55 ≤0.45 0.44 60厚挤塑聚苯板;40厚水泥膨胀珍珠岩(附GH)外墙(包括非透明幕墙)≤0.60 ≤0.500.392 0.560K平均值:0.476180厚加气混凝土,或200厚钢筋混凝土,50厚聚苯板保温层(附AB)底面接触室外空气的架空或外挑楼板≤0.60 ≤0.50 0.452 70厚聚苯板保温层(附D)非采暖空调房间与采暖空调房间的隔墙≤1.50 ≤1.50 1.004 两面用20厚混合砂浆(附E)非采暖空调房间与采暖空调房间的楼板≤1.50 ≤1.50 1.055 20厚聚苯板保温层(附C)变形缝两侧墙体≤1.50 ≤1.50外墙出挑构件等热桥部位 1.106 两面涂抹20厚玻化微珠(附F.表1)外墙(包括透明幕墙)传热系数K 遮阳系数SC传热系数K 遮阳系数SC选用传热系数K选用遮阳系数SC同一朝向外窗(包括透明幕墙)窗墙面积比≤0.20 ≤3.50 ———≤3.00 ——— 2.20 0.62PA断桥铝合金辐射率≤0.15Low-E中空玻璃∣9mm∣0.20﹤窗墙面积比≤0.30 ≤3.00 ———≤2.50 ——— 2.20 0.62PA断桥铝合金辐射率≤0.15Low-E中空玻璃∣9mm∣0.30﹤窗墙面积比≤0.40 ≤2.70 ≤0.70 ≤2.30 ≤0.70 2.20 0.62PA断桥铝合金辐射率≤0.15Low-E中空玻璃∣9mm∣0.40﹤窗墙面积比≤0.50 ≤2.30 ≤0.60 ≤2.00 ≤0.600.50﹤窗墙面积比≤0.70 ≤2.00 ≤0.50 ≤1.80 ≤0.50 1.80 0.50PA断桥铝合Low-E中空玻璃∣12mm∣屋顶透明部分≤2.70 ≤0.50 ≤2.70 ≤0.50采暖、空调房间地面热阻R(㎡.K/W) ≥1.50选用做法热阻R(㎡.K/W)1.803详见建筑做法说明地面部分(附L)采暖、空调地下室外墙(与土壤接触的墙)≥1.50 1.913详见建筑做法说明外墙部分(附M)附A .外墙主墙体节能计算表外墙类型1: 加气混凝土砌块注:外墙传热系数是包括结构性热桥在内的平均传热系数;热桥部位最小传热阻应符合要求;热桥部位若有特殊做法亦应标明。
建筑围护结构结露计算书一、计算依据1、《民用建筑热工设计规范》GB50176-20162、《绿色建筑评价标准》GB/T 50378-20143、《建筑外门窗气密、水密、抗风压性能分级及检测方法》GB/T 7106-20084、《建筑幕墙》GB/T 21086-2007二、规范要求及计算方法2.1规范要求1、《民用建筑热工设计规范》GB50176-2016的要求和规定:4.2.1 建筑外围护结构应具有抵御冬季室外气温作用和气温波动的能力,非透光外围护结构内表面温度与室内空气温度的温差应控制在本规范允许的范围内。
4.2.11 围护结构中的热桥部位应进行表面结露验算,并应采取保温措施,确保热桥内表面温度高于房间空气露点温度。
4.2.12 围护结构热桥部位的表面结露验算应符合本规范第7.2节的规定。
2、《绿色建筑评价标准》GB/T 50378-2014的要求和规定:8.1.5 围护结构的内表面在室内设计温、湿度条件下无结露现象。
2.2计算方法及工具1、建筑的地面、地下室外墙应按热工规范第5.4节和第5.5节的要求进行保温验算。
2、围护结构平壁部分的内表面温度应按热工规范第3.4.16条计算。
热桥部分的内表面温度应采用符合本规范附录第C.2.4条规定的软件计算,或通过其他符合本规范附录第C.2.5条规定的二维或三维稳态传热软件计算得到。
3、PKPM热桥线传热系数计算模块是对围护结构热桥问题开发了专门的二维温度场计算软件,作为节能设计标准配套的热桥计算的分析工具。
本软件用Visual C++ 6.0开发而成。
可以模拟多达20万个温度节点的二维空间温度分布,可以获取所模拟围护结构的温度分布、边界热流和露点温度等信息,并给出包含热桥部位的线传热系数,能够很好地处理建筑围护结构的热传导问题。
3.1 采暖房间外墙结露分析3.1.1 规范要求墙体的内表面温度与室内空气温度的温差△tw应符合表5.1.1的规定。
注:△tw=ti-θi*g3.1.2 计算条件1、计算地点:咸丰2、室内计算温度ti(空调房间):18℃3、室外计算温度te:-0.34℃4、冬季室内相对湿度:30%5、露点温度td:0.19℃3.1.4 采暖房间外墙结露判定未考虑密度和温差修正的外墙内表面温度可按下式计算:θi*w=ti-(Ri/R0w)*(ti-te)式中:θi*w——墙体内表面温度(℃)ti——室内计算温度(℃)te——室外计算温度(℃)Ri——内表面换热阻(m2*K/W)R0w——墙体传热阻(m2*K/W)带入上述公式计算,本项目外墙内表面温度为:θi*w=18-0.11/1.65*(18--0.34)=16.783.1.5 结论3.2 采暖房间屋面结露分析3.2.1 规范要求屋面的内表面温度与室内空气温度的温差△tr应符合表5.2.1的规定。
建筑节能计算相关公式及参数建筑节能计算涉及多个公式和参数,下面将介绍一些常用的公式和参数。
1. 能耗公式:建筑能耗=空调制冷能耗+采暖能耗+照明能耗+电器用电能耗+热水供暖能耗+其他能耗2. 能耗计算参数:- 建筑面积(A):建筑物的总面积,单位为平方米。
- 设计室内温度(T室内):设计条件下的室内温度,单位为摄氏度。
- 设计室外温度(T室外):设计条件下的室外温度,单位为摄氏度。
- 设计冷房负荷(Q冷房):在设计室内温度和室外温度下,空调系统需要提供的制冷负荷,单位为千瓦(kW)。
- 设计热房负荷(Q热房):在设计室内温度和室外温度下,采暖系统需要提供的供热负荷,单位为千瓦(kW)。
3. 能耗计算公式:- 空调制冷能耗:E制冷 = Q冷房 × 24 × 365,单位为千瓦时(kWh)。
- 采暖能耗:E采暖 = Q热房 × 24 × 365,单位为千瓦时(kWh)。
- 照明能耗:E照明 = 照明功率 ×照明使用时间,单位为千瓦时(kWh)。
- 电器用电能耗:E电器 = 电器功率 ×电器使用时间,单位为千瓦时(kWh)。
- 热水供暖能耗:E热水 = 热水供暖功率 ×热水供暖使用时间,单位为千瓦时(kWh)。
- 其他能耗:E其他 = 其他能耗(根据具体情况确定),单位为千瓦时(kWh)。
这些公式和参数可以用于评估建筑的能耗情况,为节能措施提供依据。
在实际应用中,还需要考虑建筑的建筑结构、保温材料、窗户类型、节能设备等因素,以进一步提高建筑的能源利用效率。
同时,建筑节能计算也需要根据当地的气候条件和能耗标准进行调整和修正,以使计算结果更加准确可靠。